Income Diversification Strategies of Italian Peri-Urban Farms: A Structural Equation Modeling Approach
Abstract
:1. Introduction
2. Literature Review
2.1. On Farm Diversification
2.2. The Factors of Diversification in Peri-Urban Agriculture
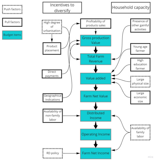
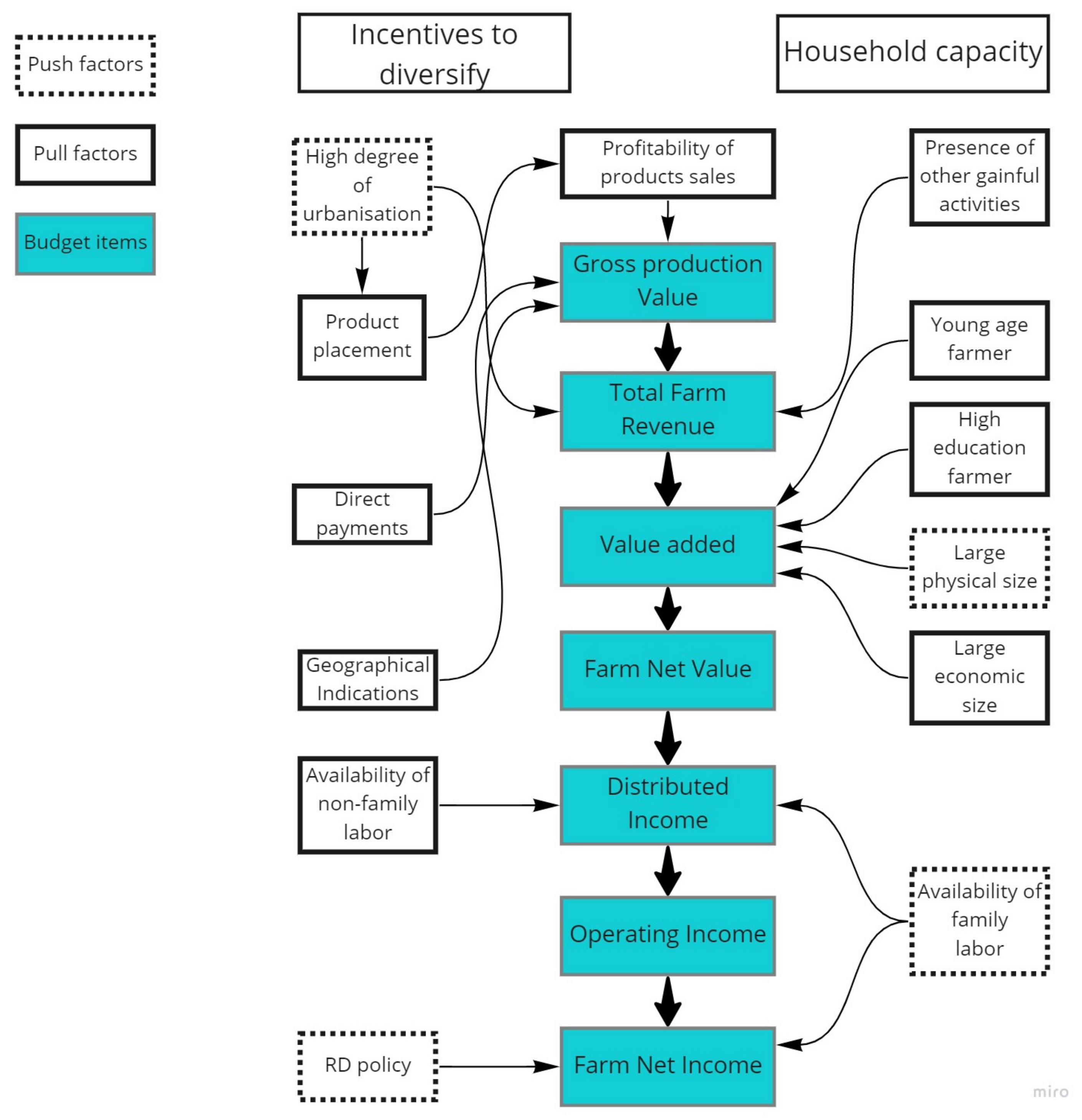
3. Conceptual Framework
4. Materials and Methods
4.1. Data
4.2. The Structural Equation Model
cov (y1,y2) = β21(γ222φ22 + ψ11); cov (x1, y1) = γ11φ11; cov (x1, y2) = β21γ11φ11; cov (x2, x1) = φ21
cov (x2, y2) = γ22φ22 + φ21γ11β21; cov (x2, y1) = φ21γ11
5. Results and Discussion
6. Conclusions
Author Contributions
Funding
Institutional Review Board Statement
Informed Consent Statement
Data Availability Statement
Conflicts of Interest
| 1. | In Italy, the FADN sample selection is through a stratified random sampling without replacement that is used to represent the different types of farming (TOF) and economic size (ESU) throughout the country. |
| 2. | The number of variances and covariances of the observed variables is equal to: p (p ± 1)/2; where p is the total number of observed variables [70] (p. 29). |
| 3. | The slight degreasing of the degree of freedoms was due to the presence of the so-called Heywood cases that occur when error variances can be estimated with negative values, mostly because of sampling fluctuations [19]. However, these few negative values were all found to be of low magnitude and not significant; hence, they were fixed, which constrained them to zero [20]. Furthermore, since some variances were found particularly extreme (see standard deviations in Table 1 and Table 2), they have been rescaled (i.e., multiplied by a constant; we used 0.001) before conducting the analyses in order to facilitate the model convergence [20] but not affect differences among the scores [75]. |
| 4. | Boostrapping analysis revealed the variable SC as statistically significant in predicting TFR for rural models b and f, with standardized estimates, respectively, of 0.04 in 2008 and 0.05 2018. |
References
- Ilbery, B.W. Farm Diversification as an Adjustment Strategy on the Urban Fringe of the West Midlands. J. Rural Stud. 1991, 7, 207–218. [Google Scholar] [CrossRef]
- Finger, R.; El Benni, N. Farm Income in European Agriculture: New Perspectives on Measurement and Implications for Policy Evaluation. Eur. Rev. Agric. Econ. 2021, 48, 253–265. [Google Scholar] [CrossRef]
- Henke, R.; Vanni, F. Drivers of On-Farm Diversification in the Italian Peri-Urban Agriculture. Ital. Rev. Agric. Econ. 2017, 79–100. [Google Scholar] [CrossRef]
- Bowler, I.; Clark, G.; Crockett, A.; Ilbery, B.; Shaw, A. The Development of Alternative Farm Enterprises: A Study of Family Labour Farms in the Northern Pennines of England. J. Rural Stud. 1996, 12, 285–295. [Google Scholar] [CrossRef]
- Jongeneel, R.A.; Polman, N.B.P.; Slangen, L.H.G. Why Are Dutch Farmers Going Multifunctional? Land Use Policy 2008, 25, 81–94. [Google Scholar] [CrossRef]
- Weltin, M.; Zasada, I.; Franke, C.; Piorr, A.; Raggi, M.; Viaggi, D. Analysing Behavioural Differences of Farm Households: An Example of Income Diversification Strategies Based on European Farm Survey Data. Land Use Policy 2017, 62, 172–184. [Google Scholar] [CrossRef]
- Forleo, M.B.; Giaccio, V.; Mastronardi, L.; Romagnoli, L. Analysing the Efficiency of Diversified Farms: Evidences from Italian FADN Data. J. Rural Stud. 2021, 82, 262–270. [Google Scholar] [CrossRef]
- Barrett, C.B.; Reardon, T.; Webb, P. Nonfarm Income Diversification and Household Livelihood Strategies in Rural Africa: Concepts, Dynamics, and Policy Implications. Food Policy 2001, 26, 315–331. [Google Scholar] [CrossRef]
- Hansson, H.; Ferguson, R.; Olofsson, C.; Rantamäki-Lahtinen, L. Farmers’ Motives for Diversifying Their Farm Business—The Influence of Family. J. Rural Stud. 2013, 32, 240–250. [Google Scholar] [CrossRef]
- Reardon, T.; Berdegué, J.; Barrett, C.B.; Stamoulis, K. Household income diversification into rural nonfarm activities. In Transforming the Rural Nonfarm Economy. Opportunities and Threads in the Developing World; Haggblade, S., Hazell, P.B.R., Reardon, T., Eds.; Johns Hopkins University Press: Baltimore, MD, USA, 2007; pp. 115–140. [Google Scholar]
- Fritzsch, J. Is Non-Farm Income Diversification a Feasible Option for Small-Scale Farmers? An Assessment Using a Composite Fuzzy Indicator. Post Communist Econ. 2012, 24, 403–417. [Google Scholar] [CrossRef]
- Liu, Y. Pushed out or Pulled in? Participation in Non-Farm Activities in Rural China. CAER 2017, 9, 111–129. [Google Scholar] [CrossRef]
- Rizov, M. Pull and Push: Individual Farming in Hungary. Food Policy 2005, 30, 43–62. [Google Scholar] [CrossRef]
- Meert, H.; Van Huylenbroeck, G.; Vernimmen, T.; Bourgeois, M.; van Hecke, E. Farm Household Survival Strategies and Diversification on Marginal Farms. J. Rural Stud. 2005, 21, 81–97. [Google Scholar] [CrossRef]
- Zasada, I. Multifunctional Peri-Urban Agriculture—A Review of Societal Demands and the Provision of Goods and Services by Farming. Land Use Policy 2011, 28, 639–648. [Google Scholar] [CrossRef]
- Kristensen, S.B.P.; Præstholm, S.; Busck, A.G.; Winther, L.; Fertner, C.; Vesterager, J.P.; Vejre, H. On-Farm Business Structure Diversification in Greater Copenhagen—Farmers in an Urban Landscape or Entrepreneurs in a Rural Landscape? Land Use Policy 2019, 88, 104093. [Google Scholar] [CrossRef]
- Gullino, P.; Battisti, L.; Larcher, F. Linking Multifunctionality and Sustainability for Valuing Peri-Urban Farming: A Case Study in the Turin Metropolitan Area (Italy). Sustainability 2018, 10, 1625. [Google Scholar] [CrossRef] [Green Version]
- Yoshida, S.; Yagi, H.; Kiminami, A.; Garrod, G. Farm Diversification and Sustainability of Multifunctional Peri-Urban Agriculture: Entrepreneurial Attributes of Advanced Diversification in Japan. Sustainability 2019, 11, 2887. [Google Scholar] [CrossRef] [Green Version]
- Bollen, K.A. Structural Equations with Latent Variables; Wiley Press: New York, NY, USA, 1989. [Google Scholar]
- Mueller, R.O.; Hancock, G.R. Structural Equation Modeling. In The Reviewer’s Guide to Quantitative Methods in the Social Sciences, 2nd ed.; Hancock, G.R., Stapleton, L.M., Mueller, R.O., Eds.; Routledge, Taylor and Francis Group: New York, NY, USA; London, UK, 2019; pp. 445–456. [Google Scholar]
- Boncinelli, F.; Bartolini, F.; Casini, L. Structural Factors of Labour Allocation for Farm Diversification Activities. Land Use Policy 2018, 71, 204–212. [Google Scholar] [CrossRef]
- Lange, A.; Piorr, A.; Siebert, R.; Zasada, I. Spatial Differentiation of Farm Diversification: How Rural Attractiveness and Vicinity to Cities Determine Farm Households’ Response to the CAP. Land Use Policy 2013, 31, 136–144. [Google Scholar] [CrossRef]
- Yoshida, S.; Yagi, H.; Garrod, G. Determinants of Farm Diversification: Entrepreneurship, Marketing Capability and Family Management. J. Small Bus. Entrep. 2020, 32, 607–633. [Google Scholar] [CrossRef]
- Morris, W.; Henley, A.; Dowell, D. Farm Diversification, Entrepreneurship and Technology Adoption: Analysis of Upland Farmers in Wales. J. Rural Stud. 2017, 53, 132–143. [Google Scholar] [CrossRef] [Green Version]
- Morgan, S.L.; Marsden, T.; Miele, M.; Morley, A. Agricultural Multifunctionality and Farmers’ Entrepreneurial Skills: A Study of Tuscan and Welsh Farmers. J. Rural Stud. 2010, 26, 116–129. [Google Scholar] [CrossRef]
- Barnes, A.P.; Hansson, H.; Manevska-Tasevska, G.; Shrestha, S.S.; Thomson, S.G. The Influence of Diversification on Long-Term Viability of the Agricultural Sector. Land Use Policy 2015, 49, 404–412. [Google Scholar] [CrossRef]
- Marques-Perez, I.; Segura, B.; Maroto, C. Evaluating the Functionality of Agricultural Systems: Social Preferences for Multifunctional Peri-Urban Agriculture. The “Huerta de Valencia” as Case Study. Span. J. Agric. Res. 2014, 12, 889. [Google Scholar] [CrossRef] [Green Version]
- Yang, Z.; Cai, J.; Sliuzas, R. Agro-Tourism Enterprises as a Form of Multi-Functional Urban Agriculture for Peri-Urban Development in China. Habitat Int. 2010, 34, 374–385. [Google Scholar] [CrossRef]
- Cerrada-Serra, P.; Colombo, L.; Ortiz-Miranda, D.; Grando, S. Access to Agricultural Land in Peri-Urban Spaces: Social Mobilisation and Institutional Frameworks in Rome and Valencia. Food Sec. 2018, 10, 1325–1336. [Google Scholar] [CrossRef]
- La Rosa, D.; Barbarossa, L.; Privitera, R.; Martinico, F. Agriculture and the City: A Method for Sustainable Planning of New Forms of Agriculture in Urban Contexts. Land Use Policy 2014, 41, 290–303. [Google Scholar] [CrossRef]
- Pölling, B.; Mergenthaler, M.; Lorleberg, W. Professional Urban Agriculture and Its Characteristic Business Models in Metropolis Ruhr, Germany. Land Use Policy 2016, 58, 366–379. [Google Scholar] [CrossRef]
- Marino, D.; Mastronardi, L.; Giannelli, A.; Giaccio, V.; Mazzocchi, G. Territorialisation Dynamics for Italian Farms Adhering to Alternative Food Networks. Bull. Geogr. Soc. Econ. Ser. 2018, 40, 113–131. [Google Scholar] [CrossRef] [Green Version]
- Paül, V.; McKenzie, F.H. Peri-Urban Farmland Conservation and Development of Alternative Food Networks: Insights from a Case-Study Area in Metropolitan Barcelona (Catalonia, Spain). Land Use Policy 2013, 30, 94–105. [Google Scholar] [CrossRef] [Green Version]
- Pölling, B.; Mergenthaler, M. The Location Matters: Determinants for “Deepening” and “Broadening” Diversification Strategies in Ruhr Metropolis’ Urban Farming. Sustainability 2017, 9, 1168. [Google Scholar] [CrossRef] [Green Version]
- Vandermeulen, V.; Verspecht, A.; Van Huylenbroeck, G.; Meert, H.; Boulanger, A.; Van Hecke, E. The Importance of the Institutional Environment on Multifunctional Farming Systems in the Peri-Urban Area of Brussels. Land Use Policy 2006, 23, 486–501. [Google Scholar] [CrossRef]
- Vecchio, Y.; Adinolfi, F.; Albani, C.; Bartoli, L.; De Rosa, M. Boosting Sustainable Innovation in Densely Populated Areas: A Milieux Innovateurs Approach. Sustainability 2020, 12, 9131. [Google Scholar] [CrossRef]
- Heimlich, R.E.; Barnard, C.H. Agricultural adaptation to urbanisation? Farm types and agricultural sustainability in US metropolitan areas. In Rural Sustainable Development in America, 2nd ed.; Audrina, I., Ed.; Wiley and Sons: New York, NY, USA, 1997; pp. 283–303. [Google Scholar]
- Pascucci, S. Agricoltura periurbana e strategie di sviluppo rurale: Una riflessione. QA Riv. Assoc. Rossi-Doria 2008, 2, 127–151. [Google Scholar]
- Henke, R.; Vanni, F. Peri-urban agriculture: An analysis of farm typologies in Italy. New Medit. 2017, 16, 11–18. [Google Scholar]
- Wästfelt, A.; Zhang, Q. Reclaiming Localisation for Revitalising Agriculture: A Case Study of Peri-Urban Agricultural Change in Gothenburg, Sweden. J. Rural Stud. 2016, 47, 172–185. [Google Scholar] [CrossRef]
- Wojewodzic, T.; Sroka, W.; Mikolajczyk, J. Dynamics and variability in income from farming in farms operating in metropolitan areas in Poland. Ann. Pol. Assoc. Agric. Agrobus. Econ. 2019, 21. [Google Scholar] [CrossRef]
- Wojewodzic, T.; Sroka, W. Commercial Farms in Polish Metropolitan Areas: Changes in Production Factors [Towarowe Gospodarstwa Rolne Na Obszarach Metropolitalnych w Polsce: Zmiany Zasobów Czynników Produkcji]. Wieś i Rolnictwo 2018, 181, 91–110. [Google Scholar] [CrossRef]
- Coppola, A.; Scardera, A.; Amato, M.; Verneau, F. Income Levels and Farm Economic Viability in Italian Farms: An Analysis of FADN Data. Sustainability 2020, 12, 4898. [Google Scholar] [CrossRef]
- Scardera, A. Gli Strumenti Decisionali per le Aziende Agricole: Il Bilancio Semplificato; INEA: Lamezia Terme, Italy, 2014. [Google Scholar]
- Ciliberti, S.; Frascarelli, A. The CAP 2013 Reform of Direct Payments: Redistributive Effects and Impacts on Farm Income Concentration in Italy. Agric. Econ. 2018, 6, 19. [Google Scholar] [CrossRef] [Green Version]
- Brady, M.; Hristov, J.; Höjgård, S.; Jansson, T.; Johansson, H.; Nordin, I.; Rabinowicz, E. Impacts of Direct Payments, Lessons for CAP post-2020 from a Quantitative Analysis; Report 2017:2; AgriFood Economics Centre: Lund, Sweden, 2017. [Google Scholar]
- Severini, S.; Tantari, A.; Di Tommaso, G. Do CAP Direct Payments Stabilise Farm Income? Empirical evidences from a Constant Sample of Italian Farms. Agric. Econ. 2016, 4, 6. [Google Scholar] [CrossRef] [Green Version]
- Le, L.H.; Le, T.N. Determinants of Income Diversification among Rural Households in the Mekong River Delta: The Economic Transition Period. J. Asian Financ. Econ. Bus. 2020, 7, 291–304. [Google Scholar] [CrossRef]
- Finocchio, R.; Esposti, R. Determinants of Farm Diversification and Interaction with the CAP. An Application to FADN of Marche Region (Italy). European Association of Agricultural Economists (EAAE). In Proceedings of the 2008 International Congress, Ghent, Belgium, 26–29 August 2008. [Google Scholar]
- Barbieri, C.; Mahoney, E. Why Is Diversification an Attractive Farm Adjustment Strategy? Insights from Texas Farmers and Ranchers. J. Rural Stud. 2009, 25, 58–66. [Google Scholar] [CrossRef]
- Vik, J.; McElwee, G. Diversification and the Entrepreneurial Motivations of Farmers in Norway. J. Small Bus. Manag. 2011, 49, 390–410. [Google Scholar] [CrossRef] [Green Version]
- Abdulai, A.; Delgado, C.L. Determinants of Nonfarm Earnings of Farm-Based Husbands and Wives in Northern Ghana. Am. J. Agric. Econ. 1999, 81, 117–130. [Google Scholar] [CrossRef] [Green Version]
- Meraner, M.; Heijman, W.; Kuhlman, T.; Finger, R. Determinants of Farm Diversification in the Netherlands. Land Use Policy 2015, 42, 767–780. [Google Scholar] [CrossRef]
- Benjamin, C. Farm Work, off-Farm Work, and Hired Farm Labour: Estimating a Discrete-Choice Model of French Farm Couples’ Labour Decisions. Eur. Rev. Agric. Econ. 2006, 33, 149–171. [Google Scholar] [CrossRef] [Green Version]
- Storti, D. Le aree rurali nella nuova programmazione. Agriregionieuropa 2013, 35, 60–62. [Google Scholar]
- Rete Rurale Nazionale. Zonizzazione e Cartografia. 2014. Available online: https://www.reterurale.it/areerurali (accessed on 2 November 2020).
- Opitz, I.; Berges, R.; Piorr, A.; Krikser, T. Contributing to Food Security in Urban Areas: Differences between Urban Agriculture and Peri-Urban Agriculture in the Global North. Agric. Hum. Values 2016, 33, 341–358. [Google Scholar] [CrossRef] [Green Version]
- Cagliero, R.; Cisilino, F.; Scardera, A. L’utilizzo della RICA per la Valutazione di Programmi di Sviluppo Rurale; Rete Rurale Nazionale: Roma, Italy, 2010. [Google Scholar]
- Low, H.; Meghir, C. The Use of Structural Models in Econometrics. J. Econ. Perspect. 2017, 31, 33–58. [Google Scholar] [CrossRef] [Green Version]
- Li, H.; Liu, Y.; Peng, K. Characterizing the Relationship between Road Infrastructure and Local Economy Using Structural Equation Modeling. Transport. Policy 2018, 61, 17–25. [Google Scholar] [CrossRef]
- Angelini, M.E.; Heuvelink, G.B.M.; Kempen, B. Multivariate Mapping of Soil with Structural Equation Modelling: Multivariate Soil Mapping Using SEM. Eur. J. Soil Sci. 2017, 68, 575–591. [Google Scholar] [CrossRef] [Green Version]
- Santibáñez-Andrade, G.; Castillo-Argüero, S.; Vega-Peña, E.V.; Lindig-Cisneros, R.; Zavala-Hurtado, J.A. Structural Equation Modeling as a Tool to Develop Conservation Strategies Using Environmental Indicators: The Case of the Forests of the Magdalena River Basin in Mexico City. Ecol. Indic. 2015, 54, 124–136. [Google Scholar] [CrossRef]
- Babatunde, R.O.; Qaim, M. Patterns of Income Diversification in Rural Nigeria: Determinants and Impacts. Q. J. Int. Agric. 2009, 48, 4. [Google Scholar]
- Bojnec, Š.; Latruffe, L. Determinants of Technical Efficiency of Slovenian Farms. Post Communist Econ. 2009, 21, 117–124. [Google Scholar] [CrossRef]
- Rønning, L.; Kolvereid, L. Income Diversification in Norwegian Farm Households: Reassessing Pluriactivity. Int. Small Bus. J. 2006, 24, 405–420. [Google Scholar] [CrossRef]
- Culas, R.J. Causes of Farm Diversification over Time: An Australian Perspective on an Eastern Norway Model. AFBM J. 2006, 3, 1. [Google Scholar]
- Schumacker, R.E.; Lomax, R.G. A Beginner’s Guide to Structural Equation Modeling, 4th ed.; Routledge: New York, NY, USA, 2016. [Google Scholar]
- Wright, S. The Method of Path Coefficients. Ann. Math. Stat. 1934, 5, 161–215. [Google Scholar] [CrossRef]
- Wolfle, L.M. Sewall Wright on the Method of Path Coefficients: An Annotated Bibliography. Struct. Equ. Model. Multidiscip. J. 1999, 6, 280–291. [Google Scholar] [CrossRef]
- Byrne, B.M. Structural Equation Modeling with LISREL, PRELIS and SIMPLIS: Basic Concepts, Applications, and Programming; Lawrence Erlbaum Associates (LEA), Publishers: Mahwah, NJ, USA, 1998. [Google Scholar]
- Satorra, A.; Bentler, P.M. Corrections to test statistics and standard errors in covariance structure analysis. In Latent Variable Analysis: Applications for Developmental Research; von Eye, A., Clogg, C.C., Eds.; Sage Publications: Thousand Oaks, CA, USA, 1994; pp. 399–419. [Google Scholar]
- Finney, S.J.; Di Stefano, C. Nonnormal and categorical data in structural equation modeling. In Structural Equation Modeling: A Second Course; Hancock, G.R., Mueller, R.O., Eds.; Information Age Publishing: Greenwich, CT, USA, 2013; pp. 267–309. [Google Scholar]
- Fan, Y.; Chen, J.; Shirkey, G.; John, R.; Wu, S.R.; Park, H.; Shao, C. Applications of Structural Equation Modeling (SEM) in Ecological Studies: An Updated Review. Ecol. Process. 2016, 5, 19. [Google Scholar] [CrossRef] [Green Version]
- Hu, L.; Bentler, P.M. Cutoff Criteria for Fit Indexes in Covariance Structure Analysis: Conventional Criteria versus New Alternatives. Struct. Equ. Model. Multidiscip. J. 1999, 6, 1–55. [Google Scholar] [CrossRef]
- Kline, B.R. Principles and Practice of Structural Equation Modeling, 3rd ed.; The Guilford Press: New York, NY, USA, 2011. [Google Scholar]
- Schermelleh-Engel, K.; Moosbruger, H.; Müller, H. Evaluating the Fit of Structural Equation Models: Tests of Significance and Descriptive-of-Fit Measures. Methods Psychol. Res. Online 2003, 8, 23–74. [Google Scholar]
- Moshagen, M.; Erdfelder, E. A New Strategy for Testing Structural Equation Models. Struct. Equ. Model. Multidiscip. J. 2016, 23, 54–60. [Google Scholar] [CrossRef]
- Jöreskog, K.G.; Sörbom, D. LISREL 9.30 for Windows; Computer Software; Scientific Software International, Inc.: Skokie, IL, USA, 2017. [Google Scholar]
- Hair, J.F.; Sarstedt, M.; Ringle, C.M.; Gudergan, S.P. Advanced Issues in Partial Least Squares Structural Equation Modeling; Sage: Thousand Oaks, CA, USA, 2018. [Google Scholar]
- Salvioni, C.; Henke, R.; Vanni, F. The Impact of Non-Agricultural Diversification on Financial Performance: Evidence from Family Farms in Italy. Sustainability 2020, 12, 486. [Google Scholar] [CrossRef] [Green Version]
- Van Der Ploeg, J.D.; Roep, D. Multifunctionality and rural development: The actual situation in Europe. In Multifunctional Agriculture. A New Paradigm for European Agriculture and Rural Development; Van Huylenbroeck, G., Durand, G., Eds.; Ashgate: Aldershot, UK, 2003. [Google Scholar]
- Uematsu, H.; Mishra, A.K. Use of Direct Marketing Strategies by Farmers and Their Impact on Farm Business Income. Agric. Resour. Econ. Rev. 2011, 40, 1–19. [Google Scholar] [CrossRef]
- Corsi, A.; Frontuto, V.; Novelli, S. What Drives Farm Structural Change? An Analysis of Economic, Demographic and Succession Factors. Agriculture 2021, 11, 438. [Google Scholar] [CrossRef]
- Jarosz, L. The City in the Country: Growing Alternative Food Networks in Metropolitan Areas. J. Rural Stud. 2008, 24, 231–244. [Google Scholar] [CrossRef]
- Farmer, J.R.; Betz, M.E. Rebuilding Local Foods in Appalachia: Variables Affecting Distribution Methods of West Virginia Farms. J. Rural Stud. 2016, 45, 34–42. [Google Scholar] [CrossRef] [Green Version]
- Aguglia, L.; De Santis, F.; Salvioni, C. Direct selling: A marketing strategy to shorten distances between production and consumption. In A Resilient European Food Industry in a Challenging World; Baourakis, G., Mattas, K., Zopounidis, C., van Dijk, G., Eds.; NOVA: New York, NY, USA, 2011; pp. 1–16. [Google Scholar]
- Preacher, K.J.; Rucker, D.D.; Hayes, A.F. Addressing Moderated Mediation Hypotheses: Theory, Methods, and Prescriptions. Multivar. Behav. Res. 2007, 42, 185–227. [Google Scholar] [CrossRef]
- Harring, J.R.; Weiss, B.A.; Hsu, J.-C. A Comparison of Methods for Estimating Quadratic Effects in Nonlinear Structural Equation Models. Psychol. Methods 2012, 17, 193–214. [Google Scholar] [CrossRef]
- Marsh, H.W.; Wen, Z.; Hau, K.-T.; Nagengast, B. Structural Equation Models of Latent Interaction and Quadratic Effects. In Structural Equation Modeling: A Second Course; Hancock, G.R., Mueller, R.O., Eds.; Information Age Publishing: Greenwich, CT, USA, 2013; pp. 267–309. [Google Scholar]
- Muthén, L.K.; Muthén, B.O. Mplus User’s Guide, 8th ed.; Muthén & Muthén: Los Angeles, CA, USA, 2017. [Google Scholar]
- Bollen, K.A.; Curran, P.J. Latent Curve Models: A Structural Equation Perspective; Wiley: New York, NY, USA, 2006. [Google Scholar]
- Duncan, T.E.; Duncan, S.C.; Stryker, L.A. An Introduction to Latent Variable Growth Curve Modeling: Concepts, Issues, and Applications, 2nd ed.; Lawrence Erlbaum: Mahwah, NJ, USA, 2006. [Google Scholar]
- Chen, F.; Curran, P.J.; Bollen, K.A.; Kirby, J.; Paxton, P. An Empirical Evaluation of the Use of Fixed Cutoff Points in RMSEA Test Statistic in Structural Equation Models. Sociol. Methods Res. 2008, 36, 462–494. [Google Scholar] [CrossRef] [PubMed] [Green Version]
- Harring, J.R.; McNeish, D.M.; Hancock, G.R. Using phantom variables in structural equation modeling to assess model sensitivity to external misspecification. Psychol. Methods 2017, 22, 616–631. [Google Scholar] [CrossRef] [PubMed]
- Vassallo, M. Exploring boundaries of correct specifications in cognitive causal models: Phantom path analysis may help. Test. Psychom. Methodol. Appl. Psychol. 2020, 27, 21–42. [Google Scholar] [CrossRef]



| Budget Items | Variable | Description | 2008 | 2013 | 2018 |
|---|---|---|---|---|---|
| Costs | OC | Operating Costs (€) | 83,879.20 (±487,396.67) | 90,600.27 (±281,808.02) | 96,804.99 (±574,239.88) |
| EF | External Factors (€) | 62,692.93 (±376,618.71) | 70,977.73 (±246,576.60) | 71,135.68 (±464,463.27) | |
| TPS | Third Party Services (€) | 6469.18 (±55,536.21) | 6922.16 (±29,793.78) | 9586.26 (±47,931.93) | |
| FPR | Farm Passive Rentals (€) | 3735.39 (±52,239.12) | 2836.10 (±7376.68) | 3423.94 (±12,854.57) | |
| OSC | Other Specific Costs (€) | 14,717.09 (±95,540.24) | 12,700.38 (±40,702.29) | 16,156.79 (±106,458.59) | |
| Dep | Depreciation | 9791.67 (±19,400.37) | 10,214.25 (±21,529.84) | 9917.82 (±23,925.07) | |
| MYC | Multi-Year Costs (€) | 10,069.16 (±19,960.21) | 10,610.48 (±22,244.12) | 10,153.63 (±24,669.99) | |
| RP | Rent Paid (€) | 5181.79 (±36,715.15) | 5434.93 (±20,341.15) | 5154.05 (±17,559.07) | |
| Revenues | VA | Value Added (€) | 98,216.39 (±326,927.74) | 102,458.73 (±254,358.90) | 109,396.22 (±429,407.62) |
| FNV | Farm Net Value (€) | 88,147.22 (±320,589.66) | 91,848.25 (±244,902.39) | 99,242.59 (±418,482.25) | |
| TFR | Total Farm Revenues (€) | 177,457.87 (±709,981.15) | 190,587.40 (±487,360.69) | 204,354.57 (±962,380.74) | |
| Dis_I | Distributed Incomes (€) | 28,618.19 (±161,224.48) | 28,935.11 (±81,405.20) | 27,905.63 (±100,683.42) | |
| OI | Operating Income (€) | 59,529.04 (±188,953.48) | 62,913.14 (±182,146.87) | 71,336.96 (±341,254.85) | |
| ECM | Extra-Characteristic Management (€) | 521.51 (±20,143.69) | 30.40 (±24,420.10) | 5397.43 (±38,747.362) | |
| FNI | Farm Net Income (€) | 60,050.55 (±187,159.54) | 62,943.53 (±181,372.17) | 76,734.38 (±354,637.32) |
| Factor | Variable | Description | Type of Factor | 2008 | 2013 | 2018 |
|---|---|---|---|---|---|---|
| Degree of urbanization | DUM | Degree of Urbanization Municipality | Push /Incentives to diversify | 2 (±0.71) | 2.03 (±0.70) | 1.98 (±0.72) |
| DRM (SC) | Degree of Rurality Municipality | 0.50 (±0.19) | 0.49 (±0.20) | 0.48 (±0.20) | ||
| RD policy | Ot_Sub_N_EU | Other Subsidies non EU (€) | 1077.37 (±6021.05) | 2163.25 (±8352.82) | 4923.52 (±17076.97) | |
| Sub_Ca | Subsidies in Capital account (€) | 21.18 (±265.04) | 1384.18 (±11,623.87) | 373.26 (±8038.34) | ||
| Product placement | Ret | Retailer (%) | Pull /Incentives to diversify | 2.32 (±13.03) | 3.32 (±16.09) | 2.62 (±13.90) |
| SC | Self-Consumption (%) | 7.87 (±23.55) | 13.74 (±32.44) | 16.59 (±34.94) | ||
| Ind | Industry (%) | 2.17 (±12.66) | 5.41 (±18.98) | 6.53 (±20.98) | ||
| FRet | Farm Retail (%) | 2.62 (±13.55) | 3.69 (±15.60) | 3.51 (±15.62) | ||
| WE | Wholesale-Export (%) | 78.01 (±37.94) | 55.29 (±45.98) | 31.01 (±42.71) | ||
| Ot_F | Other Farm (%) | 2.51 (±12.02) | 8.34 (±23.31) | 10.75 (±27.07) | ||
| AgriT | Agritourism (%) | 0.13 (±2.88) | 0.47 (±5.86) | 0.82 (±7.11) | ||
| Ot_S | Other Subject (%) | 0.07 (±2.07) | 4.33 (±19.56) | 15.78 (±35.49) | ||
| Coop_R | Cooperative Regular VAT (%) | 3.68 (±16.81) | 3.16 (±15.85) | 3.76 (±17.59) | ||
| Coop_S | Cooperative Special VAT (%) | 0.616 (±6.98) | 1.94 (±12.41) | 8.33 (±26.26) | ||
| GPVDS | GPV Direct Sale (€) | 3828.70 (±47,600.68) | 7000.15 (±59,308.76) | 5505.37 (±38,631.37) | ||
| Policy support | DP (Pil I) | Direct Payments (Pillar I) (€) | 11,129.06 (±27,535.70) | 14,445.21 (±65,190.94) | 11,839.88 (27,423.20) | |
| *Geographical indications | QC | Quality Certification (Dummy, Y/N)) | 0.09 (±0.28) | 0.15 (±0.36) | 0.21 (±0.41) | |
| Labor availability | WUPL | Work Unit of Paid Labor | 1.13 (±4.53) | 1.05 (±3.70) | 0.98 (±4.59) | |
| Farm size | UAA | UAA (ha) | Push /Household capacity | 32.09 (±68.42) | 34.33 (±74.38) | 31.15 (±59.91) |
| Family labor | FWU | Family labor Unit (hours) | 1.21 (±0.77) | 1.29 (±0.87) | 1.28 (±0.78) | |
| Profitability of product sales | GPVPP | GPV Processed Product (€) | Pull /Household capacity | 11,979.77 (±92,664.74) | 12,178.05 (±86,924.18) | 17,544.22 (±323,898.23) |
| GPVC | GPV Crops (€) | 103,163.71 (±521,687.32) | 93,424.06 (±267,601.89) | 95,695.44 (±374,823.09) | ||
| GPVQ | GPV Quality (€) | 2725.75 (±33,742.95) | 3178.25 (±42,094.50) | 28,720.08 (±787,653.98) | ||
| Other gainful activities | OGA | Other Gainful Activities revenues (€) | 2927.24 (±25,255.63) | 6089.53 (±46,601.87) | 12,076.66 (±77,111.05) | |
| GPVDS | GPV Direct Sale (€) | 3828.70 (±47,600.68) | 7000.15 (±59,308.76) | 5505.37 (±38,631.37) | ||
| AgriT_R | Agritourism Revenues (€) | 984.52 (±15,662.85) | 1391.76 (±19,919.49) | 3713.22 (±33,427.57) | ||
| AR | Active Rent (€) | 57.98 (±1029.57) | 240.17 (±3290.14) | 683.64 (±17,360.77) | ||
| Deep_Ac | Deepening Activities (€) | 1618.80 (±19,184.57) | 2373.19 (±19,777.07) | 3557.45 (±25,926.41) | ||
| Ot_BRO_Ac | Other Broadening Activities (€) | 112.27 (±2671.68) | 60.48 (±1103.93) | 270.91 (±7045.46) | ||
| HMCL | Hire of Machinery (Contract Labor) (€) | 157.54 (±2276.15) | 391.43 (±3509.28) | 517.29 (±4907.73) | ||
| Age | Age | Age (years) | 56.72 (±14.04) | 56.05 (±13.58) | 56.70 (±13.79) | |
| *Education | EQD | Educational Qualification Description | 2.93 (±1.67) | 3.47 (±1.45) | 3.91 (±1.46) | |
| Economic size | ESG | Economic Size Group | 3.20 (±1.32) | 2.70 (±1.37) | 2.76 (±1.28) |
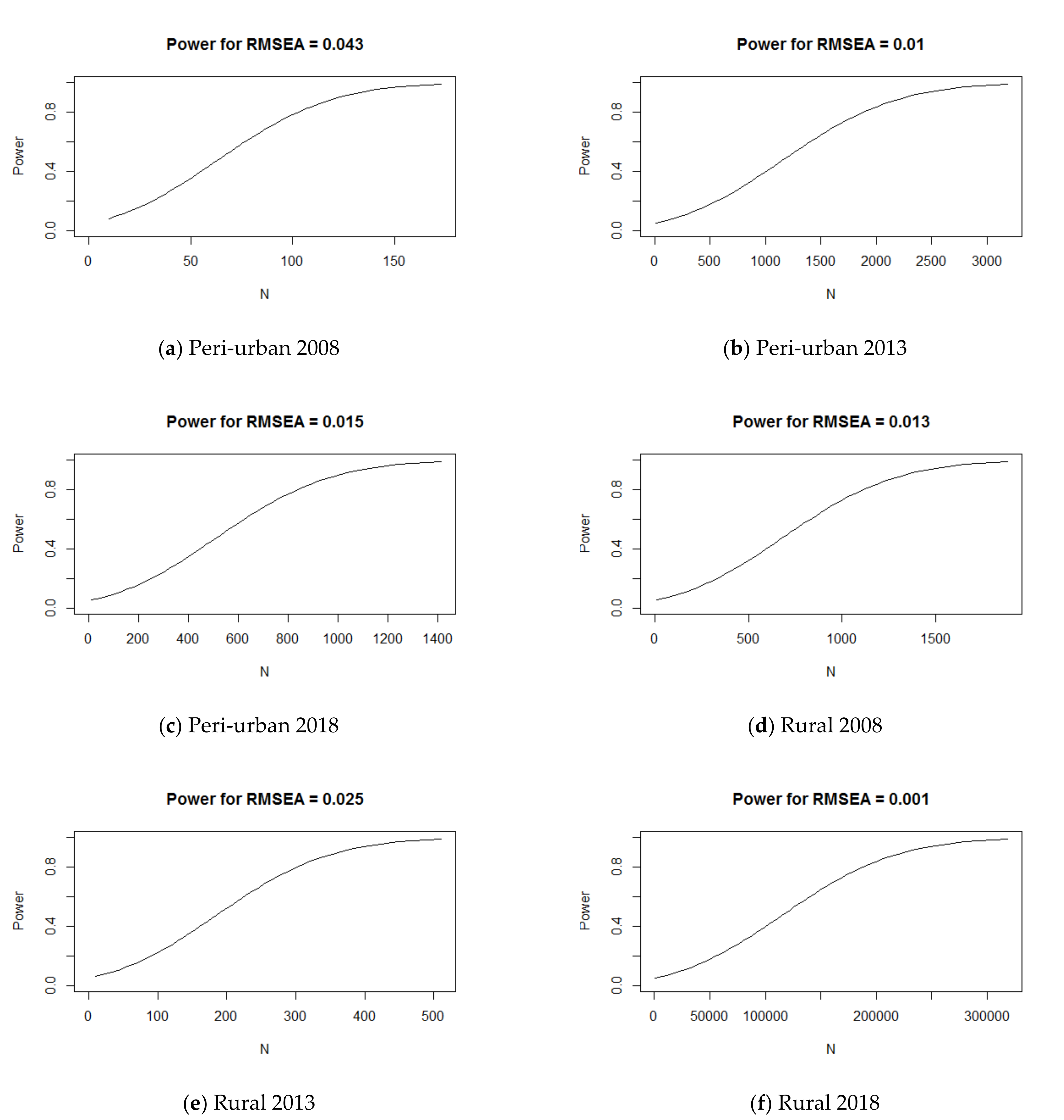
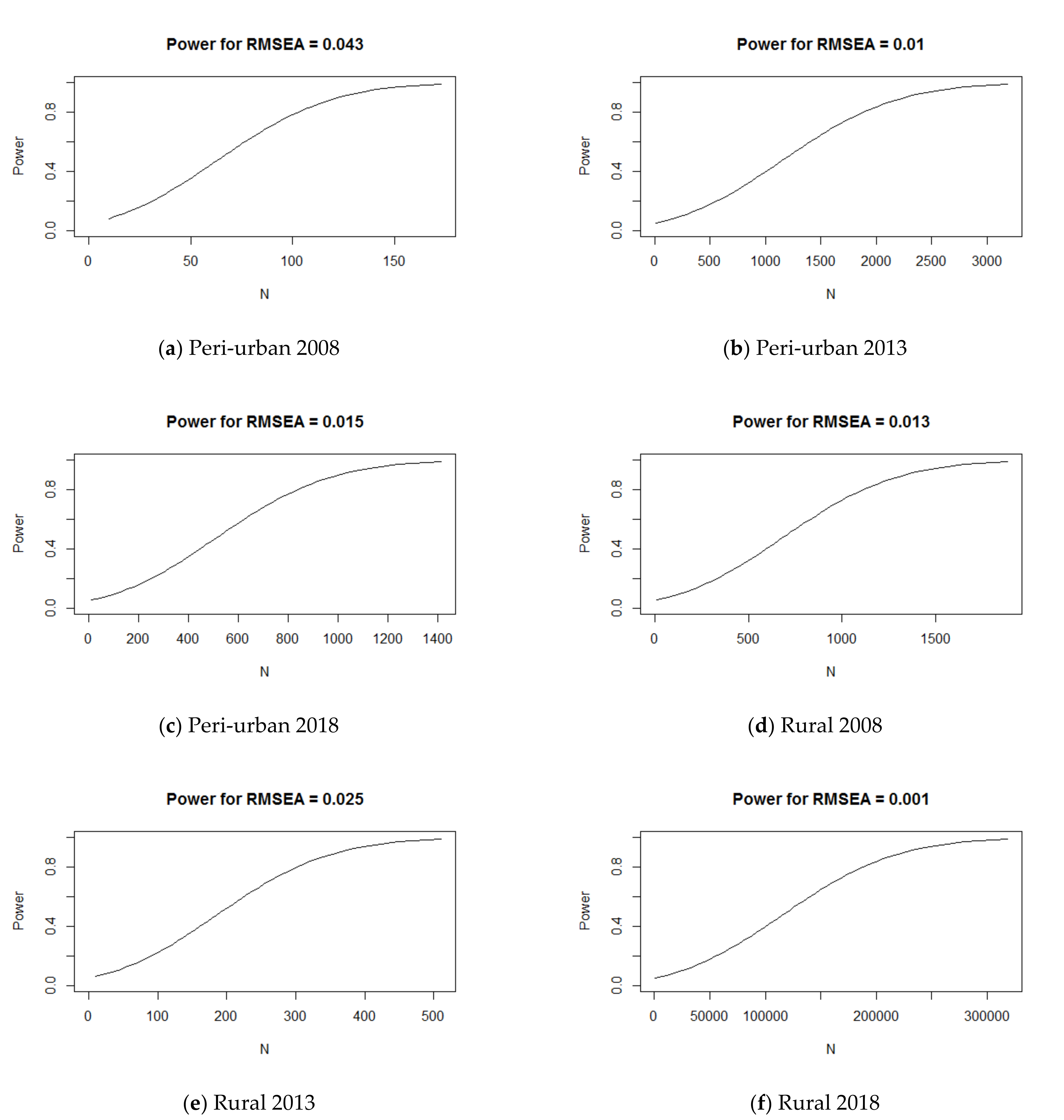
| Model | N | p | df | GFI | CFI | NNFI | AIC | RMSEA | 90% CI for RMSEA | |
|---|---|---|---|---|---|---|---|---|---|---|
| a. Peri-urban 2008 Bootstrap (1000) | 435 435 | 704.61 759.91 | <0.00 <0.00 | 407 407 | 0.82 0.81 | 0.99 0.99 | 0.97 0.97 | 2146.61 2201.91 | 0.043 0.047 | (0.038; 0.048) (0.042; 0.052) |
| b. Peri-urban 2013 Bootstrap (1000) | 392 392 | 419.46 25.30 | <0.00 1.00 | 405 406 | 0.82 0.81 | 1.00 1.00 | 1.00 1.00 | 1865.46 1469.30 | 0.010 0.000 | (0.000; 0.022) (0.000; 0.000) |
| c. Peri-urban 2018 Bootstrap (1000) | 410 410 | 440.18 408.23 | <0.00 <0.00 | 406 407 | 0.81 0.78 | 1.00 1.00 | 1.00 1.00 | 1884.18 1850.23 | 0.015 0.003 | (0.000; 0.024) (0.000; 0.019) |
| d. Rural 2008 | 1176 | 479.32 | <0.00 | 405 | 0.79 | 1.00 | 1.00 | 1925.32 | 0.013 | (0.007; 0.017) |
| Bootstrap (3000) | 1176 | 453.44 | <0.00 | 406 | 0.77 | 1.00 | 1.00 | 1897.44 | 0.010 | (0.000; 0.015) |
| e. Rural 2013 | 1036 | 668.51 | <0.00 | 406 | 0.84 | 1.00 | 1.00 | 2112.51 | 0.025 | (0.022; 0.029) |
| Bootstrap (3000) | 1036 | 239.20 | <0.00 | 406 | 0.81 | 1.00 | 1.00 | 1683.20 | 0.000 | (0.000; 0.000) |
| f. Rural 2018 | 936 | 368.60 | <0.00 | 405 | 0.80 | 1.00 | 1.00 | 1814.60 | 0.000 | (0.000; 0.005) |
| Bootstrap (3000) | 936 | 1.69 | 1.00 | 407 | 0.81 | 1.00 | 1.00 | 1443.69 | 0.000 | (0.000; 0.000) |
| Peri-Urban | Rural | Factors | Budget | |||||||||
|---|---|---|---|---|---|---|---|---|---|---|---|---|
| 2008 | 2013 | 2018 | 2008 | 2013 | 2018 | Push | Pull | |||||
| TFR | < | GPVPP | ns | 0.20 (0.40) | ns | 0.11 (0.21) | ns | ns | ✓ | |||
| GPVC | 0.56 (00.45) | 0.63 (0.42) | 0.08 (0.07) | 0.25 (ns) | 0.55 (0.34) | 0.61 (0.76) | ✓ | |||||
| GPVQ | Ns | ns | 0.96 (0.96) | ns | ns | 0.38 (0.37) | ✓ | |||||
| DP (Pil I) | 0.33 (0.36) | 0.27 (ns) | 0.10 (0.10) | ns | 0.20 (0.29) | 0.17 (0.12) | ✓ | |||||
| DUM | −0.06 (−0.07) | ns | ns | ns | ns | ns | ✓ | |||||
| DRM (SC) | 0.07 (0.08) | ns | ns (0.02) | ns | ns (−0.02) | ns | ✓ | |||||
| OGA | 0.41 (0.54) | 0.18 (0.18) | 0.03 (0.03) | ns (0.03) | 0.14 (0.18) | ns | ✓ | |||||
| Ind | ns | ns | ns (0.01) | ns | ns | 0.03 (0.03) | ✓ | |||||
| FRet | ns | 0.02 (ns) | ns | ns | ns | ns | ✓ | |||||
| WE | ns | ns | 0.01 (0.ns) | ns | ns | 0.04 (0.04) | ✓ | |||||
| Ot_F | −0.05 (ns) | ns | ns | ns | ns | ns | ✓ | |||||
| Ot_S | −0.00 (−0.01) | ns (0.22) | ns | ns | ns | −0.04 (−0.04) | ✓ | |||||
| Coop_S | 0.01 (0.02) | ns | ns | ns | ns | ns | ✓ | |||||
| R2 | 0.75 | 0.69 | 0.99 | 0.19 | 0.45 | 0.72 | ||||||
| OGA | < | GPVDS | ns | ns | ns | 0.00 (ns) | ns | ns | ✓ | |||
| AgriT_R | 0.89 (0.90) | 0.11 (0.11) | 0.65 (0.67) | 0.41 (0.40) | 0.69 (0.33) | 0.43 (0.66) | ✓ | |||||
| AR | 0.02 (0.01) | ns | 0.18 (0.25) | 0.05 (0.04) | 0.04 (0.03) | 0.30 (0.45) | ✓ | |||||
| Deep_Ac | 0.43 (0.43) | 0.10 (ns) | 0.51 (0.40) | 0.89 (0.90) | 0.71 (0.92) | 0.39 (0.60) | ✓ | |||||
| Ot_BRO_Ac | 0.03 (0.03) | 0.02 (0.02) | 0.25 (0.26) | 0.13 (0.12) | 0.02 (0.02) | 0.02 (0.02) | ✓ | |||||
| HMCL | 0.12 (0.04) | 0.06 (ns) | 0.12 (0.07) | 0.07 (0.07) | 0.09 (0.08) | 0.06 (0.07) | ✓ | |||||
| R2 | 0.99 | 0.064 | 0.99 | 0.99 | 0.97 | 0.43 | ||||||
| VA | < | OC | −0.63 (−0.57) | −0.59 (−0.84) | −0.61 (−0.61) | −0.70 (−0.69) | −0.47 (−0.58) | −0.67 (−0.71) | ✓ | |||
| TFR | 1.22 (1.27) | 1.13 (1.27) | 1.59 (1.60) | 0.77 (0.74) | 0.98 (0.92) | 10.19 (1.28) | ✓ | |||||
| EQD | ns | ns | ns | 0.02 (0.02) | ns | ns | ✓ | |||||
| UAA | ns | ns | ns | 0.03 (0.05) | ns | ns | ✓ | |||||
| ESG | ns | ns | 0.03 (0.03) | 0.02 (0.02) | ns | ns | ✓ | |||||
| R2 | 0.94 | 0.98 | 0.99 | 0.97 | 0.95 | 0.99 | ||||||
| OC | < | EF | 0.75 (0.70) | 0.82 (0.80) | 0.83 (0.82) | 0.81 (0.81) | 0.90 (0.91) | 0.74 (0.74) | ✓ | |||
| TPS | 0.14 (0.17) | 0.19 (0.20) | 0.04 (0.04) | 0.12 (0.12) | 0.07 (0.05) | 0.15 (0.08) | ✓ | |||||
| FPR | 0.00 (0.00) | ns | ns | 0.00 (ns) | 0.00 (ns) | ns | ✓ | |||||
| OSC | 0.20 (0.21) | 0.18 (0.23) | 0.15 (0.15) | 0.10 (0.09) | 0.14 (0.11) | 0.27 (0.30) | ✓ | |||||
| R2 | 0.99 | 0.99 | 0.99 | 0.99 | 0.99 | 0.99 | ||||||
| MYC | < | Dep | 1.00 (1.00) | 1.00 (1.00) | 1.00 (1.00) | 1.00 (1.00) | 1.00 (1.00) | 1.00 (1.00) | ✓ | |||
| R2 | 0.98 | 0.99 | 0.99 | 0.99 | 0.99 | 0.99 | ||||||
| FNV | < | VA | 1.01 (1.03) | 1.00 (.99) | 1.02 (1.01) | 1.00 (1.00) | 1.01 (1.00) | 1.00 (1.01) | ✓ | |||
| MYC | −0.08 (0.−09) | −0.06 (−0.08) | −0.03 (−0.03) | −0.03 (−0.03) | −0.06 (−0.04) | −0.03 (−0.04) | ✓ | |||||
| R2 | 0.99 | 0.99 | 0.99 | 0.99 | 0.99 | 0.99 | ||||||
| Dis_I | < | FNV | 0.29 (0.18) | 0.31 (0.39) | 0.26 (0.27) | 0.20 (0.16) | 0.40 (0.49) | ns | ✓ | |||
| WUPL | 0.58 (0.67) | 0.69 (ns) | 0.90 (0.90) | 0.88 (0.86) | 0.77 (0.71) | 0.92 (0.94) | ✓ | |||||
| RP | 0.61 (0.64) | 0.53 (0.66) | 0.26 (0.22) | 0.27 (0.29) | 0.25 (0.23) | 0.23 (0.18) | ✓ | |||||
| R2 | 0.87 | 0.97 | 0.98 | 0.87 | 0.89 | 0.90 | ||||||
| OI | < | Dis_I | ns | 0.74 (ns) | 0.92 (0.93) | 0.30 (0.30) | 0.62 (0.51) | 0.43 (ns) | ✓ | |||
| R2 | 0.065 | 0.55 | 0.84 | 0.090 | 0.39 | 0.19 | ||||||
| FNI | < | OI | 0.99 (0.99) | 0.99 (0.97) | 0.99 (0.99) | 0.99 (0.99) | 0.98 (0.99) | 0.99 (0.99) | ||||
| ECM | 0.12 (0.15) | 0.12 (0.25) | 0.12 (0.11) | 0.14 (0.12) | 0.15 (0.14) | 0.10 (0.13) | ✓ | |||||
| FWU | 0.00 (0.00) | ns | ns | 0.00 (0.00) | ns (0.00) | ns | ✓ | |||||
| R2 | 0.99 | 0.99 | 0.99 | 0.99 | 0.99 | 0.99 | ||||||
| WUPL | < | FWU | ns | 0.12 (0.19) | ns | ns | 0.26 (0.31) | 0.11 (0.13) | ✓ | |||
| R2 | 0.001 | 0.014 | 0.00 | 0.001 | 0.060 | 0.012 | ||||||
| ECM | < | Ot_Sub_N_EU | 0.30 (0.25) | ns | 0.38 (ns) | 0.16 (0.17) | 0.32 (0.51) | 0.68 (0.67) | ✓ | |||
| Sub_Ca | ns | ns | 0.03 (0.05) | 0.02 (0.02) | 0.48 (0.37) | 0.33 (0.51) | ✓ | |||||
| R2 | 0.10 | 0.001 | 0.15 | 0.028 | 0.36 | 0.57 | ||||||
Publisher’s Note: MDPI stays neutral with regard to jurisdictional claims in published maps and institutional affiliations. |
© 2021 by the authors. Licensee MDPI, Basel, Switzerland. This article is an open access article distributed under the terms and conditions of the Creative Commons Attribution (CC BY) license (https://creativecommons.org/licenses/by/4.0/).
Share and Cite
Cimino, O.; Vassallo, M.; Henke, R.; Vanni, F. Income Diversification Strategies of Italian Peri-Urban Farms: A Structural Equation Modeling Approach. Land 2021, 10, 790. https://doi.org/10.3390/land10080790
Cimino O, Vassallo M, Henke R, Vanni F. Income Diversification Strategies of Italian Peri-Urban Farms: A Structural Equation Modeling Approach. Land. 2021; 10(8):790. https://doi.org/10.3390/land10080790
Chicago/Turabian StyleCimino, Orlando, Marco Vassallo, Roberto Henke, and Francesco Vanni. 2021. "Income Diversification Strategies of Italian Peri-Urban Farms: A Structural Equation Modeling Approach" Land 10, no. 8: 790. https://doi.org/10.3390/land10080790
APA StyleCimino, O., Vassallo, M., Henke, R., & Vanni, F. (2021). Income Diversification Strategies of Italian Peri-Urban Farms: A Structural Equation Modeling Approach. Land, 10(8), 790. https://doi.org/10.3390/land10080790
