The Production of Pastoral Space: Modeling Spatial Occupation of Grazing Land for Environmental Impact Assessment Using Structural Equation Modeling
Abstract
1. Introduction
2. Model Specification
2.1. Measuring the Pastoral Space and Mobility
2.2. Modeling and Hypothesizing the Spatial Occupation of Grazing Land
3. Methodology and Data Collection
3.1. Study Areas
3.2. Data Collection
3.3. Structural Equation Modeling and Exploratory Factor Analysis
4. Results
4.1. Exploratory Factors
4.2. Estimation of the Model
5. Discussion
5.1. Grazing Land
5.2. Herd Size Strategy
5.3. Pastoral Mobility
6. Conclusions
Author Contributions
Funding
Informed Consent Statement
Data Availability Statement
Acknowledgments
Conflicts of Interest
References
- Letourneau, A.; Verburg, P.H.; Stehfest, E. A land-use systems approach to represent land-use dynamics at continental and global scales. Environ. Model. Softw. 2012, 33, 61–79. [Google Scholar] [CrossRef]
- Verburg, P.; Soepboer, W.; Veldkamp, A.; Limpiada, R.; Espaldon, A.V.O.; Mastura, S.S.A. Modeling the Spatial Dynamics of Regional Land Use: The CLUE-S Model. Environ. Manag. 2002, 30, 391–405. [Google Scholar] [CrossRef]
- Zinsstag, J.; Schelling, E.; Bonfoh, B.; Crump, L.; KrÄtli, S. The future of pastoralism: An introduction. Rev. Sci. Tech. 2016, 35, 335–355. [Google Scholar] [CrossRef] [PubMed]
- Byambaa, B.; de Vries, W.T. The needs of nomadic-pastoral land users with respect to EIA theory, methods and effectiveness: What are they and does EIA address them? Environ. Impact Assess. Rev. 2019, 74, 54–62. [Google Scholar] [CrossRef]
- Byambaa, B.; de Vries, W.T. Evaluating the effectiveness of the environmental impact assessment process in Mongolia for nomadic-pastoral land users. Impact Assess. Proj. Apprais. 2020, 38, 39–49. [Google Scholar] [CrossRef]
- Morgan, R.K. Environmental impact assessment: The state of the art. Impact Assess. Proj. Apprais. 2012, 30, 5–14. [Google Scholar] [CrossRef]
- Sadler, B. Environmental Assessment in a Changing World: Evaluating Practice to Improve Performance; Canadian Environmental Assessment Agency & International Association for Impact Assessment: Hull, QC, Canada, 1996. [Google Scholar]
- Morris, P.; Therivel, R. Methods of Environmental Impact Assessment, 3rd ed.; Morris, P., Therivel, R., Eds.; Taylor & Francis Group, Taylor & Francis e-Library: Oxfordshire, UK, 2009. [Google Scholar]
- CAO. Letter of Complaint Regarding the Oyu Tolgoi Project; Office of the Compliance Advisor Ombudsman, International Finance Corporation/Multilateral Investment Guarantee Agency: Ulaanbaatar, Mongolia, 2013. [Google Scholar]
- OyuTolgoi. Chapter C10: Land Use and Displacement. Environmental and Social Impact Assessment; Oyu Tolgoi LLC: Ulaanbaatar, Mongolia, 2012. [Google Scholar]
- Tecol; SharedResources. Sainshand Wind Park Project Resettlement Action Plan; Sainshand Salkhin Park: Ulaanbaatar, Mongolia, 2017. [Google Scholar]
- Slootweg, R.; Vanclay, F.; van Schooten, M. Function evaluation as a framework for the integration of social and environmental impact assessment. Impact Assess. Proj. Apprais. 2001, 19, 19–28. [Google Scholar] [CrossRef]
- Koellner, T.; de Baan, L.; Beck, T.; Brandão, M.; Civit, B.; Margni, M.; Canals, L.M.; Saad, R.; de Souza, D.M.; Müller-Wenk, R. UNEP-SETAC guideline on global land use impact assessment on biodiversity and ecosystem services in LCA. Int. J. Life Cycle Assess. 2013, 18, 1188–1202. [Google Scholar] [CrossRef]
- Lindeijer, E. Review of land use impact methodologies. J. Clean. Prod. 2000, 8, 273–281. [Google Scholar] [CrossRef]
- Milà i Canals, L.; Bauer, C.; Depestele, J.; Dubreuil, A.; Freiermuth Knuchel, R.; Gaillard, G.; Michelsen, O.; Müller-Wenk, R.; Rydgren, B. Key Elements in a Framework for Land Use Impact Assessment Within LCA (11 pp). Int. J. Life Cycle Assess. 2007, 12, 5–15. [Google Scholar] [CrossRef]
- Frank, A.; Dickman, C.; Wardle, G. Habitat use and behaviour of cattle in a heterogeneous desert environment in central Australia. Rangel. J. 2012, 34, 319–328. [Google Scholar] [CrossRef]
- Dwyer, M.J.; Istomin, K.V. Theories of Nomadic Movement: A New Theoretical Approach for Understanding the Movement Decisions of Nenets and Komi Reindeer Herders. Hum. Ecol. 2008, 36, 521. [Google Scholar] [CrossRef]
- Liao, C. Modeling Herding Decision Making in the Extensive Grazing System in Southern Ethiopia. Ann. Am. Assoc. Geogr. 2018, 108, 260–276. [Google Scholar] [CrossRef]
- Erb, K.-H.; Haberl, H.; Jepsen, M.R.; Kuemmerle, T.; Lindner, M.; Müller, D.; Verburg, P.H.; Reenberg, A. A conceptual framework for analysing and measuring land-use intensity. Curr. Opin. Environ. Sustain. 2013, 5, 464–470. [Google Scholar] [CrossRef]
- Kuemmerle, T.; Erb, K.; Meyfroidt, P.; Müller, D.; Verburg, P.H.; Estel, S.; Haberl, H.; Hostert, P.; Jepsen, M.R.; Kastner, T.; et al. Challenges and opportunities in mapping land use intensity globally. Curr. Opin. Environ. Sustain. 2013, 5, 484–493. [Google Scholar] [CrossRef]
- Veldkamp, A.; Lambin, E.F. Predicting land-use change. Agric. Ecosyst. Environ. 2001, 85, 1–6. [Google Scholar] [CrossRef]
- Jones, J.W.; Antle, J.M.; Basso, B.; Boote, K.J.; Conant, R.T.; Foster, I.; Godfray, H.C.J.; Herrero, M.; Howitt, R.E.; Janssen, S.; et al. Toward a new generation of agricultural system data, models, and knowledge products: State of agricultural systems science. Agric. Syst. 2017, 155, 269–288. [Google Scholar] [CrossRef] [PubMed]
- Nicolas, G.; Apolloni, A.; Coste, C.; Wint, G.R.W.; Lancelot, R.; Gilbert, M. Predictive gravity models of livestock mobility in Mauritania: The effects of supply, demand and cultural factors. PLoS ONE 2018, 13, e0199547. [Google Scholar] [CrossRef]
- Xiao, N.; Cai, S.; Moritz, M.; Garabed, R.; Pomeroy, L.W. Spatial and Temporal Characteristics of Pastoral Mobility in the Far North Region, Cameroon: Data Analysis and Modeling. PLoS ONE 2015, 10, e0131697. [Google Scholar] [CrossRef]
- Xu, Y.; Zhang, Y.; Chen, J.; John, R. Livestock dynamics under changing economy and climate in Mongolia. Land Use Policy 2019, 88, 104120. [Google Scholar] [CrossRef]
- Guo, S.; Jiang, L.; Shen, G.Q.P. Embodied pasture land use change in China 2000–2015: From the perspective of globalization. Land Use Policy 2019, 82, 476–485. [Google Scholar] [CrossRef]
- Coppolillo, P.B. The Landscape Ecology of Pastoral Herding: Spatial Analysis of Land Use and Livestock Production in East Africa. Hum. Ecol. 2000, 28, 527–560. [Google Scholar] [CrossRef]
- Liao, C.; Clark, P.E.; Shibia, M.; DeGloria, S.D. Spatiotemporal dynamics of cattle behavior and resource selection patterns on East African rangelands: Evidence from GPS-tracking. Int. J. Geogr. Inf. Sci. 2018, 32, 1523–1540. [Google Scholar] [CrossRef]
- Zhao, K.; Jurdak, R. Understanding the spatiotemporal pattern of grazing cattle movement. Sci. Rep. 2016, 6, 31967. [Google Scholar] [CrossRef] [PubMed]
- Sayre, N.F.; de Buys, W.; Bestelmeyer, B.T.; Havstad, K.M. “The Range Problem” After a Century of Rangeland Science: New Research Themes for Altered Landscapes. Rangel. Ecol. Manag. 2012, 65, 545–552. [Google Scholar] [CrossRef]
- Liao, C. Quantifying multi-scale pastoral mobility: Developing a metrics system and using GPS-Tracking data for evaluation. J. Arid. Environ. 2018, 153, 88–97. [Google Scholar] [CrossRef]
- Koellner, T.; Scholz, R.W. Assessment of land use impacts on the natural environment. Int. J. Life Cycle Assess. 2006, 13, 32. [Google Scholar]
- Chen, J.; John, R.; Shao, C.; Fan, Y.; Zhang, Y.; Amartuvshin, A.; Brown, D.; Qi, J.; Han, J.; Lafortezza, R.; et al. Policy shifts influence the functional changes of the CNH systems on the Mongolian Plateau. Environ. Res. Lett. 2015, 10, 10. [Google Scholar] [CrossRef]
- Fernandez-Gimenez, M.; Allington, G.; Angerer, J.; Reid, R.; Jamsranjav, C.; Ulambayar, T.; Hondula, K.; Batkhishig, B.; Batbuyan, B.; Tsevlee, A.; et al. Using an integrated social-ecological analysis to detect effects of household herding practices on indicators of rangeland resilience in Mongolia. Environ. Res. Lett. 2018, 13, 075010. [Google Scholar] [CrossRef]
- Adriansen, H.K. Understanding pastoral mobility: The case of Senegalese Fulani. Geogr. J. 2008, 174, 207–222. [Google Scholar] [CrossRef]
- Butt, B.; Shortridge, A.; WinklerPrins, A.M.G.A. Pastoral Herd Management, Drought Coping Strategies, and Cattle Mobility in Southern Kenya. Ann. Assoc. Am. Geogr. 2009, 99, 309–334. [Google Scholar] [CrossRef]
- Adriansen, H.K.; Nielsen, T.T. Going Where the Grass Is Greener: On the Study of Pastoral Mobility in Ferlo, Senegal. Hum. Ecol. 2002, 30, 215–226. [Google Scholar] [CrossRef]
- Moritz, M.; Hamilton, I.M.; Scholte, P.; Chen, Y.-J. Ideal Free Distributions of Mobile Pastoralists in Multiple Seasonal Grazing Areas. Rangel. Ecol. Manag. 2014, 67, 641–649. [Google Scholar] [CrossRef]
- Wario, H.T.; Roba, H.G.; Kaufmann, B. Responding to mobility constraints: Recent shifts in resource use practices and herding strategies in the Borana pastoral system, southern Ethiopia. J. Arid. Environ. 2016, 127, 222–234. [Google Scholar] [CrossRef]
- Butt, B. Pastoral resource access and utilization: Quantifying the spatial and temporal relationships between livestock mobility, density and biomass availability in southern Kenya. Land Degrad. Dev. 2010, 21, 520–539. [Google Scholar] [CrossRef]
- Karplus, Y.; Meir, A. The Production of Space: A Neglected Perspective in Pastoral Research. Environ. Plan. D Soc. Space 2013, 31, 23–42. [Google Scholar] [CrossRef]
- Lefebvre, H. The Production of Space; Blackwell: Oxford, UK, 1991. [Google Scholar]
- Sayre, N.F.; Davis, D.K.; Bestelmeyer, B.; Williamson, J.C. Rangelands: Where Anthromes Meet Their Limits. Land 2017, 6, 31. [Google Scholar] [CrossRef]
- Hilker, T.; Natsagdorj, E.; Waring, R.H.; Lyapustin, A.; Wang, Y. Satellite observed widespread decline in Mongolian grasslands largely due to overgrazing. Glob. Chang. Biol. 2014, 20, 418–428. [Google Scholar] [CrossRef]
- Batunacun; Wieland, R.; Lakes, T.; Yunfeng, H.; Nendel, C. Identifying drivers of land degradation in Xilingol, China, between 1975 and 2015. Land Use Policy 2019, 83, 543–559. [Google Scholar] [CrossRef]
- Liu, M.; Dries, L.; Huang, J.; Min, S.; Tang, J. The impacts of the eco-environmental policy on grassland degradation and livestock production in Inner Mongolia, China: An empirical analysis based on the simultaneous equation model. Land Use Policy 2019, 88, 104167. [Google Scholar] [CrossRef]
- Senda, T.S.; Robinson, L.W.; Gachene, C.K.K.; Kironchi, G.; Doyo, J. An assessment of the implications of alternative scales of communal land tenure formalization in pastoral systems. Land Use Policy 2020, 94, 104535. [Google Scholar] [CrossRef]
- Fernandez-Gimenez, M.E. The role of Mongolian nomadic pastoralists’ ecological knowledge in rangeland management. Ecol. Appl. 2000, 10, 1318–1326. [Google Scholar] [CrossRef]
- Xie, Y.; Li, W. Why do herders insist on “Otor?” maintaining mobility in Inner Mongolia. Nomadic Peoples 2008, 12, 35–52. [Google Scholar] [CrossRef]
- Fernández-Giménez, M.E.; Batkhishig, B.; Batbuyan, B. Cross-boundary and cross-level dynamics increase vulnerability to severe winter disasters (dzud) in Mongolia. Glob. Environ. Chang. 2012, 22, 836–851. [Google Scholar] [CrossRef]
- NSO. Mongolian Statistical Information Service. Available online: http://www.nso.mn/ (accessed on 9 February 2020).
- SGH. The Constitution of Mongolia; The State Great Hural (Parliament) of Mongolia: Ulaanbaatar, Mongolia, 1992. [Google Scholar]
- Upton, C. Living off the land: Nature and nomadism in Mongolia. Geoforum 2010, 41, 865–874. [Google Scholar] [CrossRef]
- Bold, B.-O. Socio-economic segmentation—“Khot-Ail” in nomadic livestock keeping of Mongolia. Nomadic Peoples 1996, 69–86. Available online: jstor.org/stable/43123494 (accessed on 9 February 2020).
- SGH. Law of Mongolia on Land; The State Great Hural (Parliament) of Mongolia: Ulaanbaatar, Mongolia, 2002. [Google Scholar]
- Upton, C. “Custom” and Contestation: Land Reform in Post-Socialist Mongolia. World Dev. 2009, 37, 1400–1410. [Google Scholar] [CrossRef]
- Rohrbach, B.; Anderson, S.; Laube, P. The effects of sample size on data quality in participatory mapping of past land use. Environ. Plan. B Plan. Des. 2016, 43, 681–697. [Google Scholar] [CrossRef]
- Kaplan, D. Structural Equation Modeling: Foundations and Extensions, 2nd ed.; SAGE Publications, Inc.: Thousand Oaks, CA, USA, 2009. [Google Scholar] [CrossRef]
- Schreiber, J.B.; Nora, A.; Stage, F.K.; Barlow, E.A.; King, J. Reporting Structural Equation Modeling and Confirmatory Factor Analysis Results: A Review. J. Educ. Res. 2006, 99, 323–338. [Google Scholar] [CrossRef]
- Kline, R.B. Principles and Practice of Structural Equation Modeling, 3rd ed; Guilford Press: New York, NY, USA, 2011. [Google Scholar]
- Zhang, G.; Jiang, G.; Hattori, M.; Trichtinger, L. EFAutilities: Utility Functions for Exploratory Factor Analysis. Available online: https://CRAN.R-project.org/package=EFAutilities (accessed on 9 February 2020).
- Watkins, M.W. Exploratory Factor Analysis: A Guide to Best Practice. J. Black Psychol. 2018, 44, 219–246. [Google Scholar] [CrossRef]
- Yong, A.; Pearce, S. A Beginner’s Guide to Factor Analysis: Focusing on Exploratory Factor Analysis. Tutorials Quant. Methods Psychol. 2013, 9, 79–94. [Google Scholar] [CrossRef]
- Rosseel, Y. Lavaan: An R Package for Structural Equation Modeling. J. Stat. Softw. 2012, 48, 36. [Google Scholar] [CrossRef]
- Schermelleh-Engel, K.; Moosbrugger, H.; Müller, H. Evaluating the Fit of Structural Equation Models: Tests of Significance and Descriptive Goodness-of-Fit Measures. Methods Psychol. Res. 2003, 8, 23–74. [Google Scholar]
- Hu, L.T.; Bentler, P.M. Cutoff criteria for fit indexes in covariance structure analysis: Conventional criteria versus new alternatives. Struct. Equ. Model. 1999, 6, 1–55. [Google Scholar] [CrossRef]
- Vandenberg, R.J.; Lance, C.E. A Review and Synthesis of the Measurement Invariance Literature: Suggestions, Practices, and Recommendations for Organizational Research. Organ. Res. Methods 2000, 3, 4–70. [Google Scholar] [CrossRef]
- Markus, K.A. Structural Equations and Causal Explanations: Some Challenges for Causal SEM. Struct. Equ. Model. A Multidiscip. J. 2010, 17, 654–676. [Google Scholar] [CrossRef]
- Pearl, J. The Foundations of Causal Inference. Sociol. Methodol. 2010, 40, 75–149. [Google Scholar] [CrossRef]
- Ullman, J.B.; Bentler, P.M. Structural Equation Modeling. In Handbook of Psychology, 2nd ed.; Weiner, I., Schinka, J.A., Velicer, W.F., Eds.; John Wiley & Sons, Inc.: Hoboken, NJ, USA, 2012. [Google Scholar] [CrossRef]
- de Vries, W.T.; Bennett, R.M.; Zevenbergen, J.A. Neo-cadastres: Innovative solution for land users without state based land rights, or just reflections of institutional isomorphism? Surv. Rev. 2015, 47, 220–229. [Google Scholar] [CrossRef]
- Raynor, E.J.; Coon, J.J.; Swartz, T.M.; Morton, L.W.; Schacht, W.H.; Miller, J.R. Shifting Cattle Producer Beliefs on Stocking and Invasive Forage: Implications for Grassland Conservation. Rangel. Ecol. Manag. 2019, 72, 888–898. [Google Scholar] [CrossRef]
- Lkhagvadorj, D.; Hauck, M.; Dulamsuren, C.; Tsogtbaatar, J. Pastoral nomadism in the forest-steppe of the Mongolian Altai under a changing economy and a warming climate. J. Arid. Environ. 2013, 88, 82–89. [Google Scholar] [CrossRef]
- Kerven, C.; Robinson, S.; Behnke, R.; Kushenov, K.; Milner-Gulland, E.J. Horseflies, wolves and wells: Biophysical and socio-economic factors influencing livestock distribution in Kazakhstan’s rangelands. Land Use Policy 2016, 52, 392–409. [Google Scholar] [CrossRef]
- Fernández-Giménez, M.E. The effects of livestock privatization on pastoral land use and land tenure in post-socialist Mongolia. Nomadic Peoples 2001, 5, 49–66. [Google Scholar] [CrossRef]
- Dwyer, C. The behaviour of sheep and goats. In The Ethology of Domestic Animals: An Introductory Text; Jensen, P., Ed.; CAB International: Wallingford, UK, 2009. [Google Scholar]
- Saizen, I.; Maekawa, A.; Yamamura, N. Spatial analysis of time-series changes in livestock distribution by detection of local spatial associations in Mongolia. Appl. Geogr. 2010, 30, 639–649. [Google Scholar] [CrossRef]
- Freier, K.P.; Finckh, M.; Schneider, U.A. Adaptation to New Climate by an Old Strategy? Modeling Sedentary and Mobile Pastoralism in Semi-Arid Morocco. Land 2014, 3, 917–940. [Google Scholar] [CrossRef]
| 1 | Migration of herders to fatten their animals or to escape drought or harsh winter to distant pastures other than their winter, summer, spring, and autumn campsites where grasses are available for grazing. |
| 2 | The second-level administrative subdivision of Mongolia. |
| 3 | The first-level administrative subdivision of Mongolia. |
| 4 | R code is included in Bayarmaa Byambaa. (2020). Pastoral space and mobility datasets [Data set]. Zenodo. http://doi.org/10.5281/zenodo.4379679 (accessed on 9 February 2020). |



| Livestock | Number of Herder Households on Campsites | Distance between Campsites | Length of Daily Herding Movement | Grazing Orbit |
|---|---|---|---|---|
| Total number of animals (sheep, goats, cows (and yaks), horses, camels) | Winter campsite | Winter-Summer | Sheep and goats | Sheep and goats at winter campsites |
| Summer campsite | Winter-Spring | Cattle (and yaks) | Sheep and goats at summer campsites | |
| Spring campsite | Winter-Autumn | Sheep and goats at spring campsites | ||
| Number of sheep | Autumn campsite | Spring-Summer | Sheep and goats at autumn campsites | |
| Number of goats | Otor campsite | Spring-Autumn | Sheep and goats at otor campsites | |
| Autumn-Summer | Cattle | |||
| Summer-Otor | Yaks | |||
| Summer-Temporary campsite |
| Observed Variables (Indicators) | Factor 1 | Factor 2 | Factor 3 |
|---|---|---|---|
| Total number of animals | 0.05 | 0.01 | 0.91 |
| Total number of sheep and goats | 0.01 | 0.01 | 0.99 |
| Total grazing orbit | 0.98 | 0.02 | 0.03 |
| Total length of daily herding movements of sheep, goats, cattle (and yaks) | 0.82 | 0.05 | 0.03 |
| Total number of herder households on campsites | 0.20 | 0.36 | 0.05 |
| Total distance between campsites | 0.01 | 1.00 | 0.03 |
| Total distance between campsites including otor campsite | 0.12 | 0.82 | 0.07 |
| Estimator | ML |
|---|---|
| Optimization method | NLMINB |
| Number of free parameters | 18 |
| Number of observations | 200 |
| Model Test User Model: | |
| Test statistic | 19.264 |
| Degrees of freedom | 10 |
| p-value (Chi-square) | 0.037 |
| Model Test Baseline Model: | |
| Test statistic | 1044.957 |
| Degrees of freedom | 21 |
| p-value | 0.000 |
| User Model versus Baseline Model: | |
| Comparative Fit Index (CFI) | 0.991 (cut-off value: CFI > 0.95) |
| Tucker–Lewis Index (TLI) | 0.981 (cut-off value: TLI > 0.95) |
| Root Mean Square Error of Approximation: | |
| RMSEA | 0.068 (cut-off value: RMSEA < 0.06; RMSEA ≤ 0.08 also acceptable) |
| Standardized Root Mean Square Residual: | |
| SRMR | 0.027 (cut-off value: SRMR < 0.08; SRMR < 0.10 also acceptable) |
| Indicators | 1 | 2 | 3 | 4 | 5 | 6 | 7 | |
|---|---|---|---|---|---|---|---|---|
| 1 | Total number of animals | 1.0 | ||||||
| 2 | Total number of sheep and goats | 0.93 | 1.0 | |||||
| 3 | Total grazing orbit | 0.36 | 0.36 | 1.0 | ||||
| 4 | Total length of daily herding movement | 0.33 | 0.31 | 0.84 | 1.0 | |||
| 5 | Total number of households on campsites | 0.13 | 0.15 | 0.35 | 0.29 | 1.0 | ||
| 6 | Total distance between campsites | 0.06 | 0.07 | 0.37 | 0.34 | 0.43 | 1.0 | |
| 7 | Total distance between campsites inc. otor | 0.18 | 0.20 | 0.46 | 0.40 | 0.41 | 0.86 | 1.0 |
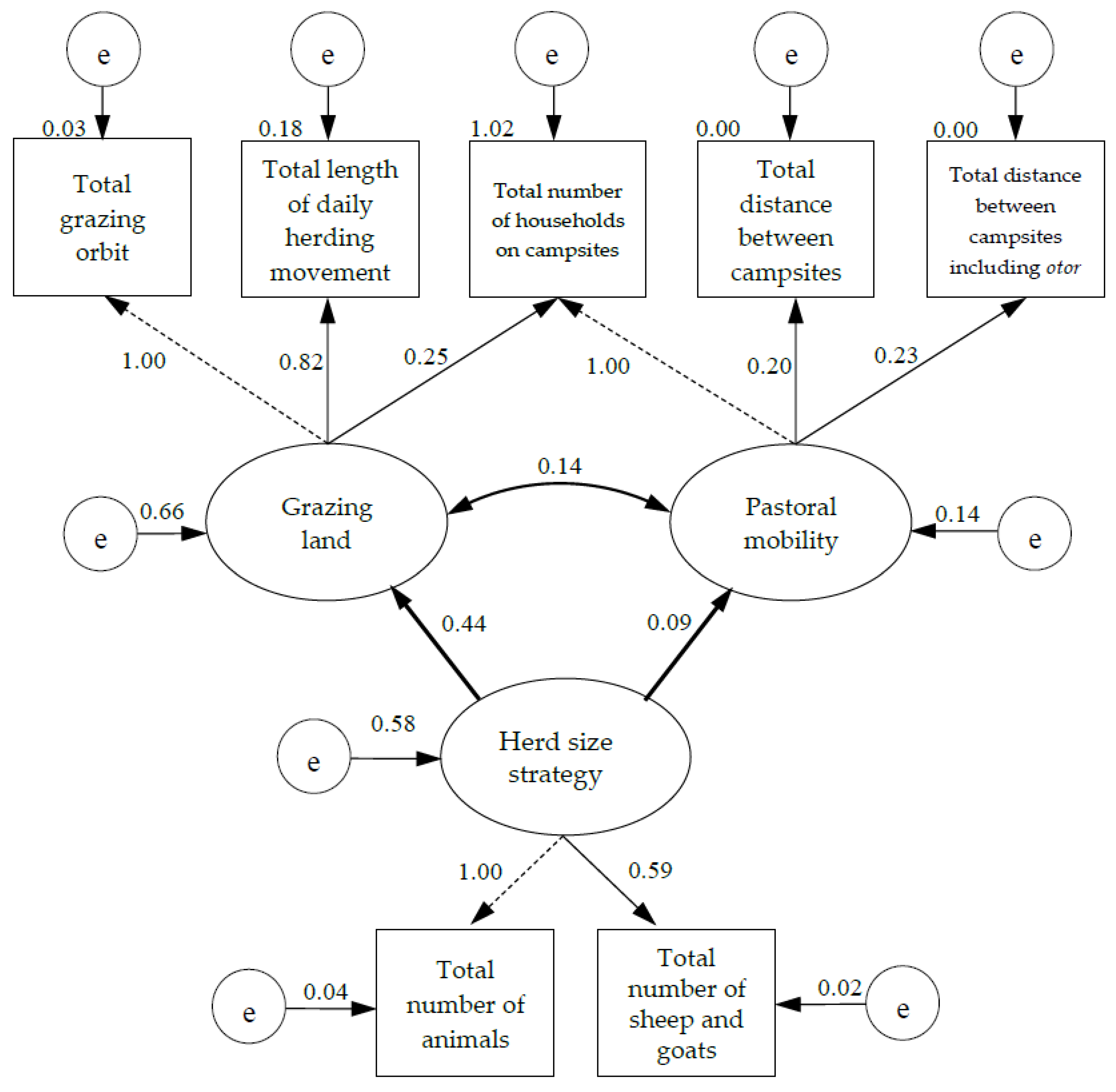
| lhs | op | rhs | est | se | z | p Value | ci.lower | ci.upper | std.all |
|---|---|---|---|---|---|---|---|---|---|
| Herd size strategy | =~ | Total number of animals | 1.000 | 0.000 | NA | NA | 1.000 | 1.000 | 0.967 |
| Herd size strategy | =~ | Total number of sheep and goats | 0.589 | 0.045 | 13.157 | 0.000 | 0.501 | 0.676 | 0.957 |
| Grazing land | =~ | Total grazing orbit | 1.000 | 0.000 | NA | NA | 1.000 | 1.000 | 0.980 |
| Grazing land | =~ | Total length of daily herding movement | 0.816 | 0.063 | 12.908 | 0.000 | 0.692 | 0.940 | 0.860 |
| Grazing land | =~ | Total number of households on campsites | 0.255 | 0.098 | 2.611 | 0.009 | 0.064 | 0.446 | 0.197 |
| Pastoral mobility | =~ | Total number of households on campsites | 1.000 | 0.000 | NA | NA | 1.000 | 1.000 | 0.338 |
| Pastoral mobility | =~ | Total distance between campsites | 0.204 | 0.046 | 4.489 | 0.000 | 0.115 | 0.294 | 0.886 |
| Pastoral mobility | =~ | Total distance between campsites inc. otor | 0.234 | 0.054 | 4.364 | 0.000 | 0.129 | 0.340 | 0.970 |
| Grazing land | ~ | Herd size strategy | 0.439 | 0.081 | 5.405 | 0.000 | 0.280 | 0.598 | 0.380 |
| Pastoral mobility | ~ | Herd size strategy | 0.089 | 0.042 | 2.110 | 0.035 | 0.006 | 0.171 | 0.176 |
| Grazing land | ~~ | Pastoral mobility | 0.137 | 0.040 | 3.451 | 0.001 | 0.059 | 0.214 | 0.444 |
| Total number of animals | ~~ | Total number of animals | 0.040 | 0.041 | 0.970 | 0.332 | -0.041 | 0.120 | 0.064 |
| Total number of sheep and goats | ~~ | Total number of sheep and goats | 0.018 | 0.014 | 1.286 | 0.198 | -0.010 | 0.046 | 0.084 |
| Total grazing orbit | ~~ | Total grazing orbit | 0.032 | 0.050 | 0.640 | 0.522 | -0.065 | 0.129 | 0.039 |
| Total length of daily herding movement | ~~ | Total length of daily herding movement | 0.181 | 0.038 | 4.809 | 0.000 | 0.107 | 0.254 | 0.260 |
| Total number of households on campsites | ~~ | Total number of households on campsites | 1.016 | 0.103 | 9.889 | 0.000 | 0.815 | 1.218 | 0.785 |
| Total distance between campsites | ~~ | Total distance between campsites | 0.002 | 0.000 | 3.945 | 0.000 | 0.001 | 0.003 | 0.216 |
| Total distance between campsites inc. otor | ~~ | Total distance between campsites inc. otor | 0.001 | 0.001 | 0.979 | 0.327 | -0.001 | 0.002 | 0.059 |
| Herd size strategy | ~~ | Herd size strategy | 0.577 | 0.074 | 7.813 | 0.000 | 0.433 | 0.772 | 1.000 |
| Grazing land | ~~ | Grazing land | 0.661 | 0.085 | 7.817 | 0.000 | 0.495 | 0.826 | 0.856 |
| Pastoral mobility | ~~ | Pastoral mobility | 0.143 | 0.065 | 2.201 | 0.028 | 0.016 | 0.270 | 0.969 |
Publisher’s Note: MDPI stays neutral with regard to jurisdictional claims in published maps and institutional affiliations. |
© 2021 by the authors. Licensee MDPI, Basel, Switzerland. This article is an open access article distributed under the terms and conditions of the Creative Commons Attribution (CC BY) license (http://creativecommons.org/licenses/by/4.0/).
Share and Cite
Byambaa, B.; de Vries, W.T. The Production of Pastoral Space: Modeling Spatial Occupation of Grazing Land for Environmental Impact Assessment Using Structural Equation Modeling. Land 2021, 10, 211. https://doi.org/10.3390/land10020211
Byambaa B, de Vries WT. The Production of Pastoral Space: Modeling Spatial Occupation of Grazing Land for Environmental Impact Assessment Using Structural Equation Modeling. Land. 2021; 10(2):211. https://doi.org/10.3390/land10020211
Chicago/Turabian StyleByambaa, Bayarmaa, and Walter T. de Vries. 2021. "The Production of Pastoral Space: Modeling Spatial Occupation of Grazing Land for Environmental Impact Assessment Using Structural Equation Modeling" Land 10, no. 2: 211. https://doi.org/10.3390/land10020211
APA StyleByambaa, B., & de Vries, W. T. (2021). The Production of Pastoral Space: Modeling Spatial Occupation of Grazing Land for Environmental Impact Assessment Using Structural Equation Modeling. Land, 10(2), 211. https://doi.org/10.3390/land10020211

