A New Approach for Developing Combined Empirical Rainfall-Triggered Landslide Thresholds: Application to São Miguel Island (Azores, Portugal)
Abstract
1. Introduction
2. Study Area
2.1. Geology and Climate
2.2. Landslide Incidence
2.3. Previous Thresholds Studies in Study Area
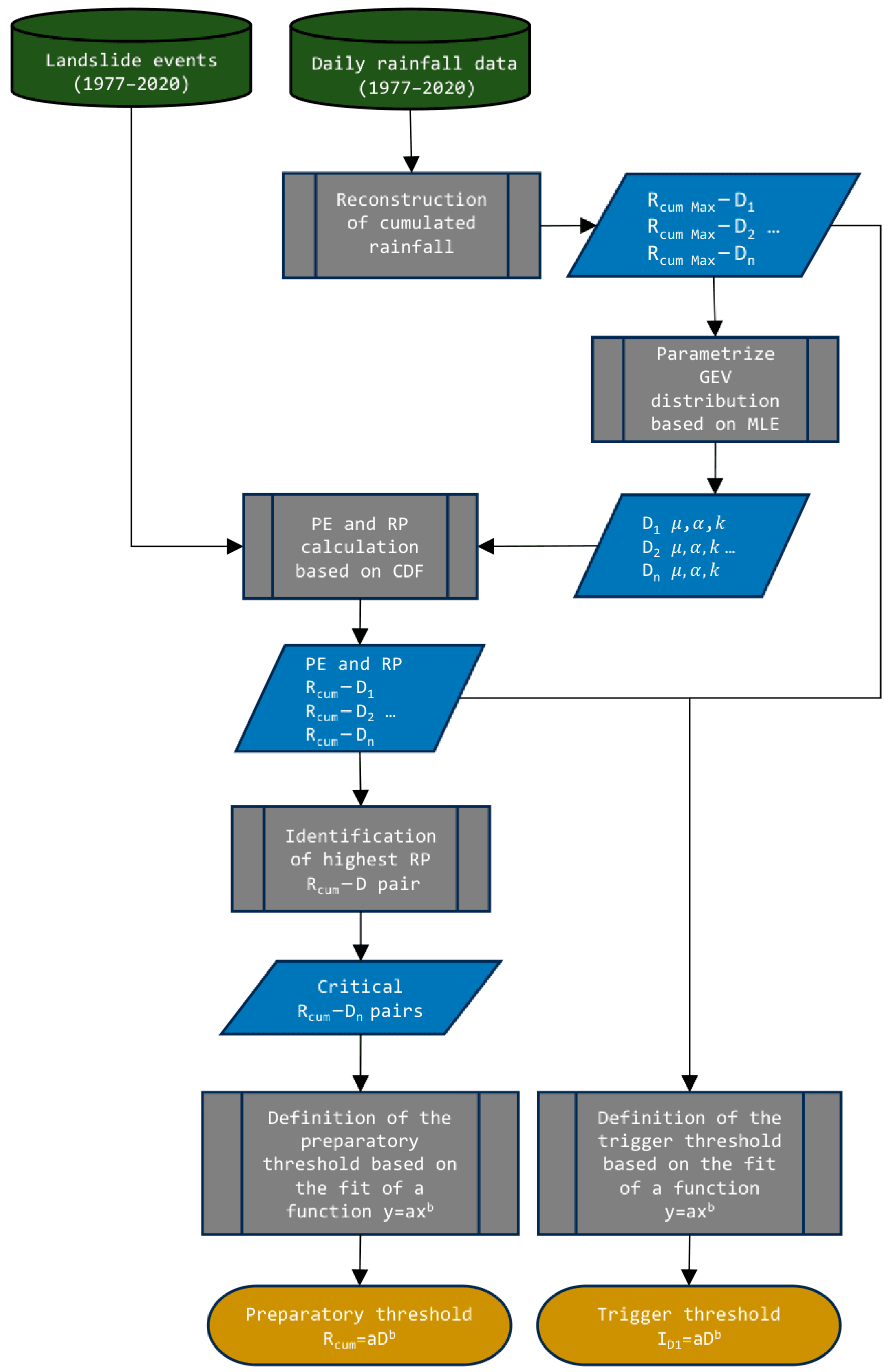
3. Data and Methods
3.1. Landslide Events
3.2. Rainfall Data
3.3. Generalised Extreme Value (GEV) Distribution
3.4. Parameter Estimation
3.5. Probability of Exceedance and Return Period
3.6. Criteria for Thresholds Validation
4. Results and Discussion
4.1. Thresholds for Landslide
4.2. Rainfall Thresholds Validation
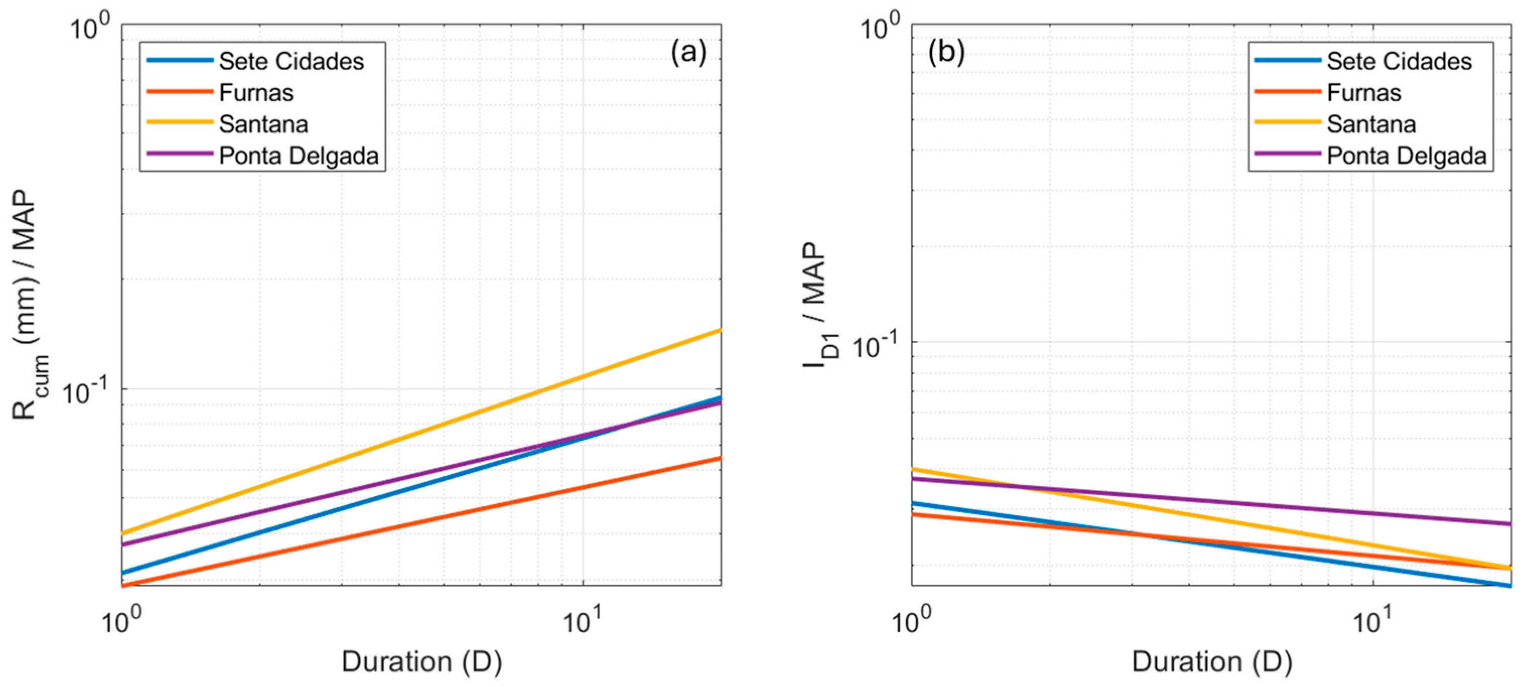
4.3. Rainfall Thresholds Normalised by the MAP
4.4. Monthly Probability of Exceedance and Return Period of the Combined Thresholds
4.5. Study Limitations and Future Perspectives
5. Conclusions
Supplementary Materials
Author Contributions
Funding
Data Availability Statement
Acknowledgments
Conflicts of Interest
References
- Guzzetti, F.; Peruccacci, S.; Rossi, M.; Stark, C.P. Rainfall thresholds for the initiation of landslides in central and southern Europe. Meteorol. Atmos. Phys. 2007, 98, 239–267. [Google Scholar] [CrossRef]
- Petley, D. Global patterns of loss of life from landslides. Geology 2012, 40, 927–930. [Google Scholar] [CrossRef]
- Zêzere, J.L.; Vaz, T.; Pereira, S.; Oliveira, S.C.; Marques, R.; Garcia, R.A.C. Rainfall thresholds for landslide activity in Portugal: A state of the art. Environ. Earth Sci. 2015, 73, 2917–2936. [Google Scholar] [CrossRef]
- Zêzere, J.L. Geohazards in Portugal: A state of the art. Finisterra 2023, 58, 7–27. [Google Scholar]
- Caine, N. The rainfall intensity–duration control of shallow landslides and debris flows. Geogr. Ann. A 1980, 62, 23–27. [Google Scholar]
- Guzzetti, F.; Peruccacci, S.; Rossi, M.; Stark, C.P. The rainfall intensity–duration control of shallow landslides and debris flows: An update. Landslides 2008, 5, 3–17. [Google Scholar] [CrossRef]
- Segoni, S.; Piciullo, L.; Gariano, S.L. A review of recent literature on rainfall thresholds for landslide occurrence. Landslides 2018, 15, 1483–1501. [Google Scholar] [CrossRef]
- Gonzalez, F.C.G.; Cavacanti, M.D.C.R.; Ribeiro, W.N.; de Mendonça, M.B.; Haddad, A.N. A systematic review on rainfall thresholds for landslides occurrence. Heliyon 2024, 10, e23247. [Google Scholar] [CrossRef]
- Bogaard, T.; Greco, R. Invited perspectives: Hydrological perspectives on precipitation intensity–duration thresholds for landslide initiation: Proposing hydro-meteorological thresholds. Nat. Hazards Earth Syst. Sci. 2018, 18, 31–39. [Google Scholar] [CrossRef]
- Frattini, P.; Sosio, R.; Crosta, G. Approaches for defining thresholds and return periods for rainfall-triggered shallow landslides. Hydrol. Process. 2009, 23, 1444–1460. [Google Scholar] [CrossRef]
- Brunetti, M.T.; Peruccacci, S.; Rossi, M.; Luciani, S.; Valigi, D.; Guzzetti, F. Rainfall thresholds for the possible occurrence of landslides in Italy. Nat. Hazards Earth Syst. Sci. 2010, 10, 447–458. [Google Scholar] [CrossRef]
- Staley, D.M.; Kean, J.W.; Cannon, S.H.; Schmidt, K.M.; Laber, J.L. Objective definition of rainfall thresholds for post-fire debris flows. Landslides 2013, 10, 547–562. [Google Scholar] [CrossRef]
- Ma, T.; Li, C.; Lu, Z.; Bao, Q. Rainfall intensity–duration thresholds for landslide initiation in Zhejiang Province, China. Geomorphology 2015, 245, 193–206. [Google Scholar] [CrossRef]
- Dahal, R.K.; Hasegawa, S. Representative rainfall thresholds for landslides in the Nepal Himalaya. Geomorphology 2008, 100, 429–443. [Google Scholar] [CrossRef]
- Marin, R.J. Physically based and distributed rainfall intensity and duration thresholds for shallow landslides. Landslides 2020, 17, 2907–2917. [Google Scholar] [CrossRef]
- Vaz, T.; Zêzere, J.L.; Pereira, S.; Oliveira, S.C.; Garcia, R.A.C.; Quaresma, I. Regional rainfall thresholds for landslide occurrence using a centenary database. Nat. Hazards Earth Syst. Sci. 2018, 18, 1037–1054. [Google Scholar] [CrossRef]
- Palau, R.M.; Berenguer, M.; Hürlimann, M.; Sempere-Torres, D. Implementation of hydrometeorological thresholds for regional landslide warning in Catalonia (NE Spain). Landslides 2023, 20, 2039–2054. [Google Scholar] [CrossRef]
- Palazzolo, N.; Cancelliere, A.; Zofei, R.D.; Peres, D.J. Use of delayed ERA5-Land soil moisture products for improving landslide early warning. Nat. Hazards Earth Syst. Sci. 2025, 25, 4907–4924. [Google Scholar] [CrossRef]
- Ebrahim, K.M.P.; Gomaa, S.M.M.H.; Zayed, T.M.; Alfalah, G. Rainfall-Induced Landslide Prediction Models, Part I: Empirical–Statistical and Physically Based Causative Thresholds. Water 2025, 17, 3273. [Google Scholar] [CrossRef]
- Zhang, L.M.; Lü, Q.; Deng, Z.H.; Zhang, J. Probabilistic approach to determine rainfall thresholds for rainstorm-induced shallow landslides using long-term local precipitation records. Eng. Geol. 2025, 353, 108139. [Google Scholar] [CrossRef]
- Nocentini, N.; Medici, C.; Barbadori, F.; Gatto, A.; Franceschini, R.; Soldato, M.D.; Rosi, A.; Segoni, S. Optimization of rainfall thresholds for landslide early warning through false alarm reduction and a multi-source validation. Landslides 2023, 21, 557–571. [Google Scholar] [CrossRef]
- Gaspar, J.L.; Queiroz, G.; Ferreira, T.; Medeiros, A.R.; Goulart, C.; Medeiros, J. Earthquakes and volcanic eruptions in the Azores region. In Volcanic Geology of São Miguel Island (Azores Archipelago); Geological Society, London, Memoirs: London, UK, 2015; Volume 44, pp. 33–49. [Google Scholar] [CrossRef]
- Queiroz, G.; Gaspar, J.L.; Guest, J.E.; Gomes, A.; Almeida, M.H. Eruptive history and evolution of Sete Cidades volcano. In Volcanic Geology of São Miguel Island (Azores Archipelago); Geological Society, London, Memoirs: London, UK, 2015; Volume 44, pp. 87–104. [Google Scholar] [CrossRef]
- Wallenstein, N.; Duncan, A.; Guest, J.E.; Almeida, M.H. Eruptive history of Fogo Volcano. In Volcanic Geology of São Miguel Island; Gaspar, J.L., Guest, J.E., Duncan, A.M., Barriga, F.J.A.S., Chester, D.K., Eds.; Geological Society, London, Memoirs: London, UK, 2015; Volume 44, pp. 105–123. [Google Scholar] [CrossRef]
- Guest, J.E.; Pacheco, J.M.; Cole, P.D.; Duncan, A.M.; Wallenstein, N.; Queiroz, G.; Gaspar, J.L.; Ferreira, T. The volcanic history of Furnas volcano. In Volcanic Geology of São Miguel Island; Gaspar, J.L., Guest, J.E., Duncan, A.M., Barriga, F.J.A.S., Chester, D.K., Eds.; Geological Society, London, Memoirs: London, UK, 2015; Volume 44, pp. 125–134. [Google Scholar] [CrossRef]
- Marques, R.; Amaral, P.; Araújo, I.; Gaspar, J.L.; Zêzere, J.L. Landslides on São Miguel Island (Azores): Susceptibility analysis and validation. In Volcanic Geology of São Miguel Island; Gaspar, J.L., Guest, J.E., Duncan, A.M., Barriga, F.J.A.S., Chester, D.K., Eds.; Geological Society, London, Memoirs: London, UK, 2015; Volume 44, pp. 167–184. [Google Scholar] [CrossRef]
- Ferreira, T.; Gomes, A.; Gaspar, J.L.; Guest, J. Distribution and significance of basaltic eruptive centres: São Miguel, Azores. In Volcanic Geology of São Miguel Island; Gaspar, J.L., Guest, J.E., Duncan, A.M., Barriga, F.J.A.S., Chester, D.K., Eds.; Geological Society, London, Memoirs: London, UK, 2015; Volume 44, pp. 135–146. [Google Scholar] [CrossRef]
- Guest, J.E.; Gaspar, J.L.; Cole, P.D.; Queiroz, G.; Duncan, A.M.; Wallenstein, N.; Ferreira, T.; Pacheco, J.M. Volcanic geology of Furnas Volcano, São Miguel, Azores. J. Volcanol. Geotherm. Res. 1999, 92, 1–29. [Google Scholar] [CrossRef]
- Duncan, A.M.; Guest, J.E.; Wallenstein, N.; Chester, D.K. The older volcanic complexes of São Miguel, Azores: Nordeste and Povoação. In Volcanic Geology of São Miguel Island; Gaspar, J.L., Guest, J.E., Duncan, A.M., Barriga, F.J.A.S., Chester, D.K., Eds.; Geological Society, London, Memoirs: London, UK, 2015; Volume 44, pp. 147–153. [Google Scholar] [CrossRef]
- Azevedo, E.B. Condicionantes dinâmicas do clima no arquipélago dos Açores: Elementos para o seu estudo. Açoreana 2001, 9, 309–317. [Google Scholar]
- Hernández, A.; Kutiel, H.; Trigo, R.M.; Valente, M.A.; Sigró, J.; Cropper, T.; Santo, F.E. New Azores archipelago daily rainfall dataset and its links with climate variability. Int. J. Clim. 2016, 36, 4439–4454. [Google Scholar] [CrossRef]
- Carvalho, F.S.; Meirelles, M.G.; Henriques, D.; Porteiro, J.; Navarro, P.; Vasconcelos, H.C. Climate change and extreme events in Northeast Atlantic and Azores Islands Region. Climate 2023, 11, 238. [Google Scholar] [CrossRef]
- Silva, R.F.; Marques, R.; Zêzere, J.L.; Fragoso, M. Rainfall Patterns and Trends on São Miguel Island (Azores, Portugal): A Hierarchical Clustering and Trend Analysis Approach. Climate 2025, 13, 238. [Google Scholar] [CrossRef]
- Silva, R.F.; Marques, R.; Zêzere, J.L. Spatial distribution, temporal trends and impact of landslides on São Miguel Island (1900–2020). Nat. Hazards 2024, 120, 2617–2638. [Google Scholar] [CrossRef]
- Marques, R.; Zêzere, J.L.; Trigo, R.; Gaspar, J.; Trigo, I. Rainfall patterns and critical values associated with landslides in Povoação County. Hydrol. Process. 2008, 22, 478–494. [Google Scholar] [CrossRef]
- Marques, R. Estudo de Movimentos de Vertente no Concelho da Povoação (Ilha de São Miguel, Açores). Ph.D. Thesis, University of the Azores, Ponta Delgada, Portugal, 2013. [Google Scholar]
- Amaral, P. Caracterização Geotécnica e Hidrológica de Depósitos Vulcânicos: Modelação da Estabilidade de Taludes no Concelho da Povoação (Ilha de S. Miguel–Açores). Ph.D. Thesis, University of the Azores, Ponta Delgada, Portugal, 2010. [Google Scholar]
- Amaral, P.; Marques, R.; Zêzere, J.L.; Queiroz, G.; Marques, F. Distributed transient response modeling of rainfall-triggered shallow landslide for susceptibility assessment in Ribeira Quente valley (S. Miguel Island, Azores). In Landslide Processes: From Geomorphologic Mapping to Dynamic Modeling; Bogaard, T.A., Malet, J.-P., Van Beek, L.P.H., Jong, S.M., Remaître, A., Eds.; Centre d’Études de Risques Géologiques: Geneva, Switzerland, 2009; pp. 89–94. [Google Scholar]
- Marques, R.; Zêzere, J.L.; Amaral, P.; Gaspar, J.; Queiroz, G. Desenvolvimento de um sistema empírico de alerta para movimentos de vertente (ELEWS-Pov). In Proceedings of theV Congresso Nacional de Geomorfologia, Porto, Portugal, 28–30 October 2010; pp. 327–332. [Google Scholar]
- Zêzere, J.L.; Trigo, R.; Trigo, I. Shallow and deep landslides induced by rainfall in Lisbon. Nat. Hazards Earth Syst. Sci. 2005, 5, 331–344. [Google Scholar] [CrossRef]
- Marques, R.; Silva, R.F.; Montalvo, A.; Oliveira, S. Memória descritiva—Sistema de monitorização, aviso e alerta; IVAR/CIVISA. Doc. Técnico-Científico 025/IVAR/CIVISA/2021.
- Marques, R.; Silva, R.F.; Montalvo, A.; Oliveira, S.; Amaral, P.; Malheiro, A.; Marques, F. Parecer técnico à segurança da obra do semitúnel da Ribeira Quente; IVAR/CIVISA. Doc. Técnico-Científico 021/IVAR/CIVISA/2021.
- El Adlouni, S.; Ouarda, T.B.M.J.; Zhang, X.; Roy, R.; Bobée, B. Generalized maximum likelihood estimators for the nonstationary generalized extreme value model. Water Resour. Res. 2007, 43, W03410. [Google Scholar] [CrossRef]
- Coles, S. An Introduction to Statistical Modeling of Extreme Values; Springer: London, UK, 2001. [Google Scholar] [CrossRef]
- Chow, V.T.; Maidment, D.R.; Mays, L.W. Applied Hydrology; McGraw-Hill: New York, NY, USA, 1988. [Google Scholar]
- Clarke, R.T. How should trends in hydrological extremes be estimated? Water Resour. Res. 2013, 49, 6756–6764. [Google Scholar] [CrossRef]
- Kotz, S.; Nadarajah, S. Extreme Value Distributions: Theory and Applications; Imperial College Press: London, UK, 2000. [Google Scholar]
- Jaiswal, P.; van Westen, C.J.; Jetten, V. Quantitative landslide hazard assessment along a transportation corridor in southern India. Eng. Geol. 2010, 116, 236–250. [Google Scholar] [CrossRef]
- Tien Bui, D.; Pradhan, B.; Lofman, O.; Revhaug, I.; Dick, Ø. Regional prediction of landslide hazard using probability analysis of intense rainfall in Hoa Binh Province, Vietnam. Nat. Hazard. 2013, 66, 707–730. [Google Scholar] [CrossRef]
- Afungang, R.N.; Bateira, C.V. Temporal probability analysis of landslides triggered by intense rainfall in the Bamenda Mountain Region, Cameroon. Environ. Earth Sci. 2016, 75, 1032. [Google Scholar] [CrossRef]
- Mathew, J.; Babu, D.G.; Kundu, S.; Kumar, K.V.; Pant, C.C. Integrating intensity–duration rainfall threshold and antecedent conditions for landslide early warning. Landslides 2014, 11, 575–588. [Google Scholar] [CrossRef]
- Piciullo, L.; Tiranti, D.; Pecoraro, G.; Cepeda, J.M.; Calvello, M. Standards for the Performance Assessment of Territorial Landslide Early Warning Systems. Landslides 2020, 17, 2533–2546. [Google Scholar] [CrossRef]
- Beguería, S. Validation and evaluation of predictive models in hazard assessment and risk management. Nat. Hazards 2006, 37, 315–329. [Google Scholar] [CrossRef]
- Marotti, J.C.; Gomes, G.J.C.; Velloso, R.Q.; Vargas Júnior, E.A.; Nunes, R.S.; Fernandes, N.F. Exploring extreme rainfall-triggered landslides using 3D unsaturated flow and spatially distributed soil depth. Catena 2023, 229, 107241. [Google Scholar] [CrossRef]
- Alam, A.; Ahmed, B.; Sammonds, P.; Kamal, A.M. Applying rainfall threshold estimates and frequency ratio model for landslide hazard assessment in the coastal mountain setting of South Asia. Nat. Hazards Res. 2023, 3, 531–545. [Google Scholar] [CrossRef]












| Date | Affected Municipality | Spatial Extent (km2) | No. of Landslides | ||
|---|---|---|---|---|---|
| <10 | 10–1000 | >1000 | |||
| 10 February 1979 | Ponta Delgada, Povoação | 66.9 | x | ||
| 9 April 1980 | Ribeira Grande, Povoação | 59.4 | x | ||
| 27 November 1980 | Ponta Delgada, Ribeira Grande, Povoação | 88.4 | x | ||
| 1 January 1982 | Ponta Delgada, Povoação | 43.9 | x | ||
| 2 March 1983 | Ponta Delgada, Povoação | 56.3 | x | ||
| 22 December 1983 | Povoação | 34.4 | x | ||
| 23 December 1983 | Ponta Delgada | 18.2 | x | ||
| 3 March 1984 | Ponta Delgada, Ribeira Grande, Povoação | 45.2 | x | ||
| 8 February 1985 | All municipalities | 285.5 | x | ||
| 13 February 1986 | Lagoa, Vila Franca do Campo, Ribeira Grande | 34.4 | x | ||
| 3 September 1986 | Povoação, Nordeste | 26.2 | x | ||
| 24 January 1987 | Ribeira Grande | 4.7 | x | ||
| 8 October 1993 | Povoação, Nordeste | 20.1 | x | ||
| 12 December 1994 | Ponta Delgada, Ribeira Grande, Lagoa | 21.6 | x | ||
| 24 December 1995 | Povoação | 34.4 | x | ||
| 21 October 1996 | Ribeira Grande, Povoação | 106.3 | x | ||
| 15 December 1996 | Povoação | 110.3 | x | ||
| 30 December 1996 | Ponta Delgada, Lagoa, Vila Franca do Campo, Povoação | 202.9 | x | ||
| 2 January 1997 | Ponta Delgada, Vila Franca do Campo | 23.5 | x | ||
| 10 September 1997 | Lagoa, Povoação | 9.1 | x | ||
| 11 September 1997 | Ponta Delgada | 12.3 | x | ||
| 31 October 1997 | Vila Franca do Campo, Povoação, Nordeste | 224.7 | x | ||
| 14 December 1997 | Ponta Delgada, Ribeira Grande, Nordeste | 100.6 | x | ||
| 15 December 1997 | Povoação | 99.0 | x | ||
| 26 January 1998 | Ribeira Grande, Lagoa, Vila Franca do Campo, Povoação | 200.3 | x | ||
| 1 October 1998 | Povoação, Nordeste | 146.3 | x | ||
| 29 November 2000 | Ribeira Grande, Lagoa, Vila Franca do Campo | 10.8 | x | ||
| 30 November 2000 | Povoação | 43.5 | x | ||
| 7 January 2001 | Ribeira Grande, Povoação | 12.8 | x | ||
| 4 March 2001 | Ribeira Grande, Vila Franca do Campo | 10.8 | x | ||
| 5 March 2001 | Povoação, Nordeste | 123.2 | x | ||
| 19 December 2001 | All municipalities | 645.8 | x | ||
| 11 January 2002 | Ponta Delgada | 8.7 | x | ||
| 11 February 2002 | Ribeira Grande | 77.1 | x | ||
| 13 February 2002 | Ponta Delgada, Vila Franca do Campo, Povoação | 104.6 | x | ||
| 30 October 2002 | Povoação, Nordeste | 123.2 | x | ||
| 15 December 2002 | Ponta Delgada, Povoação | 60.0 | x | ||
| 10 April 2003 | Vila Franca do Campo, Povoação | 81.1 | x | ||
| 11 April 2003 | Ponta Delgada | 85.4 | x | ||
| 6 March 2005 | Ribeira Grande, Povoação | 82.2 | x | ||
| 8 March 2005 | Povoação | 23.2 | x | ||
| 18 March 2005 | Ribeira Grande, Lagoa, Povoação | 103.3 | x | ||
| 17 June 2005 | Povoação | 34.4 | x | ||
| 13 November 2006 | Ribeira Grande, Nordeste | 77.1 | x | ||
| 15 December 2006 | Ponta Delgada, Ribeira Grande, Nordeste | 86.3 | x | ||
| 13 November 2007 | Povoação | 60.6 | x | ||
| 18 November 2007 | Ponta Delgada, Vila Franca do Campo, Povoação | 129.3 | x | ||
| 13 February 2010 | Ribeira Grande | 12.7 | x | ||
| 15 December 2010 | Povoação | 9.0 | x | ||
| 2 January 2011 | Ponta Delgada | 2.9 | x | ||
| 15 October 2011 | Ponta Delgada | 14.8 | x | ||
| 11 May 2012 | Ponta Delgada | 5.6 | x | ||
| 28 February 2013 | Ponta Delgada | 16.9 | x | ||
| 14 March 2013 | Povoação, Nordeste | 45.8 | x | ||
| 18 March 2013 | Ponta Delgada, Povoação | 21.3 | x | ||
| 9 December 2013 | Ribeira Grande | 12.8 | x | ||
| 11 May 2015 | Ponta Delgada, Ribeira Grande, Povoação | 92.5 | x | ||
| 15 January 2016 | Ponta Delgada, Ribeira Grande | 25.1 | x | ||
| 23 January 2016 | Ponta Delgada, Vila Franca do Campo, Nordeste | 41.4 | x | ||
| 22 August 2019 | Povoação | 35.7 | x | ||
| 28 January 2020 | Ribeira Grande, Povoação | 200.3 | x | ||
| Station | Altitude (m) | MAP (mm) | Data Period | Owner |
|---|---|---|---|---|
| Sete Cidades | 260 | 1797.5 | 1977/78–2019/2020 | GRAA |
| Santana | 71 | 1135.3 | 1977/78–2019/2020 | GRAA |
| Ponta Delgada | 20 | 1006.1 | 1977/78–2019/2020 | IPMA |
| Furnas | 280 | 2127.4 | 1977/78–2019/2020 | GRAA |
| Date | D (Days) | Rcum (mm) | ID1 (mm/day) | RP Rcum (Years) | RP ID1 (Years) | Combined RP (Years) |
|---|---|---|---|---|---|---|
| 10 February 1979 | 12 | 232.2 | 42.7 | 2.0 | 1.0 | 2.0 |
| 1 January 1982 | 7 | 116.2 | 39.5 | 1.1 | 1.0 | 1.1 |
| 2 March 1983 | 1 | 172.1 | 15.3 | 15.3 | ||
| 23 December 1983 | 2 | 200.2 | 119.0 | 8.3 | 3.9 | 32.3 |
| 3 March 1984 | 8 | 208.0 | 52.7 | 2.2 | 1.0 | 2.2 |
| 30 December 1996 | 20 | 244.0 | 40.0 | 1.2 | 1.0 | 1.2 |
| 2 January 1997 | 19 | 244.5 | 35.0 | 1.3 | 1.0 | 1.3 |
| 11 September 1997 | 2 | 101.0 | 76.0 | 1.4 | 1.3 | 1.8 |
| 14 December 1997 | 1 | 90.0 | 1.8 | 1.8 | ||
| 19 December 2001 | 1 | 127.0 | 4.9 | 4.9 | ||
| 11 January 2002 | 17 | 339.2 | 47.5 | 3.6 | 1.0 | 3.6 |
| 13 February 2002 | 2 | 92.0 | 49.0 | 1.2 | 1.0 | 1.2 |
| 15 December 2002 | 2 | 89.8 | 69.2 | 1.2 | 1.2 | 1.4 |
| 15 December 2006 | 1 | 211.4 | 36.3 | 36.3 | ||
| 18 November 2007 | 1 | 100.4 | 2.3 | 2.3 | ||
| 15 October 2011 | 20 | 183.9 | 32.0 | 1.0 | 1.0 | 1.0 |
| 11 May 2012 | 1 | 65.4 | 1.1 | 1.1 | ||
| 28 February 2013 | 4 | 111.6 | 50.9 | 1.2 | 1.0 | 1.2 |
| 18 March 2013 | 8 | 232.3 | 65.5 | 3.0 | 1.1 | 3.3 |
| 15 January 2016 | 3 | 177.1 | 102.3 | 3.7 | 2.5 | 9.2 |
| 23 January 2016 | 15 | 390.2 | 69.4 | 6.9 | 1.2 | 8.1 |
| Date | D (Days) | Rcum (mm) | ID1 (mm/day) | RP Rcum (Years) | RP ID1 (Years) | Combined RP (Years) |
|---|---|---|---|---|---|---|
| 27 November 1980 | 1 | 81.3 | 3.9 | 3.9 | ||
| 23 December 1983 | 2 | 116.3 | 84.0 | 5.7 | 4.2 | 24.0 |
| 3 March 1984 | 8 | 130.1 | 41.5 | 2.4 | 1.2 | 2.9 |
| 8 February 1985 | 7 | 139.3 | 38.4 | 3.3 | 1.1 | 3.8 |
| 12 December 1994 | 1 | 56.0 | 1.7 | 1.7 | ||
| 30 December 1996 | 20 | 321.3 | 62.6 | 17.2 | 2.1 | 36.3 |
| 19 December 2001 | 1 | 100.0 | 7.0 | 7.0 | ||
| 11 April 2003 | 9 | 93.6 | 29.5 | 1.2 | 1.0 | 1.2 |
| 2 January 2011 | 19 | 255.5 | 31.9 | 6.1 | 1.0 | 6.4 |
| 11 May 2015 | 12 | 143.4 | 57.8 | 1.9 | 1.8 | 3.5 |
| 15 January 2016 | 4 | 57.0 | 34.1 | 1.1 | 1.1 | 1.2 |
| 23 January 2016 | 12 | 120.0 | 35.5 | 1.4 | 1.1 | 1.5 |
| Date | D (Days) | Rcum (mm) | ID1 (mm/day) | RP Rcum (Years) | RP ID1 (Years) | Combined RP (Years) |
|---|---|---|---|---|---|---|
| 9 April 1980 | 16 | 149.7 | 23.5 | 1.2 | 1.0 | 1.2 |
| 27 November 1980 | 1 | 88.0 | 3.6 | 3.6 | ||
| 3 March 1984 | 8 | 176.0 | 47.7 | 3.6 | 1.1 | 4.0 |
| 8 February 1985 | 7 | 157.2 | 53.5 | 3.0 | 1.2 | 3.7 |
| 24 January 1987 | 19 | 266.6 | 45.9 | 5.1 | 1.1 | 5.5 |
| 12 December 1994 | 1 | 87.7 | 3.6 | 3.6 | ||
| 21 October 1996 | 1 | 138.9 | 13.3 | 13.3 | ||
| 14 December 1997 | 1 | 54.2 | 1.3 | 1.3 | ||
| 26 January 1998 | 18 | 161.6 | 28.4 | 1.2 | 1.0 | 1.2 |
| 29 November 2000 | 1 | 83.6 | 3.2 | 3.2 | ||
| 4 March 2001 | 8 | 121.0 | 35.2 | 1.4 | 1.0 | 1.4 |
| 19 December 2001 | 1 | 124.4 | 9.7 | 9.7 | ||
| 11 February 2002 | 1 | 51.4 | 1.2 | 1.2 | ||
| 6 March 2005 | 1 | 115.8 | 7.9 | 7.9 | ||
| 18 March 2005 | 14 | 223.6 | 32.6 | 3.5 | 1.0 | 3.5 |
| 13 November 2006 | 1 | 51.4 | 1.2 | 1.2 | ||
| 15 December 2006 | 1 | 53.0 | 1.2 | 1.2 | ||
| 13 February 2010 | 8 | 191.4 | 59.6 | 5.2 | 1.5 | 7.7 |
| 9 December 2013 | 9 | 148.0 | 40.9 | 1.8 | 1.0 | 1.9 |
| 11 May 2015 | 12 | 212.2 | 79.2 | 3.8 | 2.8 | 10.4 |
| 15 January 2016 | 9 | 124.4 | 39.6 | 1.3 | 1.0 | 1.3 |
| 28 January 2020 | 1 | 45.5 | 1.1 | 1.1 | ||
| Date | D (Days) | Rcum (mm) | ID1 (mm/day) | RP Rcum (Years) | RP ID1 (Years) | Combined RP (Years) |
|---|---|---|---|---|---|---|
| 10 February 1979 | 19 | 368.3 | 66.0 | 2.1 | 1.1 | 2.3 |
| 9 April 1980 | 16 | 249.0 | 63.0 | 1.2 | 1.1 | 1.3 |
| 27 November 1980 | 1 | 172.8 | 10.1 | 10.1 | ||
| 1 January 1982 | 8 | 201.6 | 64.2 | 1.5 | 1.1 | 1.6 |
| 2 March 1983 | 1 | 76.6 | 1.2 | 1.2 | 1.2 | |
| 22 December 1983 | 1 | 119.7 | 2.9 | 2.9 | ||
| 3 March 1984 | 3 | 222.6 | 112.0 | 6.1 | 2.4 | 14.7 |
| 8 February 1985 | 7 | 204.6 | 90.7 | 1.7 | 1.5 | 2.6 |
| 13 February 1986 | 1 | 73.6 | 1.2 | 1.2 | ||
| 3 September 1986 | 1 | 161.6 | 7.8 | 7.8 | ||
| 8 October 1993 | 1 | 142.6 | 5.0 | 5.0 | ||
| 24 December 1995 | 13 | 330.1 | 57.2 | 2.5 | 1.0 | 2.6 |
| 21 October 1996 | 1 | 97.6 | 1.8 | 1.8 | ||
| 15 December 1996 | 1 | 96.8 | 1.7 | 1.7 | ||
| 30 December 1996 | 20 | 432.6 | 64.8 | 3.0 | 1.1 | 3.3 |
| 10 September 1997 | 1 | 100.5 | 1.9 | 1.9 | ||
| 31 October 1997 | 1 | 220.0 | 28.7 | 28.7 | ||
| 15 December 1997 | 2 | 148.4 | 96.6 | 2.5 | 1.7 | 4.4 |
| 26 January 1998 | 18 | 386.5 | 94.6 | 2.5 | 1.7 | 4.2 |
| 1 October 1998 | 1 | 160.0 | 7.5 | 7.5 | ||
| 30 November 2000 | 5 | 284.2 | 152.2 | 6.7 | 6.3 | 42.2 |
| 7 January 2001 | 1 | 102.4 | 2.0 | 2.0 | ||
| 5 March 2001 | 8 | 225.1 | 48.5 | 1.9 | 1.0 | 1.9 |
| 19 December 2001 | 1 | 138.2 | 4.5 | 4.5 | ||
| 13 February 2002 | 2 | 133.5 | 80.5 | 2.0 | 1.3 | 2.6 |
| 30 October 2002 | 1 | 128.0 | 3.5 | 3.5 | ||
| 15 December 2002 | 2 | 156.3 | 119.9 | 2.9 | 2.9 | 8.5 |
| 10 April 2003 | 9 | 230.4 | 64.6 | 1.8 | 1.1 | 1.9 |
| 6 March 2005 | 1 | 149.8 | 5.9 | 5.9 | ||
| 18 March 2005 | 14 | 431.4 | 90.8 | 5.7 | 1.5 | 8.8 |
| 8 March 2005 | 4 | 241.6 | 60.8 | 5.3 | 1.1 | 5.5 |
| 17 June 2005 | 1 | 192.8 | 16.0 | 16.0 | ||
| 13 November 2007 | 12 | 306.8 | 97.4 | 2.4 | 1.8 | 4.2 |
| 18 November 2007 | 17 | 455.9 | 110.1 | 5.0 | 2.3 | 11.5 |
| 8 January 2010 | 1 | 136.0 | 4.2 | 4.2 | ||
| 15 December 2010 | 13 | 498.0 | 87.0 | 13.0 | 1.4 | 18.7 |
| 14 March 2013 | 18 | 458.8 | 115.2 | 4.5 | 2.6 | 11.8 |
| 18 March 2013 | 19 | 431.0 | 41.9 | 3.3 | 1.0 | 3.3 |
| 11 May 2015 | 12 | 309.1 | 70.4 | 2.4 | 1.1 | 2.8 |
| 22 August 2019 | 2 | 85.3 | 67.6 | 1.1 | 1.1 | 1.3 |
| 28 January 2020 | 2 | 74.2 | 60.7 | 1.1 | 1.1 | 1.1 |
| Rainfall Station | Preparatory Threshold | Trigger Threshold |
|---|---|---|
| Sete Cidades | Rcum = 56.1D0.37 | ID1 = 56.1D−0.20 |
| Santana | Rcum = 45.4D0.43 | ID1 = 45.4D−0.24 |
| Ponta Delgada | Rcum = 37.5D0.30 | ID1 = 37.5D−0.11 |
| Furnas | Rcum = 61.2D0.27 | ID1 = 61.2D−0.13 |
| Rainfall Station | FP | TN | TP | FN | TPrate | FPrate | FArate | TS |
|---|---|---|---|---|---|---|---|---|
| Sete Cidades | 943 | 1364 | 21 | 0 | 1 | 0.41 | 0.98 | 0.02 |
| Ponta Delgada | 650 | 603 | 12 | 0 | 1 | 0.52 | 0.98 | 0.02 |
| Santana | 356 | 970 | 22 | 0 | 1 | 0.27 | 0.94 | 0.06 |
| Furnas | 1451 | 953 | 41 | 0 | 1 | 0.60 | 0.97 | 0.03 |
| Rainfall Station | FP | TN | TP | FN | TPrate | FPrate | FArate | TS |
|---|---|---|---|---|---|---|---|---|
| Sete Cidades | 344 | 1963 | 21 | 0 | 1 | 0.15 | 0.94 | 0.06 |
| Ponta Delgada | 194 | 1059 | 12 | 0 | 1 | 0.15 | 0.94 | 0.06 |
| Santana | 198 | 1128 | 22 | 0 | 1 | 0.15 | 0.90 | 0.10 |
| Furnas | 326 | 2078 | 41 | 0 | 1 | 0.14 | 0.89 | 0.11 |
| Rainfall Station | Preparatory Threshold | Trigger Threshold |
|---|---|---|
| Sete Cidades | Rcum = 0.03D0.37 | ID1 = 0.03D−0.20 |
| Santana | Rcum = 0.04D0.43 | ID1 = 0.04D−0.24 |
| Ponta Delgada | Rcum = 0.04D0.30 | ID1 = 0.04D−0.11 |
| Furnas | Rcum = 0.03D0.27 | ID1 = 0.03D−0.13 |
Disclaimer/Publisher’s Note: The statements, opinions and data contained in all publications are solely those of the individual author(s) and contributor(s) and not of MDPI and/or the editor(s). MDPI and/or the editor(s) disclaim responsibility for any injury to people or property resulting from any ideas, methods, instructions or products referred to in the content. |
© 2026 by the authors. Licensee MDPI, Basel, Switzerland. This article is an open access article distributed under the terms and conditions of the Creative Commons Attribution (CC BY) license.
Share and Cite
Silva, R.F.; Marques, R.; Zêzere, J.L. A New Approach for Developing Combined Empirical Rainfall-Triggered Landslide Thresholds: Application to São Miguel Island (Azores, Portugal). Water 2026, 18, 673. https://doi.org/10.3390/w18060673
Silva RF, Marques R, Zêzere JL. A New Approach for Developing Combined Empirical Rainfall-Triggered Landslide Thresholds: Application to São Miguel Island (Azores, Portugal). Water. 2026; 18(6):673. https://doi.org/10.3390/w18060673
Chicago/Turabian StyleSilva, Rui Fagundes, Rui Marques, and José Luís Zêzere. 2026. "A New Approach for Developing Combined Empirical Rainfall-Triggered Landslide Thresholds: Application to São Miguel Island (Azores, Portugal)" Water 18, no. 6: 673. https://doi.org/10.3390/w18060673
APA StyleSilva, R. F., Marques, R., & Zêzere, J. L. (2026). A New Approach for Developing Combined Empirical Rainfall-Triggered Landslide Thresholds: Application to São Miguel Island (Azores, Portugal). Water, 18(6), 673. https://doi.org/10.3390/w18060673
