Water Demand and Water Application for Plants Based on Plant Coefficient Method: Model Development and Verification on Sites of Green Saudi Arabia
Abstract
1. Introduction
2. Materials
2.1. Study Area and Data Description
2.2. Materials and Data Sources
3. Methods
3.1. Plant Water Demand
3.2. Plant Coefficient Method (PCM)
3.2.1. Satellite Image Processing
3.2.2. Vegetation Indices ()
3.2.3. Plant Reference Evapotranspiration (
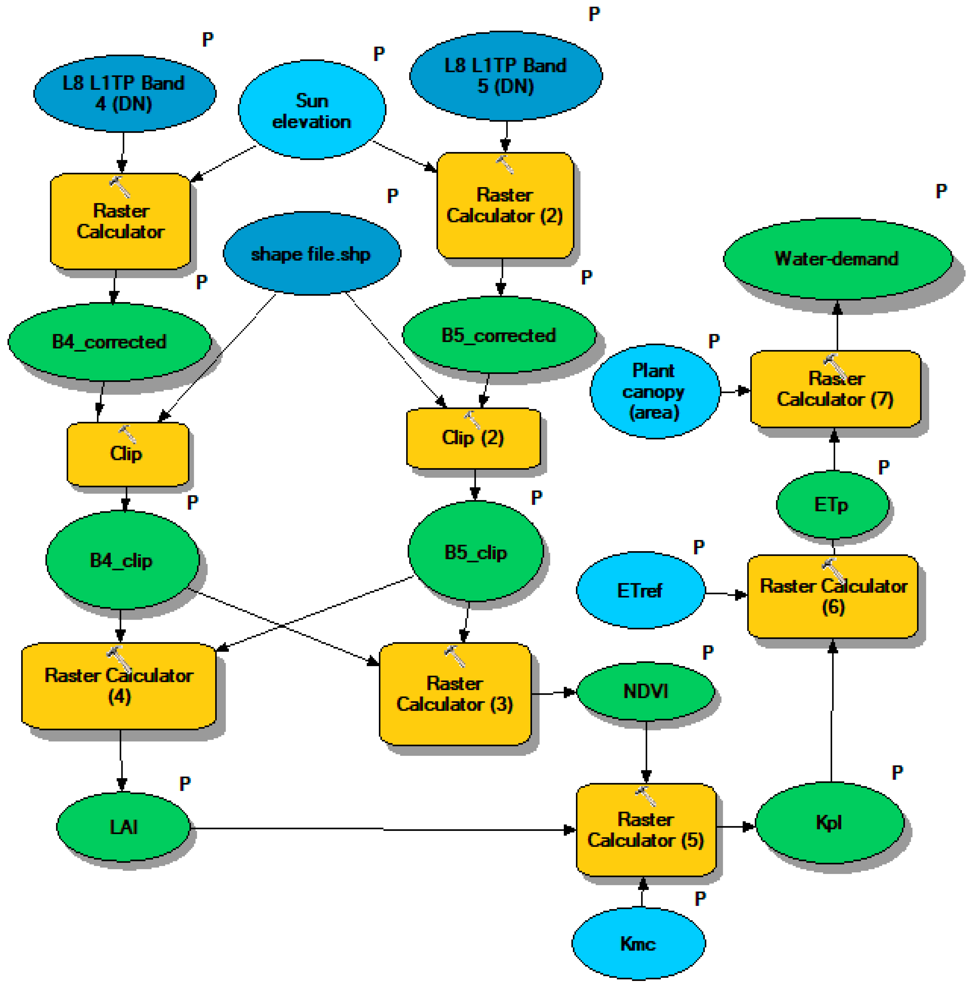
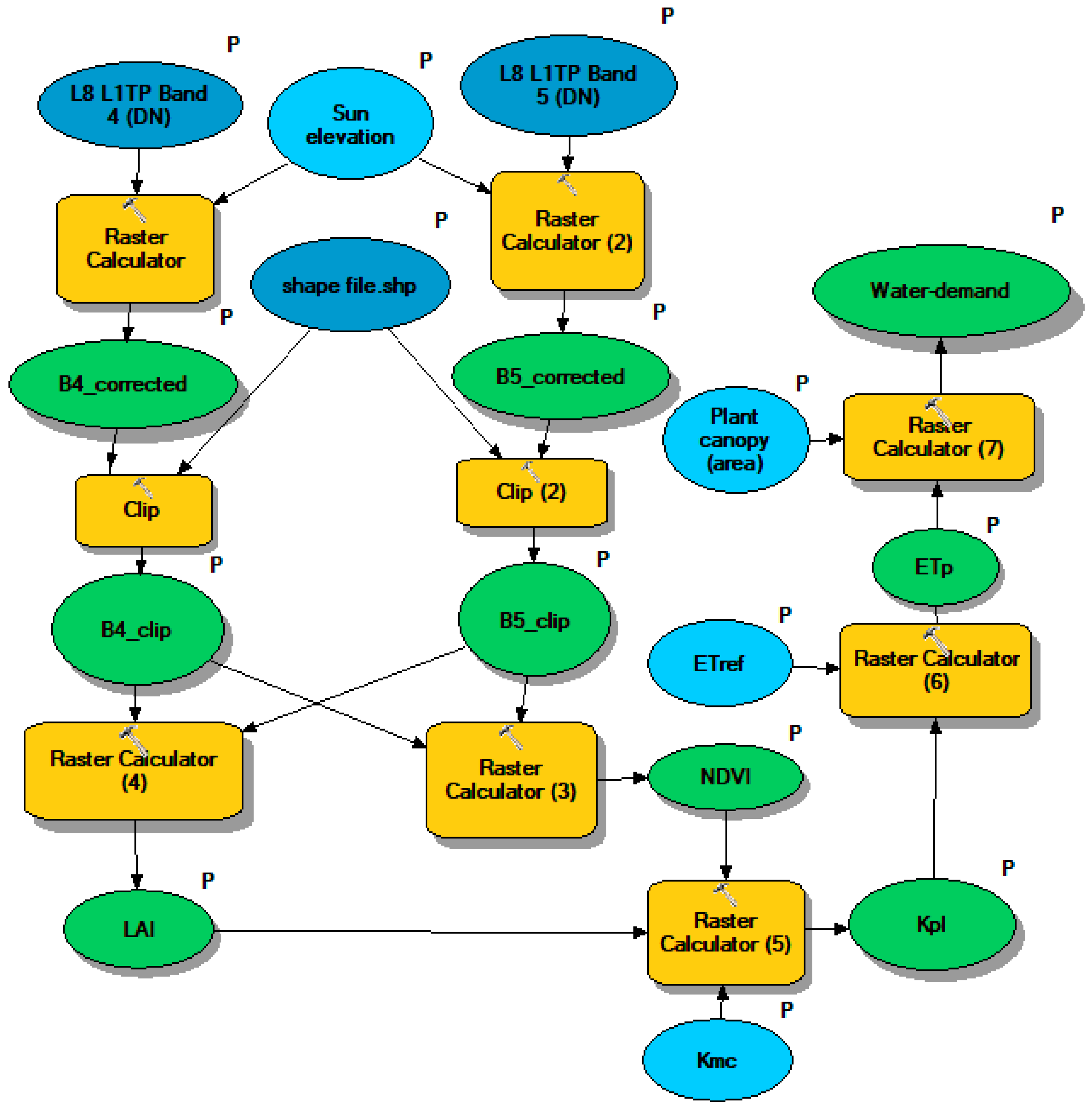
3.3. PCM Tool (PCMT) Structure Based on Visual Programming Language
Developed Model Validation
4. Results and Discussion
4.1. Plant Coefficient Method (PCM) Verification
4.2. Plant Coefficient () Modeling
4.3. Average Estimated Plant Coefficient () Based on PCMT
4.4. Volumetric Plant Water Demand () Estimated Utilizing PCMT
4.5. Actual and Estimated Water Application
4.6. PCMT Utility
5. Conclusions
Author Contributions
Funding
Data Availability Statement
Conflicts of Interest
References
- Prantner, Z.; Al-Najjar, A.A.A. The Saudi Green Initiative Facts and Perspectives. Saudi Green Initiat. Facts Perspect. 2024, 2024, 633–652. [Google Scholar]
- Taft, H.L. Water scarcity: Addressing the challenges. In Abstracts of Papers of the American Chemical Society; American Chemical Society: Washington, DC, USA, 2011; p. 242. [Google Scholar]
- Elkatoury, A.; Alazba, A.A. Irrigation Water Demand Management-Based Innovative Strategy: Model Application on the Green Riyadh Initiative, Saudi Arabia. Water 2024, 16, 3559. [Google Scholar] [CrossRef]
- Halecki, W. Sustainable water management for integrating solutions in urban and agricultural spaces: Balancing water needs for urban and agricultural solutions. In Balancing Water-Energy-Food Security in the Era of Environmental Change; IGI Global Scientific Publishing: Hershey, PA, USA, 2025; pp. 147–168. [Google Scholar]
- Wanniarachchi, S.; Sarukkalige, R. A review on evapotranspiration estimation in agricultural water management: Past, present, and future. Hydrology 2022, 9, 123. [Google Scholar] [CrossRef]
- Noun, G.; Lo Cascio, M.; Spano, D.; Marras, S.; Sirca, C. Plant-based methodologies and approaches for estimating plant water status of Mediterranean tree species: A semi-systematic review. Agronomy 2022, 12, 2127. [Google Scholar] [CrossRef]
- Lopez-Jimenez, J.; Vande Wouwer, A.; Quijano, N. Dynamic modeling of crop–soil systems to design monitoring and automatic irrigation processes: A review with worked examples. Water 2022, 14, 889. [Google Scholar] [CrossRef]
- Ezzeldin, M.; Alazba, A.A.; Alrdyan, N.; Radwan, F. Rationalizing Irrigation Water Consumption in Arid Climates Based on Multicomponent Landscape Coefficient Approach. Earth Syst. Environ. 2024, 9, 277–298. [Google Scholar] [CrossRef]
- Yu, D.; Li, X.; Cao, Q.; Hao, R.; Qiao, J. Impacts of climate variability and landscape pattern change on evapotranspiration in a grassland landscape mosaic. Hydrol. Process. 2020, 34, 1035–1051. [Google Scholar] [CrossRef]
- Gerhards, M.; Schlerf, M.; Mallick, K.; Udelhoven, T. Challenges and future perspectives of multi-/Hyperspectral thermal infrared remote sensing for crop water-stress detection: A review. Remote Sens. 2019, 11, 1240. [Google Scholar] [CrossRef]
- Elkatoury, A.; Alazba, A.A.; Radwan, F.; Kayad, A.; Mossad, A. Evapotranspiration Estimation Assessment Using Various Satellite-Based Surface Energy Balance Models in Arid Climates. Earth Syst. Environ. 2024, 8, 1347–1369. [Google Scholar] [CrossRef]
- Hashemi, Z.; Sodaeizadeh, H.; Mokhtari, M.H.; Ardakani, M.A.H.; Aliabadi, K.K. Monitoring and forecasting desertification and land degradation using remote sensing and machine learning techniques in Sistan plain, Iran. J. Afr. Earth Sci. 2024, 218, 105375. [Google Scholar] [CrossRef]
- Sarvakar, K.; Thakkar, M. Different vegetation indices measurement using computer vision. In Applications of Computer Vision and Drone Technology in Agriculture 4.0; Springer: Berlin/Heidelberg, Germany, 2024; pp. 133–163. [Google Scholar]
- Alazba, A.; Mossad, A.; Geli, H.M.; El-Shafei, A.; Elkatoury, A.; Ezzeldin, M.; Alrdyan, N.; Radwan, F. Mapping Land Surface Drought in Water-Scarce Arid Environments Using Satellite-Based TVDI Analysis. Land 2025, 14, 1302. [Google Scholar] [CrossRef]
- Zhao, Y.; Chen, Y.; Wu, C.; Li, G.; Ma, M.; Fan, L.; Zheng, H.; Song, L.; Tang, X. Exploring the contribution of environmental factors to evapotranspiration dynamics in the Three-River-Source region, China. J. Hydrol. 2023, 626, 130222. [Google Scholar] [CrossRef]
- Costello, L.R.; Matheny, N.P.; Clark, J.R.; Jones, K.S. A guide to estimating irrigation water needs of landscape plantings in California. In The Landscape Coefficient Method and WUCOLS III; University of California: Berkeley, CA, USA, 2000. [Google Scholar]
- Alazba, A.; Mattar, M.A.; El-Shafei, A.; Ezzeldin, M.; Radwan, F.; Alrdyan, N. Water Demand Determination for Landscape Using WUCOLS and LIMP Mathematical Models. Water 2025, 17, 1429. [Google Scholar] [CrossRef]
- Alazba, A. Estimating palm water requirements using Penman-Monteith mathematical model. J. King Saud Univ. 2004, 16, 137–152. [Google Scholar]
- Klingmann, A. Rescripting Riyadh: How the capital of Saudi Arabia employs urban megaprojects as catalysts to enhance the quality of life within the city’s neighborhoods. J. Place Manag. Dev. 2023, 16, 45–72. [Google Scholar] [CrossRef]
- Allen, R.G.; Pereira, L.S.; Raes, D.; Smith, M. FAO Irrigation and Drainage Paper No. 56; Food and Agriculture Organization of the United Nations: Rome, Italy, 1998; Volume 56, p. e156. [Google Scholar]
- Nouri, H.; Glenn, E.P.; Beecham, S.; Chavoshi Boroujeni, S.; Sutton, P.; Alaghmand, S.; Noori, B.; Nagler, P. Comparing three approaches of evapotranspiration estimation in mixed urban vegetation: Field-based, remote sensing-based and observational-based methods. Remote Sens. 2016, 8, 492. [Google Scholar] [CrossRef]
- Middleton, N.J.; Thomas, D.S. World Atlas of Desertification; CABI Digital Library: Oxfordshire, UK, 1992. [Google Scholar]
- Middleton, N.; Thomas, D. World Atlas of Desertification; CABI Digital Library: Oxfordshire, UK, 1997. [Google Scholar]
- Elkatoury, A.; Alazba, A.; Mossad, A. Estimating evapotranspiration using coupled remote sensing and three SEB models in an arid region. Environ. Process. 2020, 7, 109–133. [Google Scholar] [CrossRef]
- USGS. EarthExplorer. 2023. Available online: https://earthexplorer.usgs.gov/ (accessed on 11 December 2024).
- Yang, M.; Hu, Y.; Tian, H.; Khan, F.A.; Liu, Q.; Goes, J.I.; Gomes, H.d.R.; Kim, W. Atmospheric correction of airborne hyperspectral CASI data using polymer, 6S and FLAASH. Remote Sens. 2021, 13, 5062. [Google Scholar] [CrossRef]
- Guo, Y.; Deng, R.; Yan, Y.; Li, J.; Hua, Z.; Wang, J.; Tang, Y.; Cao, B.; Liang, Y. Dark-object subtraction atmosphere correction for water body information extraction in Zhuhai-1 hyperspectral imagery. Egypt. J. Remote Sens. Space Sci. 2024, 27, 382–391. [Google Scholar] [CrossRef]
- Missions, U.L. Using the USGS Landsat8 Product; US Department of the Interior-US Geological Survey–NASA: Washington, DC, USA, 2016.
- Glenn, E.P.; Huete, A.R.; Nagler, P.L.; Hirschboeck, K.K.; Brown, P. Integrating remote sensing and ground methods to estimate evapotranspiration. Crit. Rev. Plant Sci. 2007, 26, 139–168. [Google Scholar] [CrossRef]
- Flores, F.J.; Allen, H.L.; Cheshire, H.M.; Davis, J.M.; Fuentes, M.; Kelting, D. Using multispectral satellite imagery to estimate leaf area and response to silvicultural treatments in loblolly pine stands. Can. J. For. Res. 2006, 36, 1587–1596. [Google Scholar] [CrossRef]
- Blinn, C.E.; House, M.N.; Wynne, R.H.; Thomas, V.A.; Fox, T.R.; Sumnall, M. Landsat 8 based leaf area index estimation in loblolly pine plantations. Forests 2019, 10, 222. [Google Scholar] [CrossRef]
- Roberts, D.P.; Short Jr, N.M.; Sill, J.; Lakshman, D.K.; Hu, X.; Buser, M. Precision agriculture and geospatial techniques for sustainable disease control. Indian Phytopathol. 2021, 74, 287–305. [Google Scholar] [CrossRef]
- de Vito, R.; Portoghese, I.; Pagano, A.; Fratino, U.; Vurro, M. An index-based approach for the sustainability assessment of irrigation practice based on the water-energy-food nexus framework. Adv. Water Resour. 2017, 110, 423–436. [Google Scholar] [CrossRef]
- Mahmoud, S.H.; Gan, T.Y. Irrigation water management in arid regions of Middle East: Assessing spatio-temporal variation of actual evapotranspiration through remote sensing techniques and meteorological data. Agric. Water Manag. 2019, 212, 35–47. [Google Scholar] [CrossRef]
- Gill, S.E.; Handley, J.F.; Ennos, A.R.; Pauleit, S. Adapting cities for climate change: The role of the green infrastructure. Built Environ. 2007, 33, 115–133. [Google Scholar] [CrossRef]
- Ramyar, R.; Ackerman, A.; Johnston, D.M. Adapting cities for climate change through urban green infrastructure planning. Cities 2021, 117, 103316. [Google Scholar] [CrossRef]
- Zhu, J.; He, W.; Yao, J.; Yu, Q.; Xu, C.; Huang, H.; Mhae, B.; Jandug, C. Spectral reflectance characteristics and chlorophyll content estimation model of Quercus aquifolioides leaves at different altitudes in Sejila Mountain. Appl. Sci. 2020, 10, 3636. [Google Scholar] [CrossRef]










| Image Date | DOY | Pass | Image Date | DOY | Pass |
|---|---|---|---|---|---|
| 22 January 2023 | 22 | 165 | 21 January 2023 | 21 | 166 |
| 15 February 2023 | 46 | 165 | 14 February 2023 | 45 | 166 |
| 11 March 2023 | 70 | 165 | 10 March 2023 | 69 | 166 |
| 12 April 2023 | 102 | 165 | 11 April 2023 | 101 | 166 |
| 14 May 2023 | 134 | 165 | 13 May 2023 | 133 | 166 |
| 23 June 2023 | 174 | 165 | 22 June 2023 | 173 | 166 |
| 17 July 2023 | 198 | 165 | 16 July 2023 | 197 | 166 |
| 18 August 2023 | 230 | 165 | 17 August 2023 | 229 | 166 |
| 19 September 2023 | 262 | 165 | 18 September 2023 | 261 | 166 |
| 21 October 2023 | 294 | 165 | 12 October 2023 | 285 | 166 |
| 14 November 2023 | 318 | 165 | 13 November 2023 | 317 | 166 |
| 16 December 2023 | 350 | 165 | 15 December 2023 | 349 | 166 |
| Bands | Wavelength (μm) | Resolution (m) |
|---|---|---|
| Band 1—Coastal aerosol | 0.43–0.45 | 30 |
| Band 2—Blue | 0.45–0.51 | 30 |
| Band 3—Green | 0.53–0.59 | 30 |
| Band 4—Red | 0.64–0.67 | 30 |
| Band 5—Near-Infrared (NIR) | 0.85–0.88 | 30 |
| Band 6—SWIR 1 | 1.57–1.65 | 30 |
| Band 7—SWIR 2 | 2.11–2.29 | 30 |
| Band 8—Panchromatic | 0.50–0.68 | 15 |
| Band 9—Cirrus | 1.36–1.38 | 30 |
| Band 10—Thermal Infrared (TIRS) 1 | 10.60–11.19 | 100 * (30) |
| Band 11—Thermal Infrared (TIRS) 2 | 11.50–12.51 | 100 * (30) |
| Category | |||
|---|---|---|---|
| High range Average | 0.7–0.9 (0.8) | 1.1–1.3 (1.2) | 1.1–1.4 (1.25) |
| Moderate range Average | 0.4–0.6 (0.5) | 1.0 (1.0) | 1.0 (1.0) |
| Low range Average | 0.1–0.3 (0.2) | 0.5–0.9 (0.7) | 0.5–0.9 (0.7) |
| Months | (WUCOLS) | (WUCOLS) | (WUCOLS) | NDVI (Estimated) | LAI (Estimated) | (Estimated) |
|---|---|---|---|---|---|---|
| Jan | 0.1–0.3 | 0.5–0.9 | 1.1–1.4 | 0.3 | 0.7 | 0.3 |
| Feb | 0.1–0.3 | 0.5–0.9 | 1.1–1.4 | 0.3 | 0.6 | 0.3 |
| Mar | 0.1–0.3 | 0.5–0.9 | 1.1–1.4 | 0.3 | 0.7 | 0.3 |
| Apr | 0.1–0.3 | 0.5–0.9 | 1.1–1.4 | 0.3 | 0.7 | 0.3 |
| May | 0.1–0.3 | 0.5–0.9 | 1.1–1.4 | 0.4 | 0.8 | 0.4 |
| Jun | 0.1–0.3 | 0.5–0.9 | 1.1–1.4 | 0.3 | 0.6 | 0.2 |
| Jul | 0.1–0.3 | 0.5–0.9 | 1.1–1.4 | 0.3 | 0.7 | 0.3 |
| Aug | 0.1–0.3 | 0.5–0.9 | 1.1–1.4 | 0.3 | 0.7 | 0.3 |
| Sep | 0.1–0.3 | 0.5–0.9 | 1.1–1.4 | 0.4 | 0.7 | 0.3 |
| Oct | 0.1–0.3 | 0.5–0.9 | 1.1–1.4 | 0.4 | 0.9 | 0.5 |
| Nov | 0.1–0.3 | 0.5–0.9 | 1.1–1.4 | 0.2 | 0.5 | 0.1 |
| Dec | 0.1–0.3 | 0.5–0.9 | 1.1–1.4 | 0.3 | 0.7 | 0.3 |
| Months | (WUCOLS) | (WUCOLS) | NDVI (Estimated) | LAI (Estimated) | (Estimated) |
|---|---|---|---|---|---|
| Jan | 0.8 | 1.1–1.4 | 0.52 | 1.1 | 0.8 |
| Feb | 0.8 | 1.1–1.4 | 0.51 | 1.1 | 0.8 |
| Mar | 0.8 | 1.1–1.4 | 0.39 | 0.8 | 0.4 |
| Apr | 0.8 | 1.1–1.4 | 0.52 | 1.2 | 0.8 |
| May | 0.6 | 1.1–1.4 | 0.50 | 1.1 | 0.7 |
| Jun | 0.6 | 1.1–1.4 | 0.15 | 0.5 | 0.1 |
| Jul | 0.6 | 1.1–1.4 | 0.46 | 1.0 | 0.6 |
| Aug | 0.6 | 1.1–1.4 | 0.49 | 1.0 | 0.7 |
| Sep | 0.6 | 1.1–1.4 | 0.41 | 0.8 | 0.5 |
| Oct | 0.8 | 1.1–1.4 | 0.57 | 1.3 | 1.1 |
| Nov | 0.8 | 1.1–1.4 | 0.11 | 0.4 | 0.1 |
| Dec | 0.8 | 1.1–1.4 | 0.62 | 1.7 | 1.4 |
| Months | Site (A) Trees and Ground Covers | Site (B) Date Palm | Site (C) Grass | |||||||||
|---|---|---|---|---|---|---|---|---|---|---|---|---|
(mm) | (mm) | Actual Water Applied (mm) | (mm) | (L/palm) | Actuall Water Applied (L/palm) | (mm) | (m3) | Actual Water Applied (m3) | ||||
| Jan | 0.3 | 1.3 | 2.3 | 5.7 | 0.3 | 1.5 | 73 | 73 | 0.9 | 4 | 45 | 45 |
| Feb | 0.2 | 1.3 | 2.3 | 5.7 | 0.3 | 1.6 | 81 | 97 | 0.8 | 5 | 59 | 45 |
| Mar | 0.2 | 2.2 | 3.6 | 5.7 | 0.3 | 2.6 | 132 | 124 | 0.5 | 4 | 42 | 45 |
| Apr | 0.3 | 3.2 | 5.5 | 5.7 | 0.3 | 3.0 | 152 | 147 | 0.9 | 9 | 106 | 90 |
| May | 0.2 | 2.9 | 5.7 | 5.7 | 0.5 | 5.6 | 281 | 175 | 0.8 | 10 | 116 | 90 |
| Jun | 0.2 | 3.4 | 6.3 | 8.5 | 0.2 | 3.4 | 171 | 200 | 0.1 | 1 | 17 | 45 |
| Jul | 0.3 | 4.2 | 8.1 | 8.5 | 0.3 | 4.7 | 234 | 205 | 0.7 | 10 | 121 | 99 |
| Aug | 0.2 | 3.2 | 6.0 | 8.5 | 0.3 | 4.5 | 223 | 181 | 0.8 | 11 | 125 | 99 |
| Sep | 0.2 | 2.5 | 3.2 | 8.5 | 0.4 | 3.9 | 195 | 152 | 0.5 | 6 | 65 | 90 |
| Oct | 0.4 | 3.1 | 4.3 | 6.2 | 0.5 | 4.3 | 216 | 116 | 1.1 | 9 | 108 | 81 |
| Nov | 0.2 | 1.3 | 2.2 | 6.2 | 0.1 | 0.6 | 32 | 90 | 0.1 | 0 | 5 | 45 |
| Dec | 0.4 | 2.2 | 4.1 | 5.7 | 0.3 | 1.4 | 68 | 73 | 1.6 | 7 | 80 | 54 |
Disclaimer/Publisher’s Note: The statements, opinions and data contained in all publications are solely those of the individual author(s) and contributor(s) and not of MDPI and/or the editor(s). MDPI and/or the editor(s) disclaim responsibility for any injury to people or property resulting from any ideas, methods, instructions or products referred to in the content. |
© 2025 by the authors. Licensee MDPI, Basel, Switzerland. This article is an open access article distributed under the terms and conditions of the Creative Commons Attribution (CC BY) license (https://creativecommons.org/licenses/by/4.0/).
Share and Cite
Alazba, A.A.; Elnesr, M.N.; Elkatoury, A.; Alrdyan, N.; Radwan, F.; Ezzeldin, M. Water Demand and Water Application for Plants Based on Plant Coefficient Method: Model Development and Verification on Sites of Green Saudi Arabia. Water 2025, 17, 2785. https://doi.org/10.3390/w17182785
Alazba AA, Elnesr MN, Elkatoury A, Alrdyan N, Radwan F, Ezzeldin M. Water Demand and Water Application for Plants Based on Plant Coefficient Method: Model Development and Verification on Sites of Green Saudi Arabia. Water. 2025; 17(18):2785. https://doi.org/10.3390/w17182785
Chicago/Turabian StyleAlazba, A A, M.N. Elnesr, Ahmed Elkatoury, Nasser Alrdyan, Farid Radwan, and Mahmoud Ezzeldin. 2025. "Water Demand and Water Application for Plants Based on Plant Coefficient Method: Model Development and Verification on Sites of Green Saudi Arabia" Water 17, no. 18: 2785. https://doi.org/10.3390/w17182785
APA StyleAlazba, A. A., Elnesr, M. N., Elkatoury, A., Alrdyan, N., Radwan, F., & Ezzeldin, M. (2025). Water Demand and Water Application for Plants Based on Plant Coefficient Method: Model Development and Verification on Sites of Green Saudi Arabia. Water, 17(18), 2785. https://doi.org/10.3390/w17182785

