Unveiling Groundwater Potential in Hangu District, Pakistan: A GIS-Driven Bivariate Modeling and Remote Sensing Approach for Achieving SDGs
Abstract
1. Introduction
2. Materials and Methods
2.1. Study Area Characteristics and Environmental Challenges
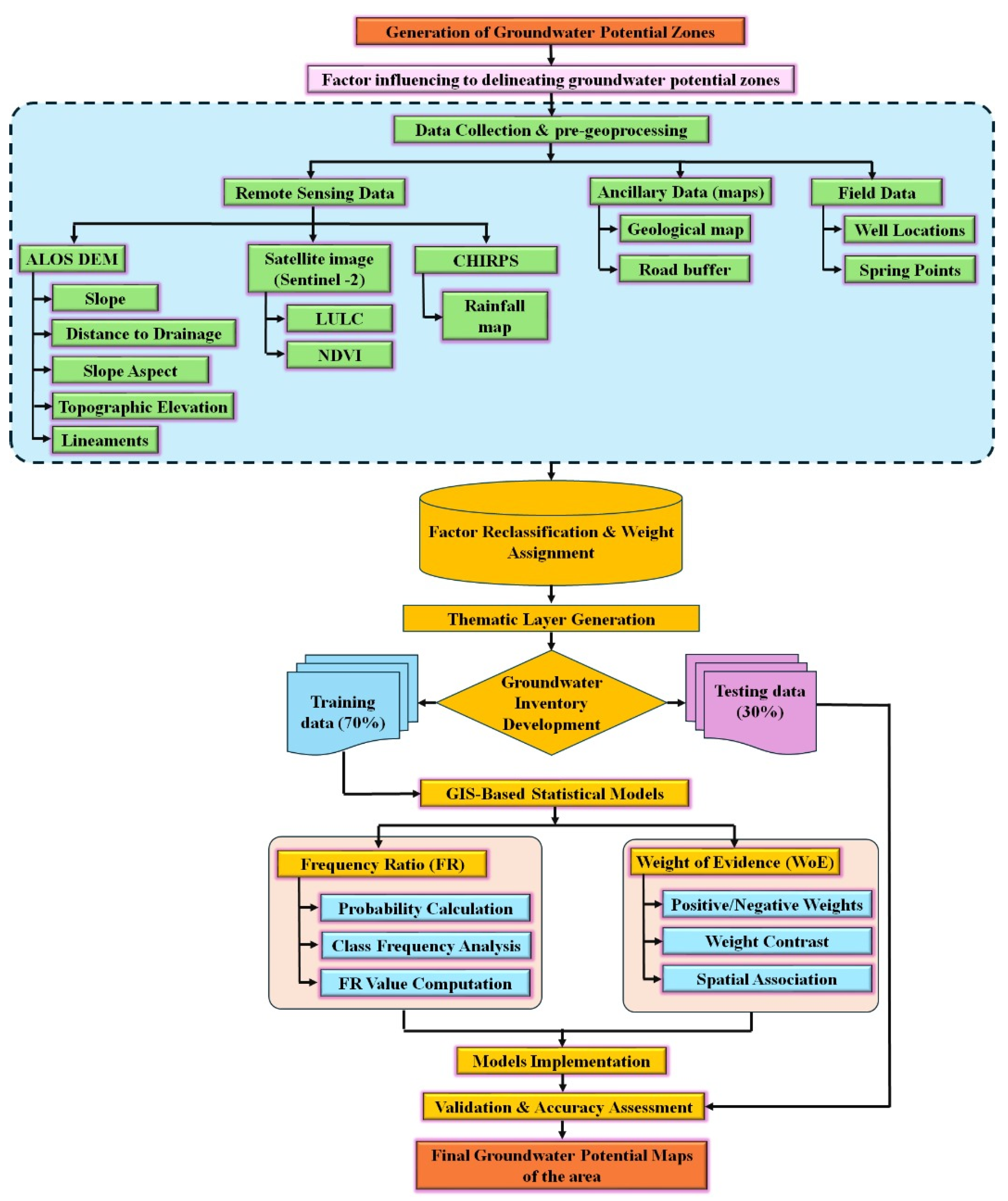
2.2. Dataset and Methodology
2.2.1. Datasets Collection and Preparation
2.2.2. Preparation of Controlling Factors
Topographic Elevation
Slope
Slope Aspect
Distance to Drainage
Lineaments
Rainfall
Land Use and Land Cover (LULC)
Normalized Difference Vegetation Index (NDVI)
Geology
Road Buffer
2.2.3. Bivariate Statistical Approaches for GWPZ Mapping
Weight of Evidence (WoE) Model
Frequency Ratio (FR) Model
2.2.4. Validation of GWPZ’s
3. Results
3.1. Validation of Models
3.2. Analysis of Thematic Layers Using WoE and FR Models
3.3. Groundwater Potential Zone Maps
4. Discussion
4.1. Comparative Analysis of Key Factors Shaping Groundwater Potential in WoE and FR Models
4.2. Analysis Model Performance of WoE and FR
4.3. Integration of Groundwater Potential Mapping with Sustainable Development Goals (SDGs)
4.4. Research Limitations
5. Conclusions
Author Contributions
Funding
Data Availability Statement
Acknowledgments
Conflicts of Interest
References
- Wang, Y.; Yuan, S.; Shi, J.; Ma, T.; Xie, X.; Deng, Y.; Du, Y.; Gan, Y.; Guo, Z.; Dong, Y.; et al. Groundwater Quality and Health: Making the Invisible Visible. Environ. Sci. Technol. 2023, 57, 5125–5136. [Google Scholar] [CrossRef] [PubMed]
- Das, A.; Joardar, M.; De, A.; Mridha, D.; Chowdhury, N.R.; Bin Kashim Khan, M.T.; Chakrabartty, P.; Roychowdhury, T. Pollution Index and Health Risk Assessment of Arsenic through Different Groundwater Sources and Its Load on Soil-Paddy-Rice System in a Part of Murshidabad District of West Bengal, India. Groundw. Sustain. Dev. 2021, 15, 100652. [Google Scholar] [CrossRef]
- Sutradhar, S.; Sarkar, D.; Bhuimali, A.; Mondal, P. Integration of Different Geospatial Factors to Delineate Groundwater Potential Zones Using Multi-Influencing Factors under Remote Sensing and GIS Environment: A Study on Dakshin Dinajpur District, West Bengal, India. Sustain. Water Resour. Manag. 2022, 8, 37. [Google Scholar] [CrossRef]
- Alegbeleye, O.O.; Sant’Ana, A.S. Manure-Borne Pathogens as an Important Source of Water Contamination: An Update on the Dynamics of Pathogen Survival/Transport as Well as Practical Risk Mitigation Strategies. Int. J. Hyg. Environ. Health 2020, 227, 113524. [Google Scholar] [CrossRef] [PubMed]
- UNESCO World Water Assessment Programme; Connor, R.; Miletto, M. The United Nations World Water Development Report 2022: Groundwater: Making the Invisible Visible; Executive Summary; UNESCO: Paris, France, 2022. [Google Scholar]
- Rahman, M.M.; Hossain, M.K.F.B.; Afrin, S.; Saito, T.; Kurasaki, M. Effects of Metals on Human Health and Ecosystem. In Handbook of Environmental Chemistry; Springer: Berlin/Heidelberg, Germany, 2023; Volume 115, pp. 81–119. [Google Scholar]
- Karatayev, M.; Rivotti, P.; Sobral Mourão, Z.; Konadu, D.D.; Shah, N.; Clarke, M. The Water-Energy-Food Nexus in Kazakhstan: Challenges and Opportunities. Energy Procedia 2017, 125, 63–70. [Google Scholar] [CrossRef]
- Gleeson, T.; Alley, W.M.; Allen, D.M.; Sophocleous, M.A.; Zhou, Y.; Taniguchi, M.; Vandersteen, J. Towards Sustainable Groundwater Use: Setting Long-Term Goals, Backcasting, and Managing Adaptively. Ground Water 2012, 50, 19–26. [Google Scholar] [CrossRef]
- Burek, P.; Satoh, Y.; Fischer, G.; Kahil, M.T.; Scherzer, A.; Tramberend, S.; Nava, L.F.; Wada, Y.; Eisner, S.; Flörke, M.; et al. Water Futures and Solution; Final Report. Fast Track Initiative; International Institute for Applied Systems Analysis: Laxenburg, Austria, 2016. [Google Scholar]
- Li, P.; Tian, R.; Xue, C.; Wu, J. Progress, Opportunities, and Key Fields for Groundwater Quality Research under the Impacts of Human Activities in China with a Special Focus on Western China. Environ. Sci. Pollut. Res. 2017, 24, 13224–13234. [Google Scholar] [CrossRef]
- Li, P.; Wu, J.; Qian, H. Preliminary Assessment of Hydraulic Connectivity between River Water and Shallow Groundwater and Estimation of Their Transfer Rate during Dry Season in the Shidi River, China. Environ. Earth Sci. 2016, 75, 99. [Google Scholar] [CrossRef]
- Afshar, A.; Khosravi, M.; Molajou, A. Assessing Adaptability of Cyclic and Non-Cyclic Approach to Conjunctive Use of Groundwater and Surface Water for Sustainable Management Plans under Climate Change. Water Resour. Manag. 2021, 35, 3463–3479. [Google Scholar] [CrossRef]
- Cuthbert, M.O.; Taylor, R.G.; Favreau, G.; Todd, M.C.; Shamsudduha, M.; Villholth, K.G.; MacDonald, A.M.; Scanlon, B.R.; Kotchoni, D.O.V.; Vouillamoz, J.M.; et al. Observed Controls on Resilience of Groundwater to Climate Variability in Sub-Saharan Africa. Nature 2019, 572, 230–234. [Google Scholar] [CrossRef]
- Wu, W.Y.; Lo, M.H.; Wada, Y.; Famiglietti, J.S.; Reager, J.T.; Yeh, P.J.F.; Ducharne, A.; Yang, Z.L. Divergent Effects of Climate Change on Future Groundwater Availability in Key Mid-Latitude Aquifers. Nat. Commun. 2020, 11, 3710. [Google Scholar] [CrossRef] [PubMed]
- Berg, A.; Findell, K.; Lintner, B.; Giannini, A.; Seneviratne, S.I.; Van Den Hurk, B.; Lorenz, R.; Pitman, A.; Hagemann, S.; Meier, A.; et al. Land-Atmosphere Feedbacks Amplify Aridity Increase over Land under Global Warming. Nat. Clim. Change 2016, 6, 869–874. [Google Scholar] [CrossRef]
- Xu, Z.; Li, X.; Li, J.; Xue, Y.; Jiang, S.; Liu, L.; Luo, Q.; Wu, K.; Zhang, N.; Feng, Y.; et al. Characteristics of Source Rocks and Genetic Origins of Natural Gas in Deep Formations, Gudian Depression, Songliao Basin, NE China. ACS Earth Space Chem. 2022, 6, 1750–1771. [Google Scholar] [CrossRef]
- Kumar, A.; Krishna, A.P. Assessment of Groundwater Potential Zones in Coal Mining Impacted Hard-Rock Terrain of India by Integrating Geospatial and Analytic Hierarchy Process (AHP) Approach. Geocarto Int. 2018, 33, 105–129. [Google Scholar] [CrossRef]
- Li, J.; Wang, Z.; Wu, X.; Xu, C.Y.; Guo, S.; Chen, X. Toward Monitoring Short-Term Droughts Using a Novel Daily Scale, Standardized Antecedent Precipitation Evapotranspiration Index. J. Hydrometeorol. 2020, 21, 891–908. [Google Scholar] [CrossRef]
- Rahmati, O.; Nazari Samani, A.; Mahdavi, M.; Pourghasemi, H.R.; Zeinivand, H. Groundwater Potential Mapping at Kurdistan Region of Iran Using Analytic Hierarchy Process and GIS. Arab. J. Geosci. 2015, 8, 7059–7071. [Google Scholar] [CrossRef]
- Zhuo, Z.; Du, L.; Lu, X.; Chen, J.; Cao, Z. Smoothed Lv Distribution Based Three-Dimensional Imaging for Spinning Space Debris. IEEE Trans. Geosci. Remote Sens. 2022, 60, 1–13. [Google Scholar] [CrossRef]
- Acharya, T.; Kumbhakar, S.; Prasad, R.; Mondal, S.; Biswas, A. Delineation of Potential Groundwater Recharge Zones in the Coastal Area of North-Eastern India Using Geoinformatics. Sustain. Water Resour. Manag. 2019, 5, 533–540. [Google Scholar] [CrossRef]
- Abd-Elmaboud, M.E.; Saqr, A.M.; El-Rawy, M.; Al-Arifi, N.; Ezzeldin, R. Evaluation of Groundwater Potential Using ANN-Based Mountain Gazelle Optimization: A Framework to Achieve SDGs in East El Oweinat, Egypt. J. Hydrol. Reg. Stud. 2024, 52, 101703. [Google Scholar] [CrossRef]
- Ozegin, K.O.; Ilugbo, S.O. A Triangulation Approach for Groundwater Potential Evaluation Using Geospatial Technology and Multi-Criteria Decision Analysis (MCDA) in Edo State, Nigeria. J. Afr. Earth Sci. 2024, 209, 105101. [Google Scholar] [CrossRef]
- Islam, F.; Tariq, A.; Guluzade, R.; Zhao, N.; Shah, S.U.; Ullah, M.; Hussain, M.L.; Ahmad, M.N.; Alasmari, A.; Alzuaibr, F.M.; et al. Comparative Analysis of GIS and RS Based Models for Delineation of Groundwater Potential Zone Mapping. Geomat. Nat. Hazards Risk 2023, 14, 2216852. [Google Scholar] [CrossRef]
- Prapanchan, V.N.; Subramani, T.; Karunanidhi, D. GIS and Fuzzy Analytical Hierarchy Process to Delineate Groundwater Potential Zones in Southern Parts of India. Groundw. Sustain. Dev. 2024, 25, 101110. [Google Scholar] [CrossRef]
- Shaw, S.K.; Sharma, A. Assessing Groundwater Potential Zones in Sundargarh District: A Comparative Study Using AHP and FR Models. Sustain. Water Resour. Manag. 2024, 10, 132. [Google Scholar] [CrossRef]
- Rehman, A.; Islam, F.; Tariq, A.; Ul Islam, I.; Brian, J.D.; Bibi, T.; Ahmad, W.; Ali Waseem, L.; Karuppannan, S.; Al-Ahmadi, S. Groundwater Potential Zone Mapping Using GIS and Remote Sensing Based Models for Sustainable Groundwater Management. Geocarto Int. 2024, 39, 2306275. [Google Scholar] [CrossRef]
- Park, S.; Hamm, S.Y.; Jeon, H.T.; Kim, J. Evaluation of Logistic Regression and Multivariate Adaptive Regression Spline Models for Groundwater Potential Mapping Using R and GIS. Sustainability 2017, 9, 1157. [Google Scholar] [CrossRef]
- Chien, N.P.; Lautz, L.K. Discriminant Analysis as a Decision-Making Tool for Geochemically Fingerprinting Sources of Groundwater Salinity. Sci. Total Environ. 2018, 618, 379–387. [Google Scholar] [CrossRef]
- Zeinivand, H.; Ghorbani Nejad, S. Application of GIS-Based Data-Driven Models for Groundwater Potential Mapping in Kuhdasht Region of Iran. Geocarto Int. 2018, 33, 651–666. [Google Scholar] [CrossRef]
- Zhu, Q.; Abdelkareem, M. Mapping Groundwater Potential Zones Using a Knowledge-Driven Approach and GIS Analysis. Water 2021, 13, 579. [Google Scholar] [CrossRef]
- Pautz, C.; dos Santos, A.R.; Ferrari, J.L.; Guerra Filho, P.A.; Kunz, S.H.; Dias, H.M.; Moreira, T.R.; Carvalho, R. de C.F.; Mardeni, V.D.N.; Santos, E.C. dos; et al. Mapping the Environmental Vulnerability of a Lagoon Using Fuzzy Logic and the AHP Method. Water 2023, 15, 2102. [Google Scholar] [CrossRef]
- Zhao, P.; Md Ali, Z.; Ahmad, Y. Developing Indicators for Sustainable Urban Regeneration in Historic Urban Areas: Delphi Method and Analytic Hierarchy Process (AHP). Sustain. Cities Soc. 2023, 99, 104990. [Google Scholar] [CrossRef]
- Ray, S.K. Identifying the Groundwater Potential Zones in Jamsholaghat Sub-Basin by Considering GIS and Multi-Criteria Decision Analysis. Int. J. Environ. Sci. Technol. 2024, 21, 515–540. [Google Scholar] [CrossRef]
- Arfanuzzaman, M.; Dahiya, B. Sustainable Urbanization in Southeast Asia and beyond: Challenges of Population Growth, Land Use Change, and Environmental Health. Growth Change 2019, 50, 725–744. [Google Scholar] [CrossRef]
- Kotharkar, R.; Ramesh, A.; Bagade, A. Urban Heat Island Studies in South Asia: A Critical Review. Urban Clim. 2018, 24, 1011–1026. [Google Scholar] [CrossRef]
- Qi, F.; Abu-Rumman, A.; Al Shraah, A.; Muda, I.; Huerta-Soto, R.; Hai Yen, T.T.; Abdul-Samad, Z.; Michel, M. Moving a Step Closer towards Environmental Sustainability in Asian Countries: Focusing on Real Income, Urbanization, Transport Infrastructure, and Research and Development. Econ. Res. Istraz. 2023, 36, 3576–3595. [Google Scholar] [CrossRef]
- Din, I.U.; Muhammad, S.; Rehman, I.u. Groundwater Quality Assessment for Drinking and Irrigation Purposes in the Hangu District, Pakistan. J. Food Compos. Anal. 2023, 115, 104919. [Google Scholar] [CrossRef]
- Vári, Á.; Podschun, S.A.; Erős, T.; Hein, T.; Pataki, B.; Iojă, I.C.; Adamescu, C.M.; Gerhardt, A.; Gruber, T.; Dedić, A.; et al. Freshwater Systems and Ecosystem Services: Challenges and Chances for Cross-Fertilization of Disciplines. Ambio 2022, 51, 135–151. [Google Scholar] [CrossRef]
- Abd-Elmaboud, M.; Abdel-Gawad, H.; El-Alfy, K.; Ezzeldin, M. Estimation of Groundwater Recharge Using Simulation-Optimization Model and Cascade Forward ANN at East Nile Delta Aquifer, Egypt. J. Hydrol. Reg. Stud. 2021, 34. [Google Scholar] [CrossRef]
- Din, I.U.; Muhammad, S.; Faisal, S.; ur Rehman, I.; Ali, W. Heavy Metal(Loid)s Contamination and Potential Risk Assessment via Groundwater Consumption in the District of Hangu, Pakistan. Environ. Sci. Pollut. Res. 2023, 30, 33808–33818. [Google Scholar] [CrossRef]
- Alrawi, I.; Chen, J.; Othman, A.A. Groundwater potential zone mapping: Integration of multi-criteria decision analysis (MCDA) and GIS techniques for the Al-Qalamoun region in Syria. ISPRS Int. J. Geo-Inf. 2022, 11, 603. [Google Scholar] [CrossRef]
- Masria, A.; Alshammari, T.O.; Ghareeb, M.; Seif, A.K.; Abd-Elmaboud, M.E.; Ammar, A.I. 2D and 3D Modeling of Resistivity and Chargeability to Identify the Type of Saturated Groundwater for Complex Sedimentary Facies. Hydrology 2024, 11, 120. [Google Scholar] [CrossRef]
- Qureshi, A.S.; Gill, M.A.; Sarwar, A. Sustainable Groundwater Management in Pakistan: Challenges and Opportunities. Irrig. Drain. 2010, 59, 107–116. [Google Scholar] [CrossRef]
- Ali, S.; Liu, Y.; Ishaq, M.; Shah, T.; Abdullah; Ilyas, A.; Din, I.U. Climate Change and Its Impact on the Yield of Major Food Crops: Evidence from Pakistan. Foods 2017, 6, 39. [Google Scholar] [CrossRef] [PubMed]
- Iqbal, M.A.; Penas, A.; Cano-Ortiz, A.; Kersebaum, K.C.; Herrero, L.; del Río, S. Analysis of Recent Changes in Maximum and Minimum Temperatures in Pakistan. Atmos. Res. 2016, 168, 234–249. [Google Scholar] [CrossRef]
- Sajjad, M.; Rahim, S.; Tahir, S.S.; Asif, H.M. Chemical Quality of Groundwater and Associated Health Risks in Bahawalpur City, Punjab, Pakistan. Environ. Earth Sci. 2018, 77, 1–13. [Google Scholar]
- Khan, A.N.; Gerlitz, L.; Bhattacharya, B.; Hassan, M.; Shah, S.A.; Ali, S. Assessment of Flash Sedimentar Susceptibility in Small Mountainous Watersheds of Northern Pakistan. Nat. Hazards 2020, 102, 1167–1186. [Google Scholar]
- Chen, W.; Li, H.; Hou, E.; Wang, S.; Wang, G.; Panahi, M.; Li, T.; Peng, T.; Guo, C.; Niu, C.; et al. GIS-Based Groundwater Potential Analysis Using Novel Ensemble Weights-of-Evidence with Logistic Regression and Functional Tree Models. Sci. Total Environ. 2018, 634, 853–867. [Google Scholar] [CrossRef]
- Rahmati, O.; Pourghasemi, H.R.; Melesse, A.M. Application of GIS-Based Data Driven Random Forest and Maximum Entropy Models for Groundwater Potential Mapping: A Case Study at Mehran Region, Iran. Catena 2016, 137, 360–372. [Google Scholar] [CrossRef]
- Ashwini, K.; Sil, B.S.; Kafy, A.A.; Altuwaijri, H.A.; Nath, H.; Rahaman, Z.A. Harnessing Machine Learning Algorithms to Model the Association between Land Use/Land Cover Change and Heatwave Dynamics for Environmental Management. Land 2024, 13, 1273. [Google Scholar] [CrossRef]
- Bachmann, N.; Tripathi, S.; Brunner, M.; Jodlbauer, H. The contribution of data-driven technologies in achieving the sustainable development goals. Sustainability 2022, 14, 2497. [Google Scholar] [CrossRef]
- Karimi-Rizvandi, S.; Goodarzi, H.V.; Afkoueieh, J.H.; Chung, I.M.; Kisi, O.; Kim, S.; Linh, N.T.T. Groundwater-Potential Mapping Using a Self-Learning Bayesian Network Model: A Comparison among Metaheuristic Algorithms. Water 2021, 13, 658. [Google Scholar] [CrossRef]
- Chen, N.C.; Wen, H.Y.; Li, F.M.; Hsu, S.M.; Ke, C.C.; Lin, Y.T.; Huang, C.C. Investigation and Estimation of Groundwater Level Fluctuation Potential: A Case Study in the Pei-Kang River Basin and Chou-Shui River Basin of the Taiwan Mountainous Region. Appl. Sci. 2022, 12, 7060. [Google Scholar] [CrossRef]
- Bhatt, S.C.; Patel, A.; Pradhan, S.R.; Singh, S.K.; Singh, V.K.; Prakash Tripathi, G.; Kishor, K. Morphometric and Morphotectonic Attributes of Ken Basin, Central India: Depicting Status of Soil Erosion, and Tectonic Activities. Total Environ. Adv. 2024, 9, 200088. [Google Scholar] [CrossRef]
- Pande, C.B.; Moharir, K.N.; Panneerselvam, B.; Singh, S.K.; Elbeltagi, A.; Pham, Q.B.; Varade, A.M.; Rajesh, J. Delineation of Groundwater Potential Zones for Sustainable Development and Planning Using Analytical Hierarchy Process (AHP), and MIF Techniques. Appl. Water Sci. 2021, 11, 186. [Google Scholar] [CrossRef]
- Pham, B.T.; Avand, M.; Janizadeh, S.; Van Phong, T.; Al-Ansari, N.; Ho, L.S.; Das, S.; Van Le, H.; Amini, A.; Bozchaloei, S.K.; et al. GIS Based Hybrid Computational Approaches for Flash Flood Susceptibility Assessment. Water 2020, 12, 683. [Google Scholar] [CrossRef]
- Dandapat, K.; Chatterjee, U.; Das, S.; Patra, A.; Manna, H.; Ghosh, A.; Pal, S.C.; Towfiqul Islam, A.R.M.; Costache, R.; Alam, E.; et al. Assessment of Groundwater Potential Zones in Data-Scarce Regions Using GIS-Based Multicriteria Decision Making Approach. Geocarto Int. 2024, 39, 2311202. [Google Scholar] [CrossRef]
- Ibrahim-Bathis, K.; Ahmed, S.A. Geospatial Technology for Delineating Groundwater Potential Zones in Doddahalla Watershed of Chitradurga District, India. Egypt. J. Remote Sens. Sp. Sci. 2016, 19, 223–234. [Google Scholar] [CrossRef]
- Mengistu, T.D.; Chung, I.M.; Kim, M.G.; Chang, S.W.; Lee, J.E. Impacts and Implications of Land Use Land Cover Dynamics on Groundwater Recharge and Surface Runoff in East African Watershed. Water 2022, 14, 2068. [Google Scholar] [CrossRef]
- Bhanja, S.N.; Malakar, P.; Mukherjee, A.; Rodell, M.; Mitra, P.; Sarkar, S. Using Satellite-Based Vegetation Cover as Indicator of Groundwater Storage in Natural Vegetation Areas. Geophys. Res. Lett. 2019, 46, 8082–8092. [Google Scholar] [CrossRef]
- Pandey, A.; Purohit, R. Impact of Geological Controls on Change in Groundwater Potential of Recharge Zones Due to Watershed Development Activities, Using Integrated Approach of RS and GIS. J. Sci. Res. 2022, 66, 53–62. [Google Scholar] [CrossRef]
- Elmoulat, M.; Brahim, L.A.; Mastere, M.; Jemmah, A.I. Mapping of Mass Movements Susceptibility in the Zoumi Region Using Satellite Image and GIS Technology (Moroccan Rif). Int. J. Sci. Eng. Res. 2015, 6, 210–217. [Google Scholar]
- Mandal, B.; Mondal, S.; Mandal, S. GIS-Based Landslide Susceptibility Zonation (LSZ) Mapping of Darjeeling Himalaya, India Using Weights of Evidence (WoE) Model. Arab. J. Geosci. 2023, 16, 421. [Google Scholar] [CrossRef]
- Bonham-Carter, G. Geographic Information Systems for Geoscientists: Modelling with GIS; Elsevier: Amsterdam, The Netherlands, 1994. [Google Scholar]
- Getachew, N.; Meten, M. Weights of Evidence Modeling for Landslide Susceptibility Mapping of Kabi-Gebro Locality, Gundomeskel Area, Central Ethiopia. Geoenviron. Disasters 2021, 8, 6. [Google Scholar] [CrossRef]
- Guru, B.; Seshan, K.; Bera, S. Frequency Ratio Model for Groundwater Potential Mapping and Its Sustainable Management in Cold Desert, India. J. King Saud. Univ.-Sci. 2017, 29, 333–347. [Google Scholar] [CrossRef]
- Maity, B.; Mallick, S.K.; Das, P.; Rudra, S. Comparative Analysis of Groundwater Potentiality Zone Using Fuzzy AHP, Frequency Ratio and Bayesian Weights of Evidence Methods. Appl. Water Sci. 2022, 12, 63. [Google Scholar] [CrossRef]
- Tavakoli, M.; Motlagh, Z.K.; Sayadi, M.H.; Ibraheem, I.M.; Youssef, Y.M. Sustainable Groundwater Management Using Machine Learning-Based DRASTIC Model in Rurbanizing Riverine Region: A Case Study of Kerman Province, Iran. Water (Switzerland) 2024, 16, 2748. [Google Scholar] [CrossRef]
- Balci, O. Validation, Verification, and Testing Techniques throughout the Life Cycle of a Simulation Study. Ann. Oper. Res. 1994, 53, 121–173. [Google Scholar] [CrossRef]
- Pace, D.K. Modeling and Simulation Verification and Validation Challenges. Johns. Hopkins APL Tech. Dig. (Appl. Phys. Lab.) 2004, 25, 163–172. [Google Scholar]
- Arabameri, A.; Pal, S.C.; Rezaie, F.; Nalivan, O.A.; Chowdhuri, I.; Saha, A.; Lee, S.; Moayedi, H. Modeling Groundwater Potential Using Novel GIS-Based Machine-Learning Ensemble Techniques. J. Hydrol. Reg. Stud. 2021, 36, 100848. [Google Scholar] [CrossRef]
- Liu, R.; Li, G.; Wei, L.; Xu, Y.; Gou, X.; Luo, S.; Yang, X. Spatial Prediction of Groundwater Potentiality Using Machine Learning Methods with Grey Wolf and Sparrow Search Algorithms. J. Hydrol. 2022, 610, 127977. [Google Scholar] [CrossRef]
- Maqsoom, A.; Aslam, B.; Khalid, N.; Ullah, F.; Anysz, H.; Almaliki, A.H.; Almaliki, A.A.; Hussein, E.E. Delineating Groundwater Recharge Potential through Remote Sensing and Geographical Information Systems. Water 2022, 14, 1824. [Google Scholar] [CrossRef]
- Pradhan, B. A Comparative Study on the Predictive Ability of the Decision Tree, Support Vector Machine and Neuro-Fuzzy Models in Landslide Susceptibility Mapping Using GIS. Comput. Geosci. 2013, 51, 350–365. [Google Scholar] [CrossRef]
- Tehrany, M.S.; Pradhan, B.; Jebur, M.N. Spatial Prediction of Flood Susceptible Areas Using Rule Based Decision Tree (DT) and a Novel Ensemble Bivariate and Multivariate Statistical Models in GIS. J. Hydrol. 2013, 504, 69–79. [Google Scholar] [CrossRef]
- Nampak, H.; Pradhan, B.; Manap, M.A. Application of GIS Based Data Driven Evidential Belief Function Model to Predict Groundwater Potential Zonation. J. Hydrol. 2014, 513, 283–300. [Google Scholar] [CrossRef]
- Meng, F.; Khan, M.I.; Naqvi, S.A.A.; Sarwar, A.; Islam, F.; Ali, M.; Tariq, A.; Ullah, S.; Soufan, W.; Faraj, T.K. Identification and mapping of groundwater recharge zones using multi influencing factor and analytical hierarchy process. Sci. Rep. 2024, 14, 19240. [Google Scholar] [CrossRef] [PubMed]
- Ali, J.; Islam, F.; Bibi, T.; Islam, I.; Mughal, M.R.; Sabir, M.; Awwad, F.; Ismail, E. Quantifying the impact of climate change and urbanization on groundwater resources using geospatial modeling. Front. Earth Sci. 2024, 12, 1377367. [Google Scholar] [CrossRef]
- Lee, S.; Ryu, J.H.; Won, J.S.; Park, H.J. Determination and Application of the Weights for Landslide Susceptibility Mapping Using an Artificial Neural Network. Eng. Geol. 2004, 71, 289–302. [Google Scholar] [CrossRef]
- Hosmer, D.W.; Lemeshow, S.; Sturdivant, R.X. Applied Logistic Regression; Wiley: New York, NY, USA, 2000. [Google Scholar]
- Manap, M.A.; Nampak, H.; Pradhan, B.; Lee, S.; Sulaiman, W.N.A.; Ramli, M.F. Application of Probabilistic-Based Frequency Ratio Model in Groundwater Potential Mapping Using Remote Sensing Data and GIS. Arab. J. Geosci. 2014, 7, 711–724. [Google Scholar] [CrossRef]
- Oh, H.J.; Kim, Y.S.; Choi, J.K.; Park, E.; Lee, S. GIS Mapping of Regional Probabilistic Groundwater Potential in the Area of Pohang City, Korea. J. Hydrol. 2011, 399, 158–172. [Google Scholar] [CrossRef]
- Naghibi, S.A.; Pourghasemi, H.R.; Pourtaghi, Z.S.; Rezaei, A. Groundwater Qanat Potential Mapping Using Frequency Ratio and Shannon’s Entropy Models in the Moghan Watershed, Iran. Earth Sci. Inform. 2015, 8, 171–186. [Google Scholar] [CrossRef]
- Mallick, J.; Talukdar, S.; Alsubih, M.; Ahmed, M.; Islam, A.R.M.T.; Shahfahad; Thanh, N.V. Proposing Receiver Operating Characteristic-Based Sensitivity Analysis with Introducing Swarm Optimized Ensemble Learning Algorithms for Groundwater Potentiality Modelling in Asir Region, Saudi Arabia. Geocarto Int. 2022, 37, 4361–4389. [Google Scholar] [CrossRef]
- Pourtaghi, Z.S.; Pourghasemi, H.R. GIS-Based Groundwater Spring Potential Assessment and Mapping in the Birjand Township, Southern Khorasan Province, Iran. Hydrogeol. J. 2014, 22, 643–662. [Google Scholar] [CrossRef]
- Mogaji, K.A.; Lim, H.S.; Abdullah, K. Regional Prediction of Groundwater Potential Mapping in a Multifaceted Geology Terrain Using GIS-Based Dempster–Shafer Model. Arab. J. Geosci. 2015, 8, 3235–3258. [Google Scholar] [CrossRef]
- Ozdemir, A. Landslide Susceptibility Mapping Using Bayesian Approach in the Sultan Mountains (Akşehir, Turkey). Nat. Hazards 2011, 59, 1573–1607. [Google Scholar] [CrossRef]
- Saqr, A.M.; Ibrahim, M.G.; Fujii, M.; Nasr, M. Sustainable Development Goals (SDGs) Associated with Groundwater Over-Exploitation Vulnerability: Geographic Information System-Based Multi-Criteria Decision Analysis. Nat. Resour. Res. 2021, 30, 4255–4276. [Google Scholar] [CrossRef]
- Saqr, A.M.; Nasr, M.; Fujii, M.; Yoshimura, C.; Ibrahim, M.G. Delineating Suitable Zones for Solar-Based Groundwater Exploitation Using Multi-Criteria Analysis: A Techno-Economic Assessment for Meeting Sustainable Development Goals (SDGs). Groundw. Sustain. Dev. 2024, 25. [Google Scholar] [CrossRef]









| Data | Resolution | Data Accessibility | Data Availability Statement/Source | Thematic Layers |
|---|---|---|---|---|
| Sentinel-2 | 10 m | Open source | Acquired from the United States Geological Survey using the website https://earthexplorer.usgs.gov. | LULC and inventory |
| ALOS DEM | 12.5 m | Open source | The data was acquired from the United States Geological Survey using the website https://earthexplorer.usgs.gov. | Elevation, slope, aspect, and drainage maps |
| CHIRPS | 0.05° | Open source | The grided rainfall data can be accessed from https://www.chc.ucsb.edu. | Rainfall layer |
| Soil texture | 1:2,000,000 | Data openly available | Acquired from FAO www.fao.org. | Textural map of soil |
| Lithology | 1:650,000 | GSP | Acquired from Geological Survey of Pakistan (http://www.gsp.gov.pk/) | Geological maps |
| Road buffer | 88.4 m | Pakhtunkhwa Highway Authority (PKHA) | Obtained from the KPK Highway Authority | Road map |
| Parameters | Class | No. of Total Pixels in Each Class | No. of Water Pixels in a Class | Percentage of Pixels in Each Class (%) | Percentage of Water Pixels in Each Class (%) | WOE | FR |
|---|---|---|---|---|---|---|---|
| Elevation (m a.s.l) | <550 | 7985 | 151 | 21.22 | 37.33 | 0.79 | 1.77 |
| 550–650 | 15,937 | 142 | 44.11 | 35.22 | 0.55 | 0.84 | |
| 650–750 | 9171 | 59 | 23.55 | 17.01 | −0.31 | 0.74 | |
| 750–850 | 2880 | 31 | 8.02 | 4.08 | −0.42 | 0.68 | |
| >850 | 1511 | 17 | 4.01 | 08 | −0.62 | 0.41 | |
| Slope in Degree | <5° | 2211 | 76 | 5.87 | 20 | 1.68 | 3.41 |
| 05–15° | 1186 | 130 | 3.15 | 34.21 | 0.9 | 2.13 | |
| 15–25° | 5998 | 70 | 15.92 | 18.42 | −0.61 | 1.16 | |
| 25–35° | 11,056 | 61 | 29.35 | 16.05 | −0.71 | 0.55 | |
| >35° | 17,223 | 43 | 45.72 | 11.32 | −1.54 | 0.25 | |
| Slope Aspect | F | 2779 | 115 | 1.44 | 7.37 | 1.73 | 1.09 |
| NE | 2970 | 31 | 0.03 | 7.87 | 0.04 | 1.10 | |
| E | 5471 | 42 | −0.28 | 14.50 | −0.32 | 1.13 | |
| SE | 5673 | 49 | −0.16 | 15.04 | −0.18 | 1.92 | |
| S | 5416 | 27 | −0.71 | 14.36 | −0.79 | 1.15 | |
| SW | 3920 | 41 | 0.04 | 10.39 | 0.04 | 0.90 | |
| W | 4073 | 21 | −0.68 | 10.80 | −0.73 | 0.91 | |
| NW | 3762 | 27 | −0.34 | 9.97 | −0.38 | 0.87 | |
| N | 3610 | 27 | −0.30 | 9.57 | −0.33 | 0.81 | |
| Distance to Drainage (m) | <200 | 5359 | 206 | 14.27 | 54.21 | 2.00 | 3.93 |
| 200–400 | 6009 | 66 | 16.01 | 17.37 | 0.10 | 1.13 | |
| 400–600 | 6951 | 45 | 18.51 | 11.84 | −0.53 | 0.61 | |
| 600–800 | 9656 | 33 | 25.72 | 8.68 | −1.30 | 0.32 | |
| >800 | 9069 | 30 | 24.16 | 7.89 | −1.32 | 0.31 | |
| Rainfall (mm/year) | <900 | 5829 | 30 | 15.49 | 7.89 | −0.77 | 0.51 |
| 900–950 | 10,341 | 62 | 27.47 | 16.32 | −0.67 | 0.59 | |
| 950–1000 | 11,035 | 113 | 29.32 | 29.74 | 0.02 | 1.01 | |
| 1000–1050 | 5823 | 115 | 15.47 | 30.26 | 0.87 | 1.87 | |
| >1050 | 4612 | 60 | 12.25 | 15.79 | 0.30 | 1.93 | |
| LULC | Water | 203 | 19 | 0.53 | 1.11 | 0.05 | 0.5 |
| Trees | 411 | 109 | 0.89 | 5.9 | 1.12 | 2.30 | |
| Crops | 3584 | 1125 | 10.02 | 12.31 | 1.03 | 1.99 | |
| Built-up Area | 1701 | 6 | 4.38 | 1.58 | −1.06 | 0.001 | |
| Bare Ground | 234 | 73 | 0.62 | 0.53 | −0.17 | 0.12 | |
| Scrub/Shrub | 30,674 | 341 | 84.08 | 42.11 | −2.01 | 0.50 | |
| Lithology | Mss | 4713 | 41 | 11.93 | 10.01 | −0.29 | 0.69 |
| Q | 7625 | 128 | 21.07 | 27.05 | 0.69 | 1.68 | |
| R | 15,988 | 169 | 39.07 | 42.08 | 0.07 | 1.02 | |
| Pal | 9105 | 42 | 24.08 | 11 | −0.9 | 0.42 | |
| Distance to Lineament (m) | <500 | 1300 | 40 | 3.45 | 10.53 | 1.21 | 3.05 |
| 1500 | 2381 | 62 | 6.31 | 16.32 | 1.08 | 2.58 | |
| 3000 | 3420 | 40 | 9.07 | 10.53 | 0.17 | 1.16 | |
| 5000 | 4341 | 45 | 11.51 | 11.84 | 0.03 | 1.03 | |
| >5000 | 26,285 | 193 | 69.68 | 50.79 | −0.81 | 0.73 | |
| NDVI | Low | 15,406 | 117 | 40.91 | 40.91 | −0.45 | −0.01 |
| High | 22,252 | 263 | 59.09 | 59.09 | 0.45 | 0.01 | |
| Distance to Roads (m) | <1000 | 3145 | 22 | 8.34 | 5.79 | −0.40 | 0.69 |
| 1000–2000 | 3993 | 40 | 10.58 | 10.53 | −0.01 | 0.99 | |
| 2000–3000 | 4328 | 39 | 11.47 | 10.26 | −0.13 | 0.89 | |
| 3000–4000 | 3569 | 70 | 9.46 | 18.42 | 0.78 | 1.95 | |
| >4000 | 22,693 | 209 | 60.15 | 55 | −0.21 | 0.91 |
| Models | Zones | Area (km2) | Area (%) |
|---|---|---|---|
| WoE | High | 373 | 27 |
| Moderate | 428 | 31 | |
| Low | 580 | 42 | |
| FR | High | 317 | 23 |
| Moderate | 552 | 40 | |
| Low | 511 | 37 |
Disclaimer/Publisher’s Note: The statements, opinions and data contained in all publications are solely those of the individual author(s) and contributor(s) and not of MDPI and/or the editor(s). MDPI and/or the editor(s) disclaim responsibility for any injury to people or property resulting from any ideas, methods, instructions or products referred to in the content. |
© 2024 by the authors. Licensee MDPI, Basel, Switzerland. This article is an open access article distributed under the terms and conditions of the Creative Commons Attribution (CC BY) license (https://creativecommons.org/licenses/by/4.0/).
Share and Cite
Rehman, A.; Xue, L.; Islam, F.; Ahmed, N.; Qaysi, S.; Liu, S.; Alarifi, N.; Youssef, Y.M.; Abd-Elmaboud, M.E. Unveiling Groundwater Potential in Hangu District, Pakistan: A GIS-Driven Bivariate Modeling and Remote Sensing Approach for Achieving SDGs. Water 2024, 16, 3317. https://doi.org/10.3390/w16223317
Rehman A, Xue L, Islam F, Ahmed N, Qaysi S, Liu S, Alarifi N, Youssef YM, Abd-Elmaboud ME. Unveiling Groundwater Potential in Hangu District, Pakistan: A GIS-Driven Bivariate Modeling and Remote Sensing Approach for Achieving SDGs. Water. 2024; 16(22):3317. https://doi.org/10.3390/w16223317
Chicago/Turabian StyleRehman, Abdur, Lianqing Xue, Fakhrul Islam, Naveed Ahmed, Saleh Qaysi, Saihua Liu, Nassir Alarifi, Youssef M. Youssef, and Mahmoud E. Abd-Elmaboud. 2024. "Unveiling Groundwater Potential in Hangu District, Pakistan: A GIS-Driven Bivariate Modeling and Remote Sensing Approach for Achieving SDGs" Water 16, no. 22: 3317. https://doi.org/10.3390/w16223317
APA StyleRehman, A., Xue, L., Islam, F., Ahmed, N., Qaysi, S., Liu, S., Alarifi, N., Youssef, Y. M., & Abd-Elmaboud, M. E. (2024). Unveiling Groundwater Potential in Hangu District, Pakistan: A GIS-Driven Bivariate Modeling and Remote Sensing Approach for Achieving SDGs. Water, 16(22), 3317. https://doi.org/10.3390/w16223317

