Abstract
The quality of sediments in the mixing zone of river freshwater and marine saline water as an important geochemical barrier for potentially toxic elements (PTEs) remains poorly understood. This study aims to analyze the current pollution with PTEs and associated ecological risks in sediments of the Don River delta and the surrounding area of the Taganrog Bay of the Sea of Azov (Russia). The PTE content was determined in fifty-four collected samples using the WDXRF and assessed using geochemical and ecotoxicological indicators. The source of Cr, Mn, Ni and Pb is mainly river runoff, and Cu, Zn and Cd are from a variety of anthropogenic sources. As shown by the assessment of the geoaccumulation index (Igeo), single pollution index (PI) and contamination factor (CF), these elements are the priority pollutants. According to these estimates, high and very high contamination of sediments in the estuarine zone of the Don River with Cd and Pb was detected in 72–94% and 2–57% of samples, respectively. However, environmental risks are determined almost exclusively by the level of Cd. Total contamination as assessed by the Nemerow pollution index (NPI), modified degree of contamination (mCd) and metal pollution index (MPI) is of concern in 83–98% of the samples studied. The most heavily polluted sediments are in the vicinity of residential areas of the Taganrog Bay. Despite the lower average pollution levels of deltaic sediments, freshwater biota are exposed to higher potential toxic risks of adverse effects by PTE, particularly from Ni and Pb. Thus, the complex hydrological regime and uneven anthropogenic impact predetermine the geochemical state of the sediments of the estuarine zone of the Don River.
1. Introduction
Over the past decades, there has been growing interest among researchers in studying the state of sediments of river-to-marine transition zones of large rivers based on the content of priority pollutants. The aquatic environments of large river deltas and estuarine zones significantly moderate the continual geochemical cycles, as well as control the transport of dissolved and suspended matter from vast watersheds to seas and oceans [1,2,3,4,5]. Despite the high importance of fluvial–marine systems for sustainable development and pollution mitigation at both the regional and global levels, a comprehensive analysis of their current status is quite difficult to achieve [6]. The following situation is predetermined by the dynamic nature of delta and coastal landscapes, as well as constant transformation due to the natural and anthropogenic changes in natural environments [6,7,8].
River freshwater infilling, waves and tides, coastal abrasion and storms in the sea–river transition zone, as well as erosional processes in watersheds, strongly affect the morphology and geochemistry of large river deltas and estuarine areas [9,10,11,12]. The above processes have a significant impact on aquatic and floodplain ecosystems, paddy soils and, most dramatically, sedimentation rate and chemical composition of riverbeds and nearshore sediments [13,14,15,16,17,18]. The latter is of particular interest since the geochemistry of estuarine sediments is important both for the assessment of historic erosion and pollution within a catchment [19] and for determining the contribution of specific sources and activities [12,20,21]. Another issue related to this component of the aquatic environment is the potential ability of sediments accumulated within delta channels, as well as coastal and near-shore zones of the marine part of the system, to become a source of secondary pollution [22]. The large amounts of pollutants, accumulated within the sediments of large river deltas in highly industrialized and populated regions of the world, can be subjected to remobilization due to strong storms [23], tsunamis [24,25] or other catastrophic natural or anthropogenically induced events [26], that could occur either upstream or at sea.
Analysis of the levels and potential environmental risks of most common pollutants in river delta sediments and adjacent marine areas is important for the sustainable management of these landscapes. Many recent studies focus on emerging pollutants, particularly polycyclic aromatic hydrocarbons [27,28,29], polychlorinated biphenyls [30,31], microplastics [32,33,34], etc. due to their high toxicity [35]. At the same time «traditional» pollutants such as potentially toxic elements (PTEs) can be of high concern and significantly contribute to the total pollution; additionally, their accumulation period duration can be very long, and may correspond to the preindustrial and early industrial periods [19,36].
The assessment of sediment pollution by PTEs and the associated potential risks of their negative impact on aquatic ecosystems involves several fundamental approaches. The first approach consists of directly assessing contamination as an excess level of PTE due to anthropogenic activity relative to the natural abundance of chemical elements in sediments, or the geochemical background [1,17,20,37,38]. The global background, in particular the content of elements in the upper continental crust (UCC) [17,36,39], sedimentary rocks, soils, the regional geochemical background corresponding to threshold or baseline values in pristine sediments formed under similar conditions [17,40,41], or the preindustrial reference value, are used as the normal concentration of PTEs. Sediment contamination with an individual PTE is determined by calculating various indicators, in particular the enrichment factor (EF), single pollution index (PI), geoaccumulation index (Igeo), contamination factor (CF), etc., characterizing the excess of their contents over the background, including the use of fractional or elemental normalization. Overall pollution is defined as a sum, arithmetic mean, geometric mean, or other metric assessed on a given scale [1,37,38]. This approach does not take into account the toxicity of PTEs and their fate in landscapes, but this drawback is overcome by assessing potential ecological risks using the Hakanson scheme [42]. Direct negative effects of pollutants from sediments on aquatic biota are assessed by biotesting, but this method is expensive and time-consuming. As an alternative, current levels of PTEs in sediments are compared using sediment quality guidelines (SQGs) [2], which are empirically derived from sediment chemistry, toxicity, bioaccumulation, and community structure data [35,43]. SQGs are those levels of pollutants at which, if exceeded, significant negative biological effects occur.
Recent geochemical studies of the ecosystems of the transition zone of the Don River–Taganrog Bay system demonstrate high levels of anthropogenic PTE in floodplain and coastal soils [44,45,46,47], vegetation [47,48,49], waters and suspended matter [50,51,52,53,54], marine bottom sediments [55,56,57] and freshwater sediments [31,58]. At the same time, an assessment of the quality of surface and bottom sediments of the coast of the Taganrog Bay and the Don Delta in terms of the level of PTEs and possible risks to the environment has not been carried out previously. In this context, this work aims to contribute to the study of geochemistry and the quality of sediments along the fluvial to marine transition zone of the Don River. To this end, physicochemical sediment parameters, levels and sources of PTE and related pollution status, and ecological and ecotoxicological risks were analyzed and compared in sediments of the Don River delta and adjacent coast of the Taganrog Bay.
2. Materials and Methods
2.1. Study Area
Taganrog Bay is the largest in the shallow shelf inland Sea of Azov, located in Eastern Europe (Figure 1A). The part of the bay that juts out onto the shore contains the mouth of the largest river flowing into the Sea of Azov—the Don [4]. The modern geomorphology and sediments of the Azov region were formed in the Holocene during the last transgression of the Black Sea under conditions of uneven sea level rise with downward tectonic movements [59]. The region has a humid continental climate (Dfa according to the Köppen classification) with cold winters and dry, hot summers. North and north-eastern winds prevail during cold seasons and west to south-western during the warm season [60].
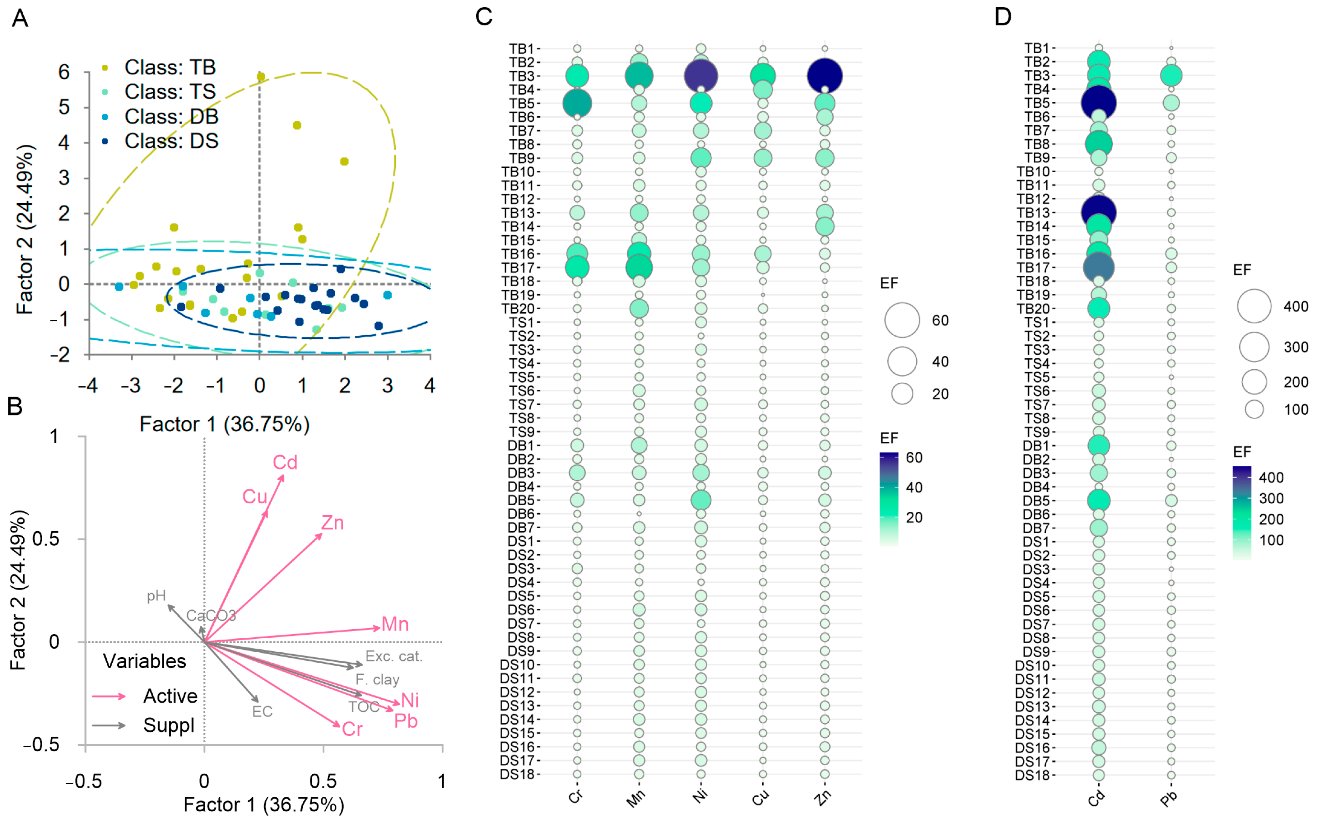
Figure 1.
Location of sampling sites for surface and bottom sediments within the Sea of Azov basin (A), along the coast of the Taganrog Bay (B) and the Don River delta (C).
The study covers the Don River estuary area, including the Don River delta (Figure 1C) and the coast of the estuary from the marine edge of the delta to the marine boundary of the estuary area on the southern coast of the Taganrog Bay and from the edge of the delta to the mouth of the Mius River on the northern coast of the bay (Figure 1B).
The Taganrog Bay has an area of 5600 km2 and an average depth of 4.9 m. The shores of the Taganrog Bay are composed mainly of loess-like loams and Scythian clays, which, due to abrasion, are the source of material for the formation of marine sediments. Depending on the prevailing geological processes, abrasion, abrasion-landslide and accumulative shores are formed [61]. The average annual sedimentation rate is 700 g m−2 per year [56]. The Taganrog Bay basin belongs to the Black Sea steppe province, where the zonal vegetation is represented by forb–fescue–feather grass steppes reaching the supralittoral. The sandy areas of the coast are deserts with a mosaic combination of halophyte communities, and meadows, aquatic coastal and floodplain vegetation develop in the river mouths [59]. The salinity of the waters of the bay varies from 0 to 14‰ [62]. The salinity gradient of the surface layer of water in the Taganrog Bay is on average 0.5–7‰ from the edge of the Don delta to the open part in the south [63].
The modern delta of the Don River occupies the coastal part of the flat alluvial delta plain from the branch of the main channel of the Don River, the Mertvy Donets River, to the sea edge of the land delta and occupies an area of 538 km2 [64]. The delta floodplain is represented by low-lying islands (0.2–1 m a.s.l.) composed of medium- and fine-grained sands, separated by numerous branches and channels. The Don Delta has a wave-dominated regime and is subject to strong sea surges and erosion of the sea edge due to the construction of the Tsimlyansk Reservoir in 1953 (309 km from the mouth) [16]. Average annual water runoff and fluvial sediment delivery of the Don River are estimated at 20.6 km3 and 0.19 Mt per year, respectively [16,60]. The Don Delta is characterized by fluctuations in water salinity depending on wind-driven phenomena [29]. Under normal conditions, fresh waters predominate (0.6–0.95‰); with strong westerly winds, water salinity can reach 5–6‰ [63]. The delta combines protected, natural, rural and urban landscapes. Most of the territory is subject to continuous overgrowth by monodominant communities of southern reed Phragmites australis Cav. Cattail groups of Typha australis Schum. and Thonn. and Typha laxmannii Lepech. are common on the marine edge of the delta [48,49].
Anthropogenic activity is a key factor in the deterioration of the quality of ecosystems in the transit estuarine zone of the Don River. High urbanization leads to the entry of pollutants into the waters of the Lower Don and Taganrog Bay with poorly treated wastewater and storm water from the cities of Volgodonsk, Novocherkassk, Aksay, Rostov-on-Don, Bataysk, Azov, Taganrog, Yeysk, etc. [31]. Industrial production is concentrated in the cities, including ferrous metallurgy, mechanical engineering and the chemical industry, the emissions of which contain hazardous substances [55]. Port infrastructure and maritime transportation are also an important source of water and sediment pollution [45,46,57]. The coastal areas of Taganrog Bay are occupied by agricultural lands, where erosion and surface runoff lead to the entry of fertilizers, pesticides, and manure runoff into marine ecosystems [59].
2.2. Sediment Sampling and Preparation
The sampling campaign was conducted from May to July 2023. Surface and bottom sediments in the Don River delta were collected in the floodplain on the river banks at a distance of 2–3 m from the water’s edge (DB; n = 7) and in the channels of the Don River and its large tributaries (DS; n = 18), respectively. Surface and bottom sediments on the coast of Taganrog Bay were collected from beaches in the surf zone (TB; n = 20) and within the underwater coastal slope (TS; n = 9), respectively (Figure 1B,C, Table A1). Surface sediments were collected to a depth of 0–20 cm from five surface subsamples using a hand auger set (Eijkelkamp Agrisearch Equipment BV, Giesbeek, The Netherlands). Bottom sediments (approximately 10–15 cm thick) were collected using Van Veen modified grab sampler (Ocean-0.025, Remstroymash, Murmansk, Russia) with a surface area of 0.025 m2 in triplicate from each sampling site. All samples were placed in clean polyethylene bag using a stainless-steel spatula. Collected samples were stored at 4 °C prior to further analysis. In the laboratory, the samples were dried in an oven at a temperature < 60 °C to prevent organic matter and chemical element loss, and were mixed, ground and passed through a 1 mm sieve [65].
2.3. Analytical Methods
Measurements of pH and electrical conductivity (EC) of the sediments were made in situ using a portable multimeter (WTW, Xylem Analytics, Weilheim, Germany).
Physicochemical properties were determined in all sediment samples: total organic carbon (TOC) by the modified Tyurin method [66], the CaCO3 content by Kudrin’s complexometric method, with the destruction of calcium carbonate with a 0.02 mol/L HCl solution and subsequent titration of excess acid with alkali [65], and sum of exchangeable cations Ca2+ and Mg2+ in a 1 N KCl extract determined by the Shaimukhametov method [67]. The fine clay fraction of sediments (<1 μm) was obtained using the sedimentation method proposed by Gorbunov [68].
The total concentrations of Al, Cr, Mn, Ni, Cu, Zn, Cd and Pb were determined using wavelength dispersive X-ray fluorescence (WDXRF) (Spectroscan MAX-GV, Spectron NPO Ltd., Saint Petersburg, Russia). Prior to WDXRF analysis, air-dried bulk samples were pulverized manually with an agate mortar and pressed into a tablet on a boric acid substrate. Quantitative analysis of chemical elements was carried out using Spektr-Kvant software 4 (Spectron NPO Ltd., Saint Petersburg, Russia). Detection limits were 10 mg/kg for Cr, Mn, Ni and Pb, 5 mg/kg for Cu and Zn, and 0.1 mg/kg for Cd. All laboratory tests were performed in triplicate. For quality assurance and quality control (QA/QC), the duplicates, reagent blanks, internal standards, and certified reference material GSS 3485-86 (Vinogradov Institute of Geochemistry SB RAS, Irkutsk, Russia) were used. Accuracy and precision corresponded to the standards of the certified method [69]. All the geochemical data obtained in this study are available in Table A2.
2.4. Pollution and Ecological Risk Assessment
2.4.1. Enrichment Factor
The enrichment factor (EF) is used as a means of assessing the possible origin of elements in soils [2,45], marine and river sediments [20,21,37,38,40,70,71,72,73], and suspended matter [37], and is calculated using Equation (1):
where Ci and CAl are the contents of a given element and Al, respectively. The background values were referenced to upper continental crust (UCC) [39] (Table A3). EF values > 10 indicate anthropogenic origins of PTEs in sediments [21]. According to EF values, enrichment can be divided into seven classes (Table A4).
2.4.2. Geoaccumulation Index
The geoaccumulation index (Igeo), introduced by Müller [74], is widely used to assess river and marine sediment pollution by individual inorganic pollutants [1,20,37,38,40,41,43,71,72]. Igeo is a measure of the level of contamination of sediments by pollutants relative to the standard, which is the geochemical background in clay rocks, taking into account the elimination of natural fluctuations in background levels [74] and is calculated according to (2):
where Cb is the regional geochemical background. The average PTE content in uncultivated Haplic Chernozems of the Northern Azov region were used as background data [48] (Table A3). Seven pollution classes are distinguished according to Igeo (Table A4).
2.4.3. Single Pollution Index and Nemerow Pollution Index
The single pollution index (PI) is the ratio of the concentration of an element in sediments to the natural background. The calculation of PI is the basic method for assessing the pollution of soils and sediments by individual elements and is used to calculate many complex indicators, in particular the Nemerow pollution index (NPI) [41,45,70,75]. The NPI takes into account the combined effect of the most hazardous pollutant along with the average total contamination. Both indices are calculated as follows (3) and (4):
where PIavg and PImax are the average and maximum PI values for a range of PTEs under consideration, respectively. The PI and NPI define one of five classes of individual and total sediment pollution (Table A4).
2.4.4. Contamination Factor and Modified Degree of Contamination
The contamination factor (CF) was presented by Hakansson [42] as a measure of the level of pollution of sediments, determined by comparing pollutant contents in modern surface sediments with pre-industrial levels in deeper sediment layers. The calculation is expressed as follows (5):
where C0 is the ‘pre-industrial’ background. The average contents of PTEs in the 25–45 cm layer of bottom sediment columns of the Taganrog Bay were used as the pristine reference levels [50]. Since there are no data on total Zn and Cd content in the columns, its concentrations in the bottom sediments of the Taganrog Bay from 1993 were used [57] (Table A3). Four classes of pollution are distinguished according to the CF (Table A4).
Total pollution was estimated by Hakanson as the sum of CF for 8 substances and expressed as the degree of contamination (Cd) [42]. Although this assessment scheme was proposed for assessing the condition of lake sediments, it has now been successfully applied to marine and river sediments as well [20,37,38,41,72]. To take into account the overall contamination of sediments regardless of the number of substances assessed, Abrahim [71] proposed the modified degree of contamination (mCd) corresponding to the arithmetic mean CF of all substances analyzed (6):
where ‘i’ denotes the ith element and ‘n’ represents the number of elements analyzed. The classification of CF and mCd is presented in Table A4.
2.4.5. Metal Pollution Index
The metal pollution index (MPI) is an alternative to mCd for assessing polyelement pollution of both abiotic environments [38,40,72] and living organisms [76]. The MPI is the geometric mean of the CF values of all analyzed metals (7):
where ‘i’ denotes the ith element and ‘n’ represents the number of elements analyzed. Three pollution classes are distinguished according to MPI (Table A4).
2.4.6. Potential Ecological Risk Factor and Risk Index
Since PTEs have different abundances in the environment, sedimentation capacities, depending on the physicochemical conditions, and toxicities for aquatic biota, and the potential threat of PTEs for aquatic ecosystems also varies. To take these prerequisites into account, the adverse effect of individual PTEs was assessed by calculating the potential ecological risk factor (Er) and their total negative impact using the potential ecological risk index (RI) developed by Hakanson [42], according to:
where CFi is the Contamination Factor and Tri is the toxic response factor for a given element (Table A3). Table A4 shows the classification of Er and RI.
2.5. Sediment Quality Assessment
The potential adverse impacts on benthos of pollutants from sediments have been assessed indirectly using SQGs. This approach is widely used to identify priority sediment pollutants and regions of concern [2,41,43,72].
In this work, the apparent effect threshold (AET) scheme and the US National Oceanic and Atmospheric Administration (NOAA) scheme were used as SQGs. The AET scheme includes the threshold effect level (TEL), which corresponds to the limit value at which the likelihood of adverse effects occurring is negligible, and probable effect level (PEL), which indicates the toxicity of the sediment and a high likelihood of adverse biological effects occurring. The NOAA scheme includes the effect range low (ERL), where adverse environmental effects are rare, and the effect range median (ERM), where adverse environmental effects are frequent. Concentrations > ERL and < ERM show irregular environmental responses [2,43]. The number of TEL/ERL and TEL/ERM exceedances indicates potential sediment toxicity. The SQGs are established for river and marine sediments depending on the sensitivity of aquatic organisms to pollution (Table A3).
The mean ERM quantity (MERMQ) scheme was used to estimate the overall adverse environmental effects of PTEs on aquatic sediments. The MERMQ method requires normalizing the concentration of each chemical element to its ERM value, summing the resulting coefficients, and dividing by the number of PTEs under study (10) and (11):
where ERM is the effect median range for a given element (Table A3) and n is the number of elements analyzed. MERMQ ranges (Table A4) have been related to the probability of toxicity (76%, 49%, 21% and 9%, respectively) in amphipod assemblages.
However, since the MERMQ is not applicable for assessing the potential for adverse effects at relatively low concentrations of PTEs [40], the toxic risk index (TRI) proposed by Zhang et al. [2] was used. The integrated TRI for all analyzed PTEs was obtained by summing up the individual TRIs, calculated as follows:
where TEL is the threshold effect level and PEL is the probable effect level (Table A3). The obtained values are classified into five toxic risk classes (Table A4).
2.6. Data Analysis and Visualization
Statistical analysis was carried out using STATISTICA 12 (StatSoft, Tulsa, OK, USA). The normality of the data was checked by the Kolmogorov–Smirnov and Lilliefors tests. Differences in sediment characteristics were assessed using one-way analysis of variance (ANOVA) followed by Scheffe’s post hoc test for normally distributed parameters that passed Levene’s test, and Kruskal–Wallis ANOVA followed by multiple comparisons of mean ranks for all groups. Principal component analysis (PCA) was used to identify significant multi-element associations and the influence of the main physicochemical parameters of sediments on their geochemistry. Only components with eigenvalues > 1 according to the Kaiser criterion were considered.
Data visualization was conducted using Grapher 17 (Golden Software, Golden, CO, USA). Violin plots and ballon plots were generated with ggpubr R in the SRplot [77]. Maps illustrating the spatial distribution of the complex pollution and risk indices were created in Surfer 15 (Golden Software, Golden, CO, USA). Data interpolation was conducted using the inverse weighted distance (IWD) method with a power of 2. The basemaps were from Rosreestr and the satellite images were from Bing Maps.
3. Results and Discussion
3.1. Physicochemical Properties of Sediments
The main physicochemical properties of sediments of the study area that create conditions for the accumulation of PTEs were determined (Figure 2, Table A1). The distribution of pH and fine clay is close to normal, while EC and CaCO3 have a pronounced right-skewed distribution, and the distribution of TOC and ∑(Ca2+ + Mg2+) is multimodal. The pH values ranged between 6.5 and 9.5 (mean 7.4 ± 0.5). Most of the sediments (93%) were neutral or slightly alkaline, and only a few samples had pH values greater than 8, indicating moderate to strong alkalinity. Beach and shoreline sediments had higher pH on average (7.6 and 7.4, respectively) compared to delta sediments (p < 0.005). Riverbed and channel sediments within the delta were characterized by the greatest pH variability (Figure 2A). EC values ranged from 113 to 7680 μS/cm (mean 1523.5 ± 1504.9 μS/cm). A third of the samples were not saline, the majority were characterized by moderate salinity. On average, higher EC was noted in the bottom sediments of both the sea coast (2646.2 μS/cm) and the delta (1777.3 μS/cm). The content of CaCO3 was from 0.4 to 27.2% (mean 6.1 ± 4.9%). Most samples were weakly to moderately carbonate, but coastal sediments had higher average CaCO3 content (Figure 2B). TOC values were 0.1–0.5% (mean 1.5 ± 1.4%). Significantly lower TOC levels (p < 0.0005) were observed in beach sediments (0,4%), while higher TOC levels were recorded in stream sediments (2.8%). The sediments of the study area contain a fine clay fraction (<1 μm) between 1 and 36.3% (mean 13 ± 8.6%) (Figure 2C). The proportion of fine clay statistically significantly (p < 0.005) increases in shore sediments of the bay (18.3%) and in streamways (17.3%) in the delta. The distribution pattern of exchangeable cations is similar (Figure 2D). The content of ∑(Ca2+ + Mg+2) varies from 2.2 to 46.3 cmol/kg (mean 21.0 ± 12.6 cmol/kg).
Figure 2.
Variations in pH and electrical conductivity (EC) (A), total organic carbon (TOC) and CaCO3 content (B), as well as content of fine clay (C) and exchangeable cations (D), expressed as mean values ± standard deviations, in beach and shore sediments of the Taganrog Bay (TB and TS, respectively) and in riverbank and stream sediments from the Don River delta (DB and DS, respectively).
Differences in the physicochemical properties of various types of sediments are due to hydrodynamic processes in the estuarine zone of the study region. Fine particles carried by river waters, which have the greatest sorption capacity, and organic matter with an affinity for the clay fraction are deposited in the channel facies of delta sediments [12,18,36]. Beach sand sediments on the coast of the bay are formed by the wave surf flow and gradually pass into coastal facies beyond the coastline, where the wave effect is less destructive [6,11], and the proportion of fine fractions is correspondingly higher.
3.2. Geochemistry of Sediments
The levels of PTE in the sediments of the study area are illustrated in Figure 3. The results showed that the distributions of Cr and Mn correspond to normal, but Cu, Zn and Cd are positively shifted, and Ni and Pb have a multimodal distribution in the sediments of the studied transition zone. The average content of PTEs in sediments of the study area decreases in the following order (in mg/kg): Mn (1272) > Cr (85.6) > Zn (85.5) > Ni (84.5) > Pb (76.3) > Cu (25.4) > Cd (2.1). Manganese, Cu, Zn and Cd reached the highest concentrations of 3516, 194, 481 and 8.5 mg/kg, respectively, in the beach sediments of the bay. The highest Pb contents (170 mg/kg) were recorded in the stream sediments of the delta, while the maximum contents of Cr (141 mg/kg) and Ni (151 mg/kg) were observed in the riverbank sediments. At the same time, the minimum contents of Mn (101 mg/kg) and Pb (18.2 mg/kg) were recorded sediments of the Don River delta, while the minimum concentrations of the remaining PTEs are characteristic of beach sediments of Taganrog Bay coast.
Figure 3.
Violin plots showing PTE content in beach and shore sediments of the Taganrog Bay (TB and TS, respectively) and in riverbank and stream sediments from the Don River delta (DB and DS, respectively). Different letters indicate significant differences (p < 0.05) resulting from the multiple comparisons of p-values.
Hydrological regime and landscape conditions form the features of sedimentation in different environments [10,13,64,70]. Sediment characteristics such as pH, redox potential, texture and TOC influence the bioavailability of metals [2,26,36,38]. Thus, the sediments of riverbeds and channels of the Don River delta and shore sediments of the coast of the Taganrog Bay are characterized by a comparatively higher salinity, content of organic matter and exchangeable carbonates and heavier textures (Figure 2), which contribute to the absorption and accumulation of PTEs [44,78]. The levels of Cr, Mn, Ni and Zn in riverbed sediments are 1.1–1.7 times higher than in other types of sediments in the study area, and the average Pb content is up to 2.7 times higher (Figure 3).
The contents of Mn, Cd, Ni and Pb in the sediments of the estuarine zone of the Don River are 1.5–2 times higher than in the soils of the Lower Don floodplain and the coast of the Taganrog Bay, while the levels of Cr, Zn and Cu, on the contrary, are 1.1–1.7 times lower [45,46]. At the same time, a dilution effect is observed in the marine bottom sediments of the Taganrog Bay, which is manifested in a decrease of 2–5 times in the average contents of Mn, Ni, Pb and Cu compared to coastal sediments [55]. Thus, soils act as sources of elements of the first group, which are then intensively accumulated by coastal sediments.
The PTE levels in the Don River estuarine sediments are comparable to other sea–river transition zones in the world. In modern sediments of the Yellow River Delta, China, the Cu and Zn contents are 28.5 and 77.8 mg/kg, respectively [6], which is comparable to the Don River Delta. In sediments of the Ogun River Estuary, Nigeria, the average contents of Ni, Cd and Pb (22.2, 0.7 and 20.4 mg/kg, respectively) are 3–4 times lower than in the Don Estuary [5], which is due to lower urbanization and industrialization of the region. Lee et al. found lower levels of all PTEs in the 0–20 cm sediment layer of the Nakdong River Estuary, South Korea [15], than in the sediments of the study region. The coast of South Andaman Island, India, is characterized by higher average contents of Cr and Cu (390 and 48 mg/kg, respectively), comparable Ni and Zn (108 and 70 mg/kg, respectively), and lower levels of Mn and Pb (538 and 19 mg/kg, respectively) in sediments compared to the coast of Taganrog Bay [21]. The enrichment in Cr and Cu is probably due to the volcanic origin of the island’s sediments. On the Mediterranean coast near Alexandria, Egypt, the average Zn content (160.4 mg/kg) is twice as high as in the Taganrog Bay, while the levels of other PTEs are 2–5 times lower. Mostafa et al. attribute Zn input to untreated municipal wastewater and oil refinery effluents, as well as transport emissions [17]. Thus, differences in the geochemistry of sea–river transition zone sediments are due to both natural and anthropogenic factors.
3.3. Potential Sources of PTEs
Environmental factors determine differences in the geochemistry of sediments along the fluvial-to-marine transition zone of the Don River. Factor 1 versus Factor 2 of PCA, using sediment characteristics and PTE concentrations, explains most of the data variability (61.2%). The distribution areas of different types of sediments of the study area overlap in the PCA space (Figure 4A). Seashore and floodplain sediments gravitate toward the centroid of the PCA space. At the same time, the stream sediments of the delta mainly occupy the space of positive values of Factor 1 and negative values of Factor 2; additionally, the coastal sediments of the bay are concentrated in the space of positive values of Factor 2. High and moderate positive correlations with Factor 1 are demonstrated by Cr (0.566), Mn (0.735), Ni (0.818), Pb (0.79). These PTEs are associated with TOC, fine clay, and exchangeable cations, which have moderate correlations with Factor 1 (0.658, 0.624 and 0.661, respectively). The remaining metals, namely Cu, Zn and Cd, are positively correlated with Factor 2 (0.637, 0.526 and 0.811, respectively). It is also worth noting that no significant correlations were found between pH, EC and carbonate content with any of the identified factors (Figure 4B).
Figure 4.
Biplots of the first two PCAs illustrating the sample points (A) and main physicochemical parameters and PTEs (B), as well as bubble plots of enrichment factors (EF) of PTE (C,D) in beach and shore sediments of the Taganrog Bay (TB and TS, respectively) and in riverbank and stream sediments from the Don River delta (DB and DS, respectively). Confidence ellipses (α = 0.05) of the positions of group centroids are superimposed by dashed lines.
The PCA results showed that Cr, Mn, Ni and Pb may originate from a common source and their behavior in sediments is controlled by the same conditions, whereas Cu, Zn and Cd may originate from a different source [2]. The accumulation of the Cr–Mn–Ni–Pb association in sediments is facilitated by an increase in the organic matter content and a heavier texture, most pronounced in the delta stream sediments as shown above (Figure 2 and Figure 3). The flow of the Don River, which drains agriculturally developed plowed watersheds in its lower reaches [45,46], makes a significant contribution to the input of PTEs of this group into the sediments of the estuarine zone of the Don River [31,50,54]. Beach sediments of Taganrog Bay act as a geochemical barrier for Cu, Zn and Cd coming from surrounding terrestrial landscapes [45,59]. The origin of the Cu–Zn–Cd association in sediments is most likely associated local anthropogenic sources in the coastal area of the study region, along which urban and rural settlements are located [45]. Potential sources of PTEs include municipal and industrial wastewater, and transport and industrial emissions [56,57]. The significant contribution of anthropogenic sources for Cu, Zn and Cd in marine and deltaic sediments is also noted by other researchers [1,36,38].
The contribution of anthropogenic sources to the accumulation of PTEs by sediments in the study area was assessed based on the EF values, which represent the excess of PTE contents in sediments over the UCC, normalized to the reference element. Extremely high enrichment was noted in beach sediments of the Taganrog Bay (Figure 4C,D). EF values up to 50 were found for Cu (29), Mn (37) and Cr (40); EF was > 50 for Ni (56), Zn (63), Pb (149) and Cd (453). Values 1 < EF < 3 were found for Cr (2.2), Zn (2.3) and Cu (2.6); 5 < EF < 10 for Mn (5.6) and Ni (6.1); 10 < EF < 25 for Pb (13) and 25 < EF < 50 for Cd (48) in shore sediments. The maximum EF values of riverbank and streamway sediments increase in the series Cu (3.7 and 1.8), Zn (6.1 and 3.5), Cr (10.2 and 3.8), Mn (10.3 and 5.6), Ni (18 and 5.1), Pb (36 and 17), Cd (167 and 56). In general, beach and floodplain sediments are more enriched in metals compared to bottom marine and river sediments of the study area.
All sediment samples from the studied region are extremely highly enriched in Cd (Figure 4D), with the proportion of extreme samples in above-water marine and river sediments reaching 75% and 57%, respectively. Several studies show that high Cd enrichment in marine sediments is typical for urbanized regions [5,17,21]. Also, bottom marine and river sediments are highly enriched in Pb (56% and 57%, respectively). Cd and Pb are definitely of anthropogenic origin [21], with average EF values in different types of sediments being 31–154 and 10–22, respectively. Enrichment of beach sediments of the Taganrog Bay from high to extreme was noted in 20–30% of samples by Cr, Mn, Ni, Cu and Zn, in 50% of samples by Pb. High enrichment of Cr, Mn, Ni (14–29% of samples) and high to extreme enrichment of Pb (72% of samples) are observed in floodplain sediments.
3.4. PTE Contamination of Sediments and Associated Ecological Risks
The maximum Igeo values for Cr did not exceed 0 in the sediments of the study area (Figure 5A). The highest Igeo, up to 4.8, was achieved for Cd in the beach sediments of the Taganrog Bay. Also in this area, Igeo maxima were noted for Mn (1.7), Cu (1.5) and Zn (2.2). The highest Igeo for Ni (1.5) and Pb (2.1) were recorded in the shore sediments of the bay and the stream sediments of the delta, respectively. Among all the elements, Cd turned out to be the most dangerous: contamination of the sediments of the study area (% of samples) varied from weak (6%) and moderate (22% and 48%) to high (17%) and very high (7%) (Figure 5E). Pollution according to Igeo for Mn, Ni and Cu reached a moderate level in 1.9–35% of samples, for Zn and Pb moderate and considerable (from moderate to high according to Müller [74]) in 3.7% and 50% of samples, respectively.
Figure 5.
Values of geoaccumulation indices (Igeo) (A), single pollution indices (PI) (B), contamination factors (CF) (C) and potential ecological risk factors (Er) (D) in sediments of the study area and the corresponding distribution of samples by pollution (E–G) and ecological risk classes (H).
Higher pollution estimates are obtained by PI values (Figure 5B) than from Igeo, since PI does not allow for the natural variability of elements to be taken into account [74]. The elements form the following series by decreasing maximum PI values: Cd (43) > Zn (6.8) > Pb (6.6) > Mn (4.9)> Ni = Cu (4.3) > Cr (1.5). Relatively higher PI values are noted for marine sediments compared to river sediments. High and very high sediment pollution by PI was obtained in 1.9–9.3% of samples for Mn, Cu and Zn, in 35% of samples for Ni, 50% of samples for Pb and 94% of samples for Cd (Figure 5F). The sediments of the estuarine zone of the Don River are more contaminated with Cr, Mn, Ni and Cu than the soils of the Lower Don floodplain and the coast of the Taganrog Bay [45]. Thus, marine and deltaic sediments of the estuarine zone of the Don River act as the final depot of elements in cascade coastal ecosystems [50].
The total pollution of sediments with PTE relative to the regional geochemical background was estimated by the NPI (Figure 6A). In the sediments of the study area, the NPI values varied within a range of 1.8–31, with an average of 7.8. The average NPI values in the beach and shore sediments of the Taganrog Bay were 9.7 and 6.0, and in the floodplain and channel sediments of the Don Delta they were 6.4 and 7.3, respectively. Pollution hotspots have been identified along the northern coast of Taganrog Bay. The majority of samples in the study area were assessed as highly contaminated (87%), while moderately and slightly contaminated accounted for 11% and 2%, respectively.
Figure 6.
Spatial distribution of the Nemerow pollution index (NPI) (A), modified pollution degree (mCd) (B), metal pollution index (MPI) (C), potential ecological risk index (RI) (D), mean effect range median quantity (MERMQ) (E) and integrated toxic risk index (TRI) (F) in sediments of the study area, as well as classification of samples by total PTE pollution (A–C) and ecological risk classes (D–F).
The elements in decreasing order of maximum CF values form the following series: Cd (36) > Zn (13) > Mn (10) > Pb (9.5) > Cu (6.5) > Ni (6.1) > Cr (3.4). The maximum CFs in beach sediments of the Taganrog Bay were recorded for Mn, Cu, Zn and Cd, in floodplain sediments for Cr and Ni and in delta beds for Pb (Figure 5C). River stream sediments were characterized by higher average CF values of all elements, except Cu and Cd, compared to other sediment types. Modern levels of Cr and Zn in sediments of the bottom estuarine zone exceed pre-industrial levels by two times, while Mn, Ni, Pb exceed them by three–four times and Cd by nine times. This fact indicates the anthropogenic nature of these changes [15,71]. The results obtained are consistent with the results of studies of the bottom sediments of the Azov Sea and Taganrog Bay, where an increase in the content of PTE has been noted over the past 30 years [50,51,57], which is a consequence of economic development, urbanization and industrialization of the Azov basin. According to the CF, the pollution varied from low to considerable for Cr, from low to very high for Mn, Ni, Cu and Zn and from moderate to very high for Cd and Pb (Figure 5G). It should be noted that the proportions of highly contaminated Cd and Pb samples were 67% and 33%, respectively.
Relative to the pre-industrial level, the overall pollution was assessed using mCd and MPI. The mCd values varied within 1–8 (mean 3.6), and MPI ranged within 0.8–4.7 (mean 2.7). According to both mCd and MPI, only 3.7% of sediment samples from the study area are classified as unpolluted (Figure 6B,C). The mCd analysis allowed us to obtain a more detailed assessment of the overall pollution level. Thus, the shares of slightly and moderately polluted sediments were 13.0% and 44.4%, respectively, while those of highly and very highly polluted sediments were 37.0% and 1.9%, respectively. An increased level of overall pollution with metals was noted in sediments of the Don River delta (Figure 6B).
Analysis of potential ecological risks of individual elements showed that Er values for Cr, Mn, Ni, Cu and Zn did not exceed 40; Er for Pb reached 47 in only one sample (Figure 5D). Accordingly, most of the studied PTEs pose a low individual potential ecological risk and make a minimal contribution to the overall risk (Figure 5H). Er values for Cd varied within 59–1068, with an average value of 21.2, reaching a maximum in the beach sediments of the bay. In general, Cd levels in two thirds of the samples of different types in the study area pose a high and very high potential ecological risk. Similar assessments of the ecological risk of all elements except Cd were obtained for the soils of the Lower Don and the coast of the Taganrog Bay [46].
RI values varied significantly from 76 to 1114 in the sediments of the study area. An extremely high overall risk was noted in the coastal sediments of the Taganrog Bay near residential areas (Figure 6D). The total pollution of sediments of the study area by PTE presents a low ecological risk in 20.4% of samples, moderate and considerable risk in 37.0% and 33.3% of samples, respectively, and high risk in 9.3% of samples.
According to individual pollution indices of Igeo, PI and CF, the priority pollutants of sediments in the study area were Cd, Pb and Zn. Moreover, high levels of these elements also pose the greatest ecological risk (Figure 5). The leading role of Cd in sediment contamination and contribution to ecological risk has also been noted near the mouths of the Guarda River and Ita Channel, Brazil [38], in the wetlands of the Yellow River delta, China [2], along the coast of East Java, Indonesia [72], and on the Egyptian Mediterranean Sea coast [22].
3.5. Ecotoxicology of Sediments
The sediment samples from Taganrog Bay do not exceed the ERMs for Cr, Cu, Cd and Pb (Table 1). Most of the Cr, Cu and Pb contents are also below the ERL values, while Cd is mainly in the range from ERL to ERM. Although most Zn values are below the ERL, in individual samples the contents exceed the ERM. Only Cr does not exceed the PEL in all sediments on the coast of the bay. Most of the sediment samples are below the TEL for Cu and Zn, and in the range from TEL to PEL for Cd and Pb. Ni deserves priority attention, the levels of which in most samples exceeded the ERM and PEL. Thus, Cr and Cu pose a relatively low ecotoxic risk in the sediments of the Taganrog Bay, while Zn, Cd and Pb pose a moderate risk, and Ni poses a high risk. The importance of Ni as a pollutant of particular interest has also been noted in coastal marine sediments of the Mediterranean Sea [22]. The sediment samples from the Don River delta do not exceed the ERM/PEL for Cu and Zn; in most samples, their levels are below the ERL/TEL (Table 1). Thus, these elements pose a minimal risk of adverse effects. The contents of Cr and Cd in most samples are below the ERM, but above the TEL, indicating moderate risks. The main high-risk sources are Ni and Pb, the levels of which in most delta sediment samples exceed the ERM/PEL. These results are consistent with previous studies showing that the bottom sediments of the Lower Don were moderately contaminated with Ni [31].
Table 1.
Relative percentage of samples amongst ranges of Sediment Quality Guidelines.
In descending order of maximum ERMQ values, the elements formed the following series: Ni (3) > Pb (1.5) > Zn (1.2) > Cr (1.0) > Cd (0.9) > Cu (0.7). ERMQ analysis showed that, on average, the risks of most elements, except Cu and Cd, were higher in the Don River Delta sediments compared to the Taganrog Bay coast (Figure 7A). According to ERMQ, Cr, Cu, Zn and Cd demonstrated low to significant risks, while the proportions of samples with moderate and significant risks were 96%, 17%, 82% and 100%, respectively. High risk of Ni and Pb was found in 50% and 1.9% of sediment samples in the study area (Figure 7B). MERMQ values ranged from 0.14 to 1.02, with an average of 0.5. Moderate weighted average risk was characteristic of 55.6% of marine and river sediment samples from the estuarine region of the Don River, mainly in its delta (Figure 6E).
Figure 7.
Variability of effect range median quantity (ERMQ) (A) and toxic risk indices (TRI) (C) in sediments of the study area presented as a box (mean ± 95% CI) and whisker (minimum–maximum) plot, as well as the percentage of distribution of individual ecological risks (B,D).
In all sediment samples, the TRI values were less than five for Cr, Zn and Pb (Figure 7C). The maximum TRI values for Ni, Cu and Cd were 7.2, 7.4 and 9, respectively. According to the TRI, a low risk of potential impact of these elements was found in 35%, 2% and 7% of the samples, respectively (Figure 7D). The values of the total toxic risk varied within the range of 3.3–19.1, with an average of 10.8. The total risk was classified from negligible and low to moderate and considerable (9.3%, 31.5%, 46.3% and 13%, respectively). In two thirds of the samples, it was above the acceptable low level. In general, the area of increased total toxic risks of sediment pollution by PTEs was observed in the Don River Delta (Figure 6F).
4. Conclusions
In the present study, we investigated the geochemistry, controlling factors, possible sources, pollution hazards and potential ecological and ecotoxicological risks of exposure to seven toxic elements (i.e., Cr, Mn, Ni, Cu, Zn, Cd and Pb) in sediments of the Don River estuarine region.
The average PTE content showed a decreasing order of Mn > Cr > Zn > Ni > Pb > Cu > Cd and was consistent with PTE levels in sediments of highly urbanized and industrialized river-sea transition zones. The results showed that the hydrological regime, landscape–geochemical conditions and anthropogenic impact determine the intensity of PTE accumulation by sediments of the study area. In particular, stream sediments of the Don River delta are characterized by higher levels of Cr, Mn, Ni, Zn and Pb on average than other types of sediments.
The origin of all the studied PTE is due to human activity, as shown by the PCA and EF. At the same time, it should be emphasized that Cr, Mn, Ni and Pb enter mainly with river runoff, and their behavior is controlled by the texture of sediments and the content of organic matter, while Cu, Zn and Cd are associated with local anthropogenic sources.
Based on the results of the analysis of Igeo, PI and CF, it was revealed that the priority pollutants of the sediments of the Don Delta and the coast of the Taganrog Bay are Cd and Pb. These elements make the greatest contribution to pollution and increased ecological risks. An increased level of total pollution of sediments in the Don River delta and along the coast of the Taganrog Bay, identified using the NPI, MPI and mCd, was found locally near residential areas. A holistic approach to assessing the state of sediments in the study area included an analysis of ecotoxicological risks of potential impact of inorganic pollutants. It has been established that although the average level of PTE pollution of sediments in the Don River delta is lower than that of the surrounding coast, it poses a more significant risk of negative effects on freshwater organisms.
The study has a number of limitations, primarily due to the need for a detailed examination of the mechanisms of geochemical transformation and migration of elements in accessible forms between the biota and abiotic components of aquatic landscapes. Nevertheless, the preliminary results of the comprehensive assessment of sediment pollution, potential ecological and ecotoxicological risks of PTEs may be useful for improving environmental monitoring of the transit zone of the Don River–Sea of Azov system and achieving sustainable development goals.
Author Contributions
Conceptualization, T.M.; Data curation, T.B. and S.M.; Formal analysis, E.K.; Funding acquisition, T.M.; Investigation, I.Z., E.L., T.D. and M.B.; Methodology, E.K.; Project administration, S.M.; Resources, D.N. and M.B.; Supervision, T.M.; Validation, D.N., T.B. and R.K.Y.; Visualization, E.K.; Writing—original draft, E.K.; Writing—review and editing, T.M. and R.K.Y. All authors have read and agreed to the published version of the manuscript.
Funding
The study was supported by the grant from the Russian Science Foundation (project No. 20-14-00317) at the Southern Federal University.
Data Availability Statement
Data are openly available within this article in Appendix A.
Conflicts of Interest
The authors declare no conflicts of interest. The funders had no role in the design of the study; in the collection, analyses, or interpretation of data; in the writing of the manuscript; or in the decision to publish the results.
Appendix A
Table A1.
Location and physicochemical properties of sediment samples from the study area.
Table A1.
Location and physicochemical properties of sediment samples from the study area.
| Area | Site | Coordinates | pH | EC | TOC | CaCO3 | Fine Clay | Σ(Ca2+ + Mg2+) | ||
|---|---|---|---|---|---|---|---|---|---|---|
| µS/cm | % | cmol/kg | ||||||||
| Taganrog Bay coast | Beach | TB1 | N47°08′43.26″ | E38°29′02.69″ | 8.0 | 895 | 0.5 | 1.3 | 22.1 | 27.8 |
| TB2 | N46°52′48.04″ | E38°30′00.47″ | 7.5 | 184 | 1.1 | 5.7 | 11.0 | 17.3 | ||
| TB3 | N47°06′54.36″ | E38°34′08.69″ | 7.8 | 417 | 0.1 | 5.5 | 1.5 | 3.1 | ||
| TB4 | N47°08′37.10″ | E38°35′37.10″ | 8.1 | 142 | 0.5 | 1.4 | 13.3 | 21.8 | ||
| TB5 | N47°09′53.32″ | E38°44′34.04″ | 7.2 | 336 | 0.3 | 6.1 | 4.7 | 6.1 | ||
| TB6 | N46°53′02.08″ | E38°45′34.99″ | 7.8 | 113 | 0.2 | 12.7 | 16.4 | 22.8 | ||
| TB7 | N46°53′41.78″ | E38°47′29.00″ | 7.4 | 173 | 0.3 | 6.1 | 4.6 | 5.5 | ||
| TB8 | N47°11′02.98″ | E38°52′17.58″ | 7.5 | 237 | 0.2 | 1.8 | 2.9 | 4.2 | ||
| TB9 | N46°57′45.83″ | E38°54′31.32″ | 7.7 | 167 | 0.1 | 2.3 | 2.9 | 7.9 | ||
| TB10 | N47°16′03.11″ | E39°01′04.04″ | 7.8 | 318 | 0.7 | 4.1 | 20.5 | 26.0 | ||
| TB11 | N47°16′33.64″ | E39°03′20.70″ | 7.3 | 668 | 0.4 | 2.9 | 6.1 | 7.1 | ||
| TB12 | N47°01′43.39″ | E39°06′33.84″ | 8.4 | 116 | 0.1 | 5.0 | 24.0 | 41.5 | ||
| TB13 | N47°01′36.91″ | E39°06′54.43″ | 7.6 | 354 | 0.6 | 2.2 | 6.7 | 10.9 | ||
| TB14 | N47°17′11.18″ | E39°09′50.18″ | 7.0 | 856 | 0.3 | 11.0 | 11.0 | 19.6 | ||
| TB15 | N47°16′56.50″ | E39°12′03.67″ | 7.1 | 805 | 1.4 | 9.1 | 7.0 | 15.5 | ||
| TB16 | N46°41′01.21″ | E37°44′11.15″ | 7.6 | 3880 | 0.1 | 11.2 | 1.5 | 4.5 | ||
| TB17 | N46°39′32.98″ | E37°47′05.68″ | 7.9 | 3248 | 0.4 | 12.3 | 1.1 | 4.1 | ||
| TB18 | N46°45′32.40″ | E38°23′54.78″ | 7.3 | 3080 | 0.2 | 27.2 | 1.0 | 2.7 | ||
| TB19 | N46°45′02.84″ | E38°24′16.49″ | 7.4 | 2884 | 0.4 | 14.2 | 3.4 | 5.5 | ||
| TB20 | N46°39′08.10″ | E38°26′03.44″ | 7.8 | 2312 | 0.2 | 9.3 | 1.3 | 3.1 | ||
| Shore | TS1 | N47°07′02.50″ | E38°33′15.05″ | 7.5 | 1258 | 0.4 | 3.8 | 15.1 | 22.1 | |
| TS2 | N47°07′13.66″ | E38°33′45.47″ | 7.2 | 2750 | 1.3 | 17.1 | 14.4 | 17.8 | ||
| TS3 | N47°06′51.84″ | E38°34′24.85″ | 7.9 | 1740 | 1.5 | 7.1 | 19.3 | 26.6 | ||
| TS4 | N46°59′08.77″ | E38°54′06.95″ | 7.2 | 1193 | 0.9 | 5.2 | 9.2 | 21.8 | ||
| TS5 | N47°02′46.79″ | E39°02′02.87″ | 7.3 | 888 | 1.1 | 5.2 | 8.0 | 19.7 | ||
| TS6 | N47°16′57.43″ | E39°12′06.77″ | 7.1 | 1166 | 1.5 | 7.2 | 8.9 | 22.6 | ||
| TS7 | N46°52′01.81″ | E38°29′22.45″ | 7.6 | 5700 | 1.6 | 9.5 | 36.3 | 42.4 | ||
| TS8 | N46°52′48.83″ | E38°30′03.46″ | 7.7 | 1441 | 0.3 | 6.0 | 25.2 | 31.5 | ||
| TS9 | N46°54′14.80″ | E38°31′23.52″ | 6.9 | 7680 | 4.3 | 2.0 | 28.3 | 44.0 | ||
| Don River Delta | Riverbank | DB1 | N47°16′22.77″ | E39°16′29.42″ | 7.3 | 650 | 0.6 | 7.0 | 4.7 | 9.5 |
| DB2 | N47°12′17.93″ | E39°20′17.59″ | 7.4 | 1381 | 0.7 | 2.5 | 13.2 | 19.7 | ||
| DB3 | N47°09′43.85″ | E39°20′48.05″ | 7.1 | 321 | 0.4 | 0.5 | 2.0 | 3.3 | ||
| DB4 | N47°08′40.88″ | E39°27′53.71″ | 7.0 | 876 | 1.7 | 2.2 | 14.2 | 28.4 | ||
| DB5 | N47°07′18.26″ | E39°28′55.45″ | 7.2 | 487 | 0.3 | 0.4 | 3.5 | 2.2 | ||
| DB6 | N47°11′30.59″ | E39°36′42.52″ | 7.2 | 206 | 0.5 | 1.0 | 5.6 | 8.1 | ||
| DB7 | N47°11′10.72″ | E39°37′46.02″ | 7.1 | 1356 | 2.0 | 4.2 | 17.1 | 28.7 | ||
| Stream | DS1 | N47°12′11.34″ | E39°13′46.96″ | 6.5 | 3100 | 3.5 | 4.1 | 13.6 | 20.6 | |
| DS2 | N47°07′27.73″ | E39°14′31.20″ | 7.5 | 1527 | 1.7 | 8.1 | 20.2 | 31.1 | ||
| DS3 | N47°07′04.91″ | E39°15′08.06″ | 7.0 | 1298 | 0.9 | 1.9 | 13.0 | 27.8 | ||
| DS4 | N47°13′12.00″ | E39°15′44.35″ | 7.2 | 145 | 0.4 | 0.4 | 5.8 | 4.4 | ||
| DS5 | N47°08′33.36″ | E39°16′40.40″ | 7.3 | 1467 | 1.4 | 4.0 | 20.2 | 29.4 | ||
| DS6 | N47°16′08.15″ | E39°16′45.01″ | 7.5 | 1882 | 2.8 | 6.3 | 14.6 | 27.8 | ||
| DS7 | N47°10′33.78″ | E39°17′32.39″ | 7.4 | 2570 | 3.8 | 5.3 | 31.5 | 46.3 | ||
| DS8 | N47°10′12.14″ | E39°17′44.66″ | 7.0 | 2170 | 2.4 | 3.1 | 23.0 | 32.1 | ||
| DS9 | N47°06′02.77″ | E39°17′45.42″ | 6.6 | 2590 | 2.4 | 8.0 | 13.4 | 27.2 | ||
| DS10 | N47°13′27.59″ | E39°18′44.82″ | 7.5 | 1110 | 2.8 | 7.9 | 17.3 | 29.1 | ||
| DS11 | N47°07′04.87″ | E39°19′27.80″ | 7.2 | 234 | 2.4 | 2.7 | 14.1 | 26.1 | ||
| DS12 | N47°12′14.80″ | E39°20′17.16″ | 7.0 | 1456 | 2.2 | 3.9 | 15.3 | 27.3 | ||
| DS13 | N47°15′14.94″ | E39°20′30.70″ | 7.3 | 1357 | 4.4 | 8.3 | 15.1 | 26.0 | ||
| DS14 | N47°14′10.86″ | E39°21′41.51″ | 7.0 | 1431 | 4.5 | 5.5 | 13.8 | 26.6 | ||
| DS15 | N47°15′39.17″ | E39°23′36.78″ | 7.1 | 1130 | 4.2 | 6.8 | 29.5 | 43.6 | ||
| DS16 | N47°15′45.97″ | E39°23′38.58″ | 7.0 | 2010 | 4.3 | 16.9 | 18.2 | 38.4 | ||
| DS17 | N47°14′00.89″ | E39°24′08.57″ | 7.2 | 1324 | 2.0 | 2.6 | 14.6 | 28.1 | ||
| DS18 | N47°15′14.72″ | E39°24′21.85″ | 9.5 | 5190 | 5.0 | 3.0 | 18.9 | 36.0 | ||
Table A2.
Concentration of PTEs (mg/kg) in sediment samples from the study area.
Table A2.
Concentration of PTEs (mg/kg) in sediment samples from the study area.
| Site | Al | Cr | Mn | Ni | Cu | Zn | Cd | Pb |
|---|---|---|---|---|---|---|---|---|
| TB1 | 56,074 | 109.6 | 871.2 | 102.5 | 19.9 | 43.5 | 0.7 | 33.1 |
| TB2 | 14,812 | 66.2 | 1761.6 | 81.9 | 18.3 | 25.9 | 2.7 | 59.1 |
| TB3 | 3174 | 85.9 | 1123.9 | 102.3 | 32.2 | 164.2 | 0.6 | 98.5 |
| TB4 | 35,972 | 40.9 | 1327.4 | 38.0 | 194.0 | 47.2 | 7.6 | 39.9 |
| TB5 | 2116 | 95.3 | 194.6 | 26.3 | 2.6 | 31.5 | 1.1 | 33.8 |
| TB6 | 52,371 | 74.3 | 1826.0 | 88.7 | 73.7 | 481.4 | 3.5 | 59.2 |
| TB7 | 16,399 | 77.5 | 1127.0 | 92.2 | 68.9 | 51.7 | 1.6 | 55.3 |
| TB8 | 20,116 | 62.4 | 417.6 | 19.1 | 9.4 | 53.3 | 5.5 | 34.9 |
| TB9 | 7406 | 37.1 | 353.6 | 77.3 | 35.0 | 88.7 | 0.6 | 36.8 |
| TB10 | 51,313 | 101.0 | 826.3 | 116.7 | 27.0 | 57.7 | 0.8 | 39.4 |
| TB11 | 11,638 | 37.5 | 573.3 | 23.9 | 9.2 | 34.4 | 0.5 | 25.3 |
| TB12 | 51,842 | 62.7 | 827.1 | 73.2 | 20.4 | 40.2 | 2.6 | 33.7 |
| TB13 | 13,225 | 128.3 | 1731.9 | 74.8 | 19.7 | 127.4 | 6.5 | 32.9 |
| TB14 | 38,088 | 62.3 | 801.1 | 74.1 | 16.5 | 461.9 | 8.5 | 38.7 |
| TB15 | 40,204 | 58.1 | 3515.9 | 72.3 | 16.9 | 68.1 | 4.3 | 53.2 |
| TB16 | 3703 | 81.2 | 881.1 | 27.8 | 14.0 | 13.1 | 0.8 | 24.9 |
| TB17 | 3703 | 108.3 | 1171.4 | 26.4 | 7.3 | 8.8 | 1.4 | 21.2 |
| TB18 | 21,160 | 74.2 | 1107.6 | 53.0 | 10.3 | 13.0 | 0.7 | 36.9 |
| TB19 | 23,276 | 31.9 | 401.2 | 38.1 | 4.8 | 19.5 | 1.7 | 32.2 |
| TB20 | 9522 | 21.3 | 1347.7 | 28.3 | 10.0 | 10.5 | 1.6 | 29.4 |
| TS1 | 51,842 | 73.2 | 967.7 | 129.1 | 19.2 | 39.8 | 1.4 | 97.5 |
| TS2 | 44,436 | 67.9 | 869.1 | 26.4 | 18.2 | 57.4 | 1.0 | 111.9 |
| TS3 | 50,784 | 105.3 | 1447.3 | 130.9 | 22.4 | 49.6 | 1.4 | 127.8 |
| TS4 | 42,320 | 84.9 | 833.3 | 52.6 | 15.7 | 53.2 | 0.8 | 94.4 |
| TS5 | 39,675 | 69.0 | 857.5 | 52.8 | 13.8 | 43.3 | 1.1 | 29.7 |
| TS6 | 41,791 | 53.4 | 2220.0 | 70.2 | 18.5 | 64.2 | 2.2 | 76.2 |
| TS7 | 41,262 | 100.3 | 1626.4 | 145.3 | 36.9 | 64.6 | 2.0 | 113.6 |
| TS8 | 57,132 | 87.0 | 1425.3 | 92.7 | 27.6 | 109.0 | 2.6 | 109.3 |
| TS9 | 58,190 | 109.8 | 1469.8 | 150.8 | 39.7 | 96.3 | 2.0 | 121.6 |
| DB1 | 10,051 | 69.1 | 986.5 | 33.9 | 10.0 | 31.2 | 1.6 | 41.3 |
| DB2 | 45,494 | 136.0 | 1303.9 | 115.9 | 16.3 | 35.9 | 2.0 | 31.1 |
| DB3 | 9522 | 110.1 | 667.1 | 63.2 | 12.3 | 47.4 | 0.9 | 32.0 |
| DB4 | 48,139 | 94.5 | 945.3 | 68.6 | 45.7 | 75.6 | 0.6 | 92.7 |
| DB5 | 11,638 | 97.2 | 529.6 | 117.6 | 10.9 | 53.7 | 2.1 | 86.2 |
| DB6 | 16,399 | 27.6 | 101.0 | 28.0 | 5.4 | 31.1 | 0.6 | 33.4 |
| DB7 | 41,262 | 140.8 | 1936.1 | 151.3 | 25.7 | 127.0 | 4.1 | 125.4 |
| DS1 | 46,023 | 104.3 | 957.9 | 126.8 | 17.2 | 86.6 | 1.6 | 118.2 |
| DS2 | 47,610 | 85.7 | 1124.0 | 69.0 | 21.6 | 84.8 | 1.9 | 117.3 |
| DS3 | 24,863 | 105.5 | 587.6 | 43.7 | 9.5 | 39.4 | 1.0 | 18.2 |
| DS4 | 46,552 | 118.9 | 738.0 | 33.0 | 25.1 | 100.6 | 1.6 | 49.8 |
| DS5 | 47,610 | 91.4 | 1508.2 | 128.4 | 21.6 | 108.4 | 1.9 | 117.0 |
| DS6 | 42,320 | 77.0 | 2245.2 | 124.8 | 17.1 | 83.4 | 1.6 | 127.9 |
| DS7 | 55,545 | 117.2 | 1734.1 | 60.1 | 32.4 | 126.6 | 2.3 | 127.6 |
| DS8 | 49,197 | 106.1 | 1591.1 | 132.5 | 24.2 | 103.8 | 1.9 | 108.4 |
| DS9 | 49,197 | 127.8 | 1869.9 | 134.0 | 28.6 | 110.5 | 2.0 | 170.4 |
| DS10 | 49,197 | 79.9 | 1830.2 | 126.9 | 19.6 | 87.7 | 1.9 | 122.9 |
| DS11 | 37,559 | 102.2 | 1217.0 | 88.6 | 18.6 | 70.0 | 1.7 | 105.2 |
| DS12 | 48,139 | 61.4 | 1597.3 | 128.9 | 21.3 | 77.1 | 1.8 | 94.1 |
| DS13 | 51,842 | 98.4 | 1739.3 | 134.5 | 27.1 | 120.9 | 2.5 | 107.1 |
| DS14 | 51,842 | 100.1 | 2423.3 | 144.3 | 27.4 | 109.9 | 2.1 | 125.1 |
| DS15 | 59,777 | 119.1 | 1533.6 | 142.2 | 34.4 | 145.7 | 2.6 | 125.3 |
| DS16 | 52,371 | 98.7 | 2178.7 | 87.3 | 32.7 | 150.5 | 3.2 | 128.9 |
| DS17 | 43,907 | 80.7 | 1907.0 | 126.7 | 18.5 | 85.3 | 1.9 | 86.6 |
| DS18 | 52,900 | 107.9 | 1520.0 | 66.7 | 29.0 | 107.0 | 1.8 | 126.7 |
Table A3.
Parameters used to assess sediment pollution and ecological risk of PTEs.
Table A3.
Parameters used to assess sediment pollution and ecological risk of PTEs.
| Parameter | Unit | Cr | Mn | Ni | Cu | Zn | Cd | Pb | Reference | |
| Geochemical background | UCC | mg kg−1 | 92 | 774 | 47 | 28 | 67 | 0.09 | 17 | [39] |
| Cb | 95 | 720 | 35 | 45 | 71 | 0.2 | 26 | [78] | ||
| C0 | 41 | 347 | 25 | 30 | 37.4 | 0.24 | 18 | [50,57] | ||
| Toxic response factor | Tr | unitless | 2 | 1 | 5 | 5 | 1 | 30 | 5 | [38,42] |
| Sediment quality guidelines * | TELf | mg kg−1 | 37.3 | – | 18 | 35.7 | 123 | 0.596 | 35 | [79,80] |
| ERLf | 80 | – | 30 | 70 | 120 | 5 | 35 | [79] | ||
| PELf | 90 | – | 36 | 197 | 315 | 3.53 | 91.3 | [79,80] | ||
| ERMf | 145 | – | 50 | 390 | 270 | 9 | 110 | [79] | ||
| TELs | 52.3 | – | 15.9 | 18.7 | 124 | 0.68 | 30.24 | [35,80] | ||
| ERLs | 81.8 | – | 20.9 | 34 | 150 | 1.2 | 46.7 | [80,81] | ||
| PELs | 160 | – | 42.8 | 108 | 271 | 4.21 | 112 | [35,80] | ||
| ERMs | 370 | – | 51.6 | 270 | 410 | 9.6 | 218 | [80,81] | ||
Note(s): * The subscripts f and s denote the effect levels for freshwater and marine sediments, respectively.
Table A4.
Criteria for classifying metal sediment enrichment, pollution and ecological risks.
Table A4.
Criteria for classifying metal sediment enrichment, pollution and ecological risks.
| Index | Class | Reference | ||||||||
|---|---|---|---|---|---|---|---|---|---|---|
| Negligible | Warning Limit | Low | Moderate | Considerable | High | Very High | Extreme | |||
| Enrichment | EF | ≤1 | – | 1–3 | 3–5 | 5–10 | 10–25 | 25–50 | >50 | [40] |
| Pollution | Igeo * | ≤0 (0) | – | 0–1 (1) | 1–2 (2) | 2–3 (3) | 3–4 (4) | 4–5 (5) | >5 (6) | [74] |
| PI | ≤1 | – | 1–2 | 2–3 | – | 3–5 | >5 | – | [70] | |
| NPI | ≤0.7 | 0.7–1 | 1–2 | 2–3 | – | >3 | – | – | [75] | |
| CF | – | – | <1 | 1–3 | 3–6 | – | ≥6 | – | [42] | |
| mCd | <1.5 | – | 1.5–2 | 2–4 | – | 4–8 | 8–16 | 16–32 | [71] | |
| MPI | <1 | 1 | – | – | >1 | – | – | – | [76] | |
| Ecological Risk | Er | – | – | <40 | 40–80 | 80–160 | 160–320 | ≥320 | – | [42] |
| RI | – | – | <150 | 150–300 | 300–600 | – | ≥600 | – | [42] | |
| ERMQ | – | – | <0.1 | 0.1–0.5 | 0.5–1.5 | ≥1.5 | – | – | [43] | |
| MERMQ | – | – | <0.1 | 0.1–0.5 | 0.5–1.5 | ≥1.5 | – | – | [43] | |
| TRI | ≤5 | – | 5–10 | 10–15 | 15–20 | – | >20 | – | [2] | |
Note(s): * Igeo classes according to Müller [74] are indicated in brackets.
References
- Silva, M.C.; do Nascimento Monte, C.; de Souza, J.R.; Selfe, A.C.C.; Ishihara, J.H. Mapping of Metals Contamination in Coastal Sediments around the World in the Last Decades: A Bibliometric Analysis and Systematic Review. Mar. Pollut. Bull. 2024, 205, 116572. [Google Scholar] [CrossRef] [PubMed]
- Zhang, G.; Bai, J.; Zhao, Q.; Lu, Q.; Jia, J.; Wen, X. Heavy Metals in Wetland Soils along a Wetland-Forming Chronosequence in the Yellow River Delta of China: Levels, Sources and Toxic Risks. Ecol. Indic. 2016, 69, 331–339. [Google Scholar] [CrossRef]
- Bianchi, T.S.; Allison, M.A. Large-River Delta-Front Estuaries as Natural “Recorders” of Global Environmental Change. Proc. Natl. Acad. Sci. USA 2009, 106, 8085–8092. [Google Scholar] [CrossRef] [PubMed]
- Sedakov, R.; Osadchiev, A.; Barnier, B.; Molines, J.M.; Colombo, P. Large Chocked Lagoon as a Barrier for River–Sea Flux of Dissolved Pollutants: Case Study of the Azov Sea and the Black Sea. Mar. Pollut. Bull. 2023, 187, 114496. [Google Scholar] [CrossRef]
- Phillips, O.A.; Fajemila, O.T. Contamination Levels of Potentially Toxic Elements within the Ogun River Estuary Sediments, Southwest Nigeria: Ecological and Human Health Risk Assessments. J. Trace Elem. Miner. 2024, 8, 100120. [Google Scholar] [CrossRef]
- Meng, L.; Wang, L.; Wang, Q.; Zhao, J.; Zhang, G.; Zhan, C.; Liu, X.; Cui, B.; Zeng, L. Geochemical Characteristics of the Modern Yellow River Delta Sediments and Their Response to Evolution of the Sedimentary Environment. Front. Mar. Sci. 2024, 11, 1370336. [Google Scholar] [CrossRef]
- Liu, D.; Lin, Y.; Zhang, T.; Huang, E.; Zhu, Z.; Jia, L. Impact of Anthropogenic Activities on Sedimentary Records in the Lingdingyang Estuary of the Pearl River Delta, China. J. Mar. Sci. Eng. 2024, 12, 1139. [Google Scholar] [CrossRef]
- Yuan, X.; Yang, Q.; Meadows, M.E.; Luo, X.; Wang, Z. Grain Size and Organic Geochemistry of Recent Sediments in Lingding Bay, Pearl River Delta, China: Implications for Sediment Dispersal and Depositional Processes Perturbed by Human Activities. Anthr. Coasts 2021, 4, 147–167. [Google Scholar] [CrossRef]
- Zhang, J.; Liu, C.L. Riverine Composition and Estuarine Geochemistry of Particulate Metals in China—Weathering Features, Anthropogenic Impact and Chemical Fluxes. Estuar. Coast. Shelf Sci. 2002, 54, 1051–1070. [Google Scholar] [CrossRef]
- Fedorova, I.; Chetverova, A.; Bolshiyanov, D.; Makarov, A.; Boike, J.; Heim, B.; Morgenstern, A.; Overduin, P.P.; Wegner, C.; Kashina, V.; et al. Lena Delta Hydrology and Geochemistry: Long-Term Hydrological Data and Recent Field Observations. Biogeosciences 2015, 12, 345–363. [Google Scholar] [CrossRef]
- Mandour, A.S.; Ghezzi, L.; Lezzerini, M.; El-Gamal, A.A.; Petrini, R.; Elshazly, A. Geochemical Characterization of Recent Nile Delta Inner Shelf Sediments: Tracing Natural and Human-Induced Alterations into a Deltaic System. Egypt. J. Aquat. Res. 2020, 46, 355–361. [Google Scholar] [CrossRef]
- Nascimento, S.C.; Parbhakar-Fox, A.; Cracknell, M.J.; Cooke, D.R.; Miller, C.B.; Heng, W.X. Geochemical, Mineralogical, and Geophysical Methods to Establish the Geoenvironmental Characteristics of the King River Delta, Queenstown, Western Tasmania. Appl. Geochem. 2023, 159, 105820. [Google Scholar] [CrossRef]
- Passalacqua, P.; Lanzoni, S.; Paola, C.; Rinaldo, A. Geomorphic Signatures of Deltaic Processes and Vegetation: The Ganges-Brahmaputra-Jamuna Case Study. J. Geophys. Res. Earth Surf. 2013, 118, 1838–1849. [Google Scholar] [CrossRef]
- Duţu, L.; Secrieru, D.; Duţu, F.; Lupaşcu, N. Geochemical Dataset of the Danube Delta Sediments. Data Brief 2021, 39, 107529. [Google Scholar] [CrossRef]
- Lee, G.; Jung, N.; Dellapenna, T.; Ra, K.; Chang, J.; Kong, G.S.; Nahm, W.-H.; Park, B.S.; Jeong, H. Pace of Heavy Metal Pollution in the Anthropogenically Altered and Industrialized Nakdong River Estuary, South Korea: Implications for the Anthropocene. Mar. Pollut. Bull. 2024, 205, 116678. [Google Scholar] [CrossRef]
- Berdnikov, S.V.; Sorokina, V.V.; Kleshchenkov, A.V.; Tyutyunov, Y.V.; Kulygin, V.V.; Kovaleva, G.V.; Bulysheva, N.I. Marine Indicators of Climate Change in the Azov Sea Ecosystem. J. Sea Res. 2023, 193, 102373. [Google Scholar] [CrossRef]
- Mostafa, M.T.; El-Nady, H.; Gomaa, R.M.; Salman, S.A.; Khalifa, I.H. Evaluation of Urbanization Influences on Beach Sediment Contamination with Heavy Metals Along the Littoral Zone of Alexandria City, Egypt. Water Air Soil Pollut. 2024, 235, 759. [Google Scholar] [CrossRef]
- Jolivet, M.; Dauteuil, O.; Dia, A.; Davranche, M.; Pierson-Wickmann, A.-C.; Barrier, L.; Murray-Hudson, M.; Mazrui, N.; Marsac, R.; Cheng, F.; et al. Highly Contrasted Geochemical Pattern in Sediments of the Okavango Delta, Botswana Driven by Dust Supply, Hydrological Heritage and Biogeochemical Reactions. Geochem. Geophys. Geosystems 2023, 24, e2023GC010978. [Google Scholar] [CrossRef]
- Liu, Z.; Gu, X.; Lian, M.; Wang, J.; Xin, M.; Wang, B.; Ouyang, W.; He, M.; Liu, X.; Lin, C. Occurrence, Geochemical Characteristics, Enrichment, and Ecological Risks of Rare Earth Elements in Sediments of “the Yellow River−Estuary−bay” System. Environ. Pollut. 2023, 319, 121025. [Google Scholar] [CrossRef]
- Duman, M.; Kucuksezgin, F.; Eronat, A.H.; Talas, E.; İlhan, T.; Aydın, Ş. Combining Single and Complex Indices of Pollution with Grain Size Trend Analysis of Surficial Sediments in Edremit Gulf, Western Turkey. Environ. Sci. Pollut. Res. 2022, 29, 55609–55629. [Google Scholar] [CrossRef]
- Sachithanandam, V.; Parthasarathy, P.; Sai Elangovan, S.; Kasilingam, K.; Dhivya, P.; Mageswaran, T.; Mohan, P.M. A Baseline Study on Trace Metals Concentration and Its Ecological Risk Assessment from the Coast of South Andaman Island, India. Reg. Stud. Mar. Sci. 2020, 36, 101242. [Google Scholar] [CrossRef]
- Thabet, W.M.; Moneer, A.A.; Abdelwahab, O.; Ahdy, H.H.H.; Khedawy, M.; Shabaan, N.A. Ecological Risk Assessment of Metal Pollution in the Surface Sediments of Delta Region, Egypt. Environ. Monit. Assess. 2024, 196, 351. [Google Scholar] [CrossRef] [PubMed]
- Lu, J.; Li, A.; Dong, J.; Pei, W.; Feng, X.; Wang, H. The Effect of Typhoon Talim on the Distribution of Heavy Metals on the Inner Shelf of the East China Sea. Cont. Shelf Res. 2021, 229, 104547. [Google Scholar] [CrossRef]
- Szczuciński, W.; Niedzielski, P.; Rachlewicz, G.; Sobczyński, T.; Zioła, A.; Kowalski, A.; Lorenc, S.; Siepak, J. Contamination of Tsunami Sediments in a Coastal Zone Inundated by the 26 December 2004 Tsunami in Thailand. Environ. Geol. 2005, 49, 321–331. [Google Scholar] [CrossRef]
- Rakib, M.R.J.; Rahman, M.A.; Onyena, A.P.; Kumar, R.; Sarker, A.; Hossain, M.B.; Islam, A.R.M.T.; Islam, M.S.; Rahman, M.M.; Jolly, Y.N.; et al. A Comprehensive Review of Heavy Metal Pollution in the Coastal Areas of Bangladesh: Abundance, Bioaccumulation, Health Implications, and Challenges. Environ. Sci. Pollut. Res. 2022, 29, 67532–67558. [Google Scholar] [CrossRef]
- Hatje, V.; Pedreira, R.M.A.; de Rezende, C.E.; Schettini, C.A.F.; de Souza, G.C.; Marin, D.C.; Hackspacher, P.C. The Environmental Impacts of One of the Largest Tailing Dam Failures Worldwide. Sci. Rep. 2017, 7, 10706. [Google Scholar] [CrossRef]
- Onyena, A.P.; Nkwoji, J.A.; Chukwu, L.O.; Walker, T.R.; Sam, K. Risk Assessment of Sediment PAH, BTEX, and Emerging Contaminants in Chanomi Creek Niger Delta, Nigeria. Environ. Monit. Assess. 2023, 195, 1080. [Google Scholar] [CrossRef]
- Cundy, A.B.; Rowlands, F.M.; Lu, G.; Wang, W.-X. A Systematic Review of Emerging Contaminants in the Greater Bay Area (GBA), China: Current Baselines, Knowledge Gaps, and Research and Management Priorities. Environ. Sci. Policy 2022, 131, 196–208. [Google Scholar] [CrossRef]
- Piskareva, V.M.; Gennadiev, A.N.; Lychagin, M.Y. The fluxes of polyarenes in the Don, Kuban and Volga river deltas. Lomonosov Geogr. J. 2021, 5, 14–23. [Google Scholar]
- Caballero-Gallardo, K.; Olivero-Verbel, J.; Corada-Fernández, C.; Lara-Martín, P.A.; Juan-García, A. Emerging Contaminants and Priority Substances in Marine Sediments from Cartagena Bay and the Grand Marsh of Santa Marta (Ramsar Site), Colombia. Environ. Monit. Assess. 2021, 193, 596. [Google Scholar] [CrossRef]
- Pavlenko, L.F.; Korablina, I.V.; Barabashin, T.O.; Ekilik, V.S. Priority Toxicants in Elements of Lower Don Ecosystem. Water Resour. 2022, 49, 440–447. [Google Scholar] [CrossRef]
- Strady, E.; Dang, T.H.; Dao, T.D.; Dinh, H.N.; Do, T.T.D.; Duong, T.N.; Duong, T.T.; Hoang, D.A.; Kieu-Le, T.C.; Le, T.P.Q.; et al. Baseline Assessment of Microplastic Concentrations in Marine and Freshwater Environments of a Developing Southeast Asian Country, Viet Nam. Mar. Pollut. Bull. 2021, 162, 111870. [Google Scholar] [CrossRef] [PubMed]
- Zaki, M.R.M.; Ying, P.X.; Zainuddin, A.H.; Razak, M.R.; Aris, A.Z. Occurrence, Abundance, and Distribution of Microplastics Pollution: An Evidence in Surface Tropical Water of Klang River Estuary, Malaysia. Environ. Geochem. Health 2021, 43, 3733–3748. [Google Scholar] [CrossRef] [PubMed]
- Bagaev, A.; Esiukova, E.; Litvinyuk, D.; Chubarenko, I.; Veerasingam, S.; Venkatachalapathy, R.; Verzhevskaya, L. Investigations of Plastic Contamination of Seawater, Marine and Coastal Sediments in the Russian Seas: A Review. Environ. Sci. Pollut. Res. 2021, 28, 32264–32281. [Google Scholar] [CrossRef]
- Apitz, S.E.; Agius, S. Anatomy of a Decision: Potential Regulatory Outcomes from Changes to Chemistry Protocols in the Canadian Disposal at Sea Program. Mar. Pollut. Bull. 2013, 69, 76–90. [Google Scholar] [CrossRef]
- Mîndrescu, M.; Haliuc, A.; Zhang, W.; Carozza, L.; Carozza, J.-M.; Groparu, T.; Valette, P.; Sun, Q.; Nian, X.; Gradinaru, I. A 600 Years Sediment Record of Heavy Metal Pollution History in the Danube Delta. Sci. Total Environ. 2022, 823, 153702. [Google Scholar] [CrossRef]
- Birch, G.F. A Review and Critical Assessment of Sedimentary Metal Indices Used in Determining the Magnitude of Anthropogenic Change in Coastal Environments. Sci. Total Environ. 2023, 854, 158129. [Google Scholar] [CrossRef]
- Damasceno, F.L.; Alves Martins, M.V.; Senez-Mello, T.M.; Santos, L.G.C.; Mendonça Filho, J.G.; Pereira, E.; Figueira, R.; do Nascimento, C.A.; Arruda, S.; Castelo, W.F.L.; et al. Potential Ecological Risk by Metals in Sepetiba Bay (SE Brazil): Exporting Metals to the Oceanic Region. J. S. Am. Earth Sci. 2024, 141, 104934. [Google Scholar] [CrossRef]
- Rudnick, R.L.; Gao, S. 4.1—Composition of the Continental Crust. In Treatise on Geochemistry, 2nd ed.; Holland, H.D., Turekian, K.K., Eds.; Elsevier: Oxford, UK, 2014; pp. 1–51. ISBN 978-0-08-098300-4. [Google Scholar]
- Jaskuła, J.; Sojka, M.; Fiedler, M.; Wróżyński, R. Analysis of Spatial Variability of River Bottom Sediment Pollution with Heavy Metals and Assessment of Potential Ecological Hazard for the Warta River, Poland. Minerals 2021, 11, 327. [Google Scholar] [CrossRef]
- El Ouaty, O.; El M’rini, A.; Nachite, D.; Marrocchino, E.; Rodella, I. Sediment Quality Indices for the Assessment of Heavy Metal Risk in Nador Lagoon Sediments (Morocco) Using Multistatistical Approaches. Sustainability 2024, 16, 1921. [Google Scholar] [CrossRef]
- Hakanson, L. An Ecological Risk Index for Aquatic Pollution Control.a Sedimentological Approach. Water Res. 1980, 14, 975–1001. [Google Scholar] [CrossRef]
- Birch, G.F.; Lee, J.-H.; Tanner, E.; Fortune, J.; Munksgaard, N.; Whitehead, J.; Coughanowr, C.; Agius, J.; Chrispijn, J.; Taylor, U.; et al. Sediment Metal Enrichment and Ecological Risk Assessment of Ten Ports and Estuaries in the World Harbours Project. Mar. Pollut. Bull. 2020, 155, 111129. [Google Scholar] [CrossRef] [PubMed]
- Konstantinova, E.; Minkina, T.; Nevidomskaya, D.; Mandzhieva, S.; Bauer, T.; Zamulina, I.; Burachevskaya, M.; Sushkova, S. Exchangeable Form of Potentially Toxic Elements in Floodplain Soils along the River-Marine Systems of Southern Russia. Eurasian J. Soil Sci. 2021, 10, 132–141. [Google Scholar] [CrossRef]
- Konstantinova, E.; Minkina, T.; Nevidomskaya, D.; Mandzhieva, S.; Bauer, T.; Zamulina, I.; Voloshina, M.; Lobzenko, I.; Maksimov, A.; Sushkova, S. Potentially Toxic Elements in Surface Soils of the Lower Don Floodplain and the Taganrog Bay Coast: Sources, Spatial Distribution and Pollution Assessment. Environ. Geochem. Health 2023, 45, 101–119. [Google Scholar] [CrossRef]
- Konstantinova, E.; Minkina, T.; Mandzhieva, S.; Nevidomskaya, D.; Bauer, T.; Zamulina, I.; Sushkova, S.; Lychagin, M.; Rajput, V.D.; Wong, M.H. Ecological and Human Health Risks of Metal–PAH Combined Pollution in Riverine and Coastal Soils of Southern Russia. Water 2023, 15, 234. [Google Scholar] [CrossRef]
- Minkina, T.M.; Fedorov, Y.A.; Nevidomskaya, D.G.; Pol’shina, T.N.; Mandzhieva, S.S.; Chaplygin, V.A. Heavy Metals in Soils and Plants of the Don River Estuary and the Taganrog Bay Coast. Eurasian Soil Sci. 2017, 50, 1033–1047. [Google Scholar] [CrossRef]
- Minkina, T.M.; Nevidomskaya, D.G.; Pol’shina, T.N.; Fedorov, Y.A.; Mandzhieva, S.S.; Chaplygin, V.A.; Bauer, T.V.; Burachevskaya, M.V. Heavy Metals in the Soil–Plant System of the Don River Estuarine Region and the Taganrog Bay Coast. J. Soils Sediments 2017, 17, 1474–1491. [Google Scholar] [CrossRef]
- Minkina, T.; Fedorenko, G.; Nevidomskaya, D.; Konstantinova, E.; Pol’shina, T.; Fedorenko, A.; Chaplygin, V.; Mandzhieva, S.; Dudnikova, T.; Hassan, T. The Morphological and Functional Organization of Cattails Typha Laxmannii Lepech. And Typha Australis Schum. and Thonn. under Soil Pollution by Potentially Toxic Elements. Water 2021, 13, 227. [Google Scholar] [CrossRef]
- Mikhailenko, A.V.; Fedorov, Y.A.; Dotsenko, I.V. Heavy Metals in the Components of the Landscape of the Sea of Azov; Southern Federal University: Rostov-on-Don, Russia, 2018. [Google Scholar]
- Matishov, G.G.; Bufetova, M.V.; Egorov, V.N. The Regulation of Flows of Heavy Metals Into the Sea of Azov According to the Intensity of Sedimentation of Water Self-Purification. Sci. South Russ. 2017, 13, 44–58. [Google Scholar] [CrossRef]
- Sheverdyaev, I.V.; Kleschenkov, A.V. Revealing the Surge Phenomena Contribution of the Heavy Metals Inflow to the River Don Delta. Morskoy Gidrofiz. Zhurnal 2020, 36, 582–594. [Google Scholar] [CrossRef]
- Tkachenko, A.N.; Tkachenko, O.V.; Lychagin, M.Y.; Kasimov, N.S. Heavy Metal Flows in Aquatic Systems of the Don and Kuban River Deltas. Dokl. Earth Sci. 2017, 474, 587–590. [Google Scholar] [CrossRef]
- Tkachenko, O.V.; Tkachenko, A.N.; Lychagin, M.Y. Content of Heavy Metals in Water Objects of the Delta of Don: Seasonal and Spa-Tial Dynamics. Geol. Geogr. Glob. Energy 2016, 2, 76–84. [Google Scholar]
- Sazykina, M.; Barabashin, T.; Konstantinova, E.; Al-Rammahi, A.A.K.; Pavlenko, L.; Khmelevtsova, L.; Karchava, S.; Klimova, M.; Mkhitaryan, I.; Khammami, M.; et al. Non-Corresponding Contaminants in Marine Surface Sediments as a Factor of ARGs Spread in the Sea of Azov. Mar. Pollut. Bull. 2022, 184, 114196. [Google Scholar] [CrossRef] [PubMed]
- Bufetova, M.V. Estimation of Heavy Metal Fluxes (Pb, Cd) in the Abiotic Components of the Azov Sea Ecosystem. Reg. Environ. Issues 2018, 4, 70–73. [Google Scholar] [CrossRef]
- Bufetova, M.V.; Fen, O.N. Assessment of Pollution of Azov Sea Bottom Sediments with Heavy Metals. Proc. High. Educ. Establ. Geol. Explor. 2016, 3, 45–51. [Google Scholar]
- Mikhaylenko, A.V. Assessment of Mercury Content in Soils and Sediments of the Don River Delta. Eng. J. Don 2015, 3, 170. [Google Scholar]
- Shishkin, A.N. (Ed.) Environmental Atlas of the Black and Azov Seas; Foundation “National Intellectual Resource”: Moscow, Russia, 2019. [Google Scholar]
- Venevsky, S.; Berdnikov, S.; Day, J.W.; Sorokina, V.; Gong, P.; Kleshchenkov, A.; Kulygin, V.; Li, W.; Misirov, S.; Sheverdyaev, I.; et al. Don River Delta Hydrological and Geomorphological Transformation under Anthropogenic and Natural Forcings. Dynamics of Delta Shoreline, Risk of Coastal Flooding and Related Management Options. Ocean Coast. Manag. 2024, 258, 107364. [Google Scholar] [CrossRef]
- Tsygankova, A.E.; Bespalova, L.A. Intensity of Manifestation of Coastal Processes of the Sea of Azov for 1980–2020. Ecol. Econ. Inform. Syst. Anal. Math. Model. Ecol. Econ. Syst. 2022, 1, 132–138. [Google Scholar] [CrossRef]
- Matishov, G.; Matishov, D.; Gargopa, Y.; Dashkevich, L.; Berdnikov, S.; Kulygin, V.; Arkhipova, O.; Chikin, A.; Shabas, I.; Baranova, O. Climatic Atlas of the Sea of Azov; U.S. Department of Commerce, National Oceanic and Atmospheric Administration, National Environmental Satellite, Data, and Information Service: Silver Spring, MD, USA, 2008.
- Matishov, G.G.; Grigorenko, K.S. Causes of Salinization of the Gulf of Taganrog. Dokl. Earth Sci. 2017, 477, 1311–1315. [Google Scholar] [CrossRef]
- Korotaev, V.N.; Chernov, A.V. Formation of Floodplains in the Lower Reaches of Large Plain Rivers under Base Level Fluctuations. Vestn. Mosk. Univ. Ser. 5 Geogr. 2018, 4, 29–38. [Google Scholar]
- Vorobyova, L.A. Theory and Practice of Chemical Analysis of Soils; GEOS: Moscow, Russia, 2006. [Google Scholar]
- Nikitin, B.A. Utochnenie k Metodike Opredeleniya Gumusa v Pochve. Agrokhimiya 1983, 8, 18–26. [Google Scholar]
- Shaimukhametov, M.S. On the Method of Determination of Adsorbed Ca and Mg in Chernozemic Soils. Pochvovedenie 1993, 12, 105–111. [Google Scholar]
- Gorbunov, N.I. Procedure of Sample Preparation to Mineralogical Analysis. In Methods of Mineralogical and Micromorphological Study of Soils; Gorbunov, N.I., Ed.; Nauka: Moscow, Russia, 1971; pp. 5–15. [Google Scholar]
- FR.1.31.2018.32143; Measurement Technique M-049-PDO/18 “Methodology for Measuring the Mass Fraction of Metals and Metal Oxides in Powder Samples of Soils and Bottom Sediments Using the X-ray Fluorescence Method”. Spectron NPO Ltd.: Saint Petersburg, Russia, 2018.
- Badawy, W.M.; Duliu, O.G.; El Samman, H.; El-Taher, A.; Frontasyeva, M.V. A Review of Major and Trace Elements in Nile River and Western Red Sea Sediments: An Approach of Geochemistry, Pollution, and Associated Hazards. Appl. Radiat. Isot. 2021, 170, 109595. [Google Scholar] [CrossRef] [PubMed]
- Abrahim, G.M.S.; Parker, R.J. Assessment of Heavy Metal Enrichment Factors and the Degree of Contamination in Marine Sediments from Tamaki Estuary, Auckland, New Zealand. Environ. Monit. Assess. 2008, 136, 227–238. [Google Scholar] [CrossRef] [PubMed]
- Marchellina, A.; Soegianto, A.; Putranto, T.W.C.; Payus, C.M.; Irnidayanti, Y. Spatial Distribution and Pollution Assessment of Metals in Sediments along the Industrialized Coast of East Java, Indonesia. Environ. Geochem. Health 2024, 46, 205. [Google Scholar] [CrossRef]
- Shabanov, M.V.; Marichev, M.S.; Minkina, T.M.; Rajput, V.D.; Bauer, T.V. Change in Eco-Geochemistry of Bottom Sediments in Copper–Pyrite Mining Area: A Case-Study of Karabash Copper Deposits. Min. Inf. Anal. Bull. 2023, 5, 117–134. [Google Scholar] [CrossRef]
- Müller, G. Schadstoffe in Sedimenten-Sedimente Als Schadstoffe. Mitt. Osterr. Geol. Ges. 1986, 79, 107–126. [Google Scholar]
- Nemerow, N.L. Stream, Lake, Estuary, and Ocean Pollution; Van Nostrand Reinhold: New York, NY, USA, 1991. [Google Scholar]
- Usero, J.; González-Regalado, E.; Gracia, I. Trace Metals in the Bivalve Mollusc Chamelea Gallina from the Atlantic Coast of Southern Spain. Mar. Pollut. Bull. 1996, 32, 305–310. [Google Scholar] [CrossRef]
- Tang, D.; Chen, M.; Huang, X.; Zhang, G.; Zeng, L.; Zhang, G.; Wu, S.; Wang, Y. SRplot: A Free Online Platform for Data Visualization and Graphing. PLoS ONE 2023, 18, e0294236. [Google Scholar] [CrossRef]
- Konstantinova, E.; Minkina, T.; Nevidomskaya, D.; Bauer, T.; Fedorov, Y.; Zamulina, I.; Mandzhieva, S.; Kravtsova, N.; Voloshina, M.; Dudnikova, T.; et al. Establishment of Regional Background for Heavy Metals in the Soils of the Lower Don and the Taganrog Bay Coast. In Proceedings of the E3S Web of Conferences, Hyderabad, India, 24–26 September 2021; Volume 265. [Google Scholar]
- MacDonald, D.D.; Ingersoll, C.G.; Berger, T.A. Development and Evaluation of Consensus-Based Sediment Quality Guidelines for Freshwater Ecosystems. Arch. Environ. Contam. Toxicol. 2000, 39, 20–31. [Google Scholar] [CrossRef]
- Buchman, M.F. Screening Quick Reference Tables (SQuiRTs); Office of Response and Restoration Division, National Oceanic and Atmospheric Administration: Seattle, WA, USA, 2008. [Google Scholar]
- Macdonald, D.D.; Carr, R.S.; Calder, F.D.; Long, E.R.; Ingersoll, C.G. Development and Evaluation of Sediment Quality Guidelines for Florida Coastal Waters. Ecotoxicology 1996, 5, 253–278. [Google Scholar] [CrossRef] [PubMed]
Disclaimer/Publisher’s Note: The statements, opinions and data contained in all publications are solely those of the individual author(s) and contributor(s) and not of MDPI and/or the editor(s). MDPI and/or the editor(s) disclaim responsibility for any injury to people or property resulting from any ideas, methods, instructions or products referred to in the content. |
© 2024 by the authors. Licensee MDPI, Basel, Switzerland. This article is an open access article distributed under the terms and conditions of the Creative Commons Attribution (CC BY) license (https://creativecommons.org/licenses/by/4.0/).






