Next Article in Journal
Two-Dimensional Hydrodynamic Simulation of the Effect of Stormwater Inlet Blockage on Urban Waterlogging
Previous Article in Journal
rGO/MWCNT-COOH-Modified Electrodes for the Detection of Trace Cd(II) and Zn(II) in Coastal Seawater
 
 
Font Type:
Arial Georgia Verdana
Font Size:
Aa Aa Aa
Line Spacing:
Column Width:
Background:
Article

Agent-Based Modeling for Household Decision-Making in Adoption of Private Flood Mitigation Measures: The Upper Kan Catchment Case Study

by
Shima Nabinejad
* and
Holger Schüttrumpf
Institute of Hydraulic Engineering and Water Resource Management, RWTH Aachen University, 52066 Aachen, NRW, Germany
*
Author to whom correspondence should be addressed.
Water 2024, 16(14), 2027; https://doi.org/10.3390/w16142027
Submission received: 10 April 2024 / Revised: 12 July 2024 / Accepted: 12 July 2024 / Published: 17 July 2024

Abstract

Residential areas in developing arid and semi-arid countries are highly vulnerable to flooding, and water shortages have forced their inhabitants to live close to rivers. While climate change is expected to cause more extreme weather conditions in the future, adopting private loss-reduction measures can diminish flood risk. Although the number of flood models has grown significantly for developing arid and semi-arid lands, these models suffer from being incapable of performing micro-scale flood risk analysis and including household behaviors. This research work presents a novel socio-economic simulation model in the framework of flood risk management (FRM) to couple household adaptive responses with flood risk analysis. Agent-based modeling (ABM) embeds human behaviors in a flood-simulating environment. The focus of this research is the upper Kan catchment in Iran with a long history of severe flash flooding. Our results show the ability of the developed framework to address household participation in FRM activities through private precautionary measures. Moreover, the results indicate the importance of presenting such micro-level behaviors in flood modeling for a more realistic flood risk assessment. It is also demonstrated that household adaptation in a continuous way can lead to less flood risks in the region, even under climate change and the future economy. Finally, the results reveal that the remaining and diminished regional flood risks are influenced by the behavioral framework through which the individuals make decisions in adopting flood-loss-reduction measures. A similar pattern is, however, observed in household contributions over time among the discussed behavioral approaches.

1. Introduction

In the last decade, flooding has caused extensive damage in developing arid and semi-arid countries. The residential housing sector is one of the most vulnerable groups to flooding in these regions, accounting for considerable flood damage. For example, in 2019, ten flood disasters in Iran [1] led to economic losses of about USD 413 million to housing [2]. The devastating flooding in Pakistan in 2022 damaged 1.7 million houses [3]. The heavy floods in Jordan in 2018 and 2019 caused 33 deaths and resulted in USD 3 million in housing damage [4]. Climate change is expected to worsen flooding intensity and associated damage in arid and semi-arid areas, where weather conditions and water shortages have forced people to live close to rivers. Although flood risk management (FRM) plans have been established in these regions over the past decades, there is still a lack of household engagement in adopting private loss-reduction measures [5,6,7,8,9].
Despite its importance, there is a lack of flood modeling frameworks that examine household involvement in FRM activities in developing arid and semi-arid countries. In this regard, modeling perspectives are in demand that combine behavioral aspects with regional features and flood characteristics under current and future climates. Although the number of modeling efforts on flood risk analysis in developing arid and semi-arid regions has grown significantly [10,11,12,13,14,15,16,17], these models are not capable of including human behaviors. The most significant challenge lies in the complexity arising from individuals’ adaptive responses, or more specifically, the contribution of households to FRM results in human decision-making under risk, which shapes a new mode of interactions and temporal changes in exposure and vulnerability. All these factors cause nonlinear behaviors in the subsystems, exposing the whole system to significant changes beyond the scope of traditional flood analysis techniques. Another shortcoming of current models is the static conditions they assume, where humans and their surrounding environment are inactive, and vulnerability is constant over time. Thirdly, the level of detail of current approaches for flood risk analysis and modeling at the household-level is much lower than required [8]. Finally, the existing flood studies have looked at aggregated flood risk as the sum of the associated risk of all subsystems [18], resulting in a less-detailed representation of the study area.
Consequently, new modeling approaches are needed to overcome the limitations of current flood modeling techniques and to allow the study and inclusion of human behaviors and social processes in connection with flood risk analysis and in the face of climate change. In particular, new techniques should enable us to perform modeling and assessment of current and future flood risk at the micro-level and, more specifically, at the household-level. To embed human behaviors in the simulating environment, social simulation techniques have been promoted in recent decades, applying computational methods to study and model social processes [8]. According to Nabinejad and Schüttrumpf [9], agent-based modeling (ABM) is an innovative social simulation technique appropriate for integrating dynamic adaptive individual behaviors into flood risk analysis.
ABM is a relatively new approach to researching water problems in developing arid and semi-arid countries. Its applications range from water resource management, socio-hydrological studies, and water scarcity and drought, to irrigation systems, agriculture and farming, and the water–energy–food nexus.
Regarding water resource management, Darbandsari et al. [19] developed an agent-based behavioral model to simulate residential water uses and interactions in Tehran city, Iran. van Oel et al. [20] used ABM to analyze the impacts of reservoir operation strategies on water use distribution in the Jaguaribe basin, Brazil. Other examples of ABM applied to water resource management issues in arid and semi-arid countries include the works of Drabandsari et al. [21], Feuillette et al. [22], Rojas et al. [23], and Farhadi et al. [24]. In the socio-hydrological context, Aghaie et al. [25] assessed the socio-hydrological and economic impacts of supply enhancement strategies on the cap-and-trade scheme using ABM in Rafsanjan Plain, Iran. Pouldi et al. [26] proposed a socio-hydrological simulation model employing ABM to explore the impacts of farmers’ decision-making on Zarrineh River discharge to Urmia Lake, Iran. Mehryar et al. [27] developed an agent-based model to simulate the influences of farmers’ actions on groundwater use in Rafsanjan, Iran. Sterrenburg [28] created an agent-based model to explore the potential effects of different decentralization regimes in water allocation management in the Jaguaribe basin in Brazil. Wens et al. [29] coupled a socio-hydrological and ABM approach to evaluate the factors that influence the adaptation decisions in a semi-arid case in Kenya. Belaqziz et al. [30] simulated the negotiations over limited water resources using ABM for the semi-arid Tensift plain in Morocco. Musayev et al. [31] combined the ABM approach and crop productivity models to investigate the effects of farmers’ decisions on maize productivity under different climatic scenarios in Ethiopia. ABM has also been applied to investigate the water–energy–food nexus. For example, Mirzaei et al. [32] used ABM to evaluate the cooperative behaviors of farmers in adopting government policy options related to the water–energy–food nexus in the Doroodzan dam basin in Fars province, Iran.
Overall, there has been a growing interest in recent years in applying the ABM approach to address water problems in developing arid and semi-arid regions. However, to the authors’ knowledge, no research on flood risk analysis in developing arid and semi-arid countries has used ABM.
The primary goal of this research work is to couple household adaptive responses with flood risk analysis from a micro-scale perspective. This study presents an innovative simulation model and examines how the contribution of households to FRM through private flood mitigation strategies affects their flood risk and that of the whole system under current and future climate conditions. The focus of this study is the upper Kan catchment in Iran, which is located in an arid and semi-arid region with a long history of severe flash floods. The ABM approach was used to conceptualize household decision-making in taking private flood-loss-reduction measures. Using ABM, an experimental modeling platform “Agent-Based Model for households’ flood adaptation behaviors” (called ABMhofo), was designed, established, and implemented. Due to the absence of empirical behavioral data, this study takes advantage of rational principles to formulize the household decision-making, and three types of separate rational decision-making frameworks were established and included in the model.
ABM is appropriate for our study as it provides us with an innovative bottom-up approach where behaviors and interactions are captured at the level of households. It generates complex macro-behaviors at the community-level, allowing for the quantification of temporal and spatial changes in flood risk as a result of human–flood interactions. ABM is a technique of microscopic modeling for understanding how the dynamics of complex systems arise from the characteristics and behaviors of autonomous and interacting agents within an environment.
The structure of this paper is as follows: Section 2 presents the methodology, including the overview of the developed model as well as the sub-modules and the activity diagram. Section 3 describes the upper Kan catchment as a case study. The data set is also provided here. The results are presented in Section 4. Section 5 focuses on the discussion, followed by the conclusion section.

2. Methodology

2.1. Overview of the Model

To establish ABMhofo, two main sub-modules were designed, built, and connected: a flood sub-module and a household sub-module. Figure 1 illustrates the conceptual framework, the two modules, and their components. The flood sub-module was established to calculate the flood damage and associated risk for each household agent under each probable flood scenario at each time step. The household sub-module was developed to simulate the decision-making of all household agents in taking flood mitigation measures at each time step. The main functions of the two sub-modules are presented in Table 1.
Simulations were carried out for 40 years with a discrete time step of one year, consistent with the annual flood risk change. The smallest unit considered in the established agent-based model was one cell in a grid, which represents 15.72 m × 15.72 m. ABMhofo is spatially explicit for house locations, sizes, and inundation depths.
The agent classes of ABMhofo include households, houses, and private flood mitigation measures. Flood-prone households are the central decision-makers in the model. Household agents are heterogeneous in their behavioral rules. The exposure level of houses to flooding can also vary due to the differences in their characteristics and specific locations. Other factors that differentiate one household from another are the household size, household value, wealth, total measure costs, and measures selected. Expected flood events and inundation depths of houses also play crucial roles. The physical environment consists of houses, flood mitigation structures, water bodies, and climate.
NetLogo was used as the programming language since it is freely available and easy to install. Furthermore, NetLogo provides a programming platform in which the model’s components are created from scratch. Its graphical interface allows you to watch the model run and change the parameters. NetLogo was designed by Uri Wilensky in 1999 and is well-suited for modeling social behaviors in terms of turtles, patches, links, the observer, and the instructions governing agent behaviors [33]. We created and developed our ABMhofo in NetLogo 6.1.1.

2.2. Flood Sub-Module

A flood sub-module was grounded in NetLogo from a micro-scale perspective, which enables us to calculate the temporal changes in flood risk at the household-level. Accordingly, we embedded all the steps of flood risk assessment in our agent-based model, which allowed us to interconnect that with the grounded module for household decision-making. Five main components constitute the flood sub-module in ABMhofo: (1) the spatial extent and flood depth of the probable flood events; (2) the spatial distribution of houses; (3) depth–damage relationships showing the fraction of the total possible damage to each house under its specific inundation depth; (4) depth–effectiveness correlations showing the protection level of flood-loss-reduction measures under a specific inundation depth; and (5) the occurrence probability of flood events.
The temporal modeling framework for establishing micro-scale flood risk analysis is based on the joint assessment of flood hazard, the degree of exposure of houses, and house vulnerabilities to the particular hazard. To achieve the goals, the flood exposure and inundation depth of each house were calculated in each time step under probable flood scenarios. In this regard, a series of the spatial extent of flood scenarios and spatial distribution of houses were linked on a per-cell basis. Next, depth–damage curves of houses, depth–effectiveness curves of flood-loss-reduction measures, and house values were fed into the module to compute the flood losses of each house based on the decision of the households to adopt flood-loss-reduction measures. The flood sub-module was enriched with a climate change scenario through the water-depth rise parameter to adjust the initial flood depths over time due to climate change. Figure 2 depicts the input data, calculation steps, and outputs of the established flood sub-module in ABMhofo.
The flood risk of each household agent i has been defined as expected annual damage (EAD) and approximated for each time step as the sum over the product of the probability and negative consequences of floods of several return periods:
F R i = E A D   x = f x D i x d x   P ( Z k ) F D i ( Z k )                                    
where F R j is flood risk; f ( x ) defines the probability density function; and D j ( x ) is the consequence function due to the flooding. In the case that random variable x is a countable set of probable flood events Z k with negative consequences F D i ( Z k ) and occurrence probability of P ( Z k ) , the discrete sum represents the associated flood risk.
In ABMhofo, a discrete set of probable flood events constitutes flood scenarios, based on which the probability–damage curve is generated. To derive the occurrence probability ( P ( Z k ) ) of the given flood events, several event classes were defined. Next, the occurrence probability of each class was computed as the difference between the upper bound and lower bound likelihood based on the following assumptions: (1) the damage is constant for the floods belonging to that event class and is equal to the damage of the given flooding belonging to that class; (2) the damage is zero for the events with the exceedance probability higher than the last class; and (3) the associated damage of less frequent flooding is equal to that in the first class. Figure 3 illustrates a probability–damage curve for three flood events as an example.
The economic damage F D i ( Z k ) of each household agent i for each probable flood event Z k is calculated as:
F D i ( Z k ) = D F i ( Z k ) V i
where D F i ( Z k ) is the damage factor to house i under flood event Z k . It is computed in the flood sub-module from depth–damage relationships at that specific time step. V i is the house price of the household agent i. If the household agent i implements a loss-reduction measure, he experiences fewer flood losses than F D i ( Z k ) under each flood event Z k according to the protective level of that loss-reduction measure.

2.3. Household Sub-Module

A household sub-module was built to model the household–flood interaction in terms of adopting private flood mitigation measures, which was then linked to the established flood sub-module. Only through this linkage could one explore the impacts of micro-scale behaviors and decision-making on flood risks. The representation of the decision-making process is a challenging task due to the limited data available and difficulties in parameterizing the behavioral rules. In this research work, household decision-making was formulated based on the normative perspective, in which rational choices describe the human behaviors and the evaluation of decisions as well as their outcomes under risk. Accordingly, actors are assumed to be rational, be fully informed, and behave as economic optimizers, choosing the strategy with the highest outcome. In line with that, three separate rational decision-making approaches were established in ABMhofo, and household responses were examined and compared. In all three approaches, flood vulnerability and the expected risk of houses played a major role in the household willingness to mitigate their flood risk through private protection measures. The implementation costs of the loss-reduction measures were calculated for each household agent based on the geometric features of their house. It was assumed in the model that each household agent occupied only one house in the region.
To account for changes and dynamics in asset prices over the years, the annual inflation rate was included in the household sub-module for measure costs and house values. The increase in the cost of properties was then computed as follows:
F V = P V ( 1 + α ) N
where FV is the future value of the property; PV is its present value at the beginning of the simulation; and N represents the number of compounding years in our model. α is the inflation rate of the property’s cost at the beginning of the simulation.

2.3.1. Approach 1: Decision-Making Based on Expected Utility

Expected utility theory (EUT) represents a foundational hypothesis in mathematical economics concerning decision-making under uncertainty. It models how people choose rationally among a set of possibilities when uncertain about the outcomes. In other words, EUT represents a way of ranking the existing prospects in a risky situation based on their expected utility. In this approach, actors decide on the highest expected utility from a set of acts X j each with a set of possible outcomes Y i and probability θ X j . The expected utility of act X j is equal to the following:
E U X j = Y i Y θ X j ( Y i ) U   ( Y i )       X j X               Y i Y
Accordingly, in each time step of ABMhofo, each household agent evaluates the expected utility of taking the possible loss-reduction measures or no private flood mitigation measures. The expected utility of household agent i for taking measure X j is then formulated as follows:
E U i X j = k = 1 K = 3 P ( Z k ) U ( V i R F D i X j , Z k C ( X j ) )
where P ( Z k ) is the probability of the occurrence of a flood event; Z k and V i are the house price of household agent i. C ( X j ) is equal to the cost of a measure X j if it is taken; otherwise, C ( X j ) will be zero. R F D i ( X j , Z k ) represents the residual flood damage of household agent i under flood event Z k :
R F D i X j , Z k = 1 E F F ( X j , Z k ) V i i f   m e a s u r e   X j   i s   t a k e n F D i ( Z k ) i f   n o   m e a s u r e   i s   t a k e n
where E F F   ( X j , Z k ) represents the effectiveness of the measure X j under flood event Z k which is calculated in the flood sub-module from effective-depth relationships of measures for the inundation depth of house j at that time step. F D i ( Z k ) is the flood loss of agent i under the flood event Z k after the agent implements no protective measures. In this research, we used the logarithmic utility function, first introduced by Daniel Bernoulli in the 18th century.

2.3.2. Approach 2: Decision-Making Based on Assessment of Costs and Benefits

Under this perspective, actors compare the prospective benefits as well as the potential costs of the possible investments and choose the best investment opportunities. Based on this approach, each household agent i verifies if the benefit of any private flood loss-mitigation measures outweighs their costs. Then, they determine to invest in the measure with the highest positive net present value ( B C R i ( X j ) ):
B C R i ( X j ) = P V B i ( X j ) P V C ( X j )
where P V B i ( X j ) is the annual benefit of household agent i equaling the sum of mitigated flood risk over the probable flood events when they take measure X j
P V B i ( X j ) = k = 1 K P ( Z k ) M F D i ( X j , Z k )
M F D i X j , Z k = E F F ( X j , Z k ) V i
and P V C ( X j ) is the annual cost of measure X j with the life span L i   ( X j ) :
P V C ( X j ) = C ( X j ) L i ( X j )
In each time step, the household agent selects the option with the highest positive net present value B C R i ( X j ) . If the value is less than one, then none of the existing measures are economically feasible for them to invest in. Therefore, the household agent will take no action and continue living in the area without any private flood protection measures.

2.3.3. Approach 3: Decision-Making Based on Individual Residual Flood Risk

In this approach, each household agent assesses their residual flood risk if they implement the mitigation measures, and adopts the one that leads to the lowest remaining flood risk. The residual flood risk of household agent i for taking measure X j is equal to:
R F R i X j = k = 1 K P ( Z k ) 1 E F F ( X j , Z k ) V i

2.4. Activity Diagram of Household Decision-Making

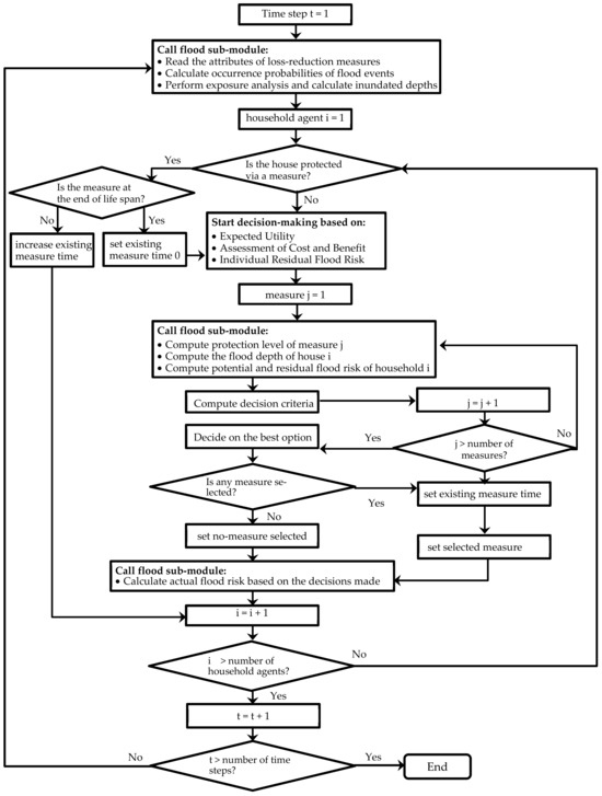
Figure 4 provides a schematic of the process overview of household behaviors and decision-making in ABMhofo. At the beginning of the simulation, the physical and social environment are set. Furthermore, no protection measures are initially assigned to the agents’ houses. Simulations are then carried out iteratively, year by year.
Within each time step, a sequence of activities takes place, guiding household agents as they decide on the adoption of flood-loss-reduction measures. Household agents update their knowledge about their flood risk, market prices, climate, and flood characteristics. They gain information from personal experiences, the physical environment, and publicly available data. The flood risk and flood vulnerability of houses play a major role in their decision-making. Individual flood risk is calculated within the flood sub-module at each time step. Each household agent evaluates the possible private-loss-reduction measures and assesses their flood vulnerability. At the end of the year, each agent decides on the best option according to their preferences over risk. In this regard, three separate decision-making frameworks were defined and embedded in the module. When the decision-making of all household agents is completed, it marks the end of that time step. At this point, the decisions of household agents are fed back into the flood sub-module to evaluate the resulting flood risk of decisions made for the following year.
The described process continues year by year over the time horizon, resulting from feedback between the sub-modules. As seen in Figure 4, the established agent-based model simulates both the spatial and temporal dynamics in household decision-making and consists of two loops: an outer loop for time (year) incrementation and an inner loop for agent (household) incrementation. The outer loop includes updating household perceptions of weather, flooding situations, housing data, and house vulnerabilities and exposure. It also involves calling the flood sub-module at different steps of decision-making to perform flood risk analysis at the micro (household) level. For each iteration of the outer loop, the inner loop is repeated until the decision-making process of all household agents is simulated in ABMhofo for the following year (the simulation repetition in each time step equals the number of household agents).

3. Study Area and Data Set

The developed model is applied to the upper Kan catchment, located in Tehran province (Iran) between 51.950 and 51.374 east longitude and 35.950 and 35.775 north latitude with an area of approximately 200 k m 2 . Kan River is the main stream of the catchment, which navigates to Kan village and finally flows into the downstream section of Kan catchment. Kan River catchment is a typical case in Iran with arid and semi-arid conditions where precipitation is rare and serious droughts occur frequently. However, the region has also been exposed to severe flooding in the last four decades leading to 3000 causalities and more than USD 30 million in damage [7]. In 2015 alone, a giant flood resulted in USD 10 million in damage to residential, commercial, and agricultural areas showing high flood risk there [34]. FRM strategies of the basin have failed in the past because of the low flood risk awareness of the residents and the lack of public involvement in FRM [7]. Due to these reasons, this region has been selected as the study area (Figure 5), where its flood risk assessment and management need to include private-loss-reduction measures.
To apply the established ABMhofo for the upper Kan catchment, the required spatial data of the study area were collected, prepared in the appropriate format, and fed into the developed agent-based model.
Topographical and land use data: Topographical data of the area were obtained through the TanDEMX 12 m Digital Elevation Model (DEM) and imported into the model with a cell size of 50 m. The land use map of the study area was achieved through the Google Earth engine. It includes 13 classes (urban, water, wetland, kalut, marshland, salty land, clay, forest, outcrop, uncovered plain, sand, farmland, and range land) with a 10 m by 10 m resolution (Figure 6).
Flood scenarios and flood depth data: According to the available data, flood scenarios with 50-year (high probability), 100-year (medium probability), and 500-year (low probability) return periods were identified as the probable flood events and applied for flood risk analysis in the study area. The computed spatial extent and depth of flooding of these flood events [35] were imported into the built flood sub-module (Figure 7) for flood vulnerability and exposure analysis. According to the multi-model data set [36], the runoff average change of 0.02 m/year was used for the inclusion of the climate change impact on the study area.
Housing data: House shape files and their geometric data were not freely available for the upper catchment of Kan. To specify the houses, both Google satellite images and the land use map of the area were used, through which shapefiles of houses were generated and the geometric features were calculated. In total, the generated shapefiles included 175 houses in the desired area, and hence, a population of 175 possible flood-prone households were the central decision-makers in the model. Figure 8 depicts the extraction of housing data based on Google satellite images.
Private flood protection measures: A review of studies in the literature was conducted to identify the feasible flood-loss-reduction measures that could be taken by the residents of the upper Kan catchment. The reviewed studies revealed that private flood mitigation measures were not common in the region, which has also been a reason for the failure of the FRM strategies in the past. However, it was found that three private flood-loss-reduction measures were feasible for use in the area considering the costs of the measures as well as the climatic conditions and geographic characteristics of the catchment [37]. This includes water barriers, wet floodproofing, and dry floodproofing.
As these measures have not been used either by the residents or in the country, no on-site data were available about their lifespan, cost, and effectiveness. Therefore, the desired information was extracted from the FEMA Policy Standards [38] with an adjustment in the lifespans to take into account the conditions of the study area (Table 2). The effectiveness of flood-loss-reduction measures is not constant and depends on the flood depth. Therefore, it is best explained through the depth–effectiveness curves illustrated in Figure 9. Due to the lack of data, only damage to houses was explored, and damage to contents was not investigated.
Inflation rate: Due to the lack of inflation rate data for the study area, α was considered as the mean value of the inflation rate in Germany from 2005 to 2022, equaling 1.7% and 3.9% for the loss-reduction measure costs and house prices, respectively. Figure 10 shows the time series of the inflation rate in Germany for measures and houses from 2005 to 2022 [39]. Table 3 summarizes the required data set of the study area.

4. Results

4.1. Comparison of Behavioral Frameworks

Figure 11 illustrates the contribution of the household agents in adopting flood risk mitigation measures over time under the three behavioral frameworks. The results show a similar pattern among the three perspectives, while the level of preparedness is increasing over time. It can be observed that the percentage of houses with no protection measures is significantly reduced over time from 100% to 7% under the expected utility perspective, and cost–benefit analysis perspective. The findings indicate that wet floodproofing is the least common private-loss-reduction measure over time under all three perspectives and on average, only 4% of the population chose wet floodproofing. The most considered measure among the household agents changes from water barriers to dry floodproofing in the 30th simulation year. This arises from the difference in the highest efficiency level of the measures in different depth ranges. That is, a water barrier leads to 100% damage reduction but only for flood depths under 0.6 m, while dry floodproofing shows its highest effectiveness for flood depths between 0.6 m and 1 m (see Figure 9). In comparison to the two other perspectives, the decision-making based on the individual flood risk leads to the 100% engagement of the household agents in undertaking private-risk-reduction measures over time (Figure 11a). The findings show that adopting flood risk mitigation strategies is coupled with the level of preparedness, which is in line with the observations of Rözer et al. [40] and Bubeck et al. [41].
Figure 12 illustrates the damage mitigation effects of the private measures in the last simulation year for the three decision-making perspectives. According to the figure, dry floodproofing is the most effective private measure in the 40th simulation year in the region under all three behavioral frameworks, while the mean damage ratio of the houses is reduced by 81%. Though the results show that wet floodproofing had less effects leading to four times higher mean damage factor, it still mitigates the mean damage ratio of the houses by 30%.
A closer look at Figure 12 shows that only through the individual flood risk perspective has 100% of the population engaged in the adoption of private-loss-reduction measures (Figure 12c). This is also in accordance with the results in Figure 11. In contrast with the two other behavioral perspectives, decision-making under the flood risk perspective has caused 7% of the household agents to implement water barriers leading to a 94% damage ratio on average. This observation emphasizes the impacts of different decision-making perspectives on the amount of damage reduction.
Comparing the mean and median values sheds light on the higher value of the mean to the median for the adoption of wet floodproofing and dry floodproofing. This finding indicates the positively skewed damage ratio distribution due to the adoption of both measures, where the majority of the data points cluster towards the lower end of the spectrum with a smaller number of outliers near the higher end.
Figure 13 illustrates the macro-level impacts of household adaptive rational behaviors on the residual and reduced flood risk of the whole area over time under the three frameworks. The figure highlights the linkage between household flood vulnerabilities at the micro- and macro-levels. It can be seen that the flood risk of the whole area is reduced more over the years if the household agents make their decision based on the expected utility perspective (max EUR 8,000,000/a). Though there is a slight difference in the residual and reduced flood risk between the two other perspectives, the pattern of the temporal change is very similar. The results illustrate the importance of presenting real-world micro-level behaviors in flood models to explore their impacts on flood risk at the macro-level. These findings are consistent with the previous studies [41,42].

4.2. Effects of the Household Economic Conditions: Measure Costs and House Values

Figure 14 depicts how the aggregated residual flood risk is affected by changes in the inflation rate of the house values and measure costs for the three behavioral frameworks. The results indicate a significant increase in the residual flood risk of the whole area (the residential sector) if the inflation rate in house values moves from low (inflation rate_houses = 1%) to high values (inflation rate_houses = 10%). This arises from the rise in the house values which impacts flood risk directly.
The analyses related to the cost–benefit analysis perspective (Figure 14b) reveal that the inflation rate in measure costs starts to impact the aggregated residual flood risk positively at 6%. The results related to the expected utility perspective (Figure 14a) show more complexities as the aggregated residual flood risk changes differently under various combinations of the inflation rate for measure costs and that of the house values. The greatest reduction in the residual flood risk of the whole area is achieved under the expected utility framework through the inflation rate of 10% and 1% for the measure costs and house values, respectively. In contrast to the two other behavioral perspectives, the adoption of private loss mitigation measures under expected utility is influenced by the inflation in both measure costs and house values.
To explore the level of preparedness among the target population, we compared the reduced flood risk as well as the number of private-loss-reduction measures in place between simulation year 5 and 8 (Figure 15). For this aim, the expected utility perspective was considered as the household agents’ decision-making framework. To keep the flood characteristics similar, the simulations were carried out under the same climatic conditions for both years. The results indicate a rise in the number of undertaken private measures in the latter year, while the avoided flood risk has also increased by 4%. Since the flood characteristics are the same in both years, the growth in the number of adopted private mitigation measures shows improved preparedness of the population. The result is in line with the conclusions drawn by Bubeck et al. [41].

4.3. Private Precautionary Measures and Climate Change

Table 4 provides an overview of the impact of climate change on the calculated EAD for the study area. Assuming the present economic conditions (i.e., considering only the effect of climate change), EAD is expected to increase by 100% under climate change. The interaction of climate change and the inflation rate, however, amplifies flood risk. The computed EAD is six times larger under climate change and the future economy than that under current climatic conditions (EUR 3.1 million/a vs. EUR 0.46 million/a). This highlights the importance of the continuous adaptation of households to achieve lower regional flood risk under future climate conditions. It confirms the findings of the research by Steinhausen et al. [43], who also showed the potential of private flood mitigation measures in diminishing residual flood risk under climate change.
Figure 16 illustrates the computed flood risk in the 40th simulation year at the micro (household)-level under climate change when the household agents take loss-reduction measures and when they do nothing. It can be seen that taking loss-reduction measures can significantly decrease flood risk at the household-level, which is in agreement with the research by Sairam et al. [44]. The figure shows that the flood risk of some household agents decreases by 45% after taking private flood mitigation measures. Such a significant reduction in expected damage to the household agents indicates that effective flood adaptation is achievable even in the face of climate change.

5. Discussion

This research presents an agent-based socio-economic simulation model (ABMhofo) of household responses to flooding by taking private precautionary measures. Household adaptation is highly important in developing arid and semi-arid areas due to three main reasons. Firstly, the residential housing sector is one of the most vulnerable groups to flooding in these regions, accounting for extensive flood damage. Secondly, FRM strategies in the past have failed in these areas, with one main reason being that households are not engaged in FRM activities and do not take flood adaptation measures. Finally, climate change is expected to worsen the intensity and frequency of extreme climatic conditions in the future, exposing arid and semi-arid lands to greater flood damage.
Despite the importance of household adaptations, current flood models of arid and semi-arid areas are not capable of including complications caused by household adaptations and human behaviors, primarily due to their macro-scale modeling concept.
ABM provides an innovative bottom-up modeling framework to formulate the system from the perspectives of individuals, preserve heterogeneity among them, and allow the modeling of social aspects and complexities of human behaviors in FRM. Moreover, ABM provides insight into emergent phenomena to understand how the dynamics of complex systems arise from the characteristics and behaviors of autonomous and interacting entities within an environment.
The significance of the presented agent-based socio-economic simulation model is threefold. Firstly, it enables us to perform modeling and assessment of flood risk at the micro-level, which is the initial prerequisite for evaluating the impacts of household flood responses. Secondly, it makes it possible to capture the behaviors and flood interactions at the level of households, which is essential for modeling and simulating household decision-making. Finally, it allows coupling the household decision-making with flood risk analysis on one platform to explore the impacts of private precautionary measures on the reduction in total flood risk and the effectiveness of FRM.
Nevertheless, the representation of the decision-making process is associated with substantial uncertainties concerning the definition of the most realistic behavioral rules. Though empirical data are one of the most reliable sources to conceptualize behavioral rules, the data are generally not available. In this regard, it is vital to acknowledge the purposes and expectations of desired agent-based models. For instance, when ABM is applied to explore the effects of existing policies and to anticipate the likely outcomes of potential plans as well as innovative strategies, real behavioral rules and data play crucial roles in validation and calibration. On the other hand, ABM can be used as a virtual laboratory to develop an explanatory model and experimental platform in which theories and ideas about behavioral rules can be implemented in the model. This approach is particularly beneficial when there is limited access to real data or governing behavior patterns. Adopting this perspective can help modelers enhance their understanding of how the study population should behave to achieve the desired outcomes.
This research work makes use of behavioral theories in formulating the decision-making process in the developed agent-based model as an explanatory platform. To address the acknowledged uncertainties, three separate rational decision-making frameworks were established in ABMhofo. The presented model could shed light on how different behavioral frameworks of household decision-making lead to different residual and reduced flood risks at the macro-level. Nevertheless, a similar pattern is observed among the three behavioral perspectives in the temporal changes in household contributions to adopting flood risk mitigation measures. Regardless of the type of behavioral framework, household flood vulnerabilities at the micro- and macro-levels are linked together.
The increasing number of floods in recent years highlights the role of climate change in exposing people to severe flood losses in the future. This is of high importance in developing arid and semi-arid regions where constructing high-standard flood control systems may not be cost-effective. Hence, household adaptations in taking private precautionary measures is significantly needed to diminish the adverse impacts. The presented agent-based model contributes to our understanding of the effectiveness of adaptation behaviors in lessening the risk of climate-induced floods. This study examines the effects of climate change on residual flood risk at the household and regional-level. Furthermore, it quantifies the impacts of household climate change adaptation on both distributional and aggregated flood risks.
Eventually, the presented agent-based socio-economic simulation model couples a set of processes representing the complete flood risk chain for the desired problem. This includes flood damage assessment and analysis, social behavior modeling, and climate change. Subsequently, this integrated model provides a feedback mechanism between household agents and the physical and social environment in flood-prone areas by linking the modules designed for this purpose. The framework can serve as a useful tool for policymakers to make informed decisions.
While the established model has been applied to a specific case study, the general framework of ABMhofo can be readily applied to other study areas to examine the decision-making of their households in taking loss-reduction measures. In this regard, the relevant data set can be fed into the model. ABMhofo has the potential to be extended to achieve the goals of future studies. These include the examination of various scenarios such as socio-economic changes, government policies, and regulations to investigate their impacts on household decision-making as well as the related changes in flood risk. Furthermore, other types of agents, including governments, public administrations, and experts, can be incorporated into ABMhofo to study how the flood risk of individuals and the whole region will change.
The presented agent-based model could be extended as an empirical platform. To this aim, it is worthwhile to gather empirical data about the attributes and behaviors of households through experimentation and observation. Stakeholders or the desired agents may be involved in the development process. This can be achieved through workshops and questionnaires, which provide stakeholders with a platform to express their concerns and exchange their knowledge. This is a key component in conducting surveys, questionnaires, and interviews with local households. To achieve the goals, the collaboration of researchers from different disciplines as well as expert judgment is required. Field surveys and observational data are also beneficial to compare the outputs of the model with reality and to improve the model’s performance.
ABMhofo can support policymakers in promoting households to deal with climate change impacts. In this regard, ABMhofo could be used as the base framework to examine the role of external incentives, such as financial support provided by governments or flood insurance policies, in engaging households in FRM activities. It should be noted that such policy instruments demand long-term impact assessment in addition to the short-term one to identify their effects on decision-making at the micro-scale.

6. Conclusions

This study presents a novel socio-economic simulation model, the “Agent-Based Model for households’ flood adaptation behaviors” (ABMhofo), which couples household decision-making with flood risk analysis from a micro-scale perspective. The model was applied to the upper Kan catchment in Iran, located in an arid and semi-arid region with a long history of devastating flash floods. ABMhofo simulates household decision-making based on three rational behavioral frameworks in the absence of empirical data.
Our results demonstrated the ability of the presented socio-economic modeling framework to address the challenges regarding micro-level decision-making in FRM. The broad implication of the findings is how presenting real-world micro-level behaviors in flood models plays crucial roles in the more accurate estimation of flood risk at the macro level. Regardless of the type of behavioral framework, the findings showed the linkage between household flood vulnerabilities at the micro- and macro-level. The comparison of the three behavioral frameworks revealed that residual and reduced flood risk at the regional level is affected by the behavioral patterns of individuals. However, the temporal dynamics of household contributions and preparedness are similar among the discussed behavioral approaches.
Furthermore, the simulation indicated that dry floodproofing is the most effective private measure in the 40th simulation year in the region under all three behavioral frameworks. It was also demonstrated how the aggregated residual flood risk is affected by changes in the inflation rate of the house values and measure costs for the three behavioral frameworks.
The results showed that climate change has led to a ~100% and ~500% rise in total EAD of the study area under the base and future economy, respectively. It is also depicted that taking loss-reduction measures can significantly decrease flood risk at the household-level. For instance, assuming that households take loss-reduction measures under climate change leads to 45% less flood risk compared to when households take no loss-reduction measures. These findings highlight the importance of continuous household adaptation in achieving less regional flood risk under future climate conditions.
This study highlights that household adaptation behaviors significantly influence individual and collective flood risks, with climate change exacerbating future flood losses. Therefore, private precautionary measures become crucial in developing arid and semi-arid regions where large-scale flood control systems are not economically viable.
ABMhofo offers a valuable tool for understanding and improving FRM through household adaptation, highlighting the need for targeted strategies in vulnerable regions to mitigate the adverse effects of climate-induced floods. The model’s flexible framework allows for its application to other regions and scenarios, including socio-economic changes and policy impacts. Incorporating empirical data and additional agents, such as government bodies, can further refine the model. This comprehensive approach can aid policymakers in making informed decisions to enhance community resilience against floods.

Author Contributions

Conceptualization, S.N.; methodology, S.N.; formal analysis, S.N.; investigation, S.N.; resources, H.S.; writing—original draft preparation, S.N.; writing—review and editing, S.N. and H.S.; visualization, S.N.; supervision, H.S.; project administration, H.S.; funding acquisition, H.S. and S.N. All authors have read and agreed to the published version of the manuscript.

Funding

This research was funded by the German Federal Ministry of Education and Research (BMBF) within the project HOWAMAN, grant number 13N15177.

Data Availability Statement

Data are contained within the article.

Conflicts of Interest

The authors declare no conflicts of interest. The funders had no role in the design of the study; in the collection, analyses, or interpretation of data; in the writing of the manuscript, or in the decision to publish the results.

References

  1. Floodlist. Available online: https://floodlist.com (accessed on 14 November 2022).
  2. United Nations in Iran. Post Disaster Needs Assessment (PDNA) for Iran Floods 2019; United Nations in Iran: Tehran, Iran, 2019. [Google Scholar]
  3. Yaseen, M.; Saqib, S.E.; Visetnoi, S.; McCauley, J.F.; Iqbal, J. Flood risk and household losses: Empirical findings from a rural community in Khyber Pakhtunkhwa, Pakistan. Int. J. Disaster Risk Reduct. 2023, 96, 103930. [Google Scholar] [CrossRef]
  4. Gammoh, L.A.; Dawson, I.G.; Katsikopoulos, K. How flood preparedness among Jordanian citizens is influenced by self-efficacy, sense of community, experience, communication, trust and training. Int. J. Disaster Risk Reduct. 2023, 87, 103585. [Google Scholar] [CrossRef]
  5. Horn, F.; Elagib, N.A. Building socio-hydrological resilient cities against flash floods: Key challenges and a practical plan for arid regions. J. Hydrol. 2018, 564, 125–132. [Google Scholar] [CrossRef]
  6. Renaud, F.G.; Kuenzer, C. (Eds.) The Mekong Delta System: Interdisciplinary Analyses of a River Delta; Springer: Dordrecht, The Netherlands, 2012. [Google Scholar]
  7. Vatanfada, J.; Avarideh, F.; Tabatabaeei, M.R. Lessons learned from past floods towards integrated flood management in Iran. In Proceedings of the Training Workshop of Integrated Flood Management, Esteghlal Hotel, Tehran, Iran, 11–14 May 2009. [Google Scholar]
  8. Nabinejad, S. Flood Risk Management in Coastal Areas: The Application of Agent Based Modeling to Include Farmer-Flood Interactions. Ph.D. Thesis, RWTH Aachen University, Aachen, Germany, 2020. [Google Scholar]
  9. Nabinejad, S.; Schüttrumpf, H. Flood Risk Management in Arid and Semi-Arid Areas: A Comprehensive Review of Challenges, Needs, and Opportunities. Water 2023, 15, 3113. [Google Scholar] [CrossRef]
  10. Al-Zahrani, M.; Al-Areeq, A.; Sharif, H.O. Estimating urban flooding potential near the outlet of an arid catchment in Saudi Arabia. Geomat. Nat. Hazards Risk 2016, 8, 672–688. [Google Scholar] [CrossRef]
  11. Atallah, M.; Hazzab, A.; Seddini, A.; Ghenaim, A.; Korichi, K. Hydraulic flood routing in an ephemeral channel: Wadi Mekerra, Algeria. Model. Earth Syst. Environ. 2016, 2, 1–12. [Google Scholar] [CrossRef]
  12. El Fels, A.E.A.; Alaa, N.; Ali, B.; Rachidi, S. Flood frequency analysis and generation of flood hazard indicator maps in a semi-arid environment, case of Ourika watershed (western High Atlas, Morocco). J. Afr. Earth Sci. 2018, 141, 94–106. [Google Scholar] [CrossRef]
  13. Gaagai, A.; Aouissi, H.A.; Krauklis, A.E.; Burlakovs, J.; Athamena, A.; Zekker, I.; Boudoukha, A.; Benaabidate, L.; Chenchouni, H. Modeling and Risk Analysis of Dam-Break Flooding in a Semi-Arid Montane Watershed: A Case Study of the Yabous Dam, Northeastern Algeria. Water 2022, 14, 767. [Google Scholar] [CrossRef]
  14. Mehta, D.; Eslamian, S.; Prajapati, K. Flood modelling for a data-scare semi-arid region using 1-D hydrodynamic model: A case study of Navsari Region. Model. Earth Syst. Environ. 2022, 8, 2675–2685. [Google Scholar] [CrossRef]
  15. Wang, G.; Liu, Y.; Hu, Z.; Lyu, Y.; Zhang, G.; Liu, J.; Liu, Y.; Gu, Y.; Huang, X.; Zheng, H.; et al. Flood Risk Assessment Based on Fuzzy Synthetic Evaluation Method in the Beijing-Tianjin-Hebei Metropolitan Area, China. Sustainability 2020, 12, 1451. [Google Scholar] [CrossRef]
  16. Werren, G.; Reynard, E.; Lane, S.N.; Balin, D. Flood hazard assessment and mapping in semi-arid piedmont areas: A case study in Beni Mellal, Morocco. Nat. Hazards 2016, 81, 481–511. [Google Scholar] [CrossRef]
  17. Elkarim, A.A.; Awawdeh, M.M.; Alogayell, H.M.; Al-Alola, S. Intergration Remote Sensing and Hydrologic, Hydroulic Modelling On Assessment Flood Risk And Mitigation: Al-Lith City, Ksa. Int. J. Geomate 2020, 18, 252–280. [Google Scholar] [CrossRef]
  18. Nabinejad, S.; Schüttrumpf, H. An agent based model for land use policies in coastal areas. Int. Conf. Coastal. Eng. 2017, 1, 9. [Google Scholar] [CrossRef][Green Version]
  19. Darbandsari, P.; Kerachian, R.; Malakpour-Estalaki, S. An Agent-based behavioral simulation model for residential water demand management: The case-study of Tehran, Iran. Simul. Model. Pract. Theory 2017, 78, 51–72. [Google Scholar] [CrossRef]
  20. van Oel, P.R.; Krol, M.S.; Hoekstra, A.Y. Application of multi-agent simulation to evaluate the influence of reservoir operation strategies on the distribution of water availability in the semi-arid Jaguaribe basin, Brazil. Phys. Chem. Earth Parts A/B/C 2012, 47–48, 173–181. [Google Scholar] [CrossRef]
  21. Darbandsari, P.; Kerachian, R.; Malakpour-Estalaki, S.; Khorasani, H. An agent-based conflict resolution model for urban water resources management. Sustain. Cities Soc. 2020, 57, 102112. [Google Scholar] [CrossRef]
  22. Feuillette, S.; Bousquet, F.; Le Goulven, P. SINUSE: A multi-agent model to negotiate water demand management on a free access water table. Environ. Model. Softw. 2003, 18, 413–427. [Google Scholar] [CrossRef]
  23. Rojas, R.; Castilla-Rho, J.C.; Bennison, G.; Bridgart, R.; Prats, C.; Claro, E. Participatory and Integrated Modelling under Contentious Water Use in Semiarid Basins. Hydrology 2022, 9, 49. [Google Scholar] [CrossRef]
  24. Farhadi, S.; Nikoo, M.R.; Rakhshandehroo, G.R.; Akhbari, M.; Alizadeh, M.R. An agent-based-nash modeling framework for sustainable groundwater management: A case study. Agric. Water Manag. 2016, 177, 348–358. [Google Scholar] [CrossRef]
  25. Aghaie, V.; Afshar, A.; Alizadeh, H. Socio-hydrological agent-based modelling for analysing the impacts of supply enhancement strategies on the cap-and-trade scheme. Hydrol. Sci. J. 2021, 66, 555–564. [Google Scholar] [CrossRef]
  26. Pouladi, P.; Afshar, A.; Afshar, M.H.; Molajou, A.; Farahmand, H. Agent-based socio-hydrological modeling for restoration of Urmia Lake: Application of theory of planned behavior. J. Hydrol. 2019, 576, 736–748. [Google Scholar] [CrossRef]
  27. Mehryar, S.; Sliuzas, R.; Schwarz, N.; Sharifi, A.; van Maarseveen, M. From individual Fuzzy Cognitive Maps to Agent Based Models: Modeling multi-factorial and multi-stakeholder decision-making for water scarcity. J. Environ. Manag. 2019, 250, 109482. [Google Scholar] [CrossRef] [PubMed]
  28. Sterrenburg, E. How Low Should We Go? Water-Scarcity Patterns under Different Levels of Decentralization in Water Allocation: An Agent-Based Approach. 2010. Available online: http://essay.utwente.nl/59726/ (accessed on 5 April 2024).
  29. Wens, M.; Veldkamp, T.I.; Mwangi, M.; Johnson, M.; Lasage, R.; Haer, T.; Aerts, J. Simulating Small-Scale Agricultural Adaptation Decisions in Response to Drought Risk: An Empirical Agent-Based Model for Semi-Arid Kenya. Front. Water 2020, 2, 15. [Google Scholar] [CrossRef]
  30. Belaqziz, S.; Le Page, M.; Aparicio, C.; Kharrou, H.; Khabba, S.; El-Fazziki, A.; Hennigan, P.; Jarlan, L. Simulating Negotiations over Limited Water Resources: A Multi-Agent System Approach for Irrigation Systems Facilitates the Analysis of the Decision-making Process. Conduct. Int. J. Interbehaviorism Behav. Anal. 2016, 4, 116–135. [Google Scholar]
  31. Musayev, S.; Mellor, J.; Walsh, T.; Anagnostou, E. Application of Agent-Based Modeling in Agricultural Productivity in Rural Area of Bahir Dar, Ethiopia. Forecasting 2022, 4, 349–370. [Google Scholar] [CrossRef]
  32. Mirzaei, A.; Ashktorab, N.; Noshad, M. Evaluation of the policy options to adopt a water-energy-food nexus pattern by farmers: Application of optimization and agent-based models. Front. Environ. Sci. 2023, 11, 1139565. [Google Scholar] [CrossRef]
  33. Wilensky, U. NetLogo; Center for Connected Learning and Computer-Based Modeling, Northwestern University: Evanston, IL, USA, 1999. [Google Scholar]
  34. Hooshyaripor, F.; Faraji-Ashkavar, S.; Koohyian, F.; Tang, Q.; Noori, R. Annual flood damage influenced by El Niño in the Kan River basin, Iran. Nat. Hazards Earth Syst. Sci. 2020, 20, 2739–2751. [Google Scholar] [CrossRef]
  35. Nabinejad, S.; Oetjen, J. Nachhaltige Strategien und Technologien für das Hochwasserrisikomanagement in ariden und semiariden Gebieten (HOWAMAN): Abschlussbericht (01.03.2020–31.08.2023); Lehrstuhl und Institut für Wasserbau und Wasserwirtschaft, RWTH Aachen University: Aachen, Germany, 2023. [Google Scholar]
  36. Solomon, S.; Qin, D.; Manning, M.; Chen, Z.; Marquis, M.; Averyt, K.B.; Tignor, M.; Miller, H.L. (Eds.) Contribution of Working Group I to the Fourth Assessment Report of the Intergovernmental Panel on Climate Change, 2007; Intergovernmental Panel on Climate Change: Cambridge, UK; New York, NY, USA, 2007. [Google Scholar]
  37. Water Research Institute. Feasible Studies on Flood Mitigation Strategies in Kan River Catchement; Water Research Institute: Karaj, Iran, 2011. [Google Scholar]
  38. FEMA. Homeowner’s Guide to Retrofitting: Six Ways to Protect Your Home from Flooding; Federal Emergency Management Agency: Washington, DC, USA, 2014. [Google Scholar]
  39. Statista. Available online: https://de.statista.com/statistik/daten/studie/70265/umfrage/haeuserpreisindex-in-deutschland-seit-2000/ (accessed on 18 July 2023).
  40. Rözer, V.; Müller, M.; Bubeck, P.; Kienzler, S.; Thieken, A.; Pech, I.; Schröter, K.; Buchholz, O.; Kreibich, H. Coping with Pluvial Floods by Private Households. Water 2016, 8, 304. [Google Scholar] [CrossRef]
  41. Bubeck, P.; Botzen, W.J.W.; Kreibich, H.; Aerts, J.C.J.H. Long-term development and effectiveness of private flood mitigation measures: An analysis for the German part of the river Rhine. Nat. Hazards Earth Syst. Sci. 2012, 12, 3507–3518. [Google Scholar] [CrossRef]
  42. Kreibich, H.; Thieken, A.H.; Petrow, T.; Müller, M.; Merz, B. Flood loss reduction of private households due to building precautionary measures—Lessons learned from the Elbe flood in August 2002. Nat. Hazards Earth Syst. Sci. 2005, 5, 117–126. [Google Scholar] [CrossRef]
  43. Steinhausen, M.; Paprotny, D.; Dottori, F.; Sairam, N.; Mentaschi, L.; Alfieri, L.; Lüdtke, S.; Kreibich, H.; Schröter, K. Drivers of future fluvial flood risk change for residential buildings in Europe. Glob. Environ. Chang. 2022, 76, 102559. [Google Scholar] [CrossRef]
  44. Sairam, N.; Schröter, K.; Lüdtke, S.; Merz, B.; Kreibich, H. Quantifying Flood Vulnerability Reduction via Private Precaution. Earth’s Future 2019, 7, 235–249. [Google Scholar] [CrossRef]
Figure 1. Conceptual framework of ABMhofo for flood adaptation behaviors of local households.
Figure 1. Conceptual framework of ABMhofo for flood adaptation behaviors of local households.
Water 16 02027 g001
Figure 2. Components and input data of the flood sub-module in ABMhofo.
Figure 2. Components and input data of the flood sub-module in ABMhofo.
Water 16 02027 g002
Figure 3. An example probability–damage curve generated for three flood events with return periods T 1 , T 2 , and T 3 .
Figure 3. An example probability–damage curve generated for three flood events with return periods T 1 , T 2 , and T 3 .
Water 16 02027 g003
Figure 4. Activity diagram of the household behaviors and decision-making in the developed agent-based model.
Figure 4. Activity diagram of the household behaviors and decision-making in the developed agent-based model.
Water 16 02027 g004
Figure 5. Map of Iran (a) and the study area (b).
Figure 5. Map of Iran (a) and the study area (b).
Water 16 02027 g005
Figure 6. Land use map of Kan upper catchment.
Figure 6. Land use map of Kan upper catchment.
Water 16 02027 g006
Figure 7. Spatially distributed water level and flood depths in upper Kan catchment under current climate for the: (a) 50-year, (b) 100-year, and (c) 500-year flood events.
Figure 7. Spatially distributed water level and flood depths in upper Kan catchment under current climate for the: (a) 50-year, (b) 100-year, and (c) 500-year flood events.
Water 16 02027 g007
Figure 8. Generation of the house shapefiles based on Google satellite images.
Figure 8. Generation of the house shapefiles based on Google satellite images.
Water 16 02027 g008
Figure 9. Depth–effectiveness curves of the private flood-loss-reduction measures.
Figure 9. Depth–effectiveness curves of the private flood-loss-reduction measures.
Water 16 02027 g009
Figure 10. Inflation rate in Germany from 2005–2022.
Figure 10. Inflation rate in Germany from 2005–2022.
Water 16 02027 g010
Figure 11. Contribution of rational household agents in adopting flood risk mitigation measures over time under three frameworks: expected utility (a), cost–benefit analysis (b), and individual flood risk (c).
Figure 11. Contribution of rational household agents in adopting flood risk mitigation measures over time under three frameworks: expected utility (a), cost–benefit analysis (b), and individual flood risk (c).
Water 16 02027 g011
Figure 12. The impact of flood-loss-reduction measures in the last simulation year on the house’ damage ratios under the three rational perspectives: bars = means; points = medians; lines = upper and lower quartile.
Figure 12. The impact of flood-loss-reduction measures in the last simulation year on the house’ damage ratios under the three rational perspectives: bars = means; points = medians; lines = upper and lower quartile.
Water 16 02027 g012
Figure 13. Residual and reduced flood risk of the whole area over time under three rational behavioral frameworks: expected utility (a), cost–benefit analysis (b), and individual flood risk (c).
Figure 13. Residual and reduced flood risk of the whole area over time under three rational behavioral frameworks: expected utility (a), cost–benefit analysis (b), and individual flood risk (c).
Water 16 02027 g013
Figure 14. Change in aggregated residual flood risk for three behavioral frameworks expected utility (a), cost–benefit analysis (b), and individual flood risk (c).
Figure 14. Change in aggregated residual flood risk for three behavioral frameworks expected utility (a), cost–benefit analysis (b), and individual flood risk (c).
Water 16 02027 g014
Figure 15. Total reduced flood risk of the population as well as the number of measures in place for simulation year 5 and year 8.
Figure 15. Total reduced flood risk of the population as well as the number of measures in place for simulation year 5 and year 8.
Water 16 02027 g015
Figure 16. Stacked bar graph of computed flood risk at the household-level in the last simulation year (40th time step) considering climate change when the household agents take no loss-reduction measures (blue bar chart) and when they take loss-reduction measures (orange bar chart).
Figure 16. Stacked bar graph of computed flood risk at the household-level in the last simulation year (40th time step) considering climate change when the household agents take no loss-reduction measures (blue bar chart) and when they take loss-reduction measures (orange bar chart).
Water 16 02027 g016
Table 1. Sub-modules and their functions in ABMhofo.
Table 1. Sub-modules and their functions in ABMhofo.
Sub-ModelFunctions
Flood sub-module
  • - Calculating flood damage and associated risk for each household agent under probable flood scenarios
  • - Estimating the flood risk change due to household agent mitigation responses
Household sub-module
  • - Presenting behavioral rules and decision-making of households under uncertainty of flood events
  • - Modeling household agent engagement in taking flood mitigation measures
  • - Assessing private adaptive responses and their interplays
Table 2. Lifespan and cost of the feasible private flood-loss-reduction measures.
Table 2. Lifespan and cost of the feasible private flood-loss-reduction measures.
MeasuresExplanationLifespanCostTotal Cost
Wet floodproofing1.2 m above the basement floor and crawlspace foundation10 [Year]31.5 [EUR/m2]31.5 [EUR/m2]
Dry floodproofingThe waterproof membrane of the wall for 0.6 m height10 [Year]6.5 [EUR/m]98 [EUR/m]
Drainage line around the perimeter of the house10 [Year]91.5 [EUR/m]
Water barrier0.6 m above ground10 [Year]109.3 [EUR/m]109.3 [EUR/m]
Table 3. Input data required for the establishment of ABMhofo for the upper Kan catchment.
Table 3. Input data required for the establishment of ABMhofo for the upper Kan catchment.
Data/InputDescription/Relevant Figures and TablesSources
Topographical
  • Imported into the model with a cell size of 50 m
  • TanDEMX 12 m Digital Elevation Model
Land use data
  • Achieved through Google Earth engine
Flood scenarios
  • Imported into the built flood-submodule
  • According to available data
Climate change impact
  • According to the multi model data set
Housing data
  • The house shape files and their geometric data
  • Not available freely for the upper catchment of Kan
  • Extracted from the Google satellite images and land use map
Private flood protection measures
  • Feasibility
  • Literature studies about feasible flood-loss-reduction measures that can be taken by residents of the upper Kan catchment
  • Due to the lack of data, extracted from the FEMA Policy Standards with an adjustment in lifespans to consider the condition of the study area
Inflation rate
  • Lack of inflation rate data for the study area
  • Using the mean value of the inflation rate in Germany from 2005–2022
Table 4. Expected annual damage of the last simulation year (40 years from now) under the present economic condition (base), future economic conditions, and climate change.
Table 4. Expected annual damage of the last simulation year (40 years from now) under the present economic condition (base), future economic conditions, and climate change.
ScenariosBase Economy (No Inflation)Future Economy (Inflation)
Base Climatic ConditionClimate ChangeBase Climatic ConditionClimate Change
Computed EAD in last simulation year, in million, [EUR/a]0.460.962.03.1
Disclaimer/Publisher’s Note: The statements, opinions and data contained in all publications are solely those of the individual author(s) and contributor(s) and not of MDPI and/or the editor(s). MDPI and/or the editor(s) disclaim responsibility for any injury to people or property resulting from any ideas, methods, instructions or products referred to in the content.

Share and Cite

MDPI and ACS Style

Nabinejad, S.; Schüttrumpf, H. Agent-Based Modeling for Household Decision-Making in Adoption of Private Flood Mitigation Measures: The Upper Kan Catchment Case Study. Water 2024, 16, 2027. https://doi.org/10.3390/w16142027

AMA Style

Nabinejad S, Schüttrumpf H. Agent-Based Modeling for Household Decision-Making in Adoption of Private Flood Mitigation Measures: The Upper Kan Catchment Case Study. Water. 2024; 16(14):2027. https://doi.org/10.3390/w16142027

Chicago/Turabian Style

Nabinejad, Shima, and Holger Schüttrumpf. 2024. "Agent-Based Modeling for Household Decision-Making in Adoption of Private Flood Mitigation Measures: The Upper Kan Catchment Case Study" Water 16, no. 14: 2027. https://doi.org/10.3390/w16142027

APA Style

Nabinejad, S., & Schüttrumpf, H. (2024). Agent-Based Modeling for Household Decision-Making in Adoption of Private Flood Mitigation Measures: The Upper Kan Catchment Case Study. Water, 16(14), 2027. https://doi.org/10.3390/w16142027

Note that from the first issue of 2016, this journal uses article numbers instead of page numbers. See further details here.

Article Metrics

Back to TopTop