Sustainable Water Service Tariff Model for Integrated Watershed Management: A Case Study in the Ecuadorian Andes
Abstract
1. Introduction
2. Materials and Methods
2.1. Study Area
2.2. Assumptions and Methodology for Developing a Sustainable Water Tariff Model
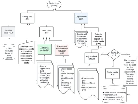
2.2.1. Full Cost Recovery
2.2.2. User Willingness to Pay
2.2.3. Economic Valuation of Environmental Services
2.2.4. Water Loss Management
2.2.5. Policy and Regulatory Framework
2.2.6. Socioeconomic Context
2.3. User Categories, Consumption, and Rates
2.4. Estimation of a Long-Term Sustainable Water Tariff
2.4.1. Water Tariff Based on Supply Costs
2.4.2. Investment for Water Loss Reduction
2.4.3. Economic Valuation for IWM
3. Results
3.1. Water Tariffs Based on Supply Costs
3.2. Investments to Reduce Water Losses
3.3. Economic Valuation of the IWM
Land Use and Integrated Watershed Management
3.4. Estimation of a Sustainable Water Tariff for the Long Term
4. Discussion
4.1. Financial and Operational Challenges to Water Supply Sustainability
Generalization of the Findings
4.2. Limitations of Tariff Model Proposal
4.2.1. Public Monopolies and Water Tariffs
4.2.2. Water Tariff Drivers
4.2.3. Ecosystem Valuation, Challenges, and Considerations
4.2.4. Limitations of User-Perception Data in Integrated Watershed Management Costs
4.2.5. Applicability to Other Diverse Environments
4.3. Future Works
Required Legislative Changes
5. Conclusions
Author Contributions
Funding
Data Availability Statement
Acknowledgments
Conflicts of Interest
Appendix A
| General Information |
| No. of Survey:______________ Date: ______________________ Home address: ________________________________________________________________ Neighborhood Name: __________________________________________________________ |
| ✓ Check the option that you consider appropriate for your answer. |
| 1. Gender: ( ) Female ( ) Male ( ) Prefer not to state |
| 2. What is your approximate age range? ( ) Between 17 and 35 years old ( ) Between 56 and 70 years old ( ) Between 36 and 55 years old ( ) Over 70 years old |
| 3. What is your level of education? ( ) School ( ) High school ( ) University ( ) None ( ) Other, specify: |
| 4. What is the economic activity in which you are engaged? (you can check more than one) ( ) Public employee ( ) Private employee ( ) Own business ( ) Other, specify: |
| 5. Check the number of people living in your household: ( )1, ( ) 2, ( ) 3, ( ) 4, ( ) 5, ( ) 6, ( ) 7, ( ) 8, ( ) 9, ( ) 10, ( ) >10 |
| 6. Are you satisfied with the drinking water service you receive in your home? ( ) No ( ) Yes |
| 7. Is the amount of water you receive in your household sufficient to cover the basic needs of all members? ( ) No ( ) Yes |
| 8. Do you think there may be water shortage problems in the future? ( ) No ( ) Yes |
| 9. Do you believe that the water you receive at home is of good quality? ( ) No ( ) Yes |
| 10. Do you consider it important to manage the watersheds that supply water, along with their natural ecosystems? ( ) No ( ) Yes |
| 11. What is the approximate monthly amount you pay for the water service? ( ) From 0.50 to 5.00 USD ( ) From 11.00 to 15.00 USD ( ) From 6.00 to 10.00 USD ( ) More than 16.00 USD |
| 12. How do you consider the monthly value that you pay for the water service? ( ) According to the service received, ( ) High for the service received, ( ) Low for the service received. |
| 13. Read each item and indicate the benefits of integrated watershed management with other issues or services. For each item, mark the location on the Likert scale, with its equivalent in percentage ranges. V_H: Very high (81–100%) H: High (61–80%) M: Moderate (41–60%) L: Low (21–40%) V_L: Very low (0–20%) ![]() |
| * The watersheds that supply water to the city of Loja are important for the well-being of its population. However, they face threats to their capacity to provide environmental services, mainly due to: 1. deforestation and the degradation of the recharge area due to agricultural and cattle-raising practices; and 2. there are insufficient financial resources to cover the cost of watershed restoration and protection or to purchase land. 14. Considering the threats described above, which affect the conservation status of the watersheds that supply water to this city, how much, in addition to your current water bill, would you be willing to pay for the integrated management of these watersheds? ( ) From 0.00 to 0.50 USD/month ( ) From 0.50 to 1.00 USD/month ( ) From 1.00 to 1.50 USD/month ( ) From 1.50 to 2.00 USD/month ( ) From 2.00 to 2.50 USD/month ( ) From 2.50 to 3.00 USD/month ( ) From 3.50 to 4.00 USD/month ( ) From 4.00 to 4.50 USD/month ( ) From 4.50 to 5.00 USD/month ( ) More than 5.00 USD/month |
References
- Wu, H. Pricing water for sustainable cost recovery: A study on China’s water tariff reform. Water Pract. Technol. 2011, 6, wpt20110077. [Google Scholar] [CrossRef]
- Ribeiro, F.W.; da Silva, S.M.O.; de A. de Souza Filho, F.; Carvalho, T.M.N.; de M. Lopes, T.M.X. Diversification of urban water supply: An assessment of social costs and water production costs. Water Policy 2022, 24, 980–997. [Google Scholar] [CrossRef]
- Qureshi, M.E.; Ahmad, M.D.; Whitten, S.M.; Reeson, A.; Kirby, M. Impact of climate variability including drought on the residual value of irrigation water across the Murray–Darling Basin, Australia. Water Econ. Policy 2018, 4, 1550020. [Google Scholar] [CrossRef]
- Macchiaroli, M.; Dolores, L.; de Mare, G. Design the Water Tariff Structure: Application and Assessment of a Model to Balance Sustainability, Cost Recovery and Wise Use. Water 2023, 15, 1309. [Google Scholar] [CrossRef]
- Pérez-Urdiales, M.; Gómez-Vidal, A.; Libra, J.M. Pricing Determinants in the Water and Sanitation Sector: A Quick View of Heterogeneity in Latin America and the Caribbean. Inter-American Development Bank, Water and Sanitation Division. Discussion Paper No. 00993; 2023; pp. 1–18. Available online: https://typeset.io/pdf/pricing-determinants-in-the-water-and-sanitation-sector-a-3gn9ancw.pdf (accessed on 1 June 2024).
- Dolores, L.; Macchiaroli, M.; de Mare, G. Sustainable Approaches in Water Tariff Design to Reduce Water Service Divide. In Computational Science and Its Applications—ICCSA 2023 Workshops; Gervasi, O., Murgante, B., Rocha, A.M.A.C., Garau, C., Scorza, F., Karaca, Y., Torre, C.M., Eds.; ICCSA 2023. Lecture Notes in Computer Science; Springer: Cham, Switzerland, 2023; Volume 14110. [Google Scholar] [CrossRef]
- Macchiaroli, M.; Dolores, L.; de Mare, G. The Water Tariff Structure in the New Convergence Regulatory Scheme. In Proceedings of the 17th International Conference on Environmental Science and Technology, Athens, Greece, 1–4 September 2021; Available online: https://cms.gnest.org/sites/default/files/Proceedings/cest2021_00510/cest2021_00510.pdf (accessed on 1 June 2024).
- Hernández-Chover, V.; Castellet-Viciano, L.; Hernández-Sancho, F. A Tariff Model for Reclaimed Water in Industrial Sectors: An Opportunity from the Circular Economy. Water 2022, 14, 3912. [Google Scholar] [CrossRef]
- Hoosain, M.S.; Paul, B.S.; Doorsamy, W.; Ramakrishna, S. The Influence of Circular Economy and 4IR Technologies on the Climate–Water–Energy–Food Nexus and the SDGs. Water 2023, 15, 787. [Google Scholar] [CrossRef]
- Stefanakis, A. Implementing Constructed Wetlands for Sustainable Water Management in a Circular Economy: Examples and Case Studies. In Global Challenges for a Sustainable Society, Proceedings of the EURECA-PRO Conference on Responsible Consumption and Production, León, Spain, 19 October 2022; Springer Proceedings in Earth and Environmental Sciences; Springer International Publishing: Cham, Switzerland, 2022; pp. 11–13. [Google Scholar] [CrossRef]
- del Saz-Salazar, S.; García-Rubio, M.A.; González-Gómez, F.; Picazo-Tadeo, A.J. Managing Water Resources Under Conditions of Scarcity: On Consumers’ Willingness to Pay for Improving Water Supply Infrastructure. Water Resour. Manag. 2016, 30, 1723–1738. [Google Scholar] [CrossRef]
- Pambudi, A.S. Water price calculations in concept of environmental service: A case in Cimanuk Watershed. J. Perenc. Pembang. Indones. J. Dev. Plan. 2019, 3, 325–337. [Google Scholar] [CrossRef]
- Sanabria, S.; Torres, J. Water price: Environment sustainability and resource cost. Water 2020, 12, 3176. [Google Scholar] [CrossRef]
- Rogers, P.; Bhatia, R.; Huber, A. Water as a Social and Economic Good: How to Put the Principle into Practice; Global Water Partnership: Stockholm, Sweden, 1997. [Google Scholar]
- Smull, E.; Doyle, M. Accounting for residential nonpayment risk for water utility financial sustainability. Water Econ. Policy 2023, 9, 2350003. [Google Scholar] [CrossRef]
- Motoshita, M.; Pfister, S.; Sasaki, T.; Nansai, K.; Hashimoto, S.; Yokoi, R.; Islam, K.; Finkbeiner, M. Responsibility for Sustainable Water Consumption in the Global Supply Chains. Resour. Conserv. Recycl. 2023, 196, 107055. [Google Scholar] [CrossRef]
- Pinto, F.S.; Marques, R.C. Tariff suitability framework for water supply services: Establishing a regulatory tool linking multiple stakeholders’ objectives. Water Resour. Manag. 2016, 30, 2037–2053. [Google Scholar] [CrossRef]
- Briseño, H. Modelos tarifarios de agua en México según criterios sociales. Tecnol. Cienc. Agua 2018, 9, 173–192. [Google Scholar] [CrossRef]
- Jimenez-Redal, R.; Ruiz-De-Arbulo-Lopez, P.; Sanchez-Fuente, F.; Martinez-Lopez, J. Towards Financial Sustainability of Rural Water Supply Systems in the Democratic Republic of Congo by Increasing the Willingness to Pay of Users. DYNA 2023, 98, 15–16. [Google Scholar] [CrossRef] [PubMed]
- Mekonnen, M.M.; Hoekstra, A.Y. Four billion people facing severe water scarcity. Sci. Adv. 2016, 2, e1500323. [Google Scholar] [CrossRef] [PubMed]
- Fries, A.; Silva, K.; Pucha-Cofrep, F.; Oñate-Valdivieso, F.; Ochoa-Cueva, P. Water Balance and Soil Moisture Deficit of Different Vegetation Units under Semiarid Conditions in the Andes of Southern Ecuador. Climate 2020, 8, 30. [Google Scholar] [CrossRef]
- Borzì, I. Evaluating Sustainability Improvement of Pressure Regime in Water Distribution Systems Due to Network Partitioning. Water 2022, 14, 1787. [Google Scholar] [CrossRef]
- Pandeya, B.; Buytaert, W.; Zulkafli, Z.; Karpouzoglou, T.; Mao, F.; Hannah, D.M. A comparative analysis of ecosystem services valuation approaches for application at the local scale and in data scarce regions. Ecosyst. Serv. 2016, 22, 250–259. [Google Scholar] [CrossRef]
- Zhang, L.; Yu, X.; Jiang, M.; Xue, Z.; Lu, X.; Zou, Y. A consistent ecosystem services valuation method based on Total Economic Value and Equivalent Value Factors: A case study in the Sanjiang Plain, Northeast China. Ecol. Complex. 2017, 29, 40–48. [Google Scholar] [CrossRef]
- Hackbart, V.C.S.; de Lima, G.T.N.P.; dos Santos, R.F. Theory and practice of water ecosystem services valuation: Where are we going? Ecosyst. Serv. 2017, 23, 218–227. [Google Scholar] [CrossRef]
- de Araujo Barbosa, C.C.; Atkinson, P.M.; Dearing, J.A. Remote sensing of ecosystem services: A systematic review. Ecol. Indic. 2015, 52, 430–443. [Google Scholar] [CrossRef]
- Núñez, D.; Nahuelhual, L.; Oyarzún, C. Forests and water: The value of native temperate forests in supplying water for human consumption. Ecol. Econ. 2006, 58, 606–616. [Google Scholar] [CrossRef]
- Bhandari, P.; Kc, M.; Shrestha, S.; Aryal, A.; Shrestha, U.B. Assessments of ecosystem service indicators and stakeholder’s willingness to pay for selected ecosystem services in the Chure region of Nepal. Appl. Geogr. 2016, 69, 25–34. [Google Scholar] [CrossRef]
- Vauhkonen, J.; Ruotsalainen, R. Assessing the provisioning potential of ecosystem services in a Scandinavian boreal forest: Suitability and tradeoff analyses on grid-based wall-to-wall forest inventory data. For. Ecol. Manag. 2017, 389, 272–284. [Google Scholar] [CrossRef]
- Ochoa-Cueva, P.; Fries, A.; Montesinos, P.; Rodríguez-Díaz, J.A.; Boll, J. Spatial Estimation of Soil Erosion Risk by Land-cover Change in the Andes OF Southern Ecuador. Land Degrad. Dev. 2015, 26, 565–573. [Google Scholar] [CrossRef]
- González-Jaramillo, V.; Fries, A.; Rollenbeck, R.; Paladines, J.; Oñate-Valdivieso, F.; Bendix, J. Assessment of deforestation during the last decades in Ecuador using NOAA-AVHRR satellite data. Erdkunde 2016, 10, 217–235. [Google Scholar] [CrossRef]
- Hall, J.; Kirn, V.; Yanguas-Fernández, E. La Gestión de Cuencas Hidrográficas para Asegurar los Servicios Ecosistémicos en las Laderas del Neotrópico; Instituto Smithsonian de Investigaciones Tropicales: Panama City, Panama, 2015.
- Ninan, K.N.; Inoue, M. Valuing forest ecosystem services: What we know and what we don’t. Ecol. Econ. 2013, 93, 137–149. [Google Scholar] [CrossRef]
- Bastian, O.; Syrbe, R.-U.; Slavik, J.; Moravec, J.; Louda, J.; Kochan, B.; Kochan, N.; Stutzriemer, S.; Berens, A. Ecosystem services of characteristic biotope types in the Ore Mountains (Germany/Czech Republic). Int. J. Biodivers. Sci Ecosyst. Serv. Manag. 2017, 13, 51–71. [Google Scholar] [CrossRef][Green Version]
- Prayoga, R.; Nastiti, A.; Schindler, S.; Kusumah, S.W.; Sutadian, A.D.; Sundana, E.J.; Simatupang, E.; Wibowo, A.; Budiwantoro, B.; Sedighi, M. Perceptions of Drinking Water Service of the ‘Off-Grid’Community in Cimahi, Indonesia. Water 2021, 13, 1398. [Google Scholar] [CrossRef]
- Quintero, M.; Wunder, S.; Estrada, R.D. For services rendered? Modeling hydrology and livelihoods in Andean payments for environmental services schemes. For. Ecol. Manag. 2009, 258, 1871–1880. [Google Scholar] [CrossRef]
- Iñiguez-Gallardo, V.; Reyes-Bueno, F.; Peñaranda, O. Conservation Debates: People’s Perceptions and Values towards a Privately Protected Area in Southern Ecuador. Land 2021, 10, 233. [Google Scholar] [CrossRef]
- Mera-Parra, C.; Oñate-Valdivieso, F.; Massa-Sánchez, P.; Ochoa-Cueva, P. Establishment of the Baseline for the IWRM in the Ecuadorian Andean Basins: Land Use Change, Water Recharge, Meteorological Forecast and Hydrological Modeling. Land 2021, 10, 513. [Google Scholar] [CrossRef]
- Mejía-Veintimilla, D.; Ochoa-Cueva, P.; Samaniego-Rojas, N.; Félix, R.; Arteaga, J.; Crespo, P.; Oñate-Valdivieso, F.; Fries, A. River Discharge Simulation in the High Andes of Southern Ecuador Using High-Resolution Radar Observations and Meteorological Station Data. Remote Sens. 2019, 11, 2804. [Google Scholar] [CrossRef]
- Municipio de Loja. Recopilación Codificada de la Legislación Municipal de Loja; Municipio de Loja: Loja, Ecuador, 2015.
- Dore, M. Global Drinking Water Management and Conservation; Springer: Cham, Switzerland, 2015. [Google Scholar]
- Zieburtz, B.; Giardina, R. Principles of Water Rates, Fees, and Charges; American Water Works Association: Denver, CO, USA, 2012. [Google Scholar]
- Massa-Sánchez, P.; Quintana-Romero, L.; Correa-Quezada, R.; del Río-Rama, M. Empirical Evidence in Ecuador between Economic Growth and Environmental Deterioration. Sustainability 2020, 12, 853. [Google Scholar] [CrossRef]
- Cavaliere, A.; Maggi, M.; Stroffolini, F. Water losses and optimal network investments: Price regulation effects with municipalization and privatization. Water Resour. Econ. 2017, 18, 1–19. [Google Scholar] [CrossRef]
- Sebri, M. A meta-analysis of residential water demand studies. Environ. Dev. Sustain. 2014, 16, 499–520. [Google Scholar] [CrossRef]
- Jiménez, D.; Orrego, S.; Vásquez, F.; Ponce, R. Estimación de la demanda de agua para uso residencial urbano usando un modelo discreto-continuo y datos desagregados a nivel de hogar: El caso de la ciudad de Manizales, Colombia. Lect. Econ. 2017, 153–178. Available online: https://scholar.google.com.hk/scholar?hl=zh-CN&as_sdt=0%2C5&q=Estimaci%C3%B3n+de+la+demanda+de+agua+para+uso+residencial+urbano+usando+un+modelo+discreto-continuo+y+datos+desagregados+a+nivel+de+hogar%3A+El+caso+de+la+ciudad+de+Manizales%2C+Colombia&btnG= (accessed on 1 June 2024). [CrossRef]
- Smiley, S.L. Defining and measuring water access: Lessons from Tanzania for moving forward in the post-Millennium Development Goal era. Afr. Geogr. Rev. 2017, 36, 168–182. [Google Scholar] [CrossRef]
- Rogers, P.; Silva, R.d.; Bhatia, R. Water is an economic good: How to use prices to promote equity, efficiency, and sustainability. Water Policy 2002, 4, 1–17. [Google Scholar] [CrossRef]
- Kanakoudis, V.; Tsitsifli, S.; Gonelas, K.; Papadopoulou, A.; Kouziakis, C.; Lappos, S. Determining a Socially Fair Drinking Water Pricing Policy: The Case of Kozani, Greece. Procedia Eng. 2016, 162, 486–493. [Google Scholar] [CrossRef]
- INEC. Módulo de Información Ambiental en Hogares; Instituto Nacional de Estadísticas y Censos de Ecuador: Loja, Ecuador, 2013.
- Price, H.; Adams, E.; Quilliam, R.S. The difference a day can make: The temporal dynamics of drinking water access and quality in urban slums. Sci. Total Environ. 2019, 671, 818–826. [Google Scholar] [CrossRef]
- Arteaga, J.; Ochoa, P.; Fries, A.; Boll, J. Identification of Priority Areas for Integrated Management of Semiarid Watersheds in the Ecuadorian Andes. J. Am. Water Resour. Assoc. 2020, 56, 270–282. [Google Scholar] [CrossRef]
- Wunder, S.; Albán, M. Decentralized payments for environmental services: The cases of Pimampiro and PROFAFOR in Ecuador. Ecol. Econ. 2008, 65, 685–698. [Google Scholar] [CrossRef]
- Barrantes, G. Evaluación del servicio ambiental hídrico en la cuenca del río Tempisque (Costa rica) y su aplicación al ajuste de tarifas. Lebret 2010, 2, 131–160. [Google Scholar] [CrossRef][Green Version]
- Benavides Muñoz, H.; Arias Zari, J.; Fries, A.; Sánchez-Paladines, J.; Gallegos Reina, A.; Hernández Ocampo, R.; Ochoa Cueva, P. Management of Hydrological Systems: Analysis and Perspective of the Contingent Valuation of Water for Mountain Basins; CRC Press: Boca Raton, FL, USA, 2020. [Google Scholar]
- Locher-Krause, K.E.; Volk, M.; Waske, B.; Thonfeld, F.; Lautenbach, S. Expanding temporal resolution in landscape transformations: Insights from a landsat-based case study in Southern Chile. Ecol. Indic. 2017, 75, 132–144. [Google Scholar] [CrossRef]
- Vidal-Macua, J.J.; Zabala, A.; Ninyerola, M.; Pons, X. Developing spatially and thematically detailed backdated maps for land cover studies. Int. J. Digit. Earth 2017, 10, 175–206. [Google Scholar] [CrossRef]
- Fitriani, H.; Kurniawan, M.A.; Hadinata, F. Analysis of tariff adjustment for clean water usage. Przegląd Nauk. Inżynieria Kształtowanie Sr. 2023, 32, 155–174. [Google Scholar] [CrossRef]
- Al-Khatib, I.A.; Ali, A.A.; Hung, Y.T. Analysis of a current water tariff and attitudes towards change: A representative study from a Palestinian city. Water Environ. J. 2023, 37, 770–781. [Google Scholar] [CrossRef]
- Mihaiescu, T.; Mihaiescu, R. European Union Water Framework Directive. ProEnvironment 2008, 2, 55–57. [Google Scholar]
- Beltrán, E.; Jaramillo, J. Valoración Económica Ambiental del Recurso Hídrico y Diseño de una Propuesta para Pago por Servicio Hídrico en la Microcuenca Shucos del Cantón Loja. Ph.D. Thesis, Universidad Nacional de Loja, Loja, Ecuador, 2007. [Google Scholar]
- Martínez, F.; Prieto, C.; Martínez, P.; Ochoa, P. Ecological Quality of the Water Supply Basins in the City of Loja-Ecuador. Rev. Politécnica 2023, 52, 77–86. [Google Scholar] [CrossRef]
- Wunder, S. Revisiting the concept of payments for environmental services. Ecol. Econ. 2015, 117, 234–243. [Google Scholar] [CrossRef]
- Pissarra, T.C.T.; Costa, R.C.A.; Caldas, A.M.; Rodrigues, F.M.; Fernandes, L.F.S.; Pacheco, F.A.L. Methodological proposal for Payments for Environmental Services (PES) aiming to produce clean water in springs. Ciência Nat. 2022, 44, e23. [Google Scholar] [CrossRef]
- Jimbo-Quizhpe, M.; Encalda, D. Payment for Environmental Services for Water Resource Conservation in the Luz de América Microcatchment, Puyango Canton, 2013: A Willingness to Accept (WTA) Analysis. Economist Thesis, UTPL, Loja, Ecuador, 2014. [Google Scholar]
- Valatin, G.; Ovando, P.; Ovando, J.; Abildtrup, J.; Accastello, M.B.; Andreucci, A.; Chikalanov, A.; El Mokaddem, S.; Garcia, M.; Gonzalez-Sanchis, F.; et al. Approaches to cost-effectiveness of payments for tree planting and forest management for water quality services. Ecosyst. Serv. 2022, 53, 101373. [Google Scholar] [CrossRef]
- Chaves, H.M.L. Relações de aporte de sedimento e implicação de sua utilização no pagamento por serviço ambiental em bacias hidrográfias. Rev. Bras. Ciência Solo 2010, 34, 1469–1477. [Google Scholar] [CrossRef]
- González-Jaramillo, V.; Fries, A.; Zeilinger, J.; Homeier, J.; Paladines-Benitez, J.; Bendix, J. Estimation of above ground biomass in a tropical mountain forest in southern Ecuador using airborne LiDAR data. Remote Sens. 2018, 10, 660. [Google Scholar] [CrossRef]
- Ochoa, P.A.; Chamba, Y.M.; Arteaga, J.G.; Capa, E.D. Estimation of suitable areas for coffee growth using a GIS approach and multicriteria evaluation in regions with scarce data. Appl. Eng. Agric. 2017, 33, 841–848. [Google Scholar] [CrossRef]
- Correa-Quezada, R.; García-Vélez, D.F.; Río-Rama, D.; de la Cruz, M.; Álvarez-García, J. Poverty traps in the municipalities of Ecuador: Empirical evidence. Sustainability 2018, 10, 4316. [Google Scholar] [CrossRef]
- Libey, A.; Adank, M.; Thomas, E. Who pays for water? Comparing life cycle costs of water services among several low, medium and high-income utilities. World Dev. 2020, 136, 105155. [Google Scholar] [CrossRef]
- Mc Intosh, A.; Gebrechorkos, S. Partnering for Solutions: Information and Communication Technologies (ICTs) in Smart Water Management; 2014. Available online: https://eprints.soton.ac.uk/435122/1/1317_eng_Partnering_for_Solutions_ict_in_Smart_Water_Management.pdf (accessed on 1 June 2024).
- Lopes Simedo, M.B.; Pissarra, T.C.; Mello Martins, A.L.; Lopes, M.C.; Araújo Costa, R.C.; Zanata, M.; Pacheco, F.A.; Fernandes, L.F. The Assessment of Hydrological Availability and the Payment for Ecosystem Services: A Pilot Study in a Brazilian Headwater Catchment. Water 2020, 12, 2726. [Google Scholar] [CrossRef]
- Vásquez, W.F.; Mozumder, P.; Hernández-Arce, J.; Berrens, R.P. Willingness to pay for safe drinking water: Evidence from Parral, Mexico. J. Environ. Manag. 2009, 90, 3391–3400. [Google Scholar] [CrossRef]
- Liu, Y. The willingness to pay for ecosystem services on the Tibetan Plateau of China. Geogr. Sustain. 2020, 1, 141–151. [Google Scholar] [CrossRef]
- Ochoa-Cueva, P.A.; Arteaga, J.; Arévalo, A.P.; Kolok, A.S. A Potential Pesticide Exposure Index PPEI, for developing countries: Applied in a South American Transboundary Basin. Integr. Environ. Assess. Manag. 2021, 18, 187–197. [Google Scholar] [CrossRef] [PubMed]
- Ordoñez, A.; Ochoa, P. Ambiente, sociedad y turismo comunitario: La etnia Saraguro en Loja–Ecuador. Rev. Cienc. Soc. 2020, 26, 180–191. [Google Scholar]
- Wunder, S. Payments for Environmental Services: Some Nuts and Bolts. CIFOR Occasional Paper No. 42; Center for International Forestry Research: Bogor, Indonesia, 2005; Available online: https://www.cifor.org/publications/pdf_files/OccPapers/OP-42.pdf (accessed on 1 June 2024).
- Engel, S.; Pagiola, S.; Wunder, S. Designing payments for environmental services in theory and practice: An overview of the issues. Ecol. Econ. 2008, 65, 663–674. [Google Scholar] [CrossRef]
- Wünscher, T.; Engel, S.; Wunder, S. Spatial targeting of payments for environmental services: A tool for boosting conservation benefits. Ecol. Econ. 2008, 65, 822–833. [Google Scholar] [CrossRef]
- McIlwaine, S.J.; Ouda, O.K.M. Drivers and challenges to water tariff reform in Saudi Arabia. Int. J. Water Resour. Dev. 2020, 36, 1014–1030. [Google Scholar] [CrossRef]
- Saleth, R.M.; Dinar, A. The Institutional Economics of Water: A Cross-Country Analysis of Institutions and Performance; World Bank Publications: Chicago, IL, USA, 2004. [Google Scholar]
- Bolognesi, T.; Gerlak, A.K.; Giuliani, G. Explaining and measuring social-ecological pathways: The case of global changes and water security. Sustainability 2018, 10, 4378. [Google Scholar] [CrossRef]
- Grafton, R.Q.; Chu, L.; Kompas, T. Optimal water tariffs and supply augmentation for cost-of-service regulated water utilities. Util. Policy 2015, 34, 54–62. [Google Scholar] [CrossRef]
- Nauges, C.; Whittington, D. Evaluating the performance of alternative municipal water tariff designs: Quantifying the tradeoffs between equity, economic efficiency, and cost recovery. World Dev. 2017, 91, 125–143. [Google Scholar] [CrossRef]
- Bel, G. Public versus private water delivery, remunicipalization and water tariffs. Util. Policy 2020, 62, 100982. [Google Scholar] [CrossRef]
- Zetland, D.; Gasson, C. A global survey of urban water tariffs: Are they sustainable, efficient and fair. Int. J. Water Resour. Dev. 2013, 29, 327–342. [Google Scholar] [CrossRef]
- Zetland, D. Post-water political-economics. Int. J. Water Resour. Dev. 2023, 1–19. [Google Scholar] [CrossRef]
- Marques, R.C.; Miranda, J. Sustainable tariffs for water and wastewater services. Util. Policy 2020, 64, 101054. [Google Scholar] [CrossRef]
- Pearce, D.; Moran, D. The Value of Biodiversity; Instituto Piaget: Lisbon, Portugal, 1997. [Google Scholar]
- Costanza, R.; d’Arge, R.; de Groot, R.; Farber, S.; Grasso, M.; Hannon, B.; van den Belt, M. The value of the world’s ecosystem services and natural capital. Nature 1997, 387, 253–260. [Google Scholar] [CrossRef]
- De Groot, R.; Fisher, B.; Christie, M.; Aronson, J.; Braat, L.; Gowdy, J.; Shmelev, S. Integrating the ecological and economic dimensions in biodiversity and ecosystem service valuation. In The Economics of Ecosystems and Biodiversity: Ecological and Economic Foundations; Routledge: London, UK, 2012; pp. 9–40. [Google Scholar]
- Chaudhary, A.; Pfister, S.; Hellweg, S. Spatially Explicit Analysis of Biodiversity Loss from Global Agriculture, Pasture and Forest Land Use. In Towards Improved Assessment of Environmental Impacts Embodied in Agriculture and Forestry Products; 2015; p. 87. Available online: https://www.researchgate.net/profile/Abhishek-Chaudhary-9/publication/291164963_Towards_Improved_Assessment_of_Environmental_Impacts_Embodied_in_Agriculture_and_Forestry_Products/links/56fac82f08ae3c0f264c0417/Towards-Improved-Assessment-of-Environmental-Impacts-Embodied-in-Agriculture-and-Forestry-Products.pdf#page=88 (accessed on 1 June 2024).
- Tian, K.; Goodwin, D.; Gallagher, E.A.; Smith, H.; Kang, L. An exploration of customers’ satisfaction with water and wastewater services in the UK. Water Econ. Policy 2023, 9, 2350001. [Google Scholar] [CrossRef]
- Addo-Yobo, F.N.; Njiru, C.; Sohail, M. Determinants of households’ intention to pay for improved water services: An application of the theory of reasoned action. J. Water Supply Res. Technol.—AQUA 2006, 55, 419–425. [Google Scholar] [CrossRef][Green Version]
- Zapata, S.D.; Benavides-Muñoz, H.M.; Carpio, C.E.; Willis, D.B. The economic value of basin protection to improve the quality and reliability of potable water supply: The case of Loja, Ecuador. Water Policy 2012, 14, 1–13. [Google Scholar] [CrossRef]
- Carpenter, A.T. Three Years of Customer Confidence Data. J. Am. Water Work. Assoc. AWWA 2022, 114, i–iv, 1–120. Available online: https://awwa.onlinelibrary.wiley.com/doi/epdf/10.1002/awwa.2010 (accessed on 1 June 2024). [CrossRef]
- Worthington, A.C.; Hoffman, M. An empirical survey of residential water demand modelling. J. Econ. Surv. 2008, 22, 842–871. [Google Scholar] [CrossRef]
- Reynaud, A. Modelling household water demand in Europe: Insights from a cross-country econometric analysis of microdata. Environ. Dev. Econ. 2013, 18, 563–593. [Google Scholar] [CrossRef][Green Version]
- Reynaud, A.; Romano, G. Advances in the economic analysis of residential water use: An introduction. Water 2018, 10, 1162. [Google Scholar] [CrossRef]
- Donkor, E.A.; Mazzuchi, T.A.; Soyer, R.; Alan Roberson, J. Urban water demand forecasting: Review of methods and models. J. Water Resour. Plan. Manag. 2014, 140, 146–159. [Google Scholar] [CrossRef]
- Mera-Parra, C.; Massa-Sánchez, P.; Oñate-Valdivieso, F.; Ochoa-Cueva, P. Territorial Prospective to Sustainability: Strategies for Future Successful of Water Resource Management on Andean Basins. Land 2022, 11, 1100. [Google Scholar] [CrossRef]
- Ramos, H.M.; Pérez-Sánchez, M.; Guruprasad, P.S.; Carravetta, A.; Kuriqi, A.; Coronado-Hernández, O.E.; López-Jiménez, P.A. Energy Transition in Urban Water Infrastructures towards Sustainable Cities. Water 2024, 16, 504. [Google Scholar] [CrossRef]






| Water Treatment Plant | Watershed Source | Average Flow (L/s) |
|---|---|---|
| Curitroje–Chontacruz | Curitroje | 48.00 |
| Pucará | San Simón, El Carmen, and Mendieta | 450.00 |
| Carigán | Shucos and Leones | 255.00 |
| Water Use Category | Percentage of Total Water Volume (%) | Number of Users | Average Price (USD/m3) |
|---|---|---|---|
| Residential | 81.29 | 36,680 | 0.27 |
| Commercial | 13.01 | 4932 | 0.90 |
| Industrial | 0.43 | 14 | 1.85 |
| Official | 5.72 | 247 | 0.50 |
| Category | Unit | Value |
|---|---|---|
| Operation and maintenance costs () | USD | (3,733,019.21) |
| Water service income | USD | 3,837,593.86 |
| Net operating income () | USD | 104,574.65 |
| Income requirement concerning the cost of equity capital () | USD | 0.00 |
| Debt service costs () (interest and capital) | USD | (843,198.22) |
| Net balance of operations | USD | (738,623.57) |
| Debt service coverage () | - | 0.12 |
| Water consumption () | m3 | 11,109,022.70 |
| Average water tariff () | USD/m3 | 0.41 |
| Category | Symbol | Unit | Year 1 | Year 2 | Year 3 |
|---|---|---|---|---|---|
| Operation and maintenance costs | USD | (3,946,506.89) | (4,159,994.57) | (4,373,482.25) | |
| Water service income | USD | 4,958,344.75 | 5,313,864.70 | 5,527,352.38 | |
| Net operating income | USD | 1,011,837.86 | 1,153,870.13 | 1,153,870.13 | |
| Debt service costs (interest and capital) | USD | (843,198.22) | (843,198.22) | (843,198.22) | |
| Net balance of operations | USD | 168,639.64 | 192,311.69 | 192,311.69 | |
| Debt service coverage | - | 1.20 | 1.37 | 1.37 | |
| Income requirement concerning the cost of equity capital | USD | 6745.59 | 7692.47 | 7692.47 | |
| Total income () | USD | 6,470,620.98 | 6,827,087.81 | 7,040,575.49 | |
| Supply costs (Equation (2)) | USD | 4,796,180.70 | |||
| Investment to reduce water losses (Equation (5)) | USD | - | (118,360.22) | (118,360.22) | |
| IWM payment income | USD | 1,505,530.64 | 1,505,530.64 | 1,505,530.64 | |
| Water consumption | m3 | 11,238,303.00 | 11,403,623.00 | 11,571,376.00 | |
| Average water tariff ) | USD/m3 | 0.58 | 0.60 | 0.61 |
Disclaimer/Publisher’s Note: The statements, opinions and data contained in all publications are solely those of the individual author(s) and contributor(s) and not of MDPI and/or the editor(s). MDPI and/or the editor(s) disclaim responsibility for any injury to people or property resulting from any ideas, methods, instructions or products referred to in the content. |
© 2024 by the authors. Licensee MDPI, Basel, Switzerland. This article is an open access article distributed under the terms and conditions of the Creative Commons Attribution (CC BY) license (https://creativecommons.org/licenses/by/4.0/).
Share and Cite
Granda-Aguilar, F.; Benavides-Muñoz, H.M.; Arteaga-Marín, J.; Massa-Sánchez, P.; Ochoa-Cueva, P. Sustainable Water Service Tariff Model for Integrated Watershed Management: A Case Study in the Ecuadorian Andes. Water 2024, 16, 1816. https://doi.org/10.3390/w16131816
Granda-Aguilar F, Benavides-Muñoz HM, Arteaga-Marín J, Massa-Sánchez P, Ochoa-Cueva P. Sustainable Water Service Tariff Model for Integrated Watershed Management: A Case Study in the Ecuadorian Andes. Water. 2024; 16(13):1816. https://doi.org/10.3390/w16131816
Chicago/Turabian StyleGranda-Aguilar, Fernando, Holger Manuel Benavides-Muñoz, Juan Arteaga-Marín, Priscilla Massa-Sánchez, and Pablo Ochoa-Cueva. 2024. "Sustainable Water Service Tariff Model for Integrated Watershed Management: A Case Study in the Ecuadorian Andes" Water 16, no. 13: 1816. https://doi.org/10.3390/w16131816
APA StyleGranda-Aguilar, F., Benavides-Muñoz, H. M., Arteaga-Marín, J., Massa-Sánchez, P., & Ochoa-Cueva, P. (2024). Sustainable Water Service Tariff Model for Integrated Watershed Management: A Case Study in the Ecuadorian Andes. Water, 16(13), 1816. https://doi.org/10.3390/w16131816


