Abstract
In Saudi Arabia’s mountainous regions, debris flow is a natural hazard that poses a threat to infrastructure and human lives. To assess the potential zones of landslide in the Al-Hada Road area, a study was conducted using Geographic Information System (GIS) analysis and remote sensing (RS) data. The study took into account various factors that could affect landslides, such as drainage density, elevation, slope, precipitation, land use, geology, soil, and aspect. The study also included a field trip to identify 11 previous landslide events that were influenced by high-density drainage and slope. The study utilized weighted overlay analysis in a GIS environment to create a map indicating the potential landslide zones in the area. According to the analysis, low-risk areas cover 35,354,062.5 square meters, medium-risk areas cover 60,646,250 square meters, and high-risk zones cover an area of 8,633,281 square meters. This result was verified using the locations of previous landslide events. The study’s findings can help planners and decision-makers identify and prioritize areas for mitigation and prevention measures. Additionally, the study contributes to understanding landslide hazards in arid and semi-arid regions.
1. Introduction
In areas with mountainous terrain, landslides are a natural disaster that can cause significant damage and loss of life [1]. They happen when rock, mud, or debris moves down a slope pulled by gravity [2]. Landslides can be caused by earthquakes; heavy rainfall; fast-melting snow and ice; or even human activities, such as construction, deforestation, or mining [3]. They can take different forms, including flows, slides, or rock falls and topples. The most common type is rockfall, which happens when there is a high amount of loose material in mountainous regions. Landslides can be highly destructive and unpredictable, as they often occur suddenly and without warning [4]. In recent years, global warming and extreme weather events have increased the risk of landslides. Therefore, extensive analysis is necessary to minimize losses and prevent disasters [5,6].
Every year, the Red Sea Mountains in Saudi Arabia experience significant challenges from landslides [7]. These natural disasters pose a threat to the safety of those living nearby or using facilities in the area and can result in financial losses. Landslide incidents have been reported in various regions, including Al-Baha, Jazan, Al-Madinah, Makkah, and (most recently) on Al-Hada Road in Makkah province.
Al-Hada Road is a significant mountainous route that connects Al-Hada and Tiaf to Makkah al-Mukarramah. However, the road has faced frequent landslides since its construction because of its high elevation, steep slope, and corresponding rainfall levels. The landslides have resulted in significant damage to the road, leading to expensive repairs and maintenance that takes weeks to complete [8].
Studies conducted on landslides on Al-Hada Road have mainly concentrated on examining their geotechnical factors and their impact on neighboring infrastructure. These studies have pinpointed heavy rainfall and construction activities, such as manmade road cuts, as the primary causes of landslides. Moreover, they have assessed the efficiency of several prevention and mitigation measures, such as enhanced drainage systems, slope stabilization measures, and early warning systems [8,9].
Using remote sensing and raster data, the GIS-based weighted overlay technique successfully mapped potential groundwater, flood, and drought zones in Neom, northwest Saudi Arabia [10]. Moreover, Geographic Information Systems (GISs) and remote sensing data have been utilized to detect areas susceptible to landslides [11]. The weighted overlay analysis (WOA) method, which combines several layers of remote sensing data into a single map, has been used in studies to identify landslide prone areas. This method has proven reliable and precise in identifying such areas [12]. This study adapted the WOA method to incorporate high-resolution datasets from RS, for the first time, to identify landslide areas by analyzing various data sources spatially in the study area. The analysis will utilize several geospatial techniques, including hydrological modeling, image processing, and weighted overlay analysis. The present study aimed to predict the debris-flow-prone areas in Al-Hada Road using weighted overlay analysis and remote sensing data. Moreover, the outcomes of this study will help decision-makers in this area and similar arid and semi-arid regions identify and prioritize areas for mitigation and prevention measures.
2. Methodology
2.1. Study Area
The Al-Hada Road research site is situated in the western region of Saudi Arabia and can be located using the following coordinates: 40°13′ E, 21°18′ N and 40°18′ E, 21°24′ N (Figure 1). The study area has a diverse elevation range, 656 m at the bottom and 2336 m at the mountaintops. This variation in height poses a unique challenge to researchers investigating the area since different elevations can impact various aspects of the environment, such as temperature and precipitation [13]. Understanding how these elevation changes affect the environment is crucial to predicting future landslides [14,15].
Figure 1.
A map displaying Al-Hada Road, which runs through a hilly region with elevation varying from 656 m at the bottom to 2336 m at the mountaintops. The map located in the top left corner provides the study area’s location in Saudi Arabia.
Al-Hada Mountain is a part of the Red Sea Mountains, formed by uplifted Precambrian rock via Red Sea rifting. Over the years, erosion has occurred in this area, making Al-Hada Mountain incredibly rugged with steep slopes. The region is notable for its abundance of igneous rocks, such as diorite and granodiorite, as well as granite and granite gneiss. Additionally, various metamorphic rocks, mainly amphibolite schist, can be found in the area. These rocks form through different processes, including tectonic activity involving heat and pressure [16].
The climate in this area is comparable to other parts of Saudi Arabia, experiencing noticeable temperature changes throughout the day and year. Rainfall is common during the winter season, averaging about 95 mm of precipitation [17]. The mountains in this region contribute to the rainfall, which then spreads throughout the valleys. The main valleys in this area are situated to the west, where a road construction project is currently taking place [18].
2.2. Datasets
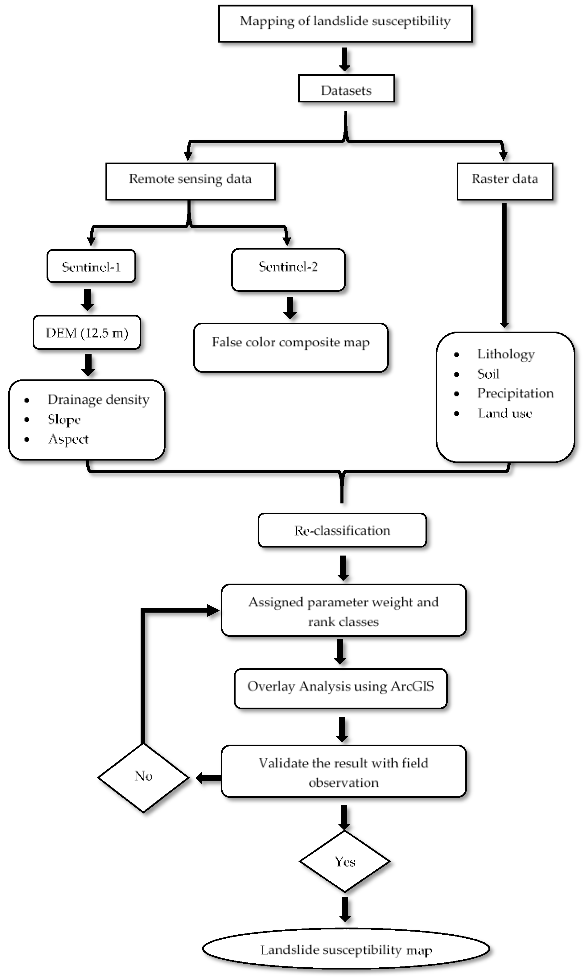
Mapping the susceptibility to landslides with remote sensing and Geographic Information System techniques is highly valuable and effective for assessing and evaluating the potential risks and hazards of landslides in a given area or region [19]. This method involves collecting, integrating, and analyzing various data types and information from different sources, such as geological, geomorphological, hydrological, and meteorological domains. To better comprehend and delineate the susceptibility to landslides in a spatial manner, datasets such as Sentinel-1 satellite imagery and digital elevation model (DEM) 12.5 are employed to generate and derive essential variables such as drainage density, slope angle, and aspect direction [20].
Moreover, raster data such as geology, soil type, precipitation rate, and land use/cover datasets are also incorporated and included to enhance the accuracy and reliability of the landslide susceptibility mapping [21]. The pre-processing in this research includes digitizing geological, geomorphological, hydrological, and meteorological datasets and converting them to raster files with the same pixel size. Raster files constructed from Sentinel-1 are DEM, drainage density, slope, and aspect. Sentinel-2 was used to build the false color composite map. The other datasets, like lithology, soil, precipitation, and land use, were obtained from the Ministry of Environment, Water, and Agriculture. On the other hand, the post-processing method includes field trips to rate the parameters used in this mapping procedure to assign appropriate weights, and classes are ranked based on their relative significance and contribution to creating a comprehensive and detailed landslide risk map. Weighted overlay analysis is a method of spatial analysis used to identify areas of interest based on the combination of multiple factors. It allows users to analyze and compare different layers of spatial data, assign relative weights to each layer, and generate a composite map showing each area’s relative importance or priority. This method can be used for various purposes, such as land use planning, environmental impact assessment, risk assessment, and other decision-making processes [22,23].
If the mapping result is not validated or verified with field data or ground truth, then the parameters must be reassigned with different weights, and the process must be repeated iteratively until a satisfactory and acceptable map is produced. Once this has been accomplished successfully, the risk map can be utilized to identify and locate areas or zones of low, medium, and high landslide susceptibility. The flow chart in Figure 2 illustrates the methodology procedure for mapping landslide susceptibility zones.
Figure 2.
A flow chart outlining how the datasets were utilized to map the potential landslide areas at risk on Al-Hada Road.
3. Results
Spatial analyses can significantly benefit from remote sensing data [10]. To accurately evaluate the risk of landslides, it is essential to use various datasets. This section will cover the datasets used for this purpose, as well as their potential for informing our understanding of landslide risk. Then, we will explore how these datasets can be combined with other raster data sources to create comprehensive models for predicting landslide risks. The datasets that will be examined include drainage density, elevation, slope, precipitation, land use, geology, soil, and aspect.
3.1. Drainage Density
Drainage density is a measure of the total length of a river or stream network relative to its area. It is used to assess the hydrological characteristics of an area and can help inform decisions about land use, water management, and environmental protection [24]. Drainage density is calculated by dividing the total length of all streams and rivers in an area by its total surface area. The resulting number is typically expressed as kilometers per square kilometer (km/km2). Drainage density is determined by studying the area’s terrain and using a GIS to better understand where drainage concentrates in a given area. Understanding the impact of terrain on drainage density can help identify areas that are prone to landslides [25]. If drainage or ephemeral streams come in contact with Al-Hada Roads they may suffer from landslides during heavy rainfall (Figure 3). The land in the area was divided into five categories based on the drainage density values. The five distinct categories are 0–1.07, 1.08–1.97, 1.98–2.9, 2.91–3.87, and 3.88–6.21 (km/km2) (Figure 4a).
Figure 3.
A 3D view of Al-Hada Mountain and Al-Hada Road. Al-Hada Road is a winding road connecting the cities of Al-Hada and Taif with the lowlands. The arrows indicate where ephemeral streams intersect with Al-Hada Road, creating potential landslide risks for road users and infrastructure.
Figure 4.
(a) A map displaying the five classes of drainage density in the study area, ranging from 0 to 1.07 (km/km2) for the smallest class and from 3.88 to 6.21 (km/km2) for the largest class. (b) A map showing the digital elevation model of the study area’s surface elevation, displaying a range of 656 to 922 m AMSL in the west and a sharp rise to 2336 m AMSL in the east. (c) A map illustrating the varying degrees of slope in the study areas. The slope ranges from 0 to 10 in the lower class and from 41 to 78 in the upper class. (d) A map showing the precipitation levels in the small range studied. The highest value recorded was 98 mm, while the lowest value was 90 mm.
3.2. Topography
Elevation plays a vital role in the formation and development of landslides, as it affects the rate at which the material falls and accumulates. Higher elevations create greater potential energy, which can cause faster and more destructive landslides [26]. A digital elevation model (DEM) is a 3D representation of a terrain’s surface used to map and analyze the topography of an area [27]. The topography was generated from Sentinel-1 satellite data. DEMs are commonly used in various fields, such as geology, hydrology, and landslide studies [7]. In their study on the impact of DEM resolution on the performance of landslide simulation using the Scoops3D model in Jiajiagou, northwest China, Qiu et al. (2022) concluded that improving simulation results does not always result from increasing resolution, with the best predictive capabilities being attributed to the medium resolutions (i.e., 5 and 10 m). Additionally, higher elevations are more likely to have steep slopes where debris can accumulate and start moving quickly. The research area was found to have a wide range of elevations, from a maximum of 2336 m above mean sea level (AMSL) to a minimum of 656 m AMSL. The elevation of the study area was classified into five distinct categories based on its altitude AMSL. These five categories are 656–922, 923–1181, 1182–1460, 1461–1799, and 1800–2336 m AMSL (Figure 4b).
3.3. Slope
The term “slope” is used to describe landforms with a distinct inclination from the horizontal [28]. It can refer to natural and artificial landforms, such as hills, mountains, and man-made structures such as roads. Slope terrain is important for studying the forces of erosion and sedimentation, as well as for understanding the impacts of human activities on landforms [29]. The slope is an essential factor in the study of landslides. The land’s slope can significantly impact the speed, direction, and destruction caused by landslides [30]. The slope of the study site varied significantly depending on its location. The highest slopes observed were in the mountainous area and near Al-Hada Road, with a maximum of 78°, and lower slopes of 0°, indicating that the terrain in this region is quite diverse. Additionally, we observed that steep slopes were more common in areas with low vegetation cover. This could be attributed to these areas being more susceptible to erosion and landslides given their steeper inclines. The study area was divided into five classes based on the slope values, ranging from 0 to 10° to 41 to 78° (Figure 4c).
3.4. Annual Precipitation
Al-Hada Road and its surrounding areas have an arid climate, with most of its annual precipitation occurring during the spring and winter. The highest rainfall occurs between October and April, with some additional rain falling in the summer [17]. The data were divided into five categories based on the amount of precipitation received in a year to better understand the precipitation patterns of the area. The categories were 90.3–92.1, 92.2–93.5, 93.6–95, and 95.1–96 mm per year. After examining the spatial distribution of the precipitation (Figure 4d), we found that the study area has low variations in the annual precipitation rate.
3.5. Lithology and Soil
Geological maps are essential for understanding land and predicting potential geological hazards such as landslides. Granite, granite gneiss, amphibolite schist, diorite, and granodiorite are the most common rock types found on Al-Hada Road [31] (Figure 5a). Studying the characteristics of these rocks helps identify areas prone to landslide hazards by revealing their composition, structure, and other factors, as well as how they interact with each other. Soil is an important component of the environment and plays a vital role in sustaining life. However, it also plays an important role in causing natural disasters, such as floods and landslides [32]. Soil is composed of minerals, organic matter, water, and air. There are many types of soil in Saudi Arabia, but loamy-skeletal and loamy-sandy soils are the most common in the study area (Figure 5b). Loamy-skeletal soil consists of a combination of clay, silt, and sand particles that provide good drainage and aeration for plants. It also has high nutrient content, which makes it ideal for agricultural production. Loamy-sandy soil is composed of a mixture of sand and silt particles. It is known for its good drainage and aeration, as well as its ability to retain nutrients. Soil plays an important role in the formation of landslides. Different types of soils can trigger different types of landslides depending on their composition and characteristics. For example, clay soils are more prone to triggering landslides than sandy soils. Furthermore, the amount of water present in the soil can also affect the type and intensity of a landslide.
Figure 5.
(a) A geological map of the study area’s rock types. Diorite, granodiorite, granite, and granite gneiss rocks are the most common types in the study area. (b) A map displays the distribution of soil types within the study area. (c) A map showing the five different aspect direction classes in the study area. (d) A map exhibiting the land use/land cover of the study area. It indicates that the majority of the area is bare land, with residential areas coming in second as the main cover type. Agricultural areas, on the other hand, only represent a small portion of the area.
3.6. Aspect
An aspect map of a study area is important for understanding the dip direction of the slopes in that region. It helps identify the orientation of the slope and can be used to determine if it is suitable for various activities such as agriculture, construction, or mining [33]. Aspect maps can also be used to identify areas that are prone to erosion or landslides, especially in mountainous road cuts. If the structure plane is directed at the road cuts, this will increase the possibility of landslides. By understanding the dip direction of the slopes, we can better plan our activities in that region and make sure they are performed safely and efficiently. The aspect data are divided into five classes: 0–68 (northeast), 69–150 (northeast–southeast), 151–221 (southeast–southwest), 222–285 (southwest–northwest), and 286–360 (northwest) (Figure 5c).
3.7. Land Use and Land Cover
Land use and land cover maps are essential data for visualizing the spatial distribution of land features, such as forests, agricultural fields, urban areas, and water bodies. These maps provide valuable information about the environment and can be used to identify areas of land change over time [34]. They can also be used to assess the impact of human activities on natural ecosystems and create strategies for sustainable development [35,36]. Land use categories in the study area include residential, vegetation, and bare land. Al-Hada Road is an example of a road located in the bare land category. The map below provides insight into how humans utilize the space around them for development purposes. It also allows us to identify areas vulnerable to environmental hazards such as landslides (Figure 5d).
4. Discussion
Field observations identifying mass-wasting hazard types in the study area revealed that most of the previous hazards were landslides progressing downslope at high speeds and hitting the road. These events happened after intense rainstorms. When heavy rain falls on Al-Hada Mountain’s steep slopes, it can quickly produce large amounts of surface runoff that carries loose rocks downslope.
In addition, road cuts are another factor that contributes to triggering landslides. These road constructions can cause significant disturbances on the slopes of Al-Hada Mountain, causing instability and weakening the slopes. These operations remove the material or alter the landscape, making slopes more susceptible to mass-wasting events such as landslides.
Our field trip concluded that water ran over the mountain surfaces during extreme rainfall, reaching dense drainage areas. Some of these intense areas are on steep slopes in the high-elevation area. In this case, they became unstable, leading landslides to impact Al-Hada Road, especially when the structure was directed toward the road.
Based on our field observations, assigning high weights to both the drainage density and slope layers within the weighted overlay analysis allows for more accurate predictions of where landslides may occur, as these two layers are both factors that influence how water moves across the landscape, making them critical components in understanding where landslides might occur. Furthermore, because previous landslides were concentrated in the high-elevation area, higher-elevation areas were given the second-highest weights. The other parameters were used in the weighted overlay analysis, but they were given low weights because of their low contribution to predicting potential landslide areas.
In Sadagah’s (2014) manuscript [8], the methodology and results are correct and satisfactory. However, there are notable problems regarding the terminology of analyzed landslides. Specifically, for a landslide to be a debris flow, the moving material must be capable of flow. This dynamic is only present in materials with a minimum percentage of water of 40% by volume. Therefore, it is not typical of an arid region, with an average annual precipitation that does not reach 100 mm. Debris flows can be triggered in heavy precipitation episodes during a storm, but it would not be a widespread phenomenon in the study area.
The weight percentage for each parameter and the rank of each class are displayed in Table 1. The table displays the weight percentages assigned to various factors that affect the risk of landslides in the area under study. The drainage density parameter has the highest weight percentage at 35, which implies that it is the most significant factor in determining the risk of landslides. The slope parameter has the second-highest weight percentage at 35, and the elevation parameter comes in third with a weight percentage of 10. The precipitation, lithology, soil, aspect, and land use/land cover parameters each have a weight percentage of five, indicating that they have a smaller impact on the susceptibility to landslides.
Table 1.
The layers utilized in the overlay analysis to identify potential landslide zones and their influences, classes, and scales.
Figure 6 displays the outcome of the weighted overlay analysis, highlighting the regions with varying levels of landslide risk. The low-risk locations are indicated in green, covering an area of 35,354,063 square meters. The medium-risk areas are marked in yellow and cover 60,646,250 square meters. The high-risk zones are depicted in red, covering an area of 8,633,281 square meters.
Figure 6.
Map displaying the potential landslide zones in the Al-Hada Road area.
The 11 landslide locations discovered during the field trip were used to validate risk areas created for the present study (Figure 7). This preventive measure is essential to eliminate any false outcomes. All 11 landslides were located in high-risk zones, validating the results of the weighted overlay analysis.
Figure 7.
Potential landslide zones resulting from weighted overlay analysis and the 11 observed landslides from the field trip to Al-Hada Mountain. The figure demonstrates the validity of the proposed method for assessing landslide hazards in the study area.
The research methodology described in this article utilizes remote sensing data to be analyzed using WOA technology in the GIS environment to identify the areas where landslides have occurred and predict potential locations for future landslides. It has the potential to be applied in other regions with similar topographical and climatic conditions that are susceptible to landslides.
5. Conclusions
In this study, we developed a landslide susceptibility map for the Al-Hada Mountain region in Saudi Arabia using GIS-based weighted overlay analysis and remote sensing data. The study used various parameters such as drainage density, elevation, slope, precipitation, land use, geology, soil, and aspect to map the region’s landslide zones. The assessment showed low-risk areas covering an area of 35,354,062.5 square meters, medium-risk areas covering 60,646,250 square meters, and high-risk zones covering an area of 8,633,281 square meters. The field trip to Al-Hada Road identified 11 previous landslides in areas characterized by dense drainage and a high slope. These previous incidents validated our mapped results. This study provides a baseline for future landslide and risk assessment studies in Saudi Arabia and similar regions. Further research is needed to understand how climate change may influence landslides in Saudi Arabia’s mountainous areas.
This approach may be less practical in regions with small-scale landslides that have a size of less than 10 m. The pixel size in the satellite data is around 10 m, making determining the extent of the landslides challenging. Therefore, we recommended using unmanned aerial vehicle (UAV) data for small-scale landslides.
Author Contributions
Conceptualization, T.A. and A.S.E.-S.; methodology, T.A. and A.S.E.-S.; software, T.A. and A.S.E.-S.; writing—original draft preparation, T.A. and A.S.E.-S.; writing—review and editing, T.A. and A.S.E.-S. All authors have read and agreed to the published version of the manuscript.
Funding
Researchers’ supporting project number (RSPD2023R791), King Saud University, Riyadh, Saudi Arabia.
Data Availability Statement
All data generated or analyzed during this study are included in the published article.
Acknowledgments
The authors extend their appreciation to Researchers Supporting Project number (RSPD2023R791), King Saud University, Riyadh, Saudi Arabia. Moreover, the authors thank the anonymous reviewers for their valuable suggestions and constructive comments.
Conflicts of Interest
The authors declare no conflict of interest.
References
- Luo, H.Y.; Zhang, L.M.; Zhang, L.L.; He, J.; Yin, K.S. Vulnerability of buildings to landslides: The state of the art and future needs. Earth-Sci. Rev. 2023, 238, 104329. [Google Scholar] [CrossRef]
- Reichenbach, P.; Rossi, M.; Malamud, B.D.; Mihir, M.; Guzzetti, F. A review of statistically-based landslide susceptibility models. Earth-Sci. Rev. 2018, 180, 60–911. [Google Scholar] [CrossRef]
- Lacroix, P.; Handwerger, A.L.; Bièvre, G. Life and death of slow-moving landslides. Nat. Rev. Earth Environ. 2020, 1, 404–419. [Google Scholar] [CrossRef]
- Alharbi, T.; Sultan, M.; Sefry, S.; ElKadiri, R.; Ahmed, M.; Chase, R. An assessment of landslide susceptibility in the Faifa area, Saudi Arabia, using remote sensing and GIS techniques. Nat. Hazards Earth Syst. Sci. 2014, 14, 1553–1564. [Google Scholar] [CrossRef]
- Zhou, W.; Qiu, H.; Wang, L.; Pei, Y.; Tang, B.; Ma, S.; Yang, D.; Cao, M. Combining rainfall-induced shallow landslides and subsequent debris flows for hazard chain prediction. CATENA 2022, 213, 106199. [Google Scholar] [CrossRef]
- Qiu, H.; Zhu, Y.; Zhou, W.; Sun, H.; He, J.; Liu, Z. Influence of DEM resolution on landslide simulation performance based on the SCOOPS3D model. Geomat. Nat. Hazards Risk 2022, 13, 1663–1681. [Google Scholar] [CrossRef]
- Youssef, A.M.; Mahdi, A.M.; Al-Katheri, M.M.; Pouyan, S.; Pourghasemi, H.R. Multi-hazards (landslides, floods, and gully erosion) modeling and mapping using machine learning algorithms. J. Afr. Earth Sci. 2023, 197, 104788. [Google Scholar] [CrossRef]
- Sadagah, B. A vigorous debris-flow incident at Al-Hada descent and remedial measures. In Landslide Science for a Safer Geoenvironment; Sassa, K., Canuti, P., Yin, Y., Eds.; Springer: Berlin/Heidelberg, Germany, 2014; pp. 715–718. [Google Scholar]
- Youssef, A.M.; Pradhan, B.; Maerz, N.H. Debris flow impact assessment caused by 14 April 2012 rainfall along the Al-Hada Highway, Kingdom of Saudi Arabia using high-resolution satellite imagery. Arab. J. Geosci. 2014, 7, 2591–2601. [Google Scholar] [CrossRef]
- Alharbi, T. Mapping of groundwater, flood, and drought potential zones in neom, Saudi Arabia, using GIS and remote sensing techniques. Water 2023, 15, 966. [Google Scholar] [CrossRef]
- Casagli, N.; Intrieri, E.; Tofani, V.; Gigli, G.; Raspini, F. Landslide detection, monitoring and prediction with remote-sensing techniques. Nat. Rev. Earth Environ. 2023, 4, 51–64. [Google Scholar] [CrossRef]
- Shit, P.K.; Bhunia, G.S.; Maiti, R. Potential landslide susceptibility mapping using weighted overlay model (WOM). Model. Earth Syst. Environ. 2016, 2, 21. [Google Scholar] [CrossRef]
- Stüwe, K.; Robl, J.; Turab, S.A.; Sternai, P.; Stuart, F.M. Feedbacks between sea-floor spreading, trade winds and precipitation in the Southern Red Sea. Nat. Commun. 2022, 13, 5405. [Google Scholar] [CrossRef]
- Ma, S.; Qiu, H.; Zhu, Y.; Yang, D.; Tang, B.; Wang, D.; Wang, L.; Cao, M. Topographic changes, surface deformation and movement process before, during and after a rotational landslide. Remote Sens. 2023, 15, 662. [Google Scholar] [CrossRef]
- Hürlimann, M.; Coviello, V.; Bel, C.; Guo, X.; Berti, M.; Graf, C.; Hübl, J.; Miyata, S.; Smith, J.B.; Yin, H.Y. Debris-flow monitoring and warning: Review and examples. Earth-Sci. Rev. 2019, 199, 102981. [Google Scholar] [CrossRef]
- Alghamdi, A.G.; Aly, A.A.; Majrashi, M.A.; Ibrahim, H.M. Analysis of rockfall hazards along NH-15: A case study of Al-Hada road, Saudi Arabia. Geoenvironmental Disasters 2020, 7, 1. [Google Scholar]
- Almazroui, M.; Islam, M.N.; Alkhalaf, A.K.; Saeed, F. Spatiotemporal analysis of the annual rainfall in the Kingdom of Saudi Arabia. Theor. Appl. Climatol. 2021, 144, 1039–1054. [Google Scholar]
- Almazroui, M.; Islam, M.N.; Jones, P.D.; Athar, H.; Rahman, M.A. Recent climate change in the Arabian Peninsula: Seasonal rainfall and temperature climatology of Saudi Arabia for 1979–2009. Atmos. Res. 2012, 111, 29–45. [Google Scholar] [CrossRef]
- Shahabi, H.; Hashim, M. Landslide susceptibility mapping using GIS-based statistical models and Remote sensing data in tropical environment. Sci. Rep. 2015, 5, 9899. [Google Scholar] [CrossRef]
- Zhang, Q.; Ye, S.; Yan, F.; Ren, B. Application of RS & GIS in Regional Landslides Susceptibility Mapping and Spatiotemporal Characteristics Analysis. IOP Conf. Ser. Earth Environ. Sci. 2020, 428, 012093. [Google Scholar]
- Alkhasawneh, M.; Ngah, U.K.; Isa, N.A.M.; Pradhan, B.; Al-Batah, M.S.; Al-Amoush, H. GIS-based landslide susceptibility mapping and assessment using bivariate statistical models: A case study of Al-Hashimiya Qasabah, Zarqa Governorate, Jordan. Geoenviron. Disasters 2020, 7, 8. [Google Scholar]
- Chen, Y.; Yu, J.; Khan, S. Spatial sensitivity analysis of multi-criteria weights in GIS-based land suitability evaluation. Environ. Model. Softw. 2010, 25, 1582–1591. [Google Scholar] [CrossRef]
- Malczewski, J.; Rinner, C. (Eds.) Chapter 4: Weighted Linear Combination. In Multicriteria Decision Analysis in Geographic Information Science; Springer: Berlin/Heidelberg, Germany, 2015. [Google Scholar]
- Lin, P.; Pan, M.; Wood, E.F.; Yamazaki, D.; Allen, G.H. A new vector-based global river network dataset accounting for variable drainage density. Sci. Data 2021, 8, 28. [Google Scholar] [CrossRef] [PubMed]
- Yang, S.-Y.; Chang, C.-H.; Hsu, C.-T.; Wu, S.-J. Variation of uncertainty of drainage density in flood hazard mapping assessment with coupled 1D–2D hydrodynamics model. Nat. Hazards 2022, 111, 2297–2315. [Google Scholar] [CrossRef]
- Liu, C.; Wang, J.; Li, Z. A new method for estimating the potential energy of debris flows based on a two-phase flow model. Landslides 2019, 16, 1–14. [Google Scholar] [CrossRef]
- Hengl, T.; Reuter, H.I. (Eds.) Chapter 2: Digital Elevation Model Terminology. In Geomorphometry: Concepts, Software, Applications; Elsevier: Amsterdam, The Netherlands, 2009. [Google Scholar]
- Zhou, Q.; Liu, X. Analysis of errors of derived slope and aspect related to DEM data properties. Comput. Geosci. 2004, 30, 369–378. [Google Scholar] [CrossRef]
- Gabet, E.J.; Mudd, S.M. Bedrock erosion by root fracture and tree throw: A coupled biogeomorphic model to explore the humped soil production function and the persistence of hillslope soils. J. Geophys. Res. Earth Surf. 2010, 115, 4005–4019. [Google Scholar] [CrossRef]
- Larsen, I.J.; Montgomery, D.R. Landslide erosion coupled to tectonics and river incision. Nat. Geosci. 2012, 5, 468–473. [Google Scholar] [CrossRef]
- Sadagah, B. Rockfall Analysis, Modeling and Mitigation Along Al-Hada Descent Road, Saudi Arabia. In Engineering Geology for Society and Territory–Volume 2; Springer: Berlin/Heidelberg, Germany, 2015; pp. 1931–1935. [Google Scholar] [CrossRef]
- Borrelli, P.; Robinson, D.A.; Panagos, P.; Lugato, E.; Yang, J.E.; Alewell, C.; Wuepper, D.; Montanarella, L.; Ballabio, C. Land use and climate change impacts on global soil erosion by water (2015–2070). Proc. Natl. Acad. Sci. USA 2020, 117, 21994–22001. [Google Scholar] [CrossRef]
- Saravanan, S.; Thirumalaivasan, D. Assessment of Morphometric Parameters as the Basis for Hydrological Analysis of a River Basin Using GIS and Remote Sensing Techniques. ISPRS Int. J. Geo-Inf. 2020, 11, 459. [Google Scholar] [CrossRef]
- Song, X.-P.; Hansen, M.C.; Tyukavina, A.; Potapov, P.V.; Stehman, S.V.; Vermote, E.F.; Townshend, J.R.; Krylov, A.; Kommareddy, I.; Egorov, A. Global land change from 1982 to 2016. Nature 2018, 560, 639–643. [Google Scholar] [CrossRef]
- Fritz, S.; See, L.; McCallum, I.; You, L.; Bun, A.; Moltchanova, E.; Duerauer, M.; Albrecht, F.; Schill, C.; Perger, C.; et al. Mapping global cropland and field size. Glob. Chang. Biol. 2015, 21, 1980–1992. [Google Scholar] [CrossRef] [PubMed]
- Guo, Z.; Chen, L.; Yin, K.; Shrestha, D.P.; Zhang, L. Quantitative risk assessment of slow-moving landslides from the viewpoint of decision-making: A case study of the Three Gorges Reservoir in China. Eng. Geol. 2020, 273, 105667. [Google Scholar] [CrossRef]
Disclaimer/Publisher’s Note: The statements, opinions and data contained in all publications are solely those of the individual author(s) and contributor(s) and not of MDPI and/or the editor(s). MDPI and/or the editor(s) disclaim responsibility for any injury to people or property resulting from any ideas, methods, instructions or products referred to in the content. |
© 2023 by the authors. Licensee MDPI, Basel, Switzerland. This article is an open access article distributed under the terms and conditions of the Creative Commons Attribution (CC BY) license (https://creativecommons.org/licenses/by/4.0/).






