Application of GIS, Multi-Criteria Decision-Making Techniques for Mapping Groundwater Potential Zones: A Case Study of Thalawa Division, Sri Lanka
Abstract
1. Introduction
2. Materials and Methods
2.1. Study Area
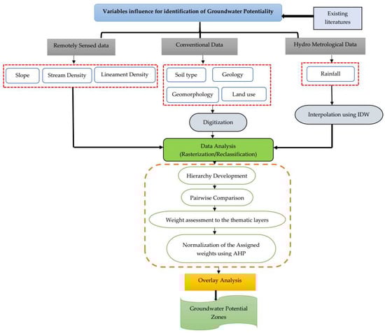
2.2. Selecting Criteria and Data Preparation
2.3. Assignment of Weights and Criteria Normalization
2.4. Normalized Weights and Identification Groundwater Potentiality
3. Results
3.1. Groundwater Potentiality for Major Criteria
3.1.1. Slope
3.1.2. Rainfall
3.1.3. Geomorphology
3.1.4. Soil Types
3.1.5. Geology
3.1.6. Land Use
3.1.7. Stream Density
3.1.8. Lineament Density
3.2. Distribution of the Groundwater Potential Zones in Thlawa
3.3. Validation of Groundwater Potential Zones in Thalawa
4. Discussion
4.1. The Potentiality of Groundwater, Water Depth, and Discharge
4.2. The Impact of Slope, Rainfall, and Elevation on Groundwater Potential
4.3. Effect of Geological Factors on Groundwater Potentiality
5. Conclusions
Author Contributions
Funding
Data Availability Statement
Acknowledgments
Conflicts of Interest
References
- Ibrahim-Bathis, K.; Ahmed, S.A. Geospatial technology for delineating groundwater potential zones in Doddahalla watershed of Chitradurga district, India. Egypt. J. Remote Sens. Space Sci. 2016, 19, 223–234. [Google Scholar] [CrossRef]
- Nampak, H.; Pradhan, B.; Manap, M.A. Application of GIS-based data driven evidential belief function model to predict groundwater potential zonation. J. Hydrol. 2014, 513, 283–300. [Google Scholar] [CrossRef]
- Senanayake, I.P.; Dissanayake, D.M.D.O.K.; Mayadunna, B.B.; Weerasekera, W.L. An approach to delineate groundwater recharge potential sites in Ambalantota, Sri Lanka using GIS techniques. Geosci. Front. 2016, 7, 115–124. [Google Scholar] [CrossRef]
- Gleeson, T.; Befus, K.M.; Jasechko, S.; Luijendijk, E.; Cardenas, C.M.B. The global volume and distribution of modern groundwater. Nat. Geosci. 2016, 9, 161–167. [Google Scholar] [CrossRef]
- Kumari, M.; Rai, S.R.; Mishra, P.K. Impact of Land-use/cover Changes on Groundwater Level Dynamics in Semi-Arid Region of India. Ann. Nat. Assoc. Geogr. India 2023, 43, 152–173. [Google Scholar] [CrossRef]
- Jha, M.K.; Chowdary, V.M.; Chowdhury, A. Groundwater assessment in Salboni Block, West Bengal (India) using remote sensing, geographical information system and multi-criteria decision analysis techniques. Hydrogeol. J. 2010, 18, 1713–1728. [Google Scholar] [CrossRef]
- Villholth, K.G.; Rajasooriyar, L.D. Groundwater Resources and Management Challenges in Sri Lanka—An Overview. Water Resour. Manag. 2010, 24, 1489–1513. [Google Scholar] [CrossRef]
- Yu, H.L.; Chu, H.J. Recharge signal identification based on groundwater level observations. Environ. Monit. Assess. 2011, 184, 5971–5982. [Google Scholar] [CrossRef] [PubMed]
- Chu, H.J. Drought detection of regional nonparametric standardized groundwater index. Water Resour. Manag. 2018, 32, 3119–3134. [Google Scholar] [CrossRef]
- Mishra, A.; Rai, A.; Mishra, P.K.; Rai, S.R. Evaluation of hydro-chemistry in a phreatic aquifer in the Vindhyan Region, India, using entropy weighted approach and geochemical modelling. Acta Geochim. 2023, 42, 648–672. [Google Scholar] [CrossRef]
- Pasalari, H.; Nodehi, R.N.; Mahvi, A.H.; Yaghmaeian, K.; Charrahi, Z. Landfill site selection using a hybrid system of AHP-fuzzy in GIS environment: A case study in Shiraz city, Iran. MethodsX 2019, 6, 1454–1466. [Google Scholar] [CrossRef] [PubMed]
- Pathmanandakumar, V.; Thasarathan, N.; Ranagalage, M. An Approach to Delineate Potential Groundwater Zones in Kilinochchi District, Sri Lanka, Using GIS Techniques. ISPRS Int. J. Geo-Inf. 2021, 10, 730. [Google Scholar] [CrossRef]
- Premathalika, K.M. Groundwater, Environment and Management. 2022. Available online: https://divaina.lk (accessed on 31 May 2023).
- Pankaj, K.; Herath, S.; Avtar, R.; Takeuchi, K. Mapping of groundwater potential zones in Killinochi area, Sri Lanka, using GIS and remote sensing techniques. Sustain. Water Resour. Manag. 2016, 2, 419–430. [Google Scholar]
- Alahacoon, N.; Edirisinghe, M. Spatial variability of rainfall trends in Sri Lanka from 1989 to 2019 as an indication of climate change. ISPRS Int. J. Geo-Inf. 2021, 10, 84. [Google Scholar] [CrossRef]
- Basílio, M.P.; Pereira, V.; Costa, H.G.; Santos, M.; Ghosh, A. A systematic review of the applications of multi-criteria decision aid methods (1977–2022). Electronics 2022, 11, 1720. [Google Scholar] [CrossRef]
- Sałabun, W.; Watróbski, J.; Shekhovtsov, A. Are MCDA Methods Benchmarkable? A Comparative Study of TOPSIS, VIKOR, COPRAS, and PROMETHEE II Methods. Symmetry 2020, 12, 1549. [Google Scholar] [CrossRef]
- Withange, W.K.N.C.; Gunathilaka, M.D.K.L.; Mishra, P.K.; Wijesinghe, W.M.D.C.; Thripathi, S. Indexing habitat suitability and human-elephant conflicts using GIS-MCDA in a human-dominated landscape. Geogr. Sustain. 2023, 4, 343–355. [Google Scholar] [CrossRef]
- Behzadian, M.; Otaghsara, S.K.; Yazdani, M.; Ignatius, J. A state-of the-art survey of TOPSIS applications. Expert Syst. Appl. 2012, 39, 13051–13069. [Google Scholar] [CrossRef]
- Greene, R.; Devillers, R.; Luther, J.E.; Eddy, B.G. GIS-based multiple-criteria decision analysis. Geogr. Compass 2011, 5, 412–432. [Google Scholar] [CrossRef]
- Wijesinghe, W.M.D.C.; Mishra, P.K.; Tripathi, S.; Abdelrahman, K.; Tiwari, A.; Fnais, M.S. Integrated flood hazard vulnerability modeling of Neluwa (Sri Lanka) using analytical hierarchy process and geospatial techniques. Water 2023, 15, 1212. [Google Scholar] [CrossRef]
- Malczewski, J. GIS-based multi-criteria decision analysis: A survey of the literature. Int. J. Geogr. Inf. 2006, 20, 703–726. [Google Scholar] [CrossRef]
- Mondal, B.K.; Kumari, S.; Ghosh, A.; Mishra, P.K. Transformation and risk assessment of the East Kolkata Wetlands (India) using fuzzy MCDM method and geospatial technology. Geogr. Sustain. 2022, 3, 191–203. [Google Scholar] [CrossRef]
- Jayasinghe, A.; Withanage, W. A geographical information system-based multi-criteria decision analysis of potato cultivation land suitability in Welimada divisional secretariat, Sri Lanka. Potato J. 2020, 47, 126–134. [Google Scholar]
- Wijesinghe, W.M.D.C.; Withanage, N.C. Application of the GIS-MCDA to identify land suitability for legume crops cultivation: An empirical investigationbased on Thalawa DSD, Sri Lanka. Int. J. Spat. Temporal Multimed. Inf. Syst. 2022, in press. [CrossRef]
- Kariyawasam, T.; Basnayake, V.; Wanniarachchi, S.; Sarukkalige, R.; Rathnayake, U. Application of GIS Techniques in Identifying Artificial Groundwater Recharging Zones in Arid Regions: A Case Study in Tissamaharama, Sri Lanka. Hydrology 2022, 9, 224. [Google Scholar] [CrossRef]
- Ramya, R.; Nanthakumaran, A.; Senanayake, I.P. Identification of artificial groundwater recharge zones in Vavuniya district using remote sensing and GIS. AGRIEAST J. Agric. Sci. 2019, 13, 44–55. [Google Scholar] [CrossRef]
- Shao, Z.; Huq, E.; Cai, B.; Altan, O.; Li, Y. Integrated remote sensing and GIS approach using Fuzzy-AHP to delineate and identify groundwater potential zones in semi-arid Shanxi. Environ. Model. Softw. 2020, 134, 104868. [Google Scholar] [CrossRef]
- Silwal, C.B.; Pathak, D. Review on practices and state of the art methods on delineation of ground water potential using GIS and remote sensing. Bull. Dep. Geol. 2018, 20, 7–20. [Google Scholar] [CrossRef]
- Abijitha, D.; Saravanan, S.; Singha, L.; Jennifer, J.J.; Saranya, T.; Parthasarathy, K.S.S. GIS-based multi-criteria analysis for identification of potential groundwater recharge zones—A case study from Ponnaniyaru watershed, Tamil Nadu, India. HydroResearch 2020, 3, 1–14. [Google Scholar] [CrossRef]
- Kumar, M.; Singh, P.; Singh, P.; Region, C. Fuzzy AHP based GIS and remote sensing techniques for the groundwater potential zonation for Bundelkhand Craton Region, India Fuzzy AHP based GIS and remote sensing techniques for. Geocarto Int. 2021, 37, 6671–6694. [Google Scholar] [CrossRef]
- Rajasekhar, M.; Sudarsana Raju, G.; Sreenivasulu, Y.; Siddi Raju, R. Delineation of groundwater potential zones in semi-arid region of Jilledubanderu river basin, Anantapur District, Andhra Pradesh, India using fuzzy logic, AHP and integrated fuzzy-AHP approaches. HydroResearch 2019, 2, 97–108. [Google Scholar] [CrossRef]
- Doke, A.B.; Zolekar, R.B.; Patel, H.; Das, S. Geospatial mapping of groundwater potential zones using multi-criteria decision-making AHP approach in a hardrock basaltic terrain in India. Eco. Indic. 2021, 127, 107685. [Google Scholar] [CrossRef]
- Chowdhury, A.; Jha, M.K.; Chowdary, V.M. Delineation of groundwater recharge zones and identification of artificial recharge sites in West Medinipur district, West Bengal, using RS, GIS and MCDM techniques. Environ. Earth Sci. 2010, 59, 1209–1222. [Google Scholar] [CrossRef]
- Mandal, B.; Dolui, G.; Satpathy, S. Land suitability assessment for potential surface irrigation of river catchment for irrigation development in Kansai watershed, Purulia, West Bengal, India. Sustain. Water Resour. Manag. 2018, 4, 699–714. [Google Scholar] [CrossRef]
- Berhanu, K.G.; Hatiye, S.D. Identification of groundwater potential zones using proxy data: Case study of Megech watershed, Ethiopia. J. Hydrol. Reg. Stud. 2020, 28, 100676. [Google Scholar] [CrossRef]
- Tamiru, H.; Wagari, M.; Tadese, B. An integrated Artificial Intelligence and GIS spatial analyst tools for Delineation of Groundwater Potential Zones in complex terrain: Fincha Catchment, Abay Basi, Ethiopia. Air Soil. Water Res. 2022, 15, 11786221211045972. [Google Scholar] [CrossRef]
- Andualem, T.G.; Demeke, G.G. Groundwater potential assessment using GIS and remote sensing: A case study of Guna tana landscape, upper blue Nile Basin, Ethiopia. J. Hydrol. Reg. Stud. 2019, 24, 100610. [Google Scholar] [CrossRef]
- Aslan, V.; Çelik, R. Integrated GIS-based multi-criteria analysis for groundwater potential mapping in the euphrates’s sub-basin, harran basin, turkey. Sustainability 2021, 13, 7375. [Google Scholar] [CrossRef]
- Achu, A.L.; Thomas, J.; Reghunath, R. Groundwater for Sustainable Development Multi-criteria decision analysis for delineation of groundwater potential zones in a tropical river basin using remote sensing, GIS and analytical hierarchy process (AHP). Groundw. Sustain. Dev. 2020, 10, 100365. [Google Scholar] [CrossRef]
- Sajil Kumar, P.J.; Elango, L.; Schneider, M. GIS and AHP Based Groundwater Potential Zones Delineation in Chennai River Basin (CRB), India. Sustainability 2022, 14, 1830. [Google Scholar] [CrossRef]
- Divisional Secretariat Division. Resource Profile—2020, Divisional secretariat Division: Thalawa, Anuradhapura, Sri Lanka. 2020. Available online: http://www.thalwa.ds.lk (accessed on 1 June 2023).
- Wijesinghe, W.M.D.C.; Withanage, W.K.N.C. Detection of the changes in land use and land cover using remote sensing and GIS in Thalawa DS Division. Prathimana J. 2021, 14, 72–86. [Google Scholar]
- Sarwar, A.; Ahmad, S.R.; Rehmani, M.I.A.; Asif Javid, M.; Gulzar, S.; Shehzad, M.A.; Shabbir Dar, J.; Baazeem, A.; Iqbal, M.A.; Rahman, M.H.U.; et al. Mapping groundwater potential for irrigation, by geographical information system and remote sensing Techniques: A case study of district lower Dir, Pakistan. Atmosphere 2021, 12, 669. [Google Scholar] [CrossRef]
- Pal, S.; Kundu, S.; Mahato, S. Groundwater potential zones for sustainable management plans in a river basin of India and Bangladesh. J. Clean. Prod. 2020, 257, 120311. [Google Scholar] [CrossRef]
- Verma, N.; Patel, R.K. Delineation of groundwater potential zones in lower Rihand River Basin, India using geospatial techniques and AHP. Egypt. J. Remote Sens. Space Sci. 2020, 24, 559–570. [Google Scholar] [CrossRef]
- Senthilkumar, M.; Gnanasundar, D.; Arumugam, R. Identifying groundwater recharge zones using remote sensing & GIS techniques in Amaravathi aquifer system, Tamil Nadu, South India. Sustain. Environ. Res. 2019, 29, 15. [Google Scholar] [CrossRef]
- Arulbalaji, P.; Padmalal, D.; Sreelash, K. GIS and AHP techniques based delineation of groundwater potential zones: A case study from southern western Ghats, India. Sci. Rep. 2019, 9, 2082. [Google Scholar] [CrossRef] [PubMed]
- Arefin, R. Groundwater for sustainable development groundwater potential zone identification at Plio-Pleistocene elevated tract, Bangladesh: AHP-GIS and remote sensing approach. Groundw. Sustain. Dev. 2020, 10, 100340. [Google Scholar] [CrossRef]
- Yıldırım, Ü. Identification of groundwater potential zones using GIS and multi-criteria decision-making techniques: A case study upper Coruh River Basin (NE Turkey). ISPRS Int. J. Geo-Inf. 2021, 10, 396. [Google Scholar] [CrossRef]
- Jhariya, D.C.; Mondal, K.C.; Kumar, T.; Indhulekha, K.; Khan, R.; Singh, V.K. Assessment of groundwater potential zone using GIS-based multi-influencing factor (MIF), multi-criteria decision analysis (MCDA) and electrical resistivity survey techniques in Raipur city, Chhattisgarh, India. Aqua Water Infrastruct. Ecosyst. Soc. 2021, 70, 375–400. [Google Scholar] [CrossRef]
- Benjmel, K.; Amraoui, F.; Boutaleb, S.; Ouchchen, M.; Tahiri, A.; Touab, A. Mapping of groundwater potential zones in crystalline terrain using remote sensing, GIS techniques, and multicriteria data analysis (Case of the Ighrem Region, Western Anti-Atlas, Morocco). Water 2020, 12, 471. [Google Scholar] [CrossRef]
- Singh, S.K.; Zeddies, M.; Shankar, U.; Griffiths, G.A. Potential groundwater recharge zones within New Zealand. Geosci. Front. 2019, 10, 1065–1072. [Google Scholar] [CrossRef]
- Tiwari, A.; Ahuja, A.; Vishwakarma, B.D.; Jain, K. Groundwater potential zone (GWPZ) for urban development site suitability analysis in Bhopal, India. J. Indian Soc. Remote Sens. 2019, 47, 1793–1815. [Google Scholar] [CrossRef]
- Pradhan, S.; Kumar, S.; Kumar, Y.; Sharma, H.C. Assessment of groundwater utilization status and prediction of water table depth using different heuristic models in an Indian interbasin. Soft Comput. 2019, 23, 10261–10285. [Google Scholar] [CrossRef]
- Metrereological Department of Sri Lanka. Annual Rainfall Data; Metrereological Department of Sri Lanka: Colombo, Sri Lanka, 2022.
- Geological Survey and Mines Bureau of Sri Lanka. Geological Map of Sri Lanka; Geological Survey and Mines Bureau of Sri Lanka: Sri Jayawardenepura Kotte, Sri Lanka, 1992.
- Geological Survey and Mines Bureau of Sri Lanka. Geomorphological Map of Sri Lanka; Geological Survey and Mines Bureau of Sri Lanka: Sri Jayawardenepura Kotte, Sri Lanka, 1982.
- Department of Irrigation. Soil Map of Sri Lanka; Department of Cartography, ITC: Colombo, Sri Lanka, 1988.
- Survey Department of Sri Lanka. Land Use Data; Survey Department of Sri Lanka: Colombo, Sri Lanka, 2022.
- USGS United States Geological Survey (USGS). Available online: https://earthexplorer.usgs.gov (accessed on 22 May 2023).
- Gunarathna, M.H.J.P.; Nirmanee, K.G.S.; Kumari, M.K.N. Geostatistical analysis of spatial and seasonal variation of groundwater level: A comprehensive study in Malwathu Oya cascade-I, I, Anuradhapura, Sri Lanka. Int. Res. J. Environ. Sci. 2016, 5, 29–36. [Google Scholar]
- Kolli, M.; Opp, C.; Groll, M. Mapping of potential groundwater recharge zones in the Kolleru Lake catchment, India, by using remote sensing and GIS techniques. Nat. Resour. 2020, 11, 127–145. [Google Scholar] [CrossRef][Green Version]
- Tolche, A. Groundwater potential mapping using geospatial techniques: A case study of Dhungeta-Ramis sub-basin, Ethiopia. Geol. Ecol. Landsc. 2020, 5, 65–80. [Google Scholar] [CrossRef]
- Saaty, T.L. The Analytic Hierarchy Process: Planning, Priority Setting, Resource Allocation; McGraw-Hill: New York, NY, USA, 1980. [Google Scholar]
- Das, N.; Mukhopadhyay, S. Application of multi-criteriadecision making technique for the assessment of groundwater potential zones: A study on Birbhum district, west Bengal, India. Environ. Dev. Sustain. 2020, 22, 931–955. [Google Scholar] [CrossRef]
- Rahmati, O.; Samani, A.N.; Mahdavi, M.; Pourghasemi, H.R.; Zeinivand, H. Groundwater potential mapping at Kurdistan Region of Iran using analytic hierarchy process and GIS. Arab. J. Geosci. 2015, 8, 7059–7071. [Google Scholar] [CrossRef]
- Saaty, T.L. A scaling method for priorities in hierarchical structures. J. Math. Psychol. 1977, 15, 234–281. [Google Scholar] [CrossRef]
- Saaty, T.L. Fundamentals of the Analytic Network Process. In Proceedings of the International Symposium of the Analytic Hierarchy Process (ISAHP), Kobe, Japan, 12–14 August 1999. [Google Scholar]
- Saaty, T. Decision-making with the AHP: Why is the principal eigenvector necessary. Eur. J. Oper. Res. 2003, 145, 85–91. [Google Scholar] [CrossRef]
- Arya, S.; Subramani, T.; Karunanidhi, D. Delineation of groundwater potential zones and recommendation of artificial recharge structures for augmentation of groundwater resources in Vattamalaikarai Basin, South India. Environ. Earth Sci. 2020, 79, 102. [Google Scholar] [CrossRef]
- Malczewski, J. GIS and Multicriteria Decision Analysis; Wiley: Hoboken, NJ, USA, 1999. [Google Scholar]
- Suthakar, K. Assessment of land suitability potential for selected field crops using GIS based multicriteria analysis: Evaluating the case for Jaffna Peninsula, Sri Lanka’. Sri Lanka J. South Asian Stud. 2015, 1, 12–27. [Google Scholar]
- Sener, E.; Davraz, A.; Ozcelik, M. An integration of GIS and remote sensing in groundwater investigations: A case study in Burdur, Turkey. Hydrogeol. J. 2005, 13, 826–834. [Google Scholar] [CrossRef]
- Abrar, H.; Kura, A.L.; Dube, E.E.; Beyene, D.L. AHP based analysis of groundwater potential in the western escarpment of the Ethiopian rift valley. Geol. Ecol. Landsc. 2021, 7, 175–188. [Google Scholar] [CrossRef]
- Murmu, P.; Kumar, M.; Lal, D.; Sonker, I.; Singh, S.K. Delineation of groundwater potential zones using geospatial techniques and analytical hierarchy process in Dumka district, Jharkhand, India. Groundw. Sustain. Dev. 2019, 9, 100239. [Google Scholar] [CrossRef]
- Magesh, N.; Chandrasekar, N.; Soundranayagam, J. Delineation of groundwater potential zones in Theni district, Tamil Nadu, using remote sensing, GIS and MIF techniques. Geosci. Front. 2012, 3, 189–196. [Google Scholar] [CrossRef]
- Gupta, M.; Srivastava, P. Integrating GIS and remote sensing for identification of groundwater potential zones in the hilly terrain of Pavagarh, Gujarat, India. Water Int. 2010, 35, 233–245. [Google Scholar] [CrossRef]
- Satapathy, I.; Syed, T. Characterization of groundwater potential and artificial recharge sites in Bokaro district, Jharkhand (India), using remote sensing and GIS-based techniques. Environ. Earth Sci. 2015, 74, 4215–4232. [Google Scholar] [CrossRef]
- Qadir, J.; Bhat, M.S.; Alam, A.; Rashid, I. Mapping groundwater potential zones using remote sensing and GIS approach in Jammu Himalaya, Jammu and Kashmir. GeoJournal 2020, 85, 487–504. [Google Scholar] [CrossRef]
- Allafta, H.; Opp, C.; Patra, S. Identification of groundwater potential zones using remote sensing and GIS techniques: A case study of the Shatt Al-Arab Basin. Remote Sens. 2021, 13, 112. [Google Scholar] [CrossRef]
- Razavi-Termeh, S.; Sadeghi-Niaraki, A.; Choi, S. Groundwater potential mapping using an integrated ensemble of three Bivariate statistical models with random forest and logistic model tree models. Water 2019, 11, 1596. [Google Scholar] [CrossRef]
- Agarwal, R.; Garg, P.K. Remote sensing and GIS based groundwater potential & recharge zones mapping using multi-criteria decision making technique. Water Resour. Manag. 2016, 30, 243–260. [Google Scholar] [CrossRef]
- Lilienfeld, A.; Asmild, M. Estimation of excess water use in irrigated agriculture: A Data Envelopment Analysis approach. Agric. Water Manag. 2007, 94, 73–82. [Google Scholar] [CrossRef]
- Akale, A.T.; Dagnew, D.C.; Moges, M.A.; Tilahun, S.A.; Steenhuis, T.S. The effect of landscape interventions on groundwater flow and surface runoff in a watershed in the Upper Reaches of the Blue Nile. Water 2019, 11, 2188. [Google Scholar] [CrossRef]
- Kumar, V.; Mondal, N.; Ahmed, S. Identification of groundwater potential zones using RS, GIS and AHP techniques: A case study in a part of Deccan Volcanic Province (DVP), Maharashtra, India. J. Indian Soc. Remote Sens. 2020, 48, 497–511. [Google Scholar] [CrossRef]
- Yeh, H.F.; Cheng, Y.S.; Lin, H.I.; Lee, C.H. Mapping groundwater recharge potential zone using a GIS approach in Hualian River, Taiwan. Sustain. Environ. Res. 2016, 26, 33–43. [Google Scholar] [CrossRef]
- Fenta, A.A.; Kifle, A.; Gebreyohannes, T.; Hailu, G. Spatial analysis of groundwater potential using remote sensing and GIS-based multi-criteria evaluation in Raya Valley, northern Ethiopia. Hydrogeol. J. 2015, 23, 195–206. [Google Scholar] [CrossRef]
- Ansari, Z.R.; Rao, L.A.K.; Yusuf, A. GIS based morphometric analysis of Yamuna drainage network in parts of Fatehabad area of Agra district, Uttar Pradesh. J. Geol. Soc. India 2012, 79, 505–514. [Google Scholar] [CrossRef]
- Etikala, B.; Golla, V.; Li, P.; Renati, S. Deciphering groundwater potential zones using MIF technique and GIS: A study fromTirupati area, Chittoor District, Andhra Pradesh, India. HydroResearch 2019, 1, 1–7. [Google Scholar] [CrossRef]
- Magowe, M.; Carr, J.R. Relationship between lineaments and groundwater occurrence in western Botswana. GroundWater 1999, 37, 282–286. [Google Scholar] [CrossRef]
- Rashid, M.; Lone, M.A.; Ahmed, S. Integrating geospatial and ground geophysical information as guidelines for groundwater potential zones in hard rock terrains of south India. Environ. Monit. Assess. 2012, 184, 4829–4839. [Google Scholar] [CrossRef]
- Mondal, B.K.; Sahoo, S.; Das, R.; Mishra, P.K.; Abdelrahman, K.; Acharya, A.; Lee, M.-A.; Tiwari, A.; Fnais, M.S. Assessing groundwater dynamics and potentiality in the lower Ganga plain, India. Water 2022, 14, 2180. [Google Scholar] [CrossRef]
- Mishra, A.K.; Upadhyay, A.; Mishra, P.K.; Srivastava, A.; Rai, S.C. Evaluating geo-hydrological environs through morphometric aspects using geospatial techniques: A case study of Kashang Khad watershed in the Middle Himalayas, India. Quat. Sci. Adv. 2023, 11, 100096. [Google Scholar] [CrossRef]
- Ahmad, I.; Dar, M.A.; Andualem, T.G.; Teka, A.H. GIS-based multi-criteria evaluation of groundwater potential of the Beshilo River basin, Ethiopia. J. Afr. Earth Sci. 2020, 164, 103747. [Google Scholar] [CrossRef]




| References | RF | GM | GL | SL | SP | LU | DS | LD | AS | GL | TWI |
|---|---|---|---|---|---|---|---|---|---|---|---|
| Ibrahim-Bathis and Ahmed [1] | × | × | × | × | × | × | |||||
| Pathmanandakumar et al. [12] | × | × | × | × | × | × | × | × | |||
| Aslan & Celik [39] | × | × | × | × | × | × | × | × | |||
| Kumar et al. [31] | × | × | × | × | × | × | × | × | × | × | |
| Sarwar et al. [44] | × | × | × | × | × | × | × | × | |||
| Pal et al. [45] | × | × | × | × | × | × | |||||
| Verma & Patel [46] | × | × | × | × | × | × | × | × | |||
| Senthilkumar et al. [47] | × | × | × | × | × | ||||||
| Arulbalaji et al. [48] | × | × | × | × | × | × | × | × | × | ||
| Arefin [49] | × | × | × | × | × | × | |||||
| Yıldırım [50] | × | × | × | × | × | × | × | × | × | ||
| Jhariya et al. [51] | × | × | × | × | × | × | × | × | |||
| Benjmel et al. [52] | × | × | × | × | × | ||||||
| Singh et al. [53] | × | × | × | × | × | ||||||
| Tiwari et al. [54] | × | × | × | × | × | × | × | × | |||
| Pradhan et al. [55] | × | × | × | × | × |
| Variables | Data | Resolution | Source Locations |
|---|---|---|---|
| Rainfall | Rainfall Data | Department of Meteorology [56] | |
| Geology | Geological map | 1:100,000 | Geological Survey and Mines Bureau [57,58] |
| Geomorphology | Geomorphological map | 1:100,000 | Shuttle Radar Topography Mission [58] |
| Soil type | Soil map | 1:100,000 | Irrigation Department [59] |
| Land use | Land use Data | Survey Department of Sri Lanka [60] | |
| Slope | Shuttle Radar Topography Mission (SRTM) | 30 m | United States Geological Survey [61] |
| Stream Density | Shuttle Radar Topography Mission (SRTM) | 30 m | United States Geological Survey [61] |
| Lineament Density | Shuttle Radar Topography Mission (SRTM) | 30 m | United States Geological Survey [61] |
| Scale | 1 | 2 | 3 | 4 | 5 | 6 | 7 | 8 | 9 |
|---|---|---|---|---|---|---|---|---|---|
| Importance | Equally | Weak | Moderately | Moderate Plus | Strong | Strong plus | Very Strong | Very very Strong | Extreme |
| Criteria | Slope | Rainfall | Geomorphology | Soil | Geology | Stream Density | Land Use | Lineament Density |
|---|---|---|---|---|---|---|---|---|
| Slope | 1.00 | 0.333 | 0.2 | 0.333 | 0.2 | 3.00 | 3.00 | 3.00 |
| Rainfall | 3.00 | 1.00 | 5.00 | 3.00 | 5.00 | 5.00 | 3.00 | 5.00 |
| Geomorphology | 5.00 | 0.2 | 1.00 | 5.00 | 3.00 | 5.00 | 5.00 | 5.00 |
| Soil | 3.00 | 0.333 | 0.2 | 1.00 | 0.2 | 5.00 | 5.00 | 5.00 |
| Geology | 5.00 | 0.2 | 0.333 | 5.00 | 1.00 | 5.00 | 3.00 | 5.00 |
| Stream Density | 0.333 | 0.2 | 0.2 | 0.2 | 0.2 | 1.00 | 3.00 | 1.00 |
| Land use | 0.333 | 0.333 | 0.2 | 0.2 | 0.333 | 0.333 | 1.00 | 5.00 |
| Lineament Density | 0.333 | 0.2 | 0.2 | 0.2 | 0.2 | 1.00 | 0.2 | 1.00 |
| Criteria | SP | RF | GM | SL | GL | SD | LU | LD | Normalized Weight | % |
|---|---|---|---|---|---|---|---|---|---|---|
| Slope (SP) | 0.06 | 0.12 | 0.03 | 0.02 | 0.02 | 0.12 | 0.13 | 0.10 | 0.0732 | 7.33% |
| Rainfall (RF) | 0.17 | 0.36 | 0.68 | 0.20 | 0.49 | 0.20 | 0.13 | 0.17 | 0.3109 | 31.09% |
| Geomorphology (GM) | 0.28 | 0.07 | 0.14 | 0.33 | 0.30 | 0.20 | 0.22 | 0.17 | 0.2231 | 22.31% |
| Soil (SL) | 0.17 | 0.12 | 0.03 | 0.07 | 0.02 | 0.20 | 0.22 | 0.17 | 0.1061 | 10.61% |
| Geology (GL) | 0.28 | 0.07 | 0.05 | 0.33 | 0.10 | 0.20 | 0.13 | 0.17 | 0.1650 | 16.51% |
| Stream Density (SD) | 0.02 | 0.07 | 0.03 | 0.01 | 0.02 | 0.04 | 0.13 | 0.03 | 0.0495 | 4.9% |
| Land use (LU) | 0.02 | 0.12 | 0.03 | 0.01 | 0.03 | 0.01 | 0.04 | 0.17 | 0.0352 | 3.53% |
| Lineament Density (LD) | 0.02 | 0.07 | 0.03 | 0.01 | 0.02 | 0.04 | 0.01 | 0.03 | 0.0369 | 3.7% |
| Criteria | Weight | Feature | Rank (ri) | Potentiality Level |
|---|---|---|---|---|
| Slope (Degrees) | 7 | 0.018–1.5 | 5 | Very High |
| 1.6–3.9 | 4 | High | ||
| 4–8.3 | 3 | Moderate | ||
| 8.4–15 | 2 | Low | ||
| 16–22 | 1 | Very Low | ||
| Rainfall (mm per month) | 31 | 88.9–94.4 | 2 | Low |
| 94.5–99.9 | 2 | Low | ||
| 100–105 | 3 | Moderate | ||
| 106–111 | 4 | High | ||
| 112–116 | 5 | Very High | ||
| Geomorphology | 22 | Lower Levels of Intermediate Plantation Surfaces | 4 | High |
| Lower Plant Surfaces, Inselbergs, and thin Soil (Dry zone) | 3 | Moderate | ||
| Soil Types | 10 | Alluvial Soils | 5 | Very High |
| Low Humic Gley Soils | 4 | High | ||
| Red-Yellow Podzoilc Soils | 3 | Moderate | ||
| Redish-Brown Earth Soils | 2 | Low | ||
| Geology | 16 | Biotite Gneiss/Hornblende | 1 | Very Low |
| Calciphyre/Minor Marble | 4 | High | ||
| Carbonatite | 1 | Very Low | ||
| Charnockitic Gneiss | 2 | Low | ||
| Granitic Gneiss with Pinkish Microcline | 3 | Moderate | ||
| Quartzite/Quartz Schist | 2 | Low | ||
| Stream Density (km2) | 4 | 0–0.735 | 5 | Very High |
| 0.736–1.47 | 4 | High | ||
| 1.48–2.21 | 3 | Moderate | ||
| 2.22–2.94 | 2 | Low | ||
| 2.95–3.68 | 1 | Very Low | ||
| Lineament Density (km2) | 3 | 0–0.386 | 1 | Very Low |
| 0.387–0.772 | 2 | Low | ||
| 0.773–1.16 | 3 | Moderate | ||
| 1.17–1.54 | 4 | High | ||
| 1.55–1.93 | 5 | Very High | ||
| Land use | 3 | Paddy | 3 | Moderate |
| Homestead | 3 | Moderate | ||
| Water Bodies | 4 | High | ||
| Forest | 3 | High | ||
| Road Network | 1 | Very Low | ||
| Scrubs | 2 | Low |
| ID of Well | X and Y Coordinates (WGS 84) | Depth of GW (m bgl) | Water Discharge (Ls−1) | GW Potential Zone | |
|---|---|---|---|---|---|
| X | Y | ||||
| GW1 | 324,502 | 164,541 | 4.2 | 74.4 | High |
| GW2 | 323,444 | 164,224 | 2.8 | 92 | High |
| GW3 | 322,809 | 162,213 | 1.6 | 43.6 | High |
| GW4 | 321,327 | 160,831 | 0.7 | 12 | High |
| GW5 | 323,126 | 157,345 | 28.5 | 64.2 | Moderate |
| GW6 | 324,396 | 159,885 | 24.6 | 73 | Moderate |
| GW7 | 325,349 | 161,895 | 29 | 58.3 | Moderate |
| GW8 | 328,841 | 163,800 | 21 | 34 | Moderate |
| GW9 | 330,217 | 164,435 | 19 | 54.7 | Moderate |
| GW10 | 331,381 | 164,012 | 0.7 | 28.6 | Moderate |
| GW11 | 331,910 | 162,530 | 16 | 14 | Moderate |
| GW12 | 338,366 | 155,969 | 14.3 | 29.5 | Moderate |
| GW13 | 340,012 | 147,185 | 4.8 | 36.2 | Moderate |
| GW14 | 329,370 | 155,228 | 72.8 | 48.6 | Low |
| GW15 | 331,805 | 154,805 | 64.5 | 77 | Low |
| GW16 | 331,180 | 153,958 | 77 | 64.5 | Low |
| GW17 | 335,297 | 152,900 | 37 | 37 | Low |
| GW18 | 335,297 | 150,571 | 46 | 54.6 | Low |
Disclaimer/Publisher’s Note: The statements, opinions and data contained in all publications are solely those of the individual author(s) and contributor(s) and not of MDPI and/or the editor(s). MDPI and/or the editor(s) disclaim responsibility for any injury to people or property resulting from any ideas, methods, instructions or products referred to in the content. |
© 2023 by the authors. Licensee MDPI, Basel, Switzerland. This article is an open access article distributed under the terms and conditions of the Creative Commons Attribution (CC BY) license (https://creativecommons.org/licenses/by/4.0/).
Share and Cite
Wijesinghe, D.C.; Mishra, P.K.; Withanage, N.C.; Abdelrahman, K.; Mishra, V.; Tripathi, S.; Fnais, M.S. Application of GIS, Multi-Criteria Decision-Making Techniques for Mapping Groundwater Potential Zones: A Case Study of Thalawa Division, Sri Lanka. Water 2023, 15, 3462. https://doi.org/10.3390/w15193462
Wijesinghe DC, Mishra PK, Withanage NC, Abdelrahman K, Mishra V, Tripathi S, Fnais MS. Application of GIS, Multi-Criteria Decision-Making Techniques for Mapping Groundwater Potential Zones: A Case Study of Thalawa Division, Sri Lanka. Water. 2023; 15(19):3462. https://doi.org/10.3390/w15193462
Chicago/Turabian StyleWijesinghe, Dilnu Chanuwan, Prabuddh Kumar Mishra, Neel Chaminda Withanage, Kamal Abdelrahman, Vishal Mishra, Sumita Tripathi, and Mohammed S. Fnais. 2023. "Application of GIS, Multi-Criteria Decision-Making Techniques for Mapping Groundwater Potential Zones: A Case Study of Thalawa Division, Sri Lanka" Water 15, no. 19: 3462. https://doi.org/10.3390/w15193462
APA StyleWijesinghe, D. C., Mishra, P. K., Withanage, N. C., Abdelrahman, K., Mishra, V., Tripathi, S., & Fnais, M. S. (2023). Application of GIS, Multi-Criteria Decision-Making Techniques for Mapping Groundwater Potential Zones: A Case Study of Thalawa Division, Sri Lanka. Water, 15(19), 3462. https://doi.org/10.3390/w15193462

