Critical Analysis of Stakeholders in the Municipality of Tarija, Bolivia, in Search of Strategies for Adequate Water Governance to Implement Reverse Osmosis as an Alternative for Generating Safe Water for Its Inhabitants
Abstract
1. Introduction
Objectives and the Study’s Novelties
2. Methodology
2.1. Context of the Case Study
2.2. Approaches, Methods Used, and Data Collection
- With whom do you generally have an institutional relationship in the planning of water-related projects?
- To whom do you think it is important to extend the institutional relationship in the planning of projects and resources related to water?
- Is there any knowledge about water purification through RO?
2.3. Identification of Interested Parties
2.3.1. Map-Based Analysis
2.3.2. ABASS Approach to Identifying Problems and Scenarios
2.3.3. Identification of Interest Groups
2.3.4. Identification and Categorization of Stakeholders
2.3.5. Relationship between Stakeholders and Adaptation to Scenarios
2.3.6. Degree of Affectation of the Interested Parties by the Problems
2.4. Social Network Analysis
3. Results and Discussion
3.1. Identification of Potential Problems and Diversity of Effects
3.2. Identification of Interest Groups
3.3. Stakeholder Analysis
3.3.1. Identification
3.3.2. Categorization
3.3.3. Classification
3.3.4. Relationship and Inter-Relation
3.3.5. Stakeholder Effects
3.4. Social Network Analysis
3.5. Vulnerable Areas in the Study Area
3.6. Discussion
4. Conclusions
Author Contributions
Funding
Data Availability Statement
Acknowledgments
Conflicts of Interest
References
- Chen, L.; Zhang, X.; Cao, M.; Pan, Y.; Xiao, C.; Wang, P.; Liang, Y.; Liu, G.; Cai, Y. Release of legacy mercury and effect of aquaculture on mercury biogeochemical cycling in highly polluted Ya-Er Lake, China. Chemosphere 2021, 275, e130011. [Google Scholar] [CrossRef] [PubMed]
- Mora, A.; García-Gamboa, M.; Sánchez-Luna, M.S.; Gloria-García, L.; Cervantes-Avilés, P.; Mahlknecht, J. A review of the current environmental status and human health implications of one of the most polluted rivers of Mexico: The Atoyac River, Puebla. Sci. Total Environ. 2021, 782, e146788. [Google Scholar] [CrossRef] [PubMed]
- Runkel, A.A.; Križanec, B.; Lipičar, E.; Baskar, M.; Hrženjak, V.; Kodba, Z.C.; Kononenko, L.; Kanduč, T.; Mazej, D.; Tratnik, J.S.; et al. Organohalogens: A persisting burden in Slovenia? Environ. Res. 2021, 198, e111224. [Google Scholar] [CrossRef]
- Garrido, A.E.; Strosnider, W.H.; Wilson, R.T.; Condori, J.; Nairn, R.W. Metal-contaminated potato crops and potential human health risk in Bolivian mining highlands. Environ. Geochem. Health 2017, 39, 681–700. [Google Scholar] [CrossRef]
- Quaghebeur, W.; Mulhern, R.E.; Ronsse, S.; Heylen, S.; Blommaert, H.; Potemans, S.; Valdivia Mendizábal, C.; Terrazas García, J. Arsenic contamination in rainwater harvesting tanks around Lake Poopó in Oruro, Bolivia: An unrecognized health risk. Sci. Total Environ. 2019, 688, 224–230. [Google Scholar] [CrossRef] [PubMed]
- Salvarredy-Aranguren, M.M.; Probst, A.; Roulet, M.; Isaure, M.-P. Contamination of surface waters by mining wastes in the Milluni Valley (Cordillera Real, Bolivia). Mineralogical and hydrological influences. Appl. Geochem. 2008, 23, 1299–1324.e5. [Google Scholar] [CrossRef]
- Alvizuri, P.A.; Torregrosa, J.I.; Lo Iacono, V.G.; Salinas, O.R. Heavy metals problem in micro-basin that feeds a drinking water dam, Milluni—Bolivia case. In Proceedings of the XXIII International Congress on Project Management and Engineering, Málaga, Spain, 10–12 July 2019; pp. 1059–1071. Available online: http://dspace.aeipro.com/xmlui/handle/123456789/2396 (accessed on 13 June 2023).
- Villena, E.; Alvizuri, P.; Lo Iacono, V.; Torregrosa, J.; Lora, J. Reverse Osmosis Pilot Plant to Removal Heavy Metals Pb, Fe, As, Zn and Mn in Consumption Waters in Bolivia. In Proceedings of the 24th International Congress on Project Management and Engineering, Alcoy, Spain, 7–9 July 2020; pp. 1252–1264. Available online: http://dspace.aeipro.com/xmlui/handle/123456789/2509 (accessed on 13 June 2023).
- Zak, S. Treatment of the processing wastewaters containing heavy metals with the method based on flotation. Ecol. Chem. Eng. S 2012, 19, 433–438. [Google Scholar] [CrossRef]
- Abdullah, N.; Yusof, N.; Lau, W.J.; Jaafar, J.; Ismail, A.F. Recent trends of heavy metal removal from water/wastewater by membrane technologies. J. Ind. Eng. Chem. 2019, 76, 17–38. [Google Scholar] [CrossRef]
- Razzak, S.; Faruque, M.; Alsheikh, Z.; Alsheikhmohamad, L.; Alkuroud, D.; Alfayez, A.; Hossain, S.M.; Hossain, M. A comprehensive review on conventional and biological-driven heavy metals removal from industrial wastewater. Environ. Adv. 2022, 7, 100168. [Google Scholar] [CrossRef]
- Borji, H.; Ayoub, G.M.; Bilbeisi, R.; Nassar, N.; Malaeb, L. How Effective Are Nanomaterials for the Removal of Heavy Metals from Water and Wastewater? Water Air Soil Pollut. 2020, 231, 330. [Google Scholar] [CrossRef]
- Walschot, M.; Luis, P.; Liégeois, M. The challenges of reverse osmosis desalination: Solutions in Jordan. Water Int. 2020, 45, 112–124. [Google Scholar] [CrossRef]
- Sahin, O.; Stewart, R.; Porter, M. Water security through scarcity pricing and reverse osmosis: A system dynamics approach. J. Clean. Prod. 2015, 88, 160–171. [Google Scholar] [CrossRef]
- Cervantes-Rendón, E.; Ibarra-Bahena, J.; Cervera-Gómez, L.E.; Romero, R.J.; Cerezo, J.; Rodríguez-Martínez, A.; Dehesa-Carrasco, U. Rural Application of a Low-Pressure Reverse Osmosis Desalination System Powered by Solar–Photovoltaic Energy for Mexican Arid Zones. Sustainability 2022, 14, 10958. [Google Scholar] [CrossRef]
- Villena-Martínez, E.M.; Alvizuri-Tintaya, P.A.; Lora-García, J.; Torregrosa-López, J.I.; Lo-Iacono-Ferreira, V.G. Reverse Osmosis Modeling Study of Lead and Arsenic Removal from Drinking Water in Tarija and La Paz, Bolivia. Processes 2022, 10, 1889. [Google Scholar] [CrossRef]
- Villena-Martínez, E.M.; Alvizuri-Tintaya, P.A.; Torregrosa-López, J.I.; Lo-Iacono-Ferreira, V.G.; Lora-García, J. The role of stakeholders in water management in the guadalquivir and milluni basins in bolivia. In Proceedings of the XXV International Congress on Project Management and Engineering, Alcoy, Spain, 6–9 July 2021; pp. 1215–1229. [Google Scholar]
- Alvizuri-Tintaya, P.A.; Villena-Martínez, E.M.; Avendaño-Acosta, N.; Lo-Iacono-Ferreira, V.G.; Torregrosa-López, J.I.; Lora-García, J. Contamination of Water Supply Sources by Heavy Metals: The Price of Development in Bolivia, a Latin American Reality. Water 2022, 14, 3470. [Google Scholar] [CrossRef]
- Gagliardo, P.; Adham, S.; Trussell, R.; Olivieri, A. Water repurification via reverse osmosis. Desalation 1998, 117, 73–78. [Google Scholar] [CrossRef]
- Hearne, R.R.; Torpen, R.D. Stakeholder preferences for water management alternatives in the Red River Basin. Water Int. 2010, 35, 150–164. [Google Scholar] [CrossRef]
- Palé, S.; Wellens, J.; Traoré, F.; Roncoli, C.; Mohamed-Sallah, A.; Zangré, A.; Tychon, B. Testing an open app-based water management information system and its uptake among stakeholders in the Upper-Comoé river basin (Burkina Faso). Water Int. 2021, 46, 417–431. [Google Scholar] [CrossRef]
- Ogada, J.; Krhoda, G.; Van Der Veen, A.; Marani, M.; Richards van Oel, P. Managing resources through stakeholder networks: Collaborative water governance for Lake Naivasha basin, Kenya. Water Int. 2017, 42, 271–290. [Google Scholar] [CrossRef]
- Trubetskaya, A.; Horan, W.; Conheady, P.; Stockil, K.; Moore, S. A Methodology for Industrial Water Footprint Assessment Using Energy-Water-Carbon Nexus. Processes 2021, 9, 393. [Google Scholar] [CrossRef]
- Beisheim, M. The Water, Energy & Food Security Nexus: How to Govern Complex Risks to Sustainable Supply; SWP-Studie 11/2013; Stiftung Wissenschaft und Politik: Berlin, Germany, 2013; Available online: https://www.econstor.eu/bitstream/10419/256260/1/2013C32.pdf (accessed on 10 July 2023).
- Lemos, M.C.; Kirchhoff, C. Climate Information and Water Management. In The Oxford Handbook of Water Politics and Policy; Conca, K., Weinthal, E., Eds.; Oxford University Press: Oxford, UK, 2016; Volume 1, Available online: https://scholar.google.com/scholar?hl=es&as_sdt=0%2C5&q=Lemos%2C+M.C.%3B+Kirchhoff%2C+C.+Climate+Information+and+Water+Management.+In+The+Oxford+Handbook+of+Water+Politics+and+Policy%3B+Conca%2C+K.%2C+Weinthal%2C+E.%2C+Eds.%3B+Oxford+University+Press%3A+Oxford%2C+UK%2C+Volume+1.+2016&btnG= (accessed on 13 June 2023).
- Lima-Quispe, N.; Coleoni, C.; Rincón, W.; Gutierrez, Z.; Zubieta, F.; Nuñez, S.; Iriarte, J.; Saldías, C.; Purkey, D.; Escobar, M.; et al. Delving into the Divisive Waters of River Basin Planning in Bolivia: A Case Study in the Cochabamba Valley. Water 2021, 13, 190. [Google Scholar] [CrossRef]
- Fratini, C.F.; Geldof, G.D.; Kluck, J.; Mikkelsen, P.S. Three Points Approach (3PA) for Urban Flood Risk Management: A Tool to Support Climate Change Adaptation through Transdisciplinarity and Multifunctionality. Urban Water J. 2012, 9, 317–331. [Google Scholar] [CrossRef]
- Stahre, P. Sustainability in Urban Storm Drainage; Svenskt Vatten: Bromma, Sweden, 2006. [Google Scholar]
- Arnbjerg-Nielsen, K. Quantification of Climate Change Effects on Extreme Precipitation Used for High Resolution Hydrologic Design. Urban Water J. 2012, 9, 57–65. [Google Scholar] [CrossRef]
- Larsen, T.A.; Gujer, W. The Concept of Sustainable Urban Water Management. Water Sci. Technol. 1997, 35, 3–10. [Google Scholar] [CrossRef]
- Kaspersen, P.S.; Ravn, N.H.; Arnbjerg-Nielsen, K.; Madsen, H.; Drews, M. Comparison of the Impacts of Urban Development and Climate Change on Exposing European Cities to Pluvial Flooding. Hydrol. Earth Syst. Sci. 2017, 21, 4131–4147. [Google Scholar] [CrossRef]
- Skrydstrup, J.; Madsen, H.; Löwe, R.; Bülow Gregersen, I.; Nedergaard Pedersen, A.; Arnbjerg-Nielsen, K. Incorporating objectives of stakeholders in strategic planning of urban water management. Urban Water J. 2020, 17, 87–99. [Google Scholar] [CrossRef]
- Edelenbos, J.; van Schie, N.; Gerrits, L. Organizing interfaces between government institutions and interactive governance. Policy Sci. 2010, 43, 73–94. [Google Scholar] [CrossRef]
- Rinaudo, J.; Garin, P. The benefits of combining lay and expert input for water-management planning at the watershed level. Water Policy 2005, 7, 279–293. [Google Scholar] [CrossRef]
- Petts, J.; Brooks, C. Expert conceptualizations of the role of lay knowledge in environmental decisionmaking: Challenges for eliberative democracy. Environ. Plan. A 2006, 38, 1045–1059. [Google Scholar] [CrossRef]
- Lintsen, H. Two Centuries of Central Water Management in the Netherlands. Technol. Cult. 2002, 43, 549–568. [Google Scholar] [CrossRef]
- McClean, S.; Shaw, A. From schism to continuum? The problematic relationship between expert and lay knowledge: An exploratory conceptual synthesis of two qualitative studies. Qual. Health Res. 2005, 15, 729–749. [Google Scholar] [CrossRef] [PubMed]
- Van Buuren, A. Knowledge for governance, governance of knowledge. Inclusive knowledge management in collaborative governance processes. Int. Public Manag. J. 2009, 12, 208–235. [Google Scholar] [CrossRef]
- Ponok, N.; Arunrat, N.; Pumijumnong, N.; Hamasaki, H.; Sereenonchai, S. Challenges of Water Policy Involvement of the Community in the East Coast River Basin of Thailand. Water 2021, 13, 3395. [Google Scholar] [CrossRef]
- Ponok, N.; Arunrat, N.; Pumijumnong, N.; Hamasaki, H.; Stewart, T.; Sereenonchai, S. Developing a tool for community involvement in water policy decision-making using strategic environmental assessments and serious games. Community Dev. J. 2022, 13, 3395. [Google Scholar] [CrossRef]
- Roger, P.; Hall, A. Effective Water Governance. Glob. Water Partnersh. Tech. Comm. 2003, 7, 4–48. [Google Scholar]
- Water Governance Facility. Programa de las Naciones Unidas 2011. Available online: https://www.watergovernance.org/water-governance/ (accessed on 10 July 2023).
- Dourojeanni, A.; Jouravlev, A. Crisis de gobernabilidad en la gestión del agua. In Recursos Naturales e Infraestructura-CEPAL; Naciones Unidas: Santiago, Chile, 2001. [Google Scholar]
- Freeman, E.R. Strategic Management: A Stakeholder Approach; Pitman Publishing, Inc.: Boston, MA, USA, 1984. [Google Scholar]
- Jacobs, M.H.; Buijs, A.E. Understanding stakeholders’ attitudes toward water management interventions: Role of place meanings. Water Resour. Res. 2011, 47, W01503. [Google Scholar] [CrossRef]
- Mayers, J. Análisis del poder de las partes interesadas. Int. Inst. Environ. Dev. 2005. Available online: https://policy-powertools.org/Tools/Understanding/docs/stakeholder_power_tool_spanish.pdf (accessed on 10 July 2023).
- Reed, M.; Graves, A.; Dandy, N.; Póstumo, H.; Hubacek, K.; Morris, J.; Prelle, C.; Quienn, C.; Stringerb, L. Who’s in and why? A typology of stakeholder analysis methods for natural resource management. J. Environ. Manag. 2009, 90, 1933–1949. [Google Scholar] [CrossRef]
- Yang, L.; Shun-Chan, F.; Scheffran, Y. Climate change, water management, and stakeholder analysis in the Dongjiang River basin in South China. Int. J. Water Resour. Dev. 2016, 34, 166–191. [Google Scholar] [CrossRef]
- Trawick, P. Against the privatization of water: An indigenous model for improving existing laws and successfully governing the commons. World Dev. 2003, 31, 977–996. [Google Scholar] [CrossRef]
- Lupo, P. Stakeholder involvement in water management: The role of the stakeholder analysis within participatory processes. Water Policy 2010, 12, 675–694. [Google Scholar]
- Overseas Development Administration. Guidance Note on How to Do Stakeholder Analysis of Aid Projects and Programmes 1995. Available online: www.euforic.org/gb/stake1.htm (accessed on 6 June 2023).
- Clarkson, M.; Starik, M.; Cochran, P.; Jones, T.M. The Toronto conference: Reflections on stakeholder theory. Bus. Soc. 1994, 33, 82–131. [Google Scholar] [CrossRef]
- Grimble, R.; Wellard, K. Stakeholder methodologies in natural resource management: A review of principles, context, experiences and opportunities. Agric. Syst. 1997, 55, 173–193. [Google Scholar] [CrossRef]
- Mitchell, R.K.; Agle, B.R.; Wood, D.J. Toward a theory of stakeholder identification and salience: The principle of who and what really counts. Acad. Manag. Rev. 1997, 22, 853–886. [Google Scholar] [CrossRef]
- European Commission [EC]. Common Implementation Strategy for the Water framework Directive (2000/60/CE)—Guidance Document 2003. Available online: http://www.europa.eu.int/comm/environment/water/water-framework/index_en.html (accessed on 6 June 2023).
- Baccar, M.; Bergez, J.-E.; Couture, S.; Sekhar, M.; Ruiz, L.; Leenhardt, D. Building Climate Change Adaptation Scenarios with Stakeholders for Water Management: A Hybrid Approach Adapted to the South Indian Water Crisis. Sustainability 2021, 13, 8459. [Google Scholar] [CrossRef]
- León, C. Planteamiento de un Proceso Participativo Para la Propuesta y Priorización de Proyectos de Desarrollo Regional. Caso de Estudio Departamento del Meta en Colombia. Ph.D. Thesis, Universitat Politècnica de València, Valencia, Spain, September 2021. [Google Scholar]
- Ramírez, J. La participación ciudadana en la democracia. In Psychology Applied to Work: An Introduction to Industrial and Organizational Psychology, 10th ed.; Instituto Electoral y de Participación Ciudadana de Jalisco: Jalisco, México, 2013. [Google Scholar] [CrossRef]
- Hirschia, C. Introduction: Applications of social network analysis. Procedia Soc. Behav. Sci. 2010, 4, 2–3. [Google Scholar] [CrossRef][Green Version]
- Ministerio de Medio Ambiente y Agua. Plan Nacional de Cuencas Balance Hídrico Superficial de la Cuenca del Guadalquivir. La Paz 2015. Available online: https://www.bivica.org/files/balance-hidrico_Bolivia.pdf (accessed on 6 June 2023).
- Gobernación del Departamento de Tarija. Plan Departamental del Agua, Tarija-Bolivia 2013. Available online: https://sihita.org/wp-content/uploads/2022/01/DOC092.pdf (accessed on 6 June 2023).
- Alba, R.; Rivera, R. Organizational analysis of the entrepreneurs of the Sub Central Cirminuelas and its potential to take advantage of the tarijeño entrepreneurs ecosystem offer card, case: APAT. Rev. Perspect. 2020, 46, 81–102. Available online: http://www.scielo.org.bo/scielo.php?pid=S1994-37332020000200004&script=sci_abstract&tlng=en (accessed on 6 June 2023).
- Mendoza, L.; Olarte, K.; Rivera, R. Reflective practice as a methodology of identification of a micro-region from the criteria of vulnerability and potentiality: The case of Subcentral Cirminuelas. J. Comun. Soc. 2021, 12, 81–114. Available online: https://jcomsoc.ucb.edu.bo/a/article/view/1241 (accessed on 6 June 2023).
- Shi, Q.; Liu, Y.; Zuo, J.; Pan, N.; Ma, G. On the management of social risks of hydraulic infrastructure projects in China: A case study. Int. J. Proj. Manag. 2015, 33, 483–496. [Google Scholar] [CrossRef]
- Leach, W.D. Surveying Diverse Stakeholder Groups. Soc. Nat. Resour. 2002, 15, 641–649. [Google Scholar] [CrossRef]
- Aggens, L. Identifying different levels of public interest in participation. In Public Involvement Techniques: A Reader of Ten Years Experience at the Institute for Water Resources; Creighton, J.L., Delli Priscoli, J., Dunning, C.M., Eds.; IWR Research Report 82_R-1; IWR-USACE: Alexandria, VA, USA, 1998. [Google Scholar]
- Biggs, S.; Matsaert, H. An actor-orientated approach for strengthening research and development capabilities in natural resource systems. Public Adm. Dev. 1999, 19, 231–262. [Google Scholar] [CrossRef]
- Chevalier, J.M.; Buckles, D.J. SAS2: A Guide to Collaborative Inquiry and Social Engagement; Sage Publications: New Delhi, India, 2008; Available online: https://methods.sagepub.com/book/sas2-social-analysis-systems (accessed on 6 June 2023).
- Clarke, T.; Clegg, S. Changing Paradigms: The Transformation of Management Knowledge for the 21st Century; Harper Collins: London, UK, 1998. [Google Scholar]
- Villena, E.; Alvizuri, P.; Lo Iacono, V.; Torregrosa, J.; Lora, J. El Rol De Las Partes Interesadas En La Gestion Del Agua En Las Cuencas Del Guadalquivir Y Milluni En Bolivia. In Proceedings of the 25th International Congress on Project Management and Engineering, Alcoy, Spain, 7–9 July 2021; pp. 1215–1229. [Google Scholar]
- Coplin, W.D.; McMaster, D.J.; O’Learly, M.K. Creating policy profile. In Public Involvement Techniques: A Reader of Ten Years Experience at the Institute for Water Resources; Creighton, J.L., Delli Priscoli, J., Dunning, C.M., Eds.; IWR Research Report 82_R-1; IWR-USACE: Alexandria, VA, USA, 1998. [Google Scholar]
- Lupo, S.; Collentine, D. Stakeholder discourse and water management—Implementation of the participatory model CATCH in a Northern Italian alpine sub-catchment. Hydrol. Earth Syst. Sci. 2008, 12, 317–331. [Google Scholar] [CrossRef]
- Overseas Development Administration. Note on Enhancing Stakeholder Participation in Aid Activities. 1995. Available online: www.euforic.org/gb/stake2.htm (accessed on 20 June 2023).
- Prell, C.; Hubacek, K.; Reed, M. Stakeholder Analysis and Social Network Analysis in Natural Resource Management. Soc. Nat. Resour. 2009, 22, 501–518. [Google Scholar] [CrossRef]
- Borgatti, S.P.; Everett, M.G.; Johnson, J.C. Analyzing Social Networks; SAGE: Thousand Oaks, CA, USA, 2022; Volume 3, 296p, Available online: https://us.sagepub.com/en-us/nam/analyzing-social-networks-using-r/book271675 (accessed on 20 June 2023).
- Ma, L.; Krishnan, R.; Montgomery, A.L. Latent homophily or social influence? an empirical analysis of purchase within a social network. Manag. Sci. 2015, 61, 454–473. [Google Scholar] [CrossRef]













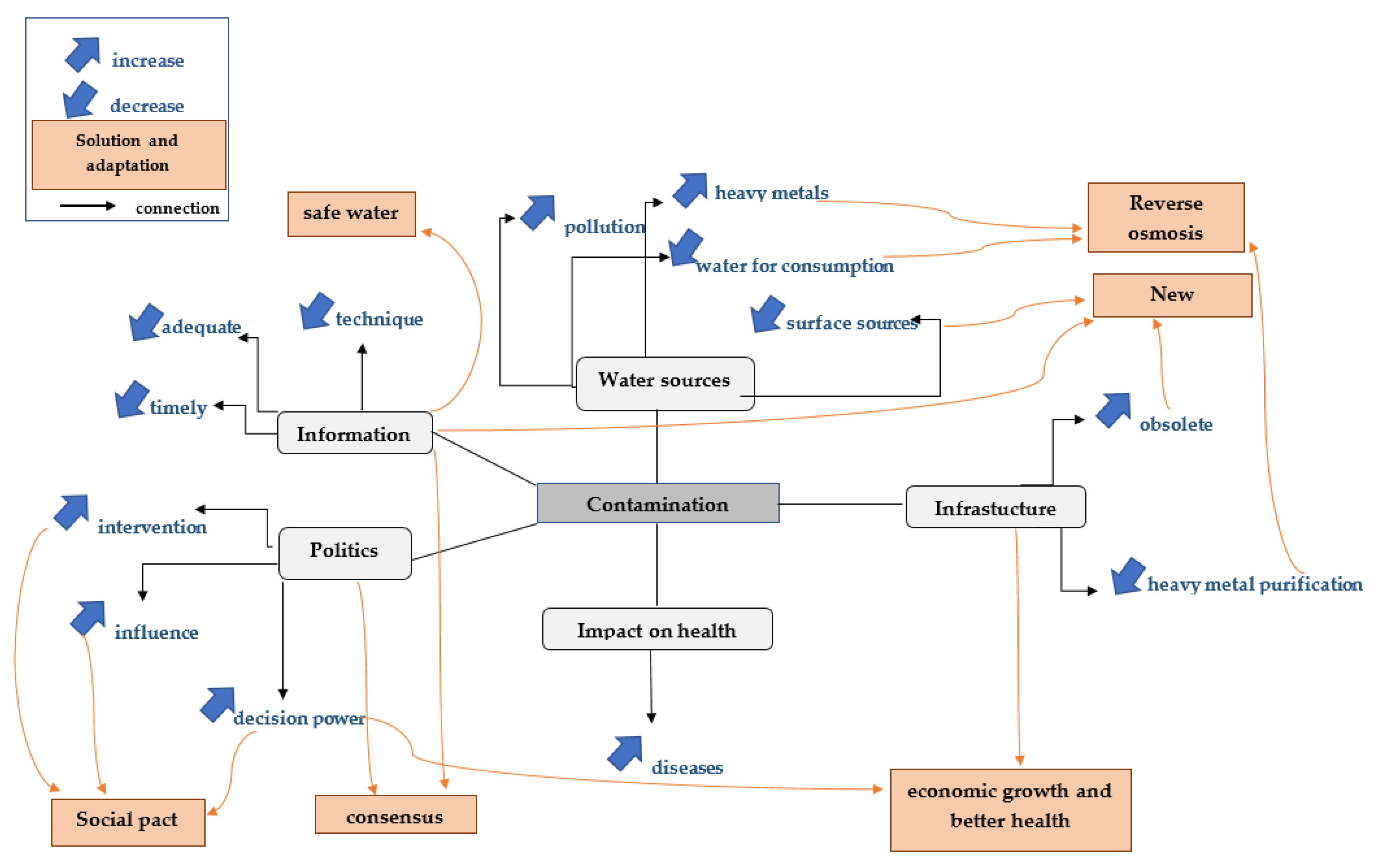
| Problems | Policy | Explanations |
|---|---|---|
| Contamination of water sources | Local control regulations | The main surface sources have high suspicions of contamination by heavy metals |
| Stopped water sources | New purification technologies | Heavy metals require more effective technologies such as membrane treatment—reverse osmosis |
| Disinformation | Design of management strategies for water management | The lack of technical information prevents the implementation of new projects |
| Old and outdated infrastructure | Improvement and construction of new water and sanitation infrastructure | The current infrastructure is outdated and therefore inefficient |
| Political interference | Strategies, links and agreements between the different stakeholders | Political disputes truncate the possibility of new projects |
| Health | Preventive in water consumption | Improve source disinfection systems and preventive policies |
| Levels | Upper Guadalquivir Basin | No | |
|---|---|---|---|
| International | International Organizations (IOs), such as the International Development Bank and the World Bank. Non-Governmental Organizations (NGOs), which operate in Bolivia and in the departments, are considered as international organizations, but they can also be identified as departmental entities. | 2 | |
| National |
| 5 | |
| Departamental | The Departmental Legislative Assemblies, which can generate departmental norms around the Project: A.L.D. | 11 | |
| Departmental Autonomous Government through the Departmental Service for Comprehensive Water Management: SEDEGIA. | |||
| |||
| |||
| Local |
| 5 | |
| TOTAL | 23 | ||
| Stakeholder | Power | Legitimacy | Urgency | Proximity | Final Stopover | Classification | Intervention |
|---|---|---|---|---|---|---|---|
| VRHR | 4.5 | 3.5 | 3.5 | 3.5 | 4 | Definitive | Collaborative |
| VMACCGD | 4 | 3.5 | 3.5 | 2 | 3 | Expectant | Thought |
| VMPSB | 4 | 3.5 | 3.5 | 2 | 3 | Expectant | Thought |
| SEDEGIA | 4 | 4 | 4 | 4 | 4 | Definitive | Collaborate |
| GAMT | 4 | 3.5 | 4 | 4 | 4 | Definitive | Collaborate |
| FEJUVET | 3.5 | 3.5 | 3.5 | 3.5 | 4 | Definitive | Collaborate |
| Neighborh. | 3.5 | 4.5 | 5 | 5 | 4 | Definitive | Collaborate |
| COSAALT | 2 | 3.5 | 5 | 4 | 3 | Expectant | Knowledge |
| NOG | 1 | 2 | 3 | 2 | 1 | Latent | Thought |
| OI | 1 | 3 | 3 | 1 | 2 | Latent | Thought |
| C. CIVIC | 1 | 3 | 2 | 2 | 1 | Latent | Thought |
| UCB | 1 | 3.5 | 1 | 1 | 1 | Latent | Thought |
| UAJMS | 1 | 3.5 | 1 | 1 | 1 | Latent | Thought |
| SIB | 1 | 3 | 1 | 1 | 1 | Latent | Thought |
| CICT | 1 | 3 | 1 | 1 | 1 | Latent | Thought |
| ABIS | 1 | 3 | 1 | 1 | 1 | Latent | Thought |
| OTNPB | 1 | 3 | 3 | 2.5 | 2 | Latent | Thought |
| P. Commun. | 3.5 | 3.5 | 4 | 5 | 4 | Definitive | Knowledge |
| CADECO | 1 | 1 | 5 | 2 | 1 | Latent | Thought |
| Caincotar | 1 | 1 | 5 | 2 | 1 | Latent | Thought |
| A.L.N. | 5 | 5 | 3 | 3 | 4 | Definitive | Collaborative |
| A.L.D. | 5 | 5 | 3 | 3 | 4 | Definitive | Collaborative |
| C.M. | 5 | 5 | 3 | 3 | 4 | Definitive | Collaborative |
| Stakeholder | Interest | Influence on Water Use | Perception and Approach to the Project | Key Relationship with Other Stakeholders | Contact Charges |
|---|---|---|---|---|---|
| VRHR | Moderately | High | Medium | SEDEGIA-GMs-OTNPB | Minister |
| VMACCGD | Moderately | High | Medium | SEDEGIA-GMs-OTNPB | Minister |
| VMPSB | Moderately | High | Medium | SEDEGIA-GMs-OTNPB | Minister |
| SEDEGIA | High | Medium | High | VMs-GMs-OTNPB | Governor |
| GAMT | High | High | High | COSAALT-S-FEJUVE-Neigh. | Mayor Tarija |
| FEJUVET | Moderately | Medium | High | GMs-Neigh.-COSAALT | Pdte. FEJUVE |
| Neighborhood | High | High | High | FEJUVE-COSAALT-GMs | Pdte. Neighb. |
| COSAALT | High | High | High | GMs-SEDEGIA | Manager |
| NOG | High | Low | High | GMs-SEDEGIA | manager |
| OI | Moderately | Low | Medium | GMs-SEDEGIA | Manager |
| C. CIVIC | Little | Low | Low | GMs-SEDEGIA-VMs | Pdte. C.Civ. |
| UCB | Moderately | Low | Medium | GMs-SEDEGIA | Rector |
| UAJMS | Moderately | Low | Medium | GMs-SEDEGIA | Rector |
| SIB | Little | Low | Medium | GMs-SEDEGIA | Pdte. SIB |
| CICT | Little | Low | Medium | GMs-SEDEGIA | Pfte. CICT |
| ABIS | Moderately | Low | Medium | GMs-SEDEGIA | Pdte. ABIS |
| OTNPB | Moderately | Medium | High | GMs-SEDEGIA-VMs | Manager |
| P. Commun. | Little | High | Medium | GMs-FEJUVE-Neighb. | Authority |
| CADECO | Little | Low | Low | GMs-SEDEGIA | Pdte. CADECO |
| Caincotar | Little | Low | Low | GMs-SEDEGIA | Pdte.CAINCOTAR |
| A.L.N. | Little | High | Medium | GMs-SEDEGIA | Congress Nal |
| A.L.D. | Little | High | Medium | SEDEGIA | Congress Dtal |
| C.M. | Moderately | High | Medium | GMs | Congress Local |
Disclaimer/Publisher’s Note: The statements, opinions and data contained in all publications are solely those of the individual author(s) and contributor(s) and not of MDPI and/or the editor(s). MDPI and/or the editor(s) disclaim responsibility for any injury to people or property resulting from any ideas, methods, instructions or products referred to in the content. |
© 2023 by the authors. Licensee MDPI, Basel, Switzerland. This article is an open access article distributed under the terms and conditions of the Creative Commons Attribution (CC BY) license (https://creativecommons.org/licenses/by/4.0/).
Share and Cite
Villena-Martínez, E.M.; Alvizuri-Tintaya, P.A.; Lo-Iacono-Ferreira, V.G.; Lora-García, J.; Torregrosa-López, J.I.; Sánchez Barrero, L.; Leigue Fernández, A.; D’Abzac, P. Critical Analysis of Stakeholders in the Municipality of Tarija, Bolivia, in Search of Strategies for Adequate Water Governance to Implement Reverse Osmosis as an Alternative for Generating Safe Water for Its Inhabitants. Water 2023, 15, 3164. https://doi.org/10.3390/w15173164
Villena-Martínez EM, Alvizuri-Tintaya PA, Lo-Iacono-Ferreira VG, Lora-García J, Torregrosa-López JI, Sánchez Barrero L, Leigue Fernández A, D’Abzac P. Critical Analysis of Stakeholders in the Municipality of Tarija, Bolivia, in Search of Strategies for Adequate Water Governance to Implement Reverse Osmosis as an Alternative for Generating Safe Water for Its Inhabitants. Water. 2023; 15(17):3164. https://doi.org/10.3390/w15173164
Chicago/Turabian StyleVillena-Martínez, Esteban Manuel, Paola Andrea Alvizuri-Tintaya, Vanesa Gladys Lo-Iacono-Ferreira, Jaime Lora-García, Juan Ignacio Torregrosa-López, Lorena Sánchez Barrero, Alejandra Leigue Fernández, and Paul D’Abzac. 2023. "Critical Analysis of Stakeholders in the Municipality of Tarija, Bolivia, in Search of Strategies for Adequate Water Governance to Implement Reverse Osmosis as an Alternative for Generating Safe Water for Its Inhabitants" Water 15, no. 17: 3164. https://doi.org/10.3390/w15173164
APA StyleVillena-Martínez, E. M., Alvizuri-Tintaya, P. A., Lo-Iacono-Ferreira, V. G., Lora-García, J., Torregrosa-López, J. I., Sánchez Barrero, L., Leigue Fernández, A., & D’Abzac, P. (2023). Critical Analysis of Stakeholders in the Municipality of Tarija, Bolivia, in Search of Strategies for Adequate Water Governance to Implement Reverse Osmosis as an Alternative for Generating Safe Water for Its Inhabitants. Water, 15(17), 3164. https://doi.org/10.3390/w15173164

