Effect of Alternate Wetting and Drying (AWD) and Other Irrigation Management Strategies on Water Resources in Rice-Producing Areas of Northern Italy
Abstract
1. Introduction
2. Materials and Methods
2.1. Pilot Irrigation District and Data Availability
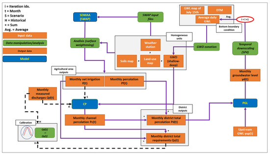
2.2. Modelling Framework
2.3. Model Calibration
2.4. Simulated Scenarios
2.5. Performance Indicators
3. Results and Discussion
3.1. Rice Development Stages
3.2. Groundwater Depths
3.3. Water Requirements
3.4. Water Application Efficiency
3.5. Distribution Efficiency
3.6. Relative Water Supply
4. Conclusions
Author Contributions
Funding
Data Availability Statement
Acknowledgments
Conflicts of Interest
Nomenclature
| AIES | Associazione Irrigazione Est Sesia (Irrigation Consortia) |
| AWD | Alternate Wetting and Drying after a wet seeding |
| CP | Model used to estimate the monthly Percolation from the Channel network (one of the three sub-models of the modelling framework). |
| DE | Distribution Efficiency of the irrigation network (-). |
| DFL | Dry seeding and delayed FLooding. |
| DFLearly | Early Dry seeding and delayed FLooding. |
| DVS | Crop Development Stage (-). |
| ENR | Ente Nazionale Risi (the National Rice Authority in Italy). |
| FTI | Dry seeding and Fixed-Turn Irrigation. |
| GWD | GroundWater Depth below the soil surface (m). |
| GWL | GroundWater Level (m a.s.l.) |
| PGL | Model used to estimate the average monthly Groundwater Level from the Percolation (one of the three sub-models of the modelling framework). |
| RWS | Relative Water Supply (-). |
| SDMAA | Semi-Distributed Model for the Agricultural Area (one of the three sub-models of the modelling framework). |
| SWAP | Soil Water Atmosphere Plant model, core model for the SDMAA |
| WAE | Water Application Efficiency (-). |
| WFL | Wet seeding and continuous Flooding. |
References
- GRiSP (Global Rice Science Partnership). Rice Almanac: Source Book for One of the Most Important Economic Activities on Earth, 4th ed.; IRRI: Los Baños, Philippines, 2013; ISBN 978-971-22-0300-8. [Google Scholar]
- Nayar, N.M. Origins and Phylogeny of Rices; Elsevier: Amsterdam, The Netherlands; Academic Press: Cambridge, MA, USA, 2014; ISBN 978-0-12-417177-0. [Google Scholar]
- Chauhan, B.S.; Jabran, K.; Mahajan, G. Rice Production Worldwide; Springer International Publishing: Cham, Switzerland, 2017; ISBN 978-3-319-47514-1. [Google Scholar]
- Gassman, P.W.; Jeong, J.; Boulange, J.; Narasimhan, B.; Kato, T.; Somura, H.; Watanabe, H.; Eguchi, S.; Cui, Y.; Sakaguchi, A.; et al. Simulation of rice paddy systems in SWAT: A review of previous applications and proposed SWAT + rice paddy module. Int. J. Agric. Biol. Eng. 2022, 15, 1–24. [Google Scholar] [CrossRef]
- Liu, X.; Liu, W.; Tang, Q.; Liu, B.; Wada, Y.; Yang, H. Global Agricultural Water Scarcity Assessment Incorporating Blue and Green Water Availability Under Future Climate Change. Earths Future 2022, 10, e2021EF002567. [Google Scholar] [CrossRef]
- Lampayan, R.M.; Rejesus, R.M.; Singleton, G.R.; Bouman, B.A. Adoption and economics of alternate wetting and drying water management for irrigated lowland rice. Field Crops Res. 2015, 170, 95–108. [Google Scholar] [CrossRef]
- Carrijo, D.R.; Lundy, M.E.; Linquist, B.A. Rice yields and water use under alternate wetting and drying irrigation: A meta-analysis. Field Crops Res. 2017, 203, 173–180. [Google Scholar] [CrossRef]
- Linquist, B.A.; Anders, M.M.; Adviento-Borbe, M.A.A.; Chaney, R.L.; Nalley, L.L.; Da Rosa, E.F.F.; van Kessel, C. Reducing greenhouse gas emissions, water use, and grain arsenic levels in rice systems. Glob. Chang. Biol. 2015, 21, 407–417. [Google Scholar] [CrossRef]
- Liang, K.; Zhong, X.; Huang, N.; Lampayan, R.M.; Pan, J.; Tian, K.; Liu, Y. Grain yield, water productivity and CH4 emission of irrigated rice in response to water management in south China. Agric. Water Manag. 2016, 163, 319–331. [Google Scholar] [CrossRef]
- Tuong, P.; Bouman, B.; Mortimer, M. More Rice, Less Water—Integrated Approaches for Increasing Water Productivity in Irrigated Rice-Based Systems in Asia. Plant Prod. Sci. 2005, 8, 231–241. [Google Scholar] [CrossRef]
- Kroes, J.; van Dam, J.; Supit, I.; de Abelleyra, D.; Verón, S.; de Wit, A.; Boogaard, H.; Angelini, M.; Damiano, F.; Groenendijk, P.; et al. Agrohydrological analysis of groundwater recharge and land use changes in the Pampas of Argentina. Agric. Water Manag. 2019, 213, 843–857. [Google Scholar] [CrossRef]
- Li, P.; Ren, L. Evaluating the effects of limited irrigation on crop water productivity and reducing deep groundwater exploitation in the North China Plain using an agro-hydrological model: I. Parameter sensitivity analysis, calibration and model validation. J. Hydrol. 2019, 574, 497–516. [Google Scholar] [CrossRef]
- Li, P.; Ren, L. Evaluating the effects of limited irrigation on crop water productivity and reducing deep groundwater exploitation in the North China Plain using an agro-hydrological model: II. Scenario simulation and analysis. J. Hydrol. 2019, 574, 715–732. [Google Scholar] [CrossRef]
- Siad, S.M.; Iacobellis, V.; Zdruli, P.; Gioia, A.; Stavi, I.; Hoogenboom, G. A review of coupled hydrologic and crop growth models. Agric. Water Manag. 2019, 224, 105746. [Google Scholar] [CrossRef]
- Uniyal, B.; Dietrich, J. Simulation of Irrigation Demand and Control in Catchments—A Review of Methods and Case Studies. Water Resour. Res. 2021, 57, e2020WR029263. [Google Scholar] [CrossRef]
- Singh, R.; Kroes, J.G.; van Dam, J.C.; Feddes, R.A. Distributed ecohydrological modelling to evaluate the performance of irrigation system in Sirsa district, India: I. Current water management and its productivity. J. Hydrol. 2006, 329, 692–713. [Google Scholar] [CrossRef]
- Singh, R.; Jhorar, R.K.; van Dam, J.C.; Feddes, R.A. Distributed ecohydrological modelling to evaluate irrigation system performance in Sirsa district, India II: Impact of viable water management scenarios. J. Hydrol. 2006, 329, 714–723. [Google Scholar] [CrossRef]
- Li, Y.; Šimůnek, J.; Jing, L.; Zhang, Z.; Ni, L. Evaluation of water movement and water losses in a direct-seeded-rice field experiment using Hydrus-1D. Agric. Water Manag. 2014, 142, 38–46. [Google Scholar] [CrossRef]
- Gulati, D.; Satpute, S.; Kaur, S.; Aggarwal, R. Estimation of potential recharge through direct seeded and transplanted rice fields in semi-arid regions of Punjab using HYDRUS-1D. Paddy Water Environ. 2022, 20, 79–92. [Google Scholar] [CrossRef]
- Richards, L.A. Capillary Conduction of Liquids through Porous Mediums. Physics 1931, 1, 318–333. [Google Scholar] [CrossRef]
- Tsuchiya, R.; Kato, T.; Jeong, J.; Arnold, J. Development of SWAT-Paddy for Simulating Lowland Paddy Fields. Sustainability 2018, 10, 3246. [Google Scholar] [CrossRef]
- Kamruzzaman, M.; Hwang, S.; Choi, S.-K.; Cho, J.; Song, I.; Song, J.; Jeong, H.; Jang, T.; Yoo, S.-H. Evaluating the Impact of Climate Change on Paddy Water Balance Using APEX-Paddy Model. Water 2020, 12, 852. [Google Scholar] [CrossRef]
- Kim, D.-H.; Jang, T.; Hwang, S. Evaluating impacts of climate change on hydrology and total nitrogen loads using coupled APEX-paddy and SWAT models. Paddy Water Environ. 2020, 18, 515–529. [Google Scholar] [CrossRef]
- FAOSTAT. Available online: https://www.fao.org/faostat/en/#home (accessed on 5 April 2023).
- Monaco, S.; Volante, A.; Orasen, G.; Cochrane, N.; Oliver, V.; Price, A.H.; Teh, Y.A.; Martínez-Eixarch, M.; Thomas, C.; Courtois, B.; et al. Effects of the application of a moderate alternate wetting and drying technique on the performance of different European varieties in Northern Italy rice system. Field Crops Res. 2021, 270, 108220. [Google Scholar] [CrossRef]
- Kroes, J.G.; van Dam, J.C.; Bartholomeus, R.P.; Groenendijk, P.; Heinen, M.; Hendriks, R.F.A.; Mulder, H.M.; Supit, I.; van Walsum, P.E.V. SWAP Version 4, Wageningen Environmental Research Report; No. 2780; Wageningen Environmental Research: Wageningen, The Netherlands, 2017. [Google Scholar]
- Mayer, A.; Rienzner, M.; Cesari de Maria, S.; Romani, M.; Lasagna, A.; Facchi, A. A Comprehensive Modelling Approach to Assess Water Use Efficiencies of Different Irrigation Management Options in Rice Irrigation Districts of Northern Italy. Water 2019, 11, 1833. [Google Scholar] [CrossRef]
- Ente Nazionale Risi-ENR. Available online: https://www.enterisi.it/servizi/notizie/notizie_homepage.aspx (accessed on 5 April 2023).
- Agenzia Regionale per la Protezione dell’Ambiente-ARPA Lombardia. Available online: https://www.arpalombardia.it/Pages/ARPA_Home_Page.aspx (accessed on 6 April 2023).
- Associazione Irrigazione Est Sesia-AIES. Available online: https://www.estsesia.it/ (accessed on 6 April 2023).
- Geoportale Lombardia. Available online: https://www.geoportale.regione.lombardia.it/ (accessed on 6 April 2023).
- Tomasella, J.; Hodnett, M.G. Estimating soil water retention characteristics from limited data in brazilian amazonia. Soil Sci. 1998, 163, 190–202. [Google Scholar] [CrossRef]
- Ungaro, F.; Calzolari, C.; Busoni, E. Development of pedotransfer functions using a group method of data handling for the soil of the Pianura Padano–Veneta region of North Italy: Water retention properties. Geoderma 2005, 124, 293–317. [Google Scholar] [CrossRef]
- Xu, H. Modification of normalised difference water index (NDWI) to enhance open water features in remotely sensed imagery. Int. J. Remote Sens. 2006, 27, 3025–3033. [Google Scholar] [CrossRef]
- Moriasi, D.N.; Arnold, J.G.; van Liew, M.W.; Bingner, R.L.; Harmel, R.D.; Veith, T.L. Model Evaluation Guidelines for Systematic Quantification of Accuracy in Watershed Simulations. Trans. ASABE 2007, 50, 885–900. [Google Scholar] [CrossRef]
- Facchi, A.; Gharsallah, O.; Romani, M.; Arbat, G.; Cufí, S.; Ramírez de Cartagena, F.; Pinsach, J.; Mira, C.; Mateos, L.; de Lima, I.P.; et al. Irrigation strategies alternative to continuous flooding to decrease water use and increase water productivity in Mediterranean rice-based agroecosystems. In Proceedings of the Interregional Conference Sustainable Production in Agroecosystems with Water Scarcity (SUPWAS), Albacete, Spain, 5–7 September 2022. [Google Scholar]
- Gharsallah, O.; Facchi, A.; Gilardi, G.; Corsi, S.; Vuciterna, R.; Romani, M.; Cadei, E.; Trevisan, M.; Lamastra, L.; Voccia, D.; et al. Economic, environmental, and social sustainability of water-saving solutions for the rice sector in the Mediterranean basin. In Proceedings of the Interregional Conference Sustainable Production in Agroecosystems with Water Scarcity (SUPWAS), Albacete, Spain, 5–7 September 2022. [Google Scholar]
- Bouman, B.; Peng, S.; Castañeda, A.R.; Visperas, R.M. Yield and water use of irrigated tropical aerobic rice systems. Agric. Water Manag. 2005, 74, 87–105. [Google Scholar] [CrossRef]
- Bos, M.G.; Burton, M.A.S.; Molden, D.J. Irrigation and Drainage Performance Assessment: Practical Guidelines; CABI Pub: Wallingford Oxfordshire, UK; Cambridge, MA, USA, 2005; ISBN 0851999670. [Google Scholar]













| Unit | Depth | BD | θr | θs | α | n | λ | Ks |
|---|---|---|---|---|---|---|---|---|
| cm | g cm−3 | cm3 cm−3 | cm3 cm−3 | cm−1 | - | - | cm day−1 | |
| 407 | 0–25 | 1.74 | 0.0000 | 0.3348 | 0.0169 | 1.2859 | 0.2859 | 13.86 |
| 25–50 | 1.77 | 0.0000 | 0.3226 | 0.0111 | 1.1940 | 0.1940 | 89.20 | |
| 50–75 | 1.77 | 0.0000 | 0.3220 | 0.0154 | 1.1610 | 0.1610 | 88.82(0.97) | |
| 75–105 | 1.55 | 0.0000 | 0.4034 | 0.0244 | 1.8436 | 0.8436 | 109.61 | |
| 105–120 | 1.58 | 0.0052 | 0.3926 | 0.0688 | 1.1940 | 0.1940 | 114.48 | |
| 409 | 0–40 | 1.65 | 0.0000 | 0.3686 | 0.0467 | 1.1451 | 0.1451 | 56.78 |
| 40–67 | 1.54 | 0.0008 | 0.4071 | 0.0467 | 1.3479 | 0.3479 | 365.84 | |
| 114–150 | 1.65 | 0.0496 | 0.3675 | 0.0347 | 1.1352 | 0.1352 | 16.33(0.18) | |
| 192–228 | 1.49 | 0.0537 | 0.4263 | 0.0470 | 1.6820 | 0.6820 | 283.34 | |
| 410 | 0–25 | 1.72 | 0.0000 | 0.3400 | 0.0295 | 1.1053 | 0.1053 | 1.31 |
| 25–40 | 1.69 | 0.0043 | 0.3537 | 0.0186 | 1.2098 | 0.2098 | 22.52 | |
| 40–70 | 1.63 | 0.0447 | 0.3761 | 0.0261 | 1.1365 | 0.1365 | 14.15(0.15) | |
| 70–100 | 1.68 | 0.0584 | 0.3562 | 0.0318 | 1.1319 | 0.1319 | 27.01 | |
| 100–160 | 1.62 | 0.0401 | 0.3769 | 0.0877 | 1.1940 | 0.1940 | 225.56 | |
| 413 | 0–22 | 1.65 | 0.0453 | 0.3660 | 0.0697 | 1.1073 | 0.1073 | 2.71 |
| 22–29 | 1.78 | 0.0000 | 0.3194 | 0.0295 | 1.1940 | 0.1940 | 28.86(0.32) | |
| 29–60 | 1.68 | 0.0541 | 0.3558 | 0.0336 | 1.0772 | 0.0772 | 132.60 | |
| 60–104 | 1.46 | 0.0252 | 0.4397 | 0.0634 | 1.6115 | 0.6115 | 214.05 | |
| 104–117 | 1.57 | 0.0000 | 0.3961 | 0.0571 | 1.9240 | 0.9240 | 263.97 | |
| 117–157 | 1.43 | 0.2235 | 0.4510 | 0.1660 | 1.1940 | 0.1940 | 28.78 | |
| 417 | 0–35 | 1.72 | 0.0000 | 0.3420 | 0.0301 | 1.0922 | 0.0922 | 1.03 |
| 35–40 | 1.74 | 0.0000 | 0.3346 | 0.0091 | 1.2955 | 0.2955 | 37.58(0.41) | |
| 40–85 | 1.77 | 0.0000 | 0.3239 | 0.0162 | 1.0704 | 0.0704 | 136.27 | |
| 85–140 | 1.73 | 0.0000 | 0.3389 | 0.0122 | 1.2200 | 0.2200 | 47.83 |
Disclaimer/Publisher’s Note: The statements, opinions and data contained in all publications are solely those of the individual author(s) and contributor(s) and not of MDPI and/or the editor(s). MDPI and/or the editor(s) disclaim responsibility for any injury to people or property resulting from any ideas, methods, instructions or products referred to in the content. |
© 2023 by the authors. Licensee MDPI, Basel, Switzerland. This article is an open access article distributed under the terms and conditions of the Creative Commons Attribution (CC BY) license (https://creativecommons.org/licenses/by/4.0/).
Share and Cite
Gilardi, G.L.C.; Mayer, A.; Rienzner, M.; Romani, M.; Facchi, A. Effect of Alternate Wetting and Drying (AWD) and Other Irrigation Management Strategies on Water Resources in Rice-Producing Areas of Northern Italy. Water 2023, 15, 2150. https://doi.org/10.3390/w15122150
Gilardi GLC, Mayer A, Rienzner M, Romani M, Facchi A. Effect of Alternate Wetting and Drying (AWD) and Other Irrigation Management Strategies on Water Resources in Rice-Producing Areas of Northern Italy. Water. 2023; 15(12):2150. https://doi.org/10.3390/w15122150
Chicago/Turabian StyleGilardi, Giulio Luca Cristian, Alice Mayer, Michele Rienzner, Marco Romani, and Arianna Facchi. 2023. "Effect of Alternate Wetting and Drying (AWD) and Other Irrigation Management Strategies on Water Resources in Rice-Producing Areas of Northern Italy" Water 15, no. 12: 2150. https://doi.org/10.3390/w15122150
APA StyleGilardi, G. L. C., Mayer, A., Rienzner, M., Romani, M., & Facchi, A. (2023). Effect of Alternate Wetting and Drying (AWD) and Other Irrigation Management Strategies on Water Resources in Rice-Producing Areas of Northern Italy. Water, 15(12), 2150. https://doi.org/10.3390/w15122150

