Next Article in Journal
How Effective Is Water Technology as a Water Scarcity Remedy for the Economy in China?
Next Article in Special Issue
Assessment of Trace and Rare Earth Elements Pollution in Water Bodies in the Area of Rare Metal Enterprise Influence: A Case Study—Kola Subarctic
Previous Article in Journal
Comparison of Numerical Methods in Simulating Lake–Groundwater Interactions: Lake Hampen, Western Denmark
Previous Article in Special Issue
Human-Dominated Land Use Change in a Phosphate Mining Area and Its Impact on the Water Environment
 
 
Font Type:
Arial Georgia Verdana
Font Size:
Aa Aa Aa
Line Spacing:
Column Width:
Background:
Review

Environmental Impact Assessment of Mine Tailings Spill Considering Metallurgical Processes of Gold and Copper Mining: Case Studies in the Andean Countries of Chile and Peru

1
Civil Works and Geology Department, Catholic University of Temuco, Temuco 4780000, Chile
2
Programa Académico de Ingeniería Ambiental, Universidad de Huánuco, Huánuco 10001, Peru
*
Author to whom correspondence should be addressed.
Water 2022, 14(19), 3057; https://doi.org/10.3390/w14193057
Submission received: 18 August 2022 / Revised: 11 September 2022 / Accepted: 22 September 2022 / Published: 28 September 2022

Abstract

:
The generation of tailings in the world today is immense, since only ounces or pounds of metals are extracted for each ton of ore processed. In 2022, it was estimated that more than 14 billion metric tons of mining tailings were produced per year in the world. Currently, many environmental problems associated with tailings management in both Chile and Peru are related to the potential contamination of soil, water, and air. In this article, the environmental impacts caused by tailings storage facility accidents where spills have occurred are analyzed, describing and characterizing: (i) the magnitude of the impacted area, (ii) identification of the sources, i.e., exposure routes, receptors, and (iii) an interpretive analysis of the physicochemical quality of the spilled material, the soil, the water, and the air with respect to local and international regulations. The case studies analyzed in this article correspond to tailings spills derived from the extraction of precious metals (Au, Ag) and heavy metals (Cu, Pb, and Zn) present in the minerals that dominate Chilean and Peruvian mining. Finally, environmental management measures are proposed aimed at mitigating the environmental impacts caused by the spill and remediation alternatives for the sites impacted.

1. Introduction

The main technology to obtain concentrates of valuable metals such as copper and thus generate mining tailings (residues) from the processing of sulphide minerals on an industrial scale (more than 100,000 metric tons per day) is froth flotation. Tailings are a residue of the froth flotation mining–metallurgical process, usually a very fine mud or powder, left over after the ore is processed and the valuable minerals are extracted. There are different and varied processes for the extraction of minerals used in the current mining industry, where physical and chemical processes for mineral benefit are usually the most used, mainly because they are cheaper to operate [1].
On the other hand, for gold and silver-rich sulfide ores, the commonly used benefit process has some differences. The crushing and grinding stages are carried out in a similar way, except the conventional gold concentration process is carried out by cyanidation leaching in tanks, where the cyanide solution that contains the dissolved metals is separated from the tailings through thickeners by means of counter-current decantation (CCD). Similar processes are carbon-in-pulp (CIP) and carbon-in-leach (CIL), which add carbon to milled ore to recover gold and silver from the cyanide solution. The CIP and CIL tailings are the same, but the cyanide concentrations in the effluent that accompanies these tailings are higher than the tailings obtained with CCD [2].
The generation of tailings in the world today is immense, since only ounces or pounds of metals are extracted for each ton of ore processed. In 2022, it was estimated that more than 14 billion metric tons of mining tailings were produced per year in the world from the extraction of metals and minerals [3]. The foamy flotation for the benefit of copper and gold minerals uses various chemical reagents, e.g., sodium ethyl xanthate, sodium cyanide, copper sulfate, pine oil tar, fatty acid soaps, dithiophosphates, collectors, foaming agents, and lime, among others [4], which are classified from an aqueous suspension with the help of aeration and controlled mixing. In froth flotation, the use of reagents that can act at the solid/liquid and liquid/gas interface is essential to successfully separate the mineralogical species of interest from the pulp [5].
However, the collector and foaming reagents currently used in mining processes have different characteristics of toxicity and persistence. For example, sodium ethyl xanthate presents a high level of danger in humans and a medium level of toxicity for other living beings [6]. Other reagents, such as dithiophosphate-1404, methylisobutylcarbinol (MIBC) and Dawfroth 250 (foaming agent), are considered toxic chemicals, showing various potential risks to human health and the environment [7]. Therefore, tailings may contain anthropogenic chemicals used in the metallurgical process (Xanthates, organic compounds, corrosive chemical reagents, etc.) as well as the presence of high concentrations of naturally occurring heavy metals (Cd, Cr, Mn, As, Pb, Zn, Mo, among others), which must be taken into account to carry out safe tailings management. Therefore, from a geochemical and toxicological point of view, most tailings cannot be classified as inert or harmless materials, respectively, and must be disposed of with due care in the environment [8,9,10,11].
Currently, many environmental problems associated with tailings management in both Chile and Peru are related to the potential contamination of soil, water (surface/underground water), and air. In recent years, there have been significant advances in tailings dewatering technologies [12,13,14], infiltration control from tailings storage facilities, and operational management of mine tailings. However, tailings spill accidents still occur in the world, e.g., Mount Polley case in Canada (2014), Fundao Samarco case in Brazil (2015), Corrego do Feijao Brumadinho case in Brazil (2019) and Jagersfontain case in South Africa (2022) [15,16]. Failures of tailings occur mainly due to: (i) causes of human origin (e.g.: failure of dams, inadequate management of tailings/water, etc.) [17], and (ii) natural causes (e.g., floods, earthquakes, alluviums, etc.) [18], which indicates that for these hazardous wastes there is still no degree of safety that allows to provide confidence to vulnerable communities and ecosystems. This has meant that tailings transport and storage activities today represent a matter that requires adequate environmental management and responsible management [19,20].
In this article, the environmental impacts caused by tailings storage facility accidents where spills have occurred are analyzed, describing and characterizing: (i) the magnitude of the impacted area, (ii) identification of the sources, i.e., exposure routes, receptors, and (iii) a simplified interpretive analysis of the physicochemical quality of the spilled material, the soil, the water, and the air with respect to local and international regulations. The case studies analyzed in this article correspond to tailings spills derived from the extraction of precious metals (Au, Ag) and heavy metals (Cu, Pb, and Zn) present in the minerals that dominate Chilean and Peruvian mining. Finally, environmental management measures are proposed aimed at mitigating the environmental impacts caused by the spill and remediation alternatives for the sites impacted by this type of event.
The methods used to store tailings have developed due to environmental pressures, changing grinding–flotation practices, and the realization of cost-effective applications. The first methods included: (i) discharge of tailings into rivers, streams, and the sea, as in the case of Bahía de Chañaral in Chile [21] and Bahía de Ite in Peru [22], and (ii) the construction of dams with cycloned tailings sand in an upstream direction. Due to the damage caused by such methods and the much finer grinding required in most modern ores, other techniques have been developed. These new techniques consider the best available technologies (BATs), e.g., (i) conventional tailings, (ii) thickened tailings, (iii) paste tailings, and (iv) filtered tailings [12,13,14].
It is economically advantageous to locate the tailings storage facility close to the mine, but this imposes limits on site selection. The type of tailings storage facility is generally determined by local seismic activity, process water clarification requirements, tailings properties and physical/geochemical stability; tailings size distribution, topographic and foundation aspects of the dam, hydrological conditions, and environmental factors [23].
Tailings storage increases production costs, so it is essential that disposal be as economical as possible. This requirement initially led to the development of the upstream construction method of tailings dams once commonly used, but some accidents at Barahona tailings dam in Rancagua Chile (1928), the El Cobre tailings dam in Nogales Chile (1965), and the Amatista tailings dam in Nazca Peru (1996) [15,18] resulted in a ban on upstream dam construction technique in both countries. Actually, considering conventional tailings technology, the most popular methods applied in copper tailings storage facility are downstream and centerline dam construction methods [24].

2. Metallurgical Processes Generating Tailings from Gold and Copper Sulfide Ores

2.1. Process of Extracting Gold from Sulphide Minerals and Generation of Mining Tailings

Conventional cyanide tank leaching methods are used on gold ores with adequate grade (gold content per ton) and tonnage (amount of ore available for leaching) to justify design complexity and higher capital cost. This compared to cyanide heap leach methods. A sulfide ore gold mining project can be divided into four main areas: ore extraction and size reduction, tank leaching, gold recovery, and tailings disposal. Once the ore is extracted from the ground, it is crushed in 1–3 stages of crushing to prepare the ore for grinding. Milling is usually performed wet using recycled water from the tailings storage facility, and additional cyanide is usually added to the milling process water to start leaching as soon as possible [25].
The ore and the grinding process water generate the pulp, which is processed through a flotation process in a series of cells. During the first stage of flotation (rougher), cyanide-free tailings are generated and deposited in a rougher flotation tailings storage facility (Figure 1), while the concentrates are taken to a second stage of flotation (cleaner). In cleaner flotation cells, sodium cyanide is usually added along with air and/or oxygen, which are necessary catalysts for the dissolution of gold and silver [26].
Dissolved gold can be recovered from the gold-containing cyanide solution (loaded solution), either by adsorption on activated carbon or by precipitation with zinc dust. When activated carbon is used, it can be added during leaching (carbon in leach) or after leaching (carbon in pulp). These techniques, commonly known as tank or vat methods, are generally used to benefit ores containing more than 0.04 oz/ton [27]. Once the dissolved gold is removed from solution, the tailings and the resulting “sterile solution” are pumped into the cyanide leach tailings storage facility (Figure 1). Then, at the gold recovery processing plant, the gold is chemically extracted from the carbon, electrowinning from solution, and smelted into impure bars called doré [25,28].
The design and operation of the tailings storage facility are very important, since they serve two purposes: (i) as a sedimentation tank for the process water that is then recycled to the grinding and leaching circuits; and (ii) as the final tailings impoundment for cyanide leach and flotation tailings. The size of the tailings storage facility is based on the expected total volume of tailings produced over the life of the mine, the settling time required to separate the water from the tailings, proper management of mill process water (contact water) that will remain available, and the possible volume of storm water (non-contact water).
Tailings generated from gold cyanide milling operations contain small amounts of used cyanide solution; residual cyanide; and solubilized metal-cyanide complexes, which could be toxic to humans, flora, and wildlife [29]. For this reason, the detoxification of cyanide-containing tailings is incorporated into the process in some projects, prior to the deposition of tailings in the tailings storage facility. In addition, cyanide leach tailings storage facilities are typically lined, where a geotextile geomembrane liner is placed on the upstream face of the dam and the contour of the reservoir base to prevent subsurface seepage through the reservoir [26]. Another alternative to the detoxification process is to apply the filtered tailings technology in some mining projects in Chile and Peru [12].

2.2. Process of Extracting Copper from Sulphide Minerals and Generation of Mining Tailings

Currently, copper sulfide minerals are being exploited both in Chile and Peru, since sulfide minerals predominate over oxides minerals. Chalcopyrite (CuFeS2) is the main sulfide ore of copper, also containing variable amounts of unwanted and invaluable pyrite (FeS2). On an industrial scale, copper sulfide minerals are concentrated using froth flotation processes (Figure 2) [30]. Froth flotation uses chemical reagents (collectors, foamers, and modifiers) to control the wettability of solid surfaces, solution electrochemistry, solid particle dispersion and aggregation, and foam generation [4]. In this way, it is possible to recover mineral species of interest and avoid the flotation of unwanted gangue minerals [30].
Because the average grades of copper sulphide minerals in both Chile and Peru have decreased from 1.25% to 0.90% during the last decade, a higher consumption of water, energy, and chemical reagents is required to efficiently process low-grade copper sulphide minerals [18]. In particular, the consumption of collectors, frothers, and modifiers in froth flotation is increasing as larger amounts of low-grade copper ore are processed. For example, the average concentration of collectors and frothers used in 2012 in both Chile and Peru was 50 g/ton of ore and 30 g/ton of ore, respectively. These concentrations correspond to 26,243 tons of collectors and 15,745 tons of foaming agents per year [30]. Conventional flotation cells consist of a tank with an agitator designed to disperse air into the suspension, as shown schematically in Figure 2, typically assembled in a multi-stage circuit with cells: “rougher”, “cleaner” and “scavenger”. Finally, the copper concentrate obtained is taken to a recovery plant, and the tailings obtained are normally dewatered using thickeners and stored in the tailings storage facility.
Copper tailings storage facilities are generally partially lined [25]. To prevent seepage through the foundation and core of the dam, the following are installed: (i) a stop-leak trench and a grout curtain control system along the foot upstream of the dam (ii) and a HDPE geomembrane with geotextile. The liner is placed on the upstream face of the dam. This means that the dam has a continuous impermeable barrier that runs the length and width of its upstream face, which waterproofs this part of the reservoir [18].

3. Socio-Environmental Context of Mining Tailings

One of the most complex socio-environmental problems facing Chile and Peru today is the sustainable management of mining tailings, since these represent a high risk of physical and geochemical instability in the long term [11]. The challenge focuses on the proper management of mining tailings, both active (currently in operation) and passive (mining environmental liabilities), an issue that has not been addressed through a vision under a socio-environmental concept [31], producing a significant exposure of the urban and rural population to a situation of vulnerability, both for their safety and physical health [32].
Currently, in both Chile and Peru, there are no regulations that regulate the spillage of tailings and remediate contamination in the area of influence and receiving bodies, considering: (i) soils, (ii) liquid waste discharged to ground water or surfaces receiving bodies, (iii) air quality (PM2.5 emission), and (iv) that explicitly establishes that mining tailings must be managed from their generation as a hazardous waste.
There is a regulatory framework for Environmental Impact Studies (EIA) that focuses on any mining waste deposited in a natural environment, where impacts are evaluated and there are management and monitoring plans. These plans are considered to assess the influence or possible negative impact on watercourses, air, and soil, assuming the physical and geochemical stability of the mining tailings storage facility. A spill is a special case that is considered in contingency plans and the measures after a spill are not well outlined. In Chile, tailings are not considered as hazardous waste, while in Peru this is not explicitly stated not. In this context, today, there is no practice under a rationality of precautionary/preventive principle by the industry or government, thus making it necessary to wait until there is environmental damage (spill or collapse of tailings storage facility) in order to make decisions with a socio-environmental approach and carry out specific remediation actions.
Considering these antecedents, it is key to analyze the management of mining tailings from a comprehensive perspective with a scientific basis (holistic approach), which thus allows the implementation of policies, programs, and environmental management plans for mining tailings, promoting eco-systemic research on the phenomenon of contamination and its effects. In this way, it will be possible to avoid violating the right to live in a clean and pollution-free environment of millions of people and ecosystems (flora, fauna, soil, water and air), who live in basins of the territory together with billions of tons of mine tailings. Along with this, it is necessary to educate the population about the environmental risks that living in areas surrounding tailings storage facilities present, preventing people from being in permanent contact with them [33,34].

4. Conceptual Model for Sites Contaminated by Mining Tailings Spills

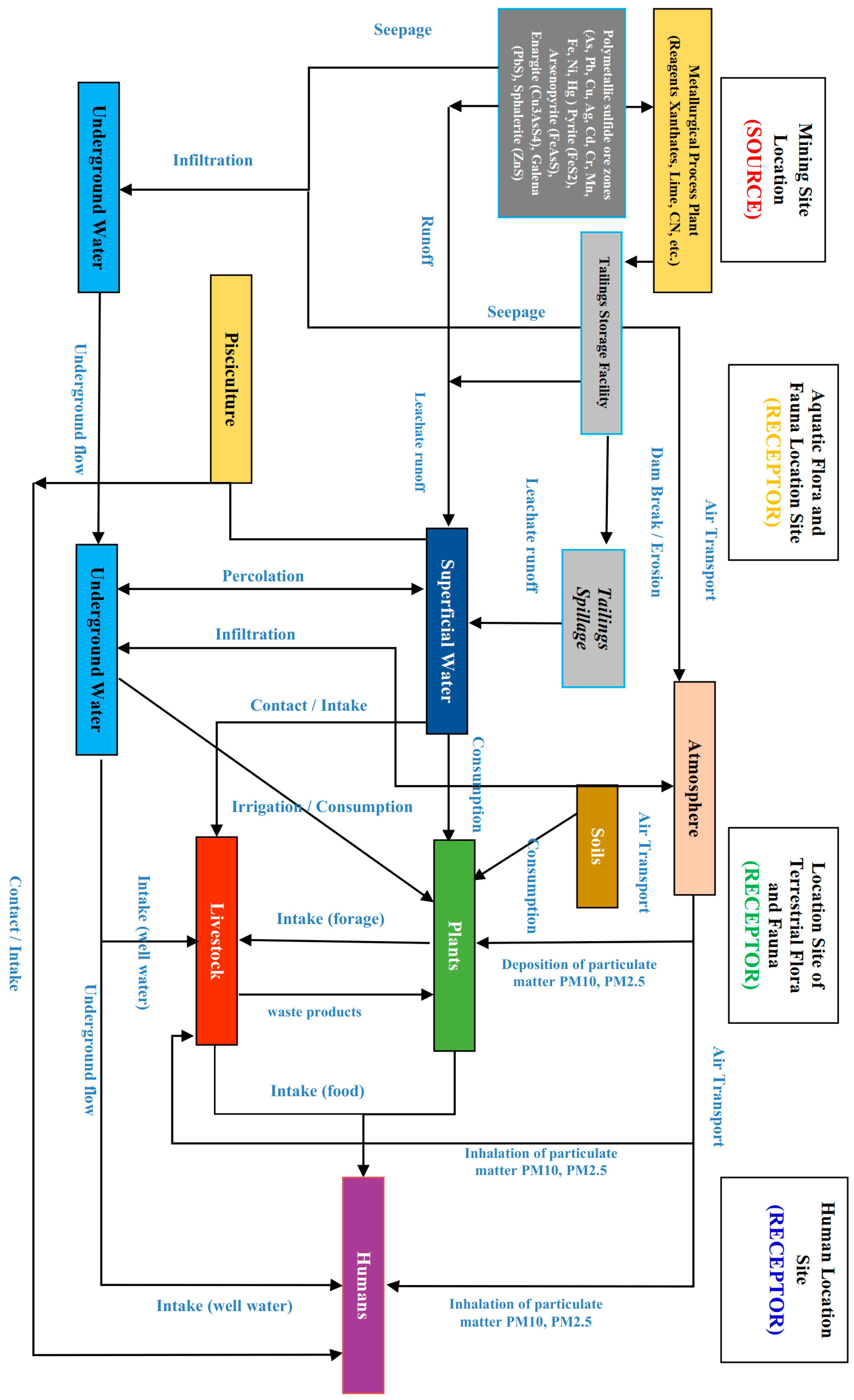
To analyze the phenomenon of environmental contamination due to a tailings spill event, it is necessary to define an adequate conceptual model of the contaminated site and its surroundings. In this model, the situation must be outlined in terms of the factors that affect the chain of environmental risks: (i) source of contamination, (ii) identification of contaminants of interest, their spatial-temporal distribution in the environmental components (air, soil and water) and chemical properties (speciation), (iii) mobilization mechanisms, (iv) exposure pathways, and (v) existing potential receptors [35]. Based on all the data collected on the site, the contaminants that have a greater probability of being present in the potentially contaminated environmental components must be evaluated, selecting for analysis those that pose greater risks to the health of the population and/or the ecosystem. Figure 3 presents a conceptual site model for the case of a mining tailings spill.
From a conceptual model perspective, the catastrophic erosion or collapse of a tailings storage facility built in a watershed result in a rapid and violent movement of a mass of mine tailings (slurry), flowing in a downstream direction to through riverbeds, increasing its affected area, the spatial and temporal distribution of contamination. Some factors of interest to consider are: slope of the land, flow of rivers, climate, types of pollutants and their physical-chemical characteristics, edaphological characteristics of the soil, and the presence of underground water, among others. A tailings spill produces effects in the space (physical environment of soil, water and air), both immediate and in the long term (time), for flora, fauna, and the neighboring human population.
Considering the conceptual model described and the tailings spill cases that will be presented, it is necessary to define some hypotheses and limitations. A mine tailings spill in a river implies the contamination of an aquatic system, which requires: (i) a sediment analysis and (ii) water quality analysis to study the dissolved and suspended contaminants in the watercourses, in order to have indicators of environmental impact. This is due to the fact that the sediments (tailings) continuously interact with the liquid phase (sediment–water column interaction). Sediments act as carriers and possible sources of contamination, behaving as a reservoir of contaminants. Under certain physical and chemical conditions, these can have adverse effects on the biota, transferring toxic compounds to the food chain by bioaccumulation, such as heavy metals [37].
Based on experience, the source of contamination, which in this case is tailings, is considered to contain high concentrations of heavy metals, which have components of natural origin (earth’s crust), as well as an anthropogenic component, since tailings are residues generated from an industrial process, where metallurgical reagents are added, which correspond to concentrations of artificial organic chemical compounds (Xanthates, alcohols, cyanide, among others.) [9].
When there is a tailings spill in the environment, there is a risk of generating contamination, mainly due to the high concentration of heavy metals and chemical reagents that mine tailings have. From the chemical point of view, we can identify five categories: (i) cations and metal cations, (ii) anions, (iii) amphoteric species, (iv) cyanide complexes, and (v) flotation chemical reagents. Table 1 shows the potentially mobile chemical species in mine tailings slurries that may be present in a spill situation:
According to the table above, it is possible to find heavy metals in a tailings spill, such as: (i) Arsenic, (ii) Chromium, (iii) Molybdenum, (iv) Mercury, (v) Copper, (vi) Cobalt, (vii) Cadmium, (viii) Selenium, (ix) Iron, and (x) Manganese, among others. In addition, it is possible to find cyanide complexes, where cyanide is mainly used in the flotation stage as a chemical reagent, being able to find free cyanide (CN and HCN) and cyanide complexes due to zinc, copper, and nickel.

5. Mine Tailings Spill Case Studies

5.1. Polymetallic Tailings in the Escalera River, Huancavelica Department–Peru

5.1.1. Description of the Characteristics of the Site and Its Physical Environment

The region or department of Huancavelica is located in the mountains of Peru, a high Andean area with altitudes around 4000–5000 m above sea level, characterized by abrupt topography and steep slopes. The climate is characterized by being cold and presenting a dry season (without rain) between the months of May and October, and a wet season (with rain) between the months of November and April. The region is characterized by livestock grazing, where the cows are found in lowlands and inter-Andean valleys, where alfalfa is used in addition to natural grass. These pastures feed alpacas, sheep, and goats, generating grazing activity [38].
Another relevant activity in the region is mining, which is characterized by being polymetallic, producing mainly Cu, Zn, and Pb, through flotation processes and the generation of sulphide tailings. Huancavelica currently has more than 1,000,000 (Ha) of land under mining concession, which represents 52% of the regional territory. Due to the increase in mining production, mining tailings are an environmental problem throughout the geographical area, which puts agricultural–livestock activities and the lives of residents at risk.
Minera Caudalosa S.A. (MCSA) is a medium-sized mining company that has been active in Huancavelica for more than 50 years. Established in 1942, its main exploitation unit is Huachocolpa Uno, located at 4550 m above sea level, in the province and region of Huancavelica. MCSA is controlled by LP Holding, the parent company of the Raffo Group. This mining unit has three tailings disposal sites, tailings dams A–C, respectively. Currently, the mining unit has experienced high growth in its production, which is why stored tailings have increased [39].
The Caudalosa mine is located at the head of the basin of the Escalera, Huachocolpa, Lircay, and Opamayo rivers, in Huancavelica. The flow of these rivers varies between 0.9–3.0 (m3/s) in the dry and wet seasons, respectively. The average width of the riverbed is equivalent to 20 m and its slopes are in the range of 0.2–5.0% [40]. Despite agriculture, livestock, and mining, the factors of: (i) abrupt geography, (ii) transportation difficulties, and (iii) precariousness of towns next to tailings deposits, have generated poverty in the region, hindering development and well-being of people [39].

5.1.2. Causes of the Tailings Spill Event

On Friday, 25 June 2010, the tailings storage facility A dam failed and broke (Figure 4). This event happened at 8 p.m, and generated a tailings spill composed of Pb, Zn, Cu, and As metals, among others, along with chemical reagents used in the process (Xanthates and organic compounds) (Figure 4). Once the spill from the tailings storage facility A dam became uncontrollable and poured into the tailings storage facility C dam that stored acid mine water, the tailings together with the acid mine water flowed out uncontrollably to the Escalera River [41,42,43].
Finally, the expert opinion carried out on the dam of tailings storage facility A by specialists from the Environmental Assessment and Enforcement Agency (OEFA) of the Ministry of the Environment concluded that: (i) The dam was built with coarse tailings and was not reinforced. (ii) The dam did not have a system to evacuate wastewater. (iii) The overload that the dam had was due to excess water that was stored there, and (iv) MCSA did not have an environmental management plan for tailings, lacking a contingency plan for tailings spills [41,42,43].

5.1.3. Identification of the Area of Influence by Pollution

The tailings spill generated an environmental impact on the waters of the Escalera River, a tributary of the Huachocolpa River, to continue later towards the plain of the Huachocolpa peasant community, advancing uncontrollably along the riverbed, leaving a layer of sediment downstream for the Lircay and Opamayo rivers, finally reaching the Mantaro river after 120 km (Figure 5) [42,43,44]. Sampling in the spill area was carried out 5 days after the event. It must be considered in the case of Peru that the environmental authorities are located in the city of Lima and reaching mining sites in regions takes a long time due to the complex topography of the country and long distances to travel by car on highways.
As observed by residents, the waters of the rivers had a leaden and reddish color, estimating that 10% of the tailings from tailings storage facility A were mobilized, releasing a discharge of 57,000 m3 of mining tailings [45].
The spilled tailings traveled through the riverbed, reaching up to 10 m in height in some sections of the bed, lowering the flow very quickly and violently. The most serious thing is that these rivers are tributaries of the Urubamba and Mantaro rivers, which flow into the Amazon River through the department of Ucayali [46]. Water and sediment samples were taken from rivers upstream and downstream of the tailings spill site. Additionally, sampling of the soils that were affected by the spill was carried out.

5.1.4. Environmental Impacts on the Physical Environment—Water

The rivers affected by the tailings spill are used by the population as water sources, where 40% of the towns in that area lack a drinking water system, equivalent to more than 4120 people who live on the banks of those rivers. Considering this background, samplings were carried out on the waters of the river Escalera, considering that the main use of river water in the sector is for agricultural use and drinking water. This approach has been compared with standards applicable to these uses, together with the recommendations of the WHO [47]. Figure 6 and Table 2 show the sampling location and the measured parameters, respectively.
According to the analyzes carried out at the indicated sampling points, the following can be concluded: (i) all the parameters far exceed the values of the regulations for the receiving bodies, even these results would not meet the discharge limits. (ii) In the river Escalera, the concentrations of metals, such as Zn, Fe, As, Cd, Mn, and Pb, heavy metals that can cause toxic risk to the biota, are very high. (iii) Regarding the pH, this is very low and is an indicator of the potential presence of acid drainage from the tailings. This confirms that there is contamination in the receiving body of the Escalera River, with the potential to affect the aquatic flora and fauna. In this case, no studies have been carried out on the chemical quality of the underground water in the area affected by the spill.
The presence of low pH and dissolved ions together with high electrical conductivity confirms the presence of acid rock drainage (ARD). The most common sulfide mineral in tailings in Peru is pyrite (FeS2), which oxidizes to form meta-stable products, such as Ferrihydrite and Hematite. The oxidation of the pyrite present in the tailings is carried out by: (i) the oxidation of sulfide in the presence of atmospheric O2 (Equation (1)), (ii) the oxidation of the ferrous ion (Equation (2)), and (iii) the hydrolysis and precipitation of ferric complexes and mineral species (Equations (3) and (4)) [10]:
FeS 2 + 7 2 O 2 + H 2 O Fe 2 + + 2 SO 4 2 + 2 H +
Fe 2 + + 1 4 O 2 + H + Fe 3 + + 1 2 H 2 O
  FeS 2 + 1 4 Fe 3 + + 8 H 2 O 15 Fe 2 + + 2 SO 4 2 + 16 H
Fe 3 + + 3 H 2 O Fe OH 3 s + 3 H +
Pyrite oxidation by ferric ion in tailings is accelerated by microbial activity (Acidithiobacillus or Leptospirillum), particularly at low pH. Under abiotic conditions, the rate of oxidation of pyrite by ferric ion is controlled by the rate of oxidation of ferrous ion, which decreases rapidly with decreasing pH. For values below of pH 3, the oxidation of pyrite with the oxidizing agent iron III is 10–100 times faster than with oxygen O2 [8].
Finally, considering the conceptual model of sites contaminated with tailings presented above (Figure 3), it is possible to mention the following characteristics that affect the natural environment called water: (i) source of contamination (mine tailings), (ii) identification of contaminants of interest (Zn, Fe, As, Cd, Mn, and Pb), (iii) mobilization mechanisms (surface and underground water courses), (iv) routes of exposure (aquatic environment), and (v) existing potential receptors (fish, mammals and people who drink water).

5.1.5. Environmental Impacts on the Physical Environment—Soil

The environmental impact has affected soils and agricultural crops, since the tailings in some sectors have entered irrigation channels through intakes located on the edge of the riverbeds. It is for this reason that soil sampling has been carried out as indicated in Table 3 and Figure 7, where the results are compared with local and international regulations:
The results of the analysis indicate that the soil samples present high concentrations of Ni, Cu, Zn, As, Pb, and Fe, which are altering the quality of the soil, exceeding the environmental quality standards of Peru (ECA) in the case of As and Pb, and exceeding international standards in Cu, Zn, As, and Pb. Regarding the tailings samples, it can be seen that they are materials with high concentrations of heavy metals, together with concentrations of CN and Hg that do not exceed the mentioned standards.
Finally, considering the conceptual model of sites contaminated with tailings presented above (Figure 3), it is possible to mention the following characteristics that affect the natural environment called soil: (i) source of contamination (mine tailings), (ii) identification of contaminants of interest (Ni, Cu, Zn, As, Pb, and Fe), (iii) mobilization mechanisms (natural soils, crop fields, and irrigation channels), (iv) routes of exposure (terrestrial environment), and (v) existing potential receptors (mammals that they feed on vegetation).
On the other hand, Figure 8 and Table 4 show the sampling points and the results of sediment sampling carried out in the bed of the Escalera river, respectively, values that are compared with the standards of local regulations and international regulations:
According to what is indicated in Table 4, heavy metals are present in the samples taken from the sediments of the Escalera River with high concentrations, mainly of Pb, Cu, Zn, As, and Cd, according to Canadian regulations. Regarding local regulations, there were exceedances in Cr, Pb, As, and Cd. It is important to mention that, in the case of sediment analysis, it is necessary to consider physicochemical and biological factors of the behavior of the sediment in time and space, as well as the hydrodynamics of the flow, which is outside the scope of this investigation. The cited standards allow us to have a reference to evaluate the need to carry out additional investigations or remediation with respect to the specific use of a soil. In this sense, from the analysis of the indicated results, alterations to the quality of the receiving bodies are evidenced, such as the superficial waters, soil, and sediments of the Escalera River, which were caused by direct contact with the tailings from the tailings storage facility A.
Finally, considering the conceptual model of sites contaminated with tailings presented above, it is possible to mention the following characteristics that affect the natural environment called sediments: (i) source of contamination (mine tailings), (ii) identification of contaminants of interest (Pb, Cu, Zn, As, and Cd), (iii) mobilization mechanisms (surface and underground water), (iv) routes of exposure (aquatic environment), and (v) existing potential receptors (fish, mammals, and people who drink water).

5.1.6. Environmental Impacts on the Physical Environment—Air

Mine tailings particles can be resuspended by wind and human activity, where particles < 10 μm, and especially those < 2.5 μm, with metallic species in colloids that can cross the defenses of the respiratory system and enter the lungs [53]. One of the most harmful effects of tailings deposits adjacent to towns in Peru is the inhalation of particles with heavy metals such as lead, with children and animals being the most vulnerable receptors [53]. No air pollution by particulate material has been documented in this spill case, since most of the particulate material was deposited in the riverbed and the rest remained suspended in the water column [45].
Copper and gold tailings have a typical particle size distribution according to Figure 9, where 25% of the total particles correspond to PM10 and 12% to PM2.5. Considering that tailings have a dry density of 1.5 tons/m3, this means that for 1.5 tons of tailings deposited there is an average concentration of 100 × 106 µgr/m3 particles vulnerable to being emitted by wind.
Considering the conceptual model of sites contaminated with tailings presented above (Figure 3), it is possible to mention the following characteristics that affect the natural environment called air: (i) source of contamination (mine tailings), (ii) identification of contaminants of interest (particulate matter it contains Pb, Cu, Zn, As, and Cd), (iii) mobilization mechanisms (winds and air breezes), (iv) routes of exposure (aerial environment), and (v) existing potential receptors (mammals and people who need to breathe).
Considering the scientific literature applied to this case of tailings spill, a study carried out [55] has concluded that there is an association between continuous exposure to PM10 and PM2.5 (with metallic contents of Cu, Fe, As, Zn, Cn, Pb, As, Hg, Mo) from mining tailings and the effects on the respiratory health of the population of neighboring cities. Table 5 shows the results of the PM2.5 monitoring carried out on an abandoned tailings deposit (environmental liability) in the city of Chañaral, Chile between 2012 and 2013:
The results indicate the average levels per minute, as well as the average of 24 h for PM2.5. PM2.5 levels per minute showed a range from 0.01 to 172.50 µg/m3. The graph in Figure 10 shows a time series for the 24-h (every day) average of PM2.5 concentrations and wind speed, as well as the 25th and 75th percentiles (P25, P75) of daily PM2.5 measurements these variables throughout the study period.
As can be seen, the 24-h average of PM2.5 exceeded the Chilean norm of 50 µg/m3N only once. It is important to mention that when analyzing P75 and the maximum value, during times of the day there are PM2.5 concentrations that are equivalent to approximately 25% of the measurements that exceed the cited standards (MMA, WHO, and Peru), which is a risk to health, since each increase in 10 μg/m3N of fine particles in the air determines a 4% increase in general mortality, an 8% increase in cardiopulmonary diseases, and a 6% increase in cancer mortality pulmonary [56,57].
These results can be considered and taken into account for the case of the spill in the Escalera River where there are polymetallic tailings, as well as for decision-making on measures to protect people’s health, such as the use of masks for a certain period of time while the environmental emergency passes in the area.

5.1.7. Environmental Impacts on the Physical Environment—Flora and Fauna

Since the occurrence of the tailings spill, the possibility of using the waters of the Escalera/Huachocolpa/Lircay/Opamayo rivers has been annulled, as their waters are contaminated with heavy metals and chemical reagents. Consequently, agricultural activity has been reduced to crops that await only the rainy season (November–April), this being a critical point since the event occurred in the dry season (May–October). Pollution has damaged the flora and fauna, affecting in the short term the aquatic ecosystem that lives in the riverbed, where hundreds of trout and aquatic plants have died [46]. Due to this, thousands of animals and plants have been left without a water source, affecting 3300 head of cattle, including cattle, horses, sheep, llamas, and alpacas, as well as 40 hectares of crops of peas, wheat, alfalfa, vegetables, and prickly pears [45,46]. Figure 11 shows some of the effects and impacts generated in the bed of the Escalera river due to the mining tailings spill.

5.1.8. Environmental Impacts on the Physical Environment—Humans

There are no studies of the effect on human health for the present case study. However, there are studies in Peru that indicate that the populations surrounding mining tailings have high levels of lead and arsenic contamination tested in blood and urine [53,58,59,60,61,62]. Therefore, it is not recommended that populations inhabit these areas due to the health risks that this implies [53], causing the bioaccumulation of Pb and As in children in Peru, vulnerable due to malnutrition, affecting their health with: (i) high rates of morbidity–mortality, cases of lead anemia, and neurodevelopmental disorders in children [53]. Figure 12 shows some of the effects and impacts generated in the bed of the Escalera river due to the mining tailings spill, including some tasks of cleaning and control of the spill, such as fish mortality in the riverbed.
Finally, Figure 13 shows the impact of the mining tailings spill on crops and irrigation channels. It is also possible to observe cattle in the riverbed drinking water from the river affected by the spill, as well as the installation of fences to prevent the entry of animals to drink water from the Escalera River.

5.2. Gold Tailings in Las Palmas Creek, Pencahue, Maule Region—Chile

5.2.1. Description of the Characteristics of the Site and Its Physical Environment

The commune of Pencahue is located in the eastern part of the Cordillera de la Costa in the Maule region, with the main watercourses being Los Puercos Creek and Las Palmas Creek, which are tributaries of the Maule River. The flow of these creeks varies between 0.05 (m3/s) and 1.0 (m3/s), in the dry and wet seasons, respectively. The average width of its beds is equivalent to 4 m and the slopes are in the range of 0.5% and 3.0% [63]. In the Pencahue sector, there is an elevation of 125 m above sea level, the average annual temperature is 15 °C, presenting average maximum and minimum temperatures of 29 °C (dry season—January) and 4.9 °C (wet season—July). The average annual rainfall is 696 mm, with a maximum of 123 mm in June.
The main activities in the area are agriculture, livestock, and wine vineyards, with the mining activity highlighted in the 1980s and 1990s. This is how in the 1980s gold mining was outlined where gold mining was carried out. In 1980, the Cominor company, owned by the Grupo Francisco Javier Errázuriz mining holding company, acquired and developed the Minera Las Palmas (MLPS) property [64].
The gold mineralogical composition of the materials mined by MLPS consisted of: blende (zinc sulphide, ZnS), galena (lead sulphide, PbS), auriferous pyrite (iron sulphide, FeS2), chalcopyrite (copper iron sulphide, CuFeS2), and specularite (specular hematite, Fe2O3) [63], processing 350 tons/day in 1988. The metallurgical process used was countercurrent decanting and leaching with cyanide-activated carbon. During its operation, MLPS generated tailings from its process as waste, which was stored in a site adjacent to its plant in the Los Ladrones creek. Its work ceased in 1999, with voluntary closure plan carried out by the mining company [64].

5.2.2. Causes of the Tailings Spill Event

On 27 February 2010, an earthquake measuring 8.8 on the Richter scale shook southern Chile, producing a tsunami that flooded and destroyed the coastline. In the small valley of Las Palmas, in Pencahue, a community of five houses was located in the vicinity of the abandoned MLPS mining site. Nobody suspected that the hill next to the mine was a tailings deposit. The seismic waves passed through the tailings deposit, violently causing its physical destabilization, which meant that this mineral waste deposit behaved as if it were a fluid (Figure 14).
A basal liquefaction in the dam and reservoir of the tailings deposit (mud flow) increased due to the flow of underground water from a non-visible spring (aquifer). The latter, which probably appeared after the closure of the tailings deposit, caused the collapse of the structure [65,66]. Consequently, the tailings flowed for around 3–4 Ha, clogging the Las Palmas and Los Ladrones creeks with tailings, and four members of the Gálvez Chamorro family were buried [67].

5.2.3. Identification of the Area of Influence by Pollution

The strong earthquake caused 2.5 Ha of the Las Palmas tailings deposit to collapse on approximately 11 Ha of surrounding land, blocking the Las Palmas, Los Ladrones, and Los Puercos streams. The area of the northwest zone of the deposit did not collapse, but it did present a serious risk of collapse [63]. The total volume collapsed represented approximately 200,000 m3. The obstructions of the channels (tacos) were estimated at 23,000 m3 for two obstructed areas of the Las Palmas creek and 42,000 m3 for the Los Ladrones creek. The collapsed material is made up of tailings and in part by the soil cover originally laid over the tailings for the mine closure process. Locally, the collapsed tailings contain objects washed away during the event, including machinery and structural remains [63]. Figure 15 shows the area affected by the collapse and spillage of tailings at the Las Palmas mine. Samples were taken from the water and sediments of the creeks 3 days after the tailings spill event, both upstream and downstream from the tailings spill site. In addition, sampling of closure cover solids, material from the tailings deposit, and solid material near the mining process plant was carried out.

5.2.4. Environmental Impacts on the Physical Environment—Water

Due to the fact that a large part of the collapsed tailings was spilled in part of the Las Palmas creek, and Los Ladrones creek, blocking its normal course, a sampling was carried out in both receiving bodies, to analyze the chemical quality of their waters (Table 6). In addition, a sampling was carried out at Los Puercos creek, where the waters of the previous channels converge. Figure 16 shows the sample points of water considered.
The results of Table 4 indicate that the water samples from the Las Palmas creek have high concentrations above the standards for Pb, Zn and Mn. The Los Puercos creek has high levels of Mn. The situation of the Los Ladrones stream, which has high levels of Mn and free CN above the regulation, is of concern. Since the use of water in the area is for irrigation, livestock and the use of drinking water, it is necessary to carry out a remediation of this water streams. No underground water studies were conducted to measure chemical quality.
Finally, considering the conceptual model of sites contaminated with tailings presented above (Figure 3), it is possible to mention the following characteristics that affect the natural environment called water: (i) source of contamination (mine tailings), (ii) identification of contaminants of interest (Pb, Zn and Mn), (iii) mobilization mechanisms (surface and underground water courses), (iv) routes of exposure (aquatic environment), and (v) existing potential receptors (fish, mammals, and people who drink water).

5.2.5. Environmental Impacts on the Physical Environment—Soil

According to the available information, this tailing corresponds to gold mining, characterized by the use of toxic substances (e.g., cyanide) and the generation of residues with a high potential to produce negative environmental impacts [63,68]. Considering antecedents of the mine’s geology and the metallurgical process used (cyanidation), this allows us to expect that the spilled tailings contain potentially important concentrations of Zn, Pb, Cu, and Fe, in addition to the cyanide residue generated by the mineral processing [64]. Table 7 shows the results of a sampling of solids from the area affected by the event and Figure 17 shows the monitoring points considered.
The results of the original soil sampling (solids used in the closure cover of tailings storage facility), collapsed tailings (present in the creeks), non-collapsed tailings, and dust present in the metallurgical process plant indicate, when compared with international standards, that for the sample of soil covering the closure of the deposit, all the parameters are met except for Zn. Regarding tailings, Mn and As parameters are met, while for Zn, Cu, and Pb the values exceed the regulations, for which remediation is required. It is worth mentioning that Chile currently does not have a decontamination or soil remediation regulation.
Finally, considering the conceptual model of sites contaminated with tailings presented above (Figure 3), it is possible to mention the following characteristics that affect the natural environment called soil: (i) source of contamination (mine tailings), (ii) identification of contaminants of interest (Zn, Cu, and Pb), (iii) mobilization mechanisms (natural soils, crop fields, and irrigation channels), (iv) routes of exposure (terrestrial environment), and (v) existing potential receptors (mammals that they feed on vegetation).

5.2.6. Environmental Impacts on the Physical Environment—Air

Air pollution has not been documented in this case study but considering the mining activity with cyanide in the sector, is undoubtedly significant due to the disposal of its tailings that contain traces of cyanide, as well as the emission of material particulate matter once the tailings lose moisture and dry out. According to the scientific literature, it is possible to mention that in the case of metallurgical processes that use cyanide, the most used compounds are NaCN and KCN [69]. Free cyanide refers to the concentration of CN- and a weak acid HCN in solution, which dissolve in water according to (Equations (5)–(7)):
NaCN Na + +   CN
KCN K + +   CN
CN + H 2 O HCN +   OH
The state of the reversible reaction noted above is critical in the gold cyanide extraction process. At pH greater than 10.3, free cyanide in the process water or leach fluid will be in the CN-form. When the pH falls below 8.5, then HCN is the dominant species. This is because its lower boiling point and its high available vapor pressure allow it to be lost from solution through volatilization into air (gas). It is known that cyanide has a peculiar smell, similar to almonds, and it is a high risk for the biota to inhale this substance for prolonged periods of time [36].
Considering the conceptual model of sites contaminated with tailings presented above (Figure 3), it is possible to mention the following characteristics that affect the natural environment called air: (i) source of contamination (mine tailings), (ii) identification of contaminants of interest (particulate matter containing Zn, Cu, Pb, and gas such as HCN), (iii) mobilization mechanisms (winds and air breezes), (iv) routes of exposure (aerial environment), and (v) existing potential receptors (mammals and people who need to breathe).

5.2.7. Environmental Impacts on the Physical Environment—Flora and Fauna

The effects on flora and fauna in the tailings spill sector have not been documented for this case. However, according to studies carried out on tailings spills that occurred at the El Teniente mine, the toxic effects of Mo and Cu are known in agricultural crops, presenting a bioaccumulation of these heavy metals in flora and fauna [70]. Although cyanide reacts rapidly in the environment and degrades or forms complexes and salts of varying stabilities, it is toxic to many living organisms, even at very low concentrations. There are certain bacteria, algae and fungi that naturally produce cyanide. Moreover, many species of the plant world naturally produce cyanide, such as coffee beans, fruits (apple and pear seeds), almonds, roots, among others.
Fish and marine invertebrates are especially sensitive to cyanide exposure, for concentrations between 5.0 and 7.2 µg/L, reducing swimming ability and reproduction. At concentrations above 200 µg/L, the toxic effect is rapid for most aquatic species. Algae and aquatic plants are able to tolerate cyanide concentrations even higher than those tolerated by fish and invertebrates. Aquatic plants appear immune to cyanide even at concentrations above 160 µg/L, which is fatal to most freshwater aquatic fish and invertebrates. Meanwhile, for terrestrial birds and mammals, the toxic levels of cyanide inhalation due to the food chain are 0.7 mg/kg and 2.0 mg/kg in relation to body weight, respectively [68]. Figure 18 shows some images of the collapse of the tailings deposit, where it is possible to appreciate the spilled volume and the presence of water as an underground water level within the tailings storage area.

5.2.8. Environmental Impacts on the Physical Environment—Humans

Without a doubt, the most serious impact in the short term produced by the collapse of the Las Palmas tailings deposit was the death of four people living in a nearby house. This event also had an impact on people’s activities, such as the use of water from the creeks for both irrigation and residential use, due to the obstruction with tailings material from the nearby Los Ladrones and Las Palmas creeks. Along with this, the dispersion of tailings in surrounding soils caused damage to local agriculture. Studies carried out indicate that there are no high concentrations of metals that indicate contamination or direct health damage in the short term, due to the exposure of heavy metals that could have been dispersed in this event, but traces of CN in soils must be taken into account [71].
The most toxic form of CN is gaseous hydrocyanic acid (HCN). The upper threshold limit for HCN in the workplace was set by the North American Conference of Governmental Industrial Hygienists (ACGIH) at 4.7 ppm. At concentrations of 20–40 ppm HCN in air, some respiratory distress may be observed after several hours. Death occurs within a few minutes at HCN concentrations above about 250 ppm in air. For potassium or sodium cyanide, the lethal dose in humans by ingestion or inhalation varies between 0.050 and 0.2 g of cyanide, corresponding to about 3 grains of rice [69]. No HCN-affected people or animals were reported in the area.
Considering that the mining exploitation between 1980 and 1990 could cause a systematic incorporation of metals in the area would explain the high levels of heavy metals in the soil. It is emphasized that, after the spill, the collapsed tailings were safely disposed of and that no adverse effects have since been observed, which does not guarantee the absence of harmful effects on people caused by heavy metals in the medium and long term [71]. Figure 19 and Figure 20 show some images of the collapse of the tailings deposit, where it is possible to appreciate the material that obstructed the surrounding creeks and the presence of machinery used to excavate in the area where the four deceased people were buried.

6. Mitigation of Pollution Due to Mining Tailings Spills

The mitigation measures for contamination due to spillage of mining tailings applied in the cases of the tailings deposit of Minera Caudalosa (Peru) and the case of the Las Palmas tailings deposit (Chile) are presented below. When the existence of a potentially contaminated site is determined due to an accident related to operating activities with mining tailings or environmental liabilities, the project owner, together with the competent authority, must present a soil decontamination plan (SDP).
The SDP determines the corresponding remediation actions, based on the characterization studies of the contaminated site, in relation to the concentrations of the parameters regulated by the regulations. In the event that the levels of heavy metals in a site naturally exceed the corresponding regulations, this level will be used as the target concentration for remediation [72].
Depending on the severity of the risk generated by a tailings spill, in some cases, it is necessary to implement quick-apply control actions (short term), which consider: (i) installation of signage, (ii) perimeter closures, (iii) implementation of simple containment techniques (earth dams or sandbags), (iv) collection of tailings from the river bed and from affected soils, for their adequate and safe disposal, (v) rehabilitation of affected soils and pastures by tailings, (vi) inventory of animals affected by lack of safe water for consumption, (vii) protection of cattle and llamas in the area, to prevent them from drinking water from the affected rivers, (viii) construction of drinking troughs, water supply and fodder for cattle, (ix) monitoring of the evolution of the chemical quality of the water in rivers, and (x) health care for the inhabitants of affected localities.
People should also be told not to drink water from wells or rivers until the alert ends. In the meantime, they should drink bottled water or water from a cistern truck. Protective clothing, gloves, boots, and filter masks must be provided for everyone who performs tailings collection and remediation work, avoiding direct contact with tailings.
In severe cases and large spilled volumes, the application of some physical–chemical–biological technology for the remediation of sites could be necessary as a medium-term mitigation measure, in order to reduce the risk to the health of the inhabitants. Pollution source modification options include: (i) coverage with a low-permeability media, (ii) use of chemicals to neutralize acidity, or (iii) immobilize heavy metals and toxic elements, (iv) tailings dredging, or (v) relocation of the tailings deposit. The reengineering of the contaminant transport route could include: (i) the construction of structures or civil works such as reactive barriers and/or wetlands, which would be used to modify the acidity condition and control the potential for oxidation of contaminated water, thus immobilizing contaminants dissolved in the water, or (ii) a change in tailings dewatering technology, or relocation of people and animals.
That is why this article argues for taking a step forward in the management of mining tailings to develop greater awareness of the environmental importance of such disposal and manage mine tailings in accordance with the sustainability principles described as follows by Frank et al. [73]:
  • “Mining and mineral processing wastes should be managed so that they remain physically, geographically, hydrologically, chemically, and radiologically stable”.
  • “Mining and mineral processing of wastes that interact with the environment should be inert, i.e., equivalent (in form, concentration, location, volume, time, and rate) to materials and chemicals in the same ecosystem”.
  • “Mining and mineral processing wastes that are not inert should be isolated, as inert as practicable, and in a form that is compatible with the adopted waste management technique and the sensitivity of the ecosystem and the social context”.
  • “Mining and mineral processing wastes should be contained, i.e., geographically bounded, exhibit a minimal footprint in a location of acceptably low ecological and social values, and be in physical and chemical forms that limit interaction with the surrounding environment”.
Long-term measures must be applied to create a culture of safety and knowledge in the population, promoting the use of the best available technologies (BATs) for tailings management, which requires generating public policies that consider: emergency plans for contingency events, environmental inspection of tailings deposits, definition of the risk or threat area, as well as environmental and risk education for the population, among others.

7. Conclusions

There is no doubt that the most visible impacts of mining are made, among others, by mining tailings in operation and abandonment, generating acid rock drainage (ARD), which in turn generates effects as a source of dispersion of heavy metals on the environment. Mining impacts the physical environment (removal of material, change in the landscape), emits particulate matter and gases, and discharges uncontrolled effluents into watercourses, inducing socio-cultural changes.
Tailings spill accidents still occur in the world, e.g., Mount Polley case in Canada (2014), Fundao Samarco case in Brazil (2015), Corrego do Feijao Brumadinho case in Brazil (2019) and Jagersfontain case in South Africa (2022). Failures of tailings deposits occur mainly due to: (i) causes of human origin (e.g., failure of dams, inadequate management of tailings/water, etc.) and (ii) natural causes (e.g., floods, earthquakes, mudflows, etc.), which indicates that for these hazardous wastes there is still no degree of safety that allows to provide confidence to vulnerable communities and ecosystems. This has meant that tailings transport and storage activities today represent a matter that requires adequate environmental management and responsible management.
As a consequence of these disasters, the international community, institutions, and global groups, such as the ICMM (International Council on Mining and Metals), UN environment program, and the Principles for Responsible Investments (PRI), developed a “Global Tailings Management Standard for the Mining Industry” launched in August 2020, with the aim of regulating the operation throughout the entire life cycle of tailings deposits, including closure and post-closure (perpetuity), considering zero harm to people and the environment and zero tolerance for human fatalities. ICMM advocates that the application of appropriate design and management standards and good practices allow tailings storage facilities to be safe. ICMM members are committed to preventing catastrophic failures of tailings deposits, with continuous improvement in the design, construction, and operation stages of these facilities. This organization urges mining companies to improve their management by adopting the Global Industry Standard on Tailings Management, taking advantage of technological innovation and continuous improvement.
The sedimentation of mining tailings in aquatic environments due to spill accidents allows the storage of different chemical species, both metals and other types of pollutants, influencing the composition of surface water. In addition to the movement of particulate matter through the water column, it also causes a flux of chemical species from the sediments into the natural solution. Sediments can be mobilized into the water column by changes in environmental conditions, such as pH, redox potential, and dissolved oxygen. Of the total concentration of the metal, only certain chemical forms are toxic to organisms, including free ions and fat-soluble metals, which is why, in the event of a tailings spill, the population should be put on alert and apply an immediate contingency plan to avoid impacting the ecosystem (flora and fauna) and people.
Considering the current level of development of tailings management technology in Chile and Peru, environmental protection is of primary concern for human health and environmental safety. It is necessary to adopt responsible and safe practices to provide protection against the loss of life caused by tailings dam failures and impacts on the environment. Moreover, it remains important to maintain tailings (operation and abandonment stage) and prevent mining process waters from coming into contact with continental and/or marine waters.

Author Contributions

Conceptualization, C.C. and D.C.; formal analysis, C.C.; investigation, C.C.; resources, D.C.; writing—original draft preparation, C.C.; writing—review and editing, C.C.; visualization, C.C.; supervision, D.C. All authors have read and agreed to the published version of the manuscript.

Funding

The research is funded by the Research Department of Catholic University of Temuco, Chile.

Data Availability Statement

The data presented in this study are available on request from the corresponding author.

Conflicts of Interest

The authors declare no conflict of interest.

References

  1. Dold, B. Sustainability in metal mining: From exploration, over processing towards mine waste management. Rev. Environ. Sci. Biotechnol. 2008, 7, 275–285. [Google Scholar] [CrossRef]
  2. DGAAM—Dirección General de Asuntos Ambientales Mineros. Guía Ambiental Para Manejo de Cianuro; Ministerio de Energía y Minas: Lima, Peru, 2000.
  3. Global Tailings Review. Towards Zero Harm: A Compendium of Papers. Chapter ii Mine Tailings Facilities: Overview and Industry Trends. 2022. Available online: https://globaltailingsreview.org/compendium/ (accessed on 3 August 2022).
  4. Ayres, R.U.; Ayres, L.W.; Råde, I. The Life Cycle of Copper, Its Co-Products and By-Products; Mining, Minerals and Sustainable Development, International Institute for Environment and Development: London, UK, 2002; p. 210. [Google Scholar]
  5. Herrera-Urbina, R. Recent developments and advances in formulations and applications of chemical reagents used in froth flotation. J. Miner. Process. Extr. Metall. 2003, 24, 139–182. [Google Scholar] [CrossRef]
  6. Chockalingam, E.; Subramanian, S.; Natarajan, K.A. Studies on biodegradation of organic flotation collectors using Bacillus polymyxa. J. Hydrometall. 2003, 71, 249–256. [Google Scholar] [CrossRef]
  7. Dopson, M.; Sundkvist, J.; Lindstrom, E. Toxicity of metal extraction and flotation chemicals to Sulfolobus metallicus and chalcopyrite bioleaching. J. Hydrometall. 2006, 81, 205–213. [Google Scholar] [CrossRef]
  8. Dold, B. Evolution on Acid Mine Drainage Formation in Sulphidic Mine Tailings. Minerals 2014, 4, 642–666. Available online: https://www.mdpi.com/2075-163X/4/3/621 (accessed on 22 October 2015). [CrossRef]
  9. Dold, B. Submarine Tailings Disposal (STD)—A Review. Minerals 2014, 4, 642–666. Available online: www.mdpi.com/2075-163X/4/3/642/pdf (accessed on 15 September 2022).
  10. Dold, B. Aguas Ácidas: Formación, Predicción, Control y Prevención. Rev. Min. 2003, 310, 29–37. [Google Scholar]
  11. Herrington, R. Mining our green future. Nat. Rev. Mater. 2021, 6, 456–458. [Google Scholar] [CrossRef]
  12. Cacciuttolo Vargas, C.; Pérez Campomanes, G. Practical Experience of Filtered Tailings Technology in Chile and Peru: An Environmentally Friendly Solution. Minerals 2022, 12, 889. [Google Scholar] [CrossRef]
  13. Cacciuttolo Vargas, C.; Marinovic Pulido, A. Sustainable Management of Thickened Tailings in Chile and Peru: A Review of Practical Experience and Socio-Environmental Acceptance. Sustainability 2022, 14, 10901. [Google Scholar] [CrossRef]
  14. Cacciuttolo, C.; Valenzuela, F. Efficient Use of Water in Tailings Management: New Technologies and Environmental Strategies for the Future of Mining. Water 2022, 14, 1741. [Google Scholar] [CrossRef]
  15. Williams, D.J. Lessons from Tailings Dam Failures—Where to Go from Here? Minerals 2021, 11, 853. [Google Scholar] [CrossRef]
  16. Schoenberger, E. Environmentally sustainable mining: The case of tailings storage facilities. Resour. Policy 2016, 49, 119–128. [Google Scholar] [CrossRef]
  17. East, D.; Fernandez, R. Managing Water to Minimize Risk in Tailings Storage Facility Design, Construction, and Operation. Mine Water Environ. 2021, 40, 36–41. [Google Scholar] [CrossRef]
  18. Cacciuttolo, C.; Tabra, K. Water Management in the Closure of Tailings Storage Facilities. In Proceedings of the 10th International Conference on Acid Rock Drainage ICARD Conference, Santiago, Chile, 21–24 April 2015. [Google Scholar]
  19. Cacciuttolo, C.; Tabra, K.; Sandoval, M. Efficient Use of Water in Tailings Management: New Methodologies for the Future. In Proceedings of the Water Week Latinoamerica 2015 Congress, Viña del Mar, Chile, 23–27 March 2015. [Google Scholar]
  20. Kossoff, D.; Dubbin, W.E.; Alfredsson, M.; Edwards, S.J.; Macklin, M.G.; Hudson-Edwards, K.A. Mine tailings dams: Characteristics, failure, environmental impacts, and remediation. J. Appl. Geochem. 2014, 51, 229–245. [Google Scholar] [CrossRef]
  21. Hutchison, I.P.G.; Ellison, R.D. Mine Waste Management: A Resource for Mining Industry Professionals, Regulators and Consulting Engineers; Lewis Publishers: Chelsea, MI, USA, 1992. Available online: https://www.osti.gov/biblio/6715101 (accessed on 17 August 2022).
  22. Diaby, N.; Dold, B.; Buselli, E.; Vicetti, R. Effects on Element Mobility by the Construction of a Wetland on the Marine Shore Porphyry Copper Tailings Deposit, Bahía de Ite, Peru. In Proceedings of the 7th International Conference on Acid Rock Drainage (ICARD), St. Louis, MO, USA, 26–30 March 2006. [Google Scholar]
  23. Edraki, M.; Baumgartl, T.; Manlapig, E.; Bradshaw, D.; Franks, D.M.; Moran, C.J. Designing mine tailings for better environmental, social and economic outcomes: A review of alternative approaches. J. Clean. Prod. 2014, 84, 411–420. [Google Scholar] [CrossRef]
  24. Franks, D.M.; Stringer, M.; Torres-Cruz, L.A.; Baker, E.; Valenta, R.; Thygesen, K.; Matthews, A.; Howchin, J.; Barrie, S. Tailings facility disclosures reveal stability risks. Sci. Rep. 2021, 11, 5353. [Google Scholar] [CrossRef]
  25. U.S. EPA (Environmental Protection Agency). Nevada Gold Cyanide Mill Tailings Regulation: A Comparison of State Design and Operating Standards to the Uranium Mill Tailings Standards; Office of Solid Waste: Washington, DC, USA, 1997.
  26. Adams, M. Chapter 13—Approaches to Cyanide Code Compliance for Tailings Storage Facilities. In Gold Ore Processing: Project Development and Operations; Gold Mining Magazine; Elsevier: Amsterdam, The Netherlands, 2016; ISBN 978-0-444-63658-4. Available online: https://books.google.com.hk/books?hl=zh-CN&lr=&id=mN5xCQAAQBAJ&oi=fnd&pg=PP1&dq=Gold+Ore+Processing:+Project+Development+and+Operations&ots=beF8AGG9EO&sig=bfNWXrGll89Jnf8H1ucgVjhv-dY&redir_esc=y#v=onepage&q=Gold%20Ore%20Processing%3A%20Project%20Development%20and%20Operations&f=false (accessed on 17 August 2022).
  27. US. EPA (Environmental Protection Agency). Treatment of Cyanide Heap Leaches and Tailings; Office of Solid Waste: Washington, DC, USA, 1994.
  28. Ritcey, G. Tailings Management in Gold Plants. J. Hydrometall. 2005, 78, 3–20. [Google Scholar] [CrossRef]
  29. Donato, D.B.; Nichols, O.; Possingham, H.; Moore, M.; Ricci, P.F.; Noller, B.N. A critical review of the effects of gold cyanide-bearing tailings solutions on wildlife. Environ. Int. 2007, 33, 974–984. [Google Scholar] [CrossRef]
  30. Reyes-Bozo, L.; Higueras, P.; Godoy-Faundez, A.; Sobarzo, F.; Saez-Navarrete, C.; Vasquez-Bestagno, J.; Herrera-Urbina, R. Assessment of the floatability of chalcopyrite, Molybdenite and pyrite using biosolids and their main components as collectors for greening the froth flotation of copper sulphide ores. Miner. Eng. J. 2014, 64, 38–43. [Google Scholar] [CrossRef]
  31. Aliste, E.; Urquiza, A. Medio Ambiente y Sociedad: Conceptos, Metodologías y Experiencias Desde las Ciencias Sociales y Humanas; Ril Editores: Santiago, Chile, 2010; ISBN 978-956-284-727-8. [Google Scholar]
  32. Medvinsky-Roa, G.; Caroca, V.; Vallejo, J. Informe sobre la situación de los Relaves Mineros en Chile para ser Presentado en el Cuarto Informe Periódico de Chile para el Comité de Derechos Económicos, Sociales y Culturales, Perteneciente al Consejo Económico Social de la Naciones Unidas; Fundación Relaves y Fundación Terram: Santiago, Chile, 2015. [Google Scholar]
  33. Cortés, S. Percepción y Medición del Riesgo a Metales Pesados en una Población Expuesta a Relaves Mineros. Ph.D. Thesis, Universidad de Chile, Santiago, Chile, November 2009. [Google Scholar]
  34. DIGESA—Ministerio de Salud. Plan Nacional de Participación Social y Compromiso Multisectorial Para Fortalecer la Gestión Ambiental y Reducir la Morbi-Mortalidad Relacionada a la Contaminación por Plomo y Otros Metales Pesados; Perú 2005–2014; Ministerio de Salud: Lima, Peru, 2005.
  35. MMA—Ministerio del Medio Ambiente junto a Corfo, y Fundación Chile. Guía Metodológica para la Gestión de Suelos con Potencial Presencia de Contaminantes; Ministerio del Medio Ambiente junto a Corfo, y Fundación Chile: Santiago, Chile, 2012.
  36. BGS—British Geological Survey. The Environmental Impact of Metalliferous Mining: Korea, Chile and Zimbabwe Case Studies; Pollution Waste Management and Extractive Industries Impacts Programme Report (CR/02/190N); Mining Magazine; British Geological Survey: London, UK, 2002. [Google Scholar]
  37. CENMA—Centro Nacional del Medio Ambiente. Análisis de la Composición Físico Química de los Sedimentos Fluviales y su Relación con la Disponibilidad de Metales en Agua; Centro Nacional del Medio Ambiente: Santiago, Chile, 2010.
  38. Pinto, H. Desastre Ecológico y Ambiental en Huancavelica; Universidad Nacional Mayor de San Marcos: Lima, Peru, 2010; Volume 14, N° 25; pp. 321–338. [Google Scholar]
  39. Dávila, V.; Ángeles, C.; Mendoza, C.; Huerta, Y.; Camacho, E.; Hernández, M. Investigación: “El desastre Ambiental en Huachocolpa, la Afectación del Recurso Hídrico, Análisis del Derrame de Relaves Mineros en Huancavelica”; Universidad Peruana Los Andes: Huancayo, Peru, 2010. [Google Scholar]
  40. MINAGRI—Ministerio de Agricultura. Evaluacion Ambiental de Presa de Relaves Caudalosa Chica, Sobre el Derrame de Relaves Mineros en el río Huachocolpa en Huancavelica; Informe presentado al Consejo de Ministros: Lima, Peru, 2010.
  41. MINAM—Ministerio del Medio Ambiente. Plan de acción Inmediato y de corto plazo para Atención de Emergencia Ambiental por Derrame de relaves Mineros de la Compañía Minera Caudalosa S.A.; Informe Presentado al Consejo de Ministros: Lima, Peru, 2010.
  42. OEFA—Organismo de Evaluación y Fiscalización Ambiental. Acciones Adoptadas, ante la Emergencia Ambiental, como Consecuencia del Derrame de Relave Minero en el río Opamayo—Huancavelica; Informe Presentado al Consejo de Ministros: Lima, Peru, 2010.
  43. OEFA—Organismo de Evaluación y Fiscalización Ambiental. Informe Técnico a Ámbito de Cocurrencia de Derrame de Relaves por Deslizamiento en la Mina Caudalosa Chica—microcuenca del río Huachocolpa—Lircay, región de Huancavelica, Julio de 2010; Emitido por Oefa, Osinergmin y Minam: Lima, Peru, 2010.
  44. Prado, E. Comunidades denunciarán al Estado por caso Caudalosa, en Diario La República: Lima, Peru; 2010. Available online: https://larepublica.pe/politica/473867-comunidades-denunciaran-al-estado-por-caso-caudalosa/ (accessed on 17 August 2022).
  45. OEFA—Organismo de Evaluación y Fiscalización. Resolución Directoral; N° 101-2011-OEFA/DFSAI, 1, 29. 25-10-2011, De MINAM, Base de datos; Organismo de Evaluación y Fiscalización: Lima, Peru, 2011.
  46. Alfonso, P.; Anticoi, H.; Yubero, T.; Bascompta, M.; Henao, L.; Garcia-Valles, M.; Palacios, S.; Yáñez, J. The Importance of Mineralogical Knowledge in the Sustainability of Artisanal Gold Mining: A Mid-South Peru Case. Minerals 2019, 9, 345. [Google Scholar] [CrossRef]
  47. OMS—Organización Mundial de la Salud. Guías de Calidad de Aire de la OMS Relativas al Material Particulado, el Ozono, el Dióxido de Nitrógeno y el Dióxido de Azufre, Actualización 2005; Organización Mundial de la Salud: Ginebra, Switzerland, 2006. [Google Scholar]
  48. MINAM—Ministerio del Ambiente. Estándares de Calidad Ambiental (ECAs) y Límites Máximos Permisibles para Aguas; DS 002-2008-MINAM; Ministerio del Ambiente: Lima, Peru, 2008.
  49. MINAM—Ministerio del Ambiente. Estándares de Calidad Ambiental para Suelos (ECAs) y Límites Máximos Permisibles para Suelos; DS 002-2013-MINAM y DS 002-2014-MINAM; Ministerio del Ambiente: Lima, Peru, 2014.
  50. Quispe-Coica, A.; Fernández, S.; Acharte Lume, L.; Pérez-Foguet, A. Status of Water Quality for Human Consumption in High-Andean Rural Communities: Discrepancies between Techniques for Identifying Trace Metals. J 2020, 3, 162–180. [Google Scholar] [CrossRef]
  51. WHO—World Health Organization. Guidelines for Drinking-Water Quality, 2nd ed.; Chemical Aspects; World Health Organization: Geneva, Switzerland, 1993; ISBN 92-4-154460. [Google Scholar]
  52. MINAM—Ministerio del Ambiente. Estándares de Calidad Ambiental (ECA) para Suelo; Decreto Supremo N° 002-2013-MINAM, 1, 5. 25-03-2013, De MINAM Base de datos; Ministerio del Ambiente: Lima, Perú, 2013.
  53. Astete, J.; Caceres, W.; Gastañaga, M.; Lucero, M.; Sabastizaga, I.; Oblitas, T.; Pari, J.; Rodriguez, F. Intoxicación por plomo y otros problemas de salud en niños de poblaciones aledañas a relaves mineros. Rev. Peru. Med. Exp. Salud Publica 2009, 26, 15–19. [Google Scholar]
  54. Kujawa, C. Cycloning of Tailing for the Production of Sand as TSF Construction Material. In Proceedings of the Tailings and Mine Waste 2011, Vancouver, BC, Canada, 6–9 November 2011. [Google Scholar]
  55. Yohannessen, K.; Alvarado, S.; Mesías, S.; Klarián, J.; Silva, C.; Vidal, D.; Cáceres, D.D. Ex-posure to Fine Particles by Mine Tailing and Lung Function Effects in a Panel of Schoolchildren, Chañaral, Chile. J. Environ. Prot. 2015, 6, 118–128. [Google Scholar] [CrossRef]
  56. Teng, Y.; Liu, L.; Zheng, N.; Liu, H.; Wu, L.; Yue, W. Application of Different Indices for Soil Heavy Metal Pollution Risk Assessment Comparison and Uncertainty: A Case Study of a Copper Mine Tailing Site. Minerals 2022, 12, 1074. [Google Scholar] [CrossRef]
  57. Tchernitchin, A.; Herrera, L. Mining Tailings and their Effects on Health, Environment and Economic Development. Example of Mining Tailings in the Chacabuco-Polpaico Valley. Cuad. Med. Soc. 2006, 46, 22–43. [Google Scholar]
  58. Chirinos-Peinado, D.; Castro-Bedriñana, J.; Ríos-Ríos, E.; Mamani-Gamarra, G.; Quijada-Caro, E.; Huacho-Jurado, A.; Nuñez-Rojas, W. Lead and Cadmium Bioaccumulation in Fresh Cow’s Milk in an Intermediate Area of the Central Andes of Peru and Risk to Human Health. Toxics 2022, 10, 317. [Google Scholar] [CrossRef]
  59. Van Geen, A.; Bravo, C.; Gil, V.; Sherpa, S.; Jack, D. Lead exposure from soil in Peruvian mining towns: A national assessment supported by two contrasting examples. Bull. World Health Organ. 2012, 90, 878–886. [Google Scholar] [CrossRef]
  60. George, C.M.; Sima, L.; Arias, M.H.; Mihalic, J.; Cabrera, L.Z.; Danz, D.; Checkley, W.; Gilman, R.H. Arsenic exposure in drinking water: An unrecognized health threat in Peru. Bull. World Health Organ. 2014, 92, 565–572. [Google Scholar] [CrossRef]
  61. Custodio, M.; Fow, A.; Peñaloza, R.; Chanamé, F.; Cano, D. Evaluation of Surface Sediment Quality in Rivers with Fish Farming Potential (Peru) Using Indicators of Contamination, Accumulation and Ecological Risk of Heavy Metals and Arsenic. J. Ecol. Eng. 2021, 22, 78–87. [Google Scholar] [CrossRef]
  62. Custodio, M.; Fow, A.; Chanamé, F.; Orellana-Mendoza, E.; Peñaloza, R.; Alvarado, J.C.; Cano, D.; Pizarro, S. Ecological Risk Due to Heavy Metal Contamination in Sediment and Water of Natural Wetlands with Tourist Influence in the Central Region of Peru. Water 2021, 13, 2256. [Google Scholar] [CrossRef]
  63. DGA—Dirección General de Aguas. Fase I Evaluación preliminar de contingencia en tranque de relaves Las Palmas, Sector Pencahue, región del Maule, Chile. In Informe Final a la Dirección General de Aguas, Ministerio de Obras Públicas; Dirección General de Aguas: Santiago, Chile, 2010. [Google Scholar]
  64. Milán, A. Historia de la Minería del oro en Chile; Editorial Universitaria: Santiago, Chile, 2001; 184p. [Google Scholar]
  65. Ramírez, N. Seminario: Propuestas Para la Operación de Depósitos de Relaves a Partir de Experiencias Recientes. In Tema: Consecuencias del Terremoto en Depósitos de Relaves de la zona Central-Sur de Chile y su Relación con el Decreto 248; Servicio Nacional de Geología y Minería: Santiago, Chile, 2010. Available online: http://wwwold.sernageomin.cl/pdf/sala_prensa/presentaciones/SeminarioCapacitacionTranques/Nelson_Ramirez.pdf (accessed on 22 October 2015).
  66. Villavicencio, G.; Espinace, R.; Palma, J.; Fourie, A.; Valenzuela, P. Failures of sand tailings dams in a highly seismic country. Can. Geotech. J. 2013, 51, 449–464. [Google Scholar] [CrossRef]
  67. Ramos, M. Expertos Identifican las 14 Faenas Mineras Abandonadas más Riesgosas del País; Centro de Investigación Periodística. 2011. Available online: http://ciperchile.cl/2011/03/10/expertos-identifican-a-las-14-faenas-mineras-abandonadas-mas-riesgosas-del-pais/ (accessed on 9 May 2012).
  68. Medina, D.; Anderson, C.G. A Review of the Cyanidation Treatment of Copper-Gold Ores and Concentrates. Metals 2020, 10, 897. [Google Scholar] [CrossRef]
  69. ARA—Autoridad Regional de Arequipa. Buenas Prácticas de Gestión Ambiental para Plantas Hidrometalúrgicas de la Pequeña Minería y Minería Artesanal Trabajando con Cianuro; Revista Minería: Lima, Peru, 2014; Available online: https://docplayer.es/20378443-Buenas-practicas-de-gestion-ambiental-para-plantas-hidrometalurgicas-de-la-pequena-mineria-y-mineria-artesanal-que-utilizan-cianuro.html (accessed on 22 October 2015).
  70. Sudzuki, F. Relaves de cobre y Aguas de Riego en río Cachapoal; Agricultura Técnica: Rancagua, Chile, 1964. [Google Scholar]
  71. Inostroza, N. Evaluación de Contaminación por Metales Pesados en la Cuenca del Estero Los Puercos Posterior al Colapso Post-Terremoto de un Tranque de Relave en la Localidad de Las Palmas, Comuna de Pencahue, VII Región del Maule; Seminario de título para optar al título de Químico Ambiental; Universidad de Chile, Facultad de Ciencias: Santiago, Chile, 2011; 95p. [Google Scholar]
  72. Lam, E.J.; Montofré, I.L.; Álvarez, F.A.; Gaete, N.F.; Poblete, D.A.; Rojas, R.J. Methodology to Prioritize Chilean Tailings Selection, According to Their Potential Risks. Int. J. Environ. Res. Public Health 2020, 17, 3948. [Google Scholar] [CrossRef] [PubMed]
  73. Franks, D.M.; Boger, D.V.; Côte, C.M.; Mulligan, D.R. Sustainable development principles for the disposal of mining and mineral processing wastes. Resour. Policy 2011, 36, 114–122. [Google Scholar] [CrossRef]
Figure 1. Typical Gold Ore Sulphide Process.
Figure 1. Typical Gold Ore Sulphide Process.
Water 14 03057 g001
Figure 2. Typical Copper Ore Sulphide Process.
Figure 2. Typical Copper Ore Sulphide Process.
Water 14 03057 g002
Figure 3. Conceptual Model of Contamination from Mining Tailings Spill (Modified from [36]).
Figure 3. Conceptual Model of Contamination from Mining Tailings Spill (Modified from [36]).
Water 14 03057 g003
Figure 4. Breaking of the Tailings Dam A—Caudalosa Mine [42,43].
Figure 4. Breaking of the Tailings Dam A—Caudalosa Mine [42,43].
Water 14 03057 g004
Figure 5. Area affected by tailings spill—Huancavelica Department (Modified from [45]).
Figure 5. Area affected by tailings spill—Huancavelica Department (Modified from [45]).
Water 14 03057 g005
Figure 6. Water Monitoring Points in Tailings Spills—Huancavelica Department (Modified from [45]).
Figure 6. Water Monitoring Points in Tailings Spills—Huancavelica Department (Modified from [45]).
Water 14 03057 g006
Figure 7. Monitoring Points in Tailings Spill Soils—Department of Huancavelica (Modified from [45]).
Figure 7. Monitoring Points in Tailings Spill Soils—Department of Huancavelica (Modified from [45]).
Water 14 03057 g007
Figure 8. Tailings Spill Monitoring Points—Sediments—Department of Huancavelica (Modified from [45]).
Figure 8. Tailings Spill Monitoring Points—Sediments—Department of Huancavelica (Modified from [45]).
Water 14 03057 g008
Figure 9. Typical granulometric curves of copper/molybdenum and gold mining tailings [54].
Figure 9. Typical granulometric curves of copper/molybdenum and gold mining tailings [54].
Water 14 03057 g009
Figure 10. Monitoring Study PM2.5 Tailings Deposit Chañaral Chile [55].
Figure 10. Monitoring Study PM2.5 Tailings Deposit Chañaral Chile [55].
Water 14 03057 g010
Figure 11. Effects of the flow of tailings spilled in the Escalera and Huachocolpa rivers [45,46].
Figure 11. Effects of the flow of tailings spilled in the Escalera and Huachocolpa rivers [45,46].
Water 14 03057 g011
Figure 12. Tailings removal by community and miners, impacts on aquatic biota [45,46].
Figure 12. Tailings removal by community and miners, impacts on aquatic biota [45,46].
Water 14 03057 g012
Figure 13. Impacts on agricultural-livestock activities, installation of fences for livestock [46].
Figure 13. Impacts on agricultural-livestock activities, installation of fences for livestock [46].
Water 14 03057 g013
Figure 14. Collapsed area of Las Palmas tailings storage facility.
Figure 14. Collapsed area of Las Palmas tailings storage facility.
Water 14 03057 g014
Figure 15. Area affected by mining tailings spill in Las Palmas Creek (Modified from [63]).
Figure 15. Area affected by mining tailings spill in Las Palmas Creek (Modified from [63]).
Water 14 03057 g015
Figure 16. Area affected by mining tailings spill Las Palmas creek, water sampling (Modified from [63]).
Figure 16. Area affected by mining tailings spill Las Palmas creek, water sampling (Modified from [63]).
Water 14 03057 g016
Figure 17. Area affected by mining tailings spill in Las Palmas creek, soil sampling (Modified from [63]).
Figure 17. Area affected by mining tailings spill in Las Palmas creek, soil sampling (Modified from [63]).
Water 14 03057 g017
Figure 18. Collapsed area of the Las Palmas tailings deposit [66].
Figure 18. Collapsed area of the Las Palmas tailings deposit [66].
Water 14 03057 g018
Figure 19. Tailings spill in Los Ladrones creek, and rescue of people [32].
Figure 19. Tailings spill in Los Ladrones creek, and rescue of people [32].
Water 14 03057 g019
Figure 20. Tailings spill in Las Palmas creek and collapsed tailings stratigraphy [63].
Figure 20. Tailings spill in Las Palmas creek and collapsed tailings stratigraphy [63].
Water 14 03057 g020
Table 1. Potentially Mobile Chemical Species in Tailings Slurries [21].
Table 1. Potentially Mobile Chemical Species in Tailings Slurries [21].
Chemical GroupsMine Tailings
FlotationConcentrateUndifferentiated
Cations and Metal CationsCalcium, ammonia, transition metals (1), lead, mercury, and bariumCalcium, transition metals, lead, mercury and bariumCalcium, transition metals, lead, mercury, and barium
AnionsNitrate, sulfateNitrate, chloride, sulfateNitrate, chloride, sulfate
Amphoteric speciesArsenic, antimony, chromium, cadmium, molybdenum, seleniumArsenic, antimony, chromium, cadmium, molybdenum, seleniumArsenic, antimony, chromium, cadmium, molybdenum, selenium
Cyanide Complexes (Where cyanide is used as a process reagent)(2)Free cyanide (CN and HCN)
Weak metal cyanide complexes (e.g. zinc, copper, nickel, cyanides)
Flotation Chemical ReagentsSodium ethyl xanthate, sodium cyanide, copper sulfate, flocculants, among othersPine oil tar, fatty acid soaps, dithiophosphates, collectors, foaming agents, lime, flocculants, among others
Note(s): (1) Transition metals include Chromium, cobalt, copper, nickel, zinc, iron, manganese. (2) Trace amounts of cyanide may be present for a short period of time if sodium cyanide is used as a modifier on the flotation circuit.
Table 2. Water Monitoring in the Escalera River—Compared to Water Standards [48,49,50,51].
Table 2. Water Monitoring in the Escalera River—Compared to Water Standards [48,49,50,51].
Sample Points Water/Water StandardsTotal Parameters (mg/L) (*)
ZnFeAsCdMnPbC. E. (µS/cm)pH
E-01 (Tailings Spillage Point in Escalera River)54.862341100.2257.870.9535462.5
A-02 (Chipchilla River) downstream Spillage Point40.222151010.2007.450.9026582.8
A-03 (Huachocolpa River) downstream Spillage Point36.4540.03860.1757.020.7628123.0
A-04 (Atoccomarca River) downstream Spillage Point29.664.12650.1356.260.6333622.5
A-05 (Huachocolpa and Atoccomarca river union)23.892.48490.1095.140.4527173.2
ECA Drinking Water Quality Category 1 A1 2008 (Peru)3.000.300.010.0030.100.0115006.5–8.5
ECA Water Quality Irrigation Category 3 2008 (Peru)2.001.000.050.0050.200.0520006.0–9.0
NCh 1333 Water Standard for Irrigation (Chile)0.200.300.100.010.025.0015005.5–9.0
NCh 409 Drinking Water Standard (Chile)3.005.000.010.010.010.05-6.5–8.5
WHO Drinking Water Guide (2006)3.00-0.010.0030.500.01-6.5–9.5
Note(s): (*) Sampling carried out by a certified laboratory Inspectorate Service Perú S.A.C. and OEFA by EPA method, and by ICP Spectrometry.
Table 3. Soil Quality and Tailings Monitoring Compared to Soil Standards [45].
Table 3. Soil Quality and Tailings Monitoring Compared to Soil Standards [45].
Sample Points Soils/Soil StandardsParameters (mg/Kg) (*)
NiCuZnAsPbFeHgFree CN
S1-A (Toropampa Area)9.3430.212157215825,385--
S2-A (Toropampa Area)10.0319170424493630,818--
S3-A (Toropampa Area)15.382901790299113146,125--
M-R1 (Tailings Sample)7.185461725497119544,0480.330.30
M-R2 (Tailings Sample)7.38406235782258145,5580.210.07
M-R3 (Tailings Sample)6.18464552646776529,8700.160.38
ECA Agricultural Soils (Peru) 2010---50.0070.00-6.600.90
Canada Quality Guide 2003 (PEL) (**)-197.00315.0017.0090.00-6.600.90
Dutch Standard VROM 1983-500.003000-600.00-10.00-
Note(s): (*) Sampling carried out by a certified laboratory Inspectorate Service Peru S.A.C and OEFA by EPA method, and by ICP Spectrometry. (**) PEL (Probable Effect Level), Probable Effect Level: concentration above which adverse biological effects are frequently found.
Table 4. Sediment Monitoring in the River Bed of the Escalera Compared with Soil Standards [45,52].
Table 4. Sediment Monitoring in the River Bed of the Escalera Compared with Soil Standards [45,52].
Sediments Samples/Soil StandardsParameters (mg/Kg) (*)
CrFree CNNiPbCuFeZnHgAsCd
S-1 (sediments Point.1 Escalera river)8.960.048.601242.27596.1142,002.363095.770.13413.5117.07
S-2 (sediments Point 2 Escalera river)24.730.0411.311724.52440.7041,065.575787.800.15608.0328.94
S-3 (sediments Point 3 Escalera river)9.750.039.091134.12324.8036,973.652459.910.11370.7221.42
S-4 (sediments Point 4 Escalera river)16.050.0217.69329.50104.4930,380.421278.470.06126.737.46
S-5 (sediments Point.5 Escalera river)16.590.047.921520.40390.9628,731.732790.290.14443.4419.11
S-6 (sediments Point.6 Escalera river)26.510.0413.451470.85376.9428,386.482862.320.12408.8516.91
S-7 (sediments Point 7 Escalera river)37.070.0220.82939.57238.1226,656.761830.000.04246.4910.37
ECA Agricultural Soils (Peru) 20100.400.09-70.00---6.6050.001.40
Canada Quality Guide 2003 (PEL) (**)90.00--91.30197.00-315.000.5017.003.50
Dutch Standard VROM 1983---600.00500.00-300010.00-20.00
Note(s): (*) Sampling carried out by an Inspectorate and OEFA certified laboratory by EPA method, and by ICP Spectrometry. (**) PEL (Probable Effect Level), Probable Effect Level: concentration above which adverse biological effects are frequently found.
Table 5. Chañaral Tailings Particulate Matter compared with Air Standards [55].
Table 5. Chañaral Tailings Particulate Matter compared with Air Standards [55].
Air Monitoring Point (2012–2013)/
Air Standards
Parameter PM2.5 (µg/m3N) 24 h
MínimunP25MeanP75Maximun
E-01(Tailings Beach of Chañaral)0.017.8817.1560.08172.50
ECAs DS 003-2008-MINAM (Perú)25.0025.0025.0025.0025.00
Ministry of Environment MMA Chile (*)50.0050.0050.0050.0050.00
WHO (2006)25.0025.0025.0025.0025.00
Note(s): (*) Decree 144 of the Ministry of Health of 1961 and Resolution 1215 of the Ministry of Health of 1978.
Table 6. Results of Chemical Analysis of Water Samples compared with Water Standards [51,63].
Table 6. Results of Chemical Analysis of Water Samples compared with Water Standards [51,63].
Sample Points of Water/Water StandardsTotal Parameters (mg/L) (**)
PbZnFeCuMnAs (*)Hg (*)Free CNO2pHC.E. (µS/cm)
M-809 (Los Ladrones Creek)0.010.114.000.033.06<LOD<LOD0.59---
M-829 (Las Palmas Creek)1.1633.701.740.062.53<0.006<0.001<0.059.377.21088
M-831 (Los Puercos Creek)0.020.921.630.021.26<0.006<0.001<0.058.897.6202
ECA Potable Water A1 2008 (Peru)0.013.000.302.000.100.010.001---1500
ECA Water for Irrigation 2008 (Peru)0.052.001.00 0.200.050.0010.10≥4.006.5–8.52000
NCh 1333 Water for Irrigation (Chile)5.000.200.300.200.020.100.0010.20≥5.00-1500
NCh 409 Potable Water (Chile)0.053.005.002.000.010.010.0010.05---
WHO0.013.00-2.000.500.010.0010.07---
Note(s): (*) Measured by TXRF method; LOD: limit of detection. (**) Sampling carried out by DICTUC and DGA certified laboratory by EPA method, and by ICP Spectrometry.
Table 7. Result of Chemical Analysis of Soil Samples compared with Soil Standards [63].
Table 7. Result of Chemical Analysis of Soil Samples compared with Soil Standards [63].
Sample Point Soils/Soil StandardsParameters (mg/Kg) (*)
MnFeCuZnMgPbAs
M-821 (Original Soil)126554,707293900.1540.89<0.006
M-814 (Tailings in Las Palmas Creek)75137,40661211,3890.207192<0.006
M-815 (Tailings in Los Ladrones Creek)25132,42061112670.168023<0.006
M-827 (No Collapsed Tailings)63547,074135025120.3210,460<0.006
M-812 (Process Plant Dust)101625,05178348,0340.389874<0.006
ECA Agricultural Soils (Peru) 2010-----70.0050.00
Canada Quality Guide 2003 (PEL) (**)--197.00315.00-91.3017.00
Dutch Standard VROM 19833000-500.003000-600.00-
Note(s): (*) Sampling carried out by DICTUC and DGA certified laboratory by EPA method, and by ICP Spectrometry. (**) PEL (Probable Effect Level), Probable Effect Level: concentration above which adverse biological effects are frequently found.
Publisher’s Note: MDPI stays neutral with regard to jurisdictional claims in published maps and institutional affiliations.

Share and Cite

MDPI and ACS Style

Cacciuttolo, C.; Cano, D. Environmental Impact Assessment of Mine Tailings Spill Considering Metallurgical Processes of Gold and Copper Mining: Case Studies in the Andean Countries of Chile and Peru. Water 2022, 14, 3057. https://doi.org/10.3390/w14193057

AMA Style

Cacciuttolo C, Cano D. Environmental Impact Assessment of Mine Tailings Spill Considering Metallurgical Processes of Gold and Copper Mining: Case Studies in the Andean Countries of Chile and Peru. Water. 2022; 14(19):3057. https://doi.org/10.3390/w14193057

Chicago/Turabian Style

Cacciuttolo, Carlos, and Deyvis Cano. 2022. "Environmental Impact Assessment of Mine Tailings Spill Considering Metallurgical Processes of Gold and Copper Mining: Case Studies in the Andean Countries of Chile and Peru" Water 14, no. 19: 3057. https://doi.org/10.3390/w14193057

APA Style

Cacciuttolo, C., & Cano, D. (2022). Environmental Impact Assessment of Mine Tailings Spill Considering Metallurgical Processes of Gold and Copper Mining: Case Studies in the Andean Countries of Chile and Peru. Water, 14(19), 3057. https://doi.org/10.3390/w14193057

Note that from the first issue of 2016, this journal uses article numbers instead of page numbers. See further details here.

Article Metrics

Back to TopTop