Abstract
In anti-seepage engineering, quality control and engineering applications are based on the accurate measurement of seepage indices for low-permeability materials. The test used to determine the seepage indices for low-permeability materials adopts an external source to produce water pressure, and the seepage flux produced during the process requires manual measurement; thus, the apparatus used is complex and difficult to operate, thereby lowering the testing efficiency and restricting its application. In this study, a built-in servo motor was used to produce high water pressure with a pressure transmitter, and it controlled and measured the seepage pressure. According to the rotation number of the electric cylinder motor, the volume change of water in the hydraulic cylinder was calculated and, thus, the seepage flux was deduced. A simple fully automatic seepage apparatus for low-permeability materials was designed with a human–computer interface. The results showed the successful calculation of seepage flux as a function of the rotation number of the servo motor through automatic measurement. Furthermore, the replacement of the external high-pressure source with the built-in servo motor enhanced the safety performance, and the human–computer interface enabled an interactive operation and simplified the measurement structure. This simple testing method can provide technical support for quality inspection and construction control of anti-seepage engineering.
1. Introduction
With the development of society, anti-seepage projects are increasing, such as cutoff walls, continuous walls, and cutoff bodies in underground spaces [1,2]. Seepage indices mainly include the seepage coefficient and seepage gradient, which are important indices reflecting the permeability of materials. The acquisition of accurate seepage indices is key to the seepage analysis and engineering application of materials [3]. Generally, engineering materials with a seepage coefficient less than 10−6 cm/s are defined as low-permeability materials [3], widely used in the anti-seepage applications for civil engineering [4], water resources [5], transportation [6], environmental protection [7], petroleum manufacturing [8], mining [9], and so on. The testing of low-permeability engineering materials requires a high seepage pressure applied to the specimen (about 2 MPa), as well as an accurate measurement of small seepage flux; thus, the measurement methods and devices used for high-permeability engineering materials are no longer applicable. The main challenge in our research is how to eliminate the potential danger of an external high-pressure source and how to automate the measurement of seepage flux with a simply structured apparatus. The purpose of this study was to describe and demonstrate a simple fully automatic testing method of seepage indices for low-permeability materials using automatic control and human–computer interaction technologies.
The testing methods of seepage indices for low-permeability engineering materials include field and indoor tests. Field testing methods mainly include conventional hydraulic testing methods (direct testing methods), monitoring analysis methods, and indirect testing methods. Specifically, the conventional hydraulic testing methods include the packer method [10,11,12], piezocone method [13,14], and pumping method [15]. Monitoring analysis methods can obtain the seepage indices of materials as a function of the relevant parameters of permeability of the soil and rock bodies tested using sensors [11,16]. Indirect testing methods reflect the permeability of rock and soil to indirectly measure the seepage indices; these include the acoustic emission method [17], nuclear magnetic resonance method [18,19], and near-infrared method [20]. For field tests, the overwhelming influencing factors make it difficult to accurately evaluate and determine the results, in addition to generating a heavy test workload. As a result, indoor tests represent the primary testing method of seepage indices for low-permeability materials. The indoor seepage testing methods for low-permeability materials have mainly evolved from the testing methods for high-permeability materials, including the anti-seepage grade measurement method of concrete [21,22], improved triaxial methods for seepage testing [23,24], and improved conventional methods for seepage testing [25,26,27,28]. These methods allowed upgrading the testing ability of seepage indices for low-permeability materials and promoted their engineering application.
An anti-seepage grade index is widely used in the quality control of concrete engineering. The measurement of anti-seepage grade adopts an anti-seepage apparatus for concrete [22]. The anti-seepage grade can be used to determine the anti-seepage nature of concrete, but it is difficult to quantify its relationship with the seepage coefficient. The seepage coefficient has a clear definition and can be directly used in engineering analysis and calculation. However, the anti-seepage grade is not a direct parameter in engineering numerical calculation; thus, it is not engineering design-friendly, thereby leading to limited application. Regular triaxial devices are usually for the seepage testing of high-permeability materials, and several improved triaxial devices can also be used for low-permeability materials. For example, a novel true triaxial device could measure and analyze the permeability evolution of sandstone under real triaxial stress [23]. A seepage triaxial apparatus with automatic control of boundary conditions could study the effect of boundary conditions on the mechanical and hydraulic properties of unsaturated clay materials [24]. The above triaxial devices have a high automated measurement level; however, the complexity of the equipment and operation, as well as the high cost, hinders engineering applications. Some researchers put forward a testing method of seepage indices suitable for low-permeability materials by improving the regular methods for high-permeability materials. They developed a set of devices for measuring the seepage coefficient of coarse-grained soil, which included a testing tube, an automatic pressure system, a pressure-measuring tube, and a cylinder. The device could semi-automatically measure the seepage coefficient of coarse-grained soil. However, the seepage flux had to be measured manually with a volume change tube by operating mechanical buttons [25]. In research on the slenderness influence of bimsoils on non-Darcy groundwater flow characteristics, a servo-controlled flux testing system was developed, but the seepage flux was still measured manually using a cylinder [26]. A pressure difference sensor helped build an experimental system for the permeability measurement of matrix particles of shale under a pore pressure up to 8 MPa, but the devices and the experimental process were complicated [27]. Derived from the pulsed-pressure method, the pulse-decay technique allowed measuring the seepage coefficient of ultra-low-permeability rocks, but the experiment required high seepage pressure from an external source [28]. In the aforementioned improved seepage devices for low-permeability materials, high seepage pressure was mostly obtained from external pressure sources, which has potential safety risks. Moreover, the seepage flux was manually measured using a cylinder or a volume change tube, whose operation was dependent on several mechanical buttons, thereby complicating the structure of the devices and necessitating a higher level of automation. Thus, in conclusion, the issues facing existing testing methods of seepage indices for low-permeability materials include the potential danger incurred by an external high-pressure source, the seepage flux’s dependence on manual measurement, and the inability of simple devices to realize full automation, which limit the engineering application of seepage indices for low-permeability materials. Therefore, the testing methods require an urgent upgrade.
The rapidly advancing human–computer interaction and automation technologies have laid a technical foundation for the automatic and intelligent development of seepage devices. Servo control [29,30,31], the programmable logic controller (PLC) [32,33], human–computer interaction (HCI) [34,35], and other technologies have been applied in instrument development. Specifically, in the application of servo control, a control design method was developed for a high-order servo system with hydraulic actuator dynamics, thus avoiding the backstopping scheme and only keeping the output control of the system [29]. Axial ultimate strength steel cylindrical panels subjected to compressive axial load were tested using a servo-hydraulic machine [30]. The permeability and dynamic compressive properties of a high-performance cementitious composite containing coarse aggregate were determined using a closed-loop servo-controlled material testing machine [31]. In terms of PLC applications, an event-driven approach was proposed to improve the design of industrial control systems by using commercial PLCs, and an industrial automation system based on PLC was constructed [32]. A system was designed to automatically control and monitor the process at a wastewater treatment plant, whereby the system controlled the operation of a PLC, and the PLC controlled the sensors and actuators in the apparatus [33]. In terms of the technological applications of human–computer interaction, researchers developed a free Android app, which provided a flexible graphical user interface [34]. A user-friendly, easily assembled, and automated multistep outflow testing apparatus was designed using National Instruments hardware and LabVIEW software [35]. In summary, servo drive technology can be used for pressure control and accurate positioning of the apparatus; PLC technology can be used to control the sensors and the synchronizing operation of the apparatus; a human–computer interface can replace the mechanical buttons of the apparatus, optimize the structure, and streamline the operation process. Therefore, the use of human–computer interaction and automatic control technologies is an inevitable trend in optimizing the structure and functions of existing seepage devices, thereby improving the automation degree and maneuverability, as well as allowing the development of a seepage index testing technology for low-permeability materials.
Our aim was to use the servo technology to apply high water pressure to a specimen instead of an external high-pressure source, to calculate seepage flux as a function of the rotation number of a servo motor, and to build a control platform for the apparatus using a human–computer interface. According to the seepage principle [36], automatic measurement technology [37,38], human–computer interaction technology [39], and relevant codes [40,41], we propose a simple and fully automatic testing method of seepage indices for low-permeability materials. In our method, we used servo control technology to operate a pressure transmitter to produce high water pressure, as well as control and measure seepage pressure. According to the rotation number of the servo motor in the electric cylinder, we calculated the volume change of water in the hydraulic cylinder, thus deducing the seepage flux. We then built a simple fully automatic seepage apparatus for low-permeability materials using a human–computer interface. This research demonstrated the feasibility of the proposed method through metrological verification and comparative tests. Our research findings show that the proposed simple fully automatic testing method of seepage indices for low-permeability materials met our goals. The high-precision automatic measurement of seepage flux was realized by calculating the rotation number of the servo motor. The built-in servo motor in the apparatus box replaced the external high-pressure source, thus making the apparatus operation safer. Lastly, the human–computer interface improved the maneuverability and simplicity of the apparatus, thereby providing technical support for quality inspection and construction quality control of anti-seepage engineering.
2. Principles, Apparatus, and Methods
2.1. Purposes of Testing Method of Seepage Indices for Low-Permeability Materials
According to the properties of low-permeability materials and their requirements in engineering applications [3,21], the main problems facing the current testing methods of seepage indices for low-permeability materials include the difficulty in applying high seepage pressure to a specimen with potential safety risks and automating the seepage flux measurement. To solve these problems, we propose a simple fully automatic testing method of seepage indices for low-permeability materials using a servo motor and automatic control technologies; its main purposes are described below.
2.1.1. Fully Automatic Operation
During the testing process, the high seepage pressure can be automatically loaded and unloaded onto a specimen, the test data can be automatically read, the test results can be automatically output, and the test devices are researcher-friendly.
2.1.2. High Accuracy
The low seepage coefficient of low-permeability materials results in a small seepage flux through the specimen during the testing process; thus, the precision requirements for the seepage flux measurement could be very high. A testing code also put forward the precision requirement of Grade 0.4 [3]. Furthermore, the rapid development of low-permeability materials has reduced the seepage coefficient of low-permeability materials to 10−10 cm/s or even 10−12 cm/s, leading to higher requirements for the measurement accuracy of seepage pressure and seepage flux.
2.1.3. Simple Structure
The devices currently used in seepage index measurement for low-permeability materials have high requirements for water pressure and electric current supply. Some devices are not easy to install due to their large size and huge weight. The technology is rapidly moving toward the high integration of functional components and miniaturization; such a trend will lower the cost and make these devices more accessible.
2.1.4. Safety
When testing seepage indices for low-permeability materials, the devices currently used apply pressure to a specimen through a high-pressure hydraulic pump or an air compressor, which could be unstable and unsafe. To enhance the safety of the test, it is necessary to eliminate the potential risks in the devices.
2.2. Structure and Composition of the Apparatus
The simple fully automatic testing apparatus of seepage indices for low-permeability materials consisted of a human–computer interface, a PLC, a pressurized system, a water supply system, and a measurement system. The human–computer interface, as the main control device of the apparatus, controlled the pressurized system, the water supply system, and the measuring system through a PLC, allowing them work in a synchronized manner to activate the measurement function. Its schematic structure is shown in Figure 1, the physical apparatus is shown in Figure 2, the configuration is shown in Table 1, and the main technical parameters are shown in Table 2. There was a high-pressure flow in the connecting pipes from the hydraulic cylinder to the specimen in the apparatus, and the pipes were linked via high-pressure resistible wire-mesh hoses, as shown in Figure 1.
Figure 1.
Schematic diagram of the seepage apparatus structure.
Figure 2.
Physical picture of the seepage apparatus.
Table 1.
Configuration of the seepage apparatus. PLC, programmable logic controller.
Table 2.
Main technical parameters of the seepage apparatus.
2.3. Testing Principles and Calculation Methods
2.3.1. Testing Principles
The topology structure and principles of the simple fully automatic testing apparatus of seepage indices for low-permeability materials, developed using human–computer interaction [34,42], servo motor [29,30,31], and PLC [32,33] technologies, are shown in Figure 3 and Figure 4. The human–computer interface can be connected to a computer or operated independently. The human–computer interface can control the PLC to realize data acquisition and automatic control of the apparatus. Specifically, the human–computer interface can control the PLC, while the PLC can control the sensors for data acquisition (the sensors of water level and temperature in the water tank, the sensor of water pressure in the pressure transmitter). According to the data of the sensors, the human–computer interface regulates the water filling pump in the water tank, the hydraulic cylinder filling pump, the opening and closing operation of one-way and electromagnetic valves, and the servo motor to drive the electric cylinder, whereas the electric cylinder drives the piston’s motion in the hydraulic cylinder, pressurizes the water in the hydraulic cylinder, and maintains the difference in constant pressure through piston motion in the hydraulic cylinder, which is conveyed to the specimen. Because the compressibility of water and the metal parts and connecting pipes are very small, the influence of high pressure on their deformation is very small and can be ignored. When the piston area is known, the volume change of the water in the hydraulic cylinder can be calculated as a function of the rotation number of the servo motor. Therefore, the difference in constant pressure can be read by the sensor of water pressure in the pressure transmitter, the seepage flux through the specimen can be determined from the volume change of the water in the hydraulic cylinder, and the seepage index of the specimen can be calculated.
Figure 3.
Topology diagram of the simple fully automatic testing method of seepage indices for low-permeability materials.
Figure 4.
Schematic diagram of the testing principle of seepage flux.
Leveraging the properties of the servo motor, we developed a simple fully automatic seepage apparatus to test seepage indices for low-permeability materials. A servo motor, also known as a servo controller or a servo amplifier, is a kind of controller which is mainly used in a positioning system of high precision [38]. The testing method adopted the embedded technology of human–computer interaction according to seepage principles. A servo motor, an electric cylinder, and a hydraulic cylinder are three independent devices, the linkage among which can be realized by connecting them. The servo motor can push the motion of the electric cylinder and accurately calculate the displacement of the movement. The servo motor can drive the piston in the hydraulic cylinder up and down through the electric cylinder, thus pressing the water of the hydraulic cylinder and conveying the high-pressure water of the hydraulic cylinder to the specimen through the pressure transmitter. When the piston area is known, the volume change of water in the hydraulic cylinder can be calculated as a function of the rotation number of the servo motor. Assuming that the water volume through the specimen is equal to the volume reduction of water in the hydraulic cylinder, the seepage flux of the specimen can be calculated from the volume change of water in the hydraulic cylinder, and the seepage coefficient of the specimen can be calculated. The measurement principles of seepage flux are shown in Figure 4 and Figure 5.
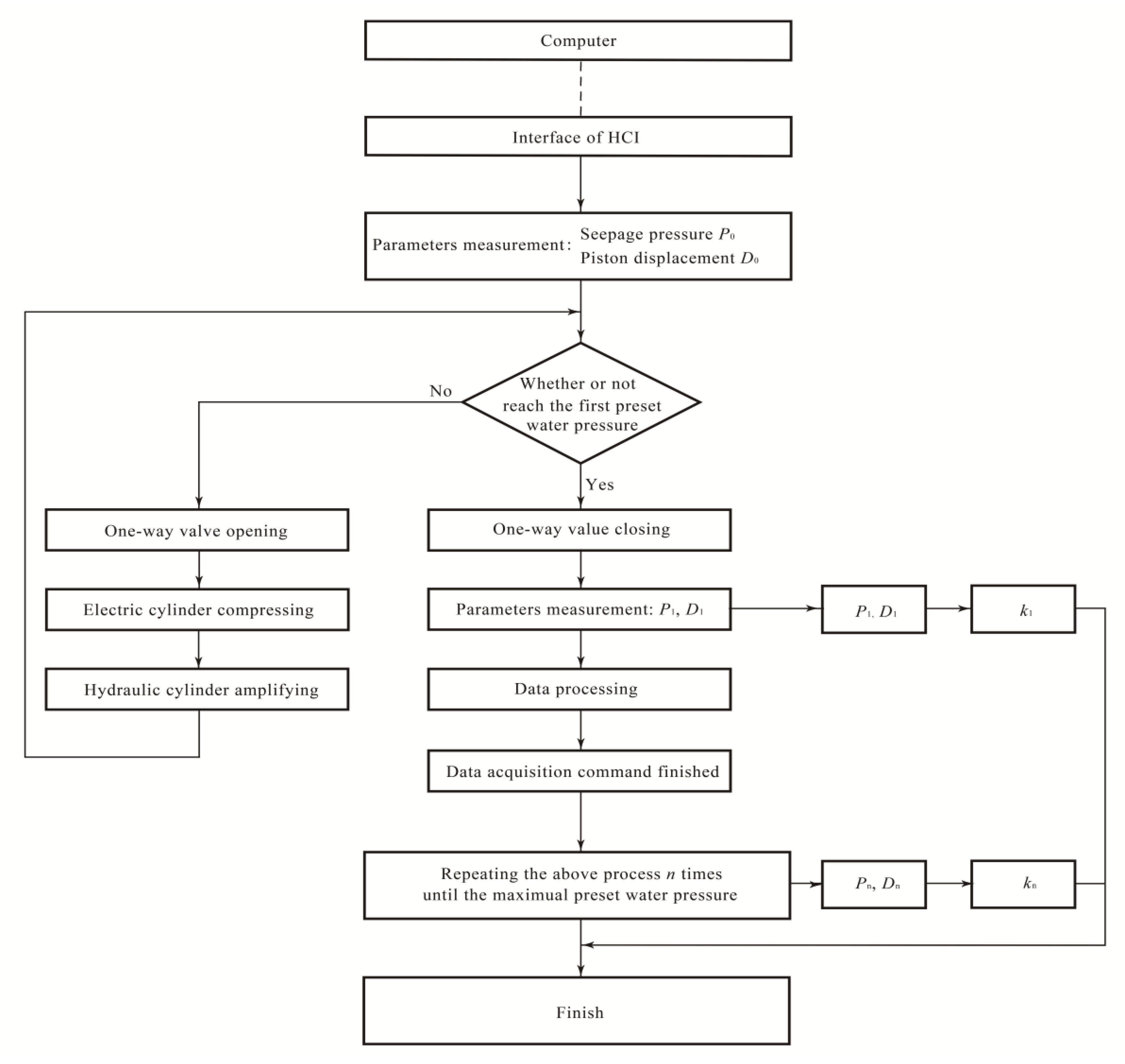
Figure 5.
Principles of the simple fully automatic testing method of seepage indices for low-permeability materials. P1, D1, k1, Pn, Dn, and kn are the seepage pressure, the displacement of the servo motor, and the corresponding calculating values of the permeability coefficient of the specimen under the first-level and the n-level seepage pressures, respectively.
Figure 4 and Figure 5 show that the water tank is full of water before the test. Before the test, the piston is at the bottom of the hydraulic cylinder, while the volume of water in the hydraulic cylinder is zero. When the motor in the electric cylinder is reset (the piston of the hydraulic cylinder recovers) at the beginning of the test, the water filling pump in the hydraulic cylinder opens, the one-way valve opens, and the water enters the hydraulic cylinder from the water tank. The motor and the water filling pump stop when the motor in the electric cylinder floats back to the top, and the hydraulic cylinder has been filled with water. In the process of the test, the electromagnetic valve opens while the electric cylinder pushes the piston forward in the hydraulic cylinder using the servo motor, squeezing the water in the hydraulic cylinder to the specimen through the connecting pipes. The electric cylinder stops moving to maintain the water pressure when the pressure in the hydraulic cylinder rises to the predesigned level. The lines of water flow in the seepage apparatus may withstand high water pressure from the hydraulic cylinder, the pressure transmitter, and the electromagnetic valve to the specimen loader. To reduce the influence of high water pressure on the pipelines, several metal connection pipes with high strength are used. The deformation of the connecting pipes with high-strength metal is very small while bearing a high seepage pressure; thus, the influence of high pressure on the deformation can be omitted. Because the length of the connecting pipe between the hydraulic cylinder and the specimen is short, the loss of water pressure along the pipe can be negligible. Therefore, the seepage pressure of the pressure transmitter is the same as that of the specimen when the status of the specimen stabilizes, and there is no need to arrange the testing sensors of seepage pressure at the inlet or outlet of the apparatus.
The seepage flux of the specimen can be measured as a function of the properties of the servo motor, as shown in Figure 4. Here, the piston is located at Position No. 1 in the hydraulic cylinder at the beginning of the test. When the test begins, the servo motor’s rotation pushes the piston to Position No. 2 in the hydraulic cylinder. The pressure-bearing parts constitute several metal devices with high strength such as a hydraulic cylinder, pressure transmitter, electromagnetic valve, and specimen fixture. The deformation of the metal parts is very small when bearing high water pressure; thus, it can generally be omitted. Therefore, the volume change of the hydraulic cylinder is equal to the volume of the discharged water, which is equivalent to the seepage flux of the specimen if the volume change and the loss of water in the testing process are not taken into account.
The motor in the electric cylinder starts up when the pressure in the hydraulic cylinder drops during the testing process, pushes the piston forward, and raises the pressure to the predesigned level. The whole process is repeated until the end of the test, and the number of motor rotations is recorded during the whole pressurization process (Figure 4 and Figure 5). The water volume in the hydraulic cylinder can be measured as a function of the motor’s rotation number, which describes the seepage flux through the specimen. The rotation number of the motor can be calculated from the number of feedback pulses from the motor encoder. Once the inner diameter of the hydraulic cylinder is confirmed, the total seepage flux through the specimen can be accurately calculated; therefore, we can get the seepage pressure and seepage flux of the specimen during a certain time, allowing the seepage indices of the specimen to be calculated with temperature compensation. Equipped with an embedded interface, the seepage indices for low-permeability materials can, thus, be measured automatically (Figure 6).
Figure 6.
Human–computer interface of the seepage apparatus.
The human–computer interface (HCI) is the master controller of the apparatus, as shown in Figure 6. The interface is composed of a touch panel, an embedded central processing unit (CPU), and software for human–computer interaction. The interface is mainly for input and modification of the system, as well as the testing parameters, testing operation, result output, and equipment communication. The apparatus uses the WEINVIEW cMT3072 human–computer interface [42,43] for data acquisition, control, and communication. The interface can acquire data from the accessed sensors of the temperature, pressure, and water level, as well as control the PLC and the servo motor through the communication port RS485. The human–computer interface communicates with the PLC, the servo motor, and the remote monitoring center through the interface RS232, which is easy to handle and access. The human–computer interface that controls the apparatus is user-friendly and fast. Guaranteed with multiple security measures that ensure operation safety, users can easily develop the software for the apparatus. The human–computer interface cMT3072 can meet the technical requirements of data acquisition and transmission, equipment control, data calculation, convenience, and safety for seepage index measurement for low-permeability materials. The software EasyBuilder Pro for WEINVIEW is a new generation of human–computer interface software with excellent performance [42,43].
The embedded CPU of the HCI sets/modifies the working parameters of the apparatus, instructs the apparatus to work as required, and reads the measured data of the corresponding sensors. The data collected can be displayed on a liquid crystal display (LCD) screen and stored on a Secure Digital (SD) card. The historical data can be used to calculate the seepage indices, search the history data, and copy the data. The embedded CPU can be activated by the operation of the touch buttons or commands sent from the remote server, while the instructions can be sent to devices through the bus RS485. In the data uploading process, the measurement data are transmitted through the communication port RS232 from the embedded CPU to a wireless transmission module, which further transmits the measurement data to the remote upper computer through the transmission of public communication networks.
2.3.2. Calculation Methods of the Seepage Coefficient and Seepage Gradient
According to the working principles of a servo motor [29] and the seepage test [3,40], the calculation process of the seepage indices is described below.
We first calculate the rotation number of the motor according to pulse readings from the encoder and the electronic gear ratio of the motor. Then, we translate the rotation number into linear displacement of the piston in the hydraulic cylinder through the electric cylinder, and we figure out the total seepage flux of the specimen. The definition of the electronic gear ratio of the motor is as follows:
where n is the electronic gear ratio, N is the resolution of the motor encoder (unit: pulse), and M is the number of pulses required for the motor to rotate one circle (unit: pulse).
where f1 is the input pulse number of a command pulse, and f2 is the output pulse number of a position pulse, i.e., the number of the rotating pulse of the motor.
n = N/M,
The volume change of the piston movement under the action of a unit pulse can be expressed as follows:
V0
where V0 is the volume change of the piston movement under the action of a unit pulse, m is the workload of the piston movement under the action of a unit pulse (cm/pulse), and S is the cross-sectional area of the piston in the hydraulic cylinder (cm2).
The volume change of the hydraulic cylinder under the action of input pulses (f1) can be expressed as follows:
where t is the time (unit: s), and Vt is the volume change of the hydraulic cylinder piston movement under the action of f1 input pulses, which is also the volume change of the hydraulic cylinder when the time is t.
The volume change and the loss of water in the testing process are not taken into account; the value of the volume reduction of the hydraulic cylinder is the seepage flux through a specimen during a certain time. Therefore, the seepage flux of the specimen can be expressed as
where Qt is the seepage flux of the specimen.
Qt = Vt,
According to Equations (1)–(6), the values of the movement workload of the piston in the hydraulic cylinder under the action of a unit pulse (m), the cross-sectional area of the piston in the hydraulic cylinder (S), and the electronic gear ratio (n) can be determined after the types of the electro-hydraulic cylinder and the servo motor are confirmed. Therefore, the test only needs the number of the input pulses (f1) recorded during the process to calculate the volume change of the piston movement in the hydraulic cylinder under the action of the pulses, which is the seepage flux of the specimen during a certain time.
The seepage coefficient and the seepage gradient can be calculated using the following equations according to seepage theory [40]:
where kT is the seepage coefficient (unit: cm/s) of the specimen when the temperature of the specimen is T °C, is the ratio of the dynamic viscosity coefficient of water, and are the dynamic viscosity coefficients of water when the temperature of the specimen is T °C and 20 °C, respectively, Qt is the seepage flux when the specimen has a temperature of T °C (unit: cm3), is the seepage time of the specimen during a certain time (unit: s), T is the temperature (unit: °C), H is the height of the specimen (unit: cm), A is the cross-sectional area of the specimen (unit: cm2). is the water pressure difference of the specimen (unit: cm). P is the seepage pressure (unit: kPa). is the density of water when the temperature of the specimen is T °C (unit: g/cm), g is gravitational acceleration, and J is the seepage gradient.
2.4. Testing Methods
2.4.1. Specimen Installation
It is necessary to ensure that the water tank contains sufficient water before the test so that the test can be carried out smoothly. The prepared specimen is placed in the specimen holder, where the large end constitues the inlet and the small end constitutes the outlet. Such a design ensures that the specimen becomes more condensed during the testing process. The gap is filled between the specimen and the specimen holder with the slurry of the specimen material or a mixture of cement slurry and bentonite soil. The space between the specimen and the specimen holder should be filled after the slurry is air-dried to the extent that no water can flow through the space; thus, leakage can effectively be avoided between the specimen holder and the contact surface of the tested specimen. A top cover and a base are bolted to the top and the bottom of the specimen holder, respectively. The inlet is connected with the inlet pipe [3,40].
2.4.2. Measurement Process
After starting the apparatus, we can set up the parameters of the system and operation. System parameters include the real time, network, data storage interval, screensaver time, inner diameter of the pressure cylinder, and viscosity coefficient. The operation parameters include specimen parameters, working parameters of the servo motor, PLC parameters, control parameters, and sampling parameters.
The water pump supplies water to the specimen to remove air from the pipes, loader, and specimen before operating the test. There is no manual intervention during the testing process. Researchers only need to observe whether the surface of the specimen is permeable. If continuous seepage occurs on the surface of the specimen, the test enters into the measuring stage of seepage indices. The apparatus can work automatically or manually. The results are automatically calculated and saved after the test.
2.4.3. Unloading Specimen
Upon completion of the test, the power supply and the magnetic valve of the apparatus are turned off, while the intake pipe is removed from the inlet, and then the specimen is removed. Accordingly, the whole testing process ends.
2.5. Error Analysis Methods
To evaluate the rationality of our proposed simple fully automatic testing method of seepage indices for low-permeability materials, we assessed the testing error/deviation error of the method by comparing it with the standard method and a similar apparatus. We adopted the relative error or relative deviation error as the evaluation benchmark.
The seepage pressure index of this method was compared with the testing index of a related measurement to evaluate whether the seepage pressure index of this testing method meets the requirements of testing accuracy. The seepage flux index of this method was compared with the calibrated cylinder to evaluate whether the seepage flux testing index of this testing method meets the requirements of testing accuracy.
2.6. Experimental Design for Verification and Engineering Application
To assess the performance of the simple fully automatic testing method of seepage indices for low-permeability materials, we mainly carried out a metrological verification of seepage pressure and a self-calibration of seepage flux, a comparison test with a semi-automatic seepage apparatus, and an engineering application. We assess and discuss the effectiveness of the method below.
2.6.1. Experimental Design for Metrological Verification and Self-Calibration
To evaluate the accuracy of the simple fully automatic seepage apparatus for low-permeability materials, we carried out a metrological verification or self-calibration of the measurement parameters of the apparatus. The pressure transmitter used in seepage pressure measurement was sent to the Henan Institute of Metrology, a qualified affiliation for metrological verification and assessment of the testing accuracy of seepage pressure. The seepage pressure index measured using the simple fully automatic seepage apparatus of low-permeability materials was benchmarked against the indicators provided by the qualified affiliation. To assess whether the accuracy of the seepage pressure measurement method reached the standard level, the comparison results were checked against the requirements of the relevant code (the precision requirement of seepage pressure is Grade No. 0.4 [3]). The measuring cylinder was calibrated with a measurement precision of 0.1 cm3. The cylinder was used to simultaneously measure the seepage flux of the specimen. The measurement results of seepage flux from the fully automatic seepage apparatus for low-permeability materials were compared with those from a calibrated cylinder, to evaluate whether the seepage flux testing of this method met the precision requirement.
2.6.2. Experimental Design for Comparison Testing of a Semi-Automatic Seepage Apparatus
To evaluate the structure and performance of the simple fully automatic seepage apparatus for low-permeability materials, engineering material tests were simultaneously carried out with the simple fully automatic and semi-automatic seepage devices. To evaluate the testing precision of the simple fully automatic seepage apparatus, the cutoff wall of the Jiaozuo water resources allocation project in China was selected as the specimen for the comparative test. The material of the cutoff wall was plastic concrete. The thickness of the cutoff wall was 30 cm, the strength index was C2.5, the concrete mix ratio of each cubic meter was 350 kg of cement with a strength grade of 42.5, 660 kg of sand, 660 kg of gravel, 360 kg of water, and 90 kg of bentonite, and the design requirement of the seepage coefficient was less than 1.0 × 10−6 cm/s. The seepage coefficient of the plastic concrete was simultaneously tested using the simple fully automatic and semi-automatic devices for low-permeability materials. As a function of the measured seepage coefficient of the semi-automatic seepage apparatus, the testing deviation error of the simple fully automatic apparatus was calculated.
2.6.3. Experimental Design for Engineering Application
To evaluate an engineering application using the simple fully automatic apparatus of low-permeability materials, we selected some cement–soil mixing piles for the seepage coefficient test. These cement–soil mixing piles were set in Bid Section No. 04, Bid Section No. 09, and Bid Section No. 10 of Zhengzhou Metro Line 5 in China. Metro Line 5 in Zhengzhou City went through the core urban area. The 40.7 km long line was underground with 32 stations set at an average interval distance of 1.272 km. The line construction started in 2014 and operation began in 2019. There were two underground stations and two shield sections in Bid Section No. 04, two underground stations and three shield sections in Bid Section No. 09, and three underground stations and four shield sections in Bid Section No. 10. The quantity of cement–soil mixing piles and concrete cutoff walls in the three bid sections was large. To evaluate the anti-seepage effect of cement–soil mixing piles of Metro Line 5, we used the simple fully automatic seepage testing apparatus to conduct a permeability test from November 2017 to March 2018. The testing objectives were mixing pile No. 45 in wind tunnel No. 1 at the C–B–D station in Bid Section No. 04, and pile No. 78 at the receiving end of a shield machine in the entry and exit sections for a vehicle at the Z–Z avenue in Bid Section No. 09. A cement–soil mixing pile was used for stratum reinforcement of a junction passage in the H–J shield section in Bid Section No. 10. The cement–soil mixing piles were made of composite Portland cement, the strength grade was 32.5, the cement incorporation ratio was 18%, and the design requirement of the seepage coefficient was less than 1.0 × 10−6 cm/s.
3. Results
3.1. Results of Metering Verification and Self-Calibration
We assessed the testing precision of seepage pressure and seepage flux of the simple fully automatic apparatus for low-permeability materials through metrological verification or self-calibration (Table 3 and Table 4). Table 3 shows that the maximal error of the pressure transmitter used by the simple fully automatic apparatus was less than ±0.2%, and its accuracy grade was 0.2; thus, it met the requirements of the code (the accuracy class of the code is 0.4 [3]). Table 4 shows that the average error of the seepage flux measurement using the simple fully automatic apparatus was 1.28% (tested five times) comparing with the cylinder. Our findings show that the testing accuracy of seepage pressure and seepage flux using the simple fully automatic apparatus met the testing requirements.
Table 3.
Results of the metrological verification of seepage pressure.
Table 4.
Comparison results between the simple fully automatic apparatus and a cylinder.
3.2. Comparison Results Using a Semi-Automatic Seepage Apparatus
We assessed the testing accuracy of the fully automatic seepage apparatus for low-permeability materials by comparing the results with those using a semi-automatic seepage apparatus (Table 5).
Table 5.
Results of the seepage coefficient of a plastic concrete cutoff wall.
Table 5 shows that the seepage coefficients measured using the simple full-automatic seepage apparatus and the semi-automatic seepage apparatus were 6.17 × 10−7 cm/s and 6.28 × 10−7 cm/s, respectively, and the testing deviation-error between the simple fully automatic seepage apparatus and the semi-automatic seepage apparatus was less than 1.60%. Moreover, compared to the fully automatic seepage apparatus, the semi-automatic seepage apparatus uses manual measurements instead of being fully automated. Our findings show that the simple fully automatic seepage apparatus for low-permeability materials can fully automate measurements of the seepage coefficient of plastic concrete cutoff walls, and it meets the requirements of engineering testing.
3.3. Results of Engineering Application
We assessed the engineering application using the simple fully automatic apparatus for low-permeability materials by testing cement–soil mixing piles at Zhengzhou Metro Line 5 (Table 6).
Table 6.
Results of the seepage coefficient of cement–soil mixing piles.
Table 6 shows that the seepage coefficients of the cement–soil mixing piles selected from the three segments reached the design requirements, and the anti-seepage performance was stable. The seepage coefficients of the cement–soil mixing piles in Metro Line 5 were obtained quickly, which would facilitate the continuous construction of projects. The research findings show that the simple fully automatic seepage apparatus for low-permeability materials can be used in quality inspection and construction control of low-permeability engineering materials.
4. Discussion
We assessed the simple fully automatic seepage apparatus for low-permeability materials by comparing it with conventional seepage devices for low-permeability materials with respect to the testing methods, structure, and performance (Table 7). Table 7 shows that the simple fully automatic seepage apparatus for low-permeability materials adopts a built-in servo motor to apply axial compression, and it is fully automatic during the testing process, simple in structure, convenient in operation with a human–computer interface, and safe from external high-pressure sources. Compared with other seepage devices for low-permeability materials, our proposed apparatus was superior in terms of testing method, structure, and/or performance. Our comparative results show that the simple fully automatic seepage apparatus for low-permeability materials is fully automated in operation, simple in structure, and safe, thus achieving our development purposes.
Table 7.
Comparison results among the main seepage devices for low-permeability materials.
In this study, we verified that the simple fully automatic testing method of seepage indices for low-permeability materials features high accuracy, fully automatic operation, and a simple structure with greater safety. To clarify the feasibility of the simple fully automatic apparatus, we conducted metrological verification or self-calibration through comparative tests of the simple fully automatic and semi-automatic seepage devices, as well as a comparative analysis of conventional seepage devices. Our research findings show that the simple fully automatic testing method of seepage indices for low-permeability materials can effectively solve the problems with applying high seepage pressure to the specimen and with automating the measuring process of seepage flux through a specimen This apparatus allows fully automating the testing of seepage indices for low-permeability materials.
As shown in Table 3 and Table 4, the testing accuracy of seepage pressure and seepage flux of the simple fully automatic apparatus meets the testing requirements. As shown in Table 5 and Table 6, the simple fully automatic seepage apparatus for low-permeability materials meets the requirements of engineering tests; thus, it can be used in quality inspection and construction control of low-permeability engineering materials. As shown in Table 7, the simple fully automatic seepage apparatus is fully automatic in operation and simple in structure with greater safety compared with conventional seepage devices. The proposed apparatus is an improved and innovative version of the existing testing methods. Therefore, it is different from the conventional seepage devices for low-permeability materials used in petroleum science or civil engineering.
The above-described conventional seepage devices still adopt air pressure or hydraulic pressure as the sources of high seepage pressure on a specimen, which incurs potential safety risks, as well as a volume change tube or a cylinder to measure the seepage flux and several mechanical buttons to control the operation of the apparatus. Such equipment makes it difficult to realize fully automatic testing of seepage indices. Our research made three important improvements. First, we replaced the conventional application method of air pressure or hydraulic pressure with the servo technology. The servo motor safely applies high hydraulic pressure to the specimen without a high-pressure source, thus eliminating potential safety risks. Second, we utilized the servo technology with an accurate positioning function to indirectly perform the calculation of seepage flux through the specimen as a function of the volume change of water in the hydraulic cylinder instead of using a manual direct measurement, which in turn allowed achieving the automatic testing of seepage indices for low-permeability materials. Lastly, a human–computer interface was used instead of traditional mechanical buttons to control the apparatus operation, making the structure simpler and easier to operate.
When bearing the high water pressure of the seepage apparatus during the test process, the pressure-bearing parts will undergo small deformation in the metal connecting pipes, hydraulic cylinder, pressure transmitter, valves, specimen fixtures, and so on, which will also affect the measurement accuracy of seepage flux, thus probably resulting in errors in the test results.
Three specimens were used in general seepage tests. The seepage coefficient of only one specimen could be measured at a time using the simple fully automatic apparatus; hence, the testing efficiency was relatively low. There are several low-permeability materials in engineering projects, such as plastic concrete, geosynthetics, rock, and so on, while the absence of a uniformed mold limits the application of the apparatus. The seepage index used in most current engineering surveys and design codes is the anti-seepage grade, while the seepage coefficient is less used as a design control index. The design codes and testing methods of seepage indices for low-permeability materials have been outdated, which significantly restricts the development and application of the testing method of seepage indices for low-permeability materials.
5. Conclusions
In conclusion, we proposed a fully automatic testing method of seepage indices for low-permeability materials, and we developed a simple fully automatic seepage apparatus using a human–computer interface, which enabled the testing process to be operated interactively with easy handling. In addition, we explicitly demonstrated the accuracy, accessibility, simplicity, and safety of the method.
In our proposed simple fully automatic testing method of seepage indices for low-permeability materials, we adopted servo control technology to safely apply high pressure to the specimen, calculated the seepage flux as a function of the volume change of water in the hydraulic cylinder, and used the human–computer interface to construct the apparatus, thus improving the testing accuracy and performance of the apparatus. This method can, therefore, provide facilities and methodological support for quality inspection and construction control of anti-seepage applications in the civil engineering, water conservation, transportation, agriculture, and environmental protection fields.
It is necessary to further study the influence of seepage pressure on the deformation of the metal parts, analyze the influence rules of deformation of the metal parts under high seepage pressure on the measurement accuracy of the seepage flux, and put forward corresponding compensation methods to improve the testing accuracy of the simple fully automatic testing method of seepage indices for low-permeability materials.
It is necessary to study how to simultaneously measure the seepage coefficient of multiple specimens and improve the testing efficiency. The software and hardware should be adjusted and optimized for apparatus loading, data acquisition, and post-processing. Standard specimen molds for all kinds of low-permeability materials should be developed for easy use, which should facilitate the universality and standardization of the testing process, thus promoting the apparatus to be more widely adopted. We suggest modifying the relevant codes of engineering design to replace the anti-seepage grade with the seepage coefficient, taking the latter as the main control index of anti-seepage engineering quality.
Developing automatic testing devices based on fast-advancing technologies is an inevitable trend in instrument research and development. On one hand, the organic combination of human–computer interaction technology with PLC, motor, network, computer, and other technologies will promote a qualitative leap in the field of instrument development. On the other hand, upgrading the seepage apparatus with advanced technologies will further improve the accuracy and efficiency of the test.
Author Contributions
Writing—original draft preparation, X.S.; writing—review and editing, L.L.; software and validation, Y.W. All authors read and agreed to the published version of the manuscript.
Funding
This research was funded by the National Natural Science Foundation of China, grant number: 51768070 and 60934009.
Institutional Review Board Statement
Not applicable.
Informed Consent Statement
Not applicable.
Data Availability Statement
All data are provided in the paper.
Conflicts of Interest
The authors declare no conflict of interest.
References
- Britton, J.P.; Filz, G.M.; Little, J.C. The Effect of Variability in Hydraulic Conductivity on Contaminant Transport through Soil–Bentonite Cutoff Walls. J. Geotech. Geoenviron. Eng. 2005, 131, 951–957. [Google Scholar] [CrossRef]
- Guo, Q.F.; Yan, B.Q.; Cai, M.F.; Ren, F.H.; Miao, S.J. Permeability Coefficient of Rock Mass in Underwater Mining. Geotech. Geol. Eng. 2020, 38, 2245–2254. [Google Scholar] [CrossRef]
- Nanjing Institute of Water Conservancy Sciences. Geotechnical Test Code, SL237-2019; China Water Conservancy and Hydropower Press: Beijing, China, 2019. [Google Scholar]
- Qabany, A.A.; Soga, K. Effect of chemical treatment used in MICP on engineering properties of cemented soils. Geotechnique 2013, 63, 331–339. [Google Scholar] [CrossRef]
- Soroush, A.; Soroush, M. Parameters affecting the thickness of bentonite cake in cutoff wall construction: Case study and physical modeling. Can. Geotech. J. 2005, 42, 646–654. [Google Scholar] [CrossRef]
- Villar-Martinez, A.; Rodriguez-Gil, L.; Angulo, I.; Orduna, P.; Garcia-Zubia, J.; Lspez-De-Ipina, D. Improving the Scalability and Replicability of Embedded Systems Remote Laboratories Through a Cost-Effective Architecture. IEEE Access 2019, 7, 164164–164185. [Google Scholar] [CrossRef]
- Xue, Q.; Li, J.; Liu, L. Experimental study on anti-seepage grout made of leachate contaminated clay in landfill. Appl. Clay Sci. 2013, 80–81, 438–442. [Google Scholar] [CrossRef]
- Nasvi, M.C.M.; Ranjith, P.G.; Sanjayan, J. Effect of different mix compositions on apparent carbon dioxide (CO2) permeability of geopolymer: Suitability as well cement for CO2 sequestration wells. Appl. Energy 2014, 114, 939–948. [Google Scholar] [CrossRef]
- Yang, X.X.; Ergun, K.; Murray, G.; Simon, I. CT-CFD integrated investigation into porosity and permeability of neat early-age well cement at downhole condition. Constr. Build. Mater. 2019, 205, 73–86. [Google Scholar] [CrossRef]
- Northeast Research Institute of Survey and Design, Ministry of Water Resources. Drilling Water Pressure Test Code for Water Conservancy and Hydropower Projects, SL31-2003; China Water Conservancy and Hydropower Press: Beijing, China, 2015. [Google Scholar]
- Oldham, C.; Beer, J.; Blodau, C.; Fleckenstein, J.; Jones, L.; Neumann, C.; Peiffer, S. Controls on iron (II) fluxes into waterways impacted by acid mine drainage: A Damkohler analysis of groundwater seepage and iron kinetics. Water Res. 2019, 153, 11–20. [Google Scholar] [CrossRef]
- Mejías, M.; Renard, P.; Glenz, D. Hydraulic testing of low-permeability formations: A case study in the granite of Cadalso de los Vidrios. Spain. Eng. Geol. 2009, 107, 88–97. [Google Scholar] [CrossRef]
- Joshi, K.; Kechavarzi, C.; Sutherland, K.; Ng, M.Y.A.; Soga, K.; Tedd, P. Laboratory and In Situ Tests for Long-Term Hydraulic Conductivity of a Cement-Bentonite Cutoff Wall. J. Geotech. Geoenviron. Eng. 2010, 136, 562–572. [Google Scholar] [CrossRef]
- Lim, Y.X.; Tan, S.A.; Phoon, K.K. Interpretation of horizontal permeability from piezocone dissipation tests in soft clays. Comput. Geotech. 2019, 107, 189–200. [Google Scholar] [CrossRef]
- Vinsot, A.; Delay, J.; de La Vaissière, R.; Cruchaudet, M. Pumping tests in a low permeability rock: Results and interpretation of a four-year long monitoring of water production flow rates in the Callovo-Oxfordian argillaceous rock. Phys. Chem. Earth Parts A/B/C 2011, 36, 1679–1687. [Google Scholar] [CrossRef]
- Crawford, A.J.; Chang, N.B. Developing Groundwater Variability Probes and Wireless Sensor Networks for Characterizing the Subsurface Low Flow Field. IEEE Sens. J. 2016, 16, 153–162. [Google Scholar] [CrossRef]
- Yi, H.; Zhou, H.; Wang, R.; Liu, D.; Ding, J. On the Relationship between Creep Strain and Permeability of Granite: Experiment and Model Investigation. Energies 2018, 11, 2859. [Google Scholar] [CrossRef]
- Kendrick, A.K.; Knight, R.; Johnson, C.D.; Liu, G.; Knobbe, S.; Hunt, R.J.; Butler, J.J. Assessment of NMR Logging for Estimating Hydraulic Conductivity in Glacial Aquifers. Groundwater 2020. [Google Scholar] [CrossRef] [PubMed]
- Jin, G.; Xie, R.; Liu, M.; Guo, J. Petrophysical Parameter Calculation Based on NMR Echo Data in Tight Sandstone. IEEE Trans. Geosci. Remote Sens. 2019, 57, 5618–5625. [Google Scholar] [CrossRef]
- Poggio, M.; Brown, D.J.; Bricklemyer, R.S. Laboratory-based evaluation of optical performance for a new soil penetrometer visible and near-infrared (VisNIR) foreoptic. Comput. Electron. Agric. 2015, 115, 12–20. [Google Scholar] [CrossRef]
- China Electric Power Enterprise Federation. Test Code for Hydraulic Concrete, DL/T 5150-2017; China Electric Power Press: Beijing, China, 2018; pp. 94–95. [Google Scholar]
- Xiaohu, L.I.; Lei, L.I. Experimental Study on Impermeability of Waste Fiber Recycled Concrete. IOP Conf. Ser. Earth Environ. Sci. 2019, 340, 052010. [Google Scholar] [CrossRef]
- Song, Z.; Li, M.; Yin, G.; Ranjith, P.G.; Zhang, D.; Liu, C. Effect of Intermediate Principal Stress on the Strength, Deformation, and Permeability of Sandstone. Energies 2018, 11, 2694. [Google Scholar] [CrossRef]
- Siemens, G.; Blatz, J. Triaxial Apparatus for Applying Liquid Infiltration with Controlled Boundary Conditions and Internal Suction Measurement. J. Geotech. Geoenviron. Eng. 2007, 133, 748–752. [Google Scholar] [CrossRef]
- Shen, X.Z.; Zhang, M.; Zhang, J.X.; Yang, H.M. Development on Measuring Device for Seepage Coefficient of Super-Size Coarse-Grained Soil. J. Coast. Res. 2015, 73, 375–379. [Google Scholar] [CrossRef]
- Wang, Y.; Li, C.; Wei, X.; Hou, Z. Laboratory Investigation of the Effect of Slenderness Effect on the Non-Darcy Groundwater Flow Characteristics in Bimsoils. Water 2017, 9, 676. [Google Scholar] [CrossRef]
- Lu, T.; Xu, R.; Zhou, B.; Wang, Y.; Zhang, F.; Jiang, P. Improved Method for Measuring the Permeability of Nanoporous Material and its Application to Shale Matrix with Ultra-Low Permeability. Materials 2019, 12, 1567. [Google Scholar] [CrossRef] [PubMed]
- He, B.; Xie, L.Z.; Zhao, P.; Ren, L.; Zhang, Y. Highly Efficient and Simplified Method for Measuring the Permeability of Ultra-low Permeability Rocks Based on the Pulse-Decay Technique. Rock Mech. Rock Eng. 2019, 53, 291–303. [Google Scholar] [CrossRef]
- Na, J.; Li, Y.; Huang, Y.; Gao, G.; Chen, Q. Output Feedback Control of Uncertain Hydraulic Servo Systems. IEEE T. Ind. Electron. 2020, 67, 490–500. [Google Scholar] [CrossRef]
- Shariati, M.; Sedighi, M.; Saemi, J.; Eipakchi, H.R.; Allahbakhsh, H.R. Experimental study on ultimate strength of CK20 steel cylindrical panels subjected to compressive axial load. Arch. Civ. Mech. Eng. 2010, 10, 117–130. [Google Scholar] [CrossRef]
- Zhang, W.H.; Zhang, Y.S. Research on the static and dynamic compressive properties of high performance cementitious composite (HPCC) containing coarse aggregate. Arch. Civ. Mech. Eng. 2015, 15, 711–720. [Google Scholar] [CrossRef]
- Basile, F.; Chiacchio, P.; Gerbasio, D. On the Implementation of Industrial Automation Systems Based on PLC. IEEE Trans. Autom. Sci. Eng. 2013, 10, 990–1003. [Google Scholar] [CrossRef]
- Ardi, S.; Fairus, S.; Sukmaningrum, S. Design control and monitoring system for boiler wastewater treatment process using programmable logic controller and hmi (human machine interface). Sinergi 2020, 24, 133–140. [Google Scholar] [CrossRef]
- Jenkins, D.M.; Kurasaki, R. ABE-VIEW: Android Interface for Wireless Data Acquisition and Control. Sensors 2018, 18, 2647. [Google Scholar] [CrossRef] [PubMed]
- Figueras, J.; Gribb, M.M. Design of a User-Friendly Automated Multistep Outflow Apparatus. Vadose Zone J. 2009, 8, 523–529. [Google Scholar] [CrossRef]
- Kong, X. Higher Seepage Mechanics; University of Science and Technology of China Press: Hefei, China, 1999; pp. 1–51. [Google Scholar]
- Modanwal, G.; Sarawadekar, K. A New Dactylology and Interactive System Development for Blind–Computer Interaction. IEEE Trans. Hum. Mach. Syst. 2018, 48, 207–212. [Google Scholar] [CrossRef]
- Husin, Z.; Shakaff, A.Y.M.; Aziz, A.H.A.; Farook, R.S.M.; Jaafar, M.N.; Hashim, U.; Harun, A. Virtualization-Enabled Industrial Grade Software Platforms. IEEE Ind. Electron. M. 2008, 2, 7–9. [Google Scholar] [CrossRef]
- Shneiderman, B.; Plaisant, C. Designing the User Interface Strategies for Effective Human-Computer Interaction, 5th ed.; Pearson Education, Inc.: New York, NY, USA, 2010; pp. 10–40. [Google Scholar]
- China National Petroleum Group Engineering and Technology Research Institute. Testing of Well Cements. GB/T 19139-2012; China Standard Press: Beijing, China, 2013; pp. 35–39. [Google Scholar]
- Fujian Institute of Architectural Sciences; Fujian Construction Engineering Group Co., Ltd. Specification for Mix Proportion Design of Cement Soil, JGJ/T233-2011; China Construction Industry Press: Beijing, China, 2011; pp. 5–13. [Google Scholar]
- Shen, X.Z.; Li, L.; Wang, Y.J. Separable Online System of Dike Monitoring Based on a Parallel-Serial Mode of Signal Measurement. IEEE Access 2020, 8, 188742–188759. [Google Scholar] [CrossRef]
- Shen, R.X.; Tan, Q.Y.; Wang, Y.J. Development on Intellective Collecting Apparatus of Slope Monitoring Data with Human Machine Interaction. Wireless Pers. Commun. 2018, 102, 2033–2045. [Google Scholar] [CrossRef]
Publisher’s Note: MDPI stays neutral with regard to jurisdictional claims in published maps and institutional affiliations. |
© 2021 by the authors. Licensee MDPI, Basel, Switzerland. This article is an open access article distributed under the terms and conditions of the Creative Commons Attribution (CC BY) license (http://creativecommons.org/licenses/by/4.0/).





