Simple Fully Automatic Testing Method of Seepage Indices for Low-Permeability Materials
Abstract
1. Introduction
2. Principles, Apparatus, and Methods
2.1. Purposes of Testing Method of Seepage Indices for Low-Permeability Materials
2.1.1. Fully Automatic Operation
2.1.2. High Accuracy
2.1.3. Simple Structure
2.1.4. Safety
2.2. Structure and Composition of the Apparatus
2.3. Testing Principles and Calculation Methods
2.3.1. Testing Principles
2.3.2. Calculation Methods of the Seepage Coefficient and Seepage Gradient
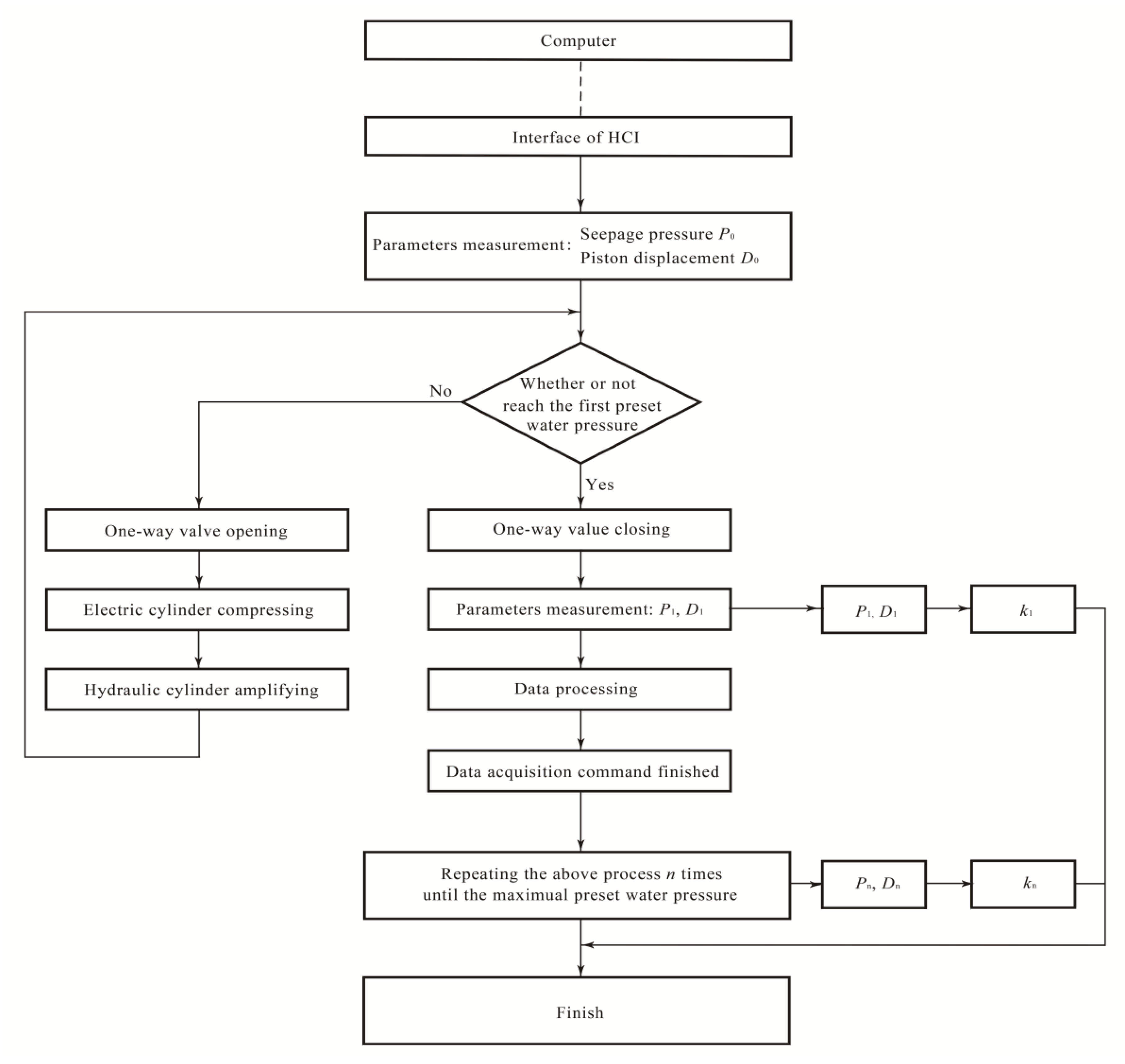
2.4. Testing Methods
2.4.1. Specimen Installation
2.4.2. Measurement Process
2.4.3. Unloading Specimen
2.5. Error Analysis Methods
2.6. Experimental Design for Verification and Engineering Application
2.6.1. Experimental Design for Metrological Verification and Self-Calibration
2.6.2. Experimental Design for Comparison Testing of a Semi-Automatic Seepage Apparatus
2.6.3. Experimental Design for Engineering Application
3. Results
3.1. Results of Metering Verification and Self-Calibration
3.2. Comparison Results Using a Semi-Automatic Seepage Apparatus
3.3. Results of Engineering Application
4. Discussion
5. Conclusions
Author Contributions
Funding
Institutional Review Board Statement
Informed Consent Statement
Data Availability Statement
Conflicts of Interest
References
- Britton, J.P.; Filz, G.M.; Little, J.C. The Effect of Variability in Hydraulic Conductivity on Contaminant Transport through Soil–Bentonite Cutoff Walls. J. Geotech. Geoenviron. Eng. 2005, 131, 951–957. [Google Scholar] [CrossRef]
- Guo, Q.F.; Yan, B.Q.; Cai, M.F.; Ren, F.H.; Miao, S.J. Permeability Coefficient of Rock Mass in Underwater Mining. Geotech. Geol. Eng. 2020, 38, 2245–2254. [Google Scholar] [CrossRef]
- Nanjing Institute of Water Conservancy Sciences. Geotechnical Test Code, SL237-2019; China Water Conservancy and Hydropower Press: Beijing, China, 2019. [Google Scholar]
- Qabany, A.A.; Soga, K. Effect of chemical treatment used in MICP on engineering properties of cemented soils. Geotechnique 2013, 63, 331–339. [Google Scholar] [CrossRef]
- Soroush, A.; Soroush, M. Parameters affecting the thickness of bentonite cake in cutoff wall construction: Case study and physical modeling. Can. Geotech. J. 2005, 42, 646–654. [Google Scholar] [CrossRef]
- Villar-Martinez, A.; Rodriguez-Gil, L.; Angulo, I.; Orduna, P.; Garcia-Zubia, J.; Lspez-De-Ipina, D. Improving the Scalability and Replicability of Embedded Systems Remote Laboratories Through a Cost-Effective Architecture. IEEE Access 2019, 7, 164164–164185. [Google Scholar] [CrossRef]
- Xue, Q.; Li, J.; Liu, L. Experimental study on anti-seepage grout made of leachate contaminated clay in landfill. Appl. Clay Sci. 2013, 80–81, 438–442. [Google Scholar] [CrossRef]
- Nasvi, M.C.M.; Ranjith, P.G.; Sanjayan, J. Effect of different mix compositions on apparent carbon dioxide (CO2) permeability of geopolymer: Suitability as well cement for CO2 sequestration wells. Appl. Energy 2014, 114, 939–948. [Google Scholar] [CrossRef]
- Yang, X.X.; Ergun, K.; Murray, G.; Simon, I. CT-CFD integrated investigation into porosity and permeability of neat early-age well cement at downhole condition. Constr. Build. Mater. 2019, 205, 73–86. [Google Scholar] [CrossRef]
- Northeast Research Institute of Survey and Design, Ministry of Water Resources. Drilling Water Pressure Test Code for Water Conservancy and Hydropower Projects, SL31-2003; China Water Conservancy and Hydropower Press: Beijing, China, 2015. [Google Scholar]
- Oldham, C.; Beer, J.; Blodau, C.; Fleckenstein, J.; Jones, L.; Neumann, C.; Peiffer, S. Controls on iron (II) fluxes into waterways impacted by acid mine drainage: A Damkohler analysis of groundwater seepage and iron kinetics. Water Res. 2019, 153, 11–20. [Google Scholar] [CrossRef]
- Mejías, M.; Renard, P.; Glenz, D. Hydraulic testing of low-permeability formations: A case study in the granite of Cadalso de los Vidrios. Spain. Eng. Geol. 2009, 107, 88–97. [Google Scholar] [CrossRef]
- Joshi, K.; Kechavarzi, C.; Sutherland, K.; Ng, M.Y.A.; Soga, K.; Tedd, P. Laboratory and In Situ Tests for Long-Term Hydraulic Conductivity of a Cement-Bentonite Cutoff Wall. J. Geotech. Geoenviron. Eng. 2010, 136, 562–572. [Google Scholar] [CrossRef]
- Lim, Y.X.; Tan, S.A.; Phoon, K.K. Interpretation of horizontal permeability from piezocone dissipation tests in soft clays. Comput. Geotech. 2019, 107, 189–200. [Google Scholar] [CrossRef]
- Vinsot, A.; Delay, J.; de La Vaissière, R.; Cruchaudet, M. Pumping tests in a low permeability rock: Results and interpretation of a four-year long monitoring of water production flow rates in the Callovo-Oxfordian argillaceous rock. Phys. Chem. Earth Parts A/B/C 2011, 36, 1679–1687. [Google Scholar] [CrossRef]
- Crawford, A.J.; Chang, N.B. Developing Groundwater Variability Probes and Wireless Sensor Networks for Characterizing the Subsurface Low Flow Field. IEEE Sens. J. 2016, 16, 153–162. [Google Scholar] [CrossRef]
- Yi, H.; Zhou, H.; Wang, R.; Liu, D.; Ding, J. On the Relationship between Creep Strain and Permeability of Granite: Experiment and Model Investigation. Energies 2018, 11, 2859. [Google Scholar] [CrossRef]
- Kendrick, A.K.; Knight, R.; Johnson, C.D.; Liu, G.; Knobbe, S.; Hunt, R.J.; Butler, J.J. Assessment of NMR Logging for Estimating Hydraulic Conductivity in Glacial Aquifers. Groundwater 2020. [Google Scholar] [CrossRef] [PubMed]
- Jin, G.; Xie, R.; Liu, M.; Guo, J. Petrophysical Parameter Calculation Based on NMR Echo Data in Tight Sandstone. IEEE Trans. Geosci. Remote Sens. 2019, 57, 5618–5625. [Google Scholar] [CrossRef]
- Poggio, M.; Brown, D.J.; Bricklemyer, R.S. Laboratory-based evaluation of optical performance for a new soil penetrometer visible and near-infrared (VisNIR) foreoptic. Comput. Electron. Agric. 2015, 115, 12–20. [Google Scholar] [CrossRef]
- China Electric Power Enterprise Federation. Test Code for Hydraulic Concrete, DL/T 5150-2017; China Electric Power Press: Beijing, China, 2018; pp. 94–95. [Google Scholar]
- Xiaohu, L.I.; Lei, L.I. Experimental Study on Impermeability of Waste Fiber Recycled Concrete. IOP Conf. Ser. Earth Environ. Sci. 2019, 340, 052010. [Google Scholar] [CrossRef]
- Song, Z.; Li, M.; Yin, G.; Ranjith, P.G.; Zhang, D.; Liu, C. Effect of Intermediate Principal Stress on the Strength, Deformation, and Permeability of Sandstone. Energies 2018, 11, 2694. [Google Scholar] [CrossRef]
- Siemens, G.; Blatz, J. Triaxial Apparatus for Applying Liquid Infiltration with Controlled Boundary Conditions and Internal Suction Measurement. J. Geotech. Geoenviron. Eng. 2007, 133, 748–752. [Google Scholar] [CrossRef]
- Shen, X.Z.; Zhang, M.; Zhang, J.X.; Yang, H.M. Development on Measuring Device for Seepage Coefficient of Super-Size Coarse-Grained Soil. J. Coast. Res. 2015, 73, 375–379. [Google Scholar] [CrossRef]
- Wang, Y.; Li, C.; Wei, X.; Hou, Z. Laboratory Investigation of the Effect of Slenderness Effect on the Non-Darcy Groundwater Flow Characteristics in Bimsoils. Water 2017, 9, 676. [Google Scholar] [CrossRef]
- Lu, T.; Xu, R.; Zhou, B.; Wang, Y.; Zhang, F.; Jiang, P. Improved Method for Measuring the Permeability of Nanoporous Material and its Application to Shale Matrix with Ultra-Low Permeability. Materials 2019, 12, 1567. [Google Scholar] [CrossRef] [PubMed]
- He, B.; Xie, L.Z.; Zhao, P.; Ren, L.; Zhang, Y. Highly Efficient and Simplified Method for Measuring the Permeability of Ultra-low Permeability Rocks Based on the Pulse-Decay Technique. Rock Mech. Rock Eng. 2019, 53, 291–303. [Google Scholar] [CrossRef]
- Na, J.; Li, Y.; Huang, Y.; Gao, G.; Chen, Q. Output Feedback Control of Uncertain Hydraulic Servo Systems. IEEE T. Ind. Electron. 2020, 67, 490–500. [Google Scholar] [CrossRef]
- Shariati, M.; Sedighi, M.; Saemi, J.; Eipakchi, H.R.; Allahbakhsh, H.R. Experimental study on ultimate strength of CK20 steel cylindrical panels subjected to compressive axial load. Arch. Civ. Mech. Eng. 2010, 10, 117–130. [Google Scholar] [CrossRef]
- Zhang, W.H.; Zhang, Y.S. Research on the static and dynamic compressive properties of high performance cementitious composite (HPCC) containing coarse aggregate. Arch. Civ. Mech. Eng. 2015, 15, 711–720. [Google Scholar] [CrossRef]
- Basile, F.; Chiacchio, P.; Gerbasio, D. On the Implementation of Industrial Automation Systems Based on PLC. IEEE Trans. Autom. Sci. Eng. 2013, 10, 990–1003. [Google Scholar] [CrossRef]
- Ardi, S.; Fairus, S.; Sukmaningrum, S. Design control and monitoring system for boiler wastewater treatment process using programmable logic controller and hmi (human machine interface). Sinergi 2020, 24, 133–140. [Google Scholar] [CrossRef]
- Jenkins, D.M.; Kurasaki, R. ABE-VIEW: Android Interface for Wireless Data Acquisition and Control. Sensors 2018, 18, 2647. [Google Scholar] [CrossRef] [PubMed]
- Figueras, J.; Gribb, M.M. Design of a User-Friendly Automated Multistep Outflow Apparatus. Vadose Zone J. 2009, 8, 523–529. [Google Scholar] [CrossRef]
- Kong, X. Higher Seepage Mechanics; University of Science and Technology of China Press: Hefei, China, 1999; pp. 1–51. [Google Scholar]
- Modanwal, G.; Sarawadekar, K. A New Dactylology and Interactive System Development for Blind–Computer Interaction. IEEE Trans. Hum. Mach. Syst. 2018, 48, 207–212. [Google Scholar] [CrossRef]
- Husin, Z.; Shakaff, A.Y.M.; Aziz, A.H.A.; Farook, R.S.M.; Jaafar, M.N.; Hashim, U.; Harun, A. Virtualization-Enabled Industrial Grade Software Platforms. IEEE Ind. Electron. M. 2008, 2, 7–9. [Google Scholar] [CrossRef]
- Shneiderman, B.; Plaisant, C. Designing the User Interface Strategies for Effective Human-Computer Interaction, 5th ed.; Pearson Education, Inc.: New York, NY, USA, 2010; pp. 10–40. [Google Scholar]
- China National Petroleum Group Engineering and Technology Research Institute. Testing of Well Cements. GB/T 19139-2012; China Standard Press: Beijing, China, 2013; pp. 35–39. [Google Scholar]
- Fujian Institute of Architectural Sciences; Fujian Construction Engineering Group Co., Ltd. Specification for Mix Proportion Design of Cement Soil, JGJ/T233-2011; China Construction Industry Press: Beijing, China, 2011; pp. 5–13. [Google Scholar]
- Shen, X.Z.; Li, L.; Wang, Y.J. Separable Online System of Dike Monitoring Based on a Parallel-Serial Mode of Signal Measurement. IEEE Access 2020, 8, 188742–188759. [Google Scholar] [CrossRef]
- Shen, R.X.; Tan, Q.Y.; Wang, Y.J. Development on Intellective Collecting Apparatus of Slope Monitoring Data with Human Machine Interaction. Wireless Pers. Commun. 2018, 102, 2033–2045. [Google Scholar] [CrossRef]






| No. | Constituent Part | Accessory | Manufacturer and Type | Functions/Parameters |
|---|---|---|---|---|
| 1 | Human– computer interface | Software: EasyBuilder Pro | WEINVIEW cMT3072, Taiwan Wilen Technology Co., Ltd., Taiwan, China | Thin-film transistor: 7″; dominant frequency: 600 MHz; resolution: 800 × 480 |
| 2 | PLC | / | Hongge M7002, Taiwan Hongge Technology Mainland Corporation, Taiwan, China | 4 analog inputs and 4 relay outputs |
| 3 | Pressurized system | Servo motor | ASDA-A2, Cinda Electric Co., Ltd., Shanghai, China | Equipped with a 20 bit incremental encoder to achieve accurate positioning control under low-speed operation; built-in powerful motion control mode; provides the function of path definition |
| 4 | Water supply system | Water tank, electric cylinder, hydraulic cylinder | Electric cylinder: DDG-250, Huizhou Kurt Measurement and Control Engineering Co., Ltd., Huizhou, China; Hydraulic cylinder: ECT-400, Wuhan Econt Technology Co., Ltd., Wuhan, China | Volume of electric cylinder: 400 mL; volume of hydraulic cylinder: 400 mL; volume of water tank: 2.85 L |
| 5 | Measurement system | Precision pressure transmitter | MPM4730, Shanxi Mike Sensor Co., Ltd., Xi’an, China | Scope of measurement: 0–2.5 MPa; precision: ±0.15% F.S. (full scale) |
| 6 | Other accessories | Apparatus box, loader | Wuhan Econt Technology Co., Ltd., Wuhan, China | Volume of the box: 0.4 m3; loader: 1 specimen for placement of cylindrical specimen |
| Measurement range of seepage coefficient | ≤1.0 × 10−5 cm/s |
| Output pressure | 0–2500 kPa |
| Control accuracy of output pressure | ±2.0% of the measuring range of the apparatus, or ≤20.0 kPa |
| Accuracy of seepage flux | ±0.01 cm3 |
| Temperature range | 0–100 °C |
| Accuracy of temperature measurement | ±0.3 °C |
| Accuracy of timing | ±1 s |
| Power supply | 220 V AC, ±10% |
| Testing Item | Testing Error (%) | Accuracy Grade of Testing | Code for Accuracy Grade | Whether or Not the Code Requirement Was Met |
|---|---|---|---|---|
| Seepage pressure | 0.2 | 0.2 | 0.4 | Yes |
| Time (min) | Total Flux of the Apparatus Testing (cm3) | Total Flux of the Cylinder Testing (cm3) | Periodic Flux of the Apparatus Testing (cm3) | Periodic Flux of the Cylinder Testing (cm3) | Testing Error (%) |
|---|---|---|---|---|---|
| 60 | 2.72 | 2.84 | 0.76 | 0.74 | 2.70 |
| 90 | 4.21 | 4.31 | 0.73 | 0.73 | 0 |
| 120 | 5.78 | 5.92 | 0.80 | 0.82 | 2.44 |
| 150 | 7.35 | 7.51 | 0.79 | 0.80 | 1.25 |
| 180 | 8.96 | 9.12 | 0.80 | 0.80 | 0 |
| Average | 1.28 |
| Type of Apparatus | Specimen Mean Diameter (cm) | Specimen Height (cm) | Testing Results (cm/s) | Relative Deviation-Error (%) | Measurement Method of Seepage Flux | Remark |
|---|---|---|---|---|---|---|
| Semi-automatic apparatus [25] | 3 | 3 | 6.28 × 10−7 | / | Manual, volume change tube | Benchmark |
| Simple fully automatic apparatus [in the paper] | 3 | 3 | 6.17 × 10−7 | 1.59% | Automatic, servo technology | / |
| Bid Section No. | Specimen No. | Testing Value (cm/s) | Design Requirement (cm/s) | Whether or Not the Design Requirement Was Met |
|---|---|---|---|---|
| 04 | 04-1 | 2.61 × 10−8 | ≤1.0 × 10−6 | Yes |
| 04 | 04-2 | 4.25 × 10−7 | ≤1.0 × 10−6 | Yes |
| 04 | 04-3 | 5.43 × 10−8 | ≤1.0 × 10−6 | Yes |
| 09 | 09-1 | 3.99 × 10−9 | ≤1.0 × 10−7 | Yes |
| 09 | 09-2 | 4.77 × 10−9 | ≤1.0 × 10−7 | Yes |
| 09 | 09-3 | 4.79 × 10−9 | ≤1.0 × 10−7 | Yes |
| 10 | 10-1 | 2.93 × 10−9 | ≤1.0 × 10−7 | Yes |
| 10 | 10-2 | 3.77 × 10−9 | ≤1.0 × 10−7 | Yes |
| 10 | 10-3 | 2.92 × 10−9 | ≤1.0 × 10−7 | Yes |
| Name of Seepage Apparatus | Exerting Method of Seepage Pressure | Measurement Method of Seepage Flux | Structure and Composition | Operational Performance | Safety Performance |
|---|---|---|---|---|---|
| Anti-seepage apparatus for analyzing concrete impermeability [22] | Built-in pressurized system and axial application | Manual measurement with filter paper | Simple structure with ~1.0 m3 volume | Semi-automatic operation with mechanical buttons | Built-in high-pressure water source |
| True triaxial geophysical apparatus [23] | External air-pressurized system and axial application | Automatic measurement | Complex structure | Fully automatic operation without human–computer interaction | External high-pressure air source |
| Testing system of flux using servo control [26] | Built-in servo-pressurized system and axial application | Manual measurement with a cylinder | Complex structure | Semi-automatic operation with mechanical buttons | Built-in high-pressure water source |
| Testing system of pulse pressure [28] | External pressurized system and radial application | Automatic measurement | Complex structure with a rock testing system | Semi-automatic operation with mechanical buttons and manual calculation of results | External high-pressure source |
| Semi-automatic seepage apparatus [25] | Built-in servo-pressurized system and axial application | Manual measurement with a volume change tube | Simple structure with a volume change tube | Semi-automatic operation with mechanical buttons | External high-pressure source |
| Simple fully automatic seepage apparatus [in this paper] | Built-in servo motor and axial application | Automatic measurement | Simple structure with ~0.3 m3 volume | Fully automatic operation with human–computer interaction | Built-in servo motor without high-pressure sources |
Publisher’s Note: MDPI stays neutral with regard to jurisdictional claims in published maps and institutional affiliations. |
© 2021 by the authors. Licensee MDPI, Basel, Switzerland. This article is an open access article distributed under the terms and conditions of the Creative Commons Attribution (CC BY) license (http://creativecommons.org/licenses/by/4.0/).
Share and Cite
Shen, X.; Li, L.; Wang, Y. Simple Fully Automatic Testing Method of Seepage Indices for Low-Permeability Materials. Water 2021, 13, 477. https://doi.org/10.3390/w13040477
Shen X, Li L, Wang Y. Simple Fully Automatic Testing Method of Seepage Indices for Low-Permeability Materials. Water. 2021; 13(4):477. https://doi.org/10.3390/w13040477
Chicago/Turabian StyleShen, Xizhong, Ling Li, and Yingjun Wang. 2021. "Simple Fully Automatic Testing Method of Seepage Indices for Low-Permeability Materials" Water 13, no. 4: 477. https://doi.org/10.3390/w13040477
APA StyleShen, X., Li, L., & Wang, Y. (2021). Simple Fully Automatic Testing Method of Seepage Indices for Low-Permeability Materials. Water, 13(4), 477. https://doi.org/10.3390/w13040477

