A Review on Emerging Pollutants in the Water Environment: Existences, Health Effects and Treatment Processes
Abstract
:1. Introduction
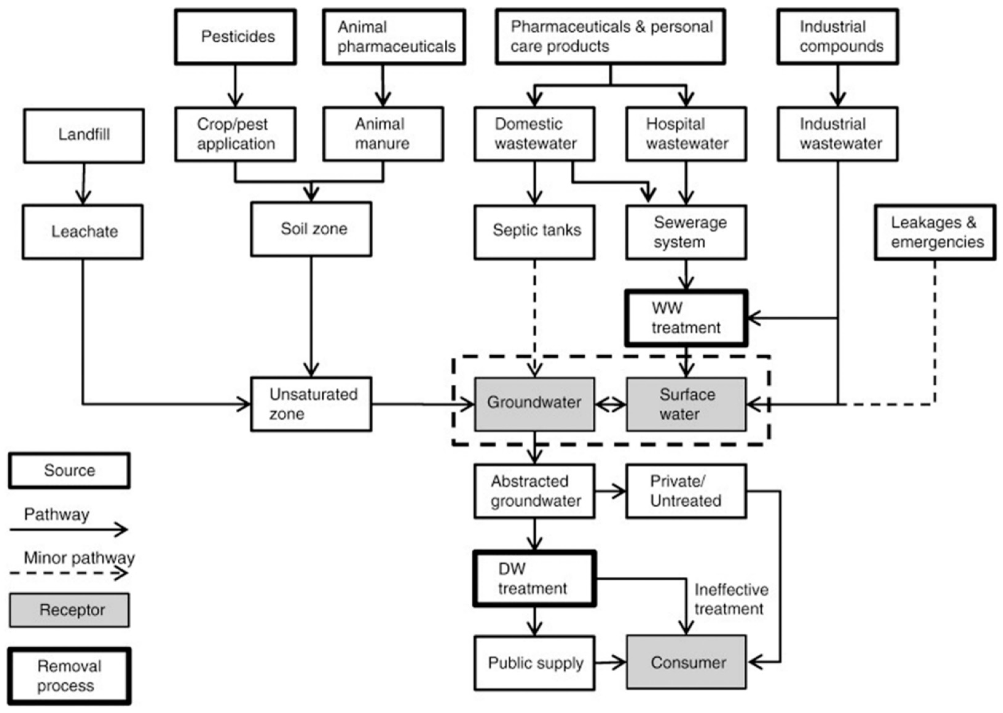
2. Sources of EPs and Their Occurrence in Water Resources
2.1. Pharmaceuticals and Personal Care Products (PPCPs)
2.2. Antiseptics
2.3. Hormones and Steroids
2.4. Perfluoronated Compounds (PFCs)
2.5. Disinfection By-Products (DBPs)
2.6. Pesticides
3. Toxicological Effects of EPs
3.1. Hormones and Steroids
3.2. Antiseptics
3.3. Plasticizers
3.4. Flame Retardants
3.5. Disinfection By-Products (DBPs)
3.6. Pesticides
4. Analytical Methods of EPs
5. Treatment Methods for EPs Removal
5.1. Biological Treatment
5.2. Physico-Chemical Treatment
5.3. Oxidation Treatment
5.4. Combine Treatment Processes
6. Conclusions
Author Contributions
Funding
Conflicts of Interest
Abbreviations
| Abbreviation | Full form |
| 6 ITHM | 6 iodinated trihalomethanes |
| AOP | Advanced oxidation processes |
| AS | Aeration system |
| BOD | Biological oxygen demand |
| BPA | Bisphenol A |
| CAS | Conventional activated sludge |
| CHCl2Br | Bromodichloromethane |
| CHCL3 | Chloroform |
| COD | Chemical oxygen demand |
| CW | Constructed wetlands |
| DBP | Disinfection by-product |
| DCAA | Dichloroacetic acid |
| DDT | Dichlorodiphenyltrichloroethane |
| DEA | Atrazine metabolite |
| DEET | Diethyltoluamide |
| DES | Diethylstilbestrol |
| DWTP | Drinking water treatment plants |
| E1 | Estrone |
| E2 | 17β-estradiol |
| E3 | Estriol |
| EDC | Endocrine disrupting compound |
| EE2 | 17α-ethinylestradiol |
| EV | Estradiol valerat |
| GAC | Granular activated carbon |
| HAA | Halogenic acetic acid |
| H2O2 | Hydrogen peroxide |
| Hg | Mercury |
| LOD | Limits of detection |
| MBR | Membrane bioreactor |
| NAC | NH4Cl- induced activated carbon |
| NF | Nanofiltration |
| PAC | Powdered activated carbon |
| PBDE | Polybrominated diphenyl ethers |
| PCB | Polychlorinated biphenyl |
| PCP | Personal care product |
| PFC | Perfluorinated chemical |
| PFOA | Perfluorooctanoic acid |
| RBC | Rotating biological contactor |
| RO | Reverse osmosis |
References
- Su, C.; Cui, Y.; Liu, D.; Zhang, H.; Baninla, Y. Endocrine Disrupting Compounds, Pharmaceuticals and Personal Care Products in the Aquatic Environment of China: Which Chemicals Are the Prioritized Ones? Sci. Total Environ. 2020, 720, 137652. [Google Scholar] [CrossRef]
- Birch, G.F.; Drage, D.S.; Thompson, K.; Eaglesham, G.; Mueller, J.F. Emerging Contaminants (Pharmaceuticals, Personal Care Products, a Food Additive and Pesticides) in Waters of Sydney Estuary, Australia. Mar. Pollut. Bull. 2015, 97, 56–66. [Google Scholar] [CrossRef]
- Lin, Y.-C.; Lai, W.W.-P.; Tung, H.-H.; Lin, A.Y.-C. Occurrence of Pharmaceuticals, Hormones, and Perfluorinated Compounds in Groundwater in Taiwan. Environ. Monit. Assess. 2015, 187, 256. [Google Scholar] [CrossRef]
- Lin, T.; Yu, S.; Chen, W. Occurrence, Removal and Risk Assessment of Pharmaceutical and Personal Care Products (PPCPs) in an Advanced Drinking Water Treatment Plant (ADWTP) around Taihu Lake in China. Chemosphere 2016, 152, 1–9. [Google Scholar] [CrossRef] [PubMed]
- Peña-Guzmán, C.; Ulloa-Sánchez, S.; Mora, K.; Helena-Bustos, R.; Lopez-Barrera, E.; Alvarez, J.; Rodriguez-Pinzón, M. Emerging Pollutants in the Urban Water Cycle in Latin America: A Review of the Current Literature. J. Environ. Manag. 2019, 237, 408–423. [Google Scholar] [CrossRef] [PubMed]
- Sivaranjanee, R.; Kumar, P.S. A Review on Remedial Measures for Effective Separation of Emerging Contaminants from Wastewater. Environ. Technol. Innov. 2021, 23, 101741. [Google Scholar] [CrossRef]
- Dulio, V.; van Bavel, B.; Brorström-Lundén, E.; Harmsen, J.; Hollender, J.; Schlabach, M.; Slobodnik, J.; Thomas, K.; Koschorreck, J. Emerging Pollutants in the EU: 10 Years of NORMAN in Support of Environmental Policies and Regulations. Environ. Sci. Eur. 2018, 30, 1–13. [Google Scholar] [CrossRef]
- Rodriguez-Narvaez, O.M.; Peralta-Hernandez, J.M.; Goonetilleke, A.; Bandala, E.R. Treatment Technologies for Emerging Contaminants in Water: A Review. Chem. Eng. J. 2017, 323, 361–380. [Google Scholar] [CrossRef] [Green Version]
- Stefanakis, A.I.; Becker, J.A. A Review of Emerging Contaminants in Water: Classification, Sources, and Potential Risks. In Practice, Progress, and Proficiency in Sustainability; IGI Global: Hershey, PA, USA, 2015; pp. 55–80. [Google Scholar]
- Starling, M.C.V.M.; Amorim, C.C.; Leão, M.M.D. Occurrence, control and fate of contaminants of emerging concern inenvironmental compartments in Brazil. J. Hazard. Mater. 2019, 372, 17–36. [Google Scholar] [CrossRef] [PubMed]
- Vasilachi1, I.C.; Asiminicesei, D.M.; Fertu, D.I.; Gavrilescu, M. Occurrence and Fate of Emerging Pollutants in Water Environment and Options for Their Removal. Water 2021, 13, 181. [Google Scholar] [CrossRef]
- Patel, M.; Kumar, R.; Kishor, K.; Mlsna, T.; Pittman, C.U., Jr.; Mohan, D. Pharmaceuticals of Emerging Concern in Aquatic Systems: Chemistry, Occurrence, Effects, and Removal Methods. Chem. Rev. 2019, 119, 3510–3673. [Google Scholar] [CrossRef] [PubMed] [Green Version]
- Karpińska, J.; Kotowska, U. Removal of Organic Pollution in the Water Environment. Water 2019, 11, 2017. [Google Scholar] [CrossRef] [Green Version]
- Khatib, J.M.; Baydoun, S.; ElKordi, A.A. Water Pollution and Urbanisation Trends in Lebanon: Litani River Basin Case Study. In Urban Pollution; John Wiley & Sons, Ltd.: Chichester, UK, 2018; pp. 397–415. [Google Scholar]
- Baken, K.A.; Sjerps, R.M.A.; Schriks, M.; van Wezel, A.P. Toxicological Risk Assessment and Prioritization of Drinking Water Relevant Contaminants of Emerging Concern. Environ. Int. 2018, 118, 293–303. [Google Scholar] [CrossRef]
- Lim, F.; Ong, S.; Hu, J. Recent Advances in the Use of Chemical Markers for Tracing Wastewater Contamination in Aquatic Environment: A Review. Water 2017, 9, 143. [Google Scholar] [CrossRef]
- Huerta, B.; Rodriguez-Mozaz, S.; Nannou, C.; Nakis, L.; Ruhí, A.; Acuña, V.; Sabater, S.; Barcelo, D. Determination of a Broad Spectrum of Pharmaceuticals and Endocrine Disruptors in Biofilm from a Waste Water Treatment Plant-Impacted River. Sci. Total Environ. 2016, 540, 241–249. [Google Scholar] [CrossRef] [PubMed] [Green Version]
- Vargas-Berrones, K.; Bernal-Jácome, L.; Díaz de León-Martínez, L.; Flores-Ramírez, R. Emerging Pollutants (EPs) in Latin América: A Critical Review of under-Studied EPs, Case of Study-Nonylphenol. Sci. Total Environ. 2020, 726, 138493. [Google Scholar] [CrossRef]
- Sutherland, D.L.; Ralph, P.J. Microalgal Bioremediation of Emerging Contaminants—Opportunities and Challenges. Water Res. 2019, 164, 114921. [Google Scholar] [CrossRef] [PubMed]
- Gogoi, A.; Mazumder, P.; Tyagi, V.K.; Tushara Chaminda, G.G.; An, A.K.; Kumar, M. Occurrence and Fate of Emerging Contaminants in Water Environment: A Review. Groundw. Sustain. Dev. 2018, 6, 169–180. [Google Scholar] [CrossRef]
- Abaroa-Pérez, B.; Sánchez-Almeida, G.; Hernández-Brito, J.J.; Vega-Moreno, D. In Situ Miniaturised Solid Phase Extraction (m-SPE) for Organic Pollutants in Seawater Samples. J. Anal. Methods Chem. 2018, 2018, 7437031. [Google Scholar] [CrossRef] [PubMed] [Green Version]
- Khan, N.A.; Khan, S.U.; Ahmed, S.; Farooqi, I.H.; Yousefi, M.; Mohammadi, A.A.; Changani, F. Recent Trends in Disposal and Treatment Technologies of Emerging-Pollutants—A Critical Review. Trends Analyt. Chem. 2020, 122, 115744. [Google Scholar] [CrossRef]
- Roy, N.; Alex, S.A.; Chandrasekaran, N.; Mukherjee, A.; Kannabiran, K. A Comprehensive Update on Antibiotics as an Emerging Water Pollutant and Their Removal Using Nano-Structured Photocatalysts. J. Environ. Chem. Eng. 2021, 9, 104796. [Google Scholar] [CrossRef]
- Munthe, J.; Brorström-Lundén, E.; Rahmberg, M.; Posthuma, L.; Altenburger, R.; Brack, W.; Bunke, D.; Engelen, G.; Gawlik, B.M.; van Gils, J.; et al. An Expanded Conceptual Framework for Solution-Focused Management of Chemical Pollution in European Waters. Environ. Sci. Eur. 2017, 29, 13. [Google Scholar] [CrossRef] [Green Version]
- Stuart, M.; Lapworth, D.; Crane, E.; Hart, A. Review of risk from potential emerging contaminants in UK groundwater. Sci. Total Environ. 2012, 416, 1–21. [Google Scholar] [CrossRef] [Green Version]
- Parra-Saldivar, R.; Castillo-Zacarías, C.; Bilal, M.; Iqbal, H.M.N.; Barceló, D. Sources of Pharmaceuticals in Water. In The Handbook of Environmental Chemistry; Springer: Berlin/Heidelberg, Germany, 2020; pp. 33–47. [Google Scholar]
- Palli, L.; Spina, F.; Varese, G.C.; Vincenzi, M.; Aragno, M.; Arcangeli, G.; Mucci, N.; Santianni, D.; Caffaz, S.; Gori, R. Occurrence of Selected Pharmaceuticals in Wastewater Treatment Plants of Tuscany: An Effect-Based Approach to Evaluate the Potential Environmental Impact. Int. J. Hyg. Environ. Health 2019, 222, 717–725. [Google Scholar] [CrossRef] [PubMed]
- Schaider, L.A.; Rodgers, K.M.; Rudel, R.A. Review of Organic Wastewater Compound Concentrations and Removal in Onsite Wastewater Treatment Systems. Environ. Sci. Technol. 2017, 51, 7304–7317. [Google Scholar] [CrossRef] [PubMed] [Green Version]
- Gwenzi, W.; Mangori, L.; Danha, C.; Chaukura, N.; Dunjana, N.; Sanganyado, E. Sources, Behaviour, and Environmental and Human Health Risks of High-Technology Rare Earth Elements as Emerging Contaminants. Sci. Total Environ. 2018, 636, 299–313. [Google Scholar] [CrossRef]
- Weatherly, L.M.; Gosse, J.A. Triclosan Exposure, Transformation, and Human Health Effects. J. Toxicol. Environ. Health B Crit. Rev. 2017, 20, 447–469. [Google Scholar] [CrossRef]
- Wöhler, L.; Niebaum, G.; Krol, M.; Hoekstra, A.Y. The Grey Water Footprint of Human and Veterinary Pharmaceuticals. Water Res. X 2020, 7, 100044. [Google Scholar] [CrossRef]
- Ferguson, E.M.; Allinson, M.; Allinson, G.; Swearer, S.E.; Hassell, K.L. Fluctuations in Natural and Synthetic Estrogen Concentrations in a Tidal Estuary in South-Eastern Australia. Water Res. 2013, 47, 1604–1615. [Google Scholar] [CrossRef]
- Tremblay, L.A.; Gadd, J.B.; Northcott, G.L. Steroid Estrogens and Estrogenic Activity Are Ubiquitous in Dairy Farm Watersheds Regardless of Effluent Management Practices. Agric. Ecosyst. Environ. 2018, 253, 48–54. [Google Scholar] [CrossRef]
- Bai, X.; Lutz, A.; Carroll, R.; Keteles, K.; Dahlin, K.; Murphy, M.; Nguyen, D. Occurrence, Distribution, and Seasonality of Emerging Contaminants in Urban Watersheds. Chemosphere 2018, 200, 133–142. [Google Scholar] [CrossRef] [PubMed]
- Sznajder-Katarzyńska, K.; Surma, M.; Cieślik, I. A Review of Perfluoroalkyl Acids (PFAAs) in Terms of Sources, Applications, Human Exposure, Dietary Intake, Toxicity, Legal Regulation, and Methods of Determination. J. Chem. 2019, 2019, 2717528. [Google Scholar] [CrossRef] [Green Version]
- Xu, B.; Liu, S.; Zhou, J.L.; Zheng, C.; Weifeng, J.; Chen, B.; Zhang, T.; Qiu, W. PFAS and Their Substitutes in Groundwater: Occurrence, Transformation and Remediation. J. Hazard. Mater. 2021, 412, 125159. [Google Scholar] [CrossRef]
- Zhu, H.; Kannan, K. Distribution and Partitioning of Perfluoroalkyl Carboxylic Acids in Surface Soil, Plants, and Earthworms at a Contaminated Site. Sci. Total Environ. 2019, 647, 954–961. [Google Scholar] [CrossRef] [PubMed]
- Pitter, G.; Da Re, F.; Canova, C.; Barbieri, G.; Zare Jeddi, M.; Daprà, F.; Manea, F.; Zolin, R.; Bettega, A.M.; Stopazzolo, G.; et al. Serum Levels of Perfluoroalkyl Substances (PFAS) in Adolescents and Young Adults Exposed to Contaminated Drinking Water in the Veneto Region, Italy: A Cross-Sectional Study Based on a Health Surveillance Program. Environ. Health Perspect. 2020, 128, 27007. [Google Scholar] [CrossRef] [Green Version]
- Steenland, K.; Fletcher, T.; Stein, C.R.; Bartell, S.M.; Darrow, L.; Lopez-Espinosa, M.-J.; Barry Ryan, P.; Savitz, D.A. Review: Evolution of Evidence on PFOA and Health Following the Assessments of the C8 Science Panel. Environ. Int. 2020, 145, 106125. [Google Scholar] [CrossRef]
- Stalter, D.; O’Malley, E.; von Gunten, U.; Escher, B.I. Mixture Effects of Drinking Water Disinfection By-Products: Implications for Risk Assessment. Environ. Sci. (Camb.) 2020, 6, 2341–2351. [Google Scholar] [CrossRef]
- Chaves, R.S.; Guerreiro, C.S.; Cardoso, V.V.; Benoliel, M.J.; Santos, M.M. Toxicological Assessment of Seven Unregulated Drinking Water Disinfection By-Products (DBPs) Using the Zebrafish Embryo Bioassay. Sci. Total Environ. 2020, 742, 140522. [Google Scholar] [CrossRef]
- Mercier Shanks, C.; Sérodes, J.-B.; Rodriguez, M.J. Spatio-Temporal Variability of Non-Regulated Disinfection by-Products within a Drinking Water Distribution Network. Water Res. 2013, 47, 3231–3243. [Google Scholar] [CrossRef] [PubMed]
- Srivastav, A.L. Chemical Fertilizers and Pesticides: Role in Groundwater Contamination. In Agrochemicals Detection, Treatment and Remediation; Elsevier: Amsterdam, The Netherlands, 2020; pp. 143–159. [Google Scholar]
- Nowak, K.M.; Miltner, A.; Poll, C.; Kandeler, E.; Streck, T.; Pagel, H. Plant Litter Enhances Degradation of the Herbicide MCPA and Increases Formation of Biogenic Non-Extractable Residues in Soil. Environ. Int. 2020, 142, 105867. [Google Scholar] [CrossRef]
- Tasca, A.L.; Fletcher, A. State of the Art of the Environmental Behaviour and Removal Techniques of the Endocrine Disruptor 3,4-Dichloroaniline. J. Environ. Sci. Health A Tox. Hazard. Subst. Environ. Eng. 2018, 53, 260–270. [Google Scholar] [CrossRef]
- Reemtsma, T.; Alder, L.; Banasiak, U. Emerging Pesticide Metabolites in Groundwater and Surface Water as Determined by the Application of a Multimethod for 150 Pesticide Metabolites. Water Res. 2013, 47, 5535–5545. [Google Scholar] [CrossRef]
- Gallé, T.; Bayerle, M.; Pittois, D.; Huck, V. Allocating Biocide Sources and Flow Paths to Surface Waters Using Passive Samplers and Flood Wave Chemographs. Water Res. 2020, 173, 115533. [Google Scholar] [CrossRef]
- Belenguer, V.; Martinez-Capel, F.; Masiá, A.; Picó, Y. Patterns of Presence and Concentration of Pesticides in Fish and Waters of the Júcar River (Eastern Spain). J. Hazard. Mater. 2014, 265, 271–279. [Google Scholar] [CrossRef] [Green Version]
- K’oreje, K.O.; Vergeynst, L.; Ombaka, D.; De Wispelaere, P.; Okoth, M.; Van Langenhove, H.; Demeestere, K. Occurrence Patterns of Pharmaceutical Residues in Wastewater, Surface Water and Groundwater of Nairobi and Kisumu City, Kenya. Chemosphere 2016, 149, 238–244. [Google Scholar] [CrossRef]
- Simazaki, D.; Kubota, R.; Suzuki, T.; Akiba, M.; Nishimura, T.; Kunikane, S. Occurrence of Selected Pharmaceuticals at Drinking Water Purification Plants in Japan and Implications for Human Health. Water Res. 2015, 76, 187–200. [Google Scholar] [CrossRef]
- Sun, J.; Luo, Q.; Wang, D.; Wang, Z. Occurrences of Pharmaceuticals in Drinking Water Sources of Major River Watersheds, China. Ecotoxicol. Environ. Saf. 2015, 117, 132–140. [Google Scholar] [CrossRef] [PubMed]
- Huang, B.; Wang, B.; Ren, D.; Jin, W.; Liu, J.; Peng, J.; Pan, X. Occurrence, Removal and Bioaccumulation of Steroid Estrogens in Dianchi Lake Catchment, China. Environ. Int. 2013, 59, 262–273. [Google Scholar] [CrossRef] [PubMed]
- Rao, K.; Lei, B.; Li, N.; Ma, M.; Wang, Z. Determination of Estrogens and Estrogenic Activities in Water from Three Rivers in Tianjin, China. J. Environ. Sci. (China) 2013, 25, 1164–1171. [Google Scholar] [CrossRef]
- Tan, R.; Liu, R.; Li, B.; Liu, X.; Li, Z. Typical Endocrine Disrupting Compounds in Rivers of Northeast China: Occurrence, Partitioning, and Risk Assessment. Arch. Environ. Contam. Toxicol. 2018, 75, 213–223. [Google Scholar] [CrossRef]
- Zhou, L.-J.; Li, J.; Zhang, Y.; Kong, L.; Jin, M.; Yang, X.; Wu, Q.L. Trends in the Occurrence and Risk Assessment of Antibiotics in Shallow Lakes in the Lower-Middle Reaches of the Yangtze River Basin, China. Ecotoxicol. Environ. Saf. 2019, 183, 109511. [Google Scholar] [CrossRef]
- Liu, Y.-H.; Zhang, S.-H.; Ji, G.-X.; Wu, S.-M.; Guo, R.-X.; Cheng, J.; Yan, Z.-Y.; Chen, J.-Q. Occurrence, Distribution and Risk Assessment of Suspected Endocrine-Disrupting Chemicals in Surface Water and Suspended Particulate Matter of Yangtze River (Nanjing Section). Ecotoxicol. Environ. Saf. 2017, 135, 90–97. [Google Scholar] [CrossRef]
- Chen, S.; Jiao, X.-C.; Gai, N.; Li, X.-J.; Wang, X.-C.; Lu, G.-H.; Piao, H.-T.; Rao, Z.; Yang, Y.-L. Perfluorinated Compounds in Soil, Surface Water, and Groundwater from Rural Areas in Eastern China. Environ. Pollut. 2016, 211, 124–131. [Google Scholar] [CrossRef] [PubMed]
- van der Aa, M.; Bijlsma, L.; Emke, E.; Dijkman, E.; van Nuijs, A.L.N.; van de Ven, B.; Hernández, F.; Versteegh, A.; de Voogt, P. Risk Assessment for Drugs of Abuse in the Dutch Watercycle. Water Res. 2013, 47, 1848–1857. [Google Scholar] [CrossRef] [PubMed]
- Jurado, A.; Vázquez-Suñé, E.; Pujades, E. Potential Uses of Pumped Urban Groundwater: A Case Study in Sant Adrià Del Besòs (Spain). Hydrogeol. J. 2017, 25, 1745–1758. [Google Scholar] [CrossRef]
- Szymonik, A.; Lach, J.; Malińska, K. Fate and Removal of Pharmaceuticals and Illegal Drugs Present in Drinking Water and Wastewater. Ecol. Chem. Eng. S 2017, 24, 65–85. [Google Scholar] [CrossRef] [Green Version]
- Dhodapkar, R.S.; Gandhi, K.N. Pharmaceuticals and Personal Care Products in Aquatic Environment: Chemicals of Emerging Concern? In Pharmaceuticals and Personal Care Products: Waste Management and Treatment Technology; Elsevier: Amsterdam, The Netherlands, 2019; pp. 63–85. [Google Scholar]
- Esteban, S.; Gorga, M.; Petrovic, M.; González-Alonso, S.; Barceló, D.; Valcárcel, Y. Analysis and Occurrence of Endocrine-Disrupting Compounds and Estrogenic Activity in the Surface Waters of Central Spain. Sci. Total Environ. 2014, 466–467, 939–951. [Google Scholar] [CrossRef]
- Madikizela, L.M.; Ncube, S.; Chimuka, L. Analysis, Occurrence and Removal of Pharmaceuticals in African Water Resources: A Current Status. J. Environ. Manag. 2020, 253, 109741. [Google Scholar] [CrossRef]
- Campo, J.; Masiá, A.; Picó, Y.; Farré, M.; Barceló, D. Distribution and Fate of Perfluoroalkyl Substances in Mediterranean Spanish Sewage Treatment Plants. Sci. Total Environ. 2014, 472, 912–922. [Google Scholar] [CrossRef]
- Lorenzo, M.; Campo, J.; Farré, M.; Pérez, F.; Picó, Y.; Barceló, D. Perfluoroalkyl Substances in the Ebro and Guadalquivir River Basins (Spain). Sci. Total Environ. 2016, 540, 191–199. [Google Scholar] [CrossRef]
- Kleywegt, S.; Pileggi, V.; Yang, P.; Hao, C.; Zhao, X.; Rocks, C.; Thach, S.; Cheung, P.; Whitehead, B. Pharmaceuticals, Hormones and Bisphenol A in Untreated Source and Finished Drinking Water in Ontario, Canada-–Occurrence and Treatment Efficiency. Sci. Total Environ. 2011, 409, 1481–1488. [Google Scholar] [CrossRef] [PubMed]
- Galindo-Miranda, J.M.; Guízar-González, C.; Becerril-Bravo, E.J.; Moeller-Chávez, G.; León-Becerril, E.; Vallejo-Rodríguez, R. Occurrence of Emerging Contaminants in Environmental Surface Waters and Their Analytical Methodology—A Review. Water Sci. Technol. Water Supply 2019, 19, 1871–1884. [Google Scholar] [CrossRef]
- Kibuye, F.A.; Gall, H.E.; Elkin, K.R.; Swistock, B.; Veith, T.L.; Watson, J.E.; Elliott, H.A. Occurrence, Concentrations, and Risks of Pharmaceutical Compounds in Private Wells in Central Pennsylvania. J. Environ. Qual. 2019, 48, 1057–1066. [Google Scholar] [CrossRef] [PubMed] [Green Version]
- Padhye, L.P.; Yao, H.; Kung’u, F.T.; Huang, C.-H. Year-Long Evaluation on the Occurrence and Fate of Pharmaceuticals, Personal Care Products, and Endocrine Disrupting Chemicals in an Urban Drinking Water Treatment Plant. Water Res. 2014, 51, 266–276. [Google Scholar] [CrossRef]
- Backe, W.J. An Ultrasensitive (Parts-per-Quadrillion) and SPE-Free Method for the Quantitative Analysis of Estrogens in Surface Water. Environ. Sci. Technol. 2015, 49, 14311–14318. [Google Scholar] [CrossRef]
- Corrêa, J.M.M.; Sanson, A.L.; Machado, C.F.; Aquino, S.F.; Afonso, R.J.C.F. Occurrence of Contaminants of Emerging Concern in Surface Waters from Paraopeba River Basin in Brazil: Seasonal Changes and Risk Assessment. Environ. Sci. Pollut. Res. Int. 2021, 28, 30242–30254. [Google Scholar] [CrossRef]
- Lee, Y.-M.; Lee, J.-Y.; Kim, M.-K.; Yang, H.; Lee, J.-E.; Son, Y.; Kho, Y.; Choi, K.; Zoh, K.-D. Concentration and Distribution of Per- and Polyfluoroalkyl Substances (PFAS) in the Asan Lake Area of South Korea. J. Hazard. Mater. 2020, 381, 120909. [Google Scholar] [CrossRef]
- Yi, X.; Lin, C.; Ong, E.J.L.; Wang, M.; Zhou, Z. Occurrence and Distribution of Trace Levels of Antibiotics in Surface Waters and Soils Driven by Non-Point Source Pollution and Anthropogenic Pressure. Chemosphere 2019, 216, 213–223. [Google Scholar] [CrossRef]
- Lapworth, D.J.; Das, P.; Shaw, A.; Mukherjee, A.; Civil, W.; Petersen, J.O.; Gooddy, D.C.; Wakefield, O.; Finlayson, A.; Krishan, G.; et al. Deep Urban Groundwater Vulnerability in India Revealed through the Use of Emerging Organic Contaminants and Residence Time Tracers. Environ. Pollut. 2018, 240, 938–949. [Google Scholar] [CrossRef] [Green Version]
- Sunantha, G.; Vasudevan, N. Assessment of Perfluorooctanoic Acid and Perfluorooctane Sulfonate in Surface Water—Tamil Nadu, India. Mar. Pollut. Bull. 2016, 109, 612–618. [Google Scholar] [CrossRef]
- Chakraborty, P.; Khuman, S.N.; Selvaraj, S.; Sampath, S.; Devi, N.L.; Bang, J.J.; Katsoyiannis, A. Polychlorinated Biphenyls and Organochlorine Pesticides in River Brahmaputra from the Outer Himalayan Range and River Hooghly Emptying into the Bay of Bengal: Occurrence, Sources and Ecotoxicological Risk Assessment. Environ. Pollut. 2016, 219, 998–1006. [Google Scholar] [CrossRef]
- Elfikrie, N.; Ho, Y.; Zaidon, S.; Juahir, H.; Tan, E. Occurrence of pesticides in surface water, pesticides removal efficiency in drinking water treatment plant and potential health risk to consumers in Tengi River Basin, Malaysia. Sci. Total Environ. 2020, 712, 136540. [Google Scholar] [CrossRef] [PubMed]
- Al-Odaini, N.; Zakaria, M.P.; Yaziz, M.I.; Surif, S. Detecting human pharmaceutical pollutants in Malaysian aquatic environment: A new challenge for water quality management. Res. Gate Febr. 2016. Available online: https://www.researchgate.net/profile/Najat-Al-Odaini/publication/279913351_Detecting_Human_Pharmaceutical_Pollutants_in_Malaysian_Aquatic_Environment_A_new_challenge_for_water_quality_management/links/559d947f08ae76bed0bb4270/Detecting-Human-Pharmaceutical-Pollutants-in-Malaysian-Aquatic-Environment-A-new-challenge-for-water-quality-management.pdf (accessed on 9 November 2021).
- Jiang, J.-Q.; Zhou, Z.; Sharma, V.K. Occurrence, Transportation, Monitoring and Treatment of Emerging Micro-Pollutants in Waste Water—A Review from Global Views. Microchem. J. 2013, 110, 292–300. [Google Scholar] [CrossRef]
- Lee, D.-H. Evidence of the Possible Harm of Endocrine-Disrupting Chemicals in Humans: Ongoing Debates and Key Issues. Endocrinol. Metab. (Seoul) 2018, 33, 44. [Google Scholar] [CrossRef]
- Haq, I.; Raj, A. Endocrine-Disrupting Pollutants in Industrial Wastewater and Their Degradation and Detoxification Approaches. In Emerging and Eco-Friendly Approaches for Waste Management; Springer: Singapore, 2019; pp. 121–142. [Google Scholar]
- Afshan, A.; Ali, M.N.; Bhat, F.A. Environmental Phthalate Exposure in Relation to Reproduction Outcomes and Health Endpoints. In Handbook of Research on Environmental and Human Health Impacts of Plastic Pollution; IGI Global: Hershey, PA, USA, 2020; pp. 340–369. [Google Scholar]
- Thambirajah, A.A.; Wade, M.G.; Verreault, J.; Buisine, N.; Alves, V.A.; Langlois, V.S.; Helbing, C.C. Disruption by Stealth—Interference of Endocrine Disrupting Chemicals on Hormonal Crosstalk with Thyroid Axis Function in Humans and Other Animals. Environ. Res. 2021, 203, 111906. [Google Scholar] [CrossRef]
- Nesan, D.; Sewell, L.C.; Kurrasch, D.M. Opening the Black Box of Endocrine Disruption of Brain Development: Lessons from the Characterization of Bisphenol A. Horm. Behav. 2018, 101, 50–58. [Google Scholar] [CrossRef] [PubMed]
- Ouyang, Z.; Huang, Z.; Tang, X.; Xiong, C.; Tang, M.; Lu, Y. A Dually Charged Nanofiltration Membrane by PH-Responsive Polydopamine for Pharmaceuticals and Personal Care Products Removal. Sep. Purif. Technol. 2019, 211, 90–97. [Google Scholar] [CrossRef]
- Zhang, H.; West, D.; Shi, H.; Ma, Y.; Adams, C.; Eichholz, T. Simultaneous Determination of Selected Trace Contaminants in Drinking Water Using Solid-Phase Extraction-High Performance Liquid Chromatography-Tandem Mass Spectrometry. Water Air Soil Pollut. 2019, 230, 28. [Google Scholar] [CrossRef]
- Leusch, F.D.L.; Neale, P.A.; Busetti, F.; Card, M.; Humpage, A.; Orbell, J.D.; Ridgway, H.F.; Stewart, M.B.; van de Merwe, J.P.; Escher, B.I. Transformation of Endocrine Disrupting Chemicals, Pharmaceutical and Personal Care Products during Drinking Water Disinfection. Sci. Total Environ. 2019, 657, 1480–1490. [Google Scholar] [CrossRef] [PubMed]
- Abd El-Gawad, S.A.; Abd ElAziz, H. Effective Removal of Chemical Oxygen Demand and Phosphates from Aqueous Medium Using Entrapped Activated Carbon in Alginate. MOJ Biol. Med. 2018, 3, 227–236. [Google Scholar] [CrossRef]
- Tran, N.H.; Reinhard, M.; Gin, K.Y.-H. Occurrence and Fate of Emerging Contaminants in Municipal Wastewater Treatment Plants from Different Geographical Regions—A Review. Water Res. 2018, 133, 182–207. [Google Scholar] [CrossRef]
- Richardson, S.D.; Kimura, S.Y. Water Analysis: Emerging Contaminants and Current Issues. Anal. Chem. 2020, 92, 473–505. [Google Scholar] [CrossRef]
- Flores, A.; Hill, E.M. Formation of Estrogenic Brominated Ethinylestradiol in Drinking Water: Implications for Aquatic Toxicity Testing. Chemosphere 2008, 73, 1115–1120. [Google Scholar] [CrossRef] [PubMed]
- Sasaki, K.; Terasaki, M. Estrogen Agonistic/Antagonistic Activity of Brominated Parabens. Environ. Sci. Pollut. Res. Int. 2018, 25, 21257–21266. [Google Scholar] [CrossRef]
- Chen, Y.; Xie, H.; Junaid, M.; Xu, N.; Zhu, Y.; Tao, H.; Wong, M. Spatiotemporal Distribution, Source Apportionment and Risk Assessment of Typical Hormones and Phenolic Endocrine Disrupting Chemicals in Environmental and Biological Samples from the Mariculture Areas in the Pearl River Delta, China. Sci. Total Environ. 2021, 807, 150752. [Google Scholar] [CrossRef] [PubMed]
- Eustache, F.; Bennani Smires, B.; Moison, D.; Bergès, R.; Canivenc-Lavier, M.-C.; Vaiman, D.; Auger, J. Different Exposure Windows to Low Doses of Genistein and/or Vinclozolin Result in Contrasted Disorders of Testis Function and Gene Expression of Exposed Rats and Their Unexposed Progeny. Environ. Res. 2020, 190, 109975. [Google Scholar] [CrossRef] [PubMed]
- Maskey, E.; Crotty, H.; Wooten, T.; Khan, I.A. Disruption of Oocyte Maturation by Selected Environmental Chemicals in Zebrafish. Toxicol. Vitr. 2019, 54, 123–129. [Google Scholar] [CrossRef]
- Awfa, D.; Ateia, M.; Fujii, M.; Johnson, M.S.; Yoshimura, C. Photodegradation of Pharmaceuticals and Personal Care Products in Water Treatment Using Carbonaceous-TiO2 Composites: A Critical Review of Recent Literature. Water Res. 2018, 142, 26–45. [Google Scholar] [CrossRef] [PubMed]
- Falisse, E.; Voisin, A.-S.; Silvestre, F. Impacts of Triclosan Exposure on Zebrafish Early-Life Stage: Toxicity and Acclimation Mechanisms. Aquat. Toxicol. 2017, 189, 97–107. [Google Scholar] [CrossRef]
- Li, C.; Qu, R.; Chen, J.; Zhang, S.; Allam, A.A.; Ajarem, J.; Wang, Z. The PH-Dependent Toxicity of Triclosan to Five Aquatic Organisms (Daphnia Magna, Photobacterium Phosphoreum, Danio Rerio, Limnodrilus Hoffmeisteri, and Carassius Auratus). Environ. Sci. Pollut. Res. Int. 2018, 25, 9636–9646. [Google Scholar] [CrossRef]
- Battaglin, W.A.; Bradley, P.M.; Iwanowicz, L.; Journey, C.A.; Walsh, H.L.; Blazer, V.S. Pharmaceuticals, Hormones, Pesticides, and Other Bioactive Contaminants in Water, Sediment, and Tissue from Rocky Mountain National Park, 2012–2013. Sci. Total Environ. 2018, 643, 651–673. [Google Scholar] [CrossRef] [PubMed]
- Fu, J.; Tan, Y.X.R.; Gong, Z.; Bae, S. The Toxic Effect of Triclosan and Methyl-Triclosan on Biological Pathways Revealed by Metabolomics and Gene Expression in Zebrafish Embryos. Ecotoxicol. Environ. Saf. 2020, 189, 110039. [Google Scholar] [CrossRef]
- Srain, H.S.; Beazley, K.F.; Walker, T.R. Pharmaceuticals and Personal Care Products and Their Sublethal and Lethal Effects in Aquatic Organisms. Environ. Rev. 2021, 29, 142–181. [Google Scholar] [CrossRef]
- Rochester, J.R. Bisphenol A and Human Health: A Review of the Literature. Reprod. Toxicol. 2013, 42, 132–155. [Google Scholar] [CrossRef]
- Weber, D.N.; Hoffmann, R.G.; Hoke, E.S.; Tanguay, R.L. Bisphenol A Exposure during Early Development Induces Sex-Specific Changes in Adult Zebrafish Social Interactions. J. Toxicol. Environ. Health Part A 2015, 78, 50–66. [Google Scholar] [CrossRef] [PubMed] [Green Version]
- Collet, B.; Desalegn, A.A.; Swart, K.; Naderman, M.; Iszatt, N.; Stigum, H.; Jensen, T.K.; Brouwer, A.; Eggesbø, M.; van der Burg, B. Anti-Androgenic Compounds in Breast Milk and Cryptorchidism among Norwegian Boys in the HUMIS Birth Cohort. Sci. Total Environ. 2021, 803, 149746. [Google Scholar] [CrossRef]
- Arendt, L.H.; Lindhard, M.S.; Henriksen, T.B.; Olsen, J.; Cnattingius, S.; Petersson, G.; Parner, E.T.; Ramlau-Hansen, C.H. Maternal Diabetes Mellitus and Genital Anomalies in Male Offspring: A Nationwide Cohort Study in 2 Nordic Countries. Epidemiology 2018, 29, 280–289. [Google Scholar] [CrossRef] [PubMed]
- Dorman, D.C.; Chiu, W.; Hales, B.F.; Hauser, R.; Johnson, K.J.; Mantus, E.; Martel, S.; Robinson, K.A.; Rooney, A.A.; Rudel, R.; et al. Polybrominated Diphenyl Ether (PBDE) Neurotoxicity: A Systematic Review and Meta-Analysis of Animal Evidence. J. Toxicol. Environ. Health B Crit. Rev. 2018, 21, 269–289. [Google Scholar] [CrossRef]
- Richardson, S.D.; Postigo, C. Liquid Chromatography–Mass Spectrometry of Emerging Disinfection by-Products. In Advances in the Use of Liquid Chromatography Mass Spectrometry (LC-MS)—Instrumentation Developments and Applications; Elsevier: Amsterdam, The Netherlands, 2018; pp. 267–295. [Google Scholar]
- Gan, W.; Guo, W.; Mo, J.; He, Y.; Liu, Y.; Liu, W.; Liang, Y.; Yang, X. The Occurrence of Disinfection By-Products in Municipal Drinking Water in China’s Pearl River Delta and a Multipathway Cancer Risk Assessment. Sci. Total Environ. 2013, 447, 108–115. [Google Scholar] [CrossRef]
- Mostafalou, S.; Abdollahi, M. Pesticides and Human Chronic Diseases: Evidences, Mechanisms, and Perspectives. Toxicol. Appl. Pharmacol. 2013, 268, 157–177. [Google Scholar] [CrossRef] [PubMed]
- Souza, R.C.; Portella, R.B.; Almeida, P.V.N.B.; Pinto, C.O.; Gubert, P.; Santos da Silva, J.D.; Nakamura, T.C.; do Rego, E.L. Human Milk Contamination by Nine Organochlorine Pesticide Residues (OCPs). J. Environ. Sci. Health B 2020, 55, 530–538. [Google Scholar] [CrossRef]
- Du, J.; Tang, J.; Xu, S.; Ge, J.; Dong, Y.; Li, H.; Jin, M. A Review on Silver Nanoparticles-Induced Ecotoxicity and the Underlying Toxicity Mechanisms. Regul. Toxicol. Pharmacol. 2018, 98, 231–239. [Google Scholar] [CrossRef]
- Gajewicz, A.; Rasulev, B.; Dinadayalane, T.C.; Urbaszek, P.; Puzyn, T.; Leszczynska, D.; Leszczynski, J. Advancing Risk Assessment of Engineered Nanomaterials: Application of Computational Approaches. Adv. Drug Deliv. Rev. 2012, 64, 1663–1693. [Google Scholar] [CrossRef]
- Ji, H.; Song, N.; Ren, J.; Li, W.; Xu, B.; Li, H.; Shen, G. Metabonomics Reveals Bisphenol A Affects Fatty Acid and Glucose Metabolism through Activation of LXR in the Liver of Male Mice. Sci. Total Environ. 2020, 703, 134681. [Google Scholar] [CrossRef] [PubMed]
- vom Saal, F.S.; Hughes, C. An Extensive New Literature Concerning Low-Dose Effects of Bisphenol A Shows the Need for a New Risk Assessment. Environ. Health Perspect. 2005, 113, 926–933. [Google Scholar] [CrossRef] [PubMed] [Green Version]
- Viñas, R.; Watson, C.S. Bisphenol S Disrupts Estradiol-Induced Nongenomic Signaling in a Rat Pituitary Cell Line: Effects on Cell Functions. Environ. Health Perspect. 2013, 121, 352–358. [Google Scholar] [CrossRef]
- Han, X.; Cui, Z.; Zhou, N.; Ma, M.; Li, L.; Li, Y.; Lin, H.; Ao, L.; Shu, W.; Liu, J.; et al. Urinary Phthalate Metabolites and Male Reproductive Function Parameters in Chongqing General Population, China. Int. J. Hyg. Environ. Health 2014, 217, 271–278. [Google Scholar] [CrossRef]
- Dhillon, G.S.; Kaur, S.; Pulicharla, R.; Brar, S.K.; Cledón, M.; Verma, M.; Surampalli, R.Y. Triclosan: Current Status, Occurrence, Environmental Risks and Bioaccumulation Potential. Int. J. Environ. Res. Public Health 2015, 12, 5657–5684. [Google Scholar] [CrossRef] [PubMed]
- Kunz, P.Y.; Kienle, C.; Carere, M.; Homazava, N.; Kase, R. In Vitro Bioassays to Screen for Endocrine Active Pharmaceuticals in Surface and Waste Waters. J. Pharm. Biomed. Anal. 2015, 106, 107–115. [Google Scholar] [CrossRef] [PubMed]
- Gajewska, M.; Paini, A.; Sala Benito, J.V.; Burton, J.; Worth, A.; Urani, C.; Briesen, H.; Schramm, K.-W. In Vitro-to-in Vivo Correlation of the Skin Penetration, Liver Clearance and Hepatotoxicity of Caffeine. Food Chem. Toxicol. 2015, 75, 39–49. [Google Scholar] [CrossRef]
- Ventura, C.; Venturino, A.; Miret, N.; Randi, A.; Rivera, E.; Núñez, M.; Cocca, C. Chlorpyrifos Inhibits Cell Proliferation through ERK1/2 Phosphorylation in Breast Cancer Cell Lines. Chemosphere 2015, 120, 343–350. [Google Scholar] [CrossRef]
- Li, P.; Zhu, J.; Kong, Q.; Jiang, B.; Wan, X.; Yue, J.; Li, M.; Jiang, H.; Li, J.; Gao, Z. The Ethylene Bis-Dithiocarbamate Fungicide Mancozeb Activates Voltage-Gated KCNQ2 Potassium Channel. Toxicol. Lett. 2013, 219, 211–217. [Google Scholar] [CrossRef] [PubMed]
- Pereira, L.C.; Miranda, L.F.C.; de Souza, A.O.; Dorta, D.J. BDE-154 Induces Mitochondrial Permeability Transition and Impairs Mitochondrial Bioenergetics. J. Toxicol. Environ. Health Part A 2014, 77, 24–36. [Google Scholar] [CrossRef]
- Wu, S.; Ji, G.; Liu, J.; Zhang, S.; Gong, Y.; Shi, L. TBBPA Induces Developmental Toxicity, Oxidative Stress, and Apoptosis in Embryos and Zebrafish Larvae (Danio Rerio): TBBPA INDUCES DEVELOPMENTAL TOXICITY, OXIDATIVE STRESS, AND APOPTOSIS. Environ. Toxicol. 2016, 31, 1241–1249. [Google Scholar] [CrossRef]
- Wang, Y.; Zhang, Y.; Li, X.; Sun, M.; Wei, Z.; Wang, Y.; Gao, A.; Chen, D.; Zhao, X.; Feng, X. Exploring the Effects of Different Types of Surfactants on Zebrafish Embryos and Larvae. Sci. Rep. 2015, 5, 10107. [Google Scholar] [CrossRef] [Green Version]
- Rodil, R.; Quintana, J.B.; López-Mahía, P.; Muniategui-Lorenzo, S.; Prada-Rodríguez, D. Multi-Residue Analytical Method for the Determination of Emerging Pollutants in Water by Solid-Phase Extraction and Liquid Chromatography-Tandem Mass Spectrometry. J. Chromatogr. A 2009, 1216, 2958–2969. [Google Scholar] [CrossRef] [PubMed]
- La Farré, M.; Pérez, S.; Kantiani, L.; Barceló, D. Fate and Toxicity of Emerging Pollutants, Their Metabolites and Transformation Products in the Aquatic Environment. Trends Analyt. Chem. 2008, 27, 991–1007. [Google Scholar] [CrossRef]
- Lopez de Alda, M.J.; Díaz-Cruz, S.; Petrovic, M.; Barceló, D. Liquid Chromatography–(Tandem) Mass Spectrometry of Selected Emerging Pollutants (Steroid Sex Hormones, Drugs and Alkylphenolic Surfactants) in the Aquatic Environment. J. Chromatogr. A 2003, 1000, 503–526. [Google Scholar] [CrossRef] [Green Version]
- Norlock, F.M.; Jang, J.-K.; Zou, Q.; Schoonover, T.M.; Li, A. Large-Volume Injection PTV-GC-MS Analysis of Polycyclic Aromatic Hydrocarbons in Air and Sediment Samples. J. Air Waste Manag. Assoc. 2002, 52, 19–26. [Google Scholar] [CrossRef]
- Pitt, J.J. Principles and Applications of Liquid Chromatography-Mass Spectrometry in Clinical Biochemistry. Clin. Biochem. Rev. 2009, 30, 19–34. [Google Scholar]
- Quintana, J.B.; Rodil, R.; Reemtsma, T.; García-López, M.; Rodríguez, I. Organophosphorus Flame Retardants and Plasticizers in Water and Air II. Analytical Methodology. Trends Analyt. Chem. 2008, 27, 904–915. [Google Scholar] [CrossRef]
- Frenich, A.G.; Martínez Vidal, J.L.; Pablos Espada, M.C.; Gil García, M.D.; Arrebola, F.J. Comparison of Gas Chromatography with NPD, MS, and Tandem MS-MS in the Multiresidue Analysis of Pesticides in Environmental Waters. Chromatographia 2000, 52, 614–620. [Google Scholar] [CrossRef]
- Wille, K.; De Brabander, H.F.; Vanhaecke, L.; De Wulf, E.; Van Caeter, P.; Janssen, C.R. Coupled Chromatographic and Mass-Spectrometric Techniques for the Analysis of Emerging Pollutants in the Aquatic Environment. Trends Analyt. Chem. 2012, 35, 87–108. [Google Scholar] [CrossRef]
- Grassi, M.; Kaykioglu, G.; Belgiorno, V.; Lofrano, G. Removal of Emerging Contaminants from Water and Wastewater by Adsorption Process. In SpringerBriefs in Molecular Science; Springer: Dordrecht, The Netherlands, 2012; pp. 15–37. [Google Scholar]
- Adams, C.; Wang, Y.; Loftin, K.; Meyer, M. Removal of Antibiotics from Surface and Distilled Water in Conventional Water Treatment Processes. J. Environ. Eng. (N. Y.) 2002, 128, 253–260. [Google Scholar] [CrossRef]
- Martín de Vidales, M.J.; Rua, J.; Montero de Juan, J.L.; Fernández-Martínez, F.; Dos Santos-García, A.J. Degradation of Contaminants of Emerging Concern by Electrochemical Oxidation: Coupling of Ultraviolet and Ultrasound Radiations. Materials 2020, 13, 5551. [Google Scholar] [CrossRef]
- Prest, E.I.; Hammes, F.; van Loosdrecht, M.C.M.; Vrouwenvelder, J.S. Biological Stability of Drinking Water: Controlling Factors, Methods, and Challenges. Front. Microbiol. 2016, 7, 45. [Google Scholar] [CrossRef]
- Jensen, V.B.; Darby, J.L.; Seidel, C.; Gorman, C. Nitrate in Potable Water Supplies: Alternative Management Strategies. Crit. Rev. Environ. Sci. Technol. 2014, 44, 2203–2286. [Google Scholar] [CrossRef]
- Rahman, I. Direct Biofiltration and Nutrient (Phosphorus) Enhancement for Polymeric Ultrafiltration Membrane Fouling Control. Master’s Thesis, University of Waterloo, Waterloo, ON, Canada, 2013. [Google Scholar]
- Sgroi, M.; Roccaro, P.; Korshin, G.V.; Greco, V.; Sciuto, S.; Anumol, T.; Snyder, S.A.; Vagliasindi, F.G.A. Use of Fluorescence EEM to Monitor the Removal of Emerging Contaminants in Full Scale Wastewater Treatment Plants. J. Hazard. Mater. 2017, 323, 367–376. [Google Scholar] [CrossRef]
- Liu, Z.-H.; Lu, G.-N.; Yin, H.; Dang, Z.; Rittmann, B. Removal of Natural Estrogens and Their Conjugates in Municipal Wastewater Treatment Plants: A Critical Review. Environ. Sci. Technol. 2015, 49, 5288–5300. [Google Scholar] [CrossRef]
- Vilela, C.L.S.; Bassin, J.P.; Peixoto, R.S. Water Contamination by Endocrine Disruptors: Impacts, Microbiological Aspects and Trends for Environmental Protection. Environ. Pollut. 2018, 235, 546–559. [Google Scholar] [CrossRef]
- Praveena, S.M.; Lui, T.S.; Hamin, N.; Razak, S.Q.N.A.; Aris, A.Z. Occurrence of Selected Estrogenic Compounds and Estrogenic Activity in Surface Water and Sediment of Langat River (Malaysia). Environ. Monit. Assess. 2016, 188, 442. [Google Scholar] [CrossRef]
- Clouzot, L.; Choubert, J.-M.; Cloutier, F.; Goel, R.; Love, N.G.; Melcer, H.; Ort, C.; Patureau, D.; Plósz, B.G.; Pomiès, M.; et al. Perspectives on Modelling Micropollutants in Wastewater Treatment Plants. Water Sci. Technol. 2013, 68, 448–461. [Google Scholar] [CrossRef] [Green Version]
- Gadipelly, C.; Pérez-González, A.; Yadav, G.D.; Ortiz, I.; Ibáñez, R.; Rathod, V.K.; Marathe, K.V. Pharmaceutical Industry Wastewater: Review of the Technologies for Water Treatment and Reuse. Ind. Eng. Chem. Res. 2014, 53, 11571–11592. [Google Scholar] [CrossRef]
- Hussain, A.; Dubey, S.K. Specific Methanogenic Activity Test for Anaerobic Treatment of Phenolic Wastewater. Desalination Water Treat. 2014, 52, 7015–7025. [Google Scholar] [CrossRef]
- Sreekanth, D.; Sivaramakrishna, D.; Himabindu, V.; Anjaneyulu, Y. Thermophilic Treatment of Bulk Drug Pharmaceutical Industrial Wastewaters by Using Hybrid up Flow Anaerobic Sludge Blanket Reactor. Bioresour. Technol. 2009, 100, 2534–2539. [Google Scholar] [CrossRef]
- Chang, C.-Y.; Chang, J.-S.; Vigneswaran, S.; Kandasamy, J. Pharmaceutical Wastewater Treatment by Membrane Bioreactor Process—A Case Study in Southern Taiwan. Desalination 2008, 234, 393–401. [Google Scholar] [CrossRef]
- Mazzei, R.; Piacentini, E.; Gebreyohannes, A.Y.; Giorno, L. Membrane Bioreactors in Food, Pharmaceutical and Biofuel Applications: State of the Art, Progresses and Perspectives. Curr. Org. Chem. 2017, 21, 1671–1701. [Google Scholar] [CrossRef]
- Hamon, P.; Moulin, P.; Ercolei, L.; Marrot, B. Oncological Ward Wastewater Treatment by Membrane Bioreactor: Acclimation Feasibility and Pharmaceuticals Removal Performances. J. Water Proc.Eng. 2018, 21, 9–26. [Google Scholar] [CrossRef] [Green Version]
- Katibi, K.K.; Yunos, K.F.; Che Man, H.; Aris, A.Z.; Bin Mohd Nor, M.Z.; Binti Azis, R.S. Recent Advances in the Rejection of Endocrine-Disrupting Compounds from Water Using Membrane and Membrane Bioreactor Technologies: A Review. Polymers 2021, 13, 392. [Google Scholar] [CrossRef]
- Sathishkumar, P.; Mythili, A.; Hadibarata, T.; Jayakumar, R.; Kanthimathi, M.S.; Palvannan, T.; Ponraj, M.; Salim, M.R.; Mohd Yusoff, A.R. Laccase Mediated Diclofenac Transformation and Cytotoxicity Assessment on Mouse Fibroblast 3T3-L1 Preadipocytes. RSC Adv. 2014, 4, 11689. [Google Scholar] [CrossRef]
- Bokare, V.; Murugesan, K.; Kim, Y.-M.; Jeon, J.-R.; Kim, E.-J.; Chang, Y.S. Degradation of Triclosan by an Integrated Nano-Bio Redox Process. Bioresour. Technol. 2010, 101, 6354–6360. [Google Scholar] [CrossRef]
- Sathishkumar, P.; Chae, J.-C.; Unnithan, A.R.; Palvannan, T.; Kim, H.Y.; Lee, K.-J.; Cho, M.; Kamala-Kannan, S.; Oh, B.-T. Laccase-Poly(Lactic-Co-Glycolic Acid) (PLGA) Nanofiber: Highly Stable, Reusable, and Efficacious for the Transformation of Diclofenac. Enzym. Microb. Technol. 2012, 51, 113–118. [Google Scholar] [CrossRef]
- Touahar, I.E.; Haroune, L.; Ba, S.; Bellenger, J.-P.; Cabana, H. Characterization of Combined Cross-Linked Enzyme Aggregates from Laccase, Versatile Peroxidase and Glucose Oxidase, and Their Utilization for the Elimination of Pharmaceuticals. Sci. Total Environ. 2014, 481, 90–99. [Google Scholar] [CrossRef]
- Benner, J.; Helbling, D.E.; Kohler, H.-P.E.; Wittebol, J.; Kaiser, E.; Prasse, C.; Ternes, T.A.; Albers, C.N.; Aamand, J.; Horemans, B.; et al. Is Biological Treatment a Viable Alternative for Micropollutant Removal in Drinking Water Treatment Processes? Water Res. 2013, 47, 5955–5976. [Google Scholar] [CrossRef]
- Diemert, S.; Wang, W.; Andrews, R.C.; Li, X.-F. Removal of Halo-Benzoquinone (Emerging Disinfection by-Product) Precursor Material from Three Surface Waters Using Coagulation. Water Res. 2013, 47, 1773–1782. [Google Scholar] [CrossRef]
- Zhao, Y.; Xiao, F.; Wang, D.; Yan, M.; Bi, Z. Disinfection Byproduct Precursor Removal by Enhanced Coagulation and Their Distribution in Chemical Fractions. J. Environ. Sci. (China) 2013, 25, 2207–2213. [Google Scholar] [CrossRef]
- Jusoh, A.; Hartini, W.J.H.; Ali, N.; Endut, A. Study on the Removal of Pesticide in Agricultural Run off by Granular Activated Carbon. Bioresour. Technol. 2011, 102, 5312–5318. [Google Scholar] [CrossRef]
- Ova, D.; Ovez, B. 2,4-Dichlorophenoxyacetic Acid Removal from Aqueous Solutions via Adsorption in the Presence of Biological Contamination. J. Environ. Chem. Eng. 2013, 1, 813–821. [Google Scholar] [CrossRef]
- Nazifa, T.H.; Habba, N.; Aris, A.; Hadibarata, T. Adsorption of Procion Red MX-5B and Crystal Violet Dyes from Aqueous Solution onto Corncob Activated Carbon: Adsorption of Procion Red MX-5B and Crystal Violet Dyes. J. Chin. Chem. Soc. 2018, 65, 259–270. [Google Scholar] [CrossRef]
- Tong, D.S.; Zhou, C.H.C.; Lu, Y.; Yu, H.; Zhang, G.F.; Yu, W.H. Adsorption of Acid Red G Dye on Octadecyl Trimethylammonium Montmorillonite. Appl. Clay Sci. 2010, 50, 427–431. [Google Scholar] [CrossRef]
- Gupta, V.K.; Carrott, P.J.M.; Ribeiro Carrott, M.M.L.; Suhas. Low-Cost Adsorbents: Growing Approach to Wastewater Treatment—A Review. Crit. Rev. Environ. Sci. Technol. 2009, 39, 783–842. [Google Scholar] [CrossRef]
- Bolong, N.; Ismail, A.F.; Salim, M.R.; Matsuura, T. A Review of the Effects of Emerging Contaminants in Wastewater and Options for Their Removal. Desalination 2009, 239, 229–246. [Google Scholar] [CrossRef]
- Vatankhah, H.; Murray, C.C.; Brannum, J.W.; Vanneste, J.; Bellona, C. Effect of Pre-Ozonation on Nanofiltration Membrane Fouling during Water Reuse Applications. Sep. Purif. Technol. 2018, 205, 203–211. [Google Scholar] [CrossRef]
- Touati, K.; Gzara, L.; Mahfoudhi, S.; Bourezgui, S.; Hafiane, A.; Elfil, H. Treatment of Coastal Well Water Using Ultrafiltration-Nanofiltration-Reverse Osmosis to Produce Isotonic Solutions and Drinking Water: Fouling Behavior and Energy Efficiency. J. Clean. Prod. 2018, 200, 1053–1064. [Google Scholar] [CrossRef]
- Semião, A.J.C.; Foucher, M.; Schäfer, A.I. Removal of Adsorbing Estrogenic Micropollutants by Nanofiltration Membranes: Part B—Modeldevelopment. J. Memb. Sci. 2013, 431, 257–266. [Google Scholar] [CrossRef] [Green Version]
- Aziz, M.; Ojumu, T. Exclusion of Estrogenic and Androgenic Steroid Hormones from Municipal Membrane Bioreactor Wastewater Using UF/NF/RO Membranes for Water Reuse Application. Membranes 2020, 10, 37. [Google Scholar] [CrossRef] [Green Version]
- Amin, M.T.; Alazba, A.A.; Manzoor, U. A Review of Removal of Pollutants from Water/Wastewater Using Different Types of Nanomaterials. Adv. Mater. Sci. Eng. 2014, 2014, 825910. [Google Scholar] [CrossRef] [Green Version]
- Musbah, I.; Cicéron, D.; Saboni, A.; Alexandrova, S. Retention of Pesticides and Metabolites by Nanofiltration by Effects of Size and Dipole Moment. Desalination 2013, 313, 51–56. [Google Scholar] [CrossRef]
- Plakas, K.V.; Karabelas, A.J. Removal of Pesticides from Water by NF and RO Membranes—A Review. Desalination 2012, 287, 255–265. [Google Scholar] [CrossRef]
- Pang, W.; Gao, N.; Xia, S. Removal of DDT in Drinking Water Using Nanofiltration Process. Desalination 2010, 250, 553–556. [Google Scholar] [CrossRef]
- Acero, J.L.; Benitez, F.J.; Real, F.J.; García, C. Removal of Phenyl-Urea Herbicides in Natural Waters by UF Membranes: Permeate Flux, Analysis of Resistances and Rejection Coefficients. Sep. Purif. Technol. 2009, 65, 322–330. [Google Scholar] [CrossRef]
- Bing-zhi, D.; Lin, W.; Nai-yun, G. The Removal of Bisphenol A by Ultrafiltration. Desalination 2008, 221, 312–317. [Google Scholar] [CrossRef]
- Bing-zhi, D.; Hua-qiang, C.; Lin, W.; Sheng-ji, X.; Nai-yun, G. The Removal of Bisphenol A by Hollow Fiber Microfiltration Membrane. Desalination 2010, 250, 693–697. [Google Scholar] [CrossRef]
- Zhang, Y. Nanoparticle Separation in Cross-Flow Filtration by Introduction of Electrophoresis. Master’s Thesis, University of Delaware, Newark, DE, USA, 2014. [Google Scholar]
- Springer, F.; Laborie, S.; Guigui, C. Removal of SiO2 Nanoparticles from Industry Wastewaters and Subsurface Waters by Ultrafiltration: Investigation of Process Efficiency, Deposit Properties and Fouling Mechanism. Sep. Purif. Technol. 2013, 108, 6–14. [Google Scholar] [CrossRef]
- Liu, P.; Zhang, H.; Feng, Y.; Yang, F.; Zhang, J. Removal of Trace Antibiotics from Wastewater: A Systematic Study of Nanofiltration Combined with Ozone-Based Advanced Oxidation Processes. Chem. Eng. J. 2014, 240, 211–220. [Google Scholar] [CrossRef]
- Saravanan, A.; Senthil Kumar, P.; Jeevanantham, S.; Karishma, S.; Tajsabreen, B.; Yaashikaa, P.R.; Reshma, B. Effective Water/Wastewater Treatment Methodologies for Toxic Pollutants Removal: Processes and Applications towards Sustainable Development. Chemosphere 2021, 280, 130595. [Google Scholar] [CrossRef]
- de Jesus Gaffney, V.; Almeida, C.M.M.; Rodrigues, A.; Ferreira, E.; Benoliel, M.J.; Cardoso, V.V. Occurrence of Pharmaceuticals in a Water Supply System and Related Human Health Risk Assessment. Water Res. 2015, 72, 199–208. [Google Scholar] [CrossRef]
- Ternes, T.A.; Meisenheimer, M.; McDowell, D.; Sacher, F.; Brauch, H.-J.; Haist-Gulde, B.; Preuss, G.; Wilme, U.; Zulei-Seibert, N. Removal of Pharmaceuticals during Drinking Water Treatment. Environ. Sci. Technol. 2002, 36, 3855–3863. [Google Scholar] [CrossRef]
- Kovalova, L.; Siegrist, H.; von Gunten, U.; Eugster, J.; Hagenbuch, M.; Wittmer, A.; Moser, R.; McArdell, C.S. Elimination of Micropollutants during Post-Treatment of Hospital Wastewater with Powdered Activated Carbon, Ozone, and UV. Environ. Sci. Technol. 2013, 47, 7899–7908. [Google Scholar] [CrossRef] [Green Version]
- Kharel, S.; Stapf, M.; Miehe, U.; Ekblad, M.; Cimbritz, M.; Falås, P.; Nilsson, J.; Sehlén, R.; Bester, K. Ozone Dose Dependent Formation and Removal of Ozonation Products of Pharmaceuticals in Pilot and Full-Scale Municipal Wastewater Treatment Plants. Sci. Total Environ. 2020, 731, 139064. [Google Scholar] [CrossRef]
- Zhang, Z.; Yang, K.; Yu, J.; Li, H.; Yang, M.; He, X.; Lu, N.; Zhang, D.; Sun, Z.; Wu, X. Pesticides removal evaluation for O3/BAC with post filtration process in drinking water. Chin. J. Environ. Eng. 2016, 10, 2315–2320. [Google Scholar]
- Wang, J.; Zhuan, R. Degradation of Antibiotics by Advanced Oxidation Processes: An Overview. Sci. Total Environ. 2020, 701, 135023. [Google Scholar] [CrossRef]
- Chauveheid, E.; Scholdis, S. Removal of Pharmaceuticals by a Surface Water Treatment Plant. Water Sci. Technol. Water Supply 2019, 19, 1793–1801. [Google Scholar] [CrossRef]
- Yu, S.; Hu, J.; Wang, J. Gamma Radiation-Induced Degradation of p-Nitrophenol (PNP) in the Presence of Hydrogen Peroxide (H2O2) in Aqueous Solution. J. Hazard. Mater. 2010, 177, 1061–1067. [Google Scholar] [CrossRef]
- Shaoqing, Y.; Jun, H.; Jianlong, W. Radiation-Induced Catalytic Degradation of p-Nitrophenol (PNP) in the Presence of TiO2 Nanoparticles. Radiat. Phys. Chem. 2010, 79, 1039–1046. [Google Scholar] [CrossRef]
- Alkhuraiji, T.S.; Alkhuraiji, W.S. Detailed Study of Water Radiolysis-Based Degradation of Chloroorganic Pollutants in Aqueous Solutions. J. Hazard. Mater. 2019, 368, 569–577. [Google Scholar] [CrossRef]
- Xue, J.; Hu, J.; Wang, J.-L. Radiolysis of chlorophenols in aqueous solution by gamma ray. Huan Jing Ke Xue 2008, 29, 1919–1923. [Google Scholar]
- Liu, Y.; Wang, J. Degradation of Sulfamethazine by Gamma Irradiation in the Presence of Hydrogen Peroxide. J. Hazard. Mater. 2013, 250–251, 99–105. [Google Scholar] [CrossRef]
- Liu, Y.; Tourbin, M.; Lachaize, S.; Guiraud, P. Nanoparticles in Wastewaters: Hazards, Fate and Remediation. Powder Technol. 2014, 255, 149–156. [Google Scholar] [CrossRef] [Green Version]
- Wang, J.; Wang, J. Application of Radiation Technology to Sewage Sludge Processing: A Review. J. Hazard. Mater. 2007, 143, 2–7. [Google Scholar] [CrossRef]
- Rauf, M.A.; Ashraf, S.S. Radiation Induced Degradation of Dyes—An Overview. J. Hazard. Mater. 2009, 166, 6–16. [Google Scholar] [CrossRef]
- Hossain, K.; Maruthi, Y.A.; Das, N.L.; Rawat, K.P.; Sarma, K.S.S. Irradiation of Wastewater with Electron Beam Is a Key to Sustainable Smart/Green Cities: A Review. Appl. Water Sci. 2018, 8, 6. [Google Scholar] [CrossRef] [Green Version]
- Lee, O.-M.; Kim, H.Y.; Park, W.; Kim, T.-H.; Yu, S. A Comparative Study of Disinfection Efficiency and Regrowth Control of Microorganism in Secondary Wastewater Effluent Using UV, Ozone, and Ionizing Irradiation Process. J. Hazard. Mater. 2015, 295, 201–208. [Google Scholar] [CrossRef] [PubMed]
- Wang, J.; Chu, L. Irradiation Treatment of Pharmaceutical and Personal Care Products (PPCPs) in Water and Wastewater: An Overview. Radiat. Phys. Chem. 2016, 125, 56–64. [Google Scholar] [CrossRef]
- Li, W.; Zhao, Y.; Yan, X.; Duan, J.; Saint, C.P.; Beecham, S. Transformation Pathway and Toxicity Assessment of Malathion in Aqueous Solution during UV Photolysis and Photocatalysis. Chemosphere 2019, 234, 204–214. [Google Scholar] [CrossRef]
- Sanches, S.; Barreto Crespo, M.T.; Pereira, V.J. Drinking Water Treatment of Priority Pesticides Using Low Pressure UV Photolysis and Advanced Oxidation Processes. Water Res. 2010, 44, 1809–1818. [Google Scholar] [CrossRef] [PubMed]
- Shawaqfeh, A.T.; Al Momani, F.A. Photocatalytic Treatment of Water Soluble Pesticide by Advanced Oxidation Technologies Using UV Light and Solar Energy. Sol. Energy 2010, 84, 1157–1165. [Google Scholar] [CrossRef]
- Borges, M.; García, D.; Hernández, T.; Ruiz-Morales, J.; Esparza, P. Supported Photocatalyst for Removal of Emerging Contaminants from Wastewater in a Continuous Packed-Bed Photoreactor Configuration. Catalysts 2015, 5, 77–87. [Google Scholar] [CrossRef] [Green Version]
- Gadupudi, C.K.; Rice, L.; Xiao, L.; Kantamaneni, K. Endocrine Disrupting Compounds Removal Methods from Wastewater in the United Kingdom: A Review. Science 2021, 3, 11. [Google Scholar] [CrossRef]
- Khan, S.J.; Wintgens, T.; Sherman, P.; Zaricky, J.; Schäfer, A.I. Removal of Hormones and Pharmaceuticals in the Advanced Water Recycling Demonstration Plant in Queensland, Australia. Water Sci. Technol. 2004, 50, 15–22. [Google Scholar] [CrossRef]
- Sahar, E.; David, I.; Gelman, Y.; Chikurel, H.; Aharoni, A.; Messalem, R.; Brenner, A. The Use of RO to Remove Emerging Micropollutants Following CAS/UF or MBR Treatment of Municipal Wastewater. Desalination 2011, 273, 142–147. [Google Scholar] [CrossRef]
- Dolar, D.; Gros, M.; Rodriguez-Mozaz, S.; Moreno, J.; Comas, J.; Rodriguez-Roda, I.; Barceló, D. Removal of Emerging Contaminants from Municipal Wastewater with an Integrated Membrane System, MBR-RO. J. Hazard. Mater. 2012, 239–240, 64–69. [Google Scholar] [CrossRef]
- Wang, Y.; Wang, X.; Li, M.; Dong, J.; Sun, C.; Chen, G. Removal of Pharmaceutical and Personal Care Products (PPCPs) from Municipal Waste Water with Integrated Membrane Systems, MBR-RO/NF. Int. J. Environ. Res. Public Health 2018, 15, 269. [Google Scholar] [CrossRef] [PubMed] [Green Version]
- Lee, C.M.; Palaniandy, P.; Dahlan, I. Pharmaceutical Residues in Aquatic Environment and Water Remediation by TiO2 Heterogeneous Photocatalysis: A Review. Environ. Earth Sci. 2017, 76, 1–19. [Google Scholar] [CrossRef]
- Watanabe, K.; Batikian, C.M.; Pelley, D.; Carlson, B.; Pitt, J.; Gersberg, R.M. Occurrence of Stimulant Drugs of Abuse in a San Diego, CA, Stream and Their Consumption Rates in the Neighboring Community. Water Air Soil Pollut. 2020, 231, 1–11. [Google Scholar] [CrossRef]
- Luine, V.N. Estradiol and Cognitive Function: Past, Present and Future. Horm. Behav. 2014, 66, 602–618. [Google Scholar] [CrossRef] [PubMed] [Green Version]
- Yang, W.; Zhou, H.; Cicek, N. Removal Mechanisms of 17β-Estradiol and 17α-Ethinylestradiol in Membrane Bioreactors. Water Sci. Technol. 2012, 66, 1263–1269. [Google Scholar] [CrossRef]
- Chelme-Ayala, P.; El-Din, M.G.; Smith, D.W.; Adams, C.D. Oxidation Kinetics of Two Pesticides in Natural Waters by Ozonation and Ozone Combined with Hydrogen Peroxide. Water Res. 2011, 45, 2517–2526. [Google Scholar] [CrossRef] [PubMed]
- Lee, K.-C.; Choo, K.-H. Hybridization of TiO2 Photocatalysis with Coagulation and Flocculation for 1,4-Dioxane Removal in Drinking Water Treatment. Chem. Eng. J. 2013, 231, 227–235. [Google Scholar] [CrossRef]
- Guillon, A.; Videloup, C.; Leroux, C.; Bertin, H.; Philibert, M.; Baudin, I.; Bruchet, A.; Esperanza, M. Occurrence and Fate of 27 Triazines and Metabolites within French Drinking Water Treatment Plants. Water Sci. Technol. Water Supply 2019, 19, 463–471. [Google Scholar] [CrossRef]
- Wang, X.; Mao, Y.; Tang, S.; Yang, H.; Xie, Y.F. Disinfection Byproducts in Drinking Water and Regulatory Compliance: A Critical Review. Front. Environ. Sci. Eng. 2015, 9, 3–15. [Google Scholar] [CrossRef]
- Aldeguer Esquerdo, A.; Varo Galvañ, P.J.; Sentana Gadea, I.; Prats Rico, D. Activated Carbon and Ozone to Reduce Simazine in Water. Water 2020, 12, 2900. [Google Scholar] [CrossRef]
- Ormad, M.P.; Miguel, N.; Claver, A.; Matesanz, J.M.; Ovelleiro, J.L. Pesticides Removal in the Process of Drinking Water Production. Chemosphere 2008, 71, 97–106. [Google Scholar] [CrossRef]
- Matamoros, V.; Rodríguez, Y.; Albaigés, J. A Comparative Assessment of Intensive and Extensive Wastewater Treatment Technologies for Removing Emerging Contaminants in Small Communities. Water Res. 2016, 88, 777–785. [Google Scholar] [CrossRef]
- Wang, Y.; Shu, L.; Jegatheesan, V.; Gao, B. Removal and Adsorption of Diuron through Nanofiltration Membrane: The Effects of Ionic Environment and Operating Pressures. Sep. Purif. Technol. 2010, 74, 236–241. [Google Scholar] [CrossRef]
- Moussavi, G.; Hosseini, H.; Alahabadi, A. The Investigation of Diazinon Pesticide Removal from Contaminated Water by Adsorption onto NH4Cl-Induced Activated Carbon. Chem. Eng. J. 2013, 214, 172–179. [Google Scholar] [CrossRef]
- Xiao, Y.; Fan, R.; Zhang, L.; Yue, J.; Webster, R.D.; Lim, T.-T. Photodegradation of Iodinated Trihalomethanes in Aqueous Solution by UV 254 Irradiation. Water Res. 2014, 49, 275–285. [Google Scholar] [CrossRef] [PubMed]
- Rana, D.B.; Yenkie, M.K.N.; Khaty, N.T. Grey Water Treatment by Combine Processes like Vertical Flow Constructed Wetland and H2O2/UV Photo-Assisted Oxidation Process to Obtain Water of Suitable Quality that can be Reused Directly. J. Chem. Chem. Sci. 2016, 6, 339–349. [Google Scholar]
- Barrios, J.A.; Becerril, E.; De León, C.; Barrera-Díaz, C.; Jiménez, B. Electrooxidation Treatment for Removal of Emerging Pollutants in Wastewater Sludge. Fuel 2015, 149, 26–33. [Google Scholar] [CrossRef]
- Miralles-Cuevas, S.; Oller, I.; Ruiz Aguirre, A.; Sánchez Pérez, J.A.; Malato Rodríguez, S. Removal of Pharmaceuticals at Microg L−1 by Combined Nanofiltration and Mild Solar Photo-Fenton. Chem. Eng. J. 2014, 239, 68–74. [Google Scholar] [CrossRef]
- Wilde, M.L.; Montipó, S.; Martins, A.F. Degradation of β-Blockers in Hospital Wastewater by Means of Ozonation and Fe2+/Ozonation. Water Res. 2014, 48, 280–295. [Google Scholar] [CrossRef] [PubMed]
- Yu, J.; He, C.; Liu, X.; Wu, J.; Hu, Y.; Zhang, Y. Removal of Perfluorinated Compounds by Membrane Bioreactor with Powdered Activated Carbon (PAC): Adsorption onto Sludge and PAC. Desalination 2014, 334, 23–28. [Google Scholar] [CrossRef]
- Illés, E.; Szabó, E.; Takács, E.; Wojnárovits, L.; Dombi, A.; Gajda-Schrantz, K. Ketoprofen Removal by O3 and O3/UV Processes: Kinetics, Transformation Products and Ecotoxicity. Sci. Total Environ. 2014, 472, 178–184. [Google Scholar] [CrossRef]
- Sarasidis, V.C.; Plakas, K.V.; Patsios, S.I.; Karabelas, A.J. Investigation of Diclofenac Degradation in a Continuous Photo-Catalytic Membrane Reactor. Influence of Operating Parameters. Chem. Eng. J. 2014, 239, 299–311. [Google Scholar] [CrossRef]
- Vergili, I. Application of Nanofiltration for the Removal of Carbamazepine, Diclofenac and Ibuprofen from Drinking Water Sources. J. Environ. Manag. 2013, 127, 177–187. [Google Scholar] [CrossRef] [PubMed]
- Wols, B.A.; Hofman-Caris, C.H.M.; Harmsen, D.J.H.; Beerendonk, E.F. Degradation of 40 Selected Pharmaceuticals by UV/H2O2. Water Res. 2013, 47, 5876–5888. [Google Scholar] [CrossRef]
- Appleman, T.D.; Dickenson, E.R.V.; Bellona, C.; Higgins, C.P. Nanofiltration and Granular Activated Carbon Treatment of Perfluoroalkyl Acids. J. Hazard. Mater. 2013, 260, 740–746. [Google Scholar] [CrossRef] [PubMed]
- Sanches, S.; Penetra, A.; Rodrigues, A.; Cardoso, V.V.; Ferreira, E.; Benoliel, M.J.; Barreto Crespo, M.T.; Crespo, J.G.; Pereira, V.J. Removal of Pesticides from Water Combining Low Pressure UV Photolysis with Nanofiltration. Sep. Purif. Technol. 2013, 115, 73–82. [Google Scholar] [CrossRef]
- Li, X.; Zhang, P.; Jin, L.; Shao, T.; Li, Z.; Cao, J. Efficient Photocatalytic Decomposition of Perfluorooctanoic Acid by Indium Oxide and Its Mechanism. Environ. Sci. Technol. 2012, 46, 5528–5534. [Google Scholar] [CrossRef]
- Yuan, H.; Zhang, Y.; Zhou, X. Degradation of Bezafibrate with UV/H2O2 in Surface Water and Wastewater Treatment Plant Effluent. Clean 2012, 40, 239–245. [Google Scholar] [CrossRef]
- Sanches, S.; Penetra, A.; Rodrigues, A.; Ferreira, E.; Cardoso, V.V.; Benoliel, M.J.; Barreto Crespo, M.T.; Pereira, V.J.; Crespo, J.G. Nanofiltration of Hormones and Pesticides in Different Real Drinking Water Sources. Sep. Purif. Technol. 2012, 94, 44–53. [Google Scholar] [CrossRef]
- Pereira, V.J.; Galinha, J.; Barreto Crespo, M.T.; Matos, C.T.; Crespo, J.G. Integration of Nanofiltration, UV Photolysis, and Advanced Oxidation Processes for the Removal of Hormones from Surface Water Sources. Sep. Purif. Technol. 2012, 95, 89–96. [Google Scholar] [CrossRef]
- Cesaro, A.; Belgiorno, V. Removal of Endocrine Disruptors from Urban Wastewater by Advanced Oxidation Processes (AOPs): A Review. Open Biotechnol. J. 2016, 10, 151–172. [Google Scholar] [CrossRef]
- Heo, J.; Flora, J.R.V.; Her, N.; Park, Y.-G.; Cho, J.; Son, A.; Yoon, Y. Removal of Bisphenol A and 17β-Estradiol in Single Walled Carbon Nanotubes–Ultrafiltration (SWNTs–UF) Membrane Systems. Sep. Purif. Technol. 2012, 90, 39–52. [Google Scholar] [CrossRef]
- Melo-Guimarães, A.; Torner-Morales, F.J.; Durán-Álvarez, J.C.; Jiménez-Cisneros, B.E. Removal and Fate of Emerging Contaminants Combining Biological, Flocculation and Membrane Treatments. Water Sci. Technol. 2013, 67, 877–885. [Google Scholar] [CrossRef] [PubMed]

| Groups/Examples | Compounds | |
|---|---|---|
| Pharmaceuticals | Human antibiotics and veterinary | Trimethoprim, erytromycine, amoxicillin, lincomycin, sulfamethaxozole, chloramphenicol |
| Analgesics, anti-inflammatory drugs | Ibuprofene, diclofenac, paracetamol, codein, acetaminophen, acetylsalicilyc acid, fenoprofen | |
| Psychiatric drugs | Diazepam, carbamazepine, primidone, salbutamol | |
| β-blockers | Metoprolol, propanolol, timolol, atenolol, sotalol | |
| Lipid regulators | Bezafibrate, clofibric acid, fenofibric acid, etofibrate, gemfibrozil | |
| X-ray contrasts | Iopromide, iopamidol, diatrizoate | |
| Personal care products | Fragrances | Nitro, polycyclic and macrocyclic musks, phthalates |
| Sun-screen agents | Benzophenone, methylbenzylidene camphor | |
| Insect repellents | N,N-diethyltoluamide | |
| Endocrine Disrupting Chemicals (EDCs) | 4-octylphenol, cholesterol, estrone, 17β-estradiol, 17α-ethinylestradiol, coprostanol, progesterone, stigmasterol, 4-nonylphenol, Di(2-ethylhexyl) phthalate (DEHP), Bisphenol A (BPA) | |
| Hormones and steroids | Estradiol, estrone, estriol, diethylstilbestrol (DES) | |
| Perfluoronated compounds (PFCs) | Perfluorotoctane sulfonates (PFOs), perfluoroctanoic acid (PFOA) | |
| Surfactants and surfactant metabolites | Alkylphenol ethoxylates, 4-nonylphnol, 4-octylphenol, alkylphenol carboxylates | |
| Flame retardants | Polybrominated diphenyl ethers (PBDEs): polybromonated biphenyls (PBBs) – polybromonated dibenzo-p-dioxins (PBDDs) –polybromonated dibenzofurans (PBDFs), Tetrabromo bisphenol A, C10-C13 chloroalkanes, Tris (2-chloroethyl) phosphate, Hexabromocyclododecanes (HBCDs), Hydrophobic Brominated Compounds | |
| Plasticizers | Di-2-propylheptyl phthalate (DPHP), Di-2-ethylhexyl terephthalate (DEHTP), Di-n-butyl adipate (DnBA), Di-isobutyl adipate (DIBA), Di-iso-nonyl adipate (DINA) | |
| Industrial additives and agents | Chelating agents (EDTA), aromatic sulfonates | |
| Gasoline additives | Dialkyl ethers, Methyl-t-butyl ether (MTBE) | |
| Antiseptics | Triclosan, chlorophene, esters of p-hydroxybenzoic acid (parabens) | |
| Country | Sample | Compound | Concentration (ng/L) | Reference |
|---|---|---|---|---|
| Kenya | Groundwater | Paracetamol | 10–30 | [49] |
| Metronidazole | 7–10 | |||
| Carbamazepine | 30–40 | |||
| Japan | Drinking water | Acemetacin | 5 | [50] |
| Acetaminophen | 2.8 | |||
| Antipyrine | 8.3 | |||
| Aspirin | 6 | |||
| Diclofenac | 2.5 | |||
| Diflunisal | 2.1 | |||
| China | Raw water | Acetaminophen | 15.2 | [4] |
| Antipyrine | 3.8 | |||
| Carbamazepine | 0.8 | |||
| Surface water | DEET | 0.8–10.2 | [51] | |
| Carbamazepine | 0.01–3.5 | |||
| Surface water | E1 | 22.7 | [52] | |
| E2 | 6.5 | |||
| EE2 | 4.4 | |||
| E3 | 5.3 | |||
| Surface water | E1 | 49.8 | [53] | |
| E2 | 11.5 | |||
| EE2 | 24.4 | |||
| E3 | 14.2 | |||
| DES | 2.12 | |||
| EV | 7.66 | |||
| Surface water | E1 | 2.98 | [54] | |
| E2 | 1.78 | |||
| EE2 | 2.67 | |||
| E3 | 4.37 | |||
| DES | 2.52 | |||
| EV | 1.96 | |||
| Surface water | E1 | 14–180 | [55] | |
| E2 | n.d–134 | |||
| EE2 | 7–24 | |||
| E3 | 4.94 | |||
| Surface water | E1 | n.d–3.80 | [56] | |
| E2 | n.d–0.97 | |||
| E3 | n.d–5.79 | |||
| Surface water | PFOS | 0.5 | [57] | |
| PFOA | 0.1 | |||
| PFHpA | 0.5 | |||
| PFNA | 0.1 | |||
| PFDA | 0.5 | |||
| Netherlands | Drinking water | Oxazepam | 3–13 | [58] |
| Temazepam | 1–10 | |||
| Benzoylecgonine | 1–3 | |||
| Spain | Groundwater | Cocaine | 60.2 | [59] |
| Benzoylecgonine | 19.6 | |||
| Cocaethylene | 1.8 | |||
| Morphine | 27.2 | |||
| Methadone | 68.3 | |||
| EDDP | 8.2 | |||
| Drinking water | MDMA | 36.8 | [60] | |
| MDMA | 1.51 | |||
| Benzoilecgonine | 2.47 | |||
| Cocaine | 2.11 | |||
| Methadone | 0.47 | |||
| EDDP | 0.34 | |||
| Ephedrine | 0.27 | |||
| Drinking water | Caffeine | 392 | [61] | |
| Nicotine | 141 | |||
| Cotinine | 9.8 | |||
| Cocaine | 2.3 | |||
| Cocaethylene | 0.9 | |||
| Benzoylecgonine | 3.1 | |||
| AMP | 1.7 | |||
| MDA | 0.9 | |||
| METH | 1.4 | |||
| MDEA | 0.6 | |||
| Surface water | 1H-Benzotriazole | 16 | [62] | |
| Nonyphenol | 128 | |||
| Monoethoxylate | 0.4 | |||
| Nonyphenol | 24 | |||
| Octyphenol | 6.8 | |||
| Bisphenol A | 27.6 | |||
| E1 | 17 | |||
| E2 | <0.037 | |||
| EE2 | <0.14 | |||
| E3 | <0.17 | |||
| DES | <0.043 | |||
| Surface water | E1 | 1 | [63] | |
| EE2 | 3.4 | |||
| E3 | 72 | |||
| Surface water | PFOA | 14–22.4 | [64] | |
| PFHpA | 7–14.3 | |||
| PFNA | 5–33.7 | |||
| PFDA | 0.5–36.7 | |||
| Surface water | PFOS | 0.01–42.6 | [65] | |
| PFOA | 2–188.6 | |||
| PFHpA | 0.4 | |||
| PFNA | 87.4 | |||
| PFDA | 0.1–13 | |||
| Canada | Drinking water | Carbamazepine | 601 | [66] |
| Erythromycin | 155 | |||
| Ibuprofen | 25 | |||
| Lincomycin | 1413 | |||
| Gemfibrozil | 4 | |||
| Monensin Na | 76 | |||
| Tylosin | 31 | |||
| Tetracycline | 15 | |||
| Enrofloxacin | 13 | |||
| Roxithromycin | 41 | |||
| Bezafibrate | 1 | |||
| Sulfamethoxazole | 2 | |||
| Acetaminophen | 17 | |||
| Trimethoprim | 15 | |||
| France | Drinking water | Carbamazepine | 41.6 | [67] |
| Oxazepam | 57 | |||
| Paracetamol | 71 | |||
| Atenolol | 34 | |||
| Bezafibrate | 12.4 | |||
| Diclorafenac | 35 | |||
| Fenofibric acid | 1 | |||
| Ibuprofen | 8 | |||
| Ketoprofen | 22 | |||
| Lorazepam | 0.7 | |||
| Metoprolol | 2.0 | |||
| Metronidazole | 0.1 | |||
| Naproxen | 6.4 | |||
| Pravastatine | 1.6 | |||
| Propranolol | 2.0 | |||
| Roxithromycine | 18.1 | |||
| Salicylic acid | 29.0 | |||
| Sulfamethoxazole | 4.0 | |||
| Trimethoprime | 2.0 | |||
| United States | Groundwater | Acetaminophen | 1.89 | [68] |
| Caffeine | 0.29 | |||
| Carbamazepine | 0.42 | |||
| Codeine | 0.214 | |||
| p-Xanthine | 0.12 | |||
| Sulfamethoxazole | 017 | |||
| Drinking water | Erythromycin-H2O | 1.5 | [69] | |
| Groundwater | Trimethoprim | 1.5 | [28] | |
| Sulfamethoxazole | 113 | |||
| Phenytoin | 66 | |||
| Surface water | E1 | 6 | [70] | |
| E2 | 2 | |||
| Brazil | Surface water | E1 | <16 | [71] |
| E2 | 6806 | |||
| EE2 | 4390 | |||
| Korea | Surface water | PFOS | 4.11–450 | [72] |
| PFOA | 2.95–68.6 | |||
| PFNA | 1.38–14.7 | |||
| PFDA | 0.23–15.4 | |||
| Europe (Germany, Austria, Slovakia, Hungary, Croatia, Serbia, Romania, Bulgaria, Moldova and Ukraine) | Surface water | PFOS | 0.08–19 | [73] |
| PFOA | 0.1–46 | |||
| PFHpA | 0.2–3 | |||
| PFNA | 0.05–2 | |||
| India | Surface water | PFOS | 0.025 | [74] |
| Groundwater | PFOS | 0.033 | ||
| Surface water | PFOA | 4–93 | [75] | |
| PFOS | 3–29 | |||
| Surface water | PCBs | 16.1–23.3 | [76] | |
| Malaysia | Surface water | propiconazole | 17.6–4493.1 | [77] |
| pymetrozine | 1.3–260.8 | |||
| Imidacloprid | 4.6–57.7 | |||
| Tebuconazole | 4.0–512.1 | |||
| Drinking water | Ethinylestradiol | 130 | [78] | |
| Norgestrel | 30 | |||
| Metoprolol | 39 |
| Compound | Level of Exposure | Adverse Effects | Assays | Reference |
|---|---|---|---|---|
| Bisphenol A (BPA) | 250 μg/kg | Inhibited fatty acid uptake and oxidative decomposition in male mice liver | Vertebrate and invertebrate animals | [113] |
| 0.23 ppt | Disruption of cell function | Rat | [114] | |
| 10−12 M or 0.23 ppt | Stimulate calcium influx and prolactin secretion in rat pituitary tumor cells | Human urine | [115] | |
| Phthalates | 0.3–345 µg/g creatinine | Toxic effects in the reproductive system | Sewage treatment plant effluents; surface; ground and drinking water | [116] |
| Triclosan | 1.4–3000 µ/L | Microbial resistance, dermatitis, endocrine disruption | Surface water bodies | [117] |
| Diclofenac, 17α-ethinylestradiol (EE2), 17β-estradiol (E2) | <1 ng/L | Biodiversity reduction of sensitive aquatic species | Human skin | [118] |
| Caffeine | 5–400 mg | Decrease in HepaRG cell viability after oral and dermal absorption. | Human skin | [119] |
| Chlorpyrifos (CPF) | 50 μM | Induces redox imbalance altering the antioxidant defense system in breast cancer cells | Rats | [120] |
| Ethylene-bis-Dithiocarbamate (Mancozeb) | 0–1000 ppm | Increase in (1) total malignant tumors, (2) malignant mammary tumors, (3) Zymbal gland and ear duct carcinomas, (4) hepatocarcinomas, (5) malignant tumors of the pancreas, (6) malignant tumors of the thyroid gland, (7) osteosarcomas of the bones of the head, and (8) hemolymphoreticular neoplasias; in Sprague-Dawley rats | Rat liver | [121] |
| BDE-154 (hexa-BDE) | 0.1–50 μM | Induces mitochondrial permeability transition and impairs mitochondrial bioenergetics in rat liver | Zebrafish | [122] |
| Tetrabromobisphenol A (TBBPA) | 0.4–1.0 mg/L | Induces developmental toxicity, oxidative stress, and apoptosis in embryos and zebrafish larvae (Danio rerio) | Zebrafish | [123] |
| Dodecyl dimethyl benzyl ammonium chloride (1227) & fatty alcohol polyoxyethylene ether (AEO) | 1 μg/mL | Toxic to locomotor activity on Zebrafish larvae | Water and Wastewater | [124] |
| Pollutant Type | Pollutant Name | Sources | Extraction Method | Analytical Instrument | Advantage | Recoveries | %RSD | Limit of Detection | Ref. |
|---|---|---|---|---|---|---|---|---|---|
| Pharmaceuticals | Ibuprofen | Tap water; river water | solid-phase extraction (SPE) | liquid chromatography–tandem mass spectrometry (LC–MS/MS); ESI(NI)-MS | 22 | 5 | [125,127,128] | ||
| diclofenac | Raw wastewater | SPE | LC–MS/MS |
| 84 | 7 | [125,129] | ||
| Salicylic acid | Treated water | SPE; SPE HLB | LC–MS/MS; ESI(NI)-MS | ESI(NI)-MS: can analyze large masses | 34 | 7 | [125,127] | ||
| Antiseptics | Triclosan | Tap water | SPE | LC–MS/MS | 82 | 4 | [125] | ||
| Flame retardants | Triethyl phosphate | Treated water;Wastewater, surface and drinking water | SPE; Liquid liquid extraction | LC–MS/MS; PTV-GC-EI-MS | high analytical sensitivity | 92; 89–107 | 2 | 5–20 ng/L | [125,130,131] |
| Tri-isobutyl phosphate | Tap water | SPE; | LC–MS/MS; LC-ESI-MS/MS | 82; 20–103 | 7 | 0.3–4 ng/L | |||
| Tetraethyl ethylene diphosphonate | Raw water | SPE; SPME (Solid-phase microextraction) | LC–MS/MS; GC-NPD | enable detection at levels below the EU regulatory level of 0.1 μg/L−1 | 70; 24–109 | 6 | 5–10 ng/L | ||
| Personal care products | N,N-Diethyl-m-toluamide | Treated water | SPE | LC–MS/MS | 70 | 4 | [125] | ||
| EDC | Diehtylhexyl phosphate | Raw water | SPE | LC–MS/MS | 58 | 6 | [125] | ||
| BPA | Seawater | SPE HLB | LC-QqQ-MS | - | - | [132] | |||
| Estrone | wastewater | SPE HLB + LC-NH2 | GC-MS/LC-QqQ-MS | - | - |
| Types of EPs Compounds | Removal Treatment | Result | References |
|---|---|---|---|
| Pharmaceuticals, sunscreen compounds, fragrances, antiseptics, flame retardants, surfactants, pesticides and plasticizers | An extended aeration system (AS) and a rotating biological contactor (RBC), a constructed wetland (CW) and a waste stabilization pond (WSP) | The efficiency of removal was 42%, 62%, 63%, 82% for the CW, AS, RBC and WSP, respectively. | [216] |
| 4,4′-(Propane-2,2-diyl)diphenol, Nonylphenol, and 5-chloro-2-(2,4-dichlorophenoxy)phenol | Electrooxidation | Removal efficiency for selected emerging pollutants reached 73–89% | [221] |
| Pharmaceuticals (carbamazepine, flumequine, ibuprofen, ofloxacin, and sulfamethoxazole) | NF/ Solar photo-Fenton | Removal by NF produced a permeate containing less than 1.5% of the initial concentration of pharmaceuticals and application of solar photo-Fenton to this stream led to a reduction of 88% and 89% | [222] |
| Pharmaceutical (β-blockers) | Fe2+/O3 | β- blockers were completely degraded, when the removal rate of organic matter reached 30.6% and 49.1% for O3 and Fe2+/O3, respectively. | [223] |
| Pharmaceutical (Antibiotics) | NF and UV/O3 | High rejections of antibiotics (>98%) were obtained in all sets of NF experiments and UV/O3 process achieved excellent removal efficiencies of antibiotics (>87%). | [177] |
| PFCs | MBR and PAC | Removal efficiencies of 77.4% for PFOS and 67.7% for PFOA were observed in PAC-MBR with PAC dosage of 30 mg/L. The increase of PAC dosage from 30 mg/L to 100 mg/L in PAC-MBR had increased the removal efficiency for PFOS or PFOA both to more than 90%. | [224] |
| Pharmaceutical (ketoprofen) | O3/UV | O3 highly contributed to the mineralization of small carboxylic acids. High (~90%) mineralization degree was achieved using the O3/UV method. | [225] |
| Pharmaceutical (diclorofenac) | UF and photocatalytic (TiO2/UV-A catalysis–) | Optimum diclorofenac removal at UV-A radiant power per unit volume 6.57 W/L, pH ∼ 6 and TiO2 loading near 0.5 g/L with maximum of diclorofenac molecular degradation and mineralization ∼99.5% and ∼69%, respectively. | [226] |
| Disinfection by-products (THMs) | UV/H2O2 | The degradation rates of 6 iodinated THMs in UV/H2O2 system were rather comparable and significantly higher than those achieved in the UV system without H2O2. | [219] |
| Pharmaceutical active compounds (PhACs) | NF | The overall rejection was approximately 31–39% and 55–61% for neutral carbamazepine (CBZ), and ionic diclofenac (DIC) and ibuprofen (IBU) respectively. | [227] |
| Pharmaceuticals | UV/H2O2 | Most of the compounds are degraded by 90% at UV doses between 500 (MP) and 1000 (LP) mJ/cm2 and 10 mg/L hydrogen peroxide. | [228] |
| Perfluoroalkyl acids (PFAAs) | NF and GAC | Both virgin and fouled NF270 membranes demonstrated >93% removal for all PFAAs under all conditions tested. The F300 GAC had <20% breakthrough of all PFAAs in DI water for up to 125,000 bed volumes (BVs). | [229] |
| Pesticides | UV photolysis and NF | The combination of UV photolysis and NF allows the production of water with higher quality than the individual processes with global removals higher than 95% for all the spiked compounds throughout the treatment. | [230] |
| Pesticides (diazinon) | NH4Cl-induced activated carbon (NAC) | Maximum adsorption rate was 97.5% of 20 mg/L diazinon adsorbed onto NAC at a low solution concentration of 0.3 g/L and short contact time of 30 min at neutral pH. | [218] |
| Industrial chemical (1,4-dioxane) | Coagulation-flocculation and photocatalysis | The addition of TiO2 photocatalyst to a coagulation–flocculation water treatment process significantly increased 1,4-dioxane removal up to 100% within 1 h in a batch reactor and >60% of 1,4-dioxane was removed in a continuous flow reactor with a residence time of 39 min at a UV dose of 0.35 WL−1. | [211] |
| Hormone (17a-Ethynyestradiol) | UV/H2O2 | The UV/H2O2 treatment was able to remove 90% of the 17a-Ethynyestradiol content within 30 min. | [231] |
| Pharmaceutical (Bezafibrate) | UV/H2O2 | The removal of bezafibrate is > 99.8% in 16 min under UV intensity of 61.4 µm cm−2, at the H2O2 concentration of 0.1 mgL−1, and neutral pH condition. | [232] |
| Hormones and pesticides | NF | High percent rejections (67.4–99.9%) were obtained for the pesticides and hormones, often independently of the water composition. | [233] |
| Hormones | NF and UV Photolysis | The use of NF in the treatment gives rejection at levels higher than 71% for all target hormones except estriol. Low pressure indirect photolysis with 100 mg/L of hydrogen peroxide was also efficient to degrade the selected hormones with percent degradations higher than 74% achieved for all the hormones, except nonylphenol (55%). | [234] |
| Pharmaceuticals and drug abuse | UF and RO | Iopromide (up to 17.2 ng/L), nicotine (13.7 ng/L), benzoylecgonine (1.9 ng/L), cotinine (3.6 ng/L), acetaminophen (15.6 ng/L), erythromycin (2.0 ng/L) and caffeine (6.0 ng/L) with elimination efficiencies >94%. | [61] |
| Pharmaceuticals, hormones and BPA | GAC and UV | The removal efficiency:
| [66] |
| Pesticides | NF | The highest removal of diuron was achieved in the presence of intermediate ionic strength where an increase in diuron removal of 36.47% was obtained after the addition of 0.02 M of NaCl. | [217] |
| Pesticides | UF | The rejection coefficients for the four phenyl-urea herbicides were also determined, with values ranged from 50–90% for linuron to 10–50% for isoproturon, depending on the selected membrane and the operating conditions. | [171] |
| DBPs (Dichloroacetic Acid) | UV/H2O2/ Micro-Aeration | Removal efficiency greater than 95.1% of DCAA in 180 min under UV intensity of 1048.7 µW/cm2, H2O2 dosage of 30 mg/L and micro-aeration flow rate of 2 L/min. | [220] |
| Caffeine, PPCPs and EDCs | Ozonation | Ozonation removed over 80% of caffeine, pharmaceuticals and endocrine disruptors. | [235] |
| BPA | UF | 75% removal using polysulfone-made UF membranes | [236] |
| EE2 | UF | 85% removal using polyvinylidene fluoride -made UF membranes | [237] |
Publisher’s Note: MDPI stays neutral with regard to jurisdictional claims in published maps and institutional affiliations. |
© 2021 by the authors. Licensee MDPI, Basel, Switzerland. This article is an open access article distributed under the terms and conditions of the Creative Commons Attribution (CC BY) license (https://creativecommons.org/licenses/by/4.0/).
Share and Cite
Arman, N.Z.; Salmiati, S.; Aris, A.; Salim, M.R.; Nazifa, T.H.; Muhamad, M.S.; Marpongahtun, M. A Review on Emerging Pollutants in the Water Environment: Existences, Health Effects and Treatment Processes. Water 2021, 13, 3258. https://doi.org/10.3390/w13223258
Arman NZ, Salmiati S, Aris A, Salim MR, Nazifa TH, Muhamad MS, Marpongahtun M. A Review on Emerging Pollutants in the Water Environment: Existences, Health Effects and Treatment Processes. Water. 2021; 13(22):3258. https://doi.org/10.3390/w13223258
Chicago/Turabian StyleArman, Nor Zaiha, Salmiati Salmiati, Azmi Aris, Mohd Razman Salim, Tasnia Hassan Nazifa, Mimi Suliza Muhamad, and Marpongahtun Marpongahtun. 2021. "A Review on Emerging Pollutants in the Water Environment: Existences, Health Effects and Treatment Processes" Water 13, no. 22: 3258. https://doi.org/10.3390/w13223258
APA StyleArman, N. Z., Salmiati, S., Aris, A., Salim, M. R., Nazifa, T. H., Muhamad, M. S., & Marpongahtun, M. (2021). A Review on Emerging Pollutants in the Water Environment: Existences, Health Effects and Treatment Processes. Water, 13(22), 3258. https://doi.org/10.3390/w13223258

