Next Article in Journal
Abundance and Temporal Distribution of Beach Litter on the Coast of Ceuta (North Africa, Gibraltar Strait)
Next Article in Special Issue
Extending a Large-Scale Model to Better Represent Water Resources without Increasing the Model’s Complexity
Previous Article in Journal
Investigation of Forecast Accuracy and its Impact on the Efficiency of Data-Driven Forecast-Based Reservoir Operating Rules
Previous Article in Special Issue
Integrated Operation of Multi-Reservoir and Many-Objective System Using Fuzzified Hedging Rule and Strength Pareto Evolutionary Optimization Algorithm (SPEA2)
 
 
Due to scheduled maintenance work on our servers, there may be short service disruptions on this website between 11:00 and 12:00 CEST on March 28th.
Font Type:
Arial Georgia Verdana
Font Size:
Aa Aa Aa
Line Spacing:
Column Width:
Background:
Article

Application of Cellular Automata in Bi-Objective Operation of Multi Reservoir Systems

by
Mohammad Hadi Afshar
and
Reza Hajiabadi
*
School of Civil Engineering, Iran University of Science and Technology, Tehran P.O. Box 16765-163, Iran
*
Author to whom correspondence should be addressed.
Water 2021, 13(19), 2740; https://doi.org/10.3390/w13192740
Submission received: 16 August 2021 / Revised: 22 September 2021 / Accepted: 28 September 2021 / Published: 2 October 2021

Abstract

:
Optimal operation of multi-reservoir systems is one the most challenging problems in water resource management due to their multi-objective nature and time-consuming solving process. In this paper, Multi-Reservoir Parallel Cellular Automata-Simulated Annealing (MPCA-SA), a hybrid method based on cellular automata and simulated annealing is presented for solving bi-objective operations of multi-reservoir systems problems. The problem considers the bi-objective operation of a multi-reservoir system with the two conflicting objectives of water supply and hydropower generation. The MPCA-SA method uses two single-objective cellular automata acting in parallel to explore the problem search space and find the optimal solutions based on the probabilistic interaction with each other. Bi-objective operation of the Dez-Gotvand-Masjed Soleyman three-reservoir system, as a real-world system in southwestern Iran for a period of 60 months, is considered in order to evaluate the ability of the proposed method. In addition, a Non-dominated Sorting Genetic Algorithm (NSGAII) is also used to solve the problems and the results are compared with those of MPCA-SA, indicating the capabilities of the proposed MPCA-SA method. The results show that the MPCA-SA method is able to produce solutions comparable to those of NSGAII with a much-reduced computational cost equal to 1.2% of that required by the NSGAII, emphasizing the efficiency and practicality of the proposed method.

1. Introduction

Most of the water resource problems, such as the operation of reservoir systems, are multi-purposes and commonly considered as multi-objective optimization problems. The complex, large scale, and nonlinear nature of these problems requires special treatment to successfully find their optimal solutions. Many researches have, therefore, focused on developing robust multi-objective optimization methods to solve multi-objective operation of the reservoir systems.
Most of the previous studies generally report two types of approaches for solving multi-objective problems. The first one uses classical approaches in which the multi-objective problem is first converted to a series of single-objective problems, which are then solved using traditional methods. The weighted sum method, goal programming, and the constraint method have been the most common approaches to convert multi-objective problems into the single-objective problems. Deb [1] and Coello et al. [2] presented a comprehensive study on different types of classical approaches used in the past and discussed the ways to convert multi-objective problems into single-objective ones. Labadie [3] evaluated the performance of different classical methods for multi-objective operation of the reservoir systems. Linear programming, non-linear programming, and dynamic programming can be mentioned as the most popular classical methods used in the past to solve the multi-objective operation of reservoir systems.
Croley and Raja Rao [4] used the ε-constraint approach for bi-objective operation of a single reservoir system with flood control and recreation purposes. Tauxe et al. [5] developed a multi-objective dynamic programming method using the constraint method for optimal operation of a single reservoir system. Yeh and Becker [6] developed a practical procedure for the multi-objective operation of multi-reservoir systems using the constraint technique and a modified linear programming and dynamic programming to solve the single objective problems. Mohan and Raipure [7] developed a linear multi-objective programming model using the constraint method for optimal operation of a large-scale multi-reservoir system in India with the objectives of maximizing the irrigation releases and hydropower generation. Liang et al. [8] used the constraint method and combined stochastic and deterministic modeling for bi-objective operation of the Upper Colorado River multi-reservoir system. They used an aggregate reservoir as a surrogate for the multi-reservoir system to avoid the curse of dimensionality in their model.
Foued and Sameh [9] used a method based on the stochastic goal programming for multi-objective operation of a multi-reservoir system. Water supply, flood control, drought control, hydropower generation, salinity control and the pumping cost were considered as the objectives of the problem. Higgins et al. [10] developed a multi-objective method based on the weighting technique and stochastic non-linear programming for optimal allocation of water resources in a three-reservoir system. Verma et al. [11] applied a different three approaches of the goal programming methodology for optimal operation of a multi-reservoir system. Akbari et al. [12] developed a simulation-optimization approach for multi-objective operation of the Abbaspour reservoir in Iran during emergency conditions with the objectives of maximization of the expected value of hydropower generation and minimization of the its variance. A weighting method was used to convert the multi-objective problem into single-objective problems and stochastic dynamic programming was developed to solve the resulting single-objective problems. Mamun et al. [13] developed a multi-objective optimization model using the goal programming technique, which was subsequently solved by a combination of the lexicographic and weighted goal-programming method. This method was used to model the conditions of Supplemental Operation Agreements of the Columbia River Treaty (CRT). Haguma and Leconte [14] presented deterministic and stochastic dynamic programming models for long-term planning of a water system consisting of three run-of-river plants and two hydropower plants with reservoirs. Bian et al. [15] developed a multi-objective method for the optimal operation of a Yellow River multi-reservoir system with the objectives of power generation, water supply, and flood and ice control using the constraint technique. Power generation was the main objective and the other objectives were considered as the constraints of the optimization problem. He et al. [16] introduced a multi-objective dynamic programming method with a new mechanism based on the reference lines for the optimal operation of reservoirs systems. Their results indicated that the proposed model was superior to the common multi-objective evolutionary algorithm.
While single-objective problems have only one single optimal solution, a set of optimal solutions known as Pareto optimal solutions can be obtained for multi-objective problems. The classical methods, therefore, are not efficient for solving multi-objective problems as they are not capable of finding the Pareto solutions all at once and need many simulation runs to find the Pareto front. Moreover, as the complexity, scale, and nonlinearity of the problems increases, performance of the classical methods deteriorates.
The second approach uses Multi-Objective Evolutionary Algorithms (MOEAs) to solve multi-objective optimization problems with the advantage of finding the Pareto solution in a single run. Given the limitations of classical methods and the capabilities of MOEAs in solving multi-objective problems, many attempts have been made to develop MOEAs for multi-objective operation of single and multi-reservoirs systems.
Kim et al. [17] used the non-dominated sorting genetic algorithm (NSGAII) for multi-objective operation of a multi-reservoir system in the Han River basin, indicating the capability of the NSGAII algorithm in solving large-scale optimization problems. Chen et al. [18] optimized the rule curves of a multi-objective single reservoir system in Taiwan using a macro-evolutionary multi-objective genetic algorithm. Water supply and hydropower generation were considered as the objective functions and the results showed a better-spread Pareto front compared to the NSGAII. Afshar et al. [19] developed a multi-colony ant algorithm for the bi-objective operation of the multi-purpose Des reservoir in Iran with water supply, hydropower generation and flood control as the objective functions. Their results indicated that the proposed algorithm was superior to the weighting approach in finding the Pareto optimal set. Chang and Chang [20] applied a multi-objective evolutionary algorithm for the operation of a multi-reservoir system in Taiwan using NSGAII to minimize the shortage indices of each reservoir. Liu et al. [21] used a simulation-optimization framework and hybrid multi-objective genetic algorithm for deriving the optimal refill rules of a multi-objective reservoir system. Fallah-Mehdipour et al. [22] developed three multi-objective optimization models based on the multi-objective particle swarm optimization algorithm and used them for multi-objective operation of a single and a multi-reservoir system. Wu and Chen [23] proposed a multi-objective optimization model to derive reservoir operating rules for the East River Basin in China with water supply and hydropower generation objectives.
Hajiabadi and Zarghami [24] solved the optimal operation of the Sefidrud reservoir in Iran for water supply, hydropower generation and sediment evacuation objectives. They used the non-dominated sorting genetic algorithm (NSGAII) for finding the optimal Pareto set of the problem and then defined various scenarios based on the weighting approach. Yang et al. [25] introduced an improved evolutionary optimization algorithm for multi-objective operation of the reservoir systems. They also conducted a comparative study among the proposed models and other evolutionary algorithms using the benchmark problems.
Amirkhani et al. [26] used the non-dominated sorting genetic algorithm (NSGAII) coupled with a water quality model for bi-objective operation of the Karaj reservoir in Iran. Minimization of the total dissolved solids and temperature difference between reservoir inflow and outflow were considered as the objective functions. Qi et al. [27] developed a memetic multi-objective immune algorithm for multi-objective reservoir flood control and compared the results with those of the other evolutionary algorithms. Adeyemo and Stretch [28] presented a review of various hybrid evolutionary algorithms used to solve the reservoir operations with different objectives. Karami et al. [29] introduced a hybrid gravitational algorithm to minimize the water supply deficits in a two-reservoir system in Iran and compared the results with those of the common evolutionary algorithms. Li [30] developed a data-driven optimization-simulation tool based on the fuzzy logic control and genetic algorithm for real-time control of downstream flooding.
These researches indicated that MOEAs are more effective in solving multi-objective problems compared to classical methods. These methods, however, may suffer from inefficiency, especially in large scale problems. Consequently, the development of efficient and effective methods with an emphasis on reducing the computational costs can lead to significant progress in solving multi-objective reservoir operation problems.
This paper presents a CA-based methodology for the multi-objective operation of multi-reservoir systems. The proposed method consists of two parallel CA methods which are used to solve each of the single objective problems using an SA-based numerical transition rule. An interaction mechanism between the CA methods is devised at each iteration of the CA method to guide the solution process to find the optimal front of the original multi-objective problem. An exchange mechanism is devised for implementing the interaction between two parallel CA methods in which each CA method is randomly fed with the solution found by other CA methods at each iteration of the CA. In order to investigate the performance of the proposed method, the problem of bi-objective monthly operation of the Dez–Gotvand–Masjed Soleyman system in Iran with water supply and hydropower production objectives is solved and the results are presented and compared with those of the non-dominated sorting genetic algorithm (NSGAII) as one of the well-known multi-objective evolutionary algorithms. The results indicate that the proposed methodology is highly efficient and capable of producing comparable solution to those of NSGAII while requiring much less computational efforts.

2. Problem Definition

Reservoir systems are often operated to simultaneously meet several objectives and operation policies such as water supply, flood control, hydropower generation, sediment flushing, recreational uses, etc. Although the definition of objectives depends on the multi-reservoir system properties, previous studies show that in many cases, water supply and hydropower objectives are the most important objectives to be considered. Here, the problem of the bi-objective operation of the multi-reservoir system with two main objective of water supply and hydropower generation is considered. The water supply objective is defined by the minimization of the sum of squared deficits of the releases from water demands and the hydropower generation objective is defined as the minimization of the sum of the generated power deviation from maximum capacity of hydropower plant as followings:
Min       F w s s y s t e m = n = 1 N R t = 1 N T ( max ( D t n R t n , 0 ) D m a x n ) 2
Min       F H y s y s t e m = n = 1 N R t = 1 N T ( 1 P t n P max n ) 2
Subject to:
S t + 1 = S t + I t M ( R t )             t = 1 , , N T
S min n S t n S max n               t = 1 , , N T + 1       ,       n = 1 , , N R
R min n R t n R max n               t = 1 , , N T       ,       n = 1 , , N R
where:
  • F w s s y s t e m —Water supply objective function of the system
  • F H y s y s t e m —Hydropower objective function of the system
  • D t n —Water demand of nth reservoir at period t (MCM)
  • D max n —Maximum water demand of nth reservoir during operation periods (MCM)
  • R t n —Release of nth reservoir at period t (MCM)
  • NT—Number of operation periods
  • NR—Number of reservoirs
  • P t n —Hydropower generation of nth reservoir at period t (MW)
  • P max n —Hydropower plant capacity of nth reservoir (MW)
  • S t —Vector of storage volumes at period t (MCM)
  • S t + 1 —Vector of storage volumes at period t + 1 (MCM)
  • I t —Vector of net inflow to the system at period t (MCM)
  • R t —Vector of releases from the system at period t (MCM)
  • M—The matrix showing the connectivity of the reservoirs
  • S max n —Maximum storage of nth reservoir (MCM)
  • S min n —Minimum storage of nth reservoir (MCM)
  • R max n —Maximum release of nth reservoir (MCM)
  • R min n —Minimum release of nth reservoir (MCM)
Generated power for each reservoir is a function of discharge and the available effective head over the turbine defined as:
P t = min ( ( ρ × g × η × Q t × H t 10 6 × P F × C ) ,   P max )
H t = ( E t + E t + 1 2 ) T W L
where:
  • ρ —Water density (kg/m3)
  • G—Gravity acceleration (m/s2)
  • η —Hydropower plant efficiency
  • PF—Hydropower Plant Factor
  • Q t —Release through turbines at period t (MCM)
  • H t —Effective head on the turbines at period t (m)
  • E t —Water level elevation of the reservoir at period t (m)
  • TWL—Tail water level (m)
  • C—Coefficient for converting volume (MCM) to discharge (m3/s)
The water level elevation is calculated from elevation-storage relationship of the reservoirs defined as:
E t = a 1 S t 3 + b 1 S t 2 + c 1 S t + d 1
where Et is the water level elevation of the reservoir at period t (m), St is the storage volume of the reservoir at period t (MCM) and a1, b1, c1 and d1 are the constant coefficients obtained by fitting Equation (8) to the available data.
Similarly, the tail water level at the downstream of the hydropower plant required for the calculation of effective head on the turbines can be obtained from the reservoir release by the following equation:
T W L t = a 2 R t 3 + b 2 R t 2 + c 2 R t + d 2
where TWLt is the tail water level downstream of the hydropower plant at period t (m), Rt is the release of the reservoir at period t (MCM) and a2, b2, c2 and d2 are the constant coefficients of the equation which are obtained by fitting the equations to the historical data of each reservoir.

3. Multi-Reservoir Parallel Cellular Automata-Simulated Annealing (MPCA-SA)

The first step in using the cellular automata method to solve any optimization problem is to define the four main components of the method, including cell, cell state, neighborhood, and transition rule. These components are generally defined based on the physical characteristics of the problem in hand and can, therefore, significantly/marginally vary from one problem to another. However, proper definition of these components and in particular the transition rule significantly affects the efficiency and effectiveness of the method.
The proposed MPCA-SA method is an extended version of the PCA method first introduced by Afshar and Hajiabadi [31] for the bi-objective operation of single-reservoir systems. The PCA method has been developed in line with the conditions governing single-reservoir problems, and the use of this method in multi-reservoir problems needs fundamental modifications and changes in the components of cellular automata. In particular, the PCA method uses analytical transition rules which cannot be readily extended to multi-reservoir problems due to limitation stemming from strong nonlinearity and non-convexity of multi-reservoir problems.
In the proposed MPCA-SA method, a set of single-objective CA methods are devised, which operate in parallel with each other. An interaction between the parallel CA methods is devised and carried out during the solution process, which leads to the optimal front rather than single objective solutions. The components of cellular automata are defined based on the characteristics of the multi-reservoir problems for improved efficiency and effectiveness.
In this method, each instance of the time at the beginning and the end of each operation period is considered as the cell and the storage volume of the reservoirs are considered as the cell state. The cell state is, therefore, defined as a vector with a dimension equal to the number of reservoirs in the system whose members show the values of the storage volume of each reservoir, shown as follows:
Cell     State j = [ S j 1 , S j 2 , , S j N R ]  
The neighborhood of each internal cell is defined as the collection of the previous and next cells, while only one cell is considered as the neighborhood of the boundary cells which is schematically shown in Figure 1.
Definition of the transition rules as the vital part of CA is the last step of each CA-based formulation. In CA, the transition rule is normally defined as the solution of a local optimization sub-problem, which is defined in connection with the original optimization problem considering the physical characteristics of the multi-reservoir system problem and localized property of the storage volumes. Referring to the neighborhood definition shown in Figure 1, the local transition rule for the cell j is defined as the problem of minimizing the original objective functions projected onto the cell level. Projection of the problems objective functions along with their constraints to the jth cell level can be easily achieved by assuming all cell states to be constant, except for the jth cell state, to arrive at the local optimization problems as follows:
Min       ( F w s s y s t e m ) j = n = 1 N R ( ( max ( D j 1 n R j 1 n , 0 ) D max n ) 2 + ( max ( D j n R j n , 0 ) D max n ) 2 )
Min       ( F H y s y s t e m ) j = n = 1 N R ( ( P max n P j 1 n P max n ) 2 + ( P max n P j n P max n ) 2 )
Subject to:
S j + 1 = S j + I j M   R j
S j = S j 1 + I j 1 M   R j 1
S min n S j n S max n
R min n R j n R max n              
R min n R j 1 n R max n
where ( F w s s y s t e m ) j and ( F H y s y s t e m ) j are local objective functions for the water supply and hydropower generation, respectively.
Using a penalty method, the constrained local problem for the jth cell can be converted to the unconstrained local problem as follows:
Min       ( F w s s y s t e m ) j = n = 1 N R ( ( max ( D j 1 n R j 1 n , 0 ) D max n ) 2 + ( max ( D j n R j n , 0 ) D max n ) 2 ) + α p n = 1 N R ( C S V C e l l ) n
Min       ( F H y s y s t e m ) j = n = 1 N R ( ( P max n P j 1 n P max n ) 2 + ( P max n P j n P max n ) 2 ) + α p n = 1 N R ( C S V C e l l ) n
where ( C S V C e l l ) n is the violation of local constraints in the jth cell for the nth reservoir and αp is the penalty factor.
The local optimization sub-problem represented by Equations (18) and (19) with decision variables equal to the number of reservoirs in the system is a small-scale optimization problem which can be solved by any optimization methods. The local optimization problem, however, is a nonlinear and nonconvex optimization problem, which rules out the use of traditional optimization methods. On the other hand, using the evolutionary population-based methods can undermine the efficiency of the method, since many local optimization problems equal to the number of operation periods is solved at each iteration of CA. It therefore seems that using an iterative evolutionary algorithm to solve the local sub-problems would be more appropriate as it leads to more efficiency of the CA method. Here, the simulated annealing (SA) method acting as a numerical transition rule is used to solve the local sub-problems.

Simulated Annealing (SA)

Simulated annealing is a probabilistic optimization method proposed by Kirkpatrick et al. [32] in 1983. The standard simulation annealing algorithm starts by defining an initial point and initial temperature and continues by searching for the optimal solution via two nested loops. The inner loop is responsible for the thermal equilibrium of the search while the outer loop relates to the cooling process. In the thermal equilibrium loop, the search process starts with a random initial solution. The fitness of the solution is then calculated using the problem objective function. A new solution point is generated in the neighborhood of the initial solution using a generation function, and its fitness is calculated. If the new solution has a better fitness, it is accepted as the new solution of the problem; otherwise, it is accepted with the accepting probability defined as:
P = exp ( Δ F T )
where ΔF is the fit difference between the fitness of old and generated solutions and T is a parameter referred to as the temperature. The temperature parameter is initially set to be a large value and its value is reduced to a small value via the cooling process. Normally several iterations are carried out in the thermal equilibrium loop at a constant temperature. After the number of iterations of the inner loop is completed, the temperature is reduced in the cooling loop, and again the searches continue for new solutions at the new constant temperature. The cooling process is continued until the stopping criteria are met.
Here, in the MPCA-SA method, the SA component, employed as a numerical transition rule to update the cell states, is not carried out in its standard form and only the thermal equilibrium loop is used, and the cooling process is combined with the CA method. It has already been shown that this leads to higher efficiency of the method without any adverse effect on the effectiveness.
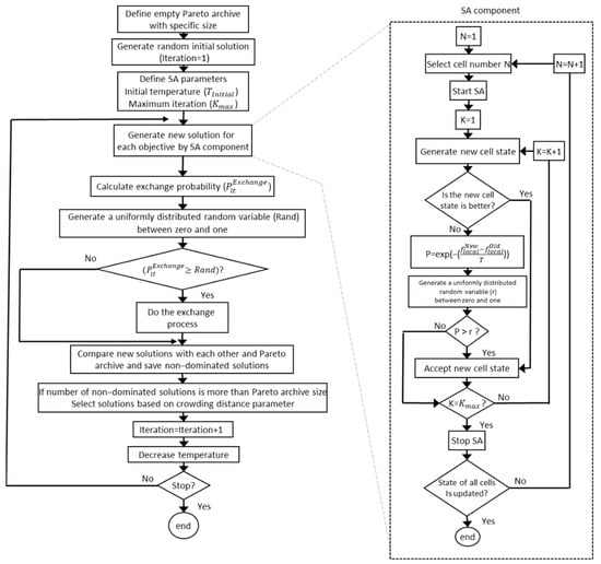
The process of solving the problem starts with randomly generating a set of initial guesses for the cell state, here the reservoirs storage volumes and setting a high enough value for the temperature. Then, the local optimization problems defined on each cell are considered in turn and solved using only the equilibrium loop of the SA method at the constant temperature and a limited number of iterations. Once all the cells are covered, the cell states are simultaneously updated, and an iteration of the CA is completed. The temperature is then reduced using the cooling strategy and the next CA iteration is carried out and the new set of cell states are obtained. The CA iteration are continued until the convergence criteria is met. Figure 2 schematically describes the solution process by the proposed MPCA-SA method.
The cooling strategy is defined here by the following equation:
T i t = α T 0
Here, Tit is temperature value at the current iteration, T0 is the initial temperature and α is cooling rate that ranges usually between 0.8 and 0.99.
The solution process described so far would logically lead to solutions of the two single-objective optimization problems defined by Equations (1)–(9). In order to use this solution process for finding the optimal front of the bi-objective optimization problem in hand, an interaction mechanism between these two CA methods and their solutions at each CA iteration is devised. This interaction is implemented by using the solution found by one of the CAs as the initial solution of the other one in a probabilistic manner referred to as an exchange mechanism. Three different exchange mechanism are considered are as follows:
The first approach (MPCA-SA1): In the first approach, the probability of performing the exchange process in all CA iterations is set to a constant value set by the user.
P i t E x c h a n g e = λ  
The second approach (MPCA-SA2): In this approach, the probability of performing the exchange process in each iteration of MPCA-SA2 is not constant and decreases as the method progresses.
P i t E x c h a n g e = λ   exp ( ( i t i t max ) ( 1 i t i t max ) )
where
  • P i t E x c h a n g e —Probability of exchange in the iteration it
  • λ —Initial exchange probability factor set by the user
  • it—Current iteration number
  • itmax—Maximum number of iterations
According to Equation (23), the exchange probability starts with a high initial value at the beginning of the process and decreases as the method progresses so that the exchange probability reaches a small value near zero at the final iterations of the method.
The third approach (MPCA-SA3): this approach is similar to MPCA-SA1 with the difference being that the initial solutions of the CAs are randomly decided from the Pareto archive, if an exchange of the solutions is required, while the probability of performing the exchange process in all CA iterations is set to a constant value set by the user.

4. Case Study: Dez–Gotvand–Masjed Soleyman System

This section describes the problem of bi-objective operation of a multi-reservoir system in southwestern Iran, including the reservoirs of the Dez Dam, Gotvand Dam, and Masjed Soleyman Dam. All reservoirs in this multi-reservoir system are located in Khuzestan, southwestern Iran. Figure 3 schematically shows the layout and location of the system and its reservoirs. The three-reservoir system is located exactly above the confluence of two important rivers, i.e., Karun and Dez, and has three important areas of water demand and three hydroelectric power plants. The water demand of the system includes the uses of Ahwaz (drinking, industry, and agriculture) and two separate agricultural areas downstream of Dez and Gotvand reservoirs. Figure 4 represents the water demand of each target area during the operation period. In this paper, the monthly operation of the Dez–Gotvand-Masjed Soleyman system is considered for 5 years from October 2012 to September 2017.
Dez is the first reservoir in the three-reservoir system built on the Dez River and its main objectives are water supply for irrigation and hydropower generation. Gotvand is one of the reservoirs built on the Karun River to generate hydropower and supply water for agricultural and industrial demands. Masjed Soleyman is one of the largest hydropower plants in Iran and is also built on the Karun River, upstream of Gotvand, with the main purpose of hydropower generation especially at the peak load of the power network. Table 1 shows the objectives and physical characteristics of each reservoir and Table 2 shows the constant coefficients of the elevation storage and tail water level equations for each reservoir obtained by fitting historical data to Equations (8) and (9).

5. Results and Discussion

In this section, the bi-objective operation of the Dez-Gotvand-Masjed Soleyman, a three-reservoir system, has been considered to evaluate the efficiency and performance of MPCA-SA. Furthermore, the problem is also solved using the NSGAII method, as one of the most common evolutionary algorithms, in order to assess the performance of MPCA-SA in terms of solutions quality and computational costs.
The hypervolume parameter is used to evaluate the quality of the Pareto set and compare the results obtained by the proposed methods quantitatively. The hypervolume parameter is defined as the area of coverage of obtained Pareto set with respect to the objective space for a bi-objective problem. Here, the objective space is determined by a reference point and the hypervolume is considered as the ratio of objective space that is dominated by the obtained Pareto set. Hence, the best value for the hypervolume parameter is 1 and the worst value is 0. Figure 5 schematically shows how to calculate the hypervolume parameter for a bi-objective minimization problem.
Table 3 shows the results obtained by NSGAII for the three-reservoir system Dez–Gotvand–Masjed Soleyman. MPCA-SA solutions are obtained using only 10 iterations for the thermal equilibrium loop (inner loop) of the SA component. The size of the Pareto archive is set to be 20 in all methods. The values of the parameter λ in the first, second, and third approaches are set to be 0.1, 0.15, and 0.1, respectively, and the maximum number of iterations is considered to be 8000 for all methods. The reference point with coordinates (18, 35) is considered to determine the objective space used to calculate the hypervolume parameter for all methods. Moreover, the minimum value of the objective functions which represent the end points of the Pareto front are shown in Table 3 for all methods.
In NSGAII method, a single-point crossover and one-bit mutation is used and crossover and mutation operator is applied to 70 and 10 percent of population. The maximum number of iterations is equal to 200,000 and a population size of 200 is considered for the NSGAII method.
As shown in Table 3, while the two of proposed methods produce results comparable to that of NSGAII, the MPCA-SA3 clearly outperforms the NSGAII in both the quality of endpoint solutions and computational effort. In fact, the computational cost of MPCA-SA methods is only 1.2% of the computational cost of the NSGAII method.
All MPCA-SA methods perform better than NSGAII in finding the minimum value of hydropower objective; however, in finding the minimum value of water supply objective, only MPCA-SA3 has a better solution than NSGAII. Moreover, the hypervolume parameter shows that the quality of Pareto solutions obtained by all MPCA-SA methods is as good as NSGAII. Figure 6 shows the Pareto fronts produced by various methods.
As seen in Figure 6, while the first two MPCA-SA methods produce a front comparable to NSAGII, the MPCA-SA3 Pareto front extends far beyond that of NSAGII, and in particular dominates the NSAGII front as we move the front water supply endpoint to the hydropower endpoint.
Early experiments showed that the exchange probability factor λ had a significant effect on the efficiency and quality of the solutions obtained. This is due to the fact that the exchange probability balances between exploration and exploitation characteristics of the method. For this, a set of experiments are carried out to assess the effect of the exchange probability factor λ on the final solution and find its optimal value. Figure 7 shows the effect of the number of CA iteration and the value of the λ parameter on the efficiency represented by the computational time and effectivity represented by the hypervolume ratio defined as:
Hypervolume   Ratio Method = Hypervolume Method Hypervolume NSGAII  
A value of Hypervolume Ratio greater than 1 for a method shows better performance compared to the NSAGII method, and vice versa.
The results indicate that increasing the value of the parameter λ leads to a deterioration of the results of the method if the first and third approaches are used to perform the exchange process. However, the MPCA-SA2 method is seen to be less sensitive to the value of the λ parameter. Additionally, the results indicate that the first and second exchange approaches will enjoy a higher convergence rate when an optimal value of the λ parameter is used.
The results of Figure 7 and values of the hypervolume ratio show that while the MPCA-SA3 method can find a comparable Pareto set to that of NSGAII in half of its computational time, the MPCA-SA1 and MPCA-SA2 require only 20% of their computational effort to achieve a high rate of convergence and the good quality of the Pareto set, which can be comparable to that of NSGAII.
Another experiment is also carried out to assess the effect of the number of the thermal equilibrium loop iterations on the quality of the final solution and computational costs. Figure 8 shows the effect of the number of iterations of the thermal equilibrium loop of the SA component on the results of the MPCA-SA2 method and the computational cost for the value of λ parameter equal to 0.15.
As can be seen from Figure 8, increasing the number of iterations of the SA thermal equilibrium loop up to 10 reduces the number of the CA iterations needed for the convergence of the MPCA-SA2 method without any significant effect on the computational cost of the method. On the other hand, the results show that increasing the number of the equilibrium iteration beyond 10 would only increases the computational time without any significant effect on the quality of the solution.

6. Conclusions

The present study presented a powerful and efficient optimization method based on the cellular automata method for the bi-objective operation of multi-reservoir systems. The method was composed of two interacting single-objective cellular automata methods acting in parallel, each used for optimizing one of the objectives of the original problem. An interaction mechanism was devised between two CAs to construct the optimal front out of the solutions of the single objective problems. The interaction between the CA methods was based on a probabilistic exchange process in which the initial solution of each CA method at each CA iteration is replaced by the solution of the other CA method or a solution from the Pareto archive. A partial simulated annealing method was used in MPCA-SA as a numerical transition rule to solve the local optimization problems. The bi-objective operation of the Dez–Gotvand–Masjed Soleyman three-reservoir system in Khuzestan and southwestern Iran for a period of 60 months was considered to evaluate the performance of this method. The results showed that the MPCA-SA method was able to produce solutions comparable to those of NSGAII with a much reduced computational cost equal to 1.2% of the NSGAII computational cost.

Author Contributions

Conceptualization, M.H.A.; methodology, R.H.; supervision, M.H.A.; writing—original draft, R.H. All authors have read and agreed to the published version of the manuscript.

Funding

This research received no external funding.

Institutional Review Board Statement

Not applicable.

Informed Consent Statement

Not applicable.

Conflicts of Interest

The authors declare no conflict of interest.

References

  1. Deb, K. Multi-Objective Optimization Using Evolutionary Algorithms; John Wiley & Sons: Hoboken, NJ, USA, 2001; Volume 16. [Google Scholar]
  2. Coello, C.A.C.; Lamont, G.B.; Van Veldhuizen, D.A. Evolutionary Algorithms for Solving Multi-Objective Problems; Springer: New York, NY, USA, 2007; Volume 5. [Google Scholar]
  3. Labadie, J.W. Optimal operation of multireservoir systems: State-of-the-art review. J. Water Resour. Plan. Manag. 2004, 130, 93–111. [Google Scholar] [CrossRef]
  4. Croley, T.E.; Raja Rao, K.N. Multiobjective risks in reservoir operation. Water Resour. Res. 1979, 15, 807–814. [Google Scholar] [CrossRef]
  5. Tauxe, G.W.; Inman, R.R.; Mades, D.M. Multiobjective dynamic programing with application to a reservoir. Water Resour. Res. 1979, 15, 1403–1408. [Google Scholar] [CrossRef]
  6. Yeh, W.W.; Becker, L. Multiobjective analysis of multireservoir operations. Water Resour. Res. 1982, 18, 1326–1336. [Google Scholar] [CrossRef]
  7. Mohan, S.; Raipure, D.M. Multiobjective analysis of multireservoir system. J. Water Resour. Plan. Manag. 1992, 118, 356–370. [Google Scholar] [CrossRef]
  8. Liang, Q.; Johnson, L.E.; Yu, Y. A comparison of two methods for multiobjective optimization for reservoir operation 1. JAWRA J. Am. Water Resour. Assoc. 1996, 32, 333–340. [Google Scholar] [CrossRef]
  9. Foued, B.A.; Sameh, M. Application of goal programming in a multi-objective reservoir operation model in Tunisia. Eur. J. Oper. Res. 2001, 133, 352–361. [Google Scholar] [CrossRef]
  10. Higgins, A.; Archer, A.; Hajkowicz, S. A stochastic non-linear programming model for a multi-period water resource allocation with multiple objectives. Water Resour. Manag. 2008, 22, 1445–1460. [Google Scholar] [CrossRef]
  11. Verma, M.K.; Shrivastava, R.K.; Tripathi, R.K. Evaluation of min-max, weighted and preemptive goal programming techniques with reference to mahanadi reservoir project complex. Water Resour. Manag. 2010, 24, 299–319. [Google Scholar] [CrossRef]
  12. Akbari, M.; Afshar, A.; Mousavi, S.J. Multi-objective reservoir operation under emergency condition: A bbaspour reservoir case study with non-functional spillways. J. Flood Risk Manag. 2014, 7, 374–384. [Google Scholar] [CrossRef]
  13. Mamun, A.; Shawwash, Z.; Abdalla, A.; Li, J.; Siu, T. Application of a goal programming algorithm to incorporate environmental requirements in a multi-objective Columbia River Treaty Reservoir optimization model. Can. Water Resour. J. Rev. Can. Ressour. Hydr. 2015, 40, 111–125. [Google Scholar] [CrossRef]
  14. Haguma, D.; Leconte, R. Long-term planning of water systems in the context of climate non-stationarity with deterministic and stochastic optimization. Water Resour. Manag. 2018, 32, 1725–1739. [Google Scholar] [CrossRef]
  15. Bian, J.Q.; Dong, Z.C.; Jia, Y.F.; Zhong, D.Y. Research on the multi-objective optimal operation of cascade reservoirs in the upper and middle Yellow River basin. Water Sci. Technol. Water Supply 2019, 19, 1918–1928. [Google Scholar] [CrossRef] [Green Version]
  16. He, Z.; Zhou, J.; Mo, L.; Qin, H.; Xiao, X.; Jia, B.; Wang, C. Multiobjective reservoir operation optimization using improved multiobjective dynamic programming based on reference lines. IEEE Access 2019, 7, 103473–103484. [Google Scholar] [CrossRef]
  17. Kim, T.; Heo, J.H.; Jeong, C.S. Multireservoir system optimization in the Han River basin using multi-objective genetic algorithms. Hydrol. Process. 2006, 20, 2057–2075. [Google Scholar] [CrossRef]
  18. Chen, L.; McPhee, J.; Yeh, W.W.G. A diversified multiobjective GA for optimizing reservoir rule curves. Adv. Water Resour. 2007, 30, 1082–1093. [Google Scholar] [CrossRef]
  19. Afshar, A.; Sharifi, F.; Jalali, M.R. Non-dominated archiving multi-colony ant algorithm for multi-objective optimization: Application to multi-purpose reservoir operation. Eng. Optim. 2009, 41, 313–325. [Google Scholar] [CrossRef]
  20. Chang, L.-C.; Chang, F.-J. Multi-objective evolutionary algorithm for operating parallel reservoir system. J. Hydrol. 2009, 377, 12–20. [Google Scholar] [CrossRef]
  21. Liu, X.; Guo, S.; Liu, P.; Chen, L.; Li, X. Deriving Optimal Refill Rules for Multi-Purpose Reservoir Operation. Water Resour. Manag. 2011, 25, 431–448. [Google Scholar] [CrossRef]
  22. Fallah-Mehdipour, E.; Haddad, O.B.; Mariño, M.A. MOPSO algorithm and its application in multipurpose multireservoir operations. Hydroinform. J. 2011, 13, 794–811. [Google Scholar] [CrossRef] [Green Version]
  23. Wu, Y.; Chen, J. Estimating irrigation water demand using an improved method and optimizing reservoir operation for water supply and hydropower generation: A case study of the Xinfengjiang reservoir in southern China. Agric. Water Manag. 2013, 116, 110–121. [Google Scholar] [CrossRef]
  24. Hajiabadi, R.; Zarghami, M. Multi-objective reservoir operation with sediment flushing; case study of Sefidrud reservoir. Water Resour. Manag. 2014, 28, 5357–5376. [Google Scholar] [CrossRef]
  25. Yang, T.; Gao, X.; Sellars, S.L.; Sorooshian, S. Improving the multi-objective evolutionary optimization algorithm for hydropower reservoir operations in the California Oroville-Thermalito complex. Environ. Model. Softw. 2015, 69, 262–279. [Google Scholar] [CrossRef] [Green Version]
  26. Amirkhani, M.; Bozorg-Haddad, O.; Fallah-Mehdipour, E.; Loáiciga, H.A. Multiobjective reservoir operation for water quality optimization. J. Irrig. Drain. Eng. 2016, 142, 4016065. [Google Scholar] [CrossRef]
  27. Qi, Y.; Bao, L.; Sun, Y.; Luo, J.; Miao, Q. A memetic multi-objective immune algorithm for reservoir flood control operation. Water Resour. Manag. 2016, 30, 2957–2977. [Google Scholar] [CrossRef]
  28. Adeyemo, J.; Stretch, D. Review of hybrid evolutionary algorithms for optimizing a reservoir. S. Afr. J. Chem. Eng. 2018, 25, 22–31. [Google Scholar] [CrossRef]
  29. Karami, H.; Farzin, S.; Jahangiri, A.; Ehteram, M.; Kisi, O.; El-Shafie, A. Multi-reservoir system optimization based on hybrid gravitational algorithm to minimize water-supply deficiencies. Water Resour. Manag. 2019, 33, 2741–2760. [Google Scholar] [CrossRef]
  30. Li, J. A data-driven improved fuzzy logic control optimization-simulation tool for reducing flooding volume at downstream urban drainage systems. Sci. Total Environ. 2020, 732, 138931. [Google Scholar] [CrossRef] [PubMed]
  31. Afshar, M.H.; Hajiabadi, R. A Novel Parallel Cellular Automata Algorithm for Multi-Objective Reservoir Operation Optimization. Water Resour. Manag. 2018, 32, 785–803. [Google Scholar] [CrossRef]
  32. Kirkpatrick, S.; Gelatt, C.D.; Vecchi, M.P. Optimization by Simulated Annealing. Science 1983, 220, 671–680. [Google Scholar] [CrossRef]
Figure 1. Definition of cell neighborhoods; (a) left boundary cell; (b) internal cell; (c) right boundary cell.
Figure 1. Definition of cell neighborhoods; (a) left boundary cell; (b) internal cell; (c) right boundary cell.
Water 13 02740 g001
Figure 2. Flowchart of MPCA−SA Method.
Figure 2. Flowchart of MPCA−SA Method.
Water 13 02740 g002
Figure 3. Location of the Dez–Gotvand–Masjed Soleyman system.
Figure 3. Location of the Dez–Gotvand–Masjed Soleyman system.
Water 13 02740 g003
Figure 4. Water demand of different areas in the three-reservoir system of Dez–Gotvand–Masjed Soleyman.
Figure 4. Water demand of different areas in the three-reservoir system of Dez–Gotvand–Masjed Soleyman.
Water 13 02740 g004
Figure 5. Calculation of hypervolume parameter for a bi-objective minimization problem.
Figure 5. Calculation of hypervolume parameter for a bi-objective minimization problem.
Water 13 02740 g005
Figure 6. Pareto points obtained by different methods for Dez–Gotvand–Masjed Soleyman system.
Figure 6. Pareto points obtained by different methods for Dez–Gotvand–Masjed Soleyman system.
Water 13 02740 g006
Figure 7. The effect of λ value on the results of different MPCA-SA methods.
Figure 7. The effect of λ value on the results of different MPCA-SA methods.
Water 13 02740 g007
Figure 8. Effect of the iterations number of SA thermal equilibrium loop on the MPCA-SA2 results.
Figure 8. Effect of the iterations number of SA thermal equilibrium loop on the MPCA-SA2 results.
Water 13 02740 g008
Table 1. The characteristics of the Dez–Gotvand–Masjed Soleyman system.
Table 1. The characteristics of the Dez–Gotvand–Masjed Soleyman system.
ParameterMasjed SoleymanGotvandDez
Main objectivesHydropower generationWater supply and Hydropower generationWater supply and Hydropower generation
Maximum storage (MCM)26146713174
Minimum storage (MCM)210500467
Hydropower Plant Factor (PF)0.250.30.44
Hydropower plant efficiency0.920.930.9
Hydropower plant capacity (MW)20001500520
Maximum flow of turbines (m3/s)16001265357
Table 2. Coefficients of elevation-storage and tail water level equations for each reservoir.
Table 2. Coefficients of elevation-storage and tail water level equations for each reservoir.
CoefficientsMasjed SoleymanGotvandDez
a19 × 10−64 × 10−910−9
b1(−5.7) × 10−3(−3) × 10−5(−1) × 10−5
c11.36710.09420.0544
d1247.53104.73251.81
a2(−4) × 10−11(−2) × 10−11(−5) × 10−10
b210−72 × 10−710−6
c20.0028(−1) × 10−50.0122
d2228.6288.005170.54
Table 3. The results of different methods for Dez–Gotvand–Masjed Soleyman system.
Table 3. The results of different methods for Dez–Gotvand–Masjed Soleyman system.
MethodIterationsTime (s)Minimum Value of Water Supply ObjectiveMinimum Value of Hydropower ObjectiveHypervolume
F w s min F H y min
MPCA-SA1
(λ = 0.1)
80002973.90.8916.980.44
MPCA-SA2
(λ = 0.15)
80003116.20.7816.770.44
MPCA-SA3
(λ = 0.1)
80003090.10.716.760.44
NSGAII200,000254,7200.7217.150.44
Publisher’s Note: MDPI stays neutral with regard to jurisdictional claims in published maps and institutional affiliations.

Share and Cite

MDPI and ACS Style

Afshar, M.H.; Hajiabadi, R. Application of Cellular Automata in Bi-Objective Operation of Multi Reservoir Systems. Water 2021, 13, 2740. https://doi.org/10.3390/w13192740

AMA Style

Afshar MH, Hajiabadi R. Application of Cellular Automata in Bi-Objective Operation of Multi Reservoir Systems. Water. 2021; 13(19):2740. https://doi.org/10.3390/w13192740

Chicago/Turabian Style

Afshar, Mohammad Hadi, and Reza Hajiabadi. 2021. "Application of Cellular Automata in Bi-Objective Operation of Multi Reservoir Systems" Water 13, no. 19: 2740. https://doi.org/10.3390/w13192740

APA Style

Afshar, M. H., & Hajiabadi, R. (2021). Application of Cellular Automata in Bi-Objective Operation of Multi Reservoir Systems. Water, 13(19), 2740. https://doi.org/10.3390/w13192740

Note that from the first issue of 2016, this journal uses article numbers instead of page numbers. See further details here.

Article Metrics

Back to TopTop