Applying the Systems Approach to Decompose the SuDS Decision-Making Process for Appropriate Hydrologic Model Selection
Abstract
1. Introduction
2. Materials and Methods
2.1. Outline of the Proposed Framework
2.2. Classification of Model Complexity
2.3. Case Study
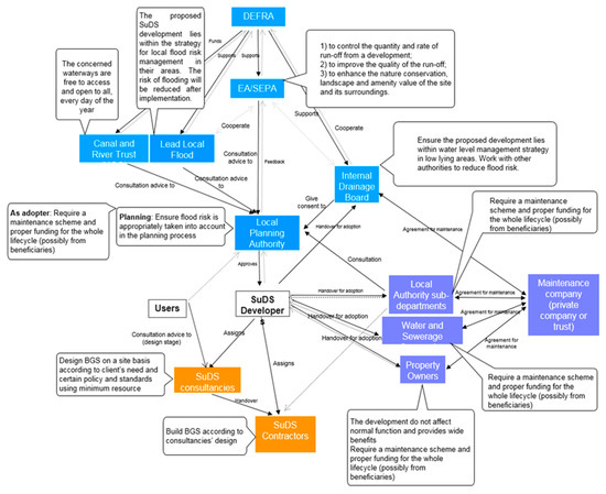
2.4. Identification of Key Stakeholders
2.5. Understanding Stakeholders’ Priorities
2.5.1. Questionnaire Survey
2.5.2. Analytic Network Process (ANP) for Understanding Decision-Making in SuDS
3. Results and Discussion
3.1. Stakeholder Mapping
3.2. Stakeholder Priorities
3.3. Selection of Modelling Approach
4. Conclusions
Supplementary Materials
Author Contributions
Funding
Acknowledgments
Conflicts of Interest
References
- United Nations. The Speed of Urbanization around the World. Population Facts. 2018. Available online: https://www.un.org/en/development/desa/population/publications/pdf/popfacts/PopFacts_2018-1.pdf (accessed on 11 January 2019).
 - Rauch, W.; Seggelke, K.; Brown, R.; Krebs, P. Integrated Approaches in Urban Storm Drainage: Where Do We Stand? Environ. Manag. 2005, 35, 396–409. [Google Scholar] [CrossRef]
 - Bamford, T.B.; Balmforth, D.J.; Lai, R.H.H.; Martin, N. Understanding the Complexities of Urban Flooding through Integrated Modelling. In Proceedings of the 11th International Conference on Urban Drainage, Edinburgh, Scotland, UK, 31 August–5 September 2008. [Google Scholar]
 - Chen, A.S.; Djordjević, S.; Leandro, J.; Savić, D.A. An Analysis of the Combined Consequences of Pluvial and Fluvial Flooding. Water Sci. Technol. 2010, 62, 1491–1498. [Google Scholar] [CrossRef]
 - Sto. Domingo, N.D.; Refsgaard, A.; Mark, O.; Paludan, B. Flood Analysis in Mixed-Urban Areas Reflecting Interactions with the Complete Water Cycle through Coupled Hydrologic-Hydraulic Modelling. Water Sci. Technol. 2010, 62, 1386–1392. [Google Scholar] [CrossRef]
 - Ward, S.; Farmani, R.; Atkinson, S.; Butler, D.; Hargreaves, A.; Cheng, V.; Denman, S.; Echenique, M. Towards an Integrated Modelling Framework for Sustainable Urban Development. In Proceedings of the 9th International Conference on Urban Drainage Modelling, Belgrade, Serbia, 4–7 September 2012. [Google Scholar]
 - Bach, P.M.; Rauch, W.; Mikkelsen, P.S.; Mccarthy, D.T.; Deletic, A. Environmental Modelling & Software A Critical Review of Integrated Urban Water Modelling - Urban Drainage and Beyond. Environ. Model. Softw. 2014, 54, 88–107. [Google Scholar] [CrossRef]
 - Kroll, S.; Fenu, A.; Wambecq, T.; Weemaes, M.; Van Impe, J.; Willems, P. Energy Optimization of the Urban Drainage System by Integrated Real-Time Control during Wet and Dry Weather Conditions. Urb. Water J. 2018, 15, 362–370. [Google Scholar] [CrossRef]
 - Woods-Ballard, B.; Kellagher, R.; Martin, P.; Jefferies, C.; Bray, R.; Shaffer, P. The SUDS Manual; CIRIA: London, UK, 2015. [Google Scholar]
 - Lai, E.; Lundie, S.; Ashbolt, N.J. Review of Multi-Criteria Decision Aid for Integrated Sustainability Assessment of Urban Water Systems. Urb. Water J. 2008, 5, 315–327. [Google Scholar] [CrossRef]
 - Thampapillai, D.J. Environmental Economics; Oxford University Press: Melbourne, Australia, 1991. [Google Scholar]
 - Pearce, D.; Atkinson, G.; Mourato, S. Cost Benefit Analysis and the Environment: Recent Developments; Organisation for Economic Co-operation and Development: Paris, French, 2006. [Google Scholar]
 - Arrow, K.J.; Cropper, M.L.; Eads, G.C.; Hahn, R.W.; Lave, L.B.; Noll, R.G.; Stavins, R.N. Is there a role for benefit-cost analysis in environmental, health, and safety regulation? Environm. Dev. Econom. 1997, 2, 195–221. [Google Scholar] [CrossRef][Green Version]
 - Ossa-Moreno, J.; Smith, K.M.; Mijic, A. Economic Analysis of Wider Benefits to Facilitate SuDS Uptake in London, UK. Sustain. Cities Soc. 2017, 28, 411–419. [Google Scholar] [CrossRef]
 - Liu, Y.; Bralts, V.F.; Engel, B.A. Evaluating the Effectiveness of Management Practices on Hydrology and Water Quality at Watershed Scale with a Rainfall-Runoff Model. Sci. Total Environ. 2015, 511, 298–308. [Google Scholar] [CrossRef]
 - Resource Assessment Commission. Multi-Criteria Analysis as a Resource Assessment Tool; Australian Government Publishing Service: Canberra, Australia, 1992. [Google Scholar]
 - Belton, V.; Stewart, T.J. Multiple Criteria Decision Analysis: An Integrated Approach; Kluwer Academic Publishers: Boston, NY, USA, 2005. [Google Scholar]
 - Hajkowicz, S.; Collins, K. A review of multiple criteria analysis for water resource planning and management. Water Resour. Manag. 2007, 21, 1553–1566. [Google Scholar] [CrossRef]
 - Ellis, J.B.; Deutsch, J.C.; Mouchel, J.M.; Scholes, L.; Revitt, M.D. Multicriteria Decision Approaches to Support Sustainable Drainage Options for the Treatment of Highway and Urban Runoff. Sci. Total Environ. 2004, 334–335, 251–260. [Google Scholar] [CrossRef] [PubMed]
 - Elkington, J. Cannibals with Forks: The triple Bottom Line of 21st Century Business; New Society Publishers: Gabriola Island, BC, Canada, 1998. [Google Scholar]
 - Viavattene, C.; Ellis, J.B. The Management of Urban Surface Water Flood Risks: SUDS Performance in Flood Reduction from Extreme Events. Water Sci. Technol. 2013, 67, 99–108. [Google Scholar] [CrossRef] [PubMed]
 - Parker, P.; Letcher, R.; Jakeman, A.; Beck, M.B.; Harris, G.; Argent, R.M.; Sullivan, P. Progress in integrated assessment and modelling. Environm. Model. Softw. 2002, 17, 209–217. [Google Scholar] [CrossRef]
 - Brouwer, R.; Georgiou, S.; Turner, R.K. Integrated assessment and sustainable water and wetland management. A review of concepts and methods. Integr. Assess. 2003, 4, 172–184. [Google Scholar] [CrossRef]
 - Saaty, T.L. —Dependence and Feedback in Decision-Making with a Single Network. J. Syst. Sci. Syst. Eng. 2004, 13, 129–157. [Google Scholar] [CrossRef]
 - Lee, J.W.; Kim, S.H. Using Analytic Network Process and Goal Programming for Interdependent Information System Project Selection. Comput. Oper. Res. 2000, 27, 367–382. [Google Scholar] [CrossRef]
 - Boran, S.; Goztepe, K. Development of a Fuzzy Decision Support System for Commodity Acquisition Using Fuzzy Analytic Network Process. Expert Syst. Appl. 2010, 37, 1939–1945. [Google Scholar] [CrossRef]
 - Nawaz, S.; Ali, Y. Factors Affecting the Performance of Water Treatment Plants in Pakistan. Water Conserv. Sci. Eng. 2018, 3, 191–203. [Google Scholar] [CrossRef]
 - Molinos-Senante, M.; Gómez, T.; Caballero, R.; Hernández-Sancho, F.; Sala-Garrido, R. Assessment of Wastewater Treatment Alternatives for Small Communities: An Analytic Network Process Approach. Sci. Total Environ. 2015, 532, 676–687. [Google Scholar] [CrossRef]
 - Wey, W.M.; Wei, W.L. Urban Street Environment Design for Quality of Urban Life. Soc. Indic. Res. 2016, 126, 161–186. [Google Scholar] [CrossRef]
 - Zografidou, E.; Petridis, K.; Arabatzis, G.; Dey, P.K. Optimal Design of the Renewable Energy Map of Greece Using Weighted Goal-Programming and Data Envelopment Analysis. Comput. Oper. Res. 2016, 66, 313–326. [Google Scholar] [CrossRef]
 - TWUL. Why We Need the Counters Creek Storm Relief Sewer. 2013. Available online: https://www.thameswater.co.uk/sitecore/content/counterscreek/counterscreek/theproblem/why-we-need-the-storm-relief-sewer (accessed on 12 March 2018).
 - Hattab, M.E.; Vernon, D.; Mijic, A. Performance Evaluation of retrofitted low impact development practices in urban environments: A case study from London, UK. In Proceedings of the International Conference on Sustainable Infrastructure 2017: Technology, New York, NY, USA, 26–28 October 2017. [Google Scholar] [CrossRef]
 - Ashley, R.; Woods-Ballard, B.; Shaffer, P.; Wilson, S.; Illman, S.; Walker, L.; D’Arcy, B.; Chatfield, P. UK Sustainable Drainage Systems: Past, Present and Future. Proc. Inst. Civ. Eng.-Civ. Eng. 2015, 168, 125–130. [Google Scholar] [CrossRef]
 - Alves, A.; Gómez, J.P.; Vojinovic, Z.; Sánchez, A.; Weesakul, S. Combining Co-Benefits and Stakeholders Perceptions into Green Infrastructure Selection for Flood Risk Reduction. Environments 2018, 5, 29. [Google Scholar] [CrossRef]
 - Thorne, C.R.; Lawson, E.C.; Ozawa, C.; Hamlin, S.L.; Smith, L.A. Overcoming Uncertainty and Barriers to Adoption of Blue-Green Infrastructure for Urban Flood Risk Management. J. Flood Risk Manag. 2018, 11, S960–S972. [Google Scholar] [CrossRef]
 - O’Donnell, E.C.; Lamond, J.E.; Thorne, C.R. Recognising Barriers to Implementation of Blue-Green Infrastructure: A Newcastle Case Study. Urban. Water J. 2017, 14, 964–971. [Google Scholar] [CrossRef]
 - Gasson, S. The Use of Soft Systems Methodology (SSM) as a Tool for Investigation; Warwick Business School: Coventry, UK, 1994. [Google Scholar]
 - Burge, S. The Systems Engineering Tool Box. Available online: https://www.burgehugheswalsh.co.uk/Uploaded/1/Documents/Functional-Modelling-Tool-Draft.pdf (accessed on 8 June 2017).
 - Bustnay, T.; Ben-Asher, J.Z. How Many Systems Are There?—Using the N2method for Systems Partitioning. Syst. Eng. 2005, 8, 109–118. [Google Scholar] [CrossRef]
 - Bird, D.K. The Use of Questionnaires for Acquiring Information on Public Perception of Natural Hazards and Risk Mitigation—A Review of Current Knowledge and Practice. Nat. Hazards Earth Syst. Sci. 2009, 9, 1307–1325. [Google Scholar] [CrossRef]
 - Saaty, T.L.; Takizawa, M. Dependence and Independence: From Linear Hierarchies to Nonlinear Networks. Eur. J. Oper. Res. 1986, 26, 229–237. [Google Scholar] [CrossRef]
 - Grimaldi, M.; Pellecchia, V.; Fasolino, I. Urban Plan and Water Infrastructures Planning: A Methodology Based on Spatial ANP. Sustainability 2017, 9, 771. [Google Scholar] [CrossRef]
 - Creative Decisions Foundation. Super Decision CDF. Available online: https://superdecisions.com/ (accessed on 10 July 2017).
 - Meade, L.M.; Sarkis, J. Analyzing Organizational Project Alternatives for Agile Manufacturing Processes: An Analytical Network Approach. Int. J. Prod. Res. 1999, 37, 241–261. [Google Scholar] [CrossRef]
 - Saaty, R.W. Decision Making in Complex Environment: The Analytic Hierarchy Process (AHP) for Decision Making and the Analytic Network Process (ANP) for Decision Making with Dependence and Feedback; Super Decisions: Pittsburgh, PA, USA, 2003. [Google Scholar]
 






| Type of Model | Spatial Scale | Time Scale | Level of Complexity | 
|---|---|---|---|
| Conceptual | Site scale | Event based | Light | 
| Lumped | Site scale | Event based/continuous simulation | Moderate | 
| HRU | Catchment/regional | Event based/continuous simulation | Complex | 
| Semi-distributed | Catchment scale | Event based/continuous simulation | Complex | 
| Fully-distributed | Catchment scale | Event based/continuous simulation | Very Complex | 
| Stakeholder No | Position | N2-No | N2-Group | 
|---|---|---|---|
| 1 | Local Authority Engineer | S5 | Institutional | 
| 2 | Economist | S4 | Institutional | 
| 3 | Public Realm Manager | S2 | Institutional | 
| 4 | Head of Maintenance | S13 | Adoption and Maintenance | 
| 5 | Designer | S8 | Design and Build | 
| 6 | Water Utility | S11 | Adoption and Maintenance | 
| 7 | Resident | S14 | Source | 
| Stakeholder | N2-Group | Key Priorities Base on ANP | Model Complexity | 
|---|---|---|---|
| Water Utilities | Adoption and Maintenance | Technical and Economical | Complex | 
| Local Councils | Institutional | Economic and Social | Moderate | 
| Policy makers | Institutional | Technical, Economical, Environmental and Social | Moderate | 
| Designers | Design and Build | Technical | Very Complex | 
| Researchers | Design and Build | Technical | Very Complex | 
| Residents | Source | Economic, Environmental and Social | Light | 
| Environmental regulators | Institutional | Environmental and Technical | Complex | 
© 2020 by the authors. Licensee MDPI, Basel, Switzerland. This article is an open access article distributed under the terms and conditions of the Creative Commons Attribution (CC BY) license (http://creativecommons.org/licenses/by/4.0/).
Share and Cite
El Hattab, M.H.; Theodoropoulos, G.; Rong, X.; Mijic, A. Applying the Systems Approach to Decompose the SuDS Decision-Making Process for Appropriate Hydrologic Model Selection. Water 2020, 12, 632. https://doi.org/10.3390/w12030632
El Hattab MH, Theodoropoulos G, Rong X, Mijic A. Applying the Systems Approach to Decompose the SuDS Decision-Making Process for Appropriate Hydrologic Model Selection. Water. 2020; 12(3):632. https://doi.org/10.3390/w12030632
Chicago/Turabian StyleEl Hattab, Mohamad H., Georgios Theodoropoulos, Xin Rong, and Ana Mijic. 2020. "Applying the Systems Approach to Decompose the SuDS Decision-Making Process for Appropriate Hydrologic Model Selection" Water 12, no. 3: 632. https://doi.org/10.3390/w12030632
APA StyleEl Hattab, M. H., Theodoropoulos, G., Rong, X., & Mijic, A. (2020). Applying the Systems Approach to Decompose the SuDS Decision-Making Process for Appropriate Hydrologic Model Selection. Water, 12(3), 632. https://doi.org/10.3390/w12030632
        
