Improving Irrigation Scheduling Using MOSES Short-Term Irrigation Forecasts and In Situ Water Resources Measurements on Alluvial Soils of Lower Danube Floodplain, Romania
Abstract
1. Introduction
2. Materials and Methods
2.1. Study Area and Irrigation Infrastrucure
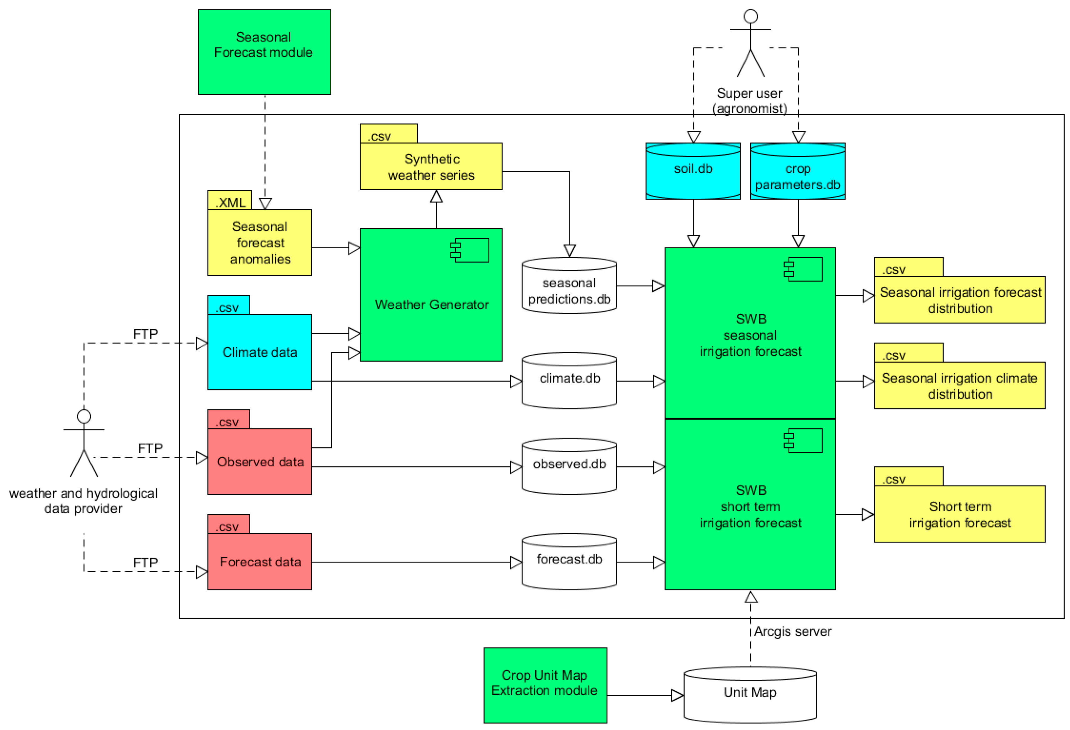
2.2. MOSES DSS and Integration of the Processors
2.3. Data Collection for MOSES DSS Design and Testing
3. Results and Discussion
3.1. Crop Distribution and Hydrometeorological Conditions During The 2017–2018 Crop Season
3.2. Short-Term Irrigation Forecasts
3.3. Comparison between Short-Term Irrigation Forecasts, Applied Irrigation and in Situ Water Resources Measurements
4. Conclusions
Author Contributions
Funding
Acknowledgments
Conflicts of Interest
References
- European Commission. Addressing the Challenge of Water Scarcity and Droughts in the European Union; COM (2007) 414 final; European Commission: Brussels, Belgium, 2007; Available online: http://eur-lex.europa.eu/legal-content/EN/TXT/PDF/?uri=CELEX:52007DC0414&rid=1 (accessed on 3 December 2019).
- European Environment Agency. Use of Freshwater Resources in Europe; European Environment Agency: Copenhagen, Denmark, 2019; Available online: https://www.eea.europa.eu/data-and-maps/indicators/use-of-freshwater-resources-3/assessment-4 (accessed on 3 December 2019).
- Fouial, A.; Lamaddalena, N.; Rodríguez Díaz, J.A. Generating Hydrants’ Configurations for Efficient Analysis and Management of Pressurized Irrigation Distribution Systems. Water 2020, 12, 204. [Google Scholar] [CrossRef]
- Koech, R.; Langat, P. Improving Irrigation Water Use Efficiency: A Review of Advances, Challenges and Opportunities in the Australian Context. Water 2018, 10, 1771. [Google Scholar] [CrossRef]
- Navarro, H.; Martínez-del-Rincon, J.; Domingo Miguel, R.; Soto Valles, F.; Torres Sanchez, R. A decision support system for managing irrigation in agriculture. Comput. Electron. Agric. 2016, 124, 121–131. [Google Scholar] [CrossRef]
- Cancela, J.J.; González, X.P.; Vilanova, M.; Mirás-Avalos, J.M. Water Management Using Drones and Satellites in Agriculture. Water 2019, 11, 874. [Google Scholar] [CrossRef]
- Rinaldi, M.; He, Z. Decision support systems to manage irrigation in agriculture. In Advances in Agronomy; Sparks, D.L., Ed.; Academic Press: Burlington, NJ, USA, 2014; Volume 123, pp. 229–279. ISBN 978-0-12-420225-2. [Google Scholar]
- Giannakis, E.; Bruggeman, A.; Djuma, H.; Kozyra, J.; Hammer, J. Water pricing and irrigation across Europe: Opportunities and constraints for adopting irrigation scheduling decision support systems. Water Sci. Technol. Water Supply 2016, 16, 245–252. [Google Scholar] [CrossRef]
- Bonfante, A.; Monaco, E.; Manna, P.; De Mascellis, R.; Basile, A.; Buonanno, M.; Cantilena, G.; Esposito, A.; Tedeschi, A.; De Michele, C. LCIS DSS—An irrigation supporting system for water use efficiency improvement in precision agriculture: A maize case study. Agric. Syst. 2019, 176, 102646. [Google Scholar] [CrossRef]
- D’Urso, G.; Richter, K.; Calera, A.; Osann, M.A.; Escadafal, R.; Garatuza-Pajan, J.; Hanich, L.; Perdigão, A.; Tapia, J.B.; Vuolo, F. Earth Observation products for operational irrigation management in the context of the PLEIADeS project. Agric. Water Manag. 2010, 98, 271–282. [Google Scholar] [CrossRef]
- Vuolo, F.; Essl, L.; Atzberger, C. Costs and benefits of satellite-based tools for irrigation management. Front. Environ. Sci. 2015, 3, 52. [Google Scholar] [CrossRef]
- Hornbuckle, J.W.; Car, N.J.; Christen, E.W.; Stein, T.-M.; Williamson, B. IrriSatSMS: Irrigation Water Management by Satellite and SMS-A Utilisation Framework; CRC for Irrigation Futures and CSIRO: Sydney, Australia, 2009. [Google Scholar]
- Vanino, S.; Giuseppe Pulighe, G.; Nino, P.; De Michele, C.; Falanga Bolognesi, S.; D’Urso, G. Estimation of Evapotranspiration and Crop Coefficients of Tendone Vineyards Using Multi-Sensor Remote Sensing Data in a Mediterranean Environment. Remote Sens. 2015, 7, 14708–14730. [Google Scholar] [CrossRef]
- Gowing, J.W.; Ejieji, C.J. Real-time scheduling of supplemental irrigation for potatoes using a decision model and short-term weather forecasts. Agric. Water Manag. 2001, 47, 137–153. [Google Scholar] [CrossRef]
- Cao, J.; Tan, J.; Cui, Y.; Luo, Y. Irrigation scheduling of paddy rice using short-term weather forecast data. Agric. Water Manag. 2019, 123, 714–723. [Google Scholar] [CrossRef]
- Perera, K.C.; Western, A.W.; Robertson, D.E.; George, B.; Nawarathna, B. Ensemble forecasting of short-term system scale irrigation demands using real-time flow data and numerical weather predictions. Water Resour. Res. 2016, 52, 4801–4822. [Google Scholar] [CrossRef]
- Hassan-Esfahani, L.; Torres-Rua, A.; McKee, M. Assessment of optimal irrigation water allocation for pressurized irrigation system using water balance approach, learning machines, and remotely sensed data. Agric. Water Manag. 2015, 153, 42–50. [Google Scholar] [CrossRef]
- Simionesei, L.; Ramos, T.B.; Brito, D.; Jauch, E.; Leitão, P.C.; Almeida, C.; Neves, R. Numerical Simulation of Soil Water Dynamics Under Stationary Sprinkler Irrigation WithMohid-Land. Irrig. Drain. 2016, 65, 98–111. [Google Scholar] [CrossRef]
- Paltineanu, I.C. On the Importance of International Standardization of Methodologies and Techniques for Laboratory and Field Calibration of Soil Water Measurement Sensors based on Capacitance, Impedance and TDT; State of the Art Paper 1.1. In Proceedings of the Transactions of the Fourth International Symposium on Soil Water Measurement Using Capacitance, Impedance and TDT, Montreal, QC, Canada, 16–18 July 2014; p. 25. [Google Scholar]
- Paltineanu, I.C.; Starr, J.L. Real-time Soil Water Dynamics Using Multisensor Capacitance Probes: Laboratory Calibration. Soil Sci. Soc. Am. J. 1997, 61, 1576–1585. [Google Scholar] [CrossRef]
- World Bank/IAWD Danube Water Program. Water and Wastewater Services in the Danube Region: A State of the Sector; Regional Report; World Bank Group: Wienna, Austria, 2015. [Google Scholar]
- Pistocchi, A.; Beck, H.; Bisselink, B.; Gelati, E.; Lavalle, C.; Feher, J. Water Scenarios for the Danube River Basin: Elements for the Assessment of the Danube Agriculture-Energy-Water Nexus; European Union: Brussels, Belgium, 2015. [Google Scholar] [CrossRef]
- Ministerul Agriculturii şi Dezvoltării Rurale. Programul Naţional de Reabilitare a Infrastructurii Principale de Irigaţii din România; Ministerul Agriculturii şi Dezvoltării Rurale: Bucureşti, Romania, 2016; (in Romanian). Available online: http://www.mmediu.ro/app/webroot/uploads/files/2016-08-23_PNI_varianta_notificare_MMAP.pdf (accessed on 25 June 2018).
- Dragota, C.; Baciu, M. Precipitațiile atmosferice si evapotranspirația potențială. In Clima României; Editura Academiei Române: București, Romania, 2008. (in Romanian) [Google Scholar]
- Visinescu, I. Irigația pe Solurile cu Aport Freatic Din Insula Mare a Brăilei; Casa Agronomului: Brăila, Romania, 1978. (in Romanian) [Google Scholar]
- Neculau, G.; Stan, F. Evaporation and evapotranspiration in Romania. Forum Geogr. 2016, 15 (Suppl. 2), 39–48. [Google Scholar] [CrossRef]
- Grumeza, N.; Kleps, C.; Merculiev, O. Prognoza și Programarea Aplicării Udărilor în Sistemele de Irigații; Editura Ceres: București, Romania, 1989. (in Romanian) [Google Scholar]
- Biolan, I.; Serbu, I.; Tusă, C.; Mardare, F. Irigarea Culturilor Agricole -Tehnologii; AGIR: București, Romania, 2016. (in Romanian) [Google Scholar]
- Botzan, M.; Haret, C.; Stanciu, I.; Visinescu, I.; Buhociu, L. Valorificarea Hidroameliorativă a Luncii Dunării Românești și a Deltei; Redactia de Propaganda Tehnică Agricolă: Craiova, Romania, 1991. (in Romanian) [Google Scholar]
- Consoli, S.; Licciardello, F.; Vanella, D.; Pasotti, L.; Villani, G.; Tomei, F. Testing the water balance model criteria using TDR measurements, micrometeorological data and satellite-based information. Agric. Water Manag. 2016, 170, 68–80. [Google Scholar] [CrossRef]
- Marletto, V.; Ventura, F.; Fontana, G.; Tomei, F. Wheat growth simulation and yield prediction with seasonal forecasts and a numerical model. Agric. For. Meteorol. 2007, 147, 71–79. [Google Scholar] [CrossRef]
- Ippisch, O.; Vogel, H.J.; Bastian, P. Validity limits for the van Genuchten–Mualem model and implications for parameter estimation and numerical simulation. Adv. Water Resour. 2006, 29, 1780–1789. [Google Scholar] [CrossRef]
- Hargreaves, G.H.; Samani, Z.A. Reference crop evapotranspiration from temperature. Appl. Eng. Agric. 1985, 1, 96–99. [Google Scholar] [CrossRef]
- Villani, G.; Borarelly, L.; Martello, V.; Spisni, A.; Parvan, V.; Pratizzoli, W.; Tomei, F. iCOLT—Seasonal forecasts of crop irrigation needs at ARPA-SIMC; ECMWF Newsl. No.138; ECMWF Newsletter: Reading, UK, 2013; pp. 30–33. [Google Scholar]
- Pavan, V.; Villani, G.; Spisni, A.; Pratizzoli, W.; Tomei, F.; Botarelli, L.; Marletto, V. iCOLT: Seasonal prediction of water irrigation need in Emilia-Romagna (Italy). In Proceedings of the EGU General Assembly Conference Abstracts, Wienna, Austria, 12–17 April 2015; Volume 17. [Google Scholar]
- Dumitrescu, A.; Birsan, M.V.; Manea, A. Spatio-temporal interpolation of sub-daily (6- hour) precipitation over Romania for the period 1975–2010. Int. J. Climatol. 2016, 36, 1331–1343. [Google Scholar] [CrossRef]
- Busuioc, A.; Iriza-Burcă, A.; Dumitrache, R.; Dumitrescu, A. Prognoza meteorologică, componentă esențială în planificarea, organizarea și desfășurarea activității din domeniul agricol. Rezultate obținute în cadrul proiectului MOSES. In Proceedings of the Agricultura de Precizie și Tehnologiile Viitorului, Necesități Actuale de Lucru și Pentru Schimbarea și Adaptarea Profilului Profesional al Fermierului Modern, Brăila, Romania, 20 April 2018; Editura Universitară: București, Romania, 2018. ISBN 978-606-28-0751-1. [Google Scholar]















| Depth (cm) | 0–20 | 20–40 | 40–60 | 60–80 |
|---|---|---|---|---|
| Clay (%) | 48.3 | 46.2 | 48.4 | 30.0 |
| Silt (%) | 29.2 | 29.7 | 34.4 | 44.8 |
| Sand (%) | 21.9 | 23.8 | 16.7 | 23.7 |
| Coarse sand (%) | 0.6 | 0.3 | 0.5 | 1.5 |
| Soil texture | Clay | Clay | Clay | Clay Loam |
| Field capacity (m3/m3) | 0.4 | 0.48 | ||
| Wilting point (m3/m3) | 0.15 | 0.16 | ||
| Total available water (m3/m3) | 0.25 | 0.32 | ||
| Vol% released by gravity | 12 | 13 | ||
| Vol% available moisture | 25 | 32 | ||
| Vol% unavailable moisture | 15 | 16 |
© 2020 by the authors. Licensee MDPI, Basel, Switzerland. This article is an open access article distributed under the terms and conditions of the Creative Commons Attribution (CC BY) license (http://creativecommons.org/licenses/by/4.0/).
Share and Cite
Chitu, Z.; Tomei, F.; Villani, G.; Di Felice, A.; Zampelli, G.; Paltineanu, I.C.; Visinescu, I.; Dumitrescu, A.; Bularda, M.; Neagu, D.; et al. Improving Irrigation Scheduling Using MOSES Short-Term Irrigation Forecasts and In Situ Water Resources Measurements on Alluvial Soils of Lower Danube Floodplain, Romania. Water 2020, 12, 520. https://doi.org/10.3390/w12020520
Chitu Z, Tomei F, Villani G, Di Felice A, Zampelli G, Paltineanu IC, Visinescu I, Dumitrescu A, Bularda M, Neagu D, et al. Improving Irrigation Scheduling Using MOSES Short-Term Irrigation Forecasts and In Situ Water Resources Measurements on Alluvial Soils of Lower Danube Floodplain, Romania. Water. 2020; 12(2):520. https://doi.org/10.3390/w12020520
Chicago/Turabian StyleChitu, Zenaida, Fausto Tomei, Giulia Villani, Alessandro Di Felice, Giovanni Zampelli, Ioan Caton Paltineanu, Ioan Visinescu, Alexandru Dumitrescu, Marcel Bularda, Dumitru Neagu, and et al. 2020. "Improving Irrigation Scheduling Using MOSES Short-Term Irrigation Forecasts and In Situ Water Resources Measurements on Alluvial Soils of Lower Danube Floodplain, Romania" Water 12, no. 2: 520. https://doi.org/10.3390/w12020520
APA StyleChitu, Z., Tomei, F., Villani, G., Di Felice, A., Zampelli, G., Paltineanu, I. C., Visinescu, I., Dumitrescu, A., Bularda, M., Neagu, D., Costache, R., & Luca, E. (2020). Improving Irrigation Scheduling Using MOSES Short-Term Irrigation Forecasts and In Situ Water Resources Measurements on Alluvial Soils of Lower Danube Floodplain, Romania. Water, 12(2), 520. https://doi.org/10.3390/w12020520

