An Integrated GIS-Hydro Modeling Methodology for Surface Runoff Exploitation via Small-Scale Reservoirs
Abstract
1. Introduction
2. Material and Methods
2.1. Study Area
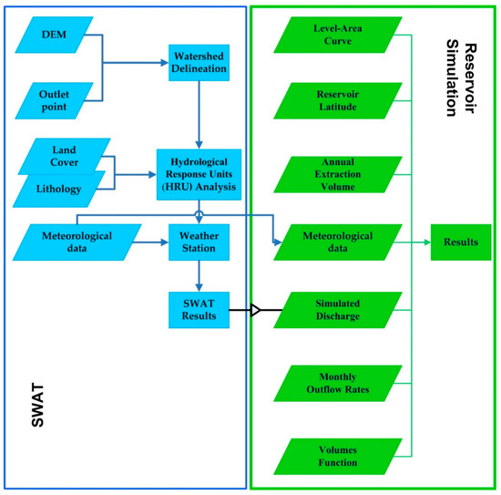
2.2. Methodological Framework
2.2.1. Overview and Data
2.2.2. Hydrological and Background Analysis—SWAT Simulation
- (a)
- filling of possible sinks and smoothing of possible excessive elevations lifts resolving thus possible water trapping or pseudo-changes in flow direction [55]
- (b)
- estimation of flow direction
- (c)
- estimation of flow accumulation
- (d)
- creation of streams and outlets of each catchment
2.2.3. SWAT Modeling Evaluation
2.2.4. Reservoir Simulation
3. Results
3.1. SWAT Modeling and Background Analysis
3.2. SWAT Modeling Evaluation Results
3.3. Reservoir Simulation
4. Discussion
5. Conclusions
Author Contributions
Funding
Acknowledgments
Conflicts of Interest
References
- Petropoulos, G.P.; Sandric, I.; Hristopulos, D.; Nahum Carlson, T. Evaporative Fluxes and Surface Soil Moisture Retrievals in a Mediterranean Setting from Sentinel-3 and the “Simplified Triangle”. Remote Sens. 2020, 12, 3192. [Google Scholar] [CrossRef]
- Stathopoulos, N.; Kalogeropoulos, K.; Polykretis, C.; Skrimizeas, P.; Louka, P.; Karymbalis, E.; Chalkias, C. Introducing flood susceptibility index using remote-sensing data and geographic information systems. In Remote Sensing of Hydrometeorological Hazards; Informa UK Limited: Boca Raton, FL, USA, 2017; pp. 381–400. [Google Scholar]
- Stathopoulos, N.; Kalogeropoulos, K.; Chalkias, C.; Dimitriou, E.; Skrimizeas, P.; Louka, P.; Papadias, V. A Robust remote sensing-spatial modeling-remote sensing (R--M--R) approach for flood hazard assessment. In Spatial Modeling in GIS and R for Earth and Environmental Science, 1st ed.; Pourghasemi, H.R., Gokceoglu, C., Eds.; Elsevier: Amsterdam, The Netherlands, 2019; pp. 391–410. [Google Scholar]
- Penning-Rowsell, E.C.; Smith, K. Environmental hazards: Assessing risk and reducing disaster. Geogr. J. 1993, 159, 349. [Google Scholar] [CrossRef]
- Smith, K. Environmental Hazards; Informa UK Limited: New York, NY, USA, 2009. [Google Scholar]
- Maantay, J.A.; Maroko, A. Mapping urban risk: Flood hazards, race, & environmental justice in New York. Appl. Geogr. 2009, 29, 111–124. [Google Scholar] [CrossRef] [PubMed]
- Smith, K. Regions of Risk: A Geographical Introduction to Disasters, 1st ed.; Routledge: Abingdon, UK, 2014. [Google Scholar]
- Temam, D.; Uddameri, V.; Mohammadi, G.; Hernandez, E.A.; Ekwaro-Osire, S. Long-term drought trends in Ethiopia with implications for dryland agriculture. Water 2019, 11, 2571. [Google Scholar] [CrossRef]
- Zhang, J.; Wang, F. Changes in the risk of extreme climate events over East Asia at different global warming levels. Water 2019, 11, 2535. [Google Scholar] [CrossRef]
- Reynolds, J.F.; Smith, D.M.S.; Lambin, E.F.; Turner, B.L.; Mortimore, M.J.; Batterbury, S.P.J.; Downing, T.E.; Dowlatabadi, H.; Fernández, R.J.; Herrick, J.E.; et al. Global desertification: Building a science for dryland development. Science 2007, 316, 847–851. [Google Scholar] [CrossRef]
- Thomas, R.J. Opportunities to reduce the vulnerability of dryland farmers in Central and West Asia and North Africa to climate change. Agric. Ecosyst. Environ. 2008, 126, 36–45. [Google Scholar] [CrossRef]
- Scott, C.A.; El-Naser, H.; Hagan, R.E.; Hijazi, A. Facing water scarcity in Jordan. Water Int. 2003, 28, 209–216. [Google Scholar] [CrossRef]
- Konikow, L.F.; Kendy, E. Groundwater depletion: A global problem. Hydrogeol. J. 2005, 13, 317–320. [Google Scholar] [CrossRef]
- Wada, Y.; Van Beek, L.P.H.; Van Kempen, C.M.; Reckman, J.W.T.M.; Vasak, S.; Bierkens, M.F.P. Global depletion of groundwater resources. Geophys. Res. Lett. 2010, 37. [Google Scholar] [CrossRef]
- Scanlon, B.R.; Faunt, C.C.; Longuevergne, L.; Reedy, R.C.; Alley, W.M.; McGuire, V.L.; McMahon, P.B. Groundwater depletion and sustainability of irrigation in the US High Plains and Central Valley. Proc. Natl. Acad. Sci. USA 2012, 109, 9320–9325. [Google Scholar] [CrossRef] [PubMed]
- Ho, L.; Goethals, P.L. Opportunities and challenges for the sustainability of lakes and reservoirs in relation to the Sustainable Development Goals (SDGs). Water 2019, 11, 1462. [Google Scholar] [CrossRef]
- Meigh, J. The impact of small farm reservoirs on urban water supplies in Botswana. Nat. Resour. Forum 1995, 19, 71–83. [Google Scholar] [CrossRef]
- Wisser, D.; Frolking, S.; Douglas, E.M.; Fekete, B.M.; Schumann, A.H.; Vörösmarty, C.J. The significance of local water resources captured in small reservoirs for crop production-A global-scale analysis. J. Hydrol. 2010, 384, 264–275. [Google Scholar] [CrossRef]
- Krol, M.S.; De Vries, M.J.; Van Oel, P.R.; De Araújo, J.C. Sustainability of small reservoirs and large scale water availability under current conditions and climate change. Water Resour. Manag. 2011, 25, 3017–3026. [Google Scholar] [CrossRef]
- Mioduszewski, W. Small water reservoirs-their function and construction. J. Water Land Dev. 2012, 17, 45–52. [Google Scholar] [CrossRef]
- Mays, L.W.; Antoniou, G.P.; Angelakis, A. History of water cisterns: Legacies and lessons. Water 2013, 5, 1916–1940. [Google Scholar] [CrossRef]
- Fowe, T.; Karambiri, H.; Paturel, J.-E.; Poussin, J.-C.; Cecchi, P. Water balance of small reservoirs in the Volta basin: A case study of Boura reservoir in Burkina Faso. Agric. Water Manag. 2015, 152, 99–109. [Google Scholar] [CrossRef]
- Chang, C.-H.; Cai, L.-Y.; Lin, T.-F.; Chung, C.-L.; Van Der Linden, L.; Burch, M.D. Assessment of the impacts of climate change on the water quality of a small deep reservoir in a humid-subtropical climatic region. Water 2015, 7, 1687–1711. [Google Scholar] [CrossRef]
- Point, P. La Valeur Économique des Hyrosystèmes; Economica: Paris, France, 1999. [Google Scholar]
- Helvetas. Cooperation Suisse au Développement, Manuel Technique pour l’ Approvisionnement en Eau des Zones Rurales; SKAT, ATOL: Zurich, Switzerland, 1985. [Google Scholar]
- USG. Design of Small Dams; USG Printing Office: Denver, CO, USA, 1965. [Google Scholar]
- USDI. Design of Small Dams; Bureau of Reclamation: Denver, CO, USA, 1987. [Google Scholar]
- Forzieri, G.; Gardenti, M.; Caparrini, F.; Castelli, F. A methodology for the pre-selection of suitable sites for surface and underground small dams in arid areas: A case study in the region of Kidal, Mali. Phys. Chem. Earth Parts A/B/C 2008, 33, 74–85. [Google Scholar] [CrossRef]
- Khayyun, T.S.; Alwan, I.A.; Hayder, A.M. Hydrological model for Hemren dam reservoir catchment area at the middle River Diyala reach in Iraq using ArcSWAT model. Appl. Water Sci. 2019, 9, 133. [Google Scholar] [CrossRef]
- Molina-Navarro, E.; Trolle, D.; Martínez-Pérez, S.; Sastre-Merlín, A.; Jeppesen, E. Hydrological and water quality impact assessment of a Mediterranean limno-reservoir under climate change and land use management scenarios. J. Hydrol. 2014, 509, 354–366. [Google Scholar] [CrossRef]
- Ghoraba, S.M. Hydrological modeling of the Simly Dam watershed (Pakistan) using GIS and SWAT model. Alex. Eng. J. 2015, 54, 583–594. [Google Scholar] [CrossRef]
- Drouart, E.; Vouillamoz, J.M. Alimentation en Eau des Populations Menaces. Hermann Éditeurs des Sciences et des Arts; ACF: Paris, France, 1999. [Google Scholar]
- Neitsch, S.L.; Arnold, J.G.; Kiniry, J.R.; Srinivasan, R.; Williams, J.R. Soil and Water Assessment Tool Input/Output File Documentation Version 2005; USDA-ARS, Soil and Water Research Laboratory: Austin, TX, USA, 2004. [Google Scholar]
- Zheng, J.; Li, G.-Y.; Han, Z.-Z.; Meng, G.-X. Hydrological cycle simulation of an irrigation district based on a SWAT model. Math. Comput. Model. 2010, 51, 1312–1318. [Google Scholar] [CrossRef]
- Kalogeropoulos, K.; Chalkias, C.; Pissias, E.; Karalis, S. Application of the SWAT model for the investigation of reservoirs creation. In Advances in the Research of Aquatic Environment; Springer Science and Business Media LLC: Berlin, Germany, 2011; Volume 2, pp. 71–79. [Google Scholar]
- Gioti, E.C.; Riga, K.; Kalogeropoulos, K.; Chalkias, C. A GIS-based flash flood runoff model using high resolution DEM and meteorological data. EARSeL eProceedings 2013, 12, 33–43. [Google Scholar]
- Kalogeropoulos, K.; Chalkias, C. Modelling the impacts of climate change on surface runoff in small Mediterranean catchments: Empirical evidence from Greece. Water Environ. J. 2012, 27, 505–513. [Google Scholar] [CrossRef]
- Kalogeropoulos, K.; Karalis, S.; Karymbalis, E.; Chalkias, C.; Chalkias, G.; Katsafados, P. Modeling flash floods in Vouraikos River Mouth, Greece. In Proceedings of the MEDCOAST Conference, Marmaris, Turkey, 30 October–3 November 2013; Volume 2, pp. 1135–1146. [Google Scholar]
- Kalogeropoulos, K.; Stathopoulos, N.; Psarogiannis, A.; Penteris, D.; Tsiakos, C.; Karagiannopoulou, A.; Krikigianni, E.; Karymbalis, E.; Chalkias, C. A GIS-based method for flood risk assessment. In Proceedings of the European Geosciences Union General Assembly, Vienna, Austria, 17–22 April 2016. [Google Scholar]
- Chalkias, N.S.C. Applied Hydrological modeling with the use of geoinformatics: Theory and practice. In Empirical Modeling and Its Applications; IntechOpen: Rijeka, Croatia, 2016; pp. 61–86. [Google Scholar]
- Tsanakas, K.; Gaki-Papanastassiou, K.; Kalogeropoulos, K.; Chalkias, C.; Katsafados, P.; Karymbalis, E. Investigation of flash flood natural causes of Xirolaki Torrent, Northern Greece based on GIS modeling and geomorphological analysis. Nat. Hazards 2016, 84, 1015–1033. [Google Scholar] [CrossRef]
- Jin, X.; Jin, Y. Calibration of a distributed hydrological model in a data-scarce basin based on GLEAM datasets. Water 2020, 12, 897. [Google Scholar] [CrossRef]
- Leng, M.; Yu, Y.; Wang, S.; Zhang, Z. Simulating the hydrological processes of a meso-scale watershed on the Loess Plateau, China. Water 2020, 12, 878. [Google Scholar] [CrossRef]
- Senent-Aparicio, J.; Alcalá, F.J.; Liu, S.; Jimeno-Sáez, P. Coupling SWAT Model and CMB Method for modeling of high-permeability bedrock basins receiving interbasin groundwater flow. Water 2020, 12, 657. [Google Scholar] [CrossRef]
- Abbas, S.A.; Xuan, Y. Impact of precipitation pre-processing methods on hydrological model performance using high-resolution gridded dataset. Water 2020, 12, 840. [Google Scholar] [CrossRef]
- Liu, Y.; Cui, G.; Li, H. Optimization and application of snow melting modules in SWAT model for the alpine regions of Northern China. Water 2020, 12, 636. [Google Scholar] [CrossRef]
- Chen, Q.; Chen, H.; Wang, J.; Zhao, Y.; Chen, J.; Xu, C.-Y. Impacts of climate change and land-use change on hydrological extremes in the Jinsha river basin. Water 2019, 11, 1398. [Google Scholar] [CrossRef]
- Hotchkiss, R.H.; Jorgensen, S.F.; Stone, M.C.; Fontaine, T.A. Regulated river modeling for climate change impact assessment: The Missouri river1. JAWRA J. Am. Water Resour. Assoc. 2000, 36, 375–386. [Google Scholar] [CrossRef]
- Srinivasan, R.; Zhang, X.; Arnold, J.G. SWAT Ungauged: Hydrological budget and crop yield predictions in the upper Mississippi river basin. Trans. ASABE 2010, 53, 1533–1546. [Google Scholar] [CrossRef]
- Wagner, P.D.; Kumar, S.; Fiener, P.; Schneider, K. Technical note: Hydrological modeling with SWAT in a monsoon-driven environment: Experience from the Western Ghats, India. Trans. ASABE 2011, 54, 1783–1790. [Google Scholar] [CrossRef]
- Stathopoulos, N.; Skrimizeas, P.; Kalogeropoulos, K.; Louka, P.; Tragaki, A. Statistical analysis and spatial correlation of rainfall in Greece for a 20-year time period. In Proceedings of the EasyChair Preprints; EasyChair: Manchester, UK, 2019. [Google Scholar]
- Chaplot, V. Impact of DEM mesh size and soil map scale on SWAT runoff, sediment, and NO3–N loads predictions. J. Hydrol. 2005, 312, 207–222. [Google Scholar] [CrossRef]
- Jacobs, J.; Angerer, J.; Vitale, J.; Shrinivasan, R.; Kaitho, R. Mitigating economic damage in Kenya’s upper Tana river basin: An application of Arc-View SWAT. J. Spat. Hydrol. 2007, 7, 23–46. [Google Scholar]
- Milewski, A.; Sultan, M.; Yan, E.; Becker, R.; Abdeldayem, A.; Soliman, F.; Gelil, K.A. A remote sensing solution for estimating runoff and recharge in arid environments. J. Hydrol. 2009, 373, 1–14. [Google Scholar] [CrossRef]
- Schäuble, H.; Marinoni, O.; Hinderer, M. A GIS-based method to calculate flow accumulation by considering dams and their specific operation time. Comput. Geosci. 2008, 34, 635–646. [Google Scholar] [CrossRef]
- Shimelis, G.; Ragahavan, S.; Bijan, D. Hydrological modelling in the lake Tana basin, Ethiopia using SWAT model. Open Hydrol. J. 2008, 2, 49–62. [Google Scholar]
- Nash, J.E.; Sutcliffe, J.E. River flow forecasting through conceptual models: Part I: A dis-cussion of principles. J. Hydrol. 1970, 10, 282–290. [Google Scholar] [CrossRef]
- Bouraoui, F.; Benabdallah, S.; Jrad, A.; Bidoglio, G. Application of the SWAT model on the Medjerda river basin (Tunisia). Phys. Chem. Earth Parts A/B/C 2005, 30, 497–507. [Google Scholar] [CrossRef]
- Pissias, V.; Psarogiannis, A.; Kalogeropoulos, K. Water savings-A necessity in a changing environment. The case of small reservoirs. In Proceedings of the WIN4life International Conference, Tinos, Greece, 19–21 September 2013. [Google Scholar]
- Green, C.H.; Van Griensven, A. Autocalibration in hydrologic modeling: Using SWAT2005 in small-scale watersheds. Environ. Model. Softw. 2008, 23, 422–434. [Google Scholar] [CrossRef]
- Kannan, N.; White, S.; Worrall, F.; Whelan, M. Sensitivity analysis and identification of the best evapotranspiration and runoff options for hydrological modelling in SWAT-2000. J. Hydrol. 2007, 332, 456–466. [Google Scholar] [CrossRef]
- Bourletsikas, A.; Baltas, E.; Mimikou, M. Rainfall-runoff modeling for an experimental watershed of Western Greece using extended time-area method and GIS. J. Spat. Hydrol. 2006, 6, 1. [Google Scholar]
- Finch, J. Monitoring small dams in semi-arid regions using remote sensing and GIS. J. Hydrol. 1997, 195, 335–351. [Google Scholar] [CrossRef]
- Wu, K.; Johnston, C.A. Hydrologic response to climatic variability in a Great Lakes Watershed: A case study with the SWAT model. J. Hydrol. 2007, 337, 187–199. [Google Scholar] [CrossRef]
- Ficklin, D.L.; Luo, Y.; Luedeling, E.; Zhang, M. Climate change sensitivity assessment of a highly agricultural watershed using SWAT. J. Hydrol. 2009, 374, 16–29. [Google Scholar] [CrossRef]
- Ullrich, A.; Volk, M. Application of the Soil and Water Assessment Tool (SWAT) to predict the impact of alternative management practices on water quality and quantity. Agric. Water Manag. 2009, 96, 1207–1217. [Google Scholar] [CrossRef]
- Muttiah, R.S.; Wurbs, R.A. Scale-dependent soil and climate variability effects on watershed water balance of the SWAT model. J. Hydrol. 2002, 256, 264–285. [Google Scholar] [CrossRef]
- Ko, C.; Cheng, Q. GIS spatial modeling of river flow and precipitation in the Oak Ridges Moraine area, Ontario. Comput. Geosci. 2004, 30, 379–389. [Google Scholar] [CrossRef]
- Frederick, K.D.; Major, D.C. Climate change and water resources. Clim. Chang. 1997, 37, 7–23. [Google Scholar] [CrossRef]
- Mixon, D.M.; Kinner, D.A.; Stallard, R.F.; Syvitski, J.P. Geolocation of man-made reservoirs across terrains of varying complexity using GIS. Comput. Geosci. 2008, 34, 1184–1197. [Google Scholar] [CrossRef]
- Adeloye, A.; Psarogiannis, A.; Montaseri, M. Improved heuristic reservoir operation using control curves incorporating the vulnerability norm, Water Resources Systems-Hydrological Risk, Management and Development. In Proceedings of The Symposium HS02b held during IUGG2003 at Sapporo, July 2003. IAHS Publ. 2003, 281, 192–199. [Google Scholar]
- Sawunyama, T.; Senzanje, A.; Mhizha, A. Estimation of small reservoir storage capacities in Limpopo River Basin using geographical information systems (GIS) and remotely sensed surface areas: Case of Mzingwane catchment. Phys. Chem. Earth Parts A/B/C 2006, 31, 935–943. [Google Scholar] [CrossRef]
- Furnans, J.; Austin, B. Hydrographic survey methods for determining reservoir volume. Environ. Model. Softw. 2008, 23, 139–146. [Google Scholar] [CrossRef]
- Loucks, D.P. Quantifying trends in system sustainability. Hydrol. Sci. J. 1997, 42, 513–530. [Google Scholar] [CrossRef]










| Type | Details | Source |
|---|---|---|
| DEM | Raster (28 × 28 m pixel size) | Advanced Spaceborne Thermal Emission and Reflection Radiometer Global Digital Elevation Model (Aster GDEM) |
| Land cover | Vector (initial analog map scale 1:5000) | Greek Ministry of Agriculture |
| Hydrolithology | Vector (initial analog map scale 1:50,000) | Institute of Geology and Mineral Exploration |
| Meteorological data (rainfall, temperature, wind, solar radiation) | Tables | Hellenic National Meteorological Service |
| First Site | Second Site | ||||||
|---|---|---|---|---|---|---|---|
| Level | Area | Volume (Between) | Total Volume | Level | Area | Volume (Between) | Total Volume |
| (m a.s.l.) | (m2) | (m3) | (m3) | (m a.s.l.) | (m2) | (m3) | (m3) |
| 520 | 0 | 1352 | 0 | 420 | 0 | 2128 | 0 |
| 524 | 676 | 4988 | 1352 | 424 | 1064 | 7452 | 2128 |
| 528 | 1818 | 10,248 | 6340 | 428 | 2662 | 18,012 | 9580 |
| 532 | 3306 | 17,688 | 16,588 | 432 | 6344 | 34,528 | 27,592 |
| 536 | 5538 | 29,578 | 34,276 | 436 | 10,920 | 54,106 | 62,120 |
| 540 | 9251 | 63,854 | 440 | 16,133 | 116,226 | ||
| UNIT | WATER | SED | |||||||
|---|---|---|---|---|---|---|---|---|---|
| TIME | PREC | SURQ | LATQ | GWQ | SW | ET | PET | YIELD | YIELD |
| (month) | (mm) | (mm) | (mm) | (mm) | (mm) | (mm) | (mm) | (mm) | (t/ha) |
| 1 | 77.13 | 0 | 25.57 | 0 | 52.62 | 18 | 49.16 | 25.57 | 0 |
| 2 | 90.58 | 0.16 | 52.18 | 0.45 | 72.22 | 11.11 | 18.06 | 52.79 | 0.03 |
| 3 | 73.81 | 0 | 32.27 | 4.39 | 68.64 | 38.41 | 70.9 | 36.66 | 0 |
| 4 | 7.5 | 0 | 1.6 | 4.49 | 50.28 | 24.26 | 140.3 | 6.09 | 0 |
| 5 | 7.53 | 0 | 1.58 | 2.21 | 19.52 | 36.7 | 106.55 | 3.79 | 0 |
| 6 | 2.88 | 0 | 0 | 0.46 | 2.49 | 19.91 | 132.96 | 0.46 | 0 |
| 7 | 2.58 | 0 | 0 | 0.18 | 0.74 | 4.33 | 129.02 | 0.18 | 0 |
| 8 | 3.14 | 0 | 0.1 | 0.07 | 0.34 | 3.44 | 112.27 | 0.16 | 0 |
| 9 | 10.87 | 0 | 3.04 | 0.02 | 0.55 | 7.61 | 84.92 | 3.07 | 0 |
| 10 | 23.17 | 0 | 6.9 | 0.01 | 2.01 | 14.82 | 86.32 | 6.91 | 0 |
| 11 | 89.68 | 0 | 40.68 | 0 | 26.43 | 24.58 | 75.54 | 40.68 | 0 |
| 12 | 218.6 | 0.87 | 117.81 | 1.64 | 66.3 | 35.75 | 116.8 | 120.32 | 0.17 |
| 2020 | 607.46 | 1.03 | 281.72 | 13.92 | 66.3 | 238.94 | 122.81 | 296.66 | 0.2 |
| UNIT | WATER | SED | |||||||
|---|---|---|---|---|---|---|---|---|---|
| TIME | PREC | SURQ | LATQ | GWQ | SW | ET | PET | YIELD | YIELD |
| (month) | (mm) | (mm) | (mm) | (mm) | (mm) | (mm) | (mm) | (mm) | (t/ha) |
| 1 | 77.13 | 0.00 | 26.12 | 0.00 | 52.10 | 17.98 | 49.20 | 26.12 | 0.00 |
| 2 | 90.58 | 0.15 | 53.06 | 0.43 | 71.32 | 11.05 | 17.99 | 53.63 | 0.03 |
| 3 | 73.81 | 0.00 | 32.78 | 4.13 | 67.74 | 38.32 | 70.83 | 36.91 | 0.00 |
| 4 | 7.50 | 0.00 | 1.64 | 4.21 | 49.59 | 24.03 | 140.32 | 5.85 | 0.00 |
| 5 | 7.53 | 0.00 | 1.61 | 2.08 | 21.04 | 34.47 | 106.23 | 3.70 | 0.00 |
| 6 | 2.88 | 0.00 | 0.00 | 0.43 | 2.76 | 21.16 | 132.64 | 0.43 | 0.00 |
| 7 | 2.58 | 0.00 | 0.00 | 0.17 | 0.74 | 4.60 | 128.73 | 0.17 | 0.00 |
| 8 | 3.14 | 0.00 | 0.10 | 0.06 | 0.35 | 3.43 | 111.97 | 0.16 | 0.00 |
| 9 | 10.87 | 0.00 | 3.12 | 0.02 | 0.62 | 7.48 | 84.68 | 3.14 | 0.00 |
| 10 | 23.17 | 0.00 | 7.06 | 0.01 | 1.99 | 14.74 | 86.29 | 7.07 | 0.00 |
| 11 | 89.68 | 0.00 | 41.57 | 0.00 | 25.73 | 24.37 | 75.65 | 41.58 | 0.00 |
| 12 | 218.60 | 0.81 | 119.78 | 1.55 | 65.47 | 35.44 | 117.11 | 122.13 | 0.16 |
| 2020 | 607.46 | 0.95 | 286.84 | 13.09 | 65.47 | 237.071 | 121.64 | 300.87 | 0.19 |
| Mean (mm) | Std (mm) | |
|---|---|---|
| Measurements | 245 | 75 |
| Simulation | 238 * | 63 |
| Nash–Sutcliffe coefficient | 0.79 | |
| R2 | 0.85 | |
Publisher’s Note: MDPI stays neutral with regard to jurisdictional claims in published maps and institutional affiliations. |
© 2020 by the authors. Licensee MDPI, Basel, Switzerland. This article is an open access article distributed under the terms and conditions of the Creative Commons Attribution (CC BY) license (http://creativecommons.org/licenses/by/4.0/).
Share and Cite
Kalogeropoulos, K.; Stathopoulos, N.; Psarogiannis, A.; Pissias, E.; Louka, P.; Petropoulos, G.P.; Chalkias, C. An Integrated GIS-Hydro Modeling Methodology for Surface Runoff Exploitation via Small-Scale Reservoirs. Water 2020, 12, 3182. https://doi.org/10.3390/w12113182
Kalogeropoulos K, Stathopoulos N, Psarogiannis A, Pissias E, Louka P, Petropoulos GP, Chalkias C. An Integrated GIS-Hydro Modeling Methodology for Surface Runoff Exploitation via Small-Scale Reservoirs. Water. 2020; 12(11):3182. https://doi.org/10.3390/w12113182
Chicago/Turabian StyleKalogeropoulos, Kleomenis, Nikolaos Stathopoulos, Athanasios Psarogiannis, Evangelos Pissias, Panagiota Louka, George P. Petropoulos, and Christos Chalkias. 2020. "An Integrated GIS-Hydro Modeling Methodology for Surface Runoff Exploitation via Small-Scale Reservoirs" Water 12, no. 11: 3182. https://doi.org/10.3390/w12113182
APA StyleKalogeropoulos, K., Stathopoulos, N., Psarogiannis, A., Pissias, E., Louka, P., Petropoulos, G. P., & Chalkias, C. (2020). An Integrated GIS-Hydro Modeling Methodology for Surface Runoff Exploitation via Small-Scale Reservoirs. Water, 12(11), 3182. https://doi.org/10.3390/w12113182

