Assessing Hydrological Effects of Bioretention Cells for Urban Stormwater Runoff in Response to Climatic Changes
Abstract
:1. Introduction
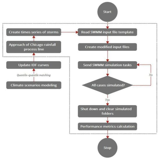
2. Methodology
2.1. Study Site
2.2. Climate Scenarios
2.3. Hydrological Model
2.4. Performance Metrics Calculation
2.4.1. Runoff Volume Reduction
2.4.2. Peak Flow Reduction
2.4.3. First Flush Control
3. Results and Discussion
3.1. Effects of Climate Change on Storm Runoff
3.2. Performance of BCs in Climate Scenarios
3.2.1. Runoff Volume Reduction
3.2.2. Peak Flow Reductions
3.2.3. First Flush Control
3.3. Targeted Scales of BCs in Response to Climate Change
4. Conclusions
Author Contributions
Funding
Conflicts of Interest
References
- Stott, P.A.; Christidis, N.; Otto, F.E.L.; Sun, Y.; Vanderlinden, J.; van Oldenborgh, G.J.; Vautard, R.; von Storch, H.; Walton, P.; Yiou, P.; et al. Attribution of extreme weather and climate-related events. WIREs Clim. Chang. 2016, 7, 23–41. [Google Scholar] [CrossRef] [PubMed]
- Wang, M.; Zhang, D.Q.; Adhityan, A.; Ng, W.J.; Dong, J.W.; Tan, S.K. Conventional and holistic urban stormwater management in coastal cities: A case study of the practice in Hong Kong and Singapore. Int. J. Water Resour. Dev. 2018, 34, 192–212. [Google Scholar] [CrossRef]
- Reshmidevi, T.V.; Kumar, D.N.; Mehrotra, R.; Sharma, A. Estimation of the climate change impact on a catchment water balance using an ensemble of GCMs. J. Hydrol. 2018, 556, 1192–1204. [Google Scholar] [CrossRef]
- Wang, L.; Chen, W. A CMIP5 multimodel projection of future temperature, precipitation, and climatological drought in china. Int. J. Climatol. 2014, 34, 2059–2078. [Google Scholar] [CrossRef]
- Moss, R.; Edmonds, J.; Hibbard, K.; Manning, M.; Rose, S.; van Vuuren, D.P.; Carter, T.; Emori, S.; Kainuma, M.; Kram, T.; et al. The next generation of scenarios for climate change research and assessment. Nature 2010, 463, 747–756. [Google Scholar] [CrossRef]
- Taylor, K.E.; Stouffer, R.J.; Meehl, G.A. An overview of CMIP5 and the experiment design. Bull. Am. Meteorol. Soc. 2012, 93, 485–498. [Google Scholar] [CrossRef]
- Fix, M.J.; Cooley, D.; Sain, S.R.; Tebaldi, C. A comparison of U.S. precipitation extremes under RCP8.5 and RCP4.5 with an application of pattern scaling. Clim. Chang. 2018, 146, 335–347. [Google Scholar] [CrossRef]
- Bacmeister, J.T.; Reed, K.A.; Hannay, C.; Lawrence, P.; Bates, S.; Truesdale, J.E.; Rosenbloom, N.; Levy, M. Projected changes in tropical cyclone activity under future warming scenarios using a high-resolution climate model. Clim. Chang. 2018, 146, 547–560. [Google Scholar] [CrossRef]
- O’Neill, B.C.; Tebaldi, C.; van Vuuren, D.P.; Eyring, V.; Friedlingstein, P.; Hurtt, G.; Knutti, R.; Kriegler, E.; Lamarque, J.-F.; Lowe, J.; et al. The scenario model intercomparison project (ScenarioMIP) for CMIP6. Geosci. Model Dev. 2016, 9, 3461–3482. [Google Scholar]
- Eckart, K.; Mcphee, Z.; Bolisetti, T. Multiobjective optimization of low impact development stormwater controls. J. Hydrol. 2018, 562, 564–576. [Google Scholar] [CrossRef]
- Yang, Y.; Chui, T.F.M. Optimizing surface and contributing areas of bioretention cells for stormwater runoff quality and quantity management. J. Environ. Manag. 2018, 206, 1090–1103. [Google Scholar] [CrossRef]
- Davis, A.P.; Hunt, W.F.; Traver, R.G.; Clar, M. Bioretention technology: Overview of current practice and future needs. J. Environ. Eng. 2009, 135, 109–117. [Google Scholar] [CrossRef]
- Davis, A.P. Field performance of bioretention: Hydrology impacts. J. Hydrol. Eng. 2008, 13, 90–95. [Google Scholar] [CrossRef]
- Wan, Z.X.; Li, T.; Liu, Y.T. Effective nitrogen removal during different periods of a field-scale bioretention system. Environ. Sci. Pollut. Res. 2018, 25, 17855–17861. [Google Scholar] [CrossRef]
- Wang, M.; Zhang, D.; Li, Y.; Hou, Q.; Yu, Y.; Qi, J.; Fu, W.; Dong, J.; Cheng, Y. Effect of a submerged zone and carbon source on nutrient and metal removal for stormwater by bioretention cells. Water 2018, 10, 1629. [Google Scholar] [CrossRef]
- Wang, M.; Zhang, D.; Dong, J.; Tan, S.K. Application of constructed wetlands for treating agricultural runoff and agro-industrial wastewater: A review. Hydrobiologia 2018, 805, 1–31. [Google Scholar] [CrossRef]
- Wang, M.; Zhang, D.Q.; Su, J.; Trzcinski, A.P.; Dong, J.W.; Tan, S.K. Future scenarios modeling of urban stormwater management response to impacts of climate change and urbanization. CLEAN—Soil Air Water 2017, 45, 1700111. [Google Scholar] [CrossRef]
- Chui, T.F.M.; Liu, X.; Zhan, W. Assessing cost-effectiveness of specific lid practice designs in response to large storm events. J. Hydrol. 2016, 533, 353–364. [Google Scholar] [CrossRef]
- Li, J.; Zhao, R.; Li, Y.; Chen, L. Modeling the effects of parameter optimization on three bioretention tanks using the hydrus-1D model. J. Environ. Manag. 2018, 217, 38–46. [Google Scholar] [CrossRef]
- Winston, R.J.; Dorsey, J.D.; Hunt, W.F. Quantifying volume reduction and peak flow mitigation for three bioretention cells in clay soils in northeast Ohio. Sci. Total Environ. 2016, 553, 83–95. [Google Scholar] [CrossRef]
- Baek, S.S.; Choi, D.H.; Jung, J.W.; Lee, H.J.; Lee, H.; Yoon, K.S.; Cho, K.H. Optimizing low impact development (LID) for stormwater runoff treatment in urban area, Korea: Experimental and modeling approach. Water Res. 2015, 86, 122–131. [Google Scholar] [CrossRef]
- Garcia-Cuerva, L.; Berglund, E.Z.; Rivers, L., III. An integrated approach to place green infrastructure strategies in marginalized communities and evaluate stormwater mitigation. J. Hydrol. 2018, 559, 648–660. [Google Scholar] [CrossRef]
- Hunt, W.F.; Smith, J.T.; Jadlocki, S.J.; Hathaway, J.M.; Eubanks, P.R. Pollutant removal and peak flow mitigation by a bioretention cell in urban Charlotte, NC. J. Environ. Eng. 2008, 134, 403–408. [Google Scholar] [CrossRef]
- Wang, M.; Zhang, D.Q.; Su, J.; Dong, J.W.; Tan, S.K. Assessing hydrological effects and performance of low impact development practices based on future scenarios modeling. J. Clean. Prod. 2018, 179, 12–23. [Google Scholar] [CrossRef]
- Hathaway, J.M.; Brown, R.A.; Fu, J.S.; Hunt, W.F. Bioretention function under climate change scenarios in North Carolina, USA. J. Hydrol. 2014, 519, 503–511. [Google Scholar] [CrossRef]
- Zahmatkesh, Z.; Karamouz, M.; Goharian, E.; Burian, S.J. Analysis of the effects of climate change on urban storm water runoff using statistically downscaled precipitation data and a change factor approach. J. Hydrol. Eng. 2014, 20, 05014022. [Google Scholar] [CrossRef]
- Borris, M.; Leonhardt, G.; Marsalek, J.; Österlund, H.; Viklander, M. Source-based modeling of urban stormwater quality response to the selected scenarios combining future changes in climate and socio-economic factors. Environ. Manag. 2016, 58, 223–237. [Google Scholar] [CrossRef]
- Wu, C.H.; Huang, G.R.; Wu, S.Y. Risk analysis of combinations of short duration rainstorm and tidal level in Guangzhou based on Copula function. J. Hydrol. Eng. 2014, 33, 33–41. [Google Scholar]
- Huang, H.; Chen, X.; Zhu, Z.; Xie, Y.; Liu, L.; Wang, X.; Wang, X.; Liu, K. The changing pattern of urban flooding in Guangzhou, China. Sci. Total Environ. 2018, 622–623, 394–401. [Google Scholar] [CrossRef]
- Zhao, Y.; Zou, X.; Cao, L.; Xu, X. Changes in precipitation extremes over the pearl river basin, southern China, during 1960–2012. Quat. Int. 2014, 333, 26–39. [Google Scholar] [CrossRef]
- Zhang, H.; Wu, C.; Chen, W.; Huang, G. Assessing the impact of climate change on the waterlogging risk in coastal cities: A case study of Guangzhou, South China. J. Hydrometeorol. 2017, 18, 1549–1562. [Google Scholar] [CrossRef]
- Li, Y.C.; Zhang, D.Q.; Wang, M. Performance evaluation of a full-scale constructed wetland for treating stormwater runoff. CLEAN—Soil Air Water 2017, 45, 1600740. [Google Scholar] [CrossRef]
- Liu, Y.; Engel, B.A.; Flanagan, D.C.; Gitau, M.W.; McMillan, S.K.; Chaubey, I.; Singh, S. Modeling framework for representing long-term effectiveness of best management practices in addressing hydrology and water quality problems: Framework development and demonstration using a bayesian method. J. Hydrol. 2018, 560, 530–545. [Google Scholar] [CrossRef]
- Wang, M.; Zhang, D.; Adhityan, A.; Ng, W.J.; Dong, J.; Tan, S.K. Assessing cost-effectiveness of bioretention on stormwater in response to climate change and urbanization for future scenarios. J. Hydrol. 2016, 543, 423–432. [Google Scholar] [CrossRef]
- Li, L.; Jensen, M.B. Green infrastructure for sustainable urban water management: Practices of five forerunner cities. Cities 2018, 74, 126–133. [Google Scholar] [CrossRef]
- Keifer, C.J.; Chu, H.H. Synthetic storm pattern for drainage design. J. Hydraul. Div. 1957, 83, 1–25. [Google Scholar]
- Jia, H.F.; Ma, H.T.; Sun, Z.X.; Yu, S.; Ding, Y.W.; Yun, L. A closed urban scenic river system using stormwater treated with lid-bmp technology in a revitalized historical district in China. Ecol. Eng. 2014, 71, 448–457. [Google Scholar] [CrossRef]
- Mei, C.; Liu, J.; Wang, H.; Yang, Z.; Ding, X.; Shao, W. Integrated assessments of green infrastructure for flood mitigation to support robust decision-making for sponge city construction in an urbanized watershed. Sci. Total Environ. 2018, 639, 1394–1407. [Google Scholar] [CrossRef]
- Vineyard, D.; Ingwersen, W.W.; Hawkins, T.R.; Xue, X.; Demeke, B.; Shuster, W. Comparing green and grey infrastructure using life cycle cost and environmental impact: A rain garden case study in Cincinnati, OH. J. Am. Water Resour. Assoc. 2015, 51, 1342–1360. [Google Scholar] [CrossRef]
- Westra, S.; Fowler, H.J.; Evans, J.P.; Alexander, L.V.; Berg, P.; Johnson, F.; Kendon, E.J.; Lenderink, G.; Roberts, N.M. Future changes to the intensity and frequency of short-duration extreme rainfall. Rev. Geophys. 2015, 52, 522–555. [Google Scholar] [CrossRef]
- Van Vuuren, D.P.; Kriegler, E.; O’Neill, B.C.; Ebi, K.L.; Riahi, K.; Carter, T.R.; Edmonds, J.; Hallegatte, S.; Kram, T.; Mathur, R.; et al. A new scenario framework for climate change research: Scenario matrix architecture. Clim. Chang. 2014, 122, 373–386. [Google Scholar] [CrossRef]
- Li, H.; Sheffield, J.; Wood, E.F. Bias correction of monthly precipitation and temperature fields from Intergovernmental Panel on Climate Change AR4 models using equidistant quantile matching. J. Geophys. Res. Atmos. 2010, 115, D10101. [Google Scholar] [CrossRef]
- Srivastav, R.K.; Schardong, A.; Simonovic, S.P. Equidistance quantile matching method for updating IDF curves under climate change. Water Resour. Manag. 2014, 28, 2539–2562. [Google Scholar] [CrossRef]
- Langousis, A.; Veneziano, D.; Furcolo, P.; Lepore, C. Multifractal rainfall extremes: Theoretical analysis and practical estimation. Chaos Solitons Fractals 2009, 39, 1182–1194. [Google Scholar] [CrossRef]
- Simonovic, S.P.; Schardong, A.; Sandink, D.; Srivastav, R. A web-based tool for the development of intensity duration frequency curves under changing climate. Environ. Model. Softw. 2016, 81, 136–153. [Google Scholar] [CrossRef]
- Rossman, L.A.; Huber, W. StormWater Management Model Reference Manual Volume III e Water Quality; EPA/600/R-16/093US; EPA Office of Research and Development: Washington, DC, USA, 2016.
- Rossman, L.A. Storm Water Management Model User’s Manual, Version 5.0; National Risk Management Research Laboratory, Office of Research and Development, US Environmental Protection Agency: Washington, DC, USA, 2010.
- R Core Team. R: A Language and Environment for Statistical Computing; R Foundation for Statistical Computing: Vienna, Austria, 2017. [Google Scholar]
- Wang, J.; Chua, L.H.C.; Shanahan, P. Evaluation of pollutant removal efficiency of a bioretention basin and implications for stormwater management in tropical cities. Environ. Sci. Water Res. Technol. 2016, 3, 78–91. [Google Scholar] [CrossRef]
- IPCC. Climate Change 2014: Mitigation of Climate Change. Contribution of Working Group III to the Fifth Assessment Report of the Intergovernmental Panel on Climate Change; Cambridge University Press: Cambridge, UK, 2014. [Google Scholar]
- Noor, M.; Ismail, T.; Chung, E.S.; Shahid, S.; Sung, J. Uncertainty in rainfall intensity duration frequency curves of peninsular Malaysia under changing climate scenarios. Water 2018, 10, 1750. [Google Scholar] [CrossRef]
- Uraba, M.B.; Gunawardhana, L.N.; Al-Rawas, G.A.; Baawain, M.S. A downscaling-disaggregation approach for developing IDF curves in arid regions. Environ. Monit. Assess. 2019, 191, 245. [Google Scholar] [CrossRef]
- Riahi, K.; van Vuuren, D.P.; Kriegler, E.; Edmonds, J.; O’Neill, B.C.; Fujimori, S.; Bauer, N.; Calvin, K.; Dellink, R.; Fricko, O.; et al. The shared socioeconomic pathways and their energy, land use, and greenhouse gas emissions implications: An overview. Glob. Environ. Chang. 2017, 42, 153–168. [Google Scholar] [CrossRef]
- Kim, E.S.; Choi, H.I. Assessment of vulnerability to extreme flash floods in design storms. Int. J. Environ. Res. Public Health 2011, 8, 2907–2922. [Google Scholar] [CrossRef]
- Ahiablame, L.M.; Engel, B.A.; Chaubey, I. Effectiveness of low impact development practices: Literature review and suggestions for future research. Water Air Soil Pollut. 2012, 223, 4253–4273. [Google Scholar] [CrossRef]
- Baek, S.S.; Ligaray, M.; Park, J.P.; Shin, H.S.; Kwon, Y.; Brascher, J.T.; Cho, K.H. Developing a hydrological simulation tool to design bioretention in a watershed. Environ. Model Softw. 2017. [Google Scholar] [CrossRef]
- Yang, Y.; Chui, T.F.M. Rapid assessment of hydrologic performance of low impact development practices under design storms. J. Am. Water Resour. Assoc. 2018, 54, 613–630. [Google Scholar] [CrossRef]
- Pyke, C.; Warren, M.P.; Johnson, T.; LaGro, J., Jr.; Scharfenberg, J.; Groth, P.; Freed, R.; Schroeer, W.; Main, E. Assessment of low impact development for managing stormwater with changing precipitation due to climate change. Landsc. Urban Plan. 2011, 103, 166–173. [Google Scholar] [CrossRef]
- Al, A.S.; Bonhomme, C.; Dubois, P.; Chebbo, G. Investigation of the wash-off process using an innovative portable rainfall simulator allowing continuous monitoring of flow and turbidity at the urban surface outlet. Sci. Total Environ. 2017, 609, 17–26. [Google Scholar] [CrossRef]
- Shen, Z.; Liu, J.; Aini, G.; Gong, Y. A comparative study of the grain-size distribution of surface dust and stormwater runoff quality on typical urban roads and roofs in Beijing, China. Environ. Sci. Pollut. Res. 2016, 23, 2693–2704. [Google Scholar] [CrossRef]







| Parameters | Values | |
|---|---|---|
| Catchment | Area (m2) | 5000 |
| Impervious rate (%) | 50 | |
| Slope (%) | 0.5 | |
| Depth of depression storage on pervious area (mm) | 20 | |
| BCs applied | Area of BCs applied in the catchment (%) | 0 to 20 |
| Surface of BCs | Berm height (mm) | 152 |
| Vegetation volume fraction (m3/m3) | 0.05 | |
| Surface roughness (Manning’s n) | 0 | |
| Surface slope (%) | 0 | |
| Soil of BCs | Thickness of soil (mm) | 610 |
| Porosity (m3/m3) | 0.52 | |
| Field capacity (m3/m3) | 0.15 | |
| Wilting point (m3/m3) | 0.08 | |
| Conductivity (mm/hr) | 119 | |
| Conductivity slope | 39.3 | |
| Suction head (mm) | 48 | |
| Storage of BCs | Thickness of storage (mm) | 305 |
| Void ratio (voids/solids) | 0.67 | |
| Seepage rate (mm/hr) | 13 | |
| Clogging factor | 0 | |
| Underdrain of BCs | Flow coefficient of drain | 2.5 |
| Flow exponent of drain | 0.5 | |
| Offset height of drain (mm) | 152 | |
| Guangzhou (N = 10) | Duration (h) | Minimum | Average | Maximum | ||||||
|---|---|---|---|---|---|---|---|---|---|---|
| 1-yr | 10-yr | 100-yr | 1-yr | 10-yr | 100-yr | 1-yr | 10-yr | 100-yr | ||
| RCP2.6 | 1.0 | 1.8 | 1.3 | 1.1 | 4.9 | 4.2 | 3.3 | 9.2 | 6.9 | 5.4 |
| 6.0 | 1.6 | 1.2 | 1.0 | 3.9 | 2.9 | 2.3 | 7.5 | 5.9 | 4.6 | |
| RCP4.5 | 1.0 | 4.2 | 3.4 | 2.8 | 11.4 | 9.2 | 7.1 | 17.1 | 13.1 | 10.3 |
| 6.0 | 3.5 | 2.7 | 2.3 | 7.4 | 6.1 | 5.3 | 12.6 | 9.5 | 7.8 | |
| RCP6.0 | 1.0 | 5.5 | 4.8 | 3.9 | 14.8 | 11.1 | 8.7 | 23.9 | 19.4 | 15.3 |
| 6.0 | 4.6 | 3.4 | 3.0 | 10.8 | 9.0 | 7.3 | 18.4 | 13.8 | 12.1 | |
| RCP8.5 | 1.0 | 6.3 | 5.2 | 4.2 | 16.9 | 12.1 | 9.4 | 27.9 | 22.7 | 18.8 |
| 6.0 | 5.3 | 4.1 | 3.3 | 12.9 | 10.5 | 8.2 | 21.5 | 16.9 | 13.5 | |
| Scenarios | 1yr-1hr | 10yr-1hr | 100yr-1hr | 1yr-6hr | 10yr-6hr | 100yr-6hr |
|---|---|---|---|---|---|---|
| Baseline | 72 | 250 | 452 | 108 | 291 | 486 |
| RCP2.6 | 79 | 271 | 480 | 115 | 303 | 502 |
| RCP4.5 | 88 | 289 | 502 | 120 | 314 | 520 |
| RCP6.0 | 89 | 296 | 511 | 125 | 324 | 531 |
| RCP8.5 | 95 | 300 | 515 | 128 | 329 | 536 |
| Scenario | Baseline | RCP2.6 | RCP8.5 | ||||||||||||||||
|---|---|---|---|---|---|---|---|---|---|---|---|---|---|---|---|---|---|---|---|
| Duration | 1 h | 6 h | 1 h | 6 h | 1 h | 6 h | |||||||||||||
| Return Period | 1yr | 10yr | 100yr | 1yr | 10yr | 100yr | 1yr | 10yr | 100yr | 1yr | 10yr | 100yr | 1yr | 10yr | 100yr | 1yr | 10yr | 100yr | |
| Required BCs area (%) | 1 | 13.2 | 10.2 | 7.3 | 9.1 | 5.9 | 4.3 | 16.4 | 6.5 | 4.1 | 9.0 | 3.9 | 2.5 | 14.3 | 6.0 | 3.9 | 8.2 | 3.6 | 2.4 |
| 2 | 16.2 | 10.3 | 13.1 | 17.2 | 11.2 | 8.3 | 28.6 | 11.6 | 7.4 | 17.1 | 7.6 | 4.9 | 25.1 | 10.7 | 7.0 | 15.7 | 7.1 | 4.7 | |
| 3 | 18.2 | 25.2 | 13.6 | 25.0 | 16.1 | 12.1 | 39.3 | 16.1 | 10.3 | 24.7 | 11.1 | 7.2 | 34.5 | 14.9 | 9.7 | 22.7 | 10.4 | 6.8 | |
| 4 | 39.2 | 25.2 | 22.8 | 32.0 | 20.8 | 15.6 | 48.8 | 20.3 | 13.0 | 31.9 | 14.5 | 9.5 | 43.1 | 18.8 | 12.2 | 29.3 | 13.5 | 9.0 | |
| 5 | 49.3 | 37.7 | 27.2 | 38.7 | 25.2 | 19.1 | 57.2 | 24.2 | 15.5 | 38.7 | 17.8 | 11.6 | 50.6 | 22.4 | 14.6 | 35.6 | 16.6 | 11.0 | |
| 6 | 58.1 | 37.7 | 31.4 | 45.3 | 29.7 | 22.2 | 65.0 | 27.9 | 17.9 | 45.3 | 20.9 | 13.7 | 57.6 | 25.8 | 16.9 | 41.6 | 19.5 | 13.0 | |
| 7 | 74.3 | 48.2 | 35.3 | 51.6 | 33.8 | 25.4 | 72.2 | 31.2 | 20.2 | 51.7 | 23.9 | 15.8 | 64.1 | 29.0 | 19.1 | 47.5 | 22.3 | 14.9 | |
| 8 | 79.4 | 53.0 | 38.9 | 57.8 | 37.5 | 28.1 | 79.0 | 34.4 | 22.4 | 57.8 | 26.8 | 17.7 | 70.3 | 32.0 | 21.2 | 53.1 | 25.0 | 16.8 | |
| 9 | 81.7 | 57.5 | 42.4 | 62.4 | 41.1 | 31.3 | 85.2 | 37.5 | 24.5 | 63.7 | 29.6 | 19.7 | 76.0 | 34.8 | 23.1 | 58.6 | 27.7 | 18.6 | |
| 10 | 95.4 | 57.6 | 45.7 | 68.1 | 44.9 | 34.1 | 91.0 | 40.4 | 26.4 | 69.3 | 32.3 | 21.5 | 81.4 | 37.5 | 25.0 | 63.9 | 30.2 | 20.4 | |
| 11 | 95.5 | 65.9 | 48.9 | 73.4 | 48.2 | 37.0 | 96.4 | 43.2 | 28.3 | 74.3 | 35.0 | 23.3 | 86.5 | 40.2 | 26.8 | 68.8 | 32.8 | 22.1 | |
| 12 | 100.0 | 69.9 | 51.9 | 78.4 | 51.4 | 39.7 | 100.0 | 45.9 | 30.1 | 78.4 | 37.6 | 25.1 | 91.3 | 42.7 | 28.5 | 73.4 | 35.2 | 23.8 | |
| 13 | 100.0 | 70.1 | 54.8 | 83.2 | 54.8 | 42.1 | 100.0 | 48.5 | 31.9 | 82.3 | 40.1 | 26.8 | 95.7 | 45.1 | 30.1 | 77.1 | 37.6 | 25.4 | |
| 14 | 100.0 | 70.3 | 57.6 | 87.5 | 58.2 | 44.3 | 100.0 | 51.0 | 33.6 | 86.0 | 42.6 | 28.5 | 99.9 | 47.4 | 31.8 | 80.6 | 39.9 | 27.0 | |
| 15 | 100.0 | 80.7 | 60.4 | 91.2 | 61.1 | 46.5 | 100.0 | 53.4 | 35.2 | 89.5 | 45.0 | 30.1 | 100.0 | 49.7 | 33.3 | 83.9 | 42.1 | 28.6 | |
| 16 | 100.0 | 81.0 | 62.9 | 94.7 | 64.3 | 48.9 | 100.0 | 55.7 | 36.8 | 92.8 | 47.3 | 31.7 | 100.0 | 51.9 | 34.8 | 87.1 | 44.3 | 30.1 | |
| 17 | 100.0 | 87.3 | 65.4 | 98.1 | 67.4 | 51.2 | 100.0 | 58.0 | 38.3 | 95.9 | 49.6 | 33.3 | 100.0 | 54.0 | 36.3 | 90.1 | 46.5 | 31.6 | |
| 18 | 100.0 | 87.6 | 67.9 | 100.0 | 70.4 | 53.2 | 100.0 | 60.2 | 39.8 | 98.4 | 51.9 | 34.8 | 100.0 | 56.1 | 37.7 | 93.0 | 48.6 | 33.1 | |
| 19 | 100.0 | 93.2 | 70.2 | 100.0 | 73.4 | 55.4 | 100.0 | 62.3 | 41.3 | 100.0 | 54.0 | 36.3 | 100.0 | 58.1 | 39.1 | 95.7 | 50.6 | 34.5 | |
| 20 | 100.0 | 96.0 | 72.6 | 100.0 | 76.1 | 57.2 | 100.0 | 64.3 | 42.7 | 100.0 | 56.2 | 37.8 | 100.0 | 60.0 | 40.5 | 97.9 | 52.6 | 35.9 | |
| Scenario | Baseline | RCP2.6 | RCP8.5 | ||||||||||||||||
|---|---|---|---|---|---|---|---|---|---|---|---|---|---|---|---|---|---|---|---|
| Duration | 1 h | 6 h | 1 h | 6 h | 1 h | 6 h | |||||||||||||
| Return Period | 1 yr | 10 yr | 100 yr | 1 yr | 10 yr | 100 yr | 1 yr | 10 yr | 100 yr | 1 yr | 10 yr | 100 yr | 1 yr | 10 yr | 100 yr | 1 yr | 10 yr | 100 yr | |
| Required BCs area (%) | 0 | 0 | 0 | 0 | 0 | 0 | 0 | −9.2 | −11.6 | −13.8 | −5.7 | −10.8 | −17.6 | −31.7 | −20.0 | −23.4 | −18.0 | −22.3 | −25.9 |
| 1 | 3.1 | 1.1 | 0.9 | 0.9 | 0.1 | 0.1 | −6.3 | −9.4 | −13.4 | −5.4 | −10.2 | −16.7 | −29.0 | −19.1 | −22.9 | −17.8 | −22.2 | −25.0 | |
| 2 | 6.5 | 2.5 | 1.8 | 2.1 | 0.2 | 0.1 | −2.9 | −8.3 | −13.1 | −4.7 | −10.2 | −15.9 | −25.8 | −18.1 | −22.5 | −17.2 | −21.7 | −24.1 | |
| 3 | 6.5 | 3.4 | 3.7 | 3.4 | 1.7 | 0.2 | 0.8 | −7.1 | −12.7 | −4.3 | −9.8 | −15.0 | −22.5 | −18.1 | −22.0 | −16.8 | −21.3 | −23.4 | |
| 4 | 13.6 | 4.6 | 4.1 | 4.9 | 2.4 | 1.1 | 4.7 | −7.0 | −12.3 | −1.8 | −8.7 | −14.2 | −18.9 | −18.0 | −21.6 | −14.5 | −21.1 | −22.6 | |
| 5 | 14.1 | 5.8 | 4.7 | 6.1 | 3.2 | 1.9 | 8.9 | −5.8 | −11.9 | −0.5 | −7.6 | −13.8 | −15.2 | −18.0 | −21.2 | −13.4 | −20.7 | −21.8 | |
| 6 | 35.8 | 7.8 | 5.7 | 7.3 | 3.9 | 2.4 | 14.9 | −5.6 | −11.6 | 0.8 | −7.5 | −13.2 | −10.3 | −17.9 | −20.7 | −12.4 | −19.5 | −21.2 | |
| 7 | 36.6 | 11.2 | 6.7 | 8.5 | 5.1 | 2.9 | 23.8 | −5.4 | −11.2 | 2.1 | −6.2 | −12.6 | −4.9 | −16.8 | −20.3 | −11.3 | −18.4 | −20.5 | |
| 8 | 51.4 | 13.0 | 7.7 | 10.3 | 5.8 | 3.5 | 31.6 | −4.2 | −10.8 | 3.5 | −6.2 | −11.9 | 3.3 | −16.7 | −19.8 | −10.1 | −17.9 | −19.7 | |
| 9 | 52.3 | 14.7 | 8.7 | 12.3 | 6.5 | 4.0 | 41.4 | −3.9 | −10.4 | 6.3 | −6.0 | −11.3 | 12.2 | −16.5 | −19.3 | −9.0 | −16.3 | −19.0 | |
| 10 | 79.1 | 15.0 | 9.7 | 13.9 | 7.2 | 4.5 | 52.9 | −3.6 | −10.0 | 9.9 | −5.6 | −10.6 | 24.1 | −15.4 | −18.9 | −7.1 | −15.7 | −18.3 | |
| 11 | 84.1 | 18.3 | 10.7 | 15.6 | 7.9 | 5.0 | 66.5 | −3.4 | −9.7 | 17.1 | −5.1 | −9.9 | 33.2 | −14.2 | −18.4 | −1.3 | −14.0 | −17.5 | |
| 12 | 95.8 | 20.1 | 11.8 | 17.2 | 8.7 | 5.6 | 94.7 | −2.1 | −9.3 | 25.2 | −4.6 | −9.2 | 46.7 | −13.0 | −17.9 | 3.5 | −13.4 | −16.7 | |
| 13 | 95.9 | 24.6 | 12.4 | 18.9 | 9.4 | 6.6 | 95.9 | −1.8 | −8.9 | 30.4 | −4.0 | −8.5 | 58.9 | −12.9 | −17.5 | 8.7 | −11.1 | −16.0 | |
| 14 | 100.0 | 29.4 | 12.8 | 39.7 | 10.1 | 7.1 | 97.8 | −1.4 | −8.4 | 41.8 | −3.8 | −7.8 | 93.6 | −11.7 | −17.0 | 18.0 | −10.6 | −15.2 | |
| 15 | 100.0 | 35.7 | 13.4 | 59.9 | 10.8 | 7.6 | 100.0 | −1.1 | −8.0 | 49.7 | −3.4 | −7.1 | 94.7 | −10.5 | −16.5 | 27.5 | −10.0 | −14.4 | |
| 16 | 100.0 | 46.2 | 13.8 | 66.7 | 11.8 | 7.9 | 100.0 | −0.5 | −7.6 | 59.7 | −3.0 | −6.4 | 96.2 | −9.2 | −16.0 | 33.1 | −9.4 | −13.6 | |
| 17 | 100.0 | 54.3 | 17.0 | 83.5 | 12.9 | 8.1 | 100.0 | 0.0 | −7.2 | 70.7 | −2.6 | −5.6 | 98.6 | −8.0 | −15.5 | 45.3 | −8.9 | −12.8 | |
| 18 | 100.0 | 59.7 | 18.1 | 85.4 | 14.1 | 8.6 | 100.0 | 0.1 | −6.9 | 81.5 | −1.1 | −4.9 | 100.0 | −7.7 | −15.0 | 53.5 | −7.3 | −12.5 | |
| 19 | 100.0 | 63.8 | 19.2 | 86.0 | 15.5 | 8.6 | 100.0 | 2.6 | −6.5 | 82.2 | −0.6 | −4.4 | 100.0 | −6.3 | −14.5 | 66.1 | −6.7 | −11.4 | |
| 20 | 100.0 | 80.0 | 20.3 | 86.5 | 16.1 | 9.1 | 100.0 | 5.7 | −6.2 | 83.0 | 2.1 | −3.4 | 100.0 | −5.0 | −14.1 | 78.7 | −5.1 | −10.4 | |
| Scenario | Baseline | RCP2.6 | RCP8.5 | ||||||||||||||||
|---|---|---|---|---|---|---|---|---|---|---|---|---|---|---|---|---|---|---|---|
| Duration | 1 h | 6 h | 1 h | 6 h | 1 h | 6 h | |||||||||||||
| Return Period | 1yr | 10yr | 100yr | 1yr | 10yr | 100yr | 1yr | 10yr | 100yr | 1yr | 10yr | 100yr | 1yr | 10yr | 100yr | 1yr | 10yr | 100yr | |
| Required BCs area (%) | 0 | 0 | 0 | 0.0 | 0.0 | 0.0 | 0.0 | 0.0 | 0.0 | 0.00 | 0 | 0 | 0 | 0 | 0 | 0 | 0 | 0 | 0 |
| 1 | 6.7 | 5.8 | 5.5 | 6.0 | 5.6 | 5.4 | 6.5 | 5.5 | 5.2 | 5.9 | 5.3 | 5.2 | 6.3 | 5.4 | 5.2 | 5.8 | 5.3 | 5.2 | |
| 2 | 13.3 | 5.8 | 10.9 | 11.8 | 11.0 | 10.6 | 12.8 | 10.8 | 10.3 | 11.7 | 10.6 | 10.3 | 12.4 | 10.7 | 10.3 | 11.5 | 10.5 | 10.2 | |
| 3 | 20.0 | 17.1 | 10.8 | 17.5 | 16.3 | 15.8 | 19.0 | 16.0 | 15.4 | 17.3 | 15.7 | 15.3 | 18.3 | 15.9 | 15.3 | 17.0 | 15.6 | 15.2 | |
| 4 | 26.7 | 16.9 | 21.4 | 23.1 | 21.5 | 20.8 | 25.0 | 21.2 | 20.3 | 22.8 | 20.7 | 20.1 | 24.2 | 21.0 | 20.2 | 22.5 | 20.6 | 20.1 | |
| 5 | 33.3 | 27.8 | 26.4 | 28.5 | 26.6 | 25.8 | 30.8 | 26.2 | 25.1 | 28.2 | 25.6 | 24.9 | 29.8 | 25.9 | 24.9 | 27.8 | 25.5 | 24.8 | |
| 6 | 40.0 | 27.6 | 31.4 | 33.8 | 31.6 | 30.6 | 36.5 | 31.1 | 29.8 | 33.4 | 30.4 | 29.6 | 35.3 | 30.8 | 29.6 | 32.9 | 30.2 | 29.5 | |
| 7 | 46.6 | 38.1 | 36.2 | 39.0 | 36.5 | 35.3 | 42.1 | 35.8 | 34.4 | 38.5 | 35.1 | 34.2 | 40.7 | 35.5 | 34.2 | 38.0 | 34.9 | 34.1 | |
| 8 | 53.3 | 43.1 | 41.0 | 44.1 | 41.2 | 40.0 | 47.5 | 40.5 | 38.9 | 43.5 | 39.7 | 38.7 | 46.0 | 40.2 | 38.7 | 42.9 | 39.5 | 38.5 | |
| 9 | 60.0 | 47.9 | 45.6 | 49.0 | 45.9 | 44.5 | 52.8 | 45.1 | 43.3 | 48.4 | 44.2 | 43.1 | 51.2 | 44.8 | 43.1 | 47.8 | 44.0 | 42.9 | |
| 10 | 66.6 | 47.5 | 50.2 | 53.9 | 50.5 | 48.9 | 57.9 | 49.6 | 47.7 | 53.2 | 48.7 | 47.4 | 56.2 | 49.2 | 47.5 | 52.5 | 48.4 | 47.2 | |
| 11 | 73.3 | 57.3 | 54.6 | 58.6 | 55.0 | 53.3 | 63.0 | 54.1 | 51.9 | 57.9 | 53.0 | 51.6 | 61.1 | 53.6 | 51.7 | 57.2 | 52.7 | 51.5 | |
| 12 | 79.9 | 61.9 | 59.0 | 63.2 | 59.4 | 57.6 | 67.9 | 58.4 | 56.1 | 62.5 | 57.2 | 55.8 | 65.9 | 57.9 | 55.9 | 61.7 | 57.0 | 55.6 | |
| 13 | 86.6 | 61.3 | 63.3 | 67.8 | 63.7 | 61.8 | 72.7 | 62.6 | 60.2 | 67.0 | 61.4 | 59.8 | 70.6 | 62.1 | 60.0 | 66.1 | 61.1 | 59.7 | |
| 14 | 93.3 | 60.9 | 67.5 | 72.2 | 67.9 | 65.9 | 77.4 | 66.8 | 64.2 | 71.4 | 65.5 | 63.8 | 75.2 | 66.3 | 64.0 | 70.5 | 65.2 | 63.7 | |
| 15 | 99.9 | 74.9 | 71.6 | 76.6 | 72.0 | 69.9 | 82.0 | 70.9 | 68.2 | 75.7 | 69.5 | 67.8 | 79.7 | 70.3 | 67.9 | 74.8 | 69.2 | 67.6 | |
| 16 | 100.0 | 74.4 | 75.6 | 80.8 | 76.1 | 73.9 | 86.5 | 74.9 | 72.0 | 79.9 | 73.4 | 71.6 | 84.1 | 74.3 | 71.8 | 79.0 | 73.1 | 71.4 | |
| 17 | 100.0 | 83.2 | 79.6 | 85.0 | 80.0 | 77.7 | 90.9 | 78.8 | 75.8 | 84.1 | 77.3 | 75.4 | 88.4 | 78.2 | 75.5 | 83.0 | 77.0 | 75.2 | |
| 18 | 100.0 | 82.6 | 83.4 | 89.1 | 83.9 | 81.5 | 95.3 | 82.6 | 79.6 | 88.1 | 81.1 | 79.1 | 92.6 | 82.0 | 79.3 | 87.0 | 80.7 | 78.9 | |
| 19 | 100.0 | 91.2 | 87.3 | 93.1 | 87.8 | 85.3 | 99.5 | 86.4 | 83.2 | 92.1 | 84.8 | 82.8 | 96.7 | 85.8 | 82.9 | 91.0 | 84.4 | 82.6 | |
| 20 | 100.0 | 95.1 | 91.0 | 97.0 | 91.5 | 88.9 | 100.0 | 90.1 | 86.8 | 96.0 | 88.5 | 86.4 | 100.0 | 89.4 | 86.5 | 94.8 | 88.1 | 86.2 | |
© 2019 by the authors. Licensee MDPI, Basel, Switzerland. This article is an open access article distributed under the terms and conditions of the Creative Commons Attribution (CC BY) license (http://creativecommons.org/licenses/by/4.0/).
Share and Cite
Wang, M.; Zhang, D.; Lou, S.; Hou, Q.; Liu, Y.; Cheng, Y.; Qi, J.; Tan, S.K. Assessing Hydrological Effects of Bioretention Cells for Urban Stormwater Runoff in Response to Climatic Changes. Water 2019, 11, 997. https://doi.org/10.3390/w11050997
Wang M, Zhang D, Lou S, Hou Q, Liu Y, Cheng Y, Qi J, Tan SK. Assessing Hydrological Effects of Bioretention Cells for Urban Stormwater Runoff in Response to Climatic Changes. Water. 2019; 11(5):997. https://doi.org/10.3390/w11050997
Chicago/Turabian StyleWang, Mo, Dongqing Zhang, Siwei Lou, Qinghe Hou, Yijie Liu, Yuning Cheng, Jinda Qi, and Soon Keat Tan. 2019. "Assessing Hydrological Effects of Bioretention Cells for Urban Stormwater Runoff in Response to Climatic Changes" Water 11, no. 5: 997. https://doi.org/10.3390/w11050997
APA StyleWang, M., Zhang, D., Lou, S., Hou, Q., Liu, Y., Cheng, Y., Qi, J., & Tan, S. K. (2019). Assessing Hydrological Effects of Bioretention Cells for Urban Stormwater Runoff in Response to Climatic Changes. Water, 11(5), 997. https://doi.org/10.3390/w11050997

