Next Article in Journal
EmiStatR: A Simplified and Scalable Urban Water Quality Model for Simulation of Combined Sewer Overflows
Previous Article in Journal
Concentrations, Distribution, and Ecological Risk Assessment of Heavy Metals in Daya Bay, China
 
 
Font Type:
Arial Georgia Verdana
Font Size:
Aa Aa Aa
Line Spacing:
Column Width:
Background:
Article

Institutionalizing Participation in Water Resource Development: Bottom-Up and Top-Down Practices in Southern Thailand

1
Soil Physics and Land Management Group, Wageningen University & Research, P.O. Box 47, 6700AA Wageningen, The Netherlands
2
Water Resources Management Group, Wageningen University & Research, P.O. Box 47, 6700AA Wageningen, The Netherlands
*
Author to whom correspondence should be addressed.
Water 2018, 10(6), 781; https://doi.org/10.3390/w10060781
Submission received: 21 May 2018 / Revised: 7 June 2018 / Accepted: 11 June 2018 / Published: 13 June 2018
(This article belongs to the Section Water Resources Management, Policy and Governance)

Abstract

Substantive stakeholder engagement is increasingly recognized as essential for effective water resource development. Infrastructure development projects and strategies are however typically designed by engineers first before initiating discussions about impacts with stakeholders. In altering this sequence, designing meaningful participatory planning processes needs careful attention. This requires an innovative approach taking into account the institutional and discursive structure of the negotiation arena. This study uses eight features of participation and related micro-politics questions to scrutinize the design process of two water resource development projects in Thailand. The research shows that in one case some of the affected stakeholders were excluded, and in the other case, a lack of trust made one village obstruct the design process from the start. In both cases, the capacity to facilitate the negotiation about alternative designs and compensation was deficient. It is concluded that participation should be institutionalized and facilitated in a way that fosters accountable representation by all stakeholders, builds trust, and recognizes stakeholder interests and knowledge. The approach taken helps to understand the outcomes of the planning process and is useful to design planning processes that foster the accountable representation of all stakeholders and the recognition of their interests and knowledge.

1. Introduction

During recent decades, governments have faced opposition to many water resource development projects they proposed to mitigate the problems of water scarcity, flooding, and seawater intrusion. Struggles surrounding water resource interventions have been explained by various authors, especially focusing on opposition by the affected people [1,2,3]. Many large dam construction projects lack institutionalized processes of negotiation with all affected stakeholders [4]. Participation in decision-making by all stakeholders may assist to set key problems, enhance legitimacy, respond to demand, negotiate interests, incorporate local knowledge, and compromise conflicts [5]. Studying stakeholders’ perspectives in the planning process prior to designing interventions can be useful in promoting sustainable development [6]. However, opportunities for participation may not match the stakeholders’ needs and interests [7]. Moreover, governance processes may limit opportunities for participation from an early stage [8]. Therefore, institutionalized forms of representation and negotiated decision-making need to be implemented to increase opportunities for community engagement [9].
Several scholars have studied innovations in participatory decision-making processes, with a focus on building in bottom-up approaches from the design stage to increase inclusiveness and sustainability in natural resources management [10,11,12]. It is important for initiators of new water resource development projects to understand the stakeholders’ needs and interests in relation to positive and negative impacts of water infrastructure. In addition, the project managers have to identify key stakeholders for the prevention of potential conflicts and respond to their expectations [13]. Fleskens and Stringer [14] sketched the need for a multi-stakeholder analysis of impacts in deciding on land management and policy responses in order to: (1) Define and estimate effects of problems; (2) Assess and propose intervention impacts; and (3) Make and investigate responses for interventions. Stakeholders can be identified from what interests, power and attitudes they have regarding an intervention [15]. All stakeholders should be invited into the participatory process to share problems and knowledge, align interests and objectives, and devote time for building trust [16].
To involve stakeholders in the design process of infrastructure projects, the Government of Thailand implements laws and regulations for participatory design processes. This started with the decentralization of the Thai government initiated by the Thai Constitution in 1997. The Good Governance Act 2546 (2003) and Prime Minister Office Regulation 2548 (2005) stipulate that each public organization needs to consult citizens, inform the public about the benefits of its mission, and adjust operational processes before starting projects to find an effective approach to mitigate potential negative impacts. Moreover, the Constitution 2550 (2007) defines that each public development project affecting the environment, natural resources, and health must conduct an Environmental Impact Assessment (EIA). These laws and regulations require the Royal Irrigation Department (RID) to inform and consult stakeholders about any water resource development project from its conception phase. However, the laws do not require any further collaboration nor defer decision power to the local communities [17]. Therefore, the RID arranges the participation of local communities to meet the compulsory processes for medium and large-scale water infrastructure projects by informing stakeholders and by proposing alternatives as solutions to issues raised in community meetings or by community leaders, regional authorities, or other stakeholders.
However, poor outcomes of participation occur as a result of many factors, such as inadequacies in information provisioning, unequal power in decision-making processes and unclear procedures for negotiation compensations. As set out by the Eleventh National Economic and Social Development Plan (2012–2016), the RID needs to construct more reservoirs to increase the irrigated area with 200,000 rai (32,000 ha) each year. However, the RID has not been able to start several of the planned projects because of the opposition of local communities and stakeholders, such as environmental NGOs. As a consequence of the opposition, the RID developed 466,133 rai out of 600,000 rai of planned irrigated land (77.7%) during 2012–2014 [18].
In response to the difficulties with gaining legitimacy and acceptance, the RID proposed to change their reservoir construction planning processes from engineer design to public participation design. Hence, in 2015 RID initiated the policy of Community-Based Irrigation (CBI) with voluntary representatives of local communities participating as “CBI members” in focus groups to work in a more bottom-up approach from the initial stages of water resource development projects. The Klong Klai basin was selected as the first pilot of the CBI approach to make a participatory water development plan. The CBI was expanded to five additional projects across the country during 2016–2018.
The present study is the result of the field research that the first author did as a PhD researcher at Wageningen University. The objective was to understand the participation, interests, and attitudes of the stakeholders in the planning process for developing a water development project and to compare two planning processes: one with the standard process (the dam project in Wang Hip) and one with the new CBI process (the water development project in Klong Klai). Both cases study sites are in Nakhon Si Thammarat Province, southern Thailand (see Figure 1). A micro-political approach was used to analyze the cases to see how the participatory process unfolded in each case and to see what factors determined the outcome of the process.

2. Conceptual Framework

Participation of local stakeholders can have different forms, objectives, and degrees. Arnstein [19] notes that the “ladder of participation” indicates the degree of delegation of decision making from government to local stakeholders. A high degree of participation of local stakeholders facilitates the inclusion of local knowledge and preferences, encourages social learning, helps to establish a social license for government plans, and can potentially empower the local stakeholders. However, the delegation might also imply a devolution of responsibility and costs to vulnerable groups [20,21,22]. Planning processes with high degrees of local stakeholder participation encounter several contradictions and challenges: local interests might conflict with general and specific interests of other groups; local groups might have different and difficult to reconcile interests; representatives of interest groups might not be sufficiently accountable towards their “constituency”; not all local interest groups might be represented; some dominant group might set the agenda and issues to be negotiated; and negotiation processes tend to become lengthy and costly [23].
To analyze multi-stakeholder negotiation on the planning of water infrastructure, the participation process and its institutional embedding were investigated, as well as the different interests and representation of stakeholders in the arena of negotiation and consultation. Reed [11] reviewed what made participation work in environmental management and defined eight features as a basis to enhance effectiveness (Table 1). A dimension of micro power analyses was added to get a deeper understanding of the actual practices of stakeholder participation in the cases under study. A micro power analysis allows the identification of who is represented in the process, how accountability to the constituencies of the representatives works, who sets the agenda and objectives for the process, what knowledge and languages of valorization [24] are used in the debates, and how the negotiation between the representatives takes place [25,26,27,28,29].
Representatives of interest groups might be formally elected by the members of the interest group they represent, present themselves, or be selected by the government agency. The representation functions through processes of communication, consultation, and accountability. The quality of this process relates strongly with the degree of legitimacy of the process and thus the acceptance of the reached agreements [12,30,31]. Actors forge alliances and agree on trade-offs between envisioned benefits and costs for different groups. Meanwhile, mindsets might change, and knowledge might be shared and gained (‘social learning’).

3. Case Study Selection and Data Collection

Two cases of participation practices in water infrastructure planning in Thailand were analyzed using the above-developed analytical framework. These cases were selected because they are situated in the same province and represent two different approaches to participation applied by the RID (Table 2). In the Wang Hip case, the intervention plan concerned the construction of a reservoir. This case followed a conventional approach, where RID presented a plan, and representatives of communities that participated in the process were informed and a negotiation on compensation was started. In the Klong Klai case, the new CBI approach was followed; RID did not have any pre-set intervention plan and started the design process with many rounds of consultation with representatives of local stakeholders. Importantly, this case is set in a context where a conflict originated from a former reservoir project that was proposed in 1996 but was cancelled in 2008 because of the opposition of affected people.
Field data was collected during various field visits in the period from 2007 to 2017. Official rules and regulations, practices, agenda setting, stakeholder’s representation, and processes of negotiation were examined (Table 3). Furthermore, data from the Department of Local Administration under the Interior Ministry were reviewed. Moreover, legislation relevant to participation in medium-scale construction projects was analyzed from RID water resource planning manuals and annual reports.
During February and March 2016, 79 residents (41 male and 38 female, from 30–89 years old) representing two groups in the Klong Klai basin, were interviewed. One group was comprised of 36 residents of four downstream sub-districts who were expected to benefit from water resource development; another group of 43 residents was from the Krung Ching area, where some residents feared the infrastructure might affect them negatively. The snowball method was used to select interviewees located close enough to the river to have a stake. Local students helped with translating local dialects. A semi-structured interview guide was used focusing on the following topics: (1) Socio-economic conditions, used water sources, and problems related to water; (2) How they perceived the situation and their preferred solutions; and (3) Their perspectives on their participation in water planning. The interviews were not recorded because of the sensitivity of the issues discussed. During the interview, notes were taken, which were complemented after the interview. The interviews were analyzed with qualitative and quantitative methods.
In the negotiation process at the case level, the representation of the stakeholders in the deliberation and decision-making process and the process of agenda setting were observed. Stakeholders’ representation in each participation arena was investigated based on lists of participants of the meetings, and respective meeting reports were utilized to follow the results of each meeting. The background, participation process and negotiation of the Wang Hip project were collected from the EIA report and several project reports documenting two site visits and five meetings with stakeholders during 2007 to 2009, three meetings and an excursion in 2014, and two community meetings in 2015 (RID, 2016). At several these meetings, a total of 132 questionnaires were conducted to survey the participants’ perspectives on the project; these were used to reconstruct the level of support for the project.
For the Klong Klai project, the main author participated in the series of meetings at the sub-district and basin levels during March–June 2016. At these meetings, interviews with the stakeholders’ representatives were conducted. Observations and opinions of stakeholders were used to assess the features and questions surrounding the process and discourse of participation. Information from the community meeting reports at the village level in 2015 was analyzed through observations of the bottom-up CBI focus groups about the water problems across the basin and in respective communities. Several interviews were performed with key informants, e.g., benefiting and affected residents, community leaders and CBI focus group members, about their individual perspectives on water resource problems and planning priorities. More interviews were conducted in March 2016 with a RID official responsible for the initial planning of participation in projects to cross-check the documents about the CBI process and its objectives, and on 12 May 2016 with another RID official about the CBI process, its results, and how to develop the results into the interventions. Additionally, in May, two key informants explained the Klong Klai history and the residents’ opinions about the area’s development and water-related problems, and how these changed over time.
In this study, after a general introduction to the governance structures and procedures relevant to water resource development in Thailand, each case is first described in terms of the purpose, initiative and expected impacts of the planned project. Next, the main stakeholder groups’ perspectives towards the project, the process that was followed, and its outcomes are presented. Finally, the cases are compared considering features that influence the success of stakeholder participation according to the conceptual framework, and the micro-politics questions that relate to each feature.

4. Governance Structures and Procedures Relevant to Water Resource Development in Thailand

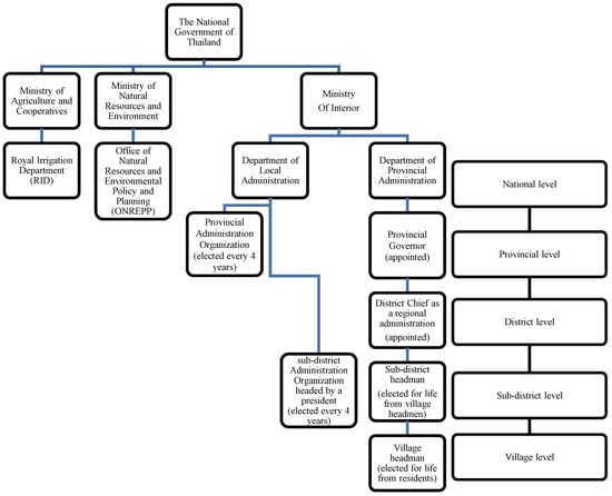
In the Thai government governance structure (Figure 2), two community leadership structures of authority reside under the Interior Ministry related to water resource development: local administration (with representation at provincial and sub-district levels) and regional administration (at provincial, district, sub-district, and village levels). Under the local administration structure, sub-district administrations are headed by a president who is elected every four years in normal situations. However, during the study, Thailand was under military rule, banning elections at every level. The role of sub-district administrations concerns local economic, social, and cultural development, with a budget partly from local tax collections. They also make decisions on approval of communal land to be used for reservoir construction in the sub-district. Conflicts between different stakeholders are a priority in the sub-district level decision making. The presidents focus mainly on ensuring the community acceptance of projects to avoid opposition against a project during construction. Under the regional structure, a provincial governor is appointed by the Ministry. One level lower is the district, which is governed by the assigned district chief. At the sub-district level, the chief is selected by village headmen at the lowest level. Chiefs mainly are coordinators between regional governments and villagers. Their role includes resolving conflicts between the regional government and local administration and acting as the resident representative defending negatively affected residents. The headmen are elected for life and take office until their retirement at sixty years old, or earlier. They have a strong influence on villagers’ perspectives towards reservoirs and other water infrastructure projects and in negotiating compensations. Hence, village headmen are the community leaders and are powerful actors in conflicts between the government and affected stakeholders.
The RID resides under the Ministry of Agriculture and Cooperatives and is the national agency concerned with the development of rural multi-purpose water engineering projects. The RID regional offices report directly to the national RID office in Bangkok. The RID needs the approval of the EIA by the Office of Natural Resources and Environmental Policy and Planning (ONREPP) under the Ministry of Natural Resources and Environment before requesting permission from the national government cabinet to execute the project [17]. The EIA process is usually conducted by employing consultant companies and is subsequently presented for approval to the national cabinet. If the president of the sub-district of the community of affected people agrees formally with the project, then the RID will announce officially to construct the reservoir or another infrastructure project. Therefore, community leaders can influence project implementation in two ways: through village headmen negotiating conflicts between affected residents and officials and through the sub-district administrator’s approval of communal land use for the reservoir project.
In addition to the ONREPP, the Department of Water Resources and Forest Department are government agencies in water resource development. The first department is responsible for developing water resource policies at the national level. The latter department is responsible for forest conservation. The Forest Department must grant permission to RID for the construction of dams that are built in forest areas. However, in the early planning stage, these three departments do not coordinate activities.

5. Results

5.1. The Case of the Wang Hip Project

The idea for the Wang Hip project was proposed in 1990 by King Rama IV, who requested the RID to study the project to build a dam for which it needed an approved EIA. Two consulting companies were employed to finish the EIA in 2009. During the period 2007–2009, the consultants organized two site visits and five meetings with stakeholders to provide information on the project’s benefits and inform the provincial governor about the progress of the elaboration of the EIA. In 2009, the EIA was not approved because of some incomplete information. Consequently, the EIA was revised and updated until it was approved in 2015.
The project aimed to build a multi-purpose dam in the Thung Song district, bringing water to the town of Thung Song for domestic and industrial use. The upper Wang Hip basin, where the reservoir would be constructed, is covered with forests, which include para-rubber (see map in Figure 1). Two weirs are present in the river. In the lower parts, the urban district is located as well as para-rubber plantations and homesteads, some of which are irrigated. The dam would have a storage capacity of 20 million m3. Presently, the town has an insufficient and irregular water supply with low pressure in the dry season, and only 13 out of the 20 villages are served by a piped water system; the rest use groundwater. In the town of Thung Song, some 27,000 inhabitants would benefit from improved water service. In the three rural sub-districts (Nong Hong, Khuan Krot, Na Mai Phai), the population would benefit mainly through an increased supply of piped water and irrigation extended from the current 160 ha used by 400 households and 2000 residents in three villages, presently served by the Baan Na Pradith reservoir with a capacity of 117,000 m3 to a planned 2080 ha of total irrigated land in 24 villages in four sub-districts. In total, the beneficiary population would comprise 40,193 people in 12,821 households [32]. According to RID officials, the Wang Hip River contributes to the flooding of the Thung Song district in the lower (urbanized) part of the river basin during the rainy season (May–December). However, this is disputed by the upstream people whose land would be affected by the dam project.
The dam project would negatively affect people because of inundation of the land of 68 residents with a total area of 150 ha, with 24 buildings and one para-rubber factory, para-rubber plantations, and forest. The land holdings are partly on informally occupied forest land. Farmers, however, do sell this land without title (deeds) to other farmers against market prices.

5.1.1. The Main Stakeholders in the Wang Hip Case

Broadly, six main stakeholder groups can be distinguished in the Wang Hip case:
  • The RID who proposed the reservoir project. The RID is the project owner and controls the budget and implementation.
  • The regional government authorities. The Provincial Governor agreed with the reservoir. His deputy was the chairman of the first meeting that informed local stakeholders about the project. He visited the area on the 24th of March 2015 (as seen on the media, saying that he would support the project and solve the problems to complete the project). The district chief of Thung Song has been the chairman of most meetings.
  • The tap water plant, owned and managed by the Provincial Waterworks Authority-Thung Song, now serves 21,618 residents. They lack water in the dry season to satisfy their users’ needs. It is their aim to provide better service to the 27,000 inhabitants in the town of Thung Song and 13 surrounding villages and to connect the seven villages more. The population in the town is projected to grow because of increased urbanization.
  • The population of the town of Thung Song and the 20 villages that would benefit from improved tap water services, represented by the provincial Waterworks Authority-Thung Song.
  • The farmers of the homesteads that presently use river water for irrigation of fruit trees and vegetables for their own consumption and selling on the local market, represented by their community leaders.
  • The affected farmers at the site of the reservoir. In total, 68 residents have land in the dam site and the area that is designed to be inundated by the reservoir. The affected farmers are supported by an NGO. Affected residents acquire project information mostly from the community leaders. Some affected residents state that they were not invited to assist at any information meeting and did not get any information from the RID. They did not accept the low compensation offered for the expropriation of their land. Some downstream people fear the dam might break or believe the RID should first use the existing two weirs in the Wang Hip River to obtain water.

5.1.2. The Negotiations about the Compensation for the Expropriation of the Land at the Dam Site in Wang Hip

The local stakeholders were not consulted on the location of the reservoir. The RID designed the dam considering engineering, environmental, and socio-economic factors. The expected runoff flow into the reservoir was estimated to be on average 27 million m3 per year. Thus, the reservoir capacity of 20 million m3 would be almost the complete annual runoff at that point in the river.
The RID organized two site visits to meet and survey the potentially affected residents at their homes in 2008 and 2014 and ask about their willingness to move (Table 4). The surveys showed that the affected residents not willing to move decreased from 55 to 22 percent. The affected residents who stated they would be willing to move—in case RID provided them with fair compensations for their land—increased from 32 to 74 percent.
From February 2015 to February 2016, five meetings with some of the prospective beneficiaries and affected residents were organized by the regional RID to negotiate with the resident representatives about the compensation offered for the land to be inundated. Not all residents were represented. In the first meeting of 25th February 2015, 14 men and 4 women attended. They expressed their concerns mainly on compensation for their lost livelihoods. One representative said: “We all want to know how RID will take care of us: please clarify the acquisition process, compensation regulations of homesteads and our plantations. We don’t know where our new locations will be and if those are good for our plantations, and a clear indication of the reservoir location is also needed to inform us” (pers.com., 25-2-2015).
Some affected residents did not agree with the land compensation prices as they expected much higher compensations in return for the lost income from the land. The farmers required 500,000 baht per rai (90,000 US$ per ha), but RID could only pay 230,000 baht per rai (41,000 US$ per ha). The low prices were the result of official rules for the compensation, the first component of which was based on land purchase prices registered officially with the Land Department. Real market prices are much higher, due to the custom of under-reporting transaction prices to evade taxation. The other component was based on the estimated annual returns from the crops on the land. The price was higher when trees were planted on the land, but the para-rubber is planted informally inside the forest and was thus not considered.
The solution for the low compensation was discussed in a meeting on 20 January 2016: the RID officials were able to offer a somewhat higher compensation, against the presentation of a land valuation report. The water plant manager was able to offer an additional amount of compensation per rai. The farmers in the lower part of the district offered to sell part of their land to the affected farmers. This opened the way for the approval by the Sub-district Administration Organization, after the National Cabinet’s approval of construction. However, the affected community claimed they were not invited in the consultation process and started to intensify their protests against the construction of the reservoir with the help of a regional environmental NGO, making the project insecure. They used other, not recognized, languages of valorization, such as love for the forest and the intrinsic beauty of the river. They “dressed” the trees in the forest with yellow cloths (referring to Buddhist monks) to symbolize the value of the trees. The dam was not built as of the end of the field work (April 2018).

5.2. The Case of the Klong Klai Project

In Klong Klai, the construction of a medium-scale reservoir was first proposed in 1996 as part of a Southern Seaboard Development Project, to support industrial activities and expand the agricultural area under irrigation. The reservoir would be constructed in the Klong Klai River, a 70 km long river flowing through the districts of Noppitham and Tha Sala (see Figure 1). The storage capacity would be 62 million m3 and inundate 28 buildings and 95.2 ha of agricultural area in two villages, affecting 64 households in the Krung Ching sub-district (Noppitham district). The initial plan raised strong opposition and was eventually cancelled by Cabinet Resolution in 2008. In 2013, a flood affected 730 people living near the river in 278 households and 312 ha of agricultural area. In the period 2010–2015, the RID only maintained small weirs and constructed some new weirs; however, in 2015, the RID took up the development of a new Klong Klai Mitigation Plan through the new bottom-up CBI process to address the water management issues in the basin for a current water demand of 39 million m3 per year, which is projected to increase to 49 million m3 in 30 years.
The average annual rainfall in the basin is 1879 mm, which mainly falls during the monsoon (September–January) as heavy showers (1384 mm) followed by a dry period of several months. The average annual discharge of the river amounts to 614 million m3. The total number of villages in the districts is 52, with some 44 thousand inhabitants. The upstream area (Krung Ching) is forested and partially used for para-rubber and durian plantations. The middle section is steep and narrow. Due to ideal climatic conditions and the availability of irrigation water, the banks of the river are used for the growing of the very highly valued durian fruit, with water pumped from the river. Unstable slopes, together with sand mining from the riverbed, lead to an elevated risk of landslides. A reservoir would enable better availability and scheduling of irrigation, act as a buffer for flash floods, and reduce flood risk and river bank erosion. Towards the coast, the topography flattens out, and apart from floods occurring annually because of monsoon rains, seawater intrusion is also increasing, mainly because of overdraft of groundwater. The mitigation of this issue is also required.
Interviews with 36 residents in the four sub-districts constituting the downstream area confirmed that rural livelihoods relied predominantly on marine life and tobacco, next to para-rubber plantations. Residents planted coconut palms, constructed shrimp farms near the sea, and grew para-rubber trees and durian fruit in the area more distant from the sea. Most respondents (53%) reported to have changed their crops in response to market prices. For irrigation of crops, 56% depended on groundwater, and others pump from the rivers. For the downstream respondents, the water shortage during the dry season (42%), flooding (33%) and insufficient tap water (25%) were the main water-related problems experienced. In response to the drought, some farmers dig deeper wells to water their crops, while others waited for their village’s headmen to participate in the project.
In the upstream area (Krung Ching), the residents lived near the forest area, some close to the river, where 42% of 43 respondents grew their crops on land without land title deeds, which leads to feelings of insecurity. They grew para-rubber and durian fruit using irrigation from the Klong Klai River (93%). The residents staying in some villages further away from the river (58%) experienced water shortages in the dry season. Landslides happened when flash floods occurred. The residents further away from the river did not think about what problems might happen in the next twenty years and they believed that not much would change. If there would be any problem, they expected to have a strong community negotiation power to improve their land tenure security.

5.2.1. The Main Stakeholders in the Klong Klai Case

There are five main stakeholder groups in relation to the Klong Klai project:
  • The RID that took a renewed interest in the Klong Klai basin to respond to stakeholder-reported problems by exploring options for interventions. To circumvent the strong opposition witnessed in the earlier dam proposal, RID officials established a participatory planning process to develop CBI jointly with stakeholders.
  • The regional government authorities—When RID re-entered the area in 2015, the CBI process was meant to be executed in a bottom-up fashion. Hence, collaboration was sought with authorities at sub-district levels (headmen and local administrators). At the beginning of a series of village-level meetings in 2015, neither provincial nor district governors were invited to attend the meetings because RID aspired the local communities to identify acceptable interventions without top-down influences.
  • In 2014, a group of farmers in the middle and downstream sections requested options to mitigate water shortage and seawater intrusion which, in turn, started the CBI pilot in 2015. An ex-village headman in the downstream area said: “Many villagers need the reservoir, but in the past, they were convinced by NGOs not to agree with the project. They had limited information about the benefits of the reservoir. Residents were easily persuaded by NGOs and elites who argued to avoid environmental destruction” (pers.com., 11-5-2016).
  • The potentially affected farmers at the site of the previously planned reservoir and their representatives. The reservoir would displace 64 households in Krung Ching, most significantly in village V6 which manifested strong opposition. Officially, most of the sub-district is, since 1957, registered as a forest reserve area, and many local inhabitants have no title deeds. The village leader of V6 is the same person who led protests against the original dam project and is a Krung Ching representative. Profits from durian cultivation, both in the affected area and potential benefiting area, are very high at around 8400 US$ per ha per year [33].
  • NGO; Assembly of the Poor. The affected residents protested the originally proposed project with the support of the Assembly of the Poor (the biggest NGO against dam construction in Thailand at that time). The protest was organized in Bangkok in 2002 by uniting protestors against other dam projects in a big march in front of the Parliament. The project was halted and eventually cancelled by Government announcement in 2008.

5.2.2. The Fruitless Negotiations for RID Intervention through the Klong Klai Mitigation Plan

In 2015, the process followed the following steps. In a first session, the RID officials visited the area to inform community leaders and resident representatives about the background, objectives, and process to develop the plan; called for volunteers to contribute to the plan as CBI members in so-called “focus groups”; and, in this informal role, coordinate between villagers and RID officials and make an inventory of other residents’ water problems. The community leaders and representatives proposed lists of CBI members from headmen and knowledgeable farmers. Second, a series of village-level meetings were arranged to study water problems and causes by discussing timelines and problem trees from residents’ perspectives. These meetings were held in 51 out of 52 villages in five sub-districts, except V6 of Krung Ching. The third step involved sub-district level meetings to combine problems from the village level. These meetings could be held in 4 out of 5 sub-districts, except Krung Ching.
In the second year (2016), water resource information in each sub-district was collected by the CBI members. In March, the RID arranged meetings in every sub-district to present the results of the former year and to remind villagers about their responsibility. These meetings were accomplished as planned, except for Krung Ching, where a representative argued that the CBI would bring conflicts to the area. An ex-CBI participant said in the meeting on 8th of March 2015: “If I participate with RID, I will be instrumental for RID to construct the dam. I will feel sorry about being accused” (pers.com., 8-3-2016).
At the end of March, the RID arranged a sub-district level meeting again in Krung Ching. This time the district chief of Noppitham District was invited to be the meeting’s chairman. The V6 representative attended to insist that he did not want a large dam which he strongly believed featured in RID’s hidden agenda. However, he would agree with the dam if it would be constructed more upstream, deeper in the forest. Expressively, RID insisted that the new plan would not take the old project into account. The meeting continued with several the village representatives reporting about problems being experienced, such as water shortages (V3, 4, 5, 9, 10), flash floods (V2) and landslides, and adhered to the need of a water resource development plan. However, there was considerable disagreement over interventions to address these issues. For example, V4 suggested weirs instead of a large dam, V5 wanted a pipeline from V6, but V6 argued that V5 could get water from V8. A representative of V3 asked for a dam. He said: “I do not understand why V6 is not mindful of the water shortage problem, we should have a dam in Krung Ching. We need water for our agriculture”. V6 interrupted: “Can we exchange our land, OK?”. The district chief concluded that “...Durian is an economic crop that can make much revenue for Krung Ching people, especially in V6, 7, and 8. They are afraid that they cannot grow durian in newly allocated land” (pers.com., 27-3-2016).
In April 2016, the RID had an appointment with the sub-district headman to visit V6 and 9, the most disputed areas, but the headman called in the morning to stop the RID officials. Obviously, the V6 villagers were not satisfied with the CBI approach, and blamed RID for not following the proper bureaucratic steps and coming directly to villagers without the endorsement of the provincial governor or district chief.
Additionally, in May 2016, RID arranged a drama performance about the Klong Klai basin’s water problems, performed by local children. The play’s objective was to remind the villagers about water resource problems at the basin level and find approaches for their resolution. During the discussion after the performance, an upstream villager from Krung Ching said they had opposed the plans for a long time, and conflicts were to intensify as more people started growing out-of-season durian. A provincial parliament member explained that he built a sandbag and bamboo weir in the Nopphitam district to regulate water flow and suggested to construct many more weirs in other stream branches. Downstream villagers raised the issue of seawater intrusion and proposed some interventions for solving the problem. The Klai sub-district representative said that seawater invaded in groundwater wells that had been used for several decades because of reduced water flow in the river. He claimed that this problem could be solved by bamboo weirs and he did not agree with big dam construction. The Sa Kaeo and Taling Chan sub-districts argued that a water-gate or weirs should also be constructed in Taling Chan, in the downstream part of the river to stop seawater intrusion.
According to a RID engineer, the option of a water gate would provide water for only a relatively modest irrigation area of approximately 320 ha. The water gate would mainly serve for protection against seawater intrusion. For agricultural activities, farmers would have to pump up water to their fields themselves. The construction would require the evacuation of approximately 5 to 10 households. The suggestion had come up as an option during community meetings in 2013 in three sub-districts. Other options that arose as options from the CBI process would not be followed up by RID. These included the suggestion from V6 to construct a reservoir deeper into the forest that may not be allowed by the Forest Department.

5.3. Comparison of the Case Studies

The comparison of stakeholder’s engagement and project outcomes is summarized in Table 5. With the conventional participatory process, the Wang Hip dam project was approved by the government in 2016, but it caused intense conflicts and opposition from the affected residents. The conflict is similar to what happened in the first Klong Klai dam project, where the lack of engaged participation led to intense opposition of the affected residents supported by the NGO network until the dam project was cancelled in 2008. RID started discussions about a second plan using the new CBI process which implied starting discussions with no preconceived plan. This initially led to confusion and mistrust as villagers suspected the RID would produce a plan for a dam, most probably the same plan as the first, cancelled plan. After much discussion, more trust has been built with most of the villages, and discussion has started on new locations for one or more dams and other possible solutions such as bamboo weirs.
This section analyses the participation processes in the two cases studies. This analysis follows the eight features of successful participation (see Table 1). In the Wang Hip case, participation was used to inform local stakeholders and negotiate compensation. In the Klong Klai case, the recently introduced CBI participation method was used to have the local stakeholders discuss their water related problems, and then have them suggest and discuss possible solutions. In both cases, the process did not come to consensus over the intervention as in both cases a group of villagers opposed the project.
Feature 1 for successful participation, as suggested by Reed [17], is about the philosophy of empowerment, equity, trust and learning. In the Wang Hip case, a group of potentially affected residents claimed they were excluded from the participation process. They fiercely opposed the dam building and were only willing to engage in dialogue if the dam and reservoir would not affect their land. This option was not on the table; thus equity, trust and learning did not happen. The CBI participation method in the Klong Klai case was supposed to foster success in planning by empowering local residents to propose and negotiate interventions. The RID, based on recommendations by community leaders and residents’ representatives, assigned CBI members to participate in the planning. However, the representative of one village opposed the project, and only wanted to agree with a solution (the reservoir in the forest) that was not acceptable by the RID. The lack of trust of V6 in the government institutions obstructed the dialogue and learning.
Furlong et al. [10] argue that stakeholders’ expectations are better discussed at the initial planning stage (Feature 2). Smith and McDonough [34] comment that determining options before participation means that stakeholders can only adjust details, but decisions on key issues have already been taken. In Wang Hip, the participation only started after the final design of the dam, and this clearly caused problems with the negotiation over compensation of the affected people. In Klong Klai, the CBI approach was expected to reap benefits from the early participation. It arranged the first participatory meetings without any specific proposal for the intervention. From the findings, there is a trade-off between entering an area with a blank plan in which case knowledge issues may surface, and a pre-determined plan where the affected people did not have the opportunity to propose and negotiate alternative solutions.
For stakeholders to be identified and have proper representation (Feature 3), Reed [11] proposes different stakeholder analysis methods. In the Wang Hip case, the identification of stakeholders and involving their representatives failed in the case of the affected villagers. In the Klong Klai case, the CBI practitioners identified the key stakeholders, but did not consider the different stakeholders’ background, and paid little attention to relationships between stakeholders. The accountability of the appointed CBI members towards their “constituency” was not monitored. From a micro-politics perspective, representation surfaced as an important pitfall in both the cases. It was found that residents often followed instructions given by, or awaited endorsement of, community leaders. However, community leaders did not express strong support and showed little responsibility for the projects.
Clear objectives should be agreed upon with stakeholders from the outset of the participation process (Feature 4). In Wang Hip, the intervention was supported by regional and local administrations from the beginning. The participants of the planning process agreed on the agenda and objectives. However, some of the potentially affected residents were excluded from the consultation process. This led to fierce opposition to the dam project by these villagers. The RID came to Klong Klai with an open project without prefixed solutions. However, it was challenging to have stakeholders suggest possible interventions. The RID avoided speaking out in favor of any specific solution, waiting for stakeholders to raise the possible interventions. This lead to unclear objectives of the process to stakeholders in terms of interventions. Consequently, the villagers assumed from their knowledge and perceptions that RID would build a reservoir and would acquire their land. Negotiating in a politically tense context proved difficult [35]. Both cases show the key factors to be considered are trust, clear agendas from the outset and inclusiveness of the participation process.
According to Reed [11], the methods and activities applied to foster participation should be appropriate (Feature 5). In Wang Hip, a conventional top-down process was followed. Given the contested nature of the proposed intervention, this was not an appropriate process. In Klong Klai, the RID deployed a new bottom-up process, but this process itself was opposed by V6. The inventory of water problems through the CBI focus group members worked well; however, the outcomes did not lead to new validated alternatives for the intervention. In both cases, no negotiation about different alternatives came about. It shows the importance of well-structured and inclusive representation, recognition of different values, languages of valorization and interests, and methods to deal with the multi-criteria negotiation about project alternatives.
Highly skilled facilitation (Feature 6) is vital in guiding towards converging interests in participation [36]. In Wang Hip, the facilitation was successful, except for the fact that part of the affected people was not involved in the process. In Klong Klai, stakeholder feedback included criticism for not inviting regional officials, and not sharing meeting reports with the attendants. This was an indicator of suboptimal facilitation. On the other hand, the CBI process was started up successfully in 51 out of 52 villages, illustrating a dedicated effort. The absence of higher-level government authorities and lack of clarity on the interventions being on the table probably made it difficult to manage the process. Little social learning took place as only limited dialogue and negotiation on possible interventions materialized. The children’s theatre proved to work well as way to facilitate discussion.
According to Reed [11], local and scientific knowledge should be integrated (Feature 7). In Wang Hip, the affected people did not get clear information about the design and location of the dam. This hampered the dialogue on the design. In the discussions over compensation, local perspectives on the value of land were acknowledged and considered, perhaps helped by the relatively small number of affected people compared to the number of beneficiaries of the project. This increased the compensation offered; however, a group of potentially affected villagers continued to oppose the dam altogether. Their languages of valorization and interests were not considered. In Klong Klai, the CBI process was conducive to bottom-up ideas about potential interventions. Options, such as a water-gate and weirs, were considered interesting ideas by RID. In both cases, however, no real mutual social learning seemed to have taken place between communities and the RID staff.
Participation needs to be institutionalized (Feature 8). The process in the Wang Hip case followed the institutionalized process of informing and consulting stakeholders, offering limited scope for participation to influence the (technical details of) the project. Nevertheless, discussions about compensation ensued informally after a deadlock in the formal process. Moreover, regional government officials attended the meetings and supported the intervention. However, the affected community was excluded from the consultation process and fiercely resisted the dam construction. In the Klong Klai case, the RID anticipated that a customary top-down process might not meet stakeholder’s needs and developed and piloted the CBI process. This case clearly illustrated that participation needs to be institutionalized. There was a lack of explicit political support for reaching harmony among stakeholders. When the district chief was invited, he did not explicitly show his position on the mitigation plan. The chief did not assign the headmen to support or compromise the conflict over the interventions. Subsequently, some headmen did not even participate to avoid agonizing over the affected residents.
Table 6 provides an overview of the above comparison of the participation processes in Wang Hip and Klong Klai according to the eight features of participation suggested by Reed [11]. Political power in representation needs more scrutiny of the process design to include accountable representatives into the arena. In facilitating participatory processes, careful consideration of stakeholders’ interests is required, with a focus on generating an exchange of ideas, social learning, and a negotiation of interests. The complexity of these considerations calls for high quality facilitation and institutionalization of accountable representation of stakeholders in the arena for participative decision making.

6. Conclusions

Government plans for water infrastructure development often encounter stakeholders’ oppositions even if beneficiaries outnumber the affected people. In top-down decision making, such opposition can only be dealt with through negotiations at an advanced planning phase, with the risk of failure leading to cancellation of the project. Embedding participation from the design stage seems to be a practical way to draw stakeholders into the exchange of ideas, social learning, negotiation of interests and the decision-making process. The Thai government has recently adopted the CBI approach as a bottom-up water resource development process to pre-empt project failure and foster more sustainable outcomes of interventions. However, such bottom-up processes may be hampered by some stakeholders refusing this opportunity to set their requests as an agenda and to negotiate project outcomes and compensation. In the presented research, micro-politics was used as a framework to analyze the institutional design and practices of representation and negotiation.
The Wang Hip project’s pre-determined aim to construct a reservoir to enhance water supply for domestic consumption and irrigation was finally accepted by the participating representatives and approved by the government but was fiercely opposed by a group of affected families that was not represented. The lesson drawn from the Wang Hip case is that a clear dam construction plan was on the negotiation table, allowing stakeholders to position themselves. However, the negotiation process did not include some of the affected families, leading to fierce protests.
In Klong Klai, the goal was to design a plan to mitigate flood, drought, and seawater intrusion problems through the new CBI bottom-up participatory planning process. This process was initially paralyzed by mistrust and conflict, originating from the former, cancelled, medium-scale reservoir project, and the misconception that this same project was the hidden agenda of the government for the new project. After several rounds of discussion, most villagers now engage in constructive discussion on the possible solutions.
Thus, the CBI approach showed several limitations: the open agenda was not communicated convincingly to most local communities, the representativeness and accountability of the CBI members were not clear, and the negotiation process did not allow for recognition of different languages of valorization nor mutual social learning.
Studying the CBI pilot contributed importantly to the understanding of the micro-politics of participation and the validation of the CBI process. Participation in water infrastructure planning can be improved by enhanced stakeholder’s representation of all relevant stakeholders and ensure adequate accountability towards the groups they represent, and by explicitly targeting participation in agenda setting, including on the objectives, decision-making procedures and methods. A limitation of these recommendations is that the planning process might become more lengthy and costly. The current impasse in the two observed consultation processes suggests that a profound participation process is difficult to organize in a conflict situation, despite being indispensable for sustainable, equitable and viable water resource interventions.

Author Contributions

C.S., L.F. and J.V. conceived the research. C.S. performed the research and analyzed the case study data. J.V. performed the micro-politics analysis. C.S. wrote the paper, with substantive contributions from L.F. and J.V.

Funding

This work was supported by the Royal Thai Government Scholarship Program (offered by OCSC).

Conflicts of Interest

The authors have no conflicts of interest to declare.

References

  1. Awakul, P.; Ogunlana, S.O. The effect of attitudinal differences on interface conflicts in large scale construction projects: A case study. Constr. Manag. Econ. 2002, 20, 365–377. [Google Scholar] [CrossRef]
  2. Magsi, H.; Torre, A. Proximity analysis of inefficient practices and socio-spatial negligence: Evidence, evaluations and recommendations drawn from the construction of Chotiari reservoir in Pakistan. Land Use Policy 2014, 36, 567–576. [Google Scholar] [CrossRef]
  3. Rothman, F.; Oliver, P. From local to global: The anti-dam movement in southern Brazil, 1979–1992. Mobil. Int. Q. 1999, 4, 41–57. [Google Scholar]
  4. Dubash, N.K. Global norms through global deliberation? Reflections on the World Commission on Dams. Glob. Gov. Rev. Multilater. Int. Organ. 2009, 15, 219–238. [Google Scholar]
  5. Sinclair, A.J.; Kumnerdpet, W.; Moyer, J.M. Learning sustainable water practices through participatory irrigation management in Thailand. Nat. Resour. Forum 2013, 37, 55–66. [Google Scholar] [CrossRef]
  6. Ricart, S.; Clarimont, S. Qualifying Irrigation System Sustainability and Governance by Means of Stakeholder Perceptions: The Neste Canal (France). Int. J. Water Resour. Dev. 2017, 33, 935–954. [Google Scholar] [CrossRef]
  7. Manowong, E.; Ogunlana, S.O. Public hearings in Thailand's infrastructure projects: Effective participations? Eng. Constr. Arch. Manag. 2006, 13, 343–363. [Google Scholar] [CrossRef]
  8. Gualini, E.; Majoor, S. Innovative practices in large urban development projects: Conflicting frames in the quest for “new urbanity”. Plan. Theory Pract. 2007, 8, 297–318. [Google Scholar] [CrossRef]
  9. Jacob, T.; Bernard, C. Exploring the politics of local participation in rural development projects: Small dams rehabilitation project in Zimbabwe. Rus. J. Agric. Socio-Econ. Sci. 2013, 14. [Google Scholar]
  10. Furlong, C.; De Silva, S.; Guthrie, L.; Considine, R. Developing a water infrastructure planning framework for the complex modern planning environment. Util. Policy 2016, 38, 1–10. [Google Scholar] [CrossRef]
  11. Reed, M.S. Stakeholder participation for environmental management: A literature review. Biol. Conserv. 2008, 141, 2417–2431. [Google Scholar] [CrossRef]
  12. Roncoli, C.; Dowd-Uribe, B.; Orlove, B.; West, C.T.; Sanon, M. Who counts, what counts: Representation and accountability in water governance in the Upper Comoé sub-basin, Burkina Faso. Nat. Resour. Forum 2016, 40, 6–20. [Google Scholar] [CrossRef]
  13. Bourne, L.; Walker, D.H. Visualising and mapping stakeholder influence. Manag. Decis. 2005, 43, 649–660. [Google Scholar] [CrossRef]
  14. Fleskens, L.; Stringer, L.C. Land management and policy responses to mitigate desertification and land degradation. Land Degrad Dev. 2014, 25, 1–4. [Google Scholar] [CrossRef]
  15. Ricart, S.; Ribas, A.; Pavón, D. Qualifying irrigation system sustainability by means of stakeholder perceptions and concerns: Lessons from the Segarra-Garrigues Canal, Spain. Nat. Resour. Forum 2016, 40, 77–90. [Google Scholar] [CrossRef]
  16. Faysse, N.; Sellika, I.E.; Rinaudo, J.D.; Errahj, M. Participatory scenario planning for sustainable irrigated agriculture when actors seldom communicate: An experiment in Morocco. Int. J. Water Resour. Dev. 2017, 1–19. [Google Scholar] [CrossRef]
  17. RID. Manual of Medium-Scale Water Resources Construction; Royal Irrigation Department: Bangkok, Thailand, 2008; p. 418.
  18. RID. Application Report in 2015 of Royal Irrigation Department; T. (RID Public Sector Development Group, TRANS.), Ed.; Royal Irrigation Department: Bangkok, Thailand, 2015.
  19. Arnstein, S.R. A ladder of citizen participation. J. Am. Inst. Plan. 1969, 35, 216–224. [Google Scholar] [CrossRef]
  20. Kesby, M. Retheorizing empowerment-through-participation as a performance in space: Beyond tyranny to transformation. Signs J. Women Cult. Soc. 2005, 30, 2037–2065. [Google Scholar] [CrossRef]
  21. Morinville, C.; Harris, L. Participation, Politics and Panaceas: Exploring the Possibilities and Limits of Participatory Urban Water Governance in Accra, Ghana. Ph.D. Thesis, University of British Columbia, Vancouver, BC, Canada, 2014. [Google Scholar]
  22. Ribot, J.C. African Decentralization: Local Actors, Powers and Accountability; UNRISD: Geneva, Switzerland, 2002. [Google Scholar]
  23. Warner, J.F. More sustainable participation? Multi-stakeholder platforms for integrated catchment management. Water Resour. Dev. 2006, 22, 15–35. [Google Scholar] [CrossRef]
  24. Martinez-Alier, J. The Environmentalism of the Poor: A Study of Ecological Conflicts and Valuation; Edward Elgar Publishing: Barcelona, Spain, 2003. [Google Scholar]
  25. Barnes, M.; Knops, A.; Newman, J.; Sullivan, H. Recent research: The micro-politics of deliberation: Case studies in public participation. Contemp. Politics 2004, 10, 93–110. [Google Scholar] [CrossRef]
  26. Haselip, J. Transparency, consultation and conflict: Assessing the micro-level risks surrounding the drive to develop Peru’s Amazonian oil and gas resources. Nat. Resour. Forum 2011, 35, 283–295. [Google Scholar] [CrossRef]
  27. Horowitz, L.S. Interpreting industry’s impacts: Micropolitical ecologies of divergent community responses. Dev. Chang. 2011, 42, 1379–1391. [Google Scholar] [CrossRef]
  28. Rasch, E.D.; Köhne, M. Micropolitics in resistance: The micropolitics of large-scale natural resource extraction in South East Asia. Soc. Nat. Resour. 2016, 29, 479–492. [Google Scholar] [CrossRef]
  29. Shinn, J.E.; King, B.; Young, K.R.; Crews, K.A. Variable adaptations: Micro-politics of environmental displacement in the Okavango Delta, Botswana. Geoforum 2014, 57, 21–29. [Google Scholar] [CrossRef]
  30. Jeronimo, R.P.; Rap, E.; Vos, J. The politics of land use planning: Gold mining in Cajamarca, Peru. Land Use Policy 2015, 49, 104–117. [Google Scholar] [CrossRef]
  31. Ruiz-Villaverde, A.; García-Rubio, M.A. Public Participation in European Water Management: From Theory to Practice. Water Resour. Manag. 2017, 31, 2479–2495. [Google Scholar] [CrossRef]
  32. RID. Environmental Impact Assessment EIA Report; Wang Hip project, Nakhon Si Thammarat Province t; (RID Office of Project Management), Ed.; Royal Irrigation Department: Bangkok, Thailand, 2016.
  33. OAE. Agricultural Statistics in Crop Year 2015/2016; Office of Agricultural Economics, Ed.; Ministry of Agriculture and Cooperatives: Bangkok, Thailand, 2016.
  34. Smith, P.D.; McDonough, M.H. Beyond public participation: Fairness in natural resource decision making. Soc. Nat. Resour. 2001, 14, 239–249. [Google Scholar] [CrossRef]
  35. Gaventa, J.; Valderrama, C. Participation, Citizenship and Local Governance; Strengthening Participation in Local Governance; Institute of Development Studies: Brighton, UK, 21–24 June 1999. [Google Scholar]
  36. Hubacek, K.; Reed, M. Lessons learned from a computer-assisted participatory planning and management process in the peak District National Park, England. In Adaptive Environmental Management; Springer: Dordrecht, The Netherlands, 2009; pp. 189–202. [Google Scholar]
Figure 1. Case study locations in Nakhon Si Thammarat Province, Southern Thailand.
Figure 1. Case study locations in Nakhon Si Thammarat Province, Southern Thailand.
Water 10 00781 g001
Figure 2. Multi-level governance structures relevant to water resource development.
Figure 2. Multi-level governance structures relevant to water resource development.
Water 10 00781 g002
Table 1. Overview of features of “best practices of participation” according to Reed [11], with reflection from the point of view of micro-politics.
Table 1. Overview of features of “best practices of participation” according to Reed [11], with reflection from the point of view of micro-politics.
Features of “Best Practice Participation” Reed [11]Micro-Politics Questions
1Participation needs to be underpinned by a philosophy emphasizing empowerment, equity, trust, and learning; Who decides who will participate, and in whose “project”?
How are different values and interests considered in dialogue and negotiation in the decision-making arena?
2Participation as early as possible;Who controls the process? Who sets the stages?
3Stakeholders analyzed and represented systematically;How are the representatives of the different stakeholders selected and by whom?
4Clear objectives to be agreed with stakeholders from the outset;Who sets the agenda? Is the agenda known and accepted by all stakeholders?
5Methods should be appropriate; Is use made of multi-criteria negotiation? Who can participate in the negotiation process?
6Highly skilled facilitation;Is mutual social learning and negotiation fostered by the facilitator of the process?
7Local and scientific knowledge should be integrated;Who decides whose knowledge and values are considered?
8Participation needs to be institutionalized.Does participation have to be institutionalized, or can it also be informal and spontaneous?
Table 2. Overview of basic information of the two cases.
Table 2. Overview of basic information of the two cases.
Basic InformationWang HipKlong Klai
1.
Main problems
  • Water shortage and flooding of town of Thung Song and 20 villages
  • Water shortage for irrigation
  • Water shortage for irrigation of fruit trees in 52 villages
  • River bank erosion
  • Flooding
  • Salinization through sea water intrusion
2.
Water storage capacity of proposed dam
  • 20 million m3
  • 62 million m3 **
3.
Total area of catchment
  • 50 km2 *
  • 599 km2
4.
Number of beneficiaries
  • 40,200 inhabitants
  • 44,000 inhabitants
5.
Benefited area
  • The town of Thung Song with ca. 27,000 inhabitants and 3 rural sub-districts
  • 52 villages in 5 sub-districts
6.
Main group of beneficiaries
  • The population and industry of the town of Thung Song and 20 villages
  • Farmers
  • Farmers in the middle and downstream sections
7.
Residents affected by planned dam and reservoir
  • 68 residents
  • 64 residents **
8.
Water resource planning approaches
  • Conventional approach
  • CBI approach
* Catchment area of upper Wang Hip; the town of Thung Song and irrigation areas are situated outside of this area. ** Refers to previous cancelled plans; the CBI approach has no predetermined plans.
Table 3. Research methods and participatory activities for data collection of the two cases.
Table 3. Research methods and participatory activities for data collection of the two cases.
Participatory Research Activities (Both Cases)Wang HipKlong Klai
1.
Interviews
  • 132 questionnaires
  • A focus group meeting in 2017
  • 79 semi-structured interviews
  • Key informant interviews in 2017
2.
Participation in planning activities
  • 2 site visits
  • 5 meetings with stakeholders during 2007 to 2009
  • 3 meetings and an excursion in 2014
  • 2 community meetings in 2015
  • 51 out of 52 village level meetings in 2015
  • 4 out of 5 sub-district level meetings in May 2016
  • A drama performance about the Klong Klai basin’s water problems in May 2016
Table 4. Percentage changes of perspectives of affected residents in Wang Hip project from 2008 to 2014.
Table 4. Percentage changes of perspectives of affected residents in Wang Hip project from 2008 to 2014.
Perspectives2008 (%)2014 (%)
Not willing to move55.0022.22
Willing to move if fair compensations are offered31.6770.83
Move3.332.78
No comments10.004.17
Source. Surveys conducted by RID after community meetings (n = 60 in 2008, n = 72 in 2014).
Table 5. Comparison of project implementation and project outcomes in Wang Hip and Klong Klai.
Table 5. Comparison of project implementation and project outcomes in Wang Hip and Klong Klai.
Project Implementation and Project OutcomesWang HipKlong Klai
1.
Project initiatives
  • Initiated in 1990
  • First plan initiated in 1996
2.
Project milestones
  • EIA was studied during 2007–2009
  • EIA was revised and updated until it was approved in 2015
  • First plan cancelled in 2008 because of the opposition of affected people
  • In 2013, a flood affected 730 people in 278 households and 312 ha of cropland
  • In 2015–2017 the RID took up the development of a new plan through CBI process
3.
Engagement of government authorities
  • The provincial governor visited the area in 2015
  • The district chief participated in most meetings in 2015
  • NO engagement of government authorities
4.
Project outcomes
  • The dam project was approved by the government in 2016
  • Intense opposition from local residents with no trust from 2016
  • Local knowledge applied in the opposition platforms
  • The dam intervention was proposed by locals far from the residential area in 2017
  • More trust from locals after CBI approach
  • Local knowledge applied in the participatory planning arenas
Table 6. Comparison of the participation processes in Wang Hip and Klong Klai according to the eight features of participation suggested by Reed [11].
Table 6. Comparison of the participation processes in Wang Hip and Klong Klai according to the eight features of participation suggested by Reed [11].
Features of “Best Practice Participation” Reed [11]Wang Hip (Top-Down Approach)Klong Klai (Bottom-Up Approach)
1Participation needs to be underpinned by a philosophy emphasizing empowerment, equity, trust, and learning;
  • Top-down approach
  • Informing local residents
  • Bottom-up approach
  • Consulting local residents
2Participation as early as possible;
  • A pre-determined plan
  • Difficult to motivate stakeholders to respond with alternative solutions
  • Discussion at the initial planning stage
  • Difficulty to identify options and imagine effects or consequences
3Stakeholders analyzed and represented systematically;
  • Left a part of the opposition outside the consultation process
  • Stakeholders’ political background not considered
  • Little attention paid to relationships between stakeholders
4Clear objectives to be agreed with stakeholders from the outset;
  • The agenda of the project and the participation was clear
  • Part of the affected villagers did not agree with the agenda
  • An open project
  • Villagers did not trust the open agenda
5Methods should be appropriate;
  • No negotiation about different alternatives, this proved to be inappropriate
  • The CBI focus groups worked well, but the outcomes did not lead to new validated alternatives for the intervention
6Highly skilled facilitation;
  • Able to generate a solution accepted by the participating representatives
  • Left an opposition group outside the process
  • Lack of clarity on the interventions being on the table
  • (Consequently) difficult to manage the process, exacerbated by complex history
7Local and scientific knowledge should be integrated;
  • Few options for integrating different types of knowledge existed
  • No real mutual social learning
  • Conducive to bottom-up ideas about potential interventions
  • No real mutual social learning
8Participation needs to be institutionalized.
  • Limited scope for participation to influence the project
  • A lack of explicit political support of regional politicians for reaching harmony among stakeholders

Share and Cite

MDPI and ACS Style

Singto, C.; Fleskens, L.; Vos, J. Institutionalizing Participation in Water Resource Development: Bottom-Up and Top-Down Practices in Southern Thailand. Water 2018, 10, 781. https://doi.org/10.3390/w10060781

AMA Style

Singto C, Fleskens L, Vos J. Institutionalizing Participation in Water Resource Development: Bottom-Up and Top-Down Practices in Southern Thailand. Water. 2018; 10(6):781. https://doi.org/10.3390/w10060781

Chicago/Turabian Style

Singto, Chakaphon, Luuk Fleskens, and Jeroen Vos. 2018. "Institutionalizing Participation in Water Resource Development: Bottom-Up and Top-Down Practices in Southern Thailand" Water 10, no. 6: 781. https://doi.org/10.3390/w10060781

APA Style

Singto, C., Fleskens, L., & Vos, J. (2018). Institutionalizing Participation in Water Resource Development: Bottom-Up and Top-Down Practices in Southern Thailand. Water, 10(6), 781. https://doi.org/10.3390/w10060781

Note that from the first issue of 2016, this journal uses article numbers instead of page numbers. See further details here.

Article Metrics

Back to TopTop