On the Correlations between Particulate Matter: Comparison between Annual/Monthly Concentrations and PM10/PM2.5
Abstract
1. Introduction
2. Materials and Methods
2.1. Study Location
2.2. Data Availability
2.3. Data Range
2.4. Statistical Performance Measures
2.5. Months Clustering Based on the Concentration Estimation
3. Results
3.1. PM10 and PM2.5 Mean Annual Concentration Trends in France
3.2. Assessment of Annual Concentrations Based on Monthly Data
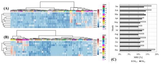
- For PM10 there are 594 samples representing 28.23% of the data belonging to group 1. It is composed mainly of 4 months making up around 90% of the group with February (27%), January (23%), March (25%), and December (16%);
- For PM2.5 there are 204 samples representing 22.47% of the data belonging to group 1. It is composed mainly of 3 months making up 85% of the group with January (32%), February (30%), and March (26%).
3.3. Assessment of Annual Concentrations Based on Monthly Data by Years
3.4. Assessment of Annual Concentrations Based on a Group of Months
- The slope is stronger from one month to three months than from three months to six months, meaning that the gain in error is maximized up to a period of 3 months for both PM10 and PM2.5.
- The linear regression improves the results, especially when the number of months used is low. When reaching 3 months, the difference between the linear regression and averaging becomes less than 10%.
3.5. Correlation between MRE and P95RE
3.6. Correlation between PM10 and PM2.5 Annual Concentrations
4. Discussion and Perspectives
5. Conclusions
- (a)
- There is no general trend to assess particulate matter annual concentrations from any month;
- (b)
- Two types of behavior are highlighted regarding monthly concentrations against annual ones: winter months that overestimate annual concentrations, and the months from the rest of the year that underestimate;
- (c)
- Multiple months can be used to improve results, with a stronger gain in accuracy using up to 3 months than from 3 months to 6 months of monitoring;
- (d)
- The error of the predictions can be reduced when using two months by weighting a winter month if present by 1/4 while the other month is weighted by ¾;
- (e)
- The choice of strategy to assess mean annual particulate matter concentrations should be done depending on the risk acceptance and cost of campaign measurement;
- (f)
- If no better option is available, PM10 and PM2.5 can determine the other using a linear law depending on the influence of the station and the month.
Author Contributions
Funding
Institutional Review Board Statement
Informed Consent Statement
Data Availability Statement
Acknowledgments
Conflicts of Interest
References
- WHO. Air Quality Guidelines for Particulate Matter, Ozone, Nitrogen Dioxide and Sulfur Dioxide. Global Update 2005; World Health Organization: Geneva, Switzerland, 2005. [Google Scholar]
- He, Y.; Jiang, Y.; Wang, Y.; Yang, Y.; Xu, J.; Zhang, Y.; Wang, Q.; Shen, H.; Zhang, Y.; Yan, D.; et al. Composition of Fine Particulate Matter and Risk of Preterm Birth: A Nationwide Birth Cohort Study in 336 Chinese Cities. J. Hazard. Mater. 2021, 425, 127645. [Google Scholar] [CrossRef]
- Lin, L.-Z.; Zhan, X.-L.; Jin, C.-Y.; Liang, J.-H.; Jing, J.; Dong, G.-H. The Epidemiological Evidence Linking Exposure to Ambient Particulate Matter with Neurodevelopmental Disorders: A Systematic Review and Meta-Analysis. Environ. Res. 2022, 209, 112876. [Google Scholar] [CrossRef] [PubMed]
- Wang, H.; Zhang, H.; Li, J.; Liao, J.; Liu, J.; Hu, C.; Sun, X.; Zheng, T.; Xia, W.; Xu, S.; et al. Prenatal and Early Postnatal Exposure to Ambient Particulate Matter and Early Childhood Neurodevelopment: A Birth Cohort Study. Environ. Res. 2022, 210, 112946. [Google Scholar] [CrossRef] [PubMed]
- Deary, M.E.; Griffiths, S.D. A Novel Approach to the Development of 1-hour Threshold Concentrations for Exposure to Particulate Matter during Episodic Air Pollution Events. J. Hazard. Mater. 2021, 418, 126334. [Google Scholar] [CrossRef] [PubMed]
- Ziou, M.; Tham, R.; Wheeler, A.J.; Zosky, G.R.; Stephens, N.; Johnston, F.H. Outdoor Particulate Matter Exposure and Upper Respiratory Tract Infections in Children and Adolescents: A Systematic Review and Meta-Analysis. Environ. Res. 2022, 210, 112969. [Google Scholar] [CrossRef]
- Anderson, J.O.; Thundiyil, J.G.; Stolbach, A. Clearing the Air: A Review of the Effects of Particulate Matter Air Pollution on Human Health. J. Med. Toxicol. 2012, 8, 166–175. [Google Scholar] [CrossRef] [PubMed]
- Kim, K.-H.; Kabir, E.; Kabir, S. A Review on the Human Health Impact of Airborne Particulate Matter. Environ. Int. 2015, 74, 136–143. [Google Scholar] [CrossRef] [PubMed]
- European Environment Agency. Air Quality in Europe: 2019 Report; European Environment Agency: Copenhagen, Denmark, 2019; ISBN 978-92-9480-088-6. [Google Scholar]
- Karagulian, F.; Belis, C.A.; Dora, C.F.C.; Prüss-Ustün, A.M.; Bonjour, S.; Adair-Rohani, H.; Amann, M. Contributions to Cities’ Ambient Particulate Matter (PM): A Systematic Review of Local Source Contributions at Global Level. Atmos. Environ. 2015, 120, 475–483. [Google Scholar] [CrossRef]
- Mogireddy, K.; Devabhaktuni, V.; Kumar, A.; Aggarwal, P.; Bhattacharya, P. A New Approach to Simulate Characterization of Particulate Matter Employing Support Vector Machines. J. Hazard. Mater. 2011, 186, 1254–1262. [Google Scholar] [CrossRef]
- European Union. Directive 2008/50/EC of the European Parliament and of the Council of 21 May 2008 on Ambient Air Quality and Cleaner Air for Europe; European Union: Brussels, Belgium, 2008. [Google Scholar]
- WHO. WHO Global Air Quality Guidelines: Particulate Matter (PM2.5 and PM10), Ozone, Nitrogen Dioxide, Sulfur Dioxide and Carbon Monoxide; World Health Organization: Geneva, Switzerland, 2021; ISBN 978-92-4-003422-8. [Google Scholar]
- Reiminger, N.; Vazquez, J.; Blond, N.; Dufresne, M.; Wertel, J. CFD Evaluation of Mean Pollutant Concentration Variations in Step-down Street Canyons. J. Wind Eng. Ind. Aerodyn. 2020, 196, 104032. [Google Scholar] [CrossRef]
- Rivas, E.; Santiago, J.L.; Lechón, Y.; Martín, F.; Ariño, A.; Pons, J.J.; Santamaría, J.M. CFD Modelling of Air Quality in Pamplona City (Spain): Assessment, Stations Spatial Representativeness and Health Impacts Valuation. Sci. Total Environ. 2019, 649, 1362–1380. [Google Scholar] [CrossRef] [PubMed]
- Santiago, J.-L.; Buccolieri, R.; Rivas, E.; Sanchez, B.; Martilli, A.; Gatto, E.; Martín, F. On the Impact of Trees on Ventilation in a Real Street in Pamplona, Spain. Atmosphere 2019, 10, 697. [Google Scholar] [CrossRef]
- Fiates, J.; Vianna, S.S.V. Numerical Modelling of Gas Dispersion Using OpenFOAM. Process Saf. Environ. Prot. 2016, 104, 277–293. [Google Scholar] [CrossRef]
- Vranckx, S.; Vos, P.; Maiheu, B.; Janssen, S. Impact of Trees on Pollutant Dispersion in Street Canyons: A Numerical Study of the Annual Average Effects in Antwerp, Belgium. Sci. Total Environ. 2015, 532, 474–483. [Google Scholar] [CrossRef]
- Hagler, G.S.W.; Lin, M.-Y.; Khlystov, A.; Baldauf, R.W.; Isakov, V.; Faircloth, J.; Jackson, L.E. Field Investigation of Roadside Vegetative and Structural Barrier Impact on Near-Road Ultrafine Particle Concentrations under a Variety of Wind Conditions. Sci. Total Environ. 2012, 419, 7–15. [Google Scholar] [CrossRef] [PubMed]
- Lee, E.S.; Ranasinghe, D.R.; Ahangar, F.E.; Amini, S.; Mara, S.; Choi, W.; Paulson, S.; Zhu, Y. Field Evaluation of Vegetation and Noise Barriers for Mitigation of Near-Freeway Air Pollution under Variable Wind Conditions. Atmos. Environ. 2018, 175, 92–99. [Google Scholar] [CrossRef]
- Reiminger, N.; Jurado, X.; Vazquez, J.; Wemmert, C.; Blond, N.; Dufresne, M.; Wertel, J. Effects of Wind Speed and Atmospheric Stability on the Air Pollution Reduction Rate Induced by Noise Barriers. J. Wind Eng. Ind. Aerodyn. 2020, 200, 104160. [Google Scholar] [CrossRef]
- Tong, Z.; Baldauf, R.W.; Isakov, V.; Deshmukh, P.; Max Zhang, K. Roadside Vegetation Barrier Designs to Mitigate Near-Road Air Pollution Impacts. Sci. Total Environ. 2016, 541, 920–927. [Google Scholar] [CrossRef]
- Wang, S.; Wang, X. Modeling and Analysis of the Effects of Noise Barrier Shape and Inflow Conditions on Highway Automobiles Emission Dispersion. Fluids 2019, 4, 151. [Google Scholar] [CrossRef]
- Yu, Y.; Kwok, K.C.S.; Liu, X.P.; Zhang, Y. Air Pollutant Dispersion around High-Rise Buildings under Different Angles of Wind Incidence. J. Wind Eng. Ind. Aerodyn. 2017, 167, 51–61. [Google Scholar] [CrossRef]
- Aristodemou, E.; Boganegra, L.M.; Mottet, L.; Pavlidis, D.; Constantinou, A.; Pain, C.; Robins, A.; ApSimon, H. How Tall Buildings Affect Turbulent Air Flows and Dispersion of Pollution within a Neighbourhood. Environ. Pollut. 2018, 233, 782–796. [Google Scholar] [CrossRef] [PubMed]
- Calzolari, G.; Liu, W. Deep Learning to Replace, Improve, or Aid CFD Analysis in Built Environment Applications: A Review. Build. Environ. 2021, 206, 108315. [Google Scholar] [CrossRef]
- Jurado, X.; Reiminger, N.; Benmoussa, M.; Vazquez, J.; Wemmert, C. Deep Learning Methods Evaluation to Predict Air Quality Based on Computational Fluid Dynamics. Expert Syst. Appl. 2022, 203, 117294. [Google Scholar] [CrossRef]
- Jurado, X.; Reiminger, N.; Vazquez, J.; Wemmert, C. On the Minimal Wind Directions Required to Assess Mean Annual Air Pollution Concentration Based on CFD Results. Sustain. Cities Soc. 2021, 71, 102920. [Google Scholar] [CrossRef]
- Reiminger, N.; Jurado, X.; Vazquez, J.; Wemmert, C.; Dufresne, M.; Blond, N.; Wertel, J. Methodologies to Assess Mean Annual Air Pollution Concentration Combining Numerical Results and Wind Roses. Sustain. Cities Soc. 2020, 59, 102221. [Google Scholar] [CrossRef]
- Jurado, X.; Reiminger, N.; Vazquez, J.; Wemmert, C.; Dufresne, M.; Blond, N.; Wertel, J. Assessment of Mean Annual NO2 Concentration Based on a Partial Dataset. Atmos. Environ. 2020, 221, 117087. [Google Scholar] [CrossRef]
- Li, C.; Liu, M.; Hu, Y.; Zhou, R.; Huang, N.; Wu, W.; Liu, C. Spatial Distribution Characteristics of Gaseous Pollutants and Particulate Matter inside a City in the Heating Season of Northeast China. Sustain. Cities Soc. 2020, 61, 102302. [Google Scholar] [CrossRef]
- Miao, C.; Yu, S.; Hu, Y.; Liu, M.; Yao, J.; Zhang, Y.; He, X.; Chen, W. Seasonal Effects of Street Trees on Particulate Matter Concentration in an Urban Street Canyon. Sustain. Cities Soc. 2021, 73, 103095. [Google Scholar] [CrossRef]
- Anjum, M.S.; Ali, S.M.; Imad-ud-din, M.; Subhani, M.A.; Anwar, M.N.; Nizami, A.-S.; Ashraf, U.; Khokhar, M.F. An Emerged Challenge of Air Pollution and Ever-Increasing Particulate Matter in Pakistan; A Critical Review. J. Hazard. Mater. 2021, 402, 123943. [Google Scholar] [CrossRef]
- Environmental Protection Department. Guidelines on the Estimation of PM2.5 for Air Quality Assessment in Hong Kong; Environmental Protection Department: Hong Kong, China, 2012. [Google Scholar]
- Harrison, R.M.; Deacont, A.R.; Jones, M.R. Sources and Processes Affecting Concentrations of Pmlo and Pm2.5 Particulate Matter in Birmingham (U.K.). Atmos. Environ. 1997, 31, 4103–4117. [Google Scholar] [CrossRef]
- Romieu, I.; Borja-Aburto, V.H. Particulate Air Pollution and Daily Mortality: Can Results Be Generalized to Latin American Countries? Salud. Pública Méx. 1997, 39, 403–411. [Google Scholar] [CrossRef] [PubMed]
- Jafari, A.J.; Delikhoon, M.; Rastani, M.J.; Baghani, A.N.; Sorooshian, A.; Rohani-Rasaf, M.; Kermani, M.; Kalantary, R.R.; Golbaz, S.; Golkhorshidi, F. Characteristics of Gaseous and Particulate Air Pollutants at Four Different Urban Hotspots in Tehran, Iran. Sustain. Cities Soc. 2021, 70, 102907. [Google Scholar] [CrossRef]
- Ganguly, R.; Sharma, D.; Kumar, P. Trend Analysis of Observational PM10 Concentrations in Shimla City, India. Sustain. Cities Soc. 2019, 51, 101719. [Google Scholar] [CrossRef]









| Region | PM10 | PM2.5 | ||||
|---|---|---|---|---|---|---|
| Data Availability | Number of Monthly Data | Relative Percentage of the Total Dataset | Data Availability | Number of Monthly Data | Relative Percentage of the Total Dataset | |
| Hauts-de-France | 2011–2019 | 3888 | 15% | 2011–2019 | 1836 | 20% |
| Ile-de-France | 2011–2019 | 3240 | 13% | 2011–2019 | 1512 | 24% |
| Grand-Est | 2011–2019 | 4536 | 18% | 2011–2019 | 1836 | 24% |
| Pays de la Loire | 2011–2019 | 2060 | 8% | 2011–2019 | 750 | 10% |
| Bourgogne–Franche-Comté | 2011–2019 | 1404 | 6% | 2011–2019 | 1080 | 14% |
| Provence-Alpes-Côte d’Azur | 2011–2019 | 3456 | 14% | 2015–2019 | 490 | 7% |
| Nouvelle Aquitaine | 2012–2019 | 3648 | 15% | - | - | - |
| Normandie | 2011–2019 | 2808 | 11% | - | - | - |
| Influence Type | Equation | R2 | MRE | P95RE |
|---|---|---|---|---|
| Full dataset | PM2.5 = 0.60 × PM10 + 0.63 (5) | 0.74 | 0.17 | 0.50 |
| Background | PM2.5 = 0.73 × PM10 − 1.58 (6) | 0.77 | 0.15 | 0.42 |
| Traffic | PM2.5 = 0.54 × PM10 + 1.36 (7) | 0.75 | 0.17 | 0.44 |
| Season type | Equation | R2 | MRE | P95RE |
|---|---|---|---|---|
| Winter month (Jan, Feb, March) | PM2.5 = 0.61 × PM10 + 2.37 (9) | 0.75 | 0.14 | 0.40 |
| Rest of the year | PM2.5 = 0.51 × PM10 + 1.18 (10) | 0.72 | 0.16 | 0.46 |
Disclaimer/Publisher’s Note: The statements, opinions and data contained in all publications are solely those of the individual author(s) and contributor(s) and not of MDPI and/or the editor(s). MDPI and/or the editor(s) disclaim responsibility for any injury to people or property resulting from any ideas, methods, instructions or products referred to in the content. |
© 2023 by the authors. Licensee MDPI, Basel, Switzerland. This article is an open access article distributed under the terms and conditions of the Creative Commons Attribution (CC BY) license (https://creativecommons.org/licenses/by/4.0/).
Share and Cite
Jurado, X.; Reiminger, N.; Maurer, L.; Vazquez, J.; Wemmert, C. On the Correlations between Particulate Matter: Comparison between Annual/Monthly Concentrations and PM10/PM2.5. Atmosphere 2023, 14, 385. https://doi.org/10.3390/atmos14020385
Jurado X, Reiminger N, Maurer L, Vazquez J, Wemmert C. On the Correlations between Particulate Matter: Comparison between Annual/Monthly Concentrations and PM10/PM2.5. Atmosphere. 2023; 14(2):385. https://doi.org/10.3390/atmos14020385
Chicago/Turabian StyleJurado, Xavier, Nicolas Reiminger, Loïc Maurer, José Vazquez, and Cédric Wemmert. 2023. "On the Correlations between Particulate Matter: Comparison between Annual/Monthly Concentrations and PM10/PM2.5" Atmosphere 14, no. 2: 385. https://doi.org/10.3390/atmos14020385
APA StyleJurado, X., Reiminger, N., Maurer, L., Vazquez, J., & Wemmert, C. (2023). On the Correlations between Particulate Matter: Comparison between Annual/Monthly Concentrations and PM10/PM2.5. Atmosphere, 14(2), 385. https://doi.org/10.3390/atmos14020385

