Abstract
Burkholderia sensu lato is a large and complex group, containing pathogenic, phytopathogenic, symbiotic and non-symbiotic strains from a very wide range of environmental (soil, water, plants, fungi) and clinical (animal, human) habitats. Its taxonomy has been evaluated several times through the analysis of 16S rRNA sequences, concantenated 4–7 housekeeping gene sequences, and lately by genome sequences. Currently, the division of this group into Burkholderia, Caballeronia, Paraburkholderia, and Robbsia is strongly supported by genome analysis. These new genera broadly correspond to the various habitats/lifestyles of Burkholderia s.l., e.g., all the plant beneficial and environmental (PBE) strains are included in Paraburkholderia (which also includes all the N2-fixing legume symbionts) and Caballeronia, while most of the human and animal pathogens are retained in Burkholderia sensu stricto. However, none of these genera can accommodate two important groups of species. One of these includes the closely related Paraburkholderia rhizoxinica and Paraburkholderia endofungorum, which are both symbionts of the fungal phytopathogen Rhizopus microsporus. The second group comprises the Mimosa-nodulating bacterium Paraburkholderia symbiotica, the phytopathogen Paraburkholderia caryophylli, and the soil bacteria Burkholderia dabaoshanensis and Paraburkholderia soli. In order to clarify their positions within Burkholderia sensu lato, a phylogenomic approach based on a maximum likelihood analysis of conserved genes from more than 100 Burkholderia sensu lato species was carried out. Additionally, the average nucleotide identity (ANI) and amino acid identity (AAI) were calculated. The data strongly supported the existence of two distinct and unique clades, which in fact sustain the description of two novel genera Mycetohabitans gen. nov. and Trinickia gen. nov. The newly proposed combinations are Mycetohabitans endofungorum comb. nov., Mycetohabitans rhizoxinica comb. nov., Trinickia caryophylli comb. nov., Trinickia dabaoshanensis comb. nov., Trinickia soli comb. nov., and Trinickia symbiotica comb. nov. Given that the division between the genera that comprise Burkholderia s.l. in terms of their lifestyles is often complex, differential characteristics of the genomes of these new combinations were investigated. In addition, two important lifestyle-determining traits—diazotrophy and/or symbiotic nodulation, and pathogenesis—were analyzed in depth i.e., the phylogenetic positions of nitrogen fixation and nodulation genes in Trinickia via-à-vis other Burkholderiaceae were determined, and the possibility of pathogenesis in Mycetohabitans and Trinickia was tested by performing infection experiments on plants and the nematode Caenorhabditis elegans. It is concluded that (1) T. symbiotica nif and nod genes fit within the wider Mimosa-nodulating Burkholderiaceae but appear in separate clades and that T. caryophylli nif genes are basal to the free-living Burkholderia s.l. strains, while with regard to pathogenesis (2) none of the Mycetohabitans and Trinickia strains tested are likely to be pathogenic, except for the known phytopathogen T. caryophylli.
Keywords:
Burkholderia; Paraburkholderia; Caballeronia; Robbsia; Mimosa; Rhizopus; symbionts; diazotrophy; root nodulation 1. Introduction
Burkholderia sensu lato (s.l.) comprise more than 100 species that thrive in several diverse environments [1]. Not long after the initial description of Burkholderia by Yabuuchi et al. [2], it was suggested that the genus be divided into several groups [3,4]. Since then, this notion has gathered considerable momentum, with many studies suggesting a formal split between the pathogenic and the plant beneficial environmental (PBE) species on the basis of their core genomes [5]. There has also been opposition to such a split, arguing that the two groups are not distinguished by sufficiently definable and clear phenotypes [6]. Currently, this large genus is divided into Burkholderia sensu stricto (s.s.), Caballeronia, Paraburkholderia, and Robbsia andropogonis [7,8,9].
The division of Burkholderia s.l. and the means by which the new genera were initially described has caused skepticism. This was also evident from the minutes of the International committee on systematics of prokaryotes subcommittee for the taxonomy of Rhizobium and Agrobacterium, which discussed this subject during the 12th Nitrogen fixation Conference held in Budapest, Hungary on 25 August 2016 [10]. The subcommittee stated their position as “Research efforts directed towards robust characterization and taxonomy of Burkholderia s.l. species can help in realizing this agricultural potential. Clearly, a large-scale phylogenomic study is required for resolving these taxa”. Therefore, in order to tackle the issue and to settle generic boundaries in Burkholderia s.l., a large phylogenomic analysis was carried out using the amino acid and nucleotide sequences of 106 genes from 92 species [11]. The analysis performed with maximum likelihood (ML) unambiguously supported five different lineages: Burkholderia s.s., Caballeronia, Paraburkholderia, Robbsia andropogonis and Paraburkholderia rhizoxinica.
In this study, an international effort was made to address the generic status of six important species of the Burkholderia s.l. assemblage. These are the fungal symbionts, P. rhizoxinica and Paraburkholderia endofungorum [12], the Mimosa-nodulating bacterium Paraburkholderia symbiotica [13], the phytopathogen Paraburkholderia caryophylli [2], and the soil bacteria Burkholderia dabaoshanensis and Paraburkholderia soli [14,15]. In 2014, five of these species were transferred to Paraburkholderia [7], while the species name, B. dabaoshanensis, is still awaiting valid publication. Based on the analysis of the 16S rRNA sequence, all of these taxa formed part of the so-called Transition Group 1 of Estrada-de los Santos in 2016 [4]. The position of these species within the existing phylogenetic framework for Burkholderia s.l. was determined using the same phylogenomic approach previously employed by Beukes et al. [11]. Additionally, average nucleotide identity (ANI) [16,17,18] and average amino acid identity (AAI) [19,20,21] values were calculated, together with the analysis of some phenotypic features. Based on these findings, the above-named species belong to two novel genera for which we propose the names Mycetohabitans gen. nov. and Trinickia gen. nov. (see below).
Although an in-depth analysis of phenotypical differences was out of the scope of this study, in order to address concerns that genome differences alone do not justify the formation of new combinations within Burkholderia s.l. [6], the various genomes were consulted in depth for information about differential characteristics. Furthermore, as all of these strains were originally placed in Transition Group 1 between the PBE and the pathogenic Burkholderia species [4], two key lifestyles were investigated in more depth: (1) nitrogen fixation, both free-living and symbiotic in association with legumes, which is quite common in Burkholderia s.l., particularly in the PBE group [5,22], and (2) the possibility that they may include potential pathogens. In the case of diazotrophy and/or nodulation, we examined the occurrence and phylogeny of essential genes involved in these processes i.e., the nitrogenase enzyme-coding genes, nifD and nifH, as well as the nodulation genes, nodABCD, with particular emphasis on the phylogeny of Trinickia vis-à-vis members of the Burkholderiaceae. For pathogenesis, the genomes were searched for type III secretion system (T3SS) genes, which encode proteins produced by certain Gram-negative bacteria that are injected into their host, while also performing physiological assays to determine whether or not these strains can infect plants and/or have the ability to kill the nematode Caenorhabditis elegans. The presence or absence of sequences for the type IV secretion system (T4SS) used for the transfer of DNA or proteins into a host was also investigated.
2. Materials and Methods
2.1. Bacterial Strains and Genomes
Of the six species considered in this study, only the genomes for P. rhizoxinica HKI 454T and P. symbiotica JPY347 were available in the public domain. The genomes for strains in the other five species were determined in this study (Table 1). For this purpose strains of the following species were obtained from various culture collections, P. symbiotica (JPY-345T, JPY-366 and JPY-581) from the JPY culture collection (housed at the University of York and the James Hutton Institute, Dundee, UK), B. dabaoshanensis CCTCC M 209109T (GIMN1.004T) from the Agricultural Research Service (ARS) (NRRL B-59553) U.S. Dept. of Agriculture culture collection, and strains of P. caryophylli (LMG 2155T = Ballard 720T), P. soli (GP25-8T), and P. endofungorum (HKI 454T) from the Belgian Coordinated Collection of Microorganisms (BCCM/LMG) culture collection. The type strain of P. eburnea (JCM 18070T), obtained from the latter collection, was also included, as was Paraburkholderia rhynchosiae WSM3937T from the WSM collection at the University of Murdoch, and Paraburkholderia caribensis TJ182 from the JPY collection.
Table 1.
The genome sequencing statistics for Burkholderia sensu lato strains sequenced in this study.
The genomes of P. caryophylli Ballard 720T, Paraburkholderia eburnea JCM 18070T, P. endofungorum HKI 456T and P. symbiotica JPY-345T were sequenced by the DOE Joint Genome Institute (JGI) using Illumina technology [23]. An Illumina 300 bp insert standard shotgun library was constructed and sequenced using the Illumina HiSeq–2000 1TB platform (San Diego, CA, USA). All general aspects of library construction and sequencing performed at the JGI can be found at http://www.jgi.doe.gov. All raw Illumina sequence data were filtered using BBDuk [24], which removed known Illumina artifacts and PhiX. Reads with more than one N (flanking sequence-dependent N errors) or with quality scores (before trimming) averaging less than 8 or reads shorter than 51 bp (after trimming) were discarded. Remaining reads were mapped to masked versions of human, cat and dog references using BBMAP [24] and discarded if identity exceeded 95%. Sequence masking was performed with BBMask [24]. For assembly, artifact-filtered Illumina reads were assembled using SPAdes (version 3.6.2) [25] and assembly contigs were discarded if the length was < 1 kbp.
The genomes of P. caribensis TJ182, P. caryophylli LMG 2155T, B. dabaoshanensis GIMN1.004T, P. rhynchosiae WSM3739T, P. soli GP25-8T, P. symbiotica JPY-366, and P. symbiotica JPY-581 were sequenced by MicrobesNG (Birmingham, UK) with the genomic DNA library prepared using the Nextera XT library prep kit (Illumina) following the manufacturer’s protocol with the following modifications: two ng of DNA were used as input and the PCR elongation time was increased to 1 min. DNA quantification and library preparation were carried out on a Microlab STAR automated liquid handling system (Hamilton Robotics, Chicago, IL, USA). Pooled libraries were quantified using the Kapa Biosystems Library Quantification Kit for Illumina on a Roche light cycler 96-qPCR machine (Roche, Geneva, Switzerland). Libraries were sequenced on the Illumina HiSeq using a 250 bp paired-end protocol. Reads were adapter trimmed using Trimmomatic 0.30 with a sliding window quality cutoff of Q15 [26]. De novo genome assembly was carried out with SPAdes (version 3.7) [25] and contigs were annotated using Prokka 1.11 [27]. The genome sizes (contigs) were determined by RAST [28].
2.2. Phylogenetic Analysis
The 106-gene amino acid dataset employed for phylogenetic analysis by Beukes et al. [11] was supplemented with the protein sequences for the additional taxa examined in this study (Table S1). Homologous protein sequences were identified and grouped using the Efficient Database framework for comparative Genome Analyses using BLAST score Ratios (EDGAR) server [29]. Individual sequence files were subsequently aligned with MUSCLE [30] as part of CLC Main Workbench 7.6 (CLC Bio, Cambridge, MA, USA). The aligned data sequences were subjected to evolutionary model testing in ProtTest 3.4 [31], followed by concatenation and partitioning in FASconCAT-G v. 1.02 [32]. The partitioned concatenated dataset was subjected to ML analysis with RAxML v. 8.2.1 [33], and branch support was inferred from 1000 bootstrap pseudo-replicates.
2.3. Average Nucleotide Identity and Average Amino Acid Identity
As an indication of the relatedness of the taxa investigated, pairwise ANI and AAI values were calculated for the full taxon set on the EDGAR server [29]. For ANI calculations, all shared genomic information was utilized to calculate a similarity value average across homologous regions, bringing into account the sequence similarity as well as the alignment length over homologous regions [34]. AAI calculations were conducted by averaging similarity values for all pairwise homologous protein sequences for each set of two genomes.
2.4. Genome-Informed Differential Characteristics
All isolates of Burkholderia, Paraburkholderia and the proposed genus, Trinickia, with available genome sequences included in the study, were compared to identify the potential differences between these genera at the genomic level. Rudimentary analyses were performed by comparing the functional annotations of each of the core genomic components of the respective genera to identify potentially characteristic traits. Core genomes for each genus were calculated with the EDGAR server [29] as described above. This was followed by functional annotation using the Kyoto Encyclopedia of Genes and Genomes (KEGG) [35] following the approach of Palmer and colleagues [36]. Differences between the core genomes were subsequently subjected to the EDGAR server to confirm the presence or absence of genes within the respective members of the three genera.
2.5. Analysis of nif and nod Genes
The nif and nod genes were isolated from the indicated genome sequences with the National Center for Biotechnology Information (NCBI) stand-alone BLAST program by using the corresponding reference genes from Paraburkholderia phymatum STM815T (GCF000020045): nifD [WP_012406782.1]; nifH [WP_012406781.1]; nodA [WP_012406745.1]; nodB [WP_012406750.1]; nodC [WP_012406749.1] and nodD [WP_012406751.1]. The genome sequences with a GCF-reference were retrieved from NCBI (https://www.ncbi.nlm.nih.gov/assembly/), and those with an IMG-reference from JGI (https://genome.jgi.doe.gov/).
The homology of the nif and nod genes to those in the P. phymatum STM815T (GCF000020045) reference genome was visualized as a heat map with the R-package ggplot2 v2.2.1 [37] 37 in R v3.4.1 and arranged with Inkscape v0.48. Protein sequences were aligned with MUSCLE v3.8.31 [30,38], and ML phylogenies were inferred with iqTREE v1.5.5 (http://www.iqtree.org) using an iqTREE model-selection [39] and a standard (b 100) nonparametric bootstrap calculation [40]. The phylograms were edited with the R-packages ape v5.0 [41] and ggtree v1.8.2 [42] in R v3.4.1 and arranged with Inkscape v0.48.
2.6. Plant Growth Promotion Analysis
The strains were tested for their production of siderophores using Chrome Azurol S casaminoacid (CAS-CAA) medium, while National Botanical Research Institute Phosphate growth (NBRIP) medium was used to test for phosphate solubilization [43]. To determine their ability to fix nitrogen, the strains were grown in a semi-solid Burkholderia-malic acid-glucose-mannitol (BMGM) medium with 20 mg L−1 yeast extract added, and then tested for nitrogenase activity using the acetylene reduction assay [44]. The production of indole acetic acid (IAA) was assessed using the method of Jain and Patriquin [45]. The strains were tested on Mimosa pudica and siratro (Macroptilium atropurpureum) for their ability to nodulate legumes and/or to promote growth according to Elliott et al. [46].
2.7. Pathogenicity Tests
For the pathogenicity tests, three different organisms were employed: tobacco (Nicotiana tabacum L.), onion (Allium cepa L.), and nematodes (C. elegans). For the tobacco test, the strains were grown on R2A broth medium for two days at 30 °C with reciprocal shaking (120 rpm). The bacterial culture optical density (OD600) was adjusted to 0.5 by dilution with a medium, and 500 μL was injected into the principal vein of a tobacco leaf. The leaf was checked for injury at 48 h. Pseudomonas savastanoi pv. phaseolicola PsFr-14 and PsFr-96 and Xanthomonas axonopodis pv. phaseoli XaFr-14 were used as the positive and negative controls, respectively.
In a second plant test, onions were first peeled to remove both the dry external covering and the most external layer without damaging the underlying tissues. The individual onions were quartered with a sterile knife and single onion scales were carefully removed, divided into two lengthwise sections and placed into 90-mm petri plates containing 2 discs of sterile Whatman filter paper no. 1 (Whatman, Los Angeles, CA, USA) using sterile forceps. The filter paper discs covered the entire surface of the petri plates and were pre-moistened with 25 mL of sterile distilled water. Overnight-grown cultures of the different bacterial strains were used in the assay. Individual onion scales were wounded on their inner surface with a sterile pipette tip, and 5 µL of a 107 CFU mL−1 culture was inoculated into the wound. The scales were incubated at 30 °C for 72 h. Maceration was rated on a scale described by Jacobs et al. [47]. Each strain was tested three times and an average rating was tabulated. A known onion pathogen strain, Burkholderia cepacia 68P128, served as the positive control, while the culture medium alone served as the negative control.
The activity of C. elegans fed with different bacterial strains under slow killing conditions was assayed as described by Vílchez et al. [48,49]. Briefly, bacterial strains were spread on two nematode growth media (NGM) plates and incubated at 30 °C for 24 h. Each plate was then seeded with a known number of nematodes from the original control plate (Escherichia coli OP50), which was determined using a Zeiss microscope at 10× magnification (Carl Zeiss, Oberkochen, Germany). This number served as a zero-h reading. After counting, the plates were incubated at 24 °C and scored for nematode death every 24 h for 5 days. In all cases, the E. coli strain OP50 was a control to estimate the natural death rate of the nematodes, and Paraburkholderia aeruginosa PA14 was the positive control for pathogenicity. The experiment was conducted three times with two replicates for each strain.
The evaluation of the effect of bacteria on C. elegans was conducted based on the pathogenicity score given by Cardona et al. [50]. The authors established that a given strain could be designated pathogenic for the nematode if one of the following criteria were met: (i) a diseased appearance at day 2, which included reduced locomotive capacity and the presence of a distended intestine; (ii) percentage of live nematodes at day 2 ≤ 50%; and (iii) total number of nematodes at day 5 ≤ 50%. The presence of any one, two, or three of these criteria was scored to differentiate mild from severe infections. A pathogenic score (PS 1, 2, or 3) was given based on the number of criteria met. A strain was considered non-pathogenic when no symptoms of disease were observed (pathogenicity score, PS 0). Additionally, the influence of the bacteria on movement and propagation of the nematodes was monitored for 120 h.
The data are presented as mean ± standard deviation (SD). The statistical analysis was performed using GraphPad Prism software version 5.01 (GraphPad Software, San Diego, CA, USA).
2.8. Bioinformatics Analysis of the T3SS
Amino acid sequences for 21 T3SS genes in the P. rhizoxinica HKI454T genome were obtained from the DOE-JGI website. This gene set included sct, hpa, hrp, and araC-type regulator genes, which were queried using the command line blastp tool from NCBI against a custom database of 10 genomes: Paraburkholderia caballeronis LMG 26416T, P. caryophylli Ballard720T, Paraburkholderia dabaoshanensis GIMN1.004T, P. endofungorum HKI456T, P. phymatum STM815T, P. soli GP25-8T, P. symbiotica JPY-345T, P. symbiotica JPY-347, P. symbiotica JPY-581, and Paraburkholderia tuberum STM678T. With the filtering of blastp hits for sequences with less than 1e-2 e-value and at least 30% identity with P. rhizoxinica HKI454T, the highest scoring amino acid sequence, if any, from each genome, was used to build a gene tree. Using the MEGA7 (Tokyo Metropolitan University, Tokyo, Japan) ML phylogenetic tree-building algorithm with the Jones–Taylor–Thornton (JTT) model of amino acid substitution, a tree was built for each gene with 1000 bootstrap replications, selecting the tree with the highest log-likelihood [51]. As hrpB1 and sctF were found in fewer than four strains, these genes were excluded from the analysis.
The 21 gene trees with their respective bootstrap values and branch lengths were used to build a single consensus tree using the multi-species coalescent model implemented by ASTRAL-II [52]. For the coalesced tree, the final quartet score was 0.80, representing the percent of quartet trees induced by the 21 input gene trees in the final species trees. The local posterior probabilities displayed on the branches represent the percent of quartets in gene trees that agree with a branch [53].
The analysis for the T4SS was performed using the DOE-JGI, MicrobesNG, and NCBI websites.
3. Results and Discussion
3.1. Whole-Genome Sequences
The genome features of P. caribensis TJ182, P. eburnea JCM 18070T, P. rhynchosiae WSM3937T, Mycetohabitans endofungorum HKI 456T, Trinickia caryophylli LMG 2155T and Ballard 720T, Trinickia dabaoshanensis GIMN1.004T, T. soli GP25-8T, and Trinickia symbiotica JPY-345T, JPY-366 and JPY-581 are shown in Table 1.
The genome sequences for the type strains of both M. endofungorum and Mycetohabitans rhizoxinica were markedly smaller than what can be expected for members of Burkholderia s.l. Typically, the genome sequences of species in Burkholderia s.l. range from 6.0 Mb to 11.0 Mb, with the smallest being 5.8 Mb for Burkholderia mallei and the largest being 11.2 Mb for Paraburkholderia hospita. In contrast, M. rhizoxinica has a genome of 3.8 Mb, while M. endofungorum has a genome of 3.3 Mb. This vast difference in genome size can be attributed to the endosymbiotic nature of these species as genome streamlining often occurs in endosymbiotic bacteria [47,54,55].
Overall, the genome sequences for T. caryophylli, T. dabaoshanensis, Trinickia soli, and T. symbiotica are comparable in terms of size and G+C content to the remaining members of Burkholderia s.l. Amongst the four species, T. soli had the smallest genome at 6.1 Mb, while the largest genome was that of T. dabaoshanensis at 7.1 Mb. The G+C content of these four species was more similar to that of Paraburkholderia and Caballeronia (61.9% for T. soli to 65.1% for T. caryophylli) than that of the higher G+C content reported for Burkholderia s.s. [11].
3.2. Phylogenetic Analysis
The concatenated 106-gene dataset of 122 taxa consisted of 27,138 amino acids. ML analysis of the dataset separated the ingroup taxa into five distinct monophyletic groups (Figure 1 and Figure S1). Each of the distinct groups was highly supported with bootstrap values ≥ 95%. These groups corresponded to the genera Burkholderia s.s., Caballeronia and Paraburkholderia as described previously [11], with a further two distinct groups with members currently assigned to Paraburkholderia. The first group contained four species (T. caryophylli, T. dabaoshanensis, T. soli and T. symbiotica). This group corresponds to Trinickia gen. nov., proposed in this study. The second group was sister to all other genera of Burkholderia s.l. (except for Robbsia) and contained M. endofungorum and M. rhizoxinicia. This group corresponds to Mycetohabitans gen. nov., as proposed in this study. Although the distinctness of these groups from one another was highly supported (reflected by the high branch support values), the relationships between these groups remain unclear, as intergeneric relationships were not supported (collapsed branches had support values of <80%).
Figure 1.
The compressed and collapsed maximum-likelihood (ML) phylogeny of the amino acid sequences of 106 concatenated genes for the 122 strains used in this study of available Burkholderia sensu lato genomes showing the positions of the newly-described genera Mycetohabitans and Trinickia vis-à-vis the previously established genera Burkholderia, Caballeronia, and Paraburkholderia. The scale bar indicates the number of changes per site. All branches with support values below 80% were collapsed to indicate polytomies, as intergeneric relationships depicted by unsupported branching patterns were uncertain.
3.3. Average Nucleotide and Average Amino Acid Identity
Based on ANI and AAI calculations (Table S2), the generic groups as recovered in the phylogenetic tree were in overall supported (Figure 2). Intrageneric AAI values were generally comparable, with AAI values for Paraburkholderia greater than 74.34%, Trinickia greater than 76.74%, Burkholderia s.s. greater than 76.88%, and Caballeronia greater than 75.8%. For Mycetohabitans, only two species are known at this time, and AAI values of 93.35% were obtained for interspecies comparisons. Similarly, intrageneric ANI values for Paraburkholderia were greater than 75.18%, the Trinickia values were greater than 75.97%, values for Burkholderia s.s. were greater than 77.33%, and for Caballeronia, values were greater than 75.16%. For Mycetohabitans, the interspecies comparison between the two species in this genus resulted in an ANI value of 91.29%.
Figure 2.
A heat map depicting the average amino acid and nucleotide identity values of the 122 Burkholderia sensu lato strains for which whole genomes are available. The cladogram indicating the various intra- and inter-generic relationships were inferred from the amino acid-based ML topology. Average nucleotide identity (ANI) values are indicated in the upper triangle of the map, with average amino acid identity (AVI) values indicated in the lower triangle of the map. For specific values, refer to Table S2.
Based on these analyses, it appears that numerous species are potentially conspecifics, such as P. sediminicola and P. terricola, although some high values for well-differentiated species such as B. mallei and B. pseudomallei were also obtained. There was, however, a clear separation between the monophyletic groups where individuals within a genus were generally more closely related to each other than to individuals outside of each genus. Both M. endofungorum and M. rhizoxinica are assigned to the novel genus Mycetohabitans gen. nov. since they share a 91% ANI but less than 80% ANI to members of any other genus.
3.4. Genome-Informed Differential Characteristics
As a means to investigate the distinctness of the proposed genus Trinickia from Burkholderia and Paraburkholderia, genome comparisons were conducted to identify potential biologically informative differences between the gene content of members of these genera (Table S3). These genomic comparisons consisted of basic functional comparisons between the respective core genomes to identify metabolically important differences. Based on these genomic comparisons, some genes were found to be present in the majority of members of a genus as opposed to absent in the members of another genus or vice versa. Examples of these differences were genes for benzoate degradation (present in all members of Paraburkholderia), starch and sucrose metabolism (present in all members of Paraburkholderia and Trinickia), glycerolipid metabolism (present in all members of Trinickia), cysteine and methionine metabolism (absent in all members of Trinickia and present in all members of Burkholderia), and d-arginine and d-ornithine metabolism (present in all members of Burkholderia). Based on these initial analyses, it appeared that all members of Paraburkholderia possess the ability to metabolize 4-hydroxybenzoate, whereas Paraburkholderia and Trinickia can metabolize starch to amylose, while Burkholderia have the ability to utilize additional amino acids. The main differential phenotypic features of the type species all the genera in the family Burkholderiaceae, including Mycetohabitans and Trinickia, are given in Table 2.
Table 2.
The differential phenotypic features among the type species of all the genera in the family Burkholderiaceae.
3.5. nif and nod Gene Analysis
Phylogenies were constructed from full-length sequences of the nifH (Figure 3A), nifD (Figure S2A), nodA (Figure 3B), nodB (Figure S2B), nodC and nodD (Figure S3A,B) genes obtained from the genomes of the strains featured in the present study. First, it should be noted that nif was not detected in any of the Caballeronia, Mycetohabitans or Robbsia species. It was widely present in Paraburkholderia and in free-living/plant-associated species, such as P. tropica and P. xenovorans, and in legume symbionts (e.g., P. phymatum). It was also present in Burkholderia contaminans, B. lata and B. vietnamiensis, [56,57], but it was absent in most Burkholderia s.s. species. In terms of phylogeny, nif genes were highly conserved across the Burkholderiaceae, including Cupriavidus, and both genes analyzed had a similar topology (Figure 3A and Figure S2A). This showed that the nif-containing Burkholderiaceae strains in the genera Burkholderia, Cupriavidus, Paraburkholderia and Trinickia constituted a large and separate cluster from other diazotrophs in the β-proteobacteria, such as Azoarcus and Herbaspirillum, and were separate from plant-associated and symbiotic diazotrophs in the α-proteobacteria, such as Azospirillum and Rhizobium s.l. This further suggests that nif in the Burkholderiaceae has a different evolutionary origin from other symbionts/plant-associated bacteria, including those in the β-proteobacteria, which we might have assumed had a similar origin. However, this may simply reflect the likelihood that nif in the β-proteobacteria has been acquired from a number of sources via horizontal gene transfer; e.g., this has clearly happened with Azoarcus, both branches of which (represented in Figure 3A and Figure S2A by A. olearius BH72 and Azoarcus sp. CIB) have nif from separate origins [58].
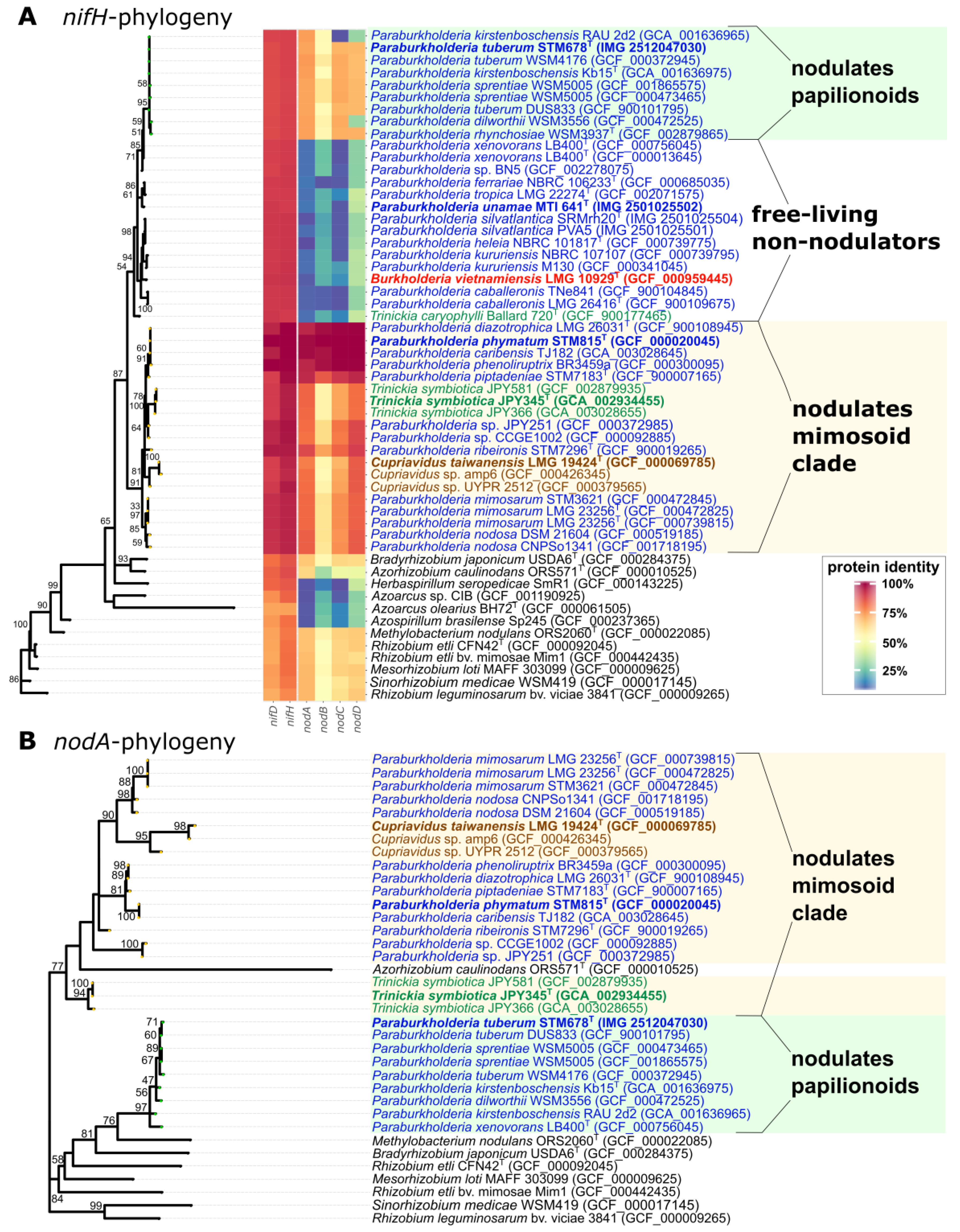
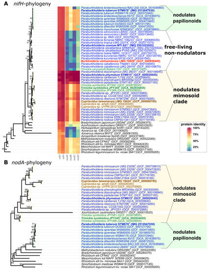
Figure 3.
The ML phylogenies of Burkholderiaceae species using sequences of nifH (A) and nodA genes (B) inferred with iqTREE and using 100 nonparametric bootstrap calculations. Only bootstrap values greater than 50 are shown. α-Proteobacteria are labeled in black, Paraburkholderia in blue, Burkholderia in magenta, Cupriavidus in brown and Trinickia in green. In the nifH phylogram, non-nodulating species of bacteria harboring nitrogen-fixing genes, but no nodulation genes, are labeled as free-living non-nodulators (this group is absent in the nod-gene phylogeny). In both phylograms, the group of bacteria specifically nodulating papilionoid legumes is indicated with green shading, and the group specifically nodulating mimosoids is indicated with yellow shading; note that both the nifH and nodA gene phylogenies reveal similar grouping of nodulating strains in accordance with their indicated host specificity. Colors in the heatmap correspond to the percent identity of protein sequences to the nif and nod genes of Paraburkholderia phymatum STM815T, which was used as the reference genome; color gradient from blue (0%) to green (25%), yellow (50%), orange (75%) and red (100%).
Within the Burkholderiaceae, it was previously noted from a smaller number of complete genome sequences [59] that the nif genes were divided into three clades: (1) free-living diazotrophs (Burkholderia, Paraburkholderia), (2) Paraburkholderia strains, which nodulate diverse papilionoid legumes native to the Fynbos biome of the South African Cape region (this group is derived from the free-living diazotrophs) and (3) strains of Paraburkholderia and Cupriavidus, which nodulate legumes within the mimosoid clade native to the Americas (Mimosa and its close relatives in the Piptadenia Group). The present study using several more genomes confirms this division, but also shows that the T. symbiotica strains are clearly in a sub-clade of the mimosoid-nodulating clade. However, the nif genes of T. caryophylli are more closely related to those of the free-living clade and occupy a basal position within this group (Figure 3A).
The nod gene phylogenies also exhibit a similar organization to that described by de Meyer et al. [59], i.e., the papilionoid-nodulating Paraburkholderia strains are in a separate clade to the mimosoid-nodulating Paraburkholderia and Cupriavidus strains. Although both β-proteobacterial clades are distinct from nodulating α-proteobacteria, the nod genes of the papilionoid-nodulating strains appear to be derived from the α-rhizobia, particularly Methylobacterium nodulans and Bradyrhizobium (Figure 3B, Figures S2B and S3A,B). However, this is clearly not the case with the mimosoid-nodulating Paraburkholderia strains and related genera, whose nod genes are highly divergent from α-rhizobia, suggesting a very different evolutionary origin. The nod genes of the newly-sequenced strains P. diazotrophica, P. piptadeniae and P. ribeironis, isolated from Mimosa and Piptadenia species in South America [60,61,62], are all in the mimosoid-nodulating clade, as expected, as is P. caribensis TJ182 (isolated from invasive Mimosa in Taiwan), which is actually identical to P. phymatum in both nif and nod genes (Figure 3A,B, Figures S2A,B and S3A,B). However, within the mimosoid-nodulators, the T. symbiotica strains isolated from Mimosa species in Brazil [13] occupy a separate lineage that is comparable to that occupied by Cupriavidus (Figure 3B). This suggests that T. symbiotica is not so closely related to other Mimosa-nodulating β-rhizobia in terms of its nod genes, and this may be connected to their host, M. cordistipula, which is a rare endemic species whose habitat is confined to the highland (>900 m) campos rupestres environments of the Chapada Diamantina in northeast Brazil [13,63]. The only other reported host of T. symbiotica is M. misera [13], which is a widespread species in North East Brazil and occurs at a wider range of altitudes than M. cordistipula. It remains to be seen if rhizobial strains isolated from M. misera are similar to JPY345T and JPY-581, in terms of their nod genes. With further regard to other potential hosts of T. symbiotica, a recent study of symbionts from another genus in the mimosoid clade, Calliandra, which is native to the same sites as M. cordistipula and M. misera, was only nodulated by Paraburkholderia. This suggests that Calliandra may not nodulate with Trinickia [64].
The nif and nod gene comparisons within the Burkholderiaceae are summarized in the heatmap in Figure 3 which uses P. phymatum STM815T as a reference genome. It is hypothesized that geographical separation of the two nodulating β-rhizobial clades (American vs. African) have led to the separate evolution of their nod genes. Therefore, they have very different host ranges and do not have an ability to nodulate each other’s hosts [5,65]. However, this is not strictly true. An interesting feature of β-rhizobial strains in the mimosoid clade, such as P. phymatum and P. nodosa, is that they also often nodulate promiscuous papilionoid legumes in the tribe Phaseoleae, including common bean (Phaseolus vulgaris), cowpea (Vigna unguiculata), siratro (Macroptilium atropurpureum) and Dipogon lignosus [66,67,68]. With specific regard to Trinickia, Lardi et al. [69] have recently shown that T. symbiotica JPY-345T was unable to nodulate any of these promiscuous legumes. This reinforces the idea that nod genes in T. symbiotica are functionally as well as genetically different from other mimosoid-nodulating β-rhizobia, and hence have a greatly restricted host range, being confined to Mimosa species [69,70]. Host range studies like those undertaken with P. phymatum STM815T [71] and P. tuberum STM678T [65] are needed to establish if this is indeed the case.
3.6. Nodulation and Plant Growth Promotion Features
In nodulation tests with Mimosa pudica, plants inoculated with the T. symbiotica strains JPY-345T, JPY-366, and JPY-581 formed nodules, but not those with JPY-347. No nodules were formed on plants infected by M. endofungorum, M. rhizoxinica, T. caryophylli, T. dabaoshanensis or T. soli. In the case of T. caryophylli, it rapidly killed the inoculated Mimosa plants, but the other non-nodulating strains either had no effect on Mimosa growth or slightly enhanced it, suggesting that they might be plant growth-promoting rhizobacteria (PGPR). Mycetohabitans endofungorum HKI 456T, M. rhizoxinica HKI 454T, T. caryophylli LMG 2155T, T. dabaoshanensis GIMN1.004T, T. soli GP25-8T, T. symbiotica JPY-345T and T. symbiotica JPY-581, were accordingly tested for PGPR activities. All strains produced siderophores, except for M. rhizoxinica. Only T. dabaoshanensis was able to solubilize phosphates. Synthesis of IAA was carried out by each strain, but the level of production was lower than the control strain Azospirillum brasilense SP7T. Trinickia caryophylli was able to fix nitrogen under free-living conditions, which was previously shown [4], but the other strains were unable to (Table S4). This is in contrast to the ability of T. symbiotica to fix nitrogen symbiotically in nodules (Reference [13] and this study).
3.7. Virulence Tests
Mycetohabitans rhizoxinica HKI 454T, M. endofungorum HKI 456T, T. symbiotica JPY-345T and JPY-581, T. caryophylli LMG 2155T, T. dabaoshanensis GIMN1.004T, and T. soli GP25-8T were tested for their effects on tobacco leaves. T. caryophylli caused water-soaked lesions and a loss of leaf tissue integrity (Figure S4), and T. soli and T. dabaoshanensis elicited small water-soaked lesions, a response not recorded previously for these bacteria. The other tested strains, except for the positive controls in H-I, caused no ill effects on tobacco leaves (Figure S4).
In trial experiments using entire pearl onion bulbs, B. gladioli BSR3 resulted in reduced biomass accumulation and increased tissue browning and maceration compared to P. tuberum STM678T (not shown). To determine whether or not the Trinickia strains exhibited any pathogenic potential, we used a bona fide onion pathogen, B. cepacia 68P128, on a detached onion bulb scale assay [45]. Table 3 and Figure S5 show that the B. cepacia strain induced the greatest amount of tissue damage (score of 3) whereas B. caryophylli Ballard720T was less virulent (score of 2). In contrast, none of the other tested strains were pathogenic, including M. rhizoxinica HKI 454T.
Table 3.
The pathogenicity of the Mycetohabitans and Trinickia strains on onion bulb scales (Allium cepa L.) compared with a bacterial strain known to be pathogenic (Burkholderia cepacia 68P128).
Caenorhabditis elegans tests are frequently used to analyze broad-host range microbial pathogenicity, with Pseudomonas aeruginosa PA14 included as a positive control as it is an effective killer of nematodes. On NGM, C. elegans exposed to PA14 were motile, but avoided the bacteria, which remained unconsumed by the nematodes leading to their death (Table S5) in contrast to the normal food source E. coli OP50. None of the tested strains exhibited an inhibitory effect on C. elegans motility, except for M. rhizoxinica HKI 454T, T. caryophylli Ballard 720T, and T. dabaoshanensis GIMN1.004T, where decreased motility was observed after 24–48 h (Table S5). Additionally, feeding with M. rhizoxinica HKI 454T and T. caryophylli Ballard 720T resulted in significantly lower numbers of adult worms. The worm populations in these treatments were similar to that of the P. aeruginosa PA14 (positive control) treatment (Figure S6). When grown on M. rhizoxinica, the nematodes did not digest the bacteria and eventually starved (Table S4). Mycetohabitans species synthesize rhizonin, a cyclopeptide important for plant diseases caused by its fungal host Rhizopus microsporus [72], but the mechanism by which it kills C. elegans is not known. In NGM medium, in which P. caballeronis LMG 26416T and the Trinickia species (with the exception of T. caryophylli Ballard 720T) grew, C. elegans nematodes were motile and digested the bacterial lawn by 72 h, although the feeding behavior was altered. In the case of T. caryophylli Ballard 720T, worm motility slowed after 24 h. In comparison to the C. elegans population fed with E. coli OP50, the presence of T. symbiotica JPY581, T. symbiotica JPY347, T. dabaoshanensis GIMN1.004T, and P. caballeronis LMG 26416T resulted in a reduction of 40%, 28%, 31% and 36% of the nematode population, respectively (Figure S6).
Earlier it was noted that 12 different environmental and symbiotic Burkholderia species completely lacked the virulence-associated T3SS-3, which is essential in pathogenic species for infecting mammals [73]. Although the T3SS influences host range in the rhizobium-legume symbiosis, to our knowledge, no evidence exists so far that this secretion system affects host range in the nodulating β-rhizobia.
We analyzed the T3SS in several Burkholderia species and strains using M. rhizoxinica T3SS genes to query the other species. Paraburkholderia species are very different from the two pathogenic Mycetohabitans species, and the T3SS genes are not well conserved between the species (Figure 4). In P. caballeronis LMG 26416T, P. phymatum STM815T, and P. tuberum STM678T, the sctNVURTS genes [74] are, in most cases, more similar to flagellar biosynthesis proteins. SctN most significantly aligned to a flagellum-specific ATPase, whereas SctV [74] aligned with the flagellar biosynthesis protein FlhA. SctR aligned to the flagellar biosynthesis protein FliP, and SctU to the flagellar biosynthesis protein FlhB.
Figure 4.
The type III secretion system genes in Mycetohabitans, Paraburkholderia, and Trinickia strains. The columns of the heatmap correspond to the percentage identity of protein sequences of type III secretion system genes in M. rhizoxinica HKI454T. At left is the unrooted consensus tree indicated by 21 gene trees with a final quartet score of 0.799. Displayed at the branch points are the support values for the quadripartition as determined by Astral-II. *The gene sctF, found in only 2 genomes, was not used to build the tree; hrpB1, only found in 3 genomes, was also excluded.
The T. symbiotica strains lacked most of the T3SS genes, and those that were present lacked similarity to the genes of Mycetohabitans species (Figure 4). Trinickia caryophylli, T. dabaoshanensis, and T. soli possessed a more complete T3SS, but were missing the sctF and hrpB1 genes, which are also not found in rhizobial species [74]. For these species, additional T3SSs may exist based on the presence of multiple gene copies. As described above, a gene encoding SctU is homologous to genes in M. rhizoxinica (46%) and Xanthomonas campestris (57%), with a second gene in X. campestris (55%) and has homologs in Yersinia enterocolitica (35%) and Escherichia albertii (30%). In contrast, Mycetohabitans species appear to have all the components of a functional T3SS, including sctF, which encodes the needle monomer, and hrpB1/hrpK, which is required for Hrp pilus formation. Both are found in phytopathogens such as X. campestris pv. vesicatoria strains (Figure 4). Although T. dabaoshanensis and T. soli did not kill C. elegans or affect onion leaves, T. caryophylli killed C. elegans, onion tissue, and Mimosa pudica, and elicited water-soaked lesions on tobacco leaves. It is unclear which mechanism(s) T. caryophylli employs for pathogenesis in these organisms, but it is likely to be independent of the T3SS. Interestingly, T. soli and T. dabaoshanensis induced the formation of water-soaked lesions on tobacco leaves. It is possible that other pathogenic strategies or alternate secretion systems are involved in this response.
In our earlier analysis of the T4SS [73], genes encoding an intact gene cluster in the Burkholderia strains studied were not detected. Similarly, a gene cluster that is homologous to the T4SS cluster of Agrobacterium tumefaciens C58 was not detected in M. endofungorum HKI456T, M. rhizoxinica HKI454T, T. caryophylli Ballard720T, or T. soli GP25-8T. Moreover, our result for M. rhizoxinica HKI454T contrasts with an earlier report, which indicated that a T4SS was present [75]. Although M. rhizoxinica has a gene annotated as a limited host range virA protein, the orthologous genes in T. caryophylli Ballard720T and M. endofungorum HKI456T are annotated simply as a “signal transduction histidine kinase”. Moreover, the gene neighborhood bears no resemblance to that of the A. tumefaciens T4SS gene cluster.
The genomes of T. dabaoshanensis GIMN1.004 and the Mimosa nodule strains T. symbiotica JPY-345T, T. symbiotica JPY-347, T. symbiotica JPY-366, and T. symbiotica JPY-581 have clusters of genes orthologous to A. tumefaciens vir genes, as well as to genes involved in conjugal transfers, such as tra and trb. However, the vir genes are not necessarily in the same operon as is the case for A. tumefaciens. Some, but not all of the T. symbiotica species and T. dabaoshanensis have sequences related to virB1, virB2, as well as virB3, virB4, virB5, virB6, virB8, virB9, virB10, virB11, and virD4. T. symbiotica JPY345T, T. symbiotica JPY347, T. symbiotica JPY581, and T. dabaoshanensis GIMN1.004 have the most complete operons. Nevertheless, many of the genes annotated as vir showed very low % identity to Agrobacterium genes. More importantly, absent from all the gene clusters in this group are genes orthologous to the sensor histidine kinase virA or the response regulator virG. Although it is possible that these vir-like operons are regulated by a different two-component system, the absence of virA/G and other vir genes, as well as genes more closely related to conjugal transfer genes, strongly suggests that the Trinickia genomes do not have a T4SS involved in virulence.
3.8. Description of New Genera
3.8.1. Description of Mycetohabitans gen. nov.
- ○
- Mycetohabitans (My.ce.to.ha’bi.tans. Gr. n. mykês, etos, fungus; L. pres. part. habitans inhabiting; N.L. fem. n. Mycetohabitans inhabitant of fungi).
Characteristics for this genus were derived from the literature [12]. Cells are Gram-negative, short, motile rods. Oxidase and catalase positive. Colonies are very small, flat, circular, and cream colored. The growth on media is very poor. It grows in an aerobic or microaerophilic atmosphere, but not under anaerobic conditions. Growth is observed between 16–45 °C. β-Galactosidase negative. Positive for the utilization of glycerol, but glucose is not metabolized.
The type species of the genus is Mycetohabitans rhizoxinica.
- Description of Mycetohabitans rhizoxinica
Mycetohabitans rhizoxinica (rhi.zo.xi’ni.ca. N.L. n. rhizoxinum rhizoxin; L. f. suff. -ica suffix used with various meanings; N.L. fem. adj. rhizoxinica referring to the ability of this organism to produce the antimitotic agent rhizonin).
Basonym: Paraburkholderia rhizoxinica [7].
The description for the species is provided in Partida-Martinez et al. [12]. Based on phylogenetic analysis of 106 conserved protein sequences, high support is obtained for the placement of this species into the novel genus Mycetohabitans.
The type strain of the species is HKI 454T (= DSM 19002T = CIP 109453T).
- Description of Mycetohabitans endofungorum
Mycetohabitans endofungorum (en.do.fun.go’rum. N.L. pref. endo- from Gr. endon within; L. gen. pl. n. fungorum of fungi; N.L. gen. n. endofungorum referring to the endosymbiotic nature of this organism with fungi).
Basonym: Paraburkholderia endofungorum [7].
The species description is provided in Partida-Martinez et al. [12]. The phylogenetic placement of this species into the novel genus Mycetohabitans is highly supported based on the concatenation of 106 conserved protein sequences.
The type strain of the species is HKI 456T (=DSM 19003T = CIP 109454T).
3.8.2. Description of Trinickia gen. nov.
- ○
- Trinickia (Tri.nick’i.a. N.L. fem. n. Trinickia formed after M.J. Trinick, an Australian microbiologist who was the first to isolate β-rhizobia from Mimosa).
All characteristics for this genus were derived from the literature [2,13,14,15]. Cells are Gram-negative, aerobic, non-spore-forming rods. Growth occurs between 10–40 °C for all members of this genus. Most members are catalase positive with the exception of T. dabaoshanensis. Positive for the hydrolysis of Tween 40 and 80. Positive for the utilization of N-acetyl-d-glucosamine, l-arabinose, d-fructose, L-fucose, α-d-glucose, d-mannitol, d-sorbitol, pyruvic acid methyl ester, succinic acid, bromosuccinic acid, l-alanine, l-alanylglycine, and l-asparagine. Compounds utilized by most members within the genus are d-arabitol, adonitol, d-galactose, myo-inositol, d-mannose, d-raffinose, l-rhamnose, succinic acid mono-methyl-ester, cis-aconitic acid, citric acid and formic acid.
The type species for the genus is Trinickia symbiotica.
- Description of Trinickia symbiotica comb. nov.
Trinickia symbiotica (sym.bio’ti.ca. N.L. fem. adj. symbiotica from Gr. n. symbios, a companion, partner, living together, symbiotic).
Basonym: Paraburkholderia symbiotica [7].
The species description is provided in Sheu et al. [13]. Phylogenetic analysis based on 106 conserved protein sequences provided high support for the placement of this species in the novel genus Trinickia.
The type strain of this species is JPY345T (=LMG 26032T = BCRC 80258T).
- Description of Trinickia caryophylli comb. nov.
Trinickia caryophylli (ca.ry.o.phyl’li. N.L. masc. n. caryophyllus, specific epithet of Dianthus caryophyllus, carnation; N.L. gen. n. caryophylli, of the carnation.).
Basonym: Paraburkholderia caryophylli [7].
The description of this species is provided in Yabuuchi et al. [2]. Phylogenetic analysis based on the concatenation of 106 conserved protein sequences indicates a high support for the inclusion of this species in the new genus Trinickia.
The type strain of this species is LMG 2155T (=ATCC 25418T = CFBP 2429T = JCM 10488T).
- Description of Trinickia dabaoshanensis comb. nov.
Trinickia dabaoshanensis (da.bao.shan.en’sis. N.L. dabaoshanensis, fem. adj. pertaining to Dabaoshan, South China, where the type strain was isolated).
Basonym: Burkholderia dabaoshanensis [14].
The description of the species is provided in Zhu et al. [14]. Concatenated phylogenetic analysis of 106 conserved protein sequences places this species into the novel genus Trinickia with high support.
The type strain of the species is GIMN-1.004T (= CCTCC M 209109T = NRRL B-59553T = LMG 30479T).
- Description of Trinickia soli comb. nov.
Trinickia soli (so’li. L. gen. n. soli, of soil, the source of the type strain).
Basonym: Paraburkholderia soli [7].
The description of this species is provided in Yoo et al. [15]. Phylogenetic analysis of 106 conserved protein sequences indicates the placement of this species into the new genus Trinickia with high support.
The type strain of the species is GP25-8T (=KACC 11589T = DSM 18235T).
4. Conclusions
The present study revealed the existence of two new genera within Burkholderia s.l.: Mycetohabitans as a genus containing fungal symbionts with small genomes, and Trinickia as a diverse genus containing plant-associated and soil bacteria. The analyses of genes and activities involved in N2-fixation, legume symbiosis, and pathogenicity did not reveal any particular patterns in the new combinations vis-à-vis Burkholderia s.l., except that T. symbiotica was clearly divergent from other nodulating (para)burkholderias in terms of its nif and nod genes, and T. caryophylli has nif genes, which are basal to free-living diazotrophic burkholderias. Moreover, uniquely among the Trinickia species, T. caryophylli is a phytopathogen. Neither of the other Trinickia species (B. dabaoshanensis and B. soli) is diazotrophic, symbiotic or pathogenic, and this perhaps reflects the “mosaic” nature of such lifestyles, which in itself is such a common and intriguing feature across the Burkholderiaceae [22].
We believe that Mycetohabitans and Trinickia are robust genera based upon the genome comparisons and on the analysis of genes specific for metabolism and/or certain lifestyles, but we also accept that Burkholderia s.l. continues to experience taxonomical changes due to the analysis of more sequenced genomes, and the present study may undergo revision as more becomes known about Burkholderia s.l. taxonomy. Indeed, the frequent release of genomic information provides unparalleled breakthroughs for evaluating taxonomic relationships among microorganisms. A cursory examination of ANI and AAI values suggests that based on the lower similarity values typically associated with existing genera, Burkholderia s.s., Paraburkholderia, and Trinickia gen. nov. in particular, could theoretically be further divided into several other new genera. However, we would caution against proceeding too rapidly (if at all) in this direction without first establishing that any new combinations also have some functional biology differentiating them.
Supplementary Materials
The following are available online at http://www.mdpi.com/2073-4425/9/8/389/s1, Table S1: Sources and accession numbers for all the Burkholderia (s.l.) genomes used in this study. Table S2: Average nucleotide identities (ANI) and average amino acid identities (AAI) calculated using all the Burkholderia (s.l.) and Cupriavidus genomes available for this study. Table S3: Genome-informed differential characteristics of Burkholderia s.s., Paraburkholderia Mycetohabitans and Trinickia strains with particular focus on genes involved in metabolism. Table S4: Activities of plant growth promotion (PGP) traits of Mycetohabitans and Trinickia strains. Table S5: Pathogenicity score and behavioral response of Caenorhabditis elegans to Mycetohabitans and Trinickia strains. Figure S1: A maximum-likelihood phylogeny of the amino acid sequences of 106 concatenated genes for the 122 strains used in this study of available Burkholderia (s.l.) genomes. Figure S2: Maximum-likelihood phylogenies of Burkholderiaceae species using sequences of nifD (A) and nodB genes (B) inferred with iqTREE and using 100 nonparametric bootstrap calculations. Figure S3: Maximum-likelihood phylogenies of Burkholderiaceae species using sequences of nodC (A) and nodD genes (B) inferred with iqTREE and using 100 nonparametric bootstrap calculations. Figure S4: Hypersensitivity test on tobacco leaves. Figure S5: Pathogenicity of Mycetohabitans and Trinickia strains on onion bulb scales (Allium cepa L.) compared with bacteria known to be pathogenic (Burkholderia cepacia 68P128). Figure S6: Survival and growth of Caenorhabditis elegans on culture plates of Mycetohabitans and Trinickia strains compared with bacteria known to be harmless (E. coli OP50) and pathogenic (Pseudomonas aeruginosa PA14) to the worms.
Author Contributions
P.E.-d.l.S., P.S.P., A.M.H., E.T.S., S.N.V. and E.K.J. conceived and designed the experiments; M.P., C.B., M.M., M.L., L.B., A.M.H., N.K., E.H., E.T.S. and P.E.-d.l.S. analyzed data; B.C.-R., M.A., L.B., M.M., E.H. and N.K. performed PGPR, nodulation, N-fixation and pathogenicity analyses; E.G., M.F.S., F.B.d.R.J., P.S.P., W.B.W. and N.S. provided strains and sequencing support; P.E.-d.l.S., M.P., C.B., E.T.S., M.C., M.M., M.L., P.S.P., L.B., N.K., E.H., A.M.H., S.N.V. and E.K.J. wrote the paper.
Funding
E.K.J. was funded by the BBSRC Newton Fund (UK) and the CAPES/CNPq Ciencias sem Fronteiras programme (Brazil). We also thank the South African National Research Foundation and the Department of Science and Technology for the funding received via the Centre of Excellence Program. The work conducted by the United States Department of Energy Joint Genome Institute, a DOE Office of Science User Facility, is supported by the Office of Science of the United States Department of Energy under Contract No. DE-AC02-05CH11231. PES was partially funded by project from IPN SIP 20170492. Research in the Hirsch lab on Burkholderia is funded by the Shanbrom Family Foundation.
Acknowledgments
The authors would like to thank Stefano Ventura for assistance with nomenclature, and G. Herrera, S. Jaweed, and A. Navas for help with the T4SS analysis. Unless noted otherwise, genome sequencing was provided by MicrobesNG (http://www.microbesng.uk), which is supported by the BBSRC (grant number BB/L024209/1).
Conflicts of Interest
The authors declare no conflict of interest.
References
- Euzéby, J.P. List of bacterial names with standing in nomenclature: A folder available on the internet. Int. J. Syst. Evol. Microbiol. 1997, 47, 590–592. [Google Scholar] [CrossRef] [PubMed]
- Yabuuchi, E.; Kosako, Y.; Oyaizu, H.; Yano, I.; Hotta, H.; Hashimoto, Y.; Ezaki, T.; Arakawa, M. Proposal of Burkholderia gen. nov. and transfer of seven species of the genus Pseudomonas homology group ii to the new genus, with the type species Burkholderia cepacia (Palleroni and Holmes 1981) comb. nov. Microbiol. Immunol. 1992, 36, 1251–1275. [Google Scholar] [CrossRef] [PubMed]
- Estrada-de los Santos, P.; Vinuesa, P.; Martínez-Aguilar, L.; Hirsch, A.M.; Caballero-Mellado, J. Phylogenetic analysis of Burkholderia species by multilocus sequence analysis. Curr. Microbiol. 2013, 67, 51–60. [Google Scholar] [CrossRef] [PubMed]
- Estrada-de los Santos, P.; Rojas-Rojas, F.U.; Tapia-García, E.Y.; Vásquez-Murrieta, M.S.; Hirsch, A.M. To split or not to split: An opinion on dividing the genus Burkholderia. Ann. Microbiol. 2016, 66, 1303–1314. [Google Scholar] [CrossRef]
- Gyaneshwar, P.; Hirsch, A.M.; Moulin, L.; Chen, W.-M.; Elliott, G.N.; Bontemps, C.; Estrada-de los Santos, P.; Gross, E.; dos Reis, F.B., Jr.; Sprent, J.I. Legume-nodulating β-proteobacteria: Diversity, host range, and future prospects. Mol. Plant Microbe Int. 2011, 24, 1276–1288. [Google Scholar] [CrossRef] [PubMed]
- Eberl, L.; Vandamme, P. Members of the genus Burkholderia: Good and bad guys. F1000Research 2016, 5. [Google Scholar] [CrossRef] [PubMed]
- Sawana, A.; Adeolu, M.; Gupta, R.S. Molecular signatures and phylogenomic analysis of the genus Burkholderia: Proposal for division of this genus into the emended genus Burkholderia containing pathogenic organisms and a new genus Paraburkholderia gen. nov. harboring environmental species. Front. Genet. 2014, 5, 429. [Google Scholar] [CrossRef] [PubMed]
- Dobritsa, A.P.; Samadpour, M. Transfer of eleven Burkholderia species to the genus Paraburkholderia and proposal of Caballeronia gen. nov., a new genus to accommodate twelve species of Burkholderia and Paraburkholderia. Int. J. Syst. Evol. Microbiol. 2016, 66, 2836–2846. [Google Scholar] [CrossRef] [PubMed]
- Lopes-Santos, L.; Castro, D.B.A.; Ferreira-Tonin, M.; Corrêa, D.B.A.; Weir, B.S.; Park, D.; Ottoboni, L.M.M.; Neto, J.R.; Destéfano, S.A.L. Reassessment of the taxonomic position of Burkholderia andropogonis and description of Robbsia andropogonis gen. nov., comb. nov. Anton. Leeuw. Int. J. Gen. 2017, 110, 727–736. [Google Scholar] [CrossRef] [PubMed]
- De Lajudie, P.M.; Young, J.P.W. International committee on systematics of prokaryotes subcommittee for the taxonomy of Rhizobium and Agrobacterium minutes of the meeting, Budapest, 25 August 2016. Int. J. Syst. Evol. Microbiol. 2017, 67, 2485–2494. [Google Scholar] [CrossRef] [PubMed]
- Beukes, C.; Palmer, M.; Manyaka, P.; Chan, W.Y.; Avontuur, J.; van Zyl, E.; Huntemann, M.; Clum, A.; Pillay, M.; Palaniappan, K. Genome data provides high support for generic boundaries in Burkholderia sensu lato. Front. Microbiol. 2017, 8, 1154. [Google Scholar] [CrossRef] [PubMed]
- Partida-Martinez, L.P.; Groth, I.; Schmitt, I.; Richter, W.; Roth, M.; Hertweck, C. Burkholderia rhizoxinica sp. nov. and Burkholderia endofungorum sp. nov., bacterial endosymbionts of the plant-pathogenic fungus Rhizopus microsporus. Int. J. Syst. Evol. Microbiol. 2007, 57, 2583–2590. [Google Scholar] [CrossRef] [PubMed]
- Sheu, S.Y.; Chou, J.H.; Bontemps, C.; Elliott, G.N.; Gross, E.; James, E.K.; Sprent, J.I.; Young, J.P.W.; Chen, W.M. Burkholderia symbiotica sp. nov., isolated from root nodules of Mimosa spp. native to north-east Brazil. Int. J. Syst. Evol. Microbiol. 2012, 62, 2272–2278. [Google Scholar] [CrossRef] [PubMed]
- Zhu, H.; Guo, J.; Chen, M.; Feng, G.; Yao, Q. Burkholderia dabaoshanensis sp. nov., a heavy-metal-tolerant bacteria isolated from Dabaoshan mining area soil in China. PLoS ONE 2012, 7, e50225. [Google Scholar] [CrossRef] [PubMed]
- Yoo, S.-H.; Kim, B.-Y.; Weon, H.-Y.; Kwon, S.-W.; Go, S.-J.; Stackebrandt, E. Burkholderia soli sp. nov., isolated from soil cultivated with Korean ginseng. Int. J. Syst. Evol. Microbiol. 2007, 57, 122–125. [Google Scholar] [CrossRef] [PubMed]
- Goris, J.; Konstantinidis, K.T.; Klappenbach, J.A.; Coenye, T.; Vandamme, P.; Tiedje, J.M. DNA–DNA hybridization values and their relationship to whole-genome sequence similarities. Int. J. Syst. Evol. Microbiol. 2007, 57, 81–91. [Google Scholar] [CrossRef] [PubMed]
- Konstantinidis, K.T.; Tiedje, J.M. Genomic insights that advance the species definition for prokaryotes. Proc. Natl. Am. Sci. USA 2005, 102, 2567–2572. [Google Scholar] [CrossRef] [PubMed]
- Richter, M.; Rosselló-Móra, R. Shifting the genomic gold standard for the prokaryotic species definition. Proc. Natl. Am. Sci. USA 2009, 106, 19126–19131. [Google Scholar] [CrossRef] [PubMed]
- Konstantinidis, K.T.; Tiedje, J.M. Towards a genome-based taxonomy for prokaryotes. J. Bacteriol. 2005, 187, 6258–6264. [Google Scholar] [CrossRef] [PubMed]
- Konstantinidis, K.T.; Tiedje, J.M. Prokaryotic taxonomy and phylogeny in the genomic era: Advancements and challenges ahead. Curr. Opin Microbiol. 2007, 10, 504–509. [Google Scholar] [CrossRef] [PubMed]
- Rodriguez-R, L.M.; Konstantinidis, K.T. Bypassing cultivation to identify bacterial species. Microbe Mag. 2014, 9, 111–118. [Google Scholar] [CrossRef]
- Suárez-Moreno, Z.R.; Caballero-Mellado, J.; Coutinho, B.G.; Mendonça-Previato, L.; James, E.K.; Venturi, V. Common features of environmental and potentially beneficial plant-associated Burkholderia. Microb. Ecol. 2012, 63, 249–266. [Google Scholar] [CrossRef] [PubMed]
- Bennett, S. Solexa Ltd. Pharmacogenomics 2004, 5, 433–438. [Google Scholar] [CrossRef] [PubMed]
- Bushnell, B. Bbtools Software Package. Available online: http://sourceforge.net/projects/bbmap (accessed on 23 May 2018).
- Bankevich, A.; Nurk, S.; Antipov, D.; Gurevich, A.A.; Dvorkin, M.; Kulikov, A.S.; Lesin, V.M.; Nikolenko, S.I.; Pham, S.; Prjibelski, A.D. Spades: A new genome assembly algorithm and its applications to single-cell sequencing. J. Comput. Biol. 2012, 19, 455–477. [Google Scholar] [CrossRef] [PubMed]
- Bolger, A.M.; Lohse, M.; Usadel, B. Trimmomatic: A flexible trimmer for illumina sequence data. Bioinformatics 2014, 30, 2114–2120. [Google Scholar] [CrossRef] [PubMed]
- Seemann, T. Prokka: Rapid prokaryotic genome annotation. Bioinformatics 2014, 30, 2068–2069. [Google Scholar] [CrossRef] [PubMed]
- Aziz, R.K.; Bartels, D.; Best, A.A.; DeJongh, M.; Disz, T.; Edwards, R.A.; Formsma, K.; Gerdes, S.; Glass, E.M.; Kubal, M.; et al. The rast server: Rapid annotations using subsystems technology. BMC Genom. 2008, 9, 75. [Google Scholar] [CrossRef] [PubMed]
- Blom, J.; Kreis, J.; Spänig, S.; Juhre, T.; Bertelli, C.; Ernst, C.; Goesmann, A. Edgar 2.0: An enhanced software platform for comparative gene content analyses. Nucleic Acids Res. 2016, 44, W22–W28. [Google Scholar] [CrossRef] [PubMed]
- Edgar, R.C. Muscle: Multiple sequence alignment with high accuracy and high throughput. Nucleic Acids Res. 2004, 32, 1792–1797. [Google Scholar] [CrossRef] [PubMed]
- Abascal, F.; Zardoya, R.; Posada, D. Prottest: Selection of best-fit models of protein evolution. Bioinformatics 2005, 21, 2104–2105. [Google Scholar] [CrossRef] [PubMed]
- Kück, P.; Longo, G.C. FASconCAT-G: Extensive functions for multiple sequence alignment preparations concerning phylogenetic studies. Front. Zool. 2014, 11, 81. [Google Scholar] [CrossRef] [PubMed]
- Stamatakis, A. RAxML version 8: A tool for phylogenetic analysis and post-analysis of large phylogenies. Bioinformatics 2014, 30, 1312–1313. [Google Scholar] [CrossRef] [PubMed]
- Gevers, D.; Cohan, F.M.; Lawrence, J.G.; Spratt, B.G.; Coenye, T.; Feil, E.J.; Stackebrandt, E.; Van de Peer, Y.; Vandamme, P.; Thompson, F.L. Opinion: Re-evaluating prokaryotic species. Nat. Rev. Microbiol. 2005, 3, 733–739. [Google Scholar] [CrossRef] [PubMed]
- Kanehisa, M.; Goto, S.; Kawashima, S.; Nakaya, A. The KEGG databases at GenomeNet. Nucleic Acids Res. 2002, 30, 42–46. [Google Scholar] [CrossRef] [PubMed]
- Palmer, M.; Steenkamp, E.T.; Coetzee, M.P.A.; Blom, J.; Venter, S.N. Genome based characterization of biological processes that differentiate closely related bacteria. Front. Microbiol. 2018. [Google Scholar] [CrossRef] [PubMed]
- Wickham, H. Ggplot2: Elegant Graphics for Data Analysis; Springer: New York, NY, USA, 2016. [Google Scholar] [CrossRef]
- Edgar, R.C. Muscle: A multiple sequence alignment method with reduced time and space complexity. BMC Bioinformatics 2004, 5, 113. [Google Scholar] [CrossRef] [PubMed]
- Kalyaanamoorthy, S.; Minh, B.Q.; Wong, T.K.F.; von Haeseler, A.; Jermiin, L.S. Modelfinder: Fast model selection for accurate phylogenetic estimates. Nat. Methods 2017, 14, 587–589. [Google Scholar] [CrossRef] [PubMed]
- Nguyen, L.-T.; Schmidt, H.A.; von Haeseler, A.; Minh, B.Q. IQ-TREE: A fast and effective stochastic algorithm for estimating maximum-likelihood phylogenies. Mol. Biol. Evol. 2014, 32, 268–274. [Google Scholar] [CrossRef] [PubMed]
- Paradis, E.; Claude, J.; Strimmer, K. Ape: Analyses of phylogenetics and evolution in R language. Bioinformatics 2004, 20, 289–290. [Google Scholar] [CrossRef] [PubMed]
- Yu, G.; Smith, D.K.; Zhu, H.; Guan, Y.; Lam, T.T.Y. Ggtree: An R package for visualization and annotation of phylogenetic trees with their covariates and other associated data. Methods Ecol. Evol. 2017, 8, 28–36. [Google Scholar] [CrossRef]
- Caballero-Mellado, J.; Onofre-Lemus, J.; Estrada-de Los Santos, P.; Martínez-Aguilar, L. The tomato rhizosphere, an environment rich in nitrogen-fixing Burkholderia species with capabilities of interest for agriculture and bioremediation. Appl. Enviorn. Microbiol. 2007, 73, 5308–5319. [Google Scholar] [CrossRef] [PubMed]
- Estrada-de los Santos, P.; Bustillos-Cristales, R.; Caballero-Mellado, J. Burkholderia, a genus rich in plant-associated nitrogen fixers with wide environmental and geographic distribution. Appl. Enviorn. Microbiol. 2001, 67, 2790–2798. [Google Scholar] [CrossRef] [PubMed]
- Jain, D.K.; Patriquin, D.G. Characterization of a substance produced by Azospirillum which causes branching of wheat root hairs. Can. J. Microbiol. 1985, 31, 206–210. [Google Scholar] [CrossRef]
- Elliott, G.N.; Chen, W.M.; Chou, J.H.; Wang, H.C.; Sheu, S.Y.; Perin, L.; Reis, V.M.; Moulin, L.; Simon, M.F.; Bontemps, C. Burkholderia phymatum is a highly effective nitrogen-fixing symbiont of Mimosa spp. and fixes nitrogen ex planta. New Phytol. 2007, 173, 168–180. [Google Scholar] [CrossRef] [PubMed]
- Jacobs, J.L.; Fasi, A.C.; Ramette, A.; Smith, J.J.; Hammerschmidt, R.; Sundin, G.W. Identification and onion pathogenicity of Burkholderia cepacia complex isolates from the onion rhizosphere and onion field soil. Appl. Environ. Microbiol. 2008, 74, 3121–3129. [Google Scholar] [CrossRef] [PubMed]
- Vílchez, J.I.; Navas, A.; González-López, J.; Arcos, S.C.; Manzanera, M. Biosafety test for plant growth-promoting bacteria: Proposed environmental and human safety index (EHSI) protocol. Front. Microbiol. 2016, 6, 1514. [Google Scholar] [CrossRef] [PubMed]
- Moran, N.A. Accelerated evolution and Muller's rachet in endosymbiotic bacteria. Proc. Natl. Am. Sci. USA 1996, 93, 2873–2878. [Google Scholar] [CrossRef]
- Cardona, S.T.; Wopperer, J.; Eberl, L.; Valvano, M.A. Diverse pathogenicity of Burkholderia cepacia complex strains in the Caenorhabditis elegans host model. FEMS Microbiol. Lett. 2005, 250, 97–104. [Google Scholar] [CrossRef] [PubMed]
- Kumar, S.; Stecher, G.; Tamura, K. MEGA7: Molecular evolutionary genetics analysis version 7.0 for bigger datasets. Mol. Biol. Evol. 2016, 33, 1870–1874. [Google Scholar] [CrossRef] [PubMed]
- Mirarab, S.; Warnow, T. ASTRAL-II: Coalescent-based species tree estimation with many hundreds of taxa and thousands of genes. Bioinformatics 2015, 31, i44–i52. [Google Scholar] [CrossRef] [PubMed]
- Sayyari, E.; Mirarab, S. Fast coalescent-based computation of local branch support from quartet frequencies. Mol. Biol. Evol. 2016, 33, 1654–1668. [Google Scholar] [CrossRef] [PubMed]
- McCutcheon, J.P.; Moran, N.A. Extreme genome reduction in symbiotic bacteria. Nat. Rev. Microbiol. 2012, 10, 13–26. [Google Scholar] [CrossRef] [PubMed]
- Moran, N.A.; Wernegreen, J.J. Lifestyle evolution in symbiotic bacteria: Insights from genomics. Trends Ecol. Evol. 2000, 15, 321–326. [Google Scholar] [CrossRef]
- Gillis, M.; Van, T.V.; Bardin, R.; Goor, M.; Hebbar, P.; Willems, A.; Segers, P.; Kersters, K.; Heulin, T.; Fernandez, M.P. Polyphasic taxonomy in the genus Burkholderia leading to an emended description of the genus and proposition of Burkholderia vietnamiensis sp. nov. for N2-fixing isolates from rice in Vietnam. Int. J. Syst. Evolut. Microbiol. 1995, 45, 274–289. [Google Scholar] [CrossRef]
- Da Silva, K.; de Souza Cassetari, A.; Lima, A.S.; De Brandt, E.; Pinnock, E.; Vandamme, P.; de Souza Moreira, F.M. Diazotrophic Burkholderia species isolated from the amazon region exhibit phenotypical, functional and genetic diversity. Syst. Appl. Microbiol. 2012, 35, 253–262. [Google Scholar] [CrossRef] [PubMed]
- Faoro, H.; Rene Menegazzo, R.; Battistoni, F.; Gyaneshwar, P.; do Amaral, F.P.; Taulé, C.; Rausch, S.; Gonçalves Galvão, P.; de los Santos, C.; Mitra, S. The oil-contaminated soil diazotroph Azoarcus olearius DQS-4T is genetically and phenotypically similar to the model grass endophyte Azoarcus sp. BH72. Environ. Microbiol. Rep. 2017, 9, 223–238. [Google Scholar] [CrossRef] [PubMed]
- De Meyer, S.E.; Briscoe, L.; Martínez-Hidalgo, P.; Agapakis, C.M.; Estrada de-los Santos, P.; Seshadri, R.; Reeve, W.; Weinstock, G.; O’Hara, G.; Howieson, J.G. Symbiotic Burkholderia species show diverse arrangements of nif/fix and nod genes and lack typical high-affinity cytochrome cbb3 oxidase genes. Mol. Plant Microbe Int. 2016, 29, 609–619. [Google Scholar] [CrossRef] [PubMed]
- Sheu, S.-Y.; Chou, J.-H.; Bontemps, C.; Elliott, G.N.; Gross, E.; dos Reis Junior, F.B.; Melkonian, R.; Moulin, L.; James, E.K.; Sprent, J.I. Burkholderia diazotrophica sp. nov., isolated from root nodules of Mimosa spp. Int. J. Syst. Evol. Microbiol. 2013, 63, 435–441. [Google Scholar] [CrossRef] [PubMed]
- Bournaud, C.; de Faria, S.M.; dos Santos, J.M.F.; Tisseyre, P.; Silva, M.; Chaintreuil, C.; Gross, E.; James, E.K.; Prin, Y.; Moulin, L. Burkholderia species are the most common and preferred nodulating symbionts of the piptadenia group (Tribe mimoseae). PLoS ONE 2013, 8, e63478. [Google Scholar] [CrossRef] [PubMed]
- Bournaud, C.; Moulin, L.; Cnockaert, M.; de Faria, S.; Prin, Y.; Severac, D.; Vandamme, P. Paraburkholderia piptadeniae sp. nov. and Paraburkholderia ribeironis sp. nov., two root-nodulating symbiotic species of Piptadenia gonoacantha in Brazil. Int. J. Syst. Evol. Microbiol. 2017, 67, 432–440. [Google Scholar] [CrossRef] [PubMed]
- Dos Reis, F.B., Jr.; Simon, M.F.; Gross, E.; Boddey, R.M.; Elliott, G.N.; Neto, N.E.; de Fatima Loureiro, M.; de Queiroz, L.P.; Scotti, M.R.; Chen, W.M. Nodulation and nitrogen fixation by Mimosa spp. in the Cerrado and Caatinga biomes of Brazil. New Phytol. 2010, 186, 934–946. [Google Scholar] [CrossRef] [PubMed]
- Silva, V.C.; Alves, P.C.; Rhem, M.F.K.; dos Santos, J.M.F.; James, E.K.; Gross, E. Brazilian species of Calliandra Benth. (tribe ingeae) are nodulated by diverse strains of Paraburkholderia. Syst. Appl. Microbiol. 2018. [Google Scholar] [CrossRef] [PubMed]
- Lemaire, B.; Chimphango, S.B.; Stirton, C.; Rafudeen, S.; Honnay, O.; Smets, E.; Chen, W.M.; Sprent, J.; James, E.K.; Muasya, A.M. Biogeographical patterns of legume-nodulating Burkholderia spp.: From African fynbos to continental scales. Appl. Environ. Microbiol. 2016, 82, 5099–5115. [Google Scholar] [CrossRef] [PubMed]
- Talbi, C.; Delgado, M.; Girard, L.; Ramirez-Trujillo, A.; Caballero-Mellado, J.; Bedmar, E. Burkholderia phymatum strains capable of nodulating Phaseolus vulgaris are present in Moroccan soils. Appl. Environ. Microbiol. 2010, 76, 4587–4591. [Google Scholar] [CrossRef] [PubMed]
- Liu, W.Y.; Ridgway, H.J.; James, T.K.; James, E.K.; Chen, W.-M.; Sprent, J.I.; Young, J.P.W.; Andrews, M. Burkholderia sp. induces functional nodules on the south african invasive legume Dipogon lignosus (Phaseoleae) in New Zealand soils. Microb. Ecol. 2014, 68, 542–555. [Google Scholar] [CrossRef] [PubMed]
- Dall’Agnol, R.F.; Plotegher, F.; Souza, R.C.; Mendes, I.C.; dos Reis Junior, F.B.; Béna, G.; Moulin, L.; Hungria, M. Paraburkholderia nodosa is the main N2-fixing species trapped by promiscuous common bean (Phaseolus vulgaris L.) in the Brazilian ‘cerradão’. FEMS Microbiol. Ecol. 2016, 92, fiw108. [Google Scholar] [CrossRef] [PubMed]
- Lardi, M.; de Campos, S.B.; Purtschert, G.; Eberl, L.; Pessi, G. Competition experiments for legume infection identify Burkholderia phymatum as a highly competitive β-rhizobium. Front. Microbiol. 2017, 8, 1527. [Google Scholar] [CrossRef] [PubMed]
- Bontemps, C.; Elliott, G.N.; Simon, M.F.; Reis Júnior, F.B.; Gross, E.; Lawton, R.C.; Neto, N.E.; Fatima Loureiro, M.; Faria, S.M.; Sprent, J.I.; et al. Burkholderia species are ancient symbionts of legumes. Mol. Ecol. 2010, 19, 44–52. [Google Scholar] [CrossRef] [PubMed]
- Moulin, L.; Klonowska, A.; Caroline, B.; Booth, K.; Vriezen, J.A.; Melkonian, R.; James, E.K.; Young, J.P.W.; Bena, G.; Hauser, L. Complete genome sequence of Burkholderia phymatum STM815T, a broad host range and efficient nitrogen-fixing symbiont of Mimosa species. Stand. Genom. Sci. 2014, 9, 763–774. [Google Scholar] [CrossRef] [PubMed]
- Partida-Martinez, L.P.; Hertweck, C. Pathogenic fungus harbours endosymbiotic bacteria for toxin production. Nature 2005, 437, 884–888. [Google Scholar] [CrossRef] [PubMed]
- Angus, A.A.; Agapakis, C.M.; Fong, S.; Yerrapragada, S.; Estrada-de Los Santos, P.; Yang, P.; Song, N.; Kano, S.; Caballero-Mellado, J.; De Faria, S.M. Plant-associated symbiotic Burkholderia species lack hallmark strategies required in mammalian pathogenesis. PLoS ONE 2014, 9, e83779. [Google Scholar] [CrossRef] [PubMed]
- Hueck, C.J. Type III protein secretion systems in bacterial pathogens of animals and plants. Microbiol. Mol. Biol. Rev. 1998, 62, 379–433. [Google Scholar] [PubMed]
- Lackner, G.; Moebius, N.; Partida-Martínez, L.P.; Boland, S.; Hertweck, C. Evolution of an endofungal lyfestyle: Deductions from the Burkholderia rhizoxinica genome. BMC Genom. 2011, 12, 210. [Google Scholar] [CrossRef] [PubMed]
© 2018 by the authors. Licensee MDPI, Basel, Switzerland. This article is an open access article distributed under the terms and conditions of the Creative Commons Attribution (CC BY) license (http://creativecommons.org/licenses/by/4.0/).



