Genome-Wide Identification and Expression Profiling of the PYL Gene Family in Watermelon Under Abiotic Stresses
Abstract
1. Introduction
2. Materials and Methods
2.1. Identification and Chromosomal Distribution of ClPYL Genes
2.2. Analysis of Gene Structure, Syntenic, and Phylogenetic Evolution of ClPYL Genes
2.3. Prediction of Cis-Acting Elements in ClPYL Promoters
2.4. Expression Profiling of ClPYLs Under Drought, Cold, and Salt Stresses
3. Result
3.1. Identification and Chromosomal Distribution of ClPYL Genes in Watermelon
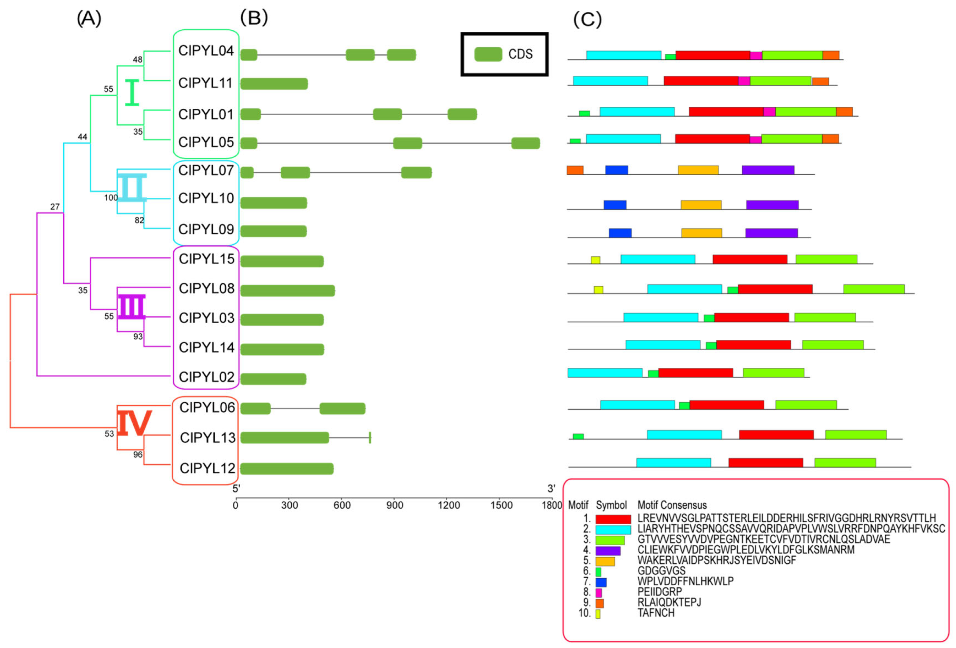
3.2. Phylogenetic and Synteny Analysis of ClPYLs
3.3. Structure and Conserved Domain Analysis of ClPYLs
3.4. Analysis of Cis-Acting Elements in the Promoters of ClPYLs
3.5. Expression Analysis of ClPYLs in Response to Low-Temperature, Salt, and Drought Stresses
4. Discussion
5. Conclusions
Author Contributions
Funding
Institutional Review Board Statement
Informed Consent Statement
Data Availability Statement
Acknowledgments
Conflicts of Interest
References
- Cornforth, J.W.; Milborrow, B.V.; Ryback, G.; Wareing, P.F. Chemistry and physiology of ‘Dormins’ In sycamore: Identity of sycamore ‘Dormin’ with Abscisin II. Nature 1965, 205, 1269–1270. [Google Scholar] [CrossRef]
- Ali, F.; Qanmber, G.; Li, F.; Wang, Z. Updated role of ABA in seed maturation, dormancy, and germination. J. Adv. Res. 2022, 35, 199–214. [Google Scholar] [CrossRef] [PubMed]
- Lim, C.W.; Baek, W.; Jung, J.; Kim, J.-H.; Lee, S.C. Function of ABA in Stomatal Defense against Biotic and Drought Stresses. Int. J. Mol. Sci. 2015, 16, 15251–15270. [Google Scholar] [CrossRef]
- Zareen, S.; Ali, A.; Yun, D.-J. Significance of ABA biosynthesis in plant adaptation to drought stress. J. Plant Biol. 2024, 67, 175–184. [Google Scholar] [CrossRef]
- Huang, B.; Fan, Y.; Cui, L.; Li, C.; Guo, C. Cold stress response mechanisms in anther development. Int. J. Mol. Sci. 2023, 24, 30. [Google Scholar] [CrossRef]
- Jiang, L.; Xiao, W.; Chen, H.; Qi, Y.; Kuang, X.; Shi, J.; Liu, Z.; Cao, J.; Lin, Q.; Yu, F.; et al. The OsGAPC1-OsSGL module negatively regulates salt tolerance by mediating abscisic acid biosynthesis in rice. New Phytol. 2024, 244, 825–839. [Google Scholar] [CrossRef]
- Zha, D.; He, Y.; Song, J. Regulatory role of ABA-responsive element binding factors in plant abiotic stress response. Physiol. Plant. 2025, 177, e70233. [Google Scholar] [CrossRef]
- Ma, Y.; Szostkiewicz, I.; Korte, A.; Moes, D.; Yang, Y.; Christmann, A.; Grill, E. Regulators of PP2C phosphatase activity function as abscisic acid sensors. Science 2009, 324, 1064–1068. [Google Scholar] [CrossRef]
- Park, S.Y.; Fung, P.; Nishimura, N.; Jensen, D.R.; Fujii, H.; Zhao, Y.; Lumba, S.; Santiago, J.; Rodrigues, A.; Chow, T.F.F.; et al. Abscisic acid inhibits type 2C protein phosphatases via the PYR/PYL family of START proteins. Science 2009, 324, 1068–1071. [Google Scholar] [CrossRef] [PubMed]
- de Zelicourt, A.; Colcombet, J.; Hirt, H. The role of MAPK modules and ABA during abiotic stress signaling. Trends Plant Sci. 2016, 21, 677–685. [Google Scholar] [CrossRef]
- Fujii, H.; Chinnusamy, V.; Rodrigues, A.; Rubio, S.; Antoni, R.; Park, S.Y.; Cutler, S.R.; Sheen, J.; Rodriguez, P.L.; Zhu, J.K. In vitro reconstitution of an abscisic acid signalling pathway. Nature 2009, 462, 660–664. [Google Scholar] [CrossRef]
- Fujii, H.; Zhu, J.-K. Arabidopsis mutant deficient in 3 abscisic acid-activated protein kinases reveals critical roles in growth, reproduction, and stress. Proc. Natl. Acad. Sci. USA 2009, 106, 8380–8385. [Google Scholar] [CrossRef]
- Yin, P.; Fan, H.; Hao, Q.; Yuan, X.; Wu, D.; Pang, Y.; Yan, C.; Li, W.; Wang, J.; Yan, N. Structural insights into the mechanism of abscisic acid signaling by PYL proteins. Nat. Struct. Mol. Biol. 2009, 16, 1230–1236. [Google Scholar] [CrossRef]
- Hao, Q.; Yin, P.; Li, W.; Wang, L.; Yan, C.; Lin, Z.; Wu, J.Z.; Wang, J.; Yan, S.F.; Yan, N. The molecular basis of ABA-independent inhibition of PP2Cs by a subclass of PYL proteins. Mol. Cell 2011, 42, 662–672. [Google Scholar] [CrossRef]
- Dupeux, F.; Santiago, J.; Betz, K.; Twycross, J.; Park, S.Y.; Rodriguez, L.; Gonzalez-Guzman, M.; Jensen, M.R.; Krasnogor, N.; Blackledge, M.; et al. A thermodynamic switch modulates abscisic acid receptor sensitivity. EMBO J. 2011, 30, 4171–4184. [Google Scholar] [CrossRef]
- Antoni, R.; Gonzalez-Guzman, M.; Rodriguez, L.; Peirats-Llobet, M.; Pizzio, G.A.; Fernandez, M.A.; De Winne, N.; De Jaeger, G.; Dietrich, D.; Bennett, M.J.; et al. PYRABACTIN RESISTANCE1-LIKE8 plays an important role for the regulation of abscisic acid signaling in root. Plant Physiol. 2013, 161, 931–941. [Google Scholar] [CrossRef] [PubMed]
- Lei, P.; Wei, X.; Gao, R.; Huo, F.; Nie, X.; Tong, W.; Song, W. Genome-wide identification of PYL gene family in wheat: Evolution, expression and 3D structure analysis. Genomics 2021, 113, 854–866. [Google Scholar] [CrossRef] [PubMed]
- Chen, Y.; Feng, L.; Wei, N.; Liu, Z.-H.; Hu, S.; Li, X.-B. Overexpression of cotton PYL genes in Arabidopsis enhances the transgenic plant tolerance to drought stress. Plant Physiol. Bioch. 2017, 115, 229–238. [Google Scholar] [CrossRef]
- Sun, L.; Wang, Y.-P.; Chen, P.; Ren, J.; Ji, K.; Li, Q.; Li, P.; Dai, S.-J.; Leng, P. Transcriptional regulation of SlPYL, SlPP2C, and SlSnRK2 gene families encoding ABA signal core components during tomato fruit development and drought stress. J. Exp. Bot. 2011, 62, 5659–5669. [Google Scholar] [CrossRef]
- Liu, J.; Wang, Y.; Li, Z.; Wen, Q.; Zhu, H.; He, S. Genome-wide identification and expression analyses of the abscisic acid receptor PYR/PYL gene family in response to fruit development and exogenous abscisic acid in luffa (Luffa cylindrica L.). Agronomy 2025, 15, 598. [Google Scholar] [CrossRef]
- Zhang, Z.; Luo, S.; Liu, Z.; Wan, Z.; Gao, X.; Qiao, Y.; Yu, J.; Zhang, G. Genome-wide identification and expression analysis of the cucumber PYL gene family. PeerJ 2022, 10, e12786. [Google Scholar] [CrossRef]
- Chen, L.; Jin, J.; Zhao, G.; Zhou, L.; Zhang, F.; Wang, F.; Ye, F. Identification of ABA receptor CmPYL genes in melon and their expression patterns to various diseases. Mol. Plant Breed. 2022, 1–9. [Google Scholar]
- Dong, X.; Zhu, H.; Hao, X.; Wang, Y.; Ma, X.; Zhao, J.; Chang, J. Genome-wide identification of common bean PvLTP family genes and expression profiling analysis in response to drought stress. Genes 2022, 13, 2394. [Google Scholar] [CrossRef]
- Kapli, P.; Kotari, I.; Telford, M.J.; Goldman, N.; Yang, Z. DNA sequences are as useful as protein sequences for inferring deep phylogenies. Syst. Biol. 2023, 72, 1119–1135. [Google Scholar] [CrossRef]
- Yu, Y.; Chang, Q.; Li, C.; Wu, K.; Wang, Y.; Guo, C.; Shu, Y.; Bai, Y. Genome-wide identification of SRS gene family in wheat and expression analysis under abiotic stress. Int. J. Mol. Sci. 2025, 26, 6289. [Google Scholar] [CrossRef] [PubMed]
- Yan, X.; Yue, Z.; Pan, X.; Si, F.; Li, J.; Chen, X.; Li, X.; Luan, F.; Yang, J.; Zhang, X.; et al. The HD-ZIP gene family in watermelon: Genome-wide identification and expression analysis under abiotic stresses. Genes 2022, 13, 2242. [Google Scholar] [CrossRef] [PubMed]
- Liu, Z.; Zheng, X.; Yang, D.; Li, L.; Yin, H. Genome-wide identification of the nuclear redox protein gene family revealed its potential role in drought stress tolerance in rice. Front. Plant Sci. 2025, 16, 1562718. [Google Scholar] [CrossRef] [PubMed]
- Zheng, J.; Ying, Q.; Fang, C.; Sun, N.; Si, M.; Yang, J.; Zhu, B.; Ruan, Y.-L.; Zhu, Z.; He, Y. Alternative oxidase pathway is likely involved in waterlogging tolerance of watermelon. Sci. Hortic. 2021, 278, 109831. [Google Scholar] [CrossRef]
- Feng, Q.; Xiao, L.; Wang, J.; Wang, J.; Chen, C.; Sun, J.; Wu, X.; Liu, M.; Zhang, X.; Tian, S.; et al. Genome-wide analysis of nuclear factor Y genes and functional investigation of watermelon ClNF-YB9 during seed development. Crop J. 2023, 11, 1469–1479. [Google Scholar] [CrossRef]
- Li, H.; Chang, J.; Chen, H.; Wang, Z.; Gu, X.; Wei, C.; Zhang, Y.; Ma, J.; Yang, J.; Zhang, X. Exogenous melatonin confers salt stress tolerance to watermelon by improving photosynthesis and redox homeostasis. Front. Plant Sci. 2017, 8, 295. [Google Scholar] [CrossRef]
- Yang, X.; Li, H.; Yang, Y.; Wang, Y.; Mo, Y.; Zhang, R.; Zhang, Y.; Ma, J.; Wei, C.; Zhang, X. Identification and expression analyses of WRKY genes reveal their involvement in growth and abiotic stress response in watermelon (Citrullus lanatus). PLoS ONE 2018, 13, e0191308. [Google Scholar] [CrossRef]
- Xuan, C.; Lan, G.; Si, F.; Zeng, Z.; Wang, C.; Yadav, V.; Wei, C.; Zhang, X. Systematic genome-wide study and expression analysis of SWEET gene family: Sugar transporter family contributes to biotic and abiotic stimuli in watermelon. Int. J. Mol. Sci. 2021, 22, 8407. [Google Scholar] [CrossRef]
- Han, R.; Ma, L.; Terzaghi, W.; Guo, Y.; Li, J. Molecular mechanisms underlying coordinated responses of plants to shade and environmental stresses. Plant J. 2024, 117, 1893–1913. [Google Scholar] [CrossRef]
- Zhang, Z.; Ali, S.; Zhang, T.; Wang, W.; Xie, L. Identification, evolutionary and expression analysis of PYL-PP2C-SnRK2s gene families in soybean. Plants 2020, 9, 1356. [Google Scholar] [CrossRef]
- Mathura, S.R.; Sutton, F.; Bowrin, V. Characterization and expression analysis of SnRK2, PYL, and ABF/AREB/ABI5 gene families in sweet potato. PLoS ONE 2023, 18, e0288481. [Google Scholar] [CrossRef] [PubMed]
- An, Y.; Mi, X.; Xia, X.; Qiao, D.; Yu, S.; Zheng, H.; Jing, T.; Zhang, F. Genome-wide identification of the PYL gene family of tea plants (Camellia sinensis) revealed its expression profiles under different stress and tissues. BMC Genom. 2023, 24, 362. [Google Scholar] [CrossRef] [PubMed]
- Wittkopp, P.J.; Kalay, G. Cis-regulatory elements: Molecular mechanisms and evolutionary processes underlying divergence. Nat. Rev. Genet. 2012, 13, 59–69. [Google Scholar] [CrossRef] [PubMed]
- Chen, Z.; Kong, L.; Zhou, Y.; Chen, Z.; Tian, D.; Lin, Y.; Wang, F.; Chen, S. Endosperm-specific OsPYL8 and OsPYL9 act as positive regulators of the ABA signaling pathway in rice seed germination. Funct. Plant Biol. 2017, 44, 635–645. [Google Scholar] [CrossRef]
- Zhao, H.; Nie, K.; Zhou, H.; Yan, X.; Zhan, Q.; Zheng, Y.; Song, C.-P. ABI5 modulates seed germination via feedback regulation of the expression of the PYR/PYL/RCAR ABA receptor genes. New Phytol. 2020, 228, 596–608. [Google Scholar] [CrossRef]
- Yao, P.; Zhang, C.; Bi, Z.; Liu, Y.; Liu, Z.; Wei, J.; Su, X.; Bai, J.; Cui, J.; Sun, C. Overexpression of potato PYL16 gene in tobacco enhances the transgenic plant tolerance to drought stress. Int. J. Mol. Sci. 2024, 25, 8644. [Google Scholar] [CrossRef]
- Yao, P.; Zhang, C.; Sun, C.; Liu, Y.; Liu, Z.; Wei, J.; Su, X.; Bai, J.; Cui, J.; Bi, Z. The abscisic acid receptor gene StPYL8-like from Solanum tuberosum confers tolerance to drought stress in transgenic plants. Antioxidants 2024, 13, 1088. [Google Scholar] [CrossRef] [PubMed]
- Ren, C.; Kuang, Y.; Lin, Y.; Guo, Y.; Li, H.; Fan, P.; Li, S.; Liang, Z. Overexpression of grape ABA receptor gene VaPYL4 enhances tolerance to multiple abiotic stresses in Arabidopsis. BMC Plant Biol. 2022, 22, 271. [Google Scholar] [CrossRef] [PubMed]
- Sun, Y.; Geng, B.; Sun, H.; You, J.; Guo, Z.; Shi, H. Overexpression of ABA receptor gene VsPYL5 from common vetch enhances salt and cold tolerance in Arabidopsis. Environ. Exp. Bot. 2024, 220, 105706. [Google Scholar] [CrossRef]
- Liu, W.; Jiang, Y.; Lv, Y.; Zhang, L.; Liu, S.; Wang, Z.; He, M.; Zhang, J. CmPYL7 positively regulates the cold tolerance via interacting with CmPP2C24-like in oriental melon. Physiol. Plant. 2024, 176, e14628. [Google Scholar] [CrossRef] [PubMed]






| Primer Name | Primer Sequence (5′-3′) |
|---|---|
| qRTPCR-ClACT-F | GTCGTACAACAGGTATTGTG |
| qRTPCR-ClACT-R | AAGGTCCAGACGGAGGATAG |
| qRTPCR-ClPYL1-F | TTGTGGTGGATGTGCCTGAAGGA |
| qRTPCR-ClPYL1-R | GCACTGCAAGCCGCTCTGAA |
| qRTPCR-ClPYL2-F | CGAATTACCGCTCCACCACCAC |
| qRTPCR-ClPYL2-R | TGTACGAGCCAGCCACTTGAGA |
| qRTPCR-ClPYL3-F | TGCTCCGCCGTCGTTCAAGA |
| qRTPCR-ClPYL3-R | TCTCAAGCCGCTCGGTACTGTT |
| qRTPCR-ClPYL4-F | AGGCATCACCGTCACCATCC |
| qRTPCR-ClPYL4-R | TGTGATCTCCACCGACGATTCT |
| qRTPCR-ClPYL5-F | GGCTCCTGTTCCTCTTGTTTGG |
| qRTPCR-ClPYL5-R | TTCGGTGCTTGTGGTGGCT |
| qRTPCR-ClPYL6-F | TCGTTCGCAGCTTCGATAATCC |
| qRTPCR-ClPYL6-R | ACCACCGTCACCTCTCTAATGC |
| qRTPCR-ClPYL7-F | ACGGGTTGTTTCGGGCTTCA |
| qRTPCR-ClPYL7-R | CCCACATTGCTTGCTTCCAGTT |
| qRTPCR-ClPYL8-F | GCCGCCGCAACTGCTATGAA |
| qRTPCR-ClPYL8-R | ATTGTCGAACCGTCGCACCAC |
| qRTPCR-ClPYL9-F | CCTCCACCGACACGATGTTGT |
| qRTPCR-ClPYL9-R | GCCACGAACGACCACACGAT |
| qRTPCR-ClPYL10-F | AACTCTACGGCGAAGTGGGAAG |
| qRTPCR-ClPYL10-R | TGGACCAGCTAACGACGGAATC |
| qRTPCR-ClPYL11-F | CCACAGCCACAATCCCACAGAT |
| qRTPCR-ClPYL11-R | CCCTCACCACACACCGACTAAC |
| qRTPCR-ClPYL12-F | CGACCACCACCAGCACGATT |
| qRTPCR-ClPYL12-R | GCGACGGTACAGCTCTTGATGA |
| qRTPCR-ClPYL13-F | AGAGCTGTACGGTGAGCGAAGG |
| qRTPCR-ClPYL13-R | CGCCTCCGATGATGCTGAATCC |
| qRTPCR-ClPYL14-F | TCCGATTCAGTCACCGCCTCAA |
| qRTPCR-ClPYL14-R | AGCGTTCCGACGTTGCCATC |
| qRTPCR-ClPYL15-F | GCCGTGGTATGGTCGTTAGTCC |
| qRTPCR-ClPYL15-R | CTTCAGCCTGTGGTCTCCTCCT |
| Gene Name | Gene ID | Location (Strand) | Number of Amino Acid | Molecular Weight (Da) | Isoelectric Point |
|---|---|---|---|---|---|
| ClPYL01 | Cla97C01G000570.1 | Chr01: 398587–400340 (+) | 195 | 21,852.89 | 6.44 |
| ClPYL02 | Cla97C03G058970.1 | Chr03: 8287359–8287847 (−) | 162 | 17,696.16 | 5.67 |
| ClPYL03 | Cla97C04G073350.1 | Chr04: 21016155–21016772 (−) | 205 | 22,338.22 | 6.44 |
| ClPYL04 | Cla97C05G081110.1 | Chr05: 915813–917114 (+) | 185 | 20,777.76 | 7.69 |
| ClPYL05 | Cla97C05G090960.1 | Chr05: 8965533–8967752 (−) | 184 | 20,612.50 | 5.98 |
| ClPYL06 | Cla97C05G099080.1 | Chr05: 28240188–28241114 (−) | 188 | 20,916.53 | 5.25 |
| ClPYL07 | Cla97C07G132410.1 | Chr07: 4148872–4149372 (+) | 166 | 18,721.43 | 4.76 |
| ClPYL08 | Cla97C07G133100.1 | Chr07: 5508171–5508872 (−) | 233 | 24,916.91 | 6.78 |
| ClPYL09 | Cla97C08G155310.1 | Chr08: 23334045–23334536 (−) | 163 | 18,297.82 | 4.83 |
| ClPYL10 | Cla97C08G155320.1 | Chr08: 23338046–23338540 (−) | 164 | 18,123.41 | 4.89 |
| ClPYL11 | Cla97C09G172410.1 | Chr09: 8805878–8807296 (−) | 181 | 20,352.17 | 6.13 |
| ClPYL12 | Cla97C09G174770.1 | Chr09: 12072602–12073294 (−) | 230 | 25,469.50 | 5.32 |
| ClPYL13 | Cla97C10G186260.1 | Chr10: 1618804–1619772 (−) | 224 | 24,987.69 | 4.97 |
| ClPYL14 | Cla97C10G205730.1 | Chr10: 34694402–34695022 (+) | 206 | 22,466.36 | 6.54 |
| ClPYL15 | Cla97C11G212910.1 | Chr11: 6257955–6258572 (+) | 205 | 22,393.45 | 8.22 |
Disclaimer/Publisher’s Note: The statements, opinions and data contained in all publications are solely those of the individual author(s) and contributor(s) and not of MDPI and/or the editor(s). MDPI and/or the editor(s) disclaim responsibility for any injury to people or property resulting from any ideas, methods, instructions or products referred to in the content. |
© 2026 by the authors. Licensee MDPI, Basel, Switzerland. This article is an open access article distributed under the terms and conditions of the Creative Commons Attribution (CC BY) license.
Share and Cite
Lan, G.; Guo, Y.; Hu, J.; Huang, J.; Pan, Z.; Chen, Y.; Zhang, X.; Wang, Z.; Yang, Y.; Wei, C. Genome-Wide Identification and Expression Profiling of the PYL Gene Family in Watermelon Under Abiotic Stresses. Genes 2026, 17, 426. https://doi.org/10.3390/genes17040426
Lan G, Guo Y, Hu J, Huang J, Pan Z, Chen Y, Zhang X, Wang Z, Yang Y, Wei C. Genome-Wide Identification and Expression Profiling of the PYL Gene Family in Watermelon Under Abiotic Stresses. Genes. 2026; 17(4):426. https://doi.org/10.3390/genes17040426
Chicago/Turabian StyleLan, Guangpu, Yidong Guo, Jun Hu, Jincan Huang, Ziye Pan, Yingda Chen, Xian Zhang, Zhongyuan Wang, Yongchao Yang, and Chunhua Wei. 2026. "Genome-Wide Identification and Expression Profiling of the PYL Gene Family in Watermelon Under Abiotic Stresses" Genes 17, no. 4: 426. https://doi.org/10.3390/genes17040426
APA StyleLan, G., Guo, Y., Hu, J., Huang, J., Pan, Z., Chen, Y., Zhang, X., Wang, Z., Yang, Y., & Wei, C. (2026). Genome-Wide Identification and Expression Profiling of the PYL Gene Family in Watermelon Under Abiotic Stresses. Genes, 17(4), 426. https://doi.org/10.3390/genes17040426

