Characterization of a Familial Goldenhar Syndrome Case Using Whole-Exome Sequencing
Abstract
1. Introduction
2. Materials and Methods
Research Participants and Clinical Data
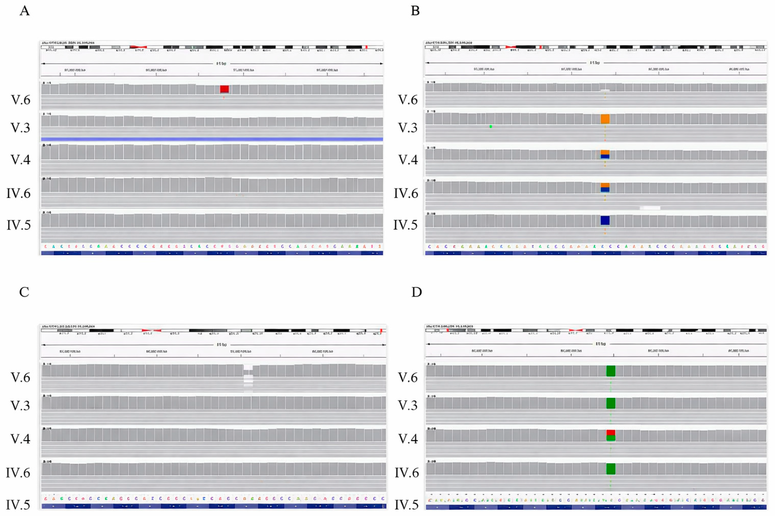
3. Results
4. Discussion
5. Conclusions
Supplementary Materials
Author Contributions
Funding
Institutional Review Board Statement
Informed Consent Statement
Data Availability Statement
Conflicts of Interest
References
- Goldenhar, M. Associations Malformatives de L’oeil et L’oreille: En Particulierle Syndrome Dermoide Epibu1baire-Appendices Auriculaires-Fistula Auris Congenita et ses Relations Avec la Dysostose Mandibulo-Faciale; Médecine et Hygiène: Chêne-Bourg, Switzerland, 1952; 40p. [Google Scholar]
- Gorlin, R.J.; Jue, K.L.; Jacobsen, U.; Goldschmidt, E. Oculoauriculovertebral Dysplasia. J. Pediatr. 1963, 63, 991–999. [Google Scholar] [CrossRef]
- Rollnick, B.R.; Kaye, C.I.; Nagatoshi, K.; Hauck, W.; Martin, A.O. Oculoauriculovertebral dysplasia and variants: Phenotypic characteristics of 294 patients. Am. J. Med. Genet. 1987, 26, 361–375. [Google Scholar]
- Digilio, M.C.; Calzolari, F.; Capolino, R.; Toscano, A.; Sarkozy, A.; de Zorzi, A.; Dallapiccola, B.; Marino, B. Congenital heart defects in patients with oculo-auriculo-vertebral spectrum (Goldenhar syndrome). Am. J. Med. Genet. Part A 2008, 146, 1815–1819. [Google Scholar] [CrossRef]
- Barisic, I.; Odak, L.; Loane, M.; Garne, E.; Wellesley, D.; Calzolari, E.; Dolk, H.; Addor, M.-C.; Arriola, L.; Bergman, J.; et al. Prevalence, prenatal diagnosis and clinical features of oculo-auriculo-vertebral spectrum: A registry-based study in Europe. Eur. J. Hum. Genet. 2014, 22, 1026–1033. [Google Scholar] [CrossRef] [PubMed]
- Goswami, M.; Bhushan, U.; Jangra, B. Goldenhar Syndrome: A Case Report with Review. Int. J. Clin. Pediatr. Dent. 2016, 9, 278–280. [Google Scholar] [CrossRef]
- Araneta, M.R.G.; Moore, C.A.; Olney, R.S.; Edmonds, L.D.; Karcher, J.A.; McDonough, C.; Hiliopoulos, K.M.; Schlangen, K.M.; Gray, G.C. Goldenhar syndrome among infants born in military hospitals to Gulf War veterans. Teratology 1997, 56, 244–251. [Google Scholar] [CrossRef]
- Jongbloet, P.H. Goldenhar syndrome and overlapping dysplasias, in vitro fertilisation and ovopathy. J. Med. Genet. 1987, 24, 616–620. [Google Scholar] [CrossRef]
- Ryan, C.A.; Finer, N.N.; Ives, E.; Optiz, J.M.; Reynolds, J.F. Discordance of signs in monozygotic twins concordant for the Goldenhar anomaly. Am. J. Med. Genet. 1988, 29, 755–761. [Google Scholar] [CrossRef] [PubMed]
- QIAGEN. QIAGEN Clinical Insight (QCI) Interpret: Release Notes; QIAGEN: Hilden, Germany, 2017. [Google Scholar]
- Stenson, P.D.; Mort, M.; Ball, E.V.; Shaw, K.; Phillips, A.D.; Cooper, D.N. The Human Gene Mutation Database: Building a comprehensive mutation repository for clinical and molecular genetics, diagnostic testing and personalized genomic medicine. Hum. Genet. 2014, 133, 1–9. [Google Scholar] [CrossRef]
- Li, M.M.; Datto, M.; Duncavage, E.J.; Kulkarni, S.; Lindeman, N.I.; Roy, S.; Tsimberidou, A.M.; Vnencak-Jones, C.L.; Wolff, D.J.; Younes, A.; et al. Standards and Guidelines for the Interpretation and Reporting of Sequence Variants in Cancer: A Joint Consensus Recommendation of the Association for Molecular Pathology, American Society of Clinical Oncology, and College of American Pathologists. J. Mol. Diagn. 2017, 19, 4–23. [Google Scholar] [CrossRef] [PubMed]
- Müller, F.; Scherer, M.; Assenov, Y.; Lutsik, P.; Walter, J.; Lengauer, T.; Bock, C. RnBeads 2.0: Comprehensive analysis of DNA methylation data. Genome Biol. 2019, 20, 55. [Google Scholar] [CrossRef]
- Ritchie, M.E.; Phipson, B.; Wu, D.; Hu, Y.; Law, C.W.; Shi, W.; Smyth, G.K. limma powers differential expression analyses for RNA-sequencing and microarray studies. Nucleic Acids Res. 2015, 43, e47. [Google Scholar] [CrossRef] [PubMed]
- Pidsley, R.; Wong, C.C.Y.; Volta, M.; Lunnon, K.; Mill, J.; Schalkwyk, L.C. A data-driven approach to preprocessing Illumina 450K methylation array data. BMC Genom. 2013, 14, 293. [Google Scholar] [CrossRef]
- Maksimovic, J.; Oshlack, A.; Phipson, B. Gene set enrichment analysis for genome-wide DNA methylation data. Genome Biol. 2021, 22, 173. [Google Scholar] [CrossRef]
- Holt, R.J.; Young, R.M.; Crespo, B.; Ceroni, F.; Curry, C.J.; Bellacchio, E.; Bax, D.A.; Ciolfi, A.; Simon, M.; Fagerberg, C.R.; et al. De Novo Missense Variants in FBXW11 Cause Diverse Developmental Phenotypes Including Brain, Eye, and Digit Anomalies. Am. J. Hum. Genet. 2019, 105, 640–657. [Google Scholar] [CrossRef] [PubMed]
- Lopez, E.; Berenguer, M.; Tingaud-Sequeira, A.; Marlin, S.; Toutain, A.; Denoyelle, F.; Picard, A.; Charron, S.; Mathieu, G.; de Belvalet, H.; et al. Mutations in MYT1, encoding the myelin transcription factor 1, are a rare cause of OAVS. J. Med. Genet. 2016, 53, 752–760. [Google Scholar] [CrossRef]
- Berenguer, M.; Tingaud-Sequeira, A.; Colovati, M.; Melaragno, M.I.; Bragagnolo, S.; Perez, A.B.; Arveiler, B.; Lacombe, D.; Rooryck, C. A novel de novo mutation in MYT1, the unique OAVS gene identified so far. Eur. J. Hum. Genet. 2017, 25, 1083–1086. [Google Scholar] [CrossRef]
- Venugopalan, S.R.; Farrow, E.; Sanchez–Lara, P.A.; Yen, S.; Lypka, M.; Jiang, S.; Allareddy, V. A novel nonsense substitution identified in the AMIGO2 gene in an Occulo-Auriculo-Vertebral spectrum patient. Orthod. Craniofac. Res. 2019, 22, 163–167. [Google Scholar] [CrossRef]
- Tingaud-Sequeira, A.; Trimouille, A.; Marlin, S.; Lopez, E.; Berenguer, M.; Gherbi, S.; Arveiler, B.; Lacombe, D.; Rooryck, C. Functional and genetic analyses of ZYG11B provide evidences for its involvement in OAVS. Mol. Genet. Genom. Med. 2020, 8, e1375. [Google Scholar] [CrossRef]
- Timberlake, A.T.; Griffin, C.; Heike, C.L.; Hing, A.V.; Cunningham, M.L.; Chitayat, D.; Davis, M.R.; Doust, S.J.; Drake, A.F.; Duenas-Roque, M.M.; et al. Haploinsufficiency of SF3B2 causes craniofacial microsomia. Nat. Commun. 2021, 12, 4680. [Google Scholar] [CrossRef] [PubMed]
- Celse, T.; Tingaud-Sequeira, A.; Dieterich, K.; Siegfried, G.; Lecaignec, C.; Bouneau, L.; Fannemel, M.; Salaun, G.; Laffargue, F.; Martinez, G.; et al. OTX2 duplications: A recurrent cause of oculo-auriculo-vertebral spectrum. J. Med. Genet. 2023, 60, 620–626. [Google Scholar] [CrossRef]
- Tingaud-Sequeira, A.; Trimouille, A.; Salaria, M.; Stapleton, R.; Claverol, S.; Plaisant, C.; Bonneu, M.; Lopez, E.; Arveiler, B.; Lacombe, D.; et al. A recurrent missense variant in EYA3 gene is associated with oculo-auriculo-vertebral spectrum. Hum. Genet. 2021, 140, 933–944. [Google Scholar] [CrossRef]
- Wang, Y.; Ping, L.; Luan, X.; Chen, Y.; Fan, X.; Li, L.; Liu, Y.; Wang, P.; Zhang, S.; Zhang, B.; et al. A Mutation in VWA1, Encoding von Willebrand Factor A Domain-Containing Protein 1, Is Associated With Hemifacial Microsomia. Front. Cell Dev. Biol. 2020, 8, 571004. [Google Scholar] [CrossRef]
- Trimouille, A.; Tingaud-Sequeira, A.; Lacombe, D.; Hjortshøj, T.D.; Kreiborg, S.; Hove, H.B.; Rooryck, C. Description of a family with X-linked oculo-auriculo-vertebral spectrum associated with polyalanine tract expansion in ZIC3. Clin. Genet. 2020, 98, 384–389. [Google Scholar] [CrossRef] [PubMed]
- Winter, J.; Basilicata, M.F.; Stemmler, M.P.; Krauss, S. The MID1 protein is a central player during development and in disease. Front. Biosci. (Landmark Ed.) 2016, 21, 664–682. [Google Scholar]
- Ruiter, M.; Kamsteeg, E.-J.; Meroni, G.; de Vries, B.B. A MID1 mutation associated with reduced penetrance of X-linked Opitz G/BBB syndrome. Clin. Dysmorphol. 2010, 19, 195–197. [Google Scholar] [CrossRef]
- Piekutowska-Abramczuk, D.; Assouline, Z.; Mataković, L.; Feichtinger, R.G.; Koňařiková, E.; Jurkiewicz, E.; Stawiński, P.; Gusic, M.; Koller, A.; Pollak, A.; et al. NDUFB8 Mutations Cause Mitochondrial Complex I Deficiency in Individuals with Leigh-like Encephalomyopathy. Am. J. Hum. Genet. 2018, 102, 460–467. [Google Scholar] [CrossRef]
- Zheng, Z.; Ding, L.; Wang, M.; Zhang, Y.; Yang, Y.; Tang, M.; Xu, J.; Wang, L.; Wu, J.; Li, H. Hearing characteristics and otoradiological abnormalities in three patients with novel pathogenic variants of KMT2D-related Kabuki syndrome. Mol. Genet. Genomic. Med. 2024, 12, e2306. [Google Scholar] [CrossRef]
- Silla, T.; Schmid, M.; Dou, Y.; Garland, W.; Milek, M.; Imami, K.; Johnsen, D.; Polak, P.; Andersen, J.S.; Selbach, M.; et al. The human ZC3H3 and RBM26/27 proteins are critical for PAXT-mediated nuclear RNA decay. Nucleic Acids Res. 2020, 48, 2518–2530. [Google Scholar] [CrossRef] [PubMed]
- Müller, F.U.; Kirchhefer, U.; Begrow, F.; Reinke, U.; Neumann, J.; Schmitz, W. Junctional sarcoplasmic reticulum transmembrane proteins in the heart. Basic Res. Cardiol. 2002, 97, I52–I55. [Google Scholar] [CrossRef]





| Gene | Alteration | HGVS Nomenclature | Phenotype | Mode of Inheritance | Impact | CADD Score | Max Population Frequency | ACMG/AMP |
|---|---|---|---|---|---|---|---|---|
| SPDL1 | c.878T>C | NM_017785.5(NP_060255.3): p.(Met293Thr) | Hereditary Disorder | - | Missense | 25.9 | 0.0764% gnomAD (Latino) | VUS (BP1, PM2, BP4) |
| p.M293T | ||||||||
| MID1 | c.1777A>T | NM_000381.4 (NP_000372.1): p. Ile593Phe | Opitz G/BBB syndrome | X-linked | Missense | 17.75 | 0% gnomAD | VUS (PM1, PM2, BP4) |
| p.I593F | ||||||||
| ARSH | c.109C>T | NM_001011719.2(NP_001011719.1): p.(Arg37Cys) | Cancers and Tumors | - | Missense | 18.77 | 2.4773% gnomAD (South Asian) | Benign (BS1, BS2) |
| p.R37C |
| Individual | Gene | HGVS | Variant Type | Associated Phenotype | Population Frequency | ACMG/AMP Classification |
|---|---|---|---|---|---|---|
| V.6 | FBXW11 | NM_001378974.1:c.404T>A/p.M135K | Missense | Neurodevelopmental disorder with craniofacial, ocular, and limb anomalies | Absent gnomAD | Likely pathogenic (PM1, PM2, PP2, PP3) |
| V.6 | NDUFAF8 | NM_001086521.2:c.139del/p.S47Vfs*58 | Frameshift | Mitochondrial complex I deficiency | Absent gnomAD | Likely pathogenic (PVS1, PM2) |
| V.3 | KMT2D | NM_003482.4:c.8285G>C/p.G2762A | Missense | Kabuki syndrome | Absent gnomAD | VUS (PM2, PP2) |
Disclaimer/Publisher’s Note: The statements, opinions and data contained in all publications are solely those of the individual author(s) and contributor(s) and not of MDPI and/or the editor(s). MDPI and/or the editor(s) disclaim responsibility for any injury to people or property resulting from any ideas, methods, instructions or products referred to in the content. |
© 2026 by the authors. Licensee MDPI, Basel, Switzerland. This article is an open access article distributed under the terms and conditions of the Creative Commons Attribution (CC BY) license.
Share and Cite
Bejaoui, Y.; Al-Sarraj, Y.; Al-Hage, J.; Bitar, F.F.; El Hajj, N.; Nemer, G.; Kurban, M. Characterization of a Familial Goldenhar Syndrome Case Using Whole-Exome Sequencing. Genes 2026, 17, 299. https://doi.org/10.3390/genes17030299
Bejaoui Y, Al-Sarraj Y, Al-Hage J, Bitar FF, El Hajj N, Nemer G, Kurban M. Characterization of a Familial Goldenhar Syndrome Case Using Whole-Exome Sequencing. Genes. 2026; 17(3):299. https://doi.org/10.3390/genes17030299
Chicago/Turabian StyleBejaoui, Yosra, Yasser Al-Sarraj, Jana Al-Hage, Fadi F. Bitar, Nady El Hajj, Georges Nemer, and Mazen Kurban. 2026. "Characterization of a Familial Goldenhar Syndrome Case Using Whole-Exome Sequencing" Genes 17, no. 3: 299. https://doi.org/10.3390/genes17030299
APA StyleBejaoui, Y., Al-Sarraj, Y., Al-Hage, J., Bitar, F. F., El Hajj, N., Nemer, G., & Kurban, M. (2026). Characterization of a Familial Goldenhar Syndrome Case Using Whole-Exome Sequencing. Genes, 17(3), 299. https://doi.org/10.3390/genes17030299

