Identification of Differentially Expressed Genes and Molecular Pathways Involved in Primary Biliary Cholangitis Using RNA-Seq
Abstract
1. Introduction
2. Materials and Methods
2.1. Construction of the Recombinant Plasmid pcDNA-STX17-DT and Transfection of THP-1 Cells
2.2. RNA Isolation and Library Preparation
2.3. RNA Sequencing Process and Differentially Expressed Genes Analysis
2.4. Bioinformatics Functional Analysis of DEGs
2.5. Analysis of Transcription Factor and Target Gene Prediction
2.6. Protein–Protein Interaction (PPI) Network and Module Analysis
2.7. Cell Proliferation of THP-1 Cells Transfected with pcDNA-STX17-DT Recombinant Plasmid
2.8. Apoptosis in Transfected THP-1 Cells
3. Statistical Analysis
4. Results
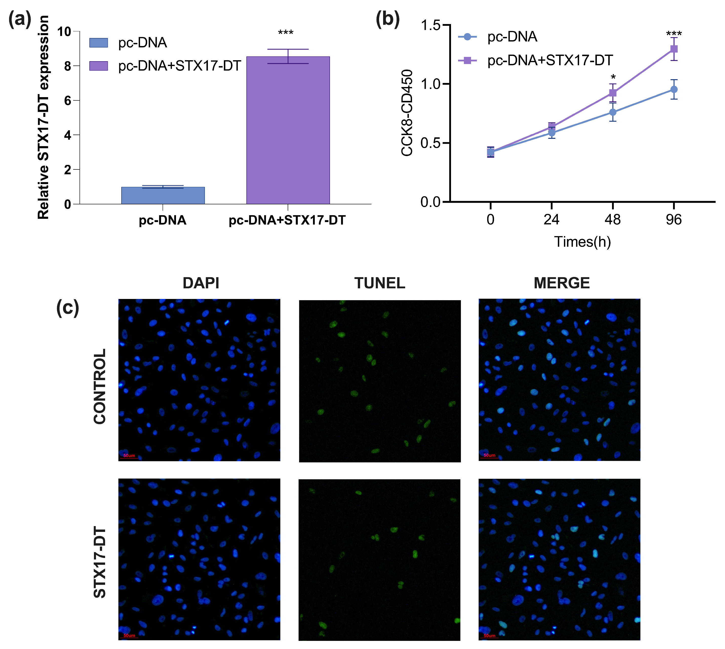
4.1. STX17-DT Expression in Transfected THP-1 Cells
4.2. Cell Proliferation and Apoptosis of THP-1 Cells After Transfected with pcDNA-STX17-DT
4.3. RNA-Seq Data Processing and Reference Genome Alignment
4.4. Differential Gene Expression Analysis Between Transfected and Control Groups
4.5. Bioinformatic Function Enrichment Analysis of DEGs
4.6. TF Target Genes
4.7. PPI Network Analysis
5. Discussion
Author Contributions
Funding
Institutional Review Board Statement
Data Availability Statement
Conflicts of Interest
References
- Tanaka, A.; Takikawa, H.; Miwa, H.; Shimosegawa, T.; Mochida, S.; Koike, K. Changing nomenclature for PBC from “primary biliary cirrhosis” to “primary biliary cholangitis”. Hepatol. Res. 2016, 46, 725–726. [Google Scholar] [CrossRef] [PubMed]
- Tanaka, A. Current understanding of primary biliary cholangitis. Clin. Mol. Hepatol. 2021, 27, 1–21. [Google Scholar] [CrossRef] [PubMed]
- Tan, J.J.-R.; Chung, A.H.-L.; Loo, J.H.; Quek, J.W.E.; Sharma, S.; Singh, C.L.; Yap, R.X.J.; Tay, W.X.; Smith, M.K.; Lytvyak, E.; et al. Global Epidemiology of Primary Biliary Cholangitis: An Updated Systematic Review and Meta-analysis. Clin. Gastroenterol. Hepatol. 2025; in press. [Google Scholar] [CrossRef] [PubMed]
- Younossi, Z.M.; Bernstein, D.; Shiffman, M.L.; Kwo, P.; Kim, W.R.; Kowdley, K.V.; Jacobson, I.M. Diagnosis and Management of Primary Biliary Cholangitis. Am. J. Gastroenterol. 2019, 114, 48–63. [Google Scholar] [CrossRef]
- Yang, C.; Guo, G.; Li, B.; Zheng, L.; Sun, R.; Wang, X.; Deng, J.; Jia, G.; Zhou, X.; Cui, L.; et al. Prediction and evaluation of high-risk patients with primary biliary cholangitis receiving ursodeoxycholic acid therapy: An early criterion. Hepatol. Int. 2023, 17, 237–248. [Google Scholar] [CrossRef]
- Lindor, K.D.; Bowlus, C.L.; Boyer, J.; Levy, C.; Mayo, M. Primary Biliary Cholangitis: 2018 Practice Guidance from the American Association for the Study of Liver Diseases. Hepatology 2019, 69, 394–419. [Google Scholar] [CrossRef]
- Villalta, D.; Seaman, A.; Tiongson, M.; Warren, C.; Bentow, C.; Bizzaro, N.; Alessio, M.G.; Porcelli, B.; Norman, G.L.; Mahler, M. Evaluation of a novel extended automated particle-based multi-analyte assay for the detection of autoantibodies in the diagnosis of primary biliary cholangitis. Clin. Chem. Lab. Med. 2020, 58, 1499–1507. [Google Scholar] [CrossRef]
- de Liso, F.; Matinato, C.; Ronchi, M.; Maiavacca, R. The diagnostic accuracy of biomarkers for diagnosis of primary biliary cholangitis (PBC) in anti-mitochondrial antibody (AMA)-negative PBC patients: A review of literature. Clin. Chem. Lab. Med. 2017, 56, 25–31. [Google Scholar] [CrossRef]
- Gulamhusein, A.F.; Hirschfield, G.M. Primary biliary cholangitis: Pathogenesis and therapeutic opportunities. Nat. Rev. Gastroenterol. Hepatol. 2020, 17, 93–110. [Google Scholar] [CrossRef]
- Zimmermann, H.W.; Tacke, F. Modification of chemokine pathways and immune cell infiltration as a novel therapeutic approach in liver inflammation and fibrosis. Inflamm. Allergy Drug Targets 2011, 10, 509–536. [Google Scholar] [CrossRef]
- Su, X.; Jin, W.; Liu, L.; Zhu, Z.; Li, C. Regulation of CD47 expression on CD14+ monocytes by interferon-α in PBC patients. Front. Immunol. 2023, 14, 1256995. [Google Scholar] [CrossRef] [PubMed]
- Lan, R.Y.; Cheng, C.; Lian, Z.X.; Tsuneyama, K.; Yang, G.X.; Moritoki, Y.; Chuang, Y.H.; Nakamura, T.; Saito, S.; Shimoda, S.; et al. Liver-targeted and peripheral blood alterations of regulatory T cells in primary biliary cirrhosis. Hepatology 2006, 43, 729–737. [Google Scholar] [CrossRef] [PubMed]
- Granito, A.; Yang, W.H.; Muratori, L.; Lim, M.J.; Nakajima, A.; Ferri, S.; Pappas, G.; Quarneti, C.; Bianchi, F.B.; Bloch, D.B.; et al. PML nuclear body component Sp140 is a novel autoantigen in primary biliary cirrhosis. Am. J. Gastroenterol. 2010, 105, 125–131. [Google Scholar] [CrossRef]
- Yang, M.; Zhang, J.; Zhong, R. Analysis and functional study on lncRNA expression profile in primary biliary cirrhosis patients. Chin. J. Lab. Med. 2018, 41, 374–379. [Google Scholar]
- Gallucci, G.M.; Alsuwayt, B.; Auclair, A.M.; Boyer, J.L.; Assis, D.N.; Ghonem, N.S. Fenofibrate Downregulates NF-κB Signaling to Inhibit Pro-inflammatory Cytokine Secretion in Human THP-1 Macrophages and During Primary Biliary Cholangitis. Inflammation 2022, 45, 2570–2581. [Google Scholar] [CrossRef]
- Qin, Z. The use of THP-1 cells as a model for mimicking the function and regulation of monocytes and macrophages in the vasculature. Atherosclerosis 2012, 221, 2–11. [Google Scholar] [CrossRef]
- Shannon, P.; Markiel, A.; Ozier, O.; Baliga, N.S.; Wang, J.T.; Ramage, D.; Amin, N.; Schwikowski, B.; Ideker, T. Cytoscape: A software environment for integrated models of biomolecular interaction networks. Genome Res. 2003, 13, 2498–2504. [Google Scholar] [CrossRef]
- Nepusz, T.; Yu, H.; Paccanaro, A. Detecting overlapping protein complexes in protein-protein interaction networks. Nat. Methods 2012, 9, 471–472. [Google Scholar] [CrossRef]
- Hirschfield, G.M.; Gershwin, M.E. The immunobiology and pathophysiology of primary biliary cirrhosis. Annu. Rev. Pathol. 2013, 8, 303–330. [Google Scholar] [CrossRef]
- Ben Ari, Z.; Avlas, O.; Pappo, O.; Zilbermints, V.; Cheporko, Y.; Bachmetov, L.; Zemel, R.; Shainberg, A.; Sharon, E.; Grief, F.; et al. Reduced hepatic injury in Toll-like receptor 4-deficient mice following D-galactosamine/lipopolysaccharide-induced fulminant hepatic failure. Cell. Physiol. Biochem. 2012, 29, 41–50. [Google Scholar] [CrossRef]
- Jiang, H.; Yu, Y.; Hu, X.; Du, B.; Shao, Y.; Wang, F.; Chen, L.; Yan, R.; Li, L.; Lv, L. The fecal microbiota of patients with primary biliary cholangitis (PBC) causes PBC-like liver lesions in mice and exacerbates liver damage in a mouse model of PBC. Gut Microbes 2024, 16, 2383353. [Google Scholar] [CrossRef] [PubMed]
- Thibaut, M.M.; Bindels, L.B. Crosstalk between bile acid-activated receptors and microbiome in entero-hepatic inflammation. Trends Mol. Med. 2022, 28, 223–236. [Google Scholar] [CrossRef] [PubMed]
- Awoniyi, M.; Wang, J.; Ngo, B.; Meadows, V.; Tam, J.; Viswanathan, A.; Lai, Y.; Montgomery, S.; Farmer, M.; Kummen, M.; et al. Protective and aggressive bacterial subsets and metabolites modify hepatobiliary inflammation and fibrosis in a murine model of PSC. Gut 2023, 72, 671–685. [Google Scholar] [CrossRef]
- Tedesco, D.; Thapa, M.; Chin, C.Y.; Ge, Y.; Gong, M.; Li, J.; Gumber, S.; Speck, P.; Elrod, E.J.; Burd, E.M.; et al. Alterations in Intestinal Microbiota Lead to Production of Interleukin 17 by Intrahepatic γδ T-Cell Receptor-Positive Cells and Pathogenesis of Cholestatic Liver Disease. Gastroenterology 2018, 154, 2178–2193. [Google Scholar] [CrossRef] [PubMed]
- Tyagi, A.; Kumar, V. The gut microbiota-bile acid axis: A crucial regulator of immune function and metabolic health. World J. Microbiol. Biotechnol. 2025, 41, 215. [Google Scholar] [CrossRef]
- Yu, Y.; Li, M.P.; Xu, B.; Fan, F.; Lu, S.F.; Pan, M.; Wu, H.S. A study of regulatory effects of TLR4 and NF-κB on primary biliary cholangitis. Eur. Rev. Med. Pharmacol. Sci. 2019, 23, 3951–3959. [Google Scholar] [CrossRef]
- Ma, D.; Liu, X.; Li, J.; Wu, H.; Ma, J.; Tai, W. ELMO1 regulates macrophage directed migration and attenuates inflammation via NF-κB signaling pathway in primary biliary cholangitis. Dig. Liver Dis. 2024, 56, 1897–1905. [Google Scholar] [CrossRef]
- Lin, W.; Wang, J.X.; Liu, Y.J. Optimal drug regimens for improving ALP biochemical levels in patients with primary biliary cholangitis refractory to UDCA: A systematic review and Bayesian network meta-analysis. Syst. Rev. 2024, 13, 46. [Google Scholar] [CrossRef]
- Li, X.; Liu, R.; Wang, Y.; Zhu, W.; Zhao, D.; Wang, X.; Yang, H.; Gurley, E.C.; Chen, W.; Hylemon, P.B.; et al. Cholangiocyte-Derived Exosomal lncRNA H19 Promotes Macrophage Activation and Hepatic Inflammation under Cholestatic Conditions. Cells 2020, 9, 190. [Google Scholar] [CrossRef]
- Oliver, A.; Alkan, Z.; Stephensen, C.B.; Newman, J.W.; Kable, M.E.; Lemay, D.G. Diet, Microbiome, and Inflammation Predictors of Fecal and Plasma Short-Chain Fatty Acids in Humans. J. Nutr. 2024, 154, 3298–3311. [Google Scholar] [CrossRef]
- Saadh, M.J.; Allela, O.Q.B.; Ballal, S.; Mahdi, M.S.; Chahar, M.; Verma, R.; Al-Hussein, R.K.A.; Adil, M.; Jawad, M.J.; Al-Nuaimi, A.M.A. The effects of microbiota-derived short-chain fatty acids on T lymphocytes: From autoimmune diseases to cancer. Semin. Oncol. 2025, 52, 152398. [Google Scholar] [CrossRef]
- Lv, J.; Hao, P.; Zhou, Y.; Liu, T.; Wang, L.; Song, C.; Wang, Z.; Liu, Z.; Liu, Y. Role of the intestinal flora-immunity axis in the pathogenesis of rheumatoid arthritis-mechanisms regulating short-chain fatty acids and Th17/Treg homeostasis. Mol. Biol. Rep. 2025, 52, 617. [Google Scholar] [CrossRef]
- Warsop, Z.; Anand, N.; Al Maliki, H.; De Souza, S.; Kamyab, A.; Al Hadad, A.; Alrubaiy, L. Up-to-Date Snapshot of Current and Emerging Medical Therapies in Primary Biliary Cholangitis. J. Pers. Med. 2024, 14, 1133. [Google Scholar] [CrossRef]
- Men, X.; Liu, Y.; Zhao, H.; Xie, B.; Guo, C.; Leung, P.S.C.; Timilsina, S.; Gershwin, M.E.; Shang, Y.; Han, Y. The Treatment of Primary Biliary Cholangitis: Time for Personalized Medicine. Clin. Rev. Allergy Immunol. 2025, 68, 63. [Google Scholar] [CrossRef]
- Mitchell, N.E.; Chan, S.Y.; Diaz, D.J.; Ansari, N.; Lee, J.; Twohig, P. Evolving therapeutic landscape of primary biliary cholangitis: A review. World J. Hepatol. 2025, 17, 107223. [Google Scholar] [CrossRef]






Disclaimer/Publisher’s Note: The statements, opinions and data contained in all publications are solely those of the individual author(s) and contributor(s) and not of MDPI and/or the editor(s). MDPI and/or the editor(s) disclaim responsibility for any injury to people or property resulting from any ideas, methods, instructions or products referred to in the content. |
© 2025 by the authors. Licensee MDPI, Basel, Switzerland. This article is an open access article distributed under the terms and conditions of the Creative Commons Attribution (CC BY) license.
Share and Cite
Yang, M.; Shen, X.; Fu, H.; Lu, J.; Li, F. Identification of Differentially Expressed Genes and Molecular Pathways Involved in Primary Biliary Cholangitis Using RNA-Seq. Genes 2026, 17, 10. https://doi.org/10.3390/genes17010010
Yang M, Shen X, Fu H, Lu J, Li F. Identification of Differentially Expressed Genes and Molecular Pathways Involved in Primary Biliary Cholangitis Using RNA-Seq. Genes. 2026; 17(1):10. https://doi.org/10.3390/genes17010010
Chicago/Turabian StyleYang, Min, Xiaoyun Shen, Haitao Fu, Jie Lu, and Fengying Li. 2026. "Identification of Differentially Expressed Genes and Molecular Pathways Involved in Primary Biliary Cholangitis Using RNA-Seq" Genes 17, no. 1: 10. https://doi.org/10.3390/genes17010010
APA StyleYang, M., Shen, X., Fu, H., Lu, J., & Li, F. (2026). Identification of Differentially Expressed Genes and Molecular Pathways Involved in Primary Biliary Cholangitis Using RNA-Seq. Genes, 17(1), 10. https://doi.org/10.3390/genes17010010

