Integrating Network Analysis and Machine Learning Identifies Key Autism Spectrum Disorder Genes Linked to Immune Dysregulation and Therapeutic Targets
Abstract
1. Introduction
2. Materials and Methods
2.1. Data Acquisition and Preprocessing
2.2. Differentially Expressed Gene (DEG) Analysis
2.3. DEG Functional Enrichment Analysis
2.4. CMap Drug Prediction
2.5. GeneCard Disease-Related Gene Retrieval and Downstream Analysis
2.6. Screening for Feature Genes Using Random Forest
2.7. Immune Landscape Analysis
2.8. ROC Curve Analysis
3. Results
3.1. Differentially Expressed Gene (DEG) Screening Results
3.2. DEG Functional Enrichment Analysis and PPI Network Construction
3.3. CMap Drug Prediction Results and Biological Significance
3.4. GeneCard Intersection Analysis
3.5. Random Forest Selection of Top 10 Feature Genes
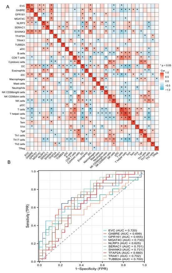
3.6. Immune Infiltration Analysis
3.7. ROC Analysis of Top 10 Genes
4. Discussion
Author Contributions
Funding
Institutional Review Board Statement
Informed Consent Statement
Data Availability Statement
Acknowledgments
Conflicts of Interest
References
- First, M.B.; Clarke, D.E.; Yousif, L.; Eng, A.M.; Gogtay, N.; Appelbaum, P.S. DSM-5-TR: Rationale, Process, and Overview of Changes. Psychiatr. Serv. 2023, 74, 869–875. [Google Scholar] [CrossRef]
- Valle, R. Schizophrenia in ICD-11: Comparison of ICD-10 and DSM-5. Rev. Psiquiatr. Salud Ment. (Engl. Ed.) 2020, 13, 95–104. [Google Scholar] [CrossRef]
- Tasnim, A.; Alkislar, I.; Hakim, R.; Turecek, J.; Abdelaziz, A.; Orefice, L.L.; Ginty, D.D. The developmental timing of spinal touch processing alterations predicts behavioral changes in genetic mouse models of autism spectrum disorders. Nat. Neurosci. 2024, 27, 484–496. [Google Scholar] [CrossRef]
- Uchino, S.; Waga, C. SHANK3 as an autism spectrum disorder-associated gene. Brain Dev. 2013, 35, 106–110. [Google Scholar] [CrossRef]
- Yasuda, Y.; Hashimoto, R.; Yamamori, H.; Ohi, K.; Fukumoto, M.; Umeda-Yano, S.; Mohri, I.; Ito, A.; Taniike, M.; Takeda, M. Gene expression analysis in lymphoblasts derived from patients with autism spectrum disorder. Mol. Autism 2011, 2, 9. [Google Scholar] [CrossRef]
- Subtirelu, R.; Writer, M.; Teichner, E.; Patil, S.; Indrakanti, D.; Werner, T.J.; Alavi, A. Potential Neuroimaging Biomarkers for Autism Spectrum Disorder: A Comprehensive Review of MR Imaging, fMR Imaging, and PET Studies. PET Clin. 2025, 20, 25–37. [Google Scholar] [CrossRef] [PubMed]
- Lo, L.H.; Lai, K. Dysregulation of protein synthesis and dendritic spine morphogenesis in ASD: Studies in human pluripotent stem cells. Mol. Autism 2020, 11, 40. [Google Scholar] [CrossRef]
- Bhandari, R.; Varma, M.; Rana, P.; Dhingra, N.; Kuhad, A. Taurine as a potential therapeutic agent interacting with multiple signaling pathways implicated in autism spectrum disorder (ASD): An in-silico analysis. Ibro Neurosci. Rep. 2023, 15, 170–177. [Google Scholar] [CrossRef]
- Schroder, C.M.; Broquere, M.A.; Claustrat, B.; Delorme, R.; Franco, P.; Lecendreux, M.; Tordjman, S. Therapeutic approaches for sleep and rhythms disorders in children with ASD. Encephale 2022, 48, 294–303. [Google Scholar] [CrossRef] [PubMed]
- Margari, A.; De Agazio, G.; Marzulli, L.; Piarulli, F.M.; Mandarelli, G.; Catanesi, R.; Carabellese, F.F.; Cortese, S. Autism spectrum disorder (ASD) and sexual offending: A systematic review. Neurosci. Biobehav. Rev. 2024, 162, 105687. [Google Scholar] [CrossRef] [PubMed]
- Kong, S.W.; Collins, C.D.; Shimizu-Motohashi, Y.; Holm, I.A.; Campbell, M.G.; Lee, I.; Brewster, S.J.; Hanson, E.; Harris, H.K.; Lowe, K.R.; et al. Characteristics and Predictive Value of Blood Transcriptome Signature in Males with Autism Spectrum sssDisorders [Data Set]. Gene Expression Omnibus. [Data Set]. Gene Expression Omnibus. 2012. Available online: https://www.ncbi.nlm.nih.gov/geo/query/acc.cgi?acc=GSE18123 (accessed on 6 August 2024).
- Kanehisa, M.; Furumichi, M.; Sato, Y.; Ishiguro-Watanabe, M.; Tanabe, M. KEGG: Integrating viruses and cellular organisms. Nucleic. Acids. Res. 2021, 49, D545–D551. [Google Scholar] [CrossRef]
- Laboratories, K. KEGG: Kyoto Encyclopedia of Genes and Genomes. Available online: https://www.kegg.jp (accessed on 5 March 2025).
- Shannon, P.; Markiel, A.; Ozier, O.; Baliga, N.S.; Wang, J.T.; Ramage, D.; Amin, N.; Schwikowski, B.; Ideker, T. Cytoscape: A software environment for integrated models of biomolecular interaction networks. Genome Res. 2003, 13, 2498–2504. [Google Scholar] [CrossRef] [PubMed]
- Consortium, C. Cytoscape 3.10.3. Available online: https://cytoscape.org (accessed on 25 February 2025).
- Huang, Z.; Lyu, Z.; Li, H.; You, H.; Yang, X.; Cha, C. Des-Arg(9) bradykinin as a causal metabolite for autism spectrum disorder. World J. Psychiatry 2024, 14, 88–101. [Google Scholar] [CrossRef]
- String. STRING v12.0. 2024. Available online: https://string-db.org/ (accessed on 5 March 2024).
- Subramanian, A.; Narayan, R.; Corsello, S.M.; Peck, D.D.; Natoli, T.E.; Lu, X.; Gould, J.; Davis, J.F.; Tubelli, A.A.; Asiedu, J.K.; et al. A Next Generation Connectivity Map: L1000 Platform and the First 1,000,000 Profiles. Cell 2017, 171, 1437–1452. [Google Scholar] [CrossRef]
- Institute, B. Connectivity Map (CMap). Available online: https://clue.io (accessed on 11 January 2024).
- Barshir, R.; Fishilevich, S.; Iny-Stein, T.; Zelig, O.; Mazor, Y.; Guan-Golan, Y.; Safran, M.; Lancet, D. GeneCaRNA: A Comprehensive Gene-centric Database of Human Non-coding RNAs in the GeneCards Suite. J. Mol. Biol. 2021, 433, 166913. [Google Scholar] [CrossRef]
- Suite, T.G. GeneCards—The Human Gene Database. 2025. Available online: https://www.genecards.org (accessed on 10 March 2025).
- Amdouni, J.; Conte, A.; Ippoliti, C.; Candeloro, L.; Tora, S.; Sghaier, S.; Hassine, T.B.; Fakhfekh, E.A.; Savini, G.; Hammami, S. Culex pipiens distribution in Tunisia: Identification of suitable areas through Random Forest and MaxEnt approaches. Vet. Med. Sci. 2022, 8, 2703–2715. [Google Scholar] [CrossRef]
- Puglisi, A.; Capri, T.; Pignolo, L.; Gismondo, S.; Chila, P.; Minutoli, R.; Marino, F.; Failla, C.; Arnao, A.A.; Tartarisco, G.; et al. Social Humanoid Robots for Children with Autism Spectrum Disorders: A Review of Modalities, Indications, and Pitfalls. Children 2022, 9, 953. [Google Scholar] [CrossRef] [PubMed]
- Rice, C.E.; Carpenter, L.A.; Morrier, M.J.; Lord, C.; Dirienzo, M.; Boan, A.; Skowyra, C.; Fusco, A.; Baio, J.; Esler, A.; et al. Defining in Detail and Evaluating Reliability of DSM-5 Criteria for Autism Spectrum Disorder (ASD) Among Children. J. Autism. Dev. Disord. 2022, 52, 5308–5320. [Google Scholar] [CrossRef]
- Clarke, E.B.; Lord, C. Social competence as a predictor of adult outcomes in autism spectrum disorder. Dev. Psychopathol. 2024, 36, 1442–1457. [Google Scholar] [CrossRef] [PubMed]
- Smith, L.E.; Greenberg, J.S.; Mailick, M.R. The family context of autism spectrum disorders: Influence on the behavioral phenotype and quality of life. Child Adolesc. Psychiatr. N. Am. 2014, 23, 143–155. [Google Scholar] [CrossRef] [PubMed]
- Gordon-Lipkin, E.; Foster, J.; Peacock, G. Whittling Down the Wait Time: Exploring Models to Minimize the Delay from Initial Concern to Diagnosis and Treatment of Autism Spectrum Disorder. Pediatr. Clin. N. Am. 2016, 63, 851–859. [Google Scholar] [CrossRef]
- Krol, A.; Feng, G. Windows of opportunity: Timing in neurodevelopmental disorders. Curr. Opin. Neurobiol. 2018, 48, 59–63. [Google Scholar] [CrossRef]
- Lewis, A.S.; van Schalkwyk, G.I.; Lopez, M.O.; Volkmar, F.R.; Picciotto, M.R.; Sukhodolsky, D.G. An Exploratory Trial of Transdermal Nicotine for Aggression and Irritability in Adults with Autism Spectrum Disorder. J. Autism Dev. Disord. 2018, 48, 2748–2757. [Google Scholar] [CrossRef]
- De Rubeis, S.; He, X.; Goldberg, A.P.; Poultney, C.S.; Samocha, K.; Cicek, A.E.; Kou, Y.; Liu, L.; Fromer, M.; Walker, S.; et al. Synaptic, transcriptional and chromatin genes disrupted in autism. Nature 2014, 515, 209–215. [Google Scholar] [CrossRef]
- Curtin, P.; Austin, C.; Curtin, A.; Gennings, C.; Arora, M.; Tammimies, K.; Willfors, C.; Berggren, S.; Siper, P.; Rai, D.; et al. Dynamical features in fetal and postnatal zinc-copper metabolic cycles predict the emergence of autism spectrum disorder. Sci. Adv. 2018, 4, eaat1293. [Google Scholar] [CrossRef]
- Asir, R.V.A.; Buzaeva, P.; Michaelevski, I. Unlocking the therapeutic potential of protein kinase inhibitors in neurodegenerative and psychiatric disorders. Explor. Drug Sci. 2025, 3, 100892. [Google Scholar] [CrossRef]
- London, E.B.; Yoo, J.H.; Fethke, E.D.; Zimmerman-Bier, B. The Safety and Effectiveness of High-Dose Propranolol as a Treatment for Challenging Behaviors in Individuals With Autism Spectrum Disorders. J. Clin. Psychopharmacol. 2020, 40, 122–129. [Google Scholar] [CrossRef] [PubMed]
- Lu, Z.; Chen, M.; Zong, Y.; Li, X.; Zhou, P. A Novel Analysis of CMAP Scans From Perspective of Information Theory: CMAP Distribution Index (CDIX). IEEE Trans. Biomed. Eng. 2023, 70, 1182–1188. [Google Scholar] [CrossRef]
- Seyed Tabib, N.S.; Madgwick, M.; Sudhakar, P.; Verstockt, B.; Korcsmaros, T.; Vermeire, S. Big data in IBD: Big progress for clinical practice. Gut 2020, 69, 1520–1532. [Google Scholar] [CrossRef]
- Wang, S.; Wang, Q.; Zhao, K.; Zhang, S.; Chen, Z. Exploration of the shared diagnostic genes and mechanisms between periodontitis and primary Sjogren’s syndrome by integrated comprehensive bioinformatics analysis and machine learning. Int. Immunopharmacol. 2024, 141, 112899. [Google Scholar] [CrossRef] [PubMed]
- Vaziri-Moghadam, A.; Foroughmand-Araabi, M. Integrating machine learning and bioinformatics approaches for identifying novel diagnostic gene biomarkers in colorectal cancer. Sci. Rep. 2024, 14, 24786. [Google Scholar] [CrossRef] [PubMed]
- Velmeshev, D.; Schirmer, L.; Jung, D.; Haeussler, M.; Perez, Y.; Mayer, S.; Bhaduri, A.; Goyal, N.; Rowitch, D.H.; Kriegstein, A.R. Single-cell genomics identifies cell type-specific molecular changes in autism. Science 2019, 364, 685–689. [Google Scholar] [CrossRef] [PubMed]
- Greaves-Lord, K.; Skuse, D.; Mandy, W. Innovations of the ICD-11 in the Field of Autism Spectrum Disorder: A Psychological Approach. Clin. Psychol. Eur. 2022, 4, e10005. [Google Scholar] [CrossRef] [PubMed]





| Ontology | ID | Description | Gene Ratio | Bg Ratio | p Value | p Adjust | Z Score |
|---|---|---|---|---|---|---|---|
| BP | GO:0042391 | regulation of membrane potential | 11/67 | 425/18,800 | 2.85 × 10−7 | 0.0004 | 0.30151 |
| BP | GO:0035637 | multicellular organismal signaling | 7/67 | 164/18,800 | 1.89 × 10−6 | 0.0015 | 1.8898 |
| BP | GO:0019226 | transmission of nerve impulse | 4/67 | 73/18,800 | 0.0001 | 0.0554 | 2 |
| BP | GO:0001508 | action potential | 5/67 | 143/18,800 | 0.0002 | 0.0554 | 1.3416 |
| BP | GO:0035115 | embryonic forelimb morphogenesis | 3/67 | 31/18,800 | 0.0002 | 0.0554 | −0.57735 |
| CC | GO:0097060 | synaptic membrane | 11/70 | 373/19,594 | 8.13 × 10−8 | 1.54 × 10−5 | 0.30151 |
| CC | GO:0045211 | postsynaptic membrane | 9/70 | 271/19,594 | 5.05 × 10−7 | 4.77 × 10−5 | −0.33333 |
| CC | GO:1902495 | transmembrane transporter complex | 8/70 | 377/19,594 | 5.82 × 10−5 | 0.0033 | −0.70711 |
| CC | GO:0034702 | ion channel complex | 7/70 | 294/19,594 | 8.52 × 10−5 | 0.0033 | −0.37796 |
| CC | GO:1990351 | transporter complex | 8/70 | 399/19,594 | 8.64 × 10−5 | 0.0033 | −0.70711 |
| MF | GO:0022836 | gated channel activity | 9/65 | 340/18,410 | 2.89 × 10−6 | 0.0004 | −1 |
| MF | GO:0005216 | ion channel activity | 10/65 | 442/18,410 | 3.16 × 10−6 | 0.0004 | −0.63246 |
| MF | GO:0015267 | channel activity | 10/65 | 489/18,410 | 7.71 × 10−6 | 0.0005 | −0.63246 |
| MF | GO:0022803 | passive transmembrane transporter activity | 10/65 | 490/18,410 | 7.84 × 10−6 | 0.0005 | −0.63246 |
| MF | GO:0004714 | transmembrane receptor protein tyrosine kinase activity | 4/65 | 60/18,410 | 5.95 × 10−5 | 0.0030 | 0 |
| KEGG | hsa05033 | Nicotine addiction | 4/38 | 40/8164 | 3.23 × 10−5 | 0.0038 | −1 |
| KEGG | hsa04727 | GABAergic synapse | 4/38 | 89/8164 | 0.0007 | 0.0301 | −1 |
| KEGG | hsa04020 | Calcium signaling pathway | 6/38 | 240/8164 | 0.0008 | 0.0301 | −0.8165 |
| KEGG | hsa04724 | Glutamatergic synapse | 4/38 | 114/8164 | 0.0018 | 0.0454 | −2 |
| KEGG | hsa04726 | Serotonergic synapse | 4/38 | 115/8164 | 0.0019 | 0.0454 | −1 |
| No. | pert_id | pert_idose | norm_cs |
|---|---|---|---|
| 1 | BRD-K42400758 | 10 uM | −1.5654 |
| 2 | BRD-K06328518 | 4 uM | −1.5366 |
| 3 | BRD-K33368320 | 4 uM | −1.533 |
| 4 | metoprolol | 10 uM | −1.5314 |
| 5 | afatinib | 0.01 uM | −1.5266 |
| 6 | BRD-K20197338 | 20 uM | −1.5233 |
Disclaimer/Publisher’s Note: The statements, opinions and data contained in all publications are solely those of the individual author(s) and contributor(s) and not of MDPI and/or the editor(s). MDPI and/or the editor(s) disclaim responsibility for any injury to people or property resulting from any ideas, methods, instructions or products referred to in the content. |
© 2025 by the authors. Licensee MDPI, Basel, Switzerland. This article is an open access article distributed under the terms and conditions of the Creative Commons Attribution (CC BY) license (https://creativecommons.org/licenses/by/4.0/).
Share and Cite
Wang, H.; Zhu, X.; Zhang, H.; Chen, W. Integrating Network Analysis and Machine Learning Identifies Key Autism Spectrum Disorder Genes Linked to Immune Dysregulation and Therapeutic Targets. Genes 2025, 16, 1109. https://doi.org/10.3390/genes16091109
Wang H, Zhu X, Zhang H, Chen W. Integrating Network Analysis and Machine Learning Identifies Key Autism Spectrum Disorder Genes Linked to Immune Dysregulation and Therapeutic Targets. Genes. 2025; 16(9):1109. https://doi.org/10.3390/genes16091109
Chicago/Turabian StyleWang, Haitang, Xiaofeng Zhu, Hong Zhang, and Weiwei Chen. 2025. "Integrating Network Analysis and Machine Learning Identifies Key Autism Spectrum Disorder Genes Linked to Immune Dysregulation and Therapeutic Targets" Genes 16, no. 9: 1109. https://doi.org/10.3390/genes16091109
APA StyleWang, H., Zhu, X., Zhang, H., & Chen, W. (2025). Integrating Network Analysis and Machine Learning Identifies Key Autism Spectrum Disorder Genes Linked to Immune Dysregulation and Therapeutic Targets. Genes, 16(9), 1109. https://doi.org/10.3390/genes16091109

