First Description of Intergenic Sequences in Corydoradinae and Introducing the Complete Mitogenome of Hoplisoma concolor (Siluriformes: Callichthyidae)
Abstract
1. Introduction
2. Materials and Methods
2.1. Fish and DNA Extraction
2.2. DNA Sequencing, Assembly, and Gene Annotation
2.3. Mitogenome Analysis
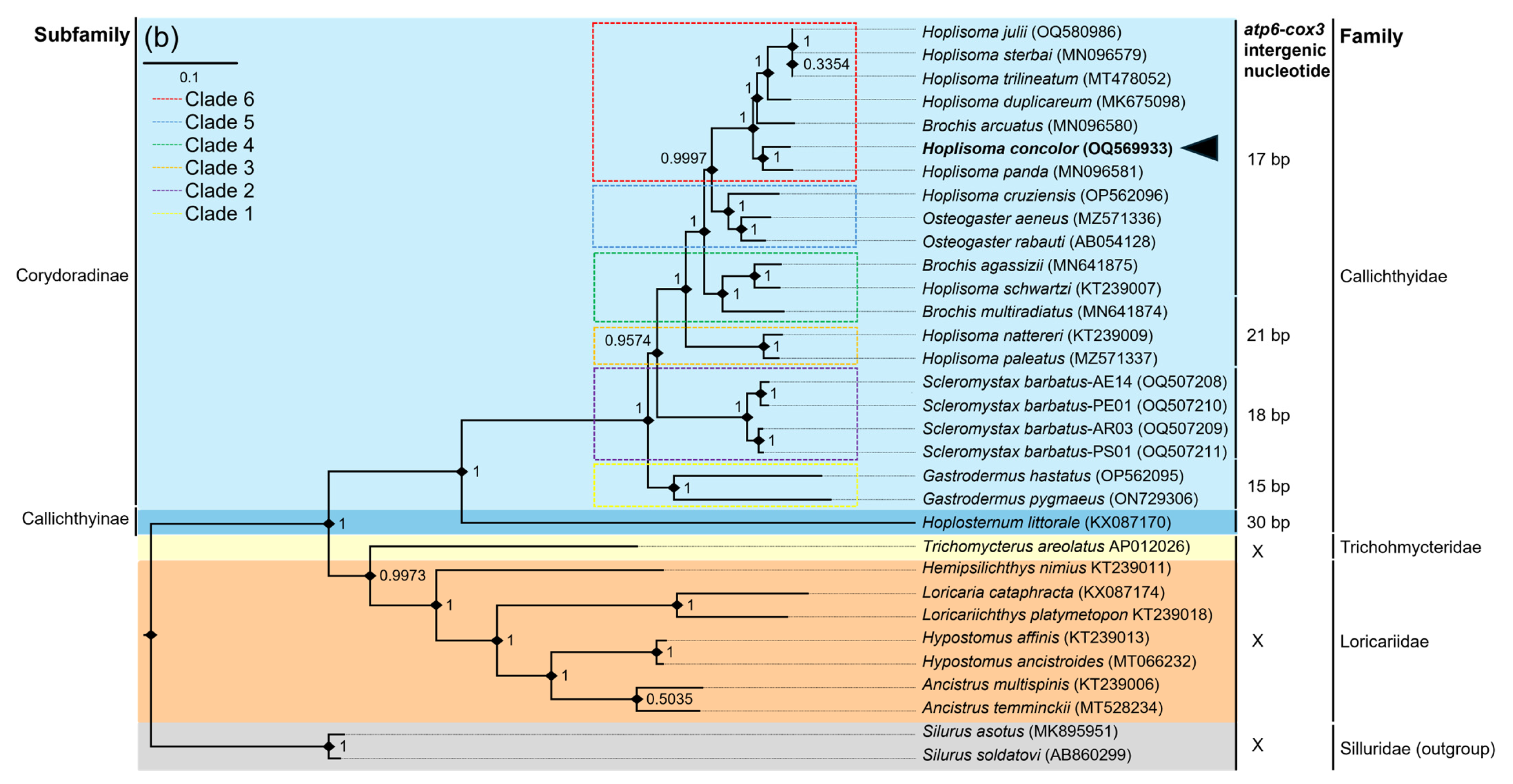
2.4. Phylogenetic Analysis
3. Results
3.1. Mitogenome Structure
3.2. rRNA and tRNA Composition
3.3. Analysis of PCG Composition and Codon Usage
3.4. Nucleotide Composition and Skewness
3.5. Phylogenetic Analysis
4. Discussion
Supplementary Materials
Author Contributions
Funding
Institutional Review Board Statement
Informed Consent Statement
Data Availability Statement
Conflicts of Interest
References
- Armbruster, W.J. Global catfish biodiversity. Am. Fish. Soc. Symp. 2011, 77, 15–37. Available online: https://webhome.auburn.edu/~armbrjw/Global_Catfish.pdf (accessed on 16 December 2024).
- Teugels, G.G. Taxonomy, phylogeny and biogeography of catfishes (Ostariophysi, Siluroidei): An overview. Aquat. Living Resour. 1996, 9, 9–34. [Google Scholar] [CrossRef]
- Bruton, M.N. Alternative life-history strategies of catfishes. Aquat. Living Resour. 1996, 9, 35–41. [Google Scholar] [CrossRef]
- Alexander, R.M. Structure and function in the catfish. J. Zool. 1965, 148, 88–152. [Google Scholar] [CrossRef]
- McConnell, R.H.L. The fishes of the Rupununi Savanna district of British Guiana, South America: Part 1. ecological groupings of fish species and effects of the seasonal cycle on the fish. Zool. J. Linn. Soc. 1964, 45, 103–144. [Google Scholar] [CrossRef]
- Reis, R.E. Anatomy and phylogenetic analysis of the neotropical Callichthyid catfishes (Ostariophysi, Siluriformes). Zool. J. Linn. Soc. 1998, 124, 105–168. [Google Scholar] [CrossRef]
- Britto, M.R. Phylogeny of the subfamily Corydoradinae Hoedeman, 1952 (Siluriformes: Callichthyidae), with a Definition of Its Genera. Proc. Acad. Nat. Sci. Phila. 2003, 153, 119–154. [Google Scholar] [CrossRef]
- Shimabukuro-Dias, C.K.; Oliveira, C.; Reis, R.E.; Foresti, F. Molecular phylogeny of the armored catfish family Callichthyidae (Ostariophysi, Siluriformes). Mol. Phylogenet. Evol. 2004, 32, 152–163. [Google Scholar] [CrossRef]
- Alexandrou, M.A.; Oliveira, C.; Maillard, M.; McGill, R.A.R.; Newton, J.; Creer, S.; Taylor, M.I. Competition and phylogeny determine community structure in Müllerian co-mimics. Nature 2011, 469, 84–88. [Google Scholar] [CrossRef]
- Dias, A.C.; Tencatt, L.F.C.; Roxo, F.F.; Silva, G.d.S.d.C.; Santos, S.A.; Britto, M.R.; Taylor, M.I.; Oliveira, C. Phylogenomic analyses in the complex neotropical subfamily Corydoradinae (Siluriformes: Callichthyidae) with a new classification based on morphological and molecular data. Zool. J. Linn. Soc. 2024, zlae053. [Google Scholar] [CrossRef]
- Nam, S.E.; Kim, J.; Rhee, J.S. First complete mitochondrial genome from family Moinidae, Moina Macrocopa (Straus, 1820) (Cladocera; Moinidae). Mitochondrial DNA B Resour. 2022, 7, 980–982. [Google Scholar] [CrossRef] [PubMed]
- Andrews, S. FastQC: A Quality Control Tool for High Throughput Sequence Data. 2010. Available online: https://www.bioinformatics.babraham.ac.uk/projects/fastqc/ (accessed on 17 January 2023).
- Bolger, A.M.; Lohse, M.; Usadel, B. Trimmomatic: A flexible trimmer for illumina sequence data. Bioinformatics 2014, 30, 2114–2120. [Google Scholar] [CrossRef] [PubMed]
- Dierckxsens, N.; Mardulyn, P.; Smits, G. NOVOPlasty: De novo assembly of organelle genomes from whole genome data. Nucleic Acids Res. 2017, 45, e18. [Google Scholar] [CrossRef] [PubMed]
- Bernt, M.; Donath, A.; Jühling, F.; Externbrink, F.; Florentz, C.; Fritzsch, G.; Pütz, J.; Middendorf, M.; Stadler, P.F. MITOS: Improved de novo metazoan mitochondrial genome annotation. Mol. Phylogenet. Evol. 2013, 69, 313–319. [Google Scholar] [CrossRef]
- Grant, J.R.; Enns, E.; Marinier, E.; Mandal, A.; Herman, E.K.; Chen, C.Y.; Graham, M.; Van Domselaar, G.; Stothard, P. Proksee: In-depth characterization and visualization of bacterial genomes. Nucleic Acids Res. 2023, 51, W484–W492. [Google Scholar] [CrossRef]
- Tamura, K.; Stecher, G.; Kumar, S. MEGA11: Molecular evolutionary genetics analysis version 11. Mol. Biol. Evol. 2021, 38, 3022–3027. [Google Scholar] [CrossRef]
- Lowe, T.M.; Chan, P.P. TRNAscan-SE On-Line: Integrating Search and Context for Analysis of Transfer RNA Genes. Nucleic Acids Res. 2016, 44, W54–W57. [Google Scholar] [CrossRef]
- Benson, G. Tandem repeats finder: A program to analyze DNA sequences. Nucleic Acids Res. 1999, 27, 573–580. [Google Scholar] [CrossRef]
- Katoh, K.; Standley, D.M. MAFFT multiple sequence alignment software version 7: Improvements in performance and usability. Mol. Biol. Evol. 2013, 30, 772–780. [Google Scholar] [CrossRef]
- Rozas, J.; Ferrer-Mata, A.; Sánchez-DelBarrio, J.C.; Guirao-Rico, S.; Librado, P.; Ramos-Onsins, S.E.; Sánchez-Gracia, A. DnaSP 6: DNA sequence polymorphism analysis of large data sets. Mol. Biol. Evol. 2017, 34, 3299–3302. [Google Scholar] [CrossRef]
- Capella-Gutiérrez, S.; Silla-Martínez, J.M.; Gabaldón, T. TrimAl: A tool for automated alignment trimming in large-scale phylogenetic analyses. Bioinformatics 2009, 25, 1972–1973. [Google Scholar] [CrossRef] [PubMed]
- Vaidya, G.; Lohman, D.J.; Meier, R. SequenceMatrix: Concatenation software for the fast assembly of multi-gene datasets with character set and codon information. Cladistics 2011, 27, 171–180. [Google Scholar] [CrossRef] [PubMed]
- Kalyaanamoorthy, S.; Minh, B.Q.; Wong, T.K.F.; Von Haeseler, A.; Jermiin, L.S. ModelFinder: Fast model selection for accurate phylogenetic estimates. Nat. Methods 2017, 14, 587–589. [Google Scholar] [CrossRef] [PubMed]
- Minh, B.Q.; Schmidt, H.A.; Chernomor, O.; Schrempf, D.; Woodhams, M.D.; Von Haeseler, A.; Lanfear, R.; Teeling, E. IQ-TREE 2: New models and efficient methods for phylogenetic inference in the genomic era. Mol. Biol. Evol. 2020, 37, 1530–1534. [Google Scholar] [CrossRef] [PubMed]
- Ronquist, F.; Teslenko, M.; van der Mark, P.; Ayres, D.L.; Darling, A.; Höhna, S.; Larget, B.; Liu, L.; Suchard, M.A.; Huelsenbeck, J.P. MrBayes 3.2: Efficient bayesian phylogenetic inference and model choice across a large model space. Syst. Biol. 2012, 61, 539–542. [Google Scholar] [CrossRef]
- Rambaut, A.; Drummond, A.J.; Xie, D.; Baele, G.; Suchard, M.A. Posterior summarization in bayesian phylogenetics using tracer 1.7. Syst. Biol. 2018, 67, 901–904. [Google Scholar] [CrossRef]
- Bouckaert, R.; Heled, J.; Kühnert, D.; Vaughan, T.; Wu, C.H.; Xie, D.; Suchard, M.A.; Rambaut, A.; Drummond, A.J. BEAST 2: A software platform for bayesian evolutionary analysis. PLoS Comput. Biol. 2014, 10, e1003537. [Google Scholar] [CrossRef]
- Rambaut, A. FigTree. Tree Figure Drawing Tool. 2009. Available online: http://tree.bio.ed.ac.uk/software/figtree/ (accessed on 15 December 2024).
- Sun, C.H.; Huang, Q.; Zeng, X.S.; Li, S.; Zhang, X.L.; Zhang, Y.N.; Liao, J.; Lu, C.H.; Han, B.P.; Zhang, Q. Comparative analysis of the mitogenomes of two Corydoras (Siluriformes, Loricarioidei) with nine known corydoras, and a phylogenetic analysis of Loricarioidei. Zookeys 2022, 2022, 89–107. [Google Scholar] [CrossRef]
- Qiao, Z.; Liu, S.; Wang, S.; Li, T.; Han, Y. Complete mitochondrial genomes of two Corydoras (Siluriformes, Callichthyidae) and their phylogenetic implications. Pak. J. Zool. 2024, 1–9. [Google Scholar] [CrossRef]
- Liu, Q.; Xu, B.; Xiao, T. Complete mitochondrial genome of Corydoras duplicareus (Teleostei, Siluriformes, Callichthyidae). Mitochondrial DNA B Resour. 2019, 4, 1832–1833. [Google Scholar] [CrossRef]
- Liu, Q.; Liu, Y.; Xu, B.; Xiao, T. Next-generation sequencing yields the complete mitochondrial genome of Corydoras sterbai (Teleostei, Siluriformes, Callichthyidae, Corydoradinae). Mitochondrial DNA B Resour. 2019, 4, 2880–2881. [Google Scholar] [CrossRef]
- Chen, L.; Xu, B.; Xiao, T.; Liu, Q. Characterization and phylogenetic analysis of Corydoras trilineatus mitochondrial genome. Mitochondrial DNA B Resour. 2020, 5, 3017–3018. [Google Scholar] [CrossRef] [PubMed]
- Liu, Q.; Liu, Y.; Xiao, T.; Xu, B. Complete mitochondrail genome of Corydoras panda (Teleostei, Siluriformes, Callichthyidae, Corydoradinae). Mitochondrial DNA B Resour. 2019, 4, 2878–2879. [Google Scholar] [CrossRef] [PubMed]
- Moreira, D.A.; Buckup, P.A.; Britto, M.R.; Magalhães, M.G.P.; De Andrade, P.C.C.; Furtado, C.; Parente, T.E. The complete mitochondrial genome of Corydoras nattereri (Callichthyidae: Corydoradinae). Neotrop. Ichthyol. 2016, 14, e150167. [Google Scholar] [CrossRef]
- Moreira, D.A.; Buckup, P.A.; Furtado, C.; Val, A.L.; Schama, R.; Parente, T.E. Reducing the information gap on Loricarioidei (Siluriformes) mitochondrial genomics. BMC Genom. 2017, 18, 345. [Google Scholar] [CrossRef]
- Saitoh, K.; Miya, M.; Inoue, J.G.; Ishiguro, N.B.; Nishida, M. Mitochondrial genomics of Ostariophysan fishes: Perspectives on phylogeny and biogeography. J. Mol. Evol. 2003, 56, 464–472. [Google Scholar] [CrossRef]
- Liu, Y.; Xu, B.; Xiao, T.; Liu, Q. Characterization and Phylogenetic analysis of Corydoras arcuatus mitochondrial genome. Mitochondrial DNA B Resour. 2019, 4, 2876–2877. [Google Scholar] [CrossRef]
- Lv, L.; Su, H.; Xu, B.; Liu, Q.; Xiao, T. Complete mitochondrail genome of Corydoras agassizii. Mitochondrial DNA Part B Resour. 2020, 5, 727–728. [Google Scholar] [CrossRef]
- Xu, B.; Su, H.; Liu, Q.; Lv, L.; Chen, K.; Xiao, T. Complete mitochondrial genome of Brochis multiradiatus. Mitochondrial DNA B Resour. 2020, 5, 646–647. [Google Scholar] [CrossRef]
- Zhang, H.; Gao, L.A.; Zhang, W. First complete mitochondrial genome of the Corydoras pygmaeus (Actinopteri: Callichthyidae) and its phylogenetic implications. Mitochondrial DNA B Resour. 2022, 7, 1688–1690. [Google Scholar] [CrossRef]
- Dalcin, R.H.; De La Ossa-Guerra, L.E.; Artoni, R.F.; Abilhoa, V. Complete mitochondrial genome of four Scleromystax barbatus (Siluriformes: Callichthyidae) populations. Neotrop. Ichthyol. 2023, 21, e230025. [Google Scholar] [CrossRef]
- Rocha-Reis, D.A.; Pasa, R.; Menegidio, F.B.; Heslop-Harrison, J.S.; Schwarzacher, T.; Kavalco, K.F. The Complete mitochondrial genome of two armored catfish populations of the genus Hypostomus (Siluriformes, Loricariidae, Hypostominae). Front. Ecol. Evol. 2020, 8, 4–9. [Google Scholar] [CrossRef]
- Meng, F.; Yin, X.; Zhang, T.; Zhao, C.; Xue, X.; Xia, X.; Zhu, X.; Duan, Z.; Liu, B.; Liu, Y. The first determination and analysis of the complete mitochondrial genome of Ancistrus temmincki (Siluriformes: Loricariidae). Mitochondrial DNA B Resour. 2021, 6, 1583–1585. [Google Scholar] [CrossRef] [PubMed]
- Yang, N.; Li, Y.; Liu, Z.; Chen, Q.; Shen, Y. The complete mitochondrial genome of Silurus asotus (Siluriformes: Siluridae: Silurus) and its phylogenetic analysis. Mitochondrial DNA B Resour. 2019, 4, 2377–2378. [Google Scholar] [CrossRef] [PubMed]
- Wang, K.; Xu, J.; Cui, J.; Li, Q.; Xu, P.; Sun, X. Complete mitochondrial genome of northern sheatfish (Silurus soldatovi). Mitochondrial DNA 2015, 26, 891–892. [Google Scholar] [CrossRef]







| Gene | Position | Codon | ||||||
|---|---|---|---|---|---|---|---|---|
| H. concolor | Strand | Start | Stop | Anticodon | ||||
| Start | End | Length (bp) | Intergenic Nucleotide | |||||
| trnF | 1 | 68 | 68 | 0 | H | GAA | ||
| rrnS | 69 | 1012 | 944 | 0 | H | |||
| trnV | 1013 | 1084 | 72 | 0 | H | TAC | ||
| rrnL | 1085 | 2754 | 1670 | −1 | H | |||
| trnL2 | 2754 | 2828 | 75 | 0 | H | TAA | ||
| nad1 | 2829 | 3800 | 972 | 7 | H | ATG | TAA | |
| trnI | 3808 | 3880 | 73 | −2 | H | GAT | ||
| trnQ | 3879 | 3949 | 71 | −1 | L | TTG | ||
| trnM | 3949 | 4018 | 70 | 0 | H | CAT | ||
| nad2 | 4019 | 5063 | 1045 | 0 | H | ATG | T- | |
| trnW | 5064 | 5134 | 71 | 1 | H | TCA | ||
| trnA | 5136 | 5204 | 69 | 0 | L | TGC | ||
| trnN | 5205 | 5278 | 74 | 31 | L | GTT | ||
| trnC | 5310 | 5377 | 68 | −1 | L | GCA | ||
| trnY | 5377 | 5446 | 70 | 1 | L | GTA | ||
| cox1 | 5448 | 7007 | 1560 | −13 | H | GTG | AGG | |
| trnS2 | 6995 | 7065 | 71 | 4 | L | TGA | ||
| trnD | 7070 | 7140 | 71 | 3 | H | GTC | ||
| cox2 | 7144 | 7834 | 691 | 0 | H | ATG | T- | |
| trnK | 7835 | 7908 | 74 | 1 | H | TTT | ||
| atp8 | 7910 | 8077 | 168 | −10 | H | ATG | TAA | |
| atp6 | 8068 | 8751 | 684 | 17 | H | ATG | TAG | |
| cox3 | 8769 | 9552 | 784 | 0 | H | ATG | T- | |
| trnG | 9553 | 9624 | 72 | 0 | H | TCC | ||
| nad3 | 9625 | 9973 | 349 | 0 | H | ATG | T- | |
| trnR | 9974 | 10,043 | 70 | 0 | H | TCG | ||
| nad4l | 10,044 | 10,340 | 297 | −7 | H | ATG | TAA | |
| nad4 | 10,334 | 11,714 | 1381 | 0 | H | ATG | T- | |
| trnH | 11,715 | 11,784 | 70 | 0 | H | GTG | ||
| trnS1 | 11,785 | 11,842 | 58 | 10 | H | GCT | ||
| trnL1 | 11,853 | 11,925 | 73 | 0 | H | TAG | ||
| nad5 | 11,926 | 13,752 | 1827 | −4 | H | ATG | TAA | |
| nad6 | 13,749 | 14,264 | 516 | 0 | L | ATG | TAA | |
| trnE | 14,265 | 14,333 | 69 | 2 | L | TTC | ||
| Cytb | 14,336 | 15,473 | 1138 | 0 | H | ATG | T- | |
| trnT | 15,474 | 15,545 | 72 | −2 | H | TGT | ||
| trnP | 15,544 | 15,613 | 70 | 0 | L | TGG | ||
| D-loop | 15,614 | 16,579 | 966 | 0 | ||||
| Region | Size (bp) | A (%) | T (%) | C (%) | G (%) | A + T (%) | C + G (%) | AT-Skew | GC-Skew |
|---|---|---|---|---|---|---|---|---|---|
| Mitogenome | 16,579 | 32.2 | 26.01 | 26.49 | 15.3 | 58.21 | 41.79 | 0.11 | −0.27 |
| nad1 | 972 | 30.56 | 27.16 | 28.6 | 13.68 | 57.72 | 42.28 | 0.06 | −0.35 |
| nad2 | 1045 | 35.12 | 24.21 | 29.76 | 10.91 | 59.33 | 40.67 | 0.18 | −0.46 |
| cox1 | 1560 | 26.86 | 28.65 | 26.67 | 17.82 | 55.51 | 44.49 | −0.03 | −0.2 |
| cox2 | 691 | 31.55 | 27.06 | 25.76 | 15.63 | 58.61 | 41.39 | 0.08 | −0.24 |
| atp8 | 168 | 35.71 | 26.19 | 26.79 | 11.31 | 61.9 | 38.1 | 0.15 | −0.41 |
| atp6 | 684 | 31.14 | 28.36 | 27.05 | 13.45 | 59.5 | 40.5 | 0.05 | −0.34 |
| cox3 | 784 | 28.44 | 27.81 | 27.42 | 16.33 | 56.25 | 43.75 | 0.01 | −0.25 |
| nad3 | 349 | 30.09 | 30.09 | 26.93 | 12.89 | 60.17 | 39.83 | 0 | −0.35 |
| nad4l | 297 | 22.56 | 28.28 | 31.99 | 17.17 | 50.84 | 49.16 | −0.11 | −0.3 |
| nad4 | 1381 | 31.5 | 27.59 | 27.15 | 13.76 | 59.09 | 40.91 | 0.07 | −0.33 |
| nad5 | 1827 | 32.57 | 26.71 | 28.19 | 12.53 | 59.28 | 40.72 | 0.1 | −0.38 |
| nad6 | 516 | 14.76 | 41.55 | 11.26 | 32.43 | 56.31 | 43.69 | −0.48 | 0.48 |
| Cytb | 1138 | 28.3 | 26.98 | 30.58 | 14.15 | 55.27 | 44.73 | 0.02 | −0.37 |
| PCGs | 11,412 | 29.77 | 27.92 | 27.28 | 15.03 | 57.69 | 42.31 | 0.03 | −0.29 |
| tRNAs | 1561 | 30.05 | 27.48 | 20.24 | 22.23 | 57.53 | 42.47 | 0.04 | 0.05 |
| rRNAs | 2614 | 35.88 | 21.54 | 22.95 | 19.63 | 57.42 | 42.58 | 0.25 | −0.08 |
| C.R. | 966 | 36.75 | 31.16 | 18.74 | 13.35 | 67.91 | 32.09 | 0.08 | −0.17 |
Disclaimer/Publisher’s Note: The statements, opinions and data contained in all publications are solely those of the individual author(s) and contributor(s) and not of MDPI and/or the editor(s). MDPI and/or the editor(s) disclaim responsibility for any injury to people or property resulting from any ideas, methods, instructions or products referred to in the content. |
© 2025 by the authors. Licensee MDPI, Basel, Switzerland. This article is an open access article distributed under the terms and conditions of the Creative Commons Attribution (CC BY) license (https://creativecommons.org/licenses/by/4.0/).
Share and Cite
Do, S.D.; Rhee, J.-S. First Description of Intergenic Sequences in Corydoradinae and Introducing the Complete Mitogenome of Hoplisoma concolor (Siluriformes: Callichthyidae). Genes 2025, 16, 282. https://doi.org/10.3390/genes16030282
Do SD, Rhee J-S. First Description of Intergenic Sequences in Corydoradinae and Introducing the Complete Mitogenome of Hoplisoma concolor (Siluriformes: Callichthyidae). Genes. 2025; 16(3):282. https://doi.org/10.3390/genes16030282
Chicago/Turabian StyleDo, Seong Duk, and Jae-Sung Rhee. 2025. "First Description of Intergenic Sequences in Corydoradinae and Introducing the Complete Mitogenome of Hoplisoma concolor (Siluriformes: Callichthyidae)" Genes 16, no. 3: 282. https://doi.org/10.3390/genes16030282
APA StyleDo, S. D., & Rhee, J.-S. (2025). First Description of Intergenic Sequences in Corydoradinae and Introducing the Complete Mitogenome of Hoplisoma concolor (Siluriformes: Callichthyidae). Genes, 16(3), 282. https://doi.org/10.3390/genes16030282

