Comparative and Phylogenetic Analysis of the Chloroplast Genomes of Four Wild Species of the Genus Prunus
Abstract
1. Introduction
2. Materials and Methods
2.1. Plant Material, DNA Extraction, and Sequencing
2.2. Genome Assembly and Annotation
2.3. A Comparative Examination of the Chloroplast Genomic Sequences Among Four Wild Species Within the Genus Prunus
2.3.1. Codon Preference Analysis
2.3.2. IR Boundary Analysis
2.3.3. Repeat Sequence Analysis and SSRs
2.3.4. Full Sequence Alignment and Nucleotide Diversity
2.4. Phylogenetic Analysis
2.5. Divergence Time Estimation
3. Results
3.1. General Characteristics of the Chloroplast Genome
3.2. Codon Usage Preference Analysis
3.3. IR Boundary Analysis
3.4. Sequence Analysis of Repetitive Sequences and SSRs
3.5. Comparative Analysis of Chloroplast Genome Sequences and Assessment of Nucleotide Diversity
4. Discussion
4.1. Chloroplast Genome Characteristics of Four Wild Prunus Species
4.2. Codon Usage Bias of Four Wild Prunus Species
4.3. IR Boundary Analysis of the Chloroplast Genome of Four Wild Prunus Species
4.4. Repetitive Sequences and SSRs in the Chloroplast Genome
4.5. Comparative Sequence Analysis and Nucleotide Diversity Analysis of the Chloroplast Genome
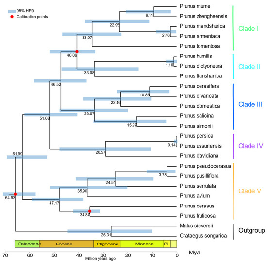
4.6. Phylogenetic Analysis and Time Estimation
5. Conclusions
Supplementary Materials
Author Contributions
Funding
Institutional Review Board Statement
Informed Consent Statement
Data Availability Statement
Acknowledgments
Conflicts of Interest
Abbreviations
| LSC | Large single copy |
| SSC | Small single copy |
| IR | Inverted repeat sequence |
| GC | Guanine/cytosine content |
| PCG | Protein-coding gene |
| SSRs | Simple sequence repeats |
| BI | Bayesian inference |
| ML | Maximum likelihood |
| HPD | Highest posterior density |
| Mya | Million years ago |
References
- Jiamahate, A.; Bozorov, A.T.; Wang, J.; Zhang, J.; Zhang, H.; Wang, X.; Yang, H.; Zhang, D. Insights from DNA Barcodes-Based Phylogenetic Analysis of Medicinal Plants and Estimation of Their Conservation Status: A Case Study in the Tianshan Wild Forest, China. Plants 2025, 14, 99. [Google Scholar] [CrossRef] [PubMed]
- Yue, H.; Jie, J.X.; Zhang, C.Y.; Li, P.; Meng, H.H.; Zhang, Y.H. Plastome evolution of Engelhardia facilitates phylogeny of Juglandaceae. BMC Plant Biol. 2024, 24, 634. [Google Scholar] [CrossRef]
- Zhang, H.Y.; Zhang, M.L. Spatial Patterns of species diversity and phylogenetic structure of plant communities in the Tianshan mountains, arid central asia. Front. Plant Sci. 2017, 8, 2134. [Google Scholar] [CrossRef] [PubMed]
- Lei, W.; Zheng, X.U.; Kang, L.; Abulaiti, G.; Liu, Y.; Yao, J.; Zhang, P. Study on ecology-biology of wild cherry plum (Prunus divaricata) in Xinjiang I. The analysis on ecology factors with charaters of botanic, phynology, distribution. Xinjiang Agric. Sci. 2006, 43, 87–95. [Google Scholar] [CrossRef]
- Zhao, Y.; Li, Y.; Liu, Y.; Yang, Y.F. Genetic diversity of wild Prunus cerasifera Ehrhart (wild cherry plum) in China revealed by simple-sequence repeat markers. Genet. Mol. Res. Gmr 2015, 14, 8407–8413. [Google Scholar] [CrossRef]
- Fedoronchuk, M.M. Chamaeamygdalus, a new genus segregated from Amygdalussensu lato (Prunus sensu latissimo, Rosaceae), based on available morphological and phylogenetic evidence. Botanica 2024, 30, 42–50. [Google Scholar] [CrossRef]
- Zhao, X.; Yan, M.; Ding, Y.; Huo, Y.; Yuan, Z. Characterization and comparative analysis of the complete chloroplast genome sequence from Prunus avium ‘Summit’. PeerJ 2019, 7, 8210. [Google Scholar] [CrossRef]
- Chen, T.; Wang, Y.; Wang, L.; Chen, Q.; Zhang, J.; Tang, H.R.; Wang, X.R. The complete chloroplast genome of Tomentosa cherry Prunus tomentosa (Prunoideae, Rosaceae). Mitochondrial DNA Part B 2018, 3, 672–673. [Google Scholar] [CrossRef]
- Ogoma, A.C.; Liu, J.; Stull, G.W.; Wambulwa, M.C.; Oyebanji, O.; Milne, R.I.; Monro, A.K.; Zhao, Y.; Li, D.Z.; Wu, Z.Y. Deep insights into the plastome evolution and phylogenetic relationships of the Tribe Urticeae (Family Urticaceae). Front. Plant Sci. 2022, 13, 870949. [Google Scholar] [CrossRef]
- Wang, X.; Wang, J.R.; Xie, S.Y.; Zhang, X.H.; Chang, Z.Y.; Zhao, L.; Graene, L.R.D.; Wen, J. Floral morphogenesis of the Maddenia and Pygeum groups of Prunus (Rosaceae), with an emphasis on the perianth. J. Syst. Evol. 2021, 60, 1062–1077. [Google Scholar] [CrossRef]
- Wang, J.; Kan, J.; Wang, J.; Yan, X.; Li, Y.; Soe, J.; Tembroc, L.R.; Xing, G.; Li, S.; Wu, Z.; et al. The pan-plastome of Prunus mume: Insights into Prunus diversity, phylogeny, and domestication history. Front. Plant Sci. 2024, 15, 1404071. [Google Scholar] [CrossRef] [PubMed]
- Liu, J.; Zang, E.; Tian, Y.; Zhang, L.; Li, Y.; Shi, L.; Xu, L.; Xiao, P. Comparative chloroplast genomes: Insights into the identification and phylogeny of rapid radiation genus Rhodiola. Front. Plant Sci. 2024, 15, 1404447. [Google Scholar] [CrossRef] [PubMed]
- Ohyama, K.; Fukuzawa, H.; Kohchi, T.; Shirai, H.; Sano, T.; Sano, S.; Umesono, K.; Shiki, Y.; Takeuchi, M.; Chang, Z.; et al. Chloroplast gene organization deduced from complete sequence of liverwort Marchantia polymorpha chloroplast DNA. Nature 1986, 322, 572. [Google Scholar] [CrossRef]
- Jia, S.; Wang, X.; Li, T.; Qian, H.; Sun, J.; Wang, L.; Yu, J.; Ren, L.; Yin, J.; Liu, T. Phylogenomic analysis of transcriptomic sequences of mitochondria and chloroplasts of essential brown algae (Phaeophyceae) in China. Acta Oceanol. Sin. 2014, 33, 94–101. [Google Scholar] [CrossRef]
- Chen, X.; Zhou, J.; Cui, Y.; Wang, Y.; Duan, B.; Yao, H. Identification of Ligularia herbs using the complete chloroplast genome as a super-Barcode. Front. Pharmacol. 2018, 9, 695. [Google Scholar] [CrossRef]
- Yang, T.; Sahu, S.K.; Yang, L.; Liu, Y.; Mu, W.; Liu, X.; Strube, M.L.; Liu, H.; Zhong, B. Comparative analyses of 3,654 plastid genomes unravelinsights into evolutionary dynamics and phylogenetic discordance of green plants. Front. Plant Sci. 2022, 13, 808156. [Google Scholar] [CrossRef]
- Park, K.T.; Son, O. Complete chloroplast genome of Crassula aquatica: Comparative genomic analysis and phylogenetic relationships. Genes 2024, 15, 1399. [Google Scholar] [CrossRef]
- Wang, J.; Qian, J.; Jiang, Y.; Chen, X.; Zheng, B.; Chen, S.; Yang, F.; Xu, Z.; Duan, B. Comparative analysis of chloroplast genome and new insights into phylogenetic relationships of Polygonatum and Tribe Polygonateae. Front. Plant Sci. 2022, 13, 882189. [Google Scholar] [CrossRef]
- Chen, Y.; Zhao, Y.; Wu, W.; Li, J.; An, C.; Zheng, Y.; Huang, M.; Lin, Y.; Yan, Q. Complete chloroplast genomes and phylogenetic analysis of woody climbing genus Phanera (Leguminosae). Genes 2024, 15, 1456. [Google Scholar] [CrossRef]
- Wen, J.; Zhu, J.W.; Ma, X.D.; Li, H.M.; Wu, B.C.; Zhou, W.; Yang, J.X.; Song, C.F. Phylogenomics and adaptive evolution of hydrophytic umbellifers (tribe Oenantheae, Apioideae) revealed from chloroplast genomes. BMC Plant Biol. 2024, 24, 1140. [Google Scholar] [CrossRef]
- Chen, Y.; Zhao, Y.; Yan, Q.; Wu, W.; Lin, Q.; Chen, G.; Zheng, Y.; Huang, M.; Fan, S.; Lin, Y. Characterization and phylogenetic analysis of the first complete chloroplast genome of Shizhenia pinguicula (Orchidaceae: Orchideae). Genes 2024, 15, 1488. [Google Scholar] [CrossRef] [PubMed]
- Wang, W.; Yang, T.; Wang, H.L.; Li, Z.J.; Ni, J.W.; Su, S.; Xu, X.Q. Comparative and phylogenetic analyses of the complete chloroplast genomes of six almond species (Prunus spp. L.). Sci. Rep. 2020, 10, 10137. [Google Scholar] [CrossRef] [PubMed]
- Geng, W.; Ouyang, L.; Xu, M.; Jing, J. The complete chloroplast genome of Prunus domestica L. (Rosaceae) Its Phylogenetic Implic. Mitochondrial DNA Part B 2020, 5, 2783–2784. [Google Scholar] [CrossRef] [PubMed]
- Xue, S.; Shi, T.; Luo, W.; Ni, X.; Iqbal, S.; Ni, Z.; Huang, X.; Yao, D. Comparative analysis of the complete chloroplast genome among Prunus mume, P. armeniaca, and P. Salicina. Hortic. Res. 2019, 6, 89. [Google Scholar] [CrossRef]
- Huang, X.; Tan, W.; Li, F.; Liao, R.; Guo, Z.; Shi, T.; Gao, Z. The chloroplast genome of Prunus zhengheensis: Genome comparative and phylogenetic relationships analysis. Genes 2021, 793, 145751. [Google Scholar] [CrossRef]
- Shen, X.; Zong, W.; Li, Y.; Liu, X.; Zhuge, F.; Zhou, Q.; Zhao, S.; Jiang, D. Evolution of cherries (Prunus subgenus Cerasus) based on chloroplast genomes. Int. J. Mol. Sci. 2023, 24, 15612. [Google Scholar] [CrossRef]
- Liu, B.; Zhang, J.; Shi, Y. Complete chloroplast genome of Toona sinensis (Meliaceae), a goluptious ‘tree vegetables’. Mitochondrial DNA Part B 2019, 4, 3025–3026. [Google Scholar] [CrossRef]
- Li, L.; Hu, Y.; He, M.; Zhang, B.; Wu, W.; Cai, P.; Huo, D.; Hong, Y. Comparative chloroplast genomes: Insights into the evolution of the chloroplast genome of Camellia sinensis and the phylogeny of Camellia. BMC Genom. 2021, 22, 138. [Google Scholar] [CrossRef]
- Ye, M.; Lang, J.; Yin, F.L.; Liu, M. The complete chloroplast genome sequence and phylogenetic analysis of Disporum viridescens (Liliaceae). Mitochondrial DNA Part B 2022, 7, 961–963. [Google Scholar] [CrossRef]
- Castro, A.A.; Nunes, R.; Carvallo, L.R.; Targueta, C.P.; dos Santos Braga-Ferreira, R.; de Melo-Ximenes, A.A.; Corvalán, L.C.J.; Bertoni, B.W.; Pereira, A.M.S.; de Campos Telles, M.P. Chloroplast genome characterization of Uncaria guianensis and Uncaria tomentosa and evolutive dynamics of the Cinchonoideae subfamily. Sci. Rep. 2023, 13, 8390. [Google Scholar] [CrossRef]
- Fang, J.; Hu, Y.; Hu, Z. Comparative analysis of codon usage patterns in 16 chloroplast genomes of suborder Halimedineae. BMC Genom. 2024, 25, 945. [Google Scholar] [CrossRef] [PubMed]
- Yang, T.; Aishan, S.; Zhu, J.; Qin, Y.; Liu, J.; Liu, H.; Tie, J.; Wang, J.; Qin, R. Choroplast genomes and phylogenetic analysis of three Carthamus (Asteraceae) species. Int. J. Mol. Sci. 2023, 24, 15634. [Google Scholar] [CrossRef]
- Zong, D.; Qiao, Z.; Zhou, J.; Li, P.; Gan, P.; Gan, P.; Ren, M.; He, C. Chloroplast genome sequence of triploid Toxicodendron vernicifluum and comparative analyses with other lacquer chloroplast genomes. BMC Genom. 2023, 24, 56. [Google Scholar] [CrossRef] [PubMed]
- Guo, Y.Y.; Yang, J.X.; Bai, M.Z.; Zhang, G.Q.; Liu, Z.J. The chloroplast genome evolution of Venus slipper (Paphiopedilum): IR expansion, SSC contraction, and highly rearranged SSC regions. BMC Plant Biol. 2021, 21, 248. [Google Scholar] [CrossRef]
- Lei, W.; Ni, D.; Wang, Y.; Shao, J.; Wang, X.; Yang, D.; Wang, J.; Chen, H.; Liu, C. Intraspecific and heteroplasmic variations, gene losses and inversions in the chloroplast genome of Astragalus membranaceus. Sci. Rep. 2016, 6, 21669. [Google Scholar] [CrossRef]
- Feng, S.; Zheng, K.; Jiao, K.; Cai, Y.; Chen, C.; Mao, Y.; Wang, L.; Zhan, X.; Ying, Q.; Wang, H. Complete chloroplast genomes of four Physalis species (Solanaceae): Lights into genome structure, comparative analysis, and phylogenetic relationships. BMC Plant Biol. 2020, 20, 242. [Google Scholar] [CrossRef]
- Zhang, X.; Gu, C.; Zhang, T.; Tong, B.; Zhang, H.; Wu, Y.; Yang, C. Chloroplast (cp) Transcriptome of P. davidiana Dode×P. bolleana Lauch provides insight into the cp drought response and Populus cp phylogeny. BMC Evol. Biol. 2020, 20, 51. [Google Scholar] [CrossRef]
- Su, Y.; Zhang, M.; Guo, Q.; Wei, M.; Shi, H.; Wang, T.; Han, Z.; Liu, H.; Liu, C.; Huang, J. Classification of Isatis indigotica Fortune and Isatis tinctoria Linnaeus via comparative analysis of chloroplast genomes. BMC Genom. 2023, 24, 465. [Google Scholar] [CrossRef]
- Yang, J.; Chu, Q.; Meng, G.; Kong, W. The complete chloroplast genome sequences of three Broussonetia species and comparative analysis within the Moraceae. PeerJ 2022, 10, 14293. [Google Scholar] [CrossRef]
- Li, E.; Liu, K.; Deng, R.; Gao, Y.; Liu, X.; Dong, W.; Zhang, Z. Insights into the phylogeny and chloroplast genome evolution of Eriocaulon (Eriocaulaceae). BMC Plant Biol. 2023, 23, 32. [Google Scholar] [CrossRef]
- Lee, Y.J.; Kim, Y.D.; Uh, Y.R.; Kim, Y.M.; Seo, T.H.; Choi, S.J.; Jang, C.S. Complete organellar genomes of six Sargassum species and development of species-specific markers. Sci. Rep. 2022, 12, 20981. [Google Scholar] [CrossRef] [PubMed]
- Xue, H.; Xing, Y.; Bian, C.; Hou, W.; Men, W.; Zheng, H.; Yang, Y.; Ying, X.; Kang, T.; Xu, L. Correction: Comparative analysis of chloroplast genomes of Pulsatilla species reveals evolutionary and taxonomic status of newly discovered endangered species Pulsatilla saxatilis. BMC Plant Biol. 2024, 24, 625. [Google Scholar] [CrossRef] [PubMed]
- Kumar, S.; Suleski, M.; Craig, J.M.; Kasprowicz, A.E.; Sanderford, M.; Li, M.; Stecher, G.; Hedges, B. TimeTree 5: An expanded Resource for species divergence times. Mol. Biol. Evol. 2022, 39, 174. [Google Scholar] [CrossRef]
- Zhang, Q.; Belyakov, E.A.; Lapirov, A.G.; Zhao, Y.; Freeland, J.; Xu, X. A reappraisal of the phylogeny and historical biogeography of Sparganium (Typhaceae) using complete chloroplast genomes. BMC Plant Biol. 2022, 22, 588. [Google Scholar] [CrossRef]
- Iriarte, A.; Lamolle, G.; Musto, H. Codon usage bias: An endless tale. J. Mol. Evol. 2021, 89, 589–593. [Google Scholar] [CrossRef]
- Qin, X.; Hao, Q.; Wang, X.; Liu, Y.; Yang, C.; Sui, M.; Zhang, Y.; Hu, Y.; Chen, X.; Mao, Z.; et al. Complete chloroplast genome of the Malus baccata var. gracilis provides insights into the evolution and phylogeny of Malus species. Funct. Integr. Genom. 2024, 24, 13. [Google Scholar] [CrossRef]
- Duan, Y.; Wang, Y.; Ding, W.; Wang, C.; Meng, L.; Meng, J.; Chen, N.; Liu, Y.; Xing, S. Comparative and phylogenetic analysis of the chloroplast genomes of four commonly used medicinal cultivars of Chrysanthemums morifolium. BMC Plant Biol. 2024, 24, 992. [Google Scholar] [CrossRef]
- Cai, H.; Xu, R.; Tian, P.; Zhang, M.; Zhu, L.; Yin, T.; Zhang, H.; Liu, X. Complete chloroplast genomes and the phylogenetic analysis of three native species of Paeoniaceae from the Sino-Himalayan flora subkingdom. Int. J. Mol. Sci. 2023, 25, 257. [Google Scholar] [CrossRef]
- Yang, S.; Chen, J.; Li, Z.; Huang, X.; Zhang, X.; Liu, Q.; Tojibaev, K.; Sun, H.; Deng, T. Comparative chloroplast genomes of Dactylicapnos species: Insights into phylogenetic relationships. BMC Plant Biol. 2024, 24, 350. [Google Scholar] [CrossRef]
- Zuo, L.H.; Shang, A.Q.; Zhang, S.; Yu, X.Y.; Ren, Y.C.; Yang, M.S.; Wang, J.M. The first complete chloroplast genome sequences of Ulmus species by de novo sequencing: Genome comparative and taxonomic position analysis. PLoS ONE 2017, 12, 171264. [Google Scholar] [CrossRef]
- Han, C.; Ding, R.; Zong, X.; Zhang, L.; Chen, X.; Qu, B. Structural characterization of Platanthera ussuriensis chloroplast genome and comparative analyses with other species of Orchidaceae. BMC Genom. 2022, 23, 84. [Google Scholar] [CrossRef] [PubMed]
- Chong, X.; Chen, H.; Wang, C.; Zhou, T.; Li, Y.; Zhou, Y.; Zhang, T.; Lu, X.; Zhang, F. Characterization of the complete chloroplast genome of Ilex crenata Thunb. (Aquifoliaceae). Mitochondrial DNA Part B Resour. 2021, 6, 2599–2600. [Google Scholar] [CrossRef] [PubMed]
- Yao, X.; Tan, Y.H.; Liu, Y.Y.; Song, Y.; Yang, J.B.; Corlett, R.T. Chloroplast genome structure in Ilex (Aquifoliaceae). Sci. Rep. 2016, 6, 28559. [Google Scholar] [CrossRef]
- Zhang, J.; Liang, S.; Duan, J.; Wang, J.; Chen, S.; Cheng, Z.; Zhang, Q.; Liang, X.; Li, Y. De novo assembly and Characterisation of the Transcriptome during seed development, and generation of genic-SSR markers in Peanut (Arachis hypogaea L.). BMC Genom. 2012, 13, 90. [Google Scholar] [CrossRef]
- Li, M.Y.; Wang, F.; Jiang, Q.; Ma, J.; Xiong, A.S. Identification of SSRs and differentially expressed genes in two cultivars of celery (Apium graveolens L.) by deep transcriptome sequencing. Hortic. Res. 2014, 1, 10. [Google Scholar] [CrossRef]
- Liu, E.; Yang, C.; Liu, J.; Jin, S.; Harijati, N.; Hu, Z.; Diao, Y.; Zhao, L. Comparative analysis of complete chloroplast genome sequences of four major Amorphophallus species. Sci. Rep. 2019, 9, 809. [Google Scholar] [CrossRef]
- Wan, T.; Qiao, B.X.; Zhou, J.; Shao, K.S.; Pan, L.Y.; An, F.; He, X.S.; Liu, T.; Li, P.K.; Cai, Y.L. Evolutionary and phylogenetic analyses of 11 Cerasus species based on the complete chloroplast genome. Front. Plant Sci. 2023, 14, 1070600. [Google Scholar] [CrossRef]
- Yu, D.J.; Lu, L.; Ku, T.; Li, C.; Chen, S. Flora of China; Science Press: Beijing, China, 1986; Volume 38. [Google Scholar]
- Zhang, Q.P.; Wei, X.; Liu, W.S.; Liu, N.; Zhang, Y.P.; Xu, M.; Liu, S.; Zhang, Y.J.; Ma, X.X.; Dong, W.X. The genetic relationship and structure of some natural interspecific hybrids in Prunus subgenus Prunophora, based on nuclear and chloroplast simple sequence repeats. Genet. Resour. Crop Evol. 2018, 65, 625–636. [Google Scholar] [CrossRef]
- Groppi, A.; Liu, S.; Cornille, A.; Decroocq, S.; Bui, Q.T.; Tricon, D.; Cruaud, C.; Arribat, S.; Belser, C.; Marande, W.; et al. Population genomics of apricots unravels domestication history and adaptive events. Nat. Commun. 2021, 12, 3956. [Google Scholar] [CrossRef]









| Items | P. tianshanica | P. divaricata | P. armeniaca | P. domestica | |
|---|---|---|---|---|---|
| Total Size (bp) | 158,061 | 157,886 | 158,090 | 157,395 | |
| LSC (bp) | 86,279 | 86,224 | 86,314 | 85,744 | |
| SSC (bp) | 19,018 | 18,970 | 19,000 | 18,949 | |
| IR (bp) | 26,382 | 26,346 | 26,388 | 26,351 | |
| GC (%) | Total (%) | 36.73% | 36.74% | 36.72% | 36.76% |
| LSC (%) | 34.55% | 34.53% | 34.54% | 34.56% | |
| SSC (%) | 30.44% | 30.45% | 30.42% | 30.47% | |
| IR (%) | 42.56% | 42.63% | 42.57% | 42.59% | |
| Gene number | 131 | 131 | 131 | 130 | |
| PCG | 86 | 86 | 86 | 85 | |
| tRNA | 37 | 37 | 37 | 37 | |
| rRNA | 8 | 8 | 8 | 8 |
| Category | Group of Genes | Name of Genes |
|---|---|---|
| Photosynthesis | Subunits of photosystem I | psaA, psaB, psaC, psaI, psaJ |
| Subunits of photosystem II | psbA, psbB, psbC, psbD, psbE, psbF, psbH, psbI, psbJ, psbK, psbL, psbM, psbN, psbT, psbZ | |
| Subunits of NADH dehydrogenase | ndhA*, ndhB*(2), ndhC, ndhD, ndhE, ndhF, ndhG, ndhH, ndhI, ndhJ, ndhK | |
| Subunits of cytochrome b/f complex | petA, petB*, petD*, petG, petL, petN | |
| Subunits of ATP synthase | atpA, atpB, atpE, atpF*, atpH, atpI | |
| Large subunit of rubisco | rbcL | |
| Subunits of protochlorophyllide reductase | - | |
| Self-replication | Proteins of large ribosomal subunit | rpl14, rpl16*, rpl2*(2), rpl20, rpl22, rpl23(2), rpl32, rpl33, rpl36 |
| Proteins of small ribosomal subunit | #rps19123, rps11, rps12**(2), rps14, rps15, rps16*, rps18, rps19, rps2, rps3, rps4, rps7(2), rps8 | |
| Subunits of RNA polymerase | rpoA, rpoB, rpoC1*, rpoC2 | |
| Ribosomal RNAs | rrn16(2), rrn23(2), rrn4.5(2), rrn5(2) | |
| Transfer RNAs | trnA-UGC*(2), trnC-GCA, trnD-GUC, trnE-UUC, trnF-GAA, trnG-GCC, trnG-GCC*, trnH-GUG, trnI-CAU(2), trnI-GAU*(2), trnK-UUU*, trnL-CAA(2), trnL-UAA*, trnL-UAG, trnM-CAU, trnN-GUU(2), trnP-UGG, trnQ-UUG, trnR-ACG(2), trnR-UCU, trnS-GCU, trnS-GCU23, trnS-GGA14, trnS-UGA, trnT-GGU, trnT-UGU, trnV-GAC(2), trnV-UAC*, trnW-CCA, trnY-GUA, trnfM-CAU | |
| Other genes | Maturase | matK |
| Protease | clpP** | |
| Envelope membrane protein | cemA | |
| Acetyl-CoA carboxylase | accD | |
| c-type cytochrome synthesis gene | ccsA | |
| Translation initiation factor | - | |
| Genes of unknown function | Conserved hypothetical Chloroplast ORF | #ycf13, ycf1124, ycf1, ycf2(2), ycf3**, ycf4 |
Disclaimer/Publisher’s Note: The statements, opinions and data contained in all publications are solely those of the individual author(s) and contributor(s) and not of MDPI and/or the editor(s). MDPI and/or the editor(s) disclaim responsibility for any injury to people or property resulting from any ideas, methods, instructions or products referred to in the content. |
© 2025 by the authors. Licensee MDPI, Basel, Switzerland. This article is an open access article distributed under the terms and conditions of the Creative Commons Attribution (CC BY) license (https://creativecommons.org/licenses/by/4.0/).
Share and Cite
Cui, M.; Liu, C.; Yang, X.; Li, M.; Liu, L.; Jia, K.; Li, W. Comparative and Phylogenetic Analysis of the Chloroplast Genomes of Four Wild Species of the Genus Prunus. Genes 2025, 16, 239. https://doi.org/10.3390/genes16030239
Cui M, Liu C, Yang X, Li M, Liu L, Jia K, Li W. Comparative and Phylogenetic Analysis of the Chloroplast Genomes of Four Wild Species of the Genus Prunus. Genes. 2025; 16(3):239. https://doi.org/10.3390/genes16030239
Chicago/Turabian StyleCui, Mengfan, Chenxi Liu, Xingling Yang, Mingyu Li, Liqiang Liu, Kai Jia, and Wenwen Li. 2025. "Comparative and Phylogenetic Analysis of the Chloroplast Genomes of Four Wild Species of the Genus Prunus" Genes 16, no. 3: 239. https://doi.org/10.3390/genes16030239
APA StyleCui, M., Liu, C., Yang, X., Li, M., Liu, L., Jia, K., & Li, W. (2025). Comparative and Phylogenetic Analysis of the Chloroplast Genomes of Four Wild Species of the Genus Prunus. Genes, 16(3), 239. https://doi.org/10.3390/genes16030239
