Chromothriptic Translocation t(1;18): A Paradigm of Genomic Complexity in a Child with Normal Intellectual Development and Pyridoxine-Dependent Epilepsy
Abstract
1. Introduction
2. Materials and Methods
2.1. Clinical Presentation
2.2. SNVs Analysis Using Trio-WES and SANGER Sequencing
2.3. Optical Genome Mapping (OGM) in the Trio
2.4. Pair-End Whole-Genome (PE-WGS) and Breakpoint Junctions Analysis
2.5. Real-Time PCR (RT-PCR)
2.6. Parental Origin Analysis of the 18q Deletion
2.7. Phenotypic and Genomic Assessment of T(1;18) Outcome
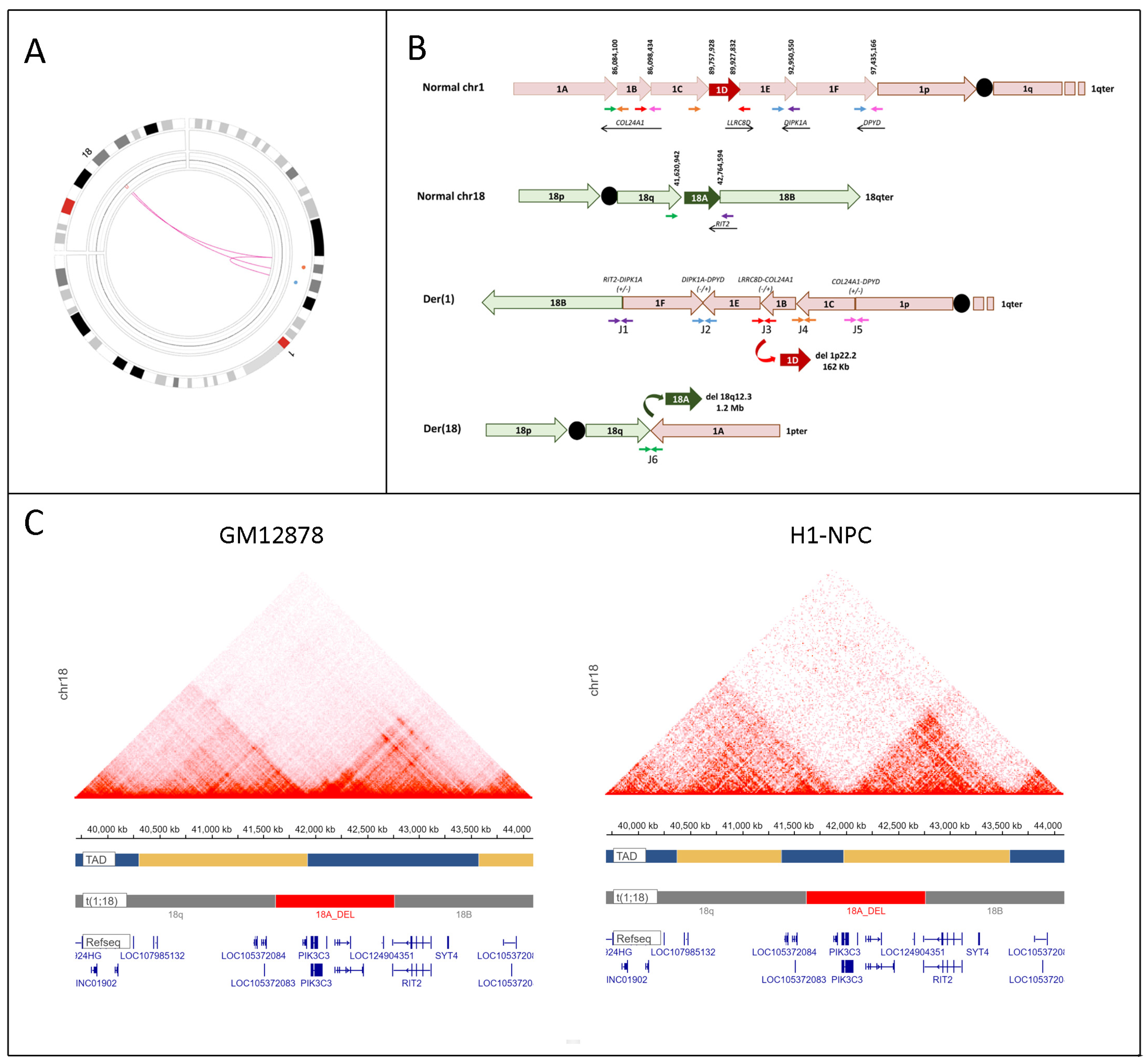
3. Result
4. Discussion
5. Conclusions
Supplementary Materials
Author Contributions
Funding
Institutional Review Board Statement
Informed Consent Statement
Data Availability Statement
Acknowledgments
Conflicts of Interest
Abbreviations
| PDE | Pyridoxine-dependent epilepsy |
| PN | Pyridoxine |
| AED | Resistant to antiepileptic drugs |
| LD | Optical genome mapping |
| PE-WGS | Paired-end whole-genome sequencing |
| ID | Intellectual disability |
| SV | Structural variant |
References
- İpek, R.; Çavdartepe, B.E.; Kor, D.; Okuyaz, Ç. Pyridoxine-dependent Epilepsy caused by a Novel homozygous mutation in PLPBP Gene. Metab. Brain Dis. 2022, 37, 3027–3032. [Google Scholar] [CrossRef]
- Mills, P.B.; Struys, E.; Jakobs, C.; Plecko, B.; Baxter, P.; Baumgartner, M.; Willemsen, M.A.A.P.; Omran, H.; Tacke, U.; Uhlenberg, B.; et al. Mutations in antiquitin in individuals with pyridoxine-dependent seizures. Nat. Med. 2006, 12, 307–309. [Google Scholar] [CrossRef]
- Bennett, C.L.; Chen, Y.; Hahn, S.; Glass, I.A.; Gospe, S.M., Jr. Prevalence of ALDH7A1 mutations in 18 North American pyridoxine-dependent seizure (PDS) patients. Epilepsia 2009, 50, 1167–1175. [Google Scholar] [CrossRef]
- Jamali, A.; Kristensen, E.; Tangeraas, T.; Arntsen, V.; Sikiric, A.; Kupliauskiene, G.; Myren-Svelstad, S.; Berland, S.; Sejersted, Y.; Gerstner, T.; et al. The spectrum of pyridoxine dependent epilepsy across the age span: A nationwide retrospective observational study. Epilepsy Res. 2023, 190, 107099. [Google Scholar] [CrossRef] [PubMed]
- Mefford, H.C.; Cook, J.; Gospe, S.M., Jr. Epilepsy due to 20q13.33 subtelomere deletion masquerading as pyridoxine-dependent epilepsy. Am. J. Med. Genet. Part A 2012, 158a, 3190–3195. [Google Scholar] [CrossRef] [PubMed]
- Bonaglia, M.C.; Salvo, E.; Sironi, M.; Bertuzzo, S.; Errichiello, E.; Mattina, T.; Zuffardi, O. Case Report: Decrypting an interchromosomal insertion associated with Marfan’s syndrome: How optical genome mapping emphasizes the morbid burden of copy-neutral variants. Front. Genet. 2023, 14, 1244983. [Google Scholar] [CrossRef] [PubMed]
- Li, H.; Durbin, R. Fast and accurate short read alignment with Burrows-Wheeler transform. Bioinformatics 2009, 25, 1754–1760. [Google Scholar] [CrossRef]
- Layer, R.M.; Chiang, C.; Quinlan, A.R.; Hall, I.M. LUMPY: A probabilistic framework for structural variant discovery. Genome Biol. 2014, 15, R84. [Google Scholar] [CrossRef]
- Rausch, T.; Zichner, T.; Schlattl, A.; Stütz, A.M.; Benes, V.; Korbel, J.O. DELLY: Structural variant discovery by integrated paired-end and split-read analysis. Bioinformatics 2012, 28, i333–i339. [Google Scholar] [CrossRef]
- Rao, S.S.P.; Huntley, M.H.; Durand, N.C.; Stamenova, E.K.; Bochkov, I.D.; Robinson, J.T.; Sanborn, A.L.; Machol, I.; Omer, A.D.; Lander, E.S.; et al. A 3D map of the human genome at kilobase resolution reveals principles of chromatin looping. Cell 2014, 159, 1665–1680. [Google Scholar] [CrossRef]
- Dixon, J.R.; Jung, I.; Selvaraj, S.; Shen, Y.; Antosiewicz-Bourget, J.E.; Lee, A.Y.; Ye, Z.; Kim, A.; Rajagopal, N.; Xie, W.; et al. Chromatin architecture reorganization during stem cell differentiation. Nature 2015, 518, 331–336. [Google Scholar] [CrossRef]
- Zepeda-Mendoza, C.J.; Morton, C.C. The Iceberg under Water: Unexplored Complexity of Chromoanagenesis in Congenital Disorders. Am. J. Hum. Genet. 2019, 104, 565–577. [Google Scholar] [CrossRef] [PubMed]
- Lee, C.C.; Freinkman, E.; Sabatini, D.M.; Ploegh, H.L. The protein synthesis inhibitor blasticidin s enters mammalian cells via leucine-rich repeat-containing protein 8D. J. Biol. Chem. 2014, 289, 17124–17131. [Google Scholar] [CrossRef]
- Shi, G.X.; Han, J.; Andres, D.A. Rin GTPase couples nerve growth factor signaling to p38 and b-Raf/ERK pathways to promote neuronal differentiation. J. Biol. Chem. 2005, 280, 37599–37609. [Google Scholar] [CrossRef]
- Bouquillon, S.; Andrieux, J.; Landais, E.; Duban-Bedu, B.; Boidein, F.; Lenne, B.; Vallée, L.; Leal, T.; Doco-Fenzy, M.; Delobel, B. A 5.3Mb deletion in chromosome 18q12.3 as the smallest region of overlap in two patients with expressive speech delay. Eur. J. Med. Genet. 2011, 54, 194–197. [Google Scholar] [CrossRef]
- Zhang, M.W.; Liang, X.Y.; Wang, J.; Gao, L.; Liao, H.-J.; He, Y.-H.; Yi, Y.-H.; He, N.; Liao, W.-P.; China Epilepsy Gene 1.0 Project. Epilepsy-associated genes: An update. Seizure 2024, 116, 4–13. [Google Scholar] [CrossRef] [PubMed]
- Sreenivasan, V.K.A.; Yumiceba, V.; Spielmann, M. Structural variants in the 3D genome as drivers of disease. Nat. Rev. Genet. 2025, 26, 742–760. [Google Scholar] [CrossRef]
- Mefford, H.C.; Yendle, S.C.; Hsu, C.; Cook, J.; Geraghty, E.; McMahon, J.M.; Eeg-Olofsson, O.; Sadleir, L.G.; Gill, D.; Ben-Zeev, B.; et al. Rare copy number variants are an important cause of epileptic encephalopathies. Ann. Neurol. 2011, 70, 974–985. [Google Scholar] [CrossRef]
- Mitrakos, A.K.; Kosma, K.; Makrythanasis, P.; Tzetis, M. The Phenotypic Spectrum of 16p11.2 Recurrent Chromosomal Rearrangements. Genes 2024, 15, 1053. [Google Scholar] [CrossRef] [PubMed]
- Zhang, L.; Li, X.; Xu, F.; Gao, L.; Wang, Z.; Wang, X.; Li, X.; Liu, M.; Zhu, J.; Yao, T.; et al. Multidisciplinary molecular consultation increases the diagnosis of pediatric epileptic encephalopathy and neurodevelopmental disorders. Mol. Genet. Genom. Med. 2023, 11, e2243. [Google Scholar] [CrossRef]
- Pizzo, L.; Jensen, M.; Polyak, A.; Rosenfeld, J.A.; Mannik, K.; Krishnan, A.; McCready, E.; Pichon, O.; Le Caignec, C.; Van Dijck, A.; et al. Rare variants in the genetic background modulate cognitive and developmental phenotypes in individuals carrying disease-associated variants. Genet. Med. 2019, 21, 816–825. [Google Scholar] [CrossRef]
- Vos, N.; Kleinendorst, L.; van der Laan, L.; van Uhm, J.; Jansen, P.R.; van Eeghen, A.M.; Maas, S.M.; Mannens, M.M.; van Haelst, M.M. Evaluation of 100 Dutch cases with 16p11.2 deletion and duplication syndromes; from clinical manifestations towards personalized treatment options. Eur. J. Hum. Genet. 2024, 32, 1387–1401. [Google Scholar] [CrossRef]
- Baxter, P. Pyridoxine-dependent and pyridoxine-responsive seizures. Dev. Med. Child Neurol. 2001, 43, 416–420. [Google Scholar] [CrossRef]
- Koul, R.; Alfutaisi, A.; Abdelrahim, R.; Altihilli, K. Pyridoxine Responsive Seizures: Beyond Aldehyde Dehydrogenase 7A1. J. Neurosci. Rural. Pract. 2019, 10, 613–616. [Google Scholar] [CrossRef] [PubMed]
- Gospe, S.M., Jr. Pyridoxine-dependent epilepsy: Findings from recent studies pose new questions. Pediatr. Neurol. 2002, 26, 181–185. [Google Scholar] [CrossRef] [PubMed]
- Stockler, S.; Plecko, B.; Gospe, S.M., Jr.; Coulter-Mackie, M.; Connolly, M.; van Karnebeek, C.; Mercimek-Mahmutoglu, S.; Hartmann, H.; Scharer, G.; Struijs, E.; et al. Pyridoxine dependent epilepsy and antiquitin deficiency: Clinical and molecular characteristics and recommendations for diagnosis, treatment and follow-up. Mol. Genet. Metab. 2011, 104, 48–60. [Google Scholar] [CrossRef] [PubMed]

Disclaimer/Publisher’s Note: The statements, opinions and data contained in all publications are solely those of the individual author(s) and contributor(s) and not of MDPI and/or the editor(s). MDPI and/or the editor(s) disclaim responsibility for any injury to people or property resulting from any ideas, methods, instructions or products referred to in the content. |
© 2025 by the authors. Licensee MDPI, Basel, Switzerland. This article is an open access article distributed under the terms and conditions of the Creative Commons Attribution (CC BY) license (https://creativecommons.org/licenses/by/4.0/).
Share and Cite
Falsaperla, R.; Salvo, E.; Sapuppo, A.; Barberi, C.; Sortino, V.; Fusto, G.; Rizzo, R.; Pappalardo, X.G.; Corsello, G.; Ruggieri, M.; et al. Chromothriptic Translocation t(1;18): A Paradigm of Genomic Complexity in a Child with Normal Intellectual Development and Pyridoxine-Dependent Epilepsy. Genes 2025, 16, 1334. https://doi.org/10.3390/genes16111334
Falsaperla R, Salvo E, Sapuppo A, Barberi C, Sortino V, Fusto G, Rizzo R, Pappalardo XG, Corsello G, Ruggieri M, et al. Chromothriptic Translocation t(1;18): A Paradigm of Genomic Complexity in a Child with Normal Intellectual Development and Pyridoxine-Dependent Epilepsy. Genes. 2025; 16(11):1334. https://doi.org/10.3390/genes16111334
Chicago/Turabian StyleFalsaperla, Raffaele, Eliana Salvo, Annamaria Sapuppo, Chiara Barberi, Vincenzo Sortino, Gaia Fusto, Roberta Rizzo, Xena Giada Pappalardo, Giovanni Corsello, Martino Ruggieri, and et al. 2025. "Chromothriptic Translocation t(1;18): A Paradigm of Genomic Complexity in a Child with Normal Intellectual Development and Pyridoxine-Dependent Epilepsy" Genes 16, no. 11: 1334. https://doi.org/10.3390/genes16111334
APA StyleFalsaperla, R., Salvo, E., Sapuppo, A., Barberi, C., Sortino, V., Fusto, G., Rizzo, R., Pappalardo, X. G., Corsello, G., Ruggieri, M., Romano, C., Saccuzzo, L., Fichera, M., & Bonaglia, M. C. (2025). Chromothriptic Translocation t(1;18): A Paradigm of Genomic Complexity in a Child with Normal Intellectual Development and Pyridoxine-Dependent Epilepsy. Genes, 16(11), 1334. https://doi.org/10.3390/genes16111334

