The Impact of 3D Nichoids and Matrix Stiffness on Primary Malignant Mesothelioma Cells
Abstract
1. Introduction
2. Materials and Methods
2.1. Nichoid Microfabrication
2.2. Cell and Culture Conditions
2.3. Primary Tumor Cells Isolation
2.4. Nichoid Support Generation
2.5. Proliferation Assay
2.6. Immunofluorescence and Imaging
2.7. RNA Collection and Sequencing
2.8. Functional Analysis
2.9. Venn Diagram Analysis
2.10. RT-qPCR
2.11. Statistical Analysis
3. Results
3.1. The Nichoid Scaffold: A 3D Architectural Framework
3.2. Isolation and Establishment of Primary Malignant Pleural Mesothelioma Cells
3.3. MPM Cells have Enhanced Proliferation in the 3D Nichoid Compared to the One-Floor Nichoid
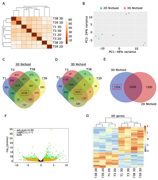
3.4. Primary MPM Cells Cultured in 2D and 3D Nichoids Are Characterized by a Different Transcriptional Signature
3.5. Functional Analysis of DE Genes Unravel Extracellular Matrix Involvement
3.6. Genes Deregulated in 3D Nichoids Are Involved in the Cytoskeletal Remodeling
4. Discussion
5. Conclusions
Supplementary Materials
Author Contributions
Funding
Institutional Review Board Statement
Informed Consent Statement
Data Availability Statement
Acknowledgments
Conflicts of Interest
References
- Yao, T.; Asayama, Y. Animal-Cell Culture Media: History, Characteristics, and Current Issues. Reprod. Med. Biol. 2017, 16, 99–117. [Google Scholar] [CrossRef]
- Kapałczyńska, M.; Kolenda, T.; Przybyła, W.; Zajączkowska, M.; Teresiak, A.; Filas, V.; Ibbs, M.; Bliźniak, R.; Łuczewski, L.; Lamperska, K. 2D and 3D Cell Cultures–a Comparison of Different Types of Cancer Cell Cultures. Arch. Med. Sci. 2018, 14, 910–919. [Google Scholar] [CrossRef]
- Fontoura, J.C.; Viezzer, C.; Dos Santos, F.G.; Ligabue, R.A.; Weinlich, R.; Puga, R.D.; Antonow, D.; Severino, P.; Bonorino, C. Comparison of 2D and 3D Cell Culture Models for Cell Growth, Gene Expression and Drug Resistance. Mater. Sci. Eng. C 2020, 107, 110264. [Google Scholar] [CrossRef]
- Ravi, M.; Paramesh, V.; Kaviya, S.R.; Anuradha, E.; Solomon, F.P. 3D Cell Culture Systems: Advantages and Applications. J. Cell. Physiol. 2015, 230, 16–26. [Google Scholar] [CrossRef] [PubMed]
- Fang, Y.; Eglen, R.M. Three-Dimensional Cell Cultures in Drug Discovery and Development. Slas Discov. Adv. Life Sci. R&D 2017, 22, 456–472. [Google Scholar]
- Brancato, V.; Oliveira, J.M.; Correlo, V.M.; Reis, R.L.; Kundu, S.C. Could 3D Models of Cancer Enhance Drug Screening? Biomaterials 2020, 232, 119744. [Google Scholar] [CrossRef] [PubMed]
- Frantz, C.; Stewart, K.M.; Weaver, V.M. The Extracellular Matrix at a Glance. J. Cell Sci. 2010, 123, 4195–4200. [Google Scholar] [CrossRef] [PubMed]
- Karamanos, N.K.; Theocharis, A.D.; Piperigkou, Z.; Manou, D.; Passi, A.; Skandalis, S.S.; Vynios, D.H.; Orian-Rousseau, V.; Ricard-Blum, S.; Schmelzer, C.E.; et al. A Guide to the Composition and Functions of the Extracellular Matrix. FEBS J. 2021, 288, 6850–6912. [Google Scholar] [CrossRef] [PubMed]
- Eble, J.A.; Niland, S. The Extracellular Matrix in Tumor Progression and Metastasis. Clin. Exp. Metastasis 2019, 36, 171–198. [Google Scholar] [CrossRef] [PubMed]
- Gorrini, C.; Loreni, F.; Gandin, V.; Sala, L.A.; Sonenberg, N.; Marchisio, P.C.; Biffo, S. Fibronectin Controls Cap-Dependent Translation through Beta1 Integrin and Eukaryotic Initiation Factors 4 and 2 Coordinated Pathways. Proc. Natl. Acad. Sci. USA 2005, 102, 9200–9205. [Google Scholar] [CrossRef]
- Colburn, N.H.; Former, B.F.; Nelson, K.A.; Yuspa, S.H. Tumour Promoter Induces Anchorage Independence Irreversibly. Nature 1979, 281, 589–591. [Google Scholar] [CrossRef]
- Takada, Y.; Ye, X.; Simon, S. The Integrins. Genome Biol. 2007, 8, 215. [Google Scholar] [CrossRef]
- Discher, D.E.; Janmey, P.; Wang, Y.-L. Tissue Cells Feel and Respond to the Stiffness of Their Substrate. Science 2005, 310, 1139–1143. [Google Scholar] [CrossRef]
- Janmey, P.A.; Fletcher, D.A.; Reinhart-King, C.A. Stiffness Sensing by Cells. Physiol. Rev. 2020, 100, 695–724. [Google Scholar] [CrossRef]
- Ruud, K.F.; Hiscox, W.C.; Yu, I.; Chen, R.K.; Li, W. Distinct Phenotypes of Cancer Cells on Tissue Matrix Gel. Breast Cancer Res. 2020, 22, 82. [Google Scholar] [CrossRef] [PubMed]
- Testa, C.; Oliveto, S.; Jacchetti, E.; Donnaloja, F.; Martinelli, C.; Pinoli, P.; Osellame, R.; Cerullo, G.; Ceri, S.; Biffo, S.; et al. Whole Transcriptomic Analysis of Mesenchymal Stem Cells Cultured in Nichoid Micro-Scaffolds. Front. Bioeng. Biotechnol. 2023, 10, 945474. [Google Scholar] [CrossRef]
- Oliveto, S.; Alfieri, R.; Miluzio, A.; Scagliola, A.; Secli, R.S.; Gasparini, P.; Biffo, S. A Polysome-Based Microrna Screen Identifies Mir-24-3p as a Novel Promigratory Mirna in Mesothelioma. Cancer Res. 2018, 78, 5741–5753. [Google Scholar] [CrossRef]
- Rosso, P.; Cortesina, G.; Sanvito, F.; Donadini, A.; Di Benedetto, B.; Biffo, S.; Marchisio, P.C. Overexpression of P27bbp in Head and Neck Carcinomas and Their Lymph Node Metastases. Head Neck J. Sci. Spec. Head Neck 2004, 26, 408–417. [Google Scholar] [CrossRef] [PubMed]
- Scagliola, A.; Miluzio, A.; Ventura, G.; Oliveto, S.; Cordiglieri, C.; Manfrini, N.; Cirino, D.; Ricciardi, S.; Valenti, L.; Baselli, G.; et al. Targeting of Eif6-Driven Translation Induces a Metabolic Rewiring That Reduces Nafld and the Consequent Evolution to Hepatocellular Carcinoma. Nat. Commun. 2021, 12, 4878. [Google Scholar] [CrossRef] [PubMed]
- Love, M.I.; Huber, W.; Anders, S. Moderated Estimation of Fold Change and Dispersion for Rna-Seq Data with Deseq2. Genome Biol. 2014, 15, 550. [Google Scholar] [CrossRef]
- R Core Team. R: A Language and Environment for Statistical Computing; R Foundation for Statistical Computing: Vienna, Austria, 2021; Available online: https://www.R-project.org/ (accessed on 10 January 2020).
- Young, M.D.; Wakefield, M.J.; Smyth, G.K.; Oshlack, A. Goseq: Gene Ontology Testing for Rna-Seq Datasets. R Bioconductor 2012, 8, 1–25. [Google Scholar]
- Ge, S.X.; Jung, D.; Yao, R. ShinyGO: A Graphical Gene-Set Enrichment Tool for Animals and Plants. Bioinformatics 2020, 36, 2628–2629. [Google Scholar] [CrossRef] [PubMed]
- Chen, H.; Boutros, P.C. Venndiagram: A Package for the Generation of Highly-Customizable Venn and Euler Diagrams in R. BMC Bioinform. 2011, 12, 1–7. [Google Scholar] [CrossRef]
- Ricci, D.; Nava, M.M.; Zandrini, T.; Cerullo, G.; Raimondi, M.T.; Osellame, R. Scaling-up Techniques for the Nanofabrication of Cell Culture Substrates via Two-Photon Polymerization for Industrial-Scale Expansion of Stem Cells. Materials 2017, 10, 66. [Google Scholar] [CrossRef] [PubMed]
- Ali, M.U.; Ur Rahman, M.S.; Jia, Z.; Jiang, C. Eukaryotic Translation Initiation Factors and Cancer. Tumor Biol. 2017, 39, 1010428317709805. [Google Scholar] [CrossRef] [PubMed]
- Janky, R.; Verfaillie, A.; Imrichová, H.; Van de Sande, B.; Standaert, L.; Christiaens, V.; Hulselmans, G.; Herten, K.; Sanchez, M.N.; Potier, D.; et al. Iregulon: From a Gene List to a Gene Regulatory Network Using Large Motif and Track Collections. PLoS Comput. Biol. 2014, 10, e1003731. [Google Scholar] [CrossRef]
- Walker, C.; Mojares, E.; del Río Hernández, A. Role of Extracellular Matrix in Development and Cancer Progression. Int. J. Mol. Sci. 2018, 19, 3028. [Google Scholar] [CrossRef]
- Zandrini, T.; Shan, O.; Parodi, V.; Cerullo, G.; Raimondi, M.T.; Osellame, R. Multi-foci laser microfabrication of 3D polymeric scaffolds for stem cell expansion in regenerative medicine. Sci. Rep. 2019, 9, 11761. [Google Scholar] [CrossRef]
- Nava, M.M.; Piuma, A.; Figliuzzi, M.; Cattaneo, I.; Bonandrini, B.; Zandrini, T.; Cerullo, G.; Osellame, R.; Remuzzi, A.; Raimondi, M.T. Two-Photon Polymerized “Nichoid” Substrates Maintain Function of Pluripotent Stem Cells When Expanded under Feeder-Free Conditions. Stem Cell Res. Ther. 2016, 7, 132. [Google Scholar] [CrossRef]
- Zanconato, F.; Cordenonsi, M.; Piccolo, S. Yap/Taz at the Roots of Cancer. Cancer Cell 2016, 29, 783–803. [Google Scholar] [CrossRef] [PubMed]
- Donnaloja, F.; Raimondi, M.T.; Messa, L.; Barzaghini, B.; Carnevali, F.; Colombo, E.; Mazza, D.; Martinelli, C.; Boeri, L.; Rey, F.; et al. 3D Photopolymerized Microstructured Scaffolds Influence Nuclear Deformation, Nucleo/Cytoskeletal Protein Organization, and Gene Regulation in Mesenchymal Stem Cells. APL Bioeng. 2023, 7, 036112. [Google Scholar] [CrossRef] [PubMed]
- Štrbac, D.; Dolžan, V. Novel and Future Treatment Options in Mesothelioma: A Systematic Review. Int. J. Mol. Sci. 2022, 23, 1975. [Google Scholar] [CrossRef]
- Hiltbrunner, S.; Fleischmann, Z.; Sokol, E.S.; Zoche, M.; Felley-Bosco, E.; Curioni-Fontecedro, A. Genomic Landscape of Pleural and Peritoneal Mesothelioma Tumours. Br. J. Cancer 2022, 127, 1997–2005. [Google Scholar] [CrossRef]
- Salo, S.A.; Ilonen, I.; Laaksonen, S.; Myllärniemi, M.; Salo, J.A.; Rantanen, T. Malignant Peritoneal Mesothelioma: Treatment Options and Survival. Anticancer Res. 2019, 39, 839–845. [Google Scholar] [CrossRef] [PubMed]
- Miluzio, A.; Oliveto, S.; Pesce, E.; Mutti, L.; Murer, B.; Grosso, S.; Ricciardi, S.; Brina, D.; Biffo, S. Expression and Activity of Eif6 Trigger Malignant Pleural Mesothelioma Growth in Vivo. Oncotarget 2015, 6, 37471. [Google Scholar] [CrossRef] [PubMed]
- Fiedler, E.C.; Hemann, M.T. Aiding and Abetting: How the Tumor Microenvironment Protects Cancer from Chemotherapy. Annu. Rev. Cancer Biol. 2019, 3, 409–428. [Google Scholar] [CrossRef]
- Shu, Q.; Tan, J.; Ulrike, V.D.; Zhang, X.; Yang, J.; Yang, S.; Hu, X.; He, W.; Luo, G.; Wu, J. Involvement of Eif6 in External Mechanical Stretch–Mediated Murine Dermal Fibroblast Function via Tgf-Β1 Pathway. Sci. Rep. 2016, 6, 36075. [Google Scholar] [CrossRef]
- Keen, A.N.; Payne, L.A.; Mehta, V.; Rice, A.; Simpson, L.J.; Pang, K.L.; Tzima, E. Eukaryotic Initiation Factor 6 Regulates Mechanical Responses in Endothelial Cells. J. Cell Biol. 2022, 221, e202005213. [Google Scholar] [CrossRef]
- Kang, J.Y.; Kang, N.; Yang, Y.-M.; Hong, J.H.; Shin, D.M. The Role of Ca2+-Nfatc1 Signaling and Its Modulation on Osteoclastogenesis. Int. J. Mol. Sci. 2020, 21, 3646. [Google Scholar] [CrossRef]
- Suen, H.C.; Sudholt, B.; Anderson, W.M.; Lakho, M.H.; Daily, B.B. Malignant Mesothelioma with Osseous Differentiation. Ann. Thorac. Surg. 2002, 73, 665. [Google Scholar] [CrossRef]
- Bissell, M.J.; Hines, W.C. Why Don’t We Get More Cancer? A Proposed Role of the Microenvironment in Restraining Cancer Progression. Nat. Med. 2011, 17, 320–329. [Google Scholar] [CrossRef]
- Zhang, C.; Liu, S.; Wang, X.; Liu, H.; Zhou, X.; Liu, H. Col1a1 is a Potential Prognostic Biomarker and Correlated with Immune Infiltration in Mesothelioma. BioMed Res. Int. 2021, 2021, 5320941. [Google Scholar] [CrossRef] [PubMed]
- Ma, H.-P.; Chang, H.-L.; Bamodu, O.A.; Yadav, V.K.; Huang, T.-Y.; Wu, A.T.H.; Yeh, C.-T.; Tsai, S.-H.; Lee, W.-H. Collagen 1a1 (Col1a1) is a Reliable Biomarker and Putative Therapeutic Target for Hepatocellular Carcinogenesis and Metastasis. Cancers 2019, 11, 786. [Google Scholar] [CrossRef] [PubMed]
- Bornstein, P.; Armstrong, L.C.; Hankenson, K.D.; Kyriakides, T.R.; Yang, Z. Thrombospondin 2, a Matricellular Protein with Diverse Functions. Matrix Biol. 2000, 19, 557–568. [Google Scholar] [CrossRef] [PubMed]







Disclaimer/Publisher’s Note: The statements, opinions and data contained in all publications are solely those of the individual author(s) and contributor(s) and not of MDPI and/or the editor(s). MDPI and/or the editor(s) disclaim responsibility for any injury to people or property resulting from any ideas, methods, instructions or products referred to in the content. |
© 2024 by the authors. Licensee MDPI, Basel, Switzerland. This article is an open access article distributed under the terms and conditions of the Creative Commons Attribution (CC BY) license (https://creativecommons.org/licenses/by/4.0/).
Share and Cite
Oliveto, S.; Ritter, P.; Deroma, G.; Miluzio, A.; Cordiglieri, C.; Benvenuti, M.R.; Mutti, L.; Raimondi, M.T.; Biffo, S. The Impact of 3D Nichoids and Matrix Stiffness on Primary Malignant Mesothelioma Cells. Genes 2024, 15, 199. https://doi.org/10.3390/genes15020199
Oliveto S, Ritter P, Deroma G, Miluzio A, Cordiglieri C, Benvenuti MR, Mutti L, Raimondi MT, Biffo S. The Impact of 3D Nichoids and Matrix Stiffness on Primary Malignant Mesothelioma Cells. Genes. 2024; 15(2):199. https://doi.org/10.3390/genes15020199
Chicago/Turabian StyleOliveto, Stefania, Paolo Ritter, Giorgia Deroma, Annarita Miluzio, Chiara Cordiglieri, Mauro Roberto Benvenuti, Luciano Mutti, Manuela Teresa Raimondi, and Stefano Biffo. 2024. "The Impact of 3D Nichoids and Matrix Stiffness on Primary Malignant Mesothelioma Cells" Genes 15, no. 2: 199. https://doi.org/10.3390/genes15020199
APA StyleOliveto, S., Ritter, P., Deroma, G., Miluzio, A., Cordiglieri, C., Benvenuti, M. R., Mutti, L., Raimondi, M. T., & Biffo, S. (2024). The Impact of 3D Nichoids and Matrix Stiffness on Primary Malignant Mesothelioma Cells. Genes, 15(2), 199. https://doi.org/10.3390/genes15020199

