Genome-Wide Identification and an Evolution Analysis of Tonoplast Monosaccharide Transporter (TMT) Genes in Seven Gramineae Crops and Their Expression Profiling in Rice
Abstract
1. Introduction
2. Materials and Methods
2.1. Plant Materials and Treatments
2.2. Identification and Phylogenetic Analysis of TMT Genes
2.3. Microsynteny Analysis, Consevered Motifs, and Gene Structure
2.4. Quantitative Analysis of TMT Genes in Rice
2.5. Expression Analysis of Rice TMT Genes under Cold and Salt Stress
2.6. Population Genetic Differentiation Coefficient (Fst, Fixation Index) of Rice TMT Genes
3. Results
3.1. Identification of TMT Genes in Gramineae Crop Genomes
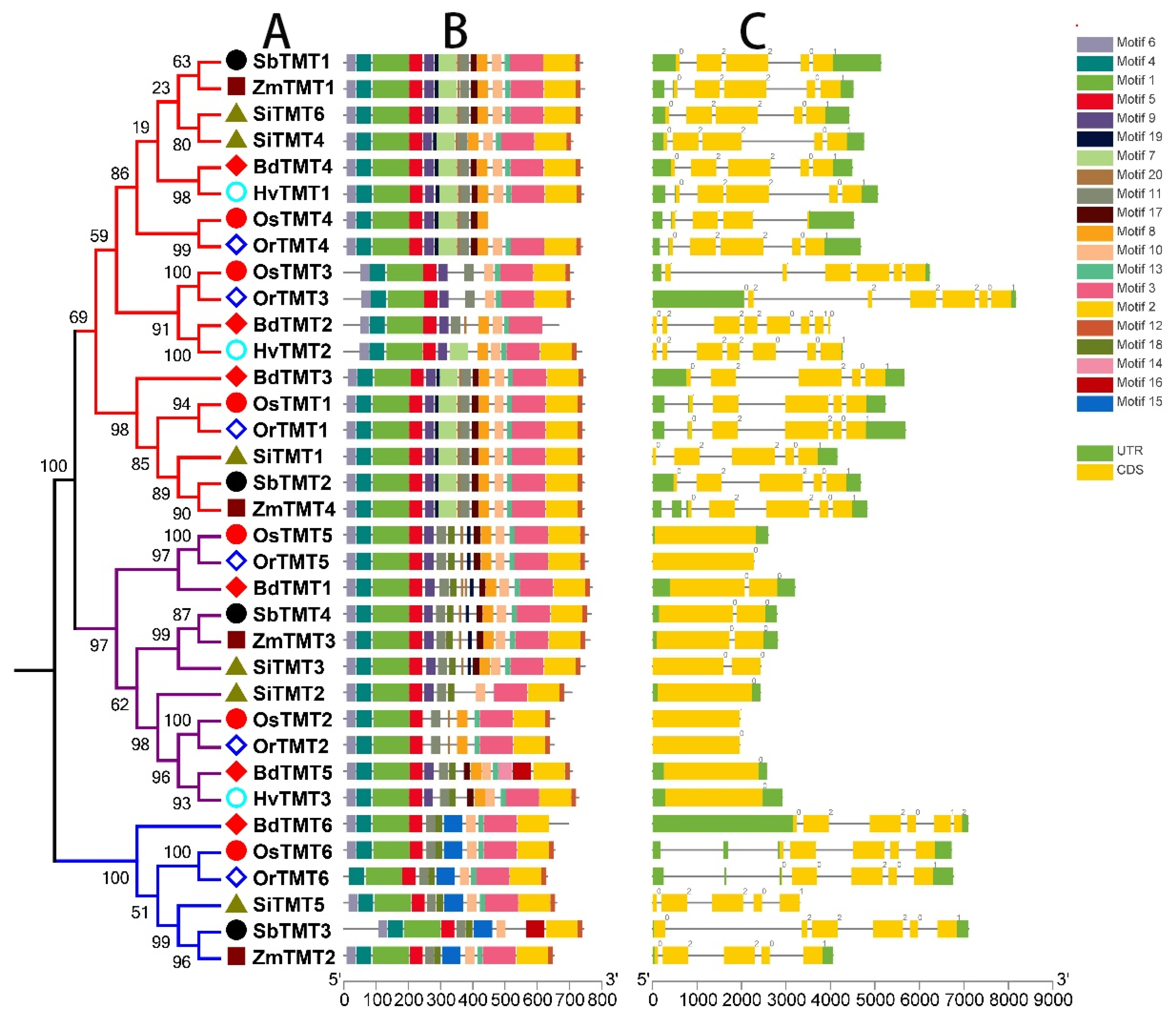
3.2. Collinearity Gene Pairs, Intron/Exon Structure, and Conserved Motifs
3.3. Expression Patterns of TMT Genes in Various Tissues of Rice
3.4. Expression Patterns of TMT Genes in Rice under Cold or Salt Stress
3.5. Fst Values of Rice TMT Genes
4. Discussion
4.1. TMT Gene Lose in Gramineae Crop Genomes during the Process of Evolution
4.2. Functional Differentiation of Rice TMT Genes Involves Multiple Tissue Development Processes and Cold Stress Responses
4.3. Different Selection Pressures May Promote the Expression Differentiations and Functional Differentiations of TMT Genes
5. Conclusions
Supplementary Materials
Author Contributions
Funding
Institutional Review Board Statement
Informed Consent Statement
Data Availability Statement
Conflicts of Interest
References
- Kong, W.; An, B.; Zhang, Y.; Yang, J.; Li, S.; Sun, T.; Li, Y. Sugar transporter proteins (STPs) in Gramineae crops: Comparative analysis, phylogeny, evolution, and expression profiling. Cells 2019, 8, 560. [Google Scholar] [CrossRef] [PubMed]
- Li, J.-M.; Zheng, D.-M.; Li, L.-T.; Qiao, X.; Wei, S.-W.; Bai, B.; Zhang, S.-L.; Wu, J. Genome-wide function, evolutionary characterization and expression analysis of sugar transporter family genes in pear (Pyrus bretschneideri Rehd). Plant Cell Physiol. 2015, 56, 1721–1737. [Google Scholar] [CrossRef] [PubMed]
- Noiraud, N.; Maurousset, L.; Lemoine, R. Identification of a mannitol transporter, AgMaT1, in Celery Phloem . Plant Cell 2001, 13, 695–705. [Google Scholar] [CrossRef]
- Juchaux-Cachau, M.; Landouar-Arsivaud, L.; Pichaut, J.-P.; Campion, C.; Porcheron, B.; Jeauffre, J.; Noiraud-Romy, N.; Simoneau, P.; Maurousset, L.; Lemoine, R. Characterization of AgMaT2, a plasma membrane mannitol transporter from celery, expressed in phloem cells, including Phloem Parenchyma cells. Plant Physiol. 2007, 145, 62–74. [Google Scholar] [CrossRef] [PubMed]
- Büttner, M. The monosaccharide transporter(-like) gene family in Arabidopsis . FEBS Lett. 2007, 581, 2318–2324. [Google Scholar] [CrossRef]
- Kühn, C. A comparison of the sucrose transporter systems of different plant species. Plant Biol. 2003, 5, 215–232. [Google Scholar] [CrossRef]
- Kühn, C.; Grof, C.P. Sucrose transporters of higher plants. Curr. Opin. Plant Biol. 2010, 13, 287–297. [Google Scholar] [CrossRef]
- Wormit, A.; Trentmann, O.; Feifer, I.; Lohr, C.; Tjaden, J.; Meyer, S.; Schmidt, U.; Martinoia, E.; Neuhaus, H.E. Molecular identification and physiological characterization of a novel monosaccharide transporter from Arabidopsis involved in vacuolar sugar transport. Plant Cell 2006, 18, 3476–3490. [Google Scholar] [CrossRef]
- Cho, J.-I.; Burla, B.; Lee, D.-W.; Ryoo, N.; Hong, S.-K.; Kim, H.-B.; Eom, J.-S.; Choi, S.-B.; Cho, M.-H.; Bhoo, S.H. Expression analysis and functional characterization of the monosaccharide transporters, OsTMTs, involving vacuolar sugar transport in rice (Oryza sativa). New Phytol. 2010, 186, 657–668. [Google Scholar] [CrossRef]
- Cheng, R.; Zhang, H.P.; Cheng, Y.S.; Wang, Y.Z.; Wang, G.M.; Zhang, S.L. In silico and expression analysis of the tonoplast monosaccharide transporter (TAT) gene family in Pyrus bretschneideri . J. Hortic. Sci. Biotech. 2018, 93, 366–376. [Google Scholar] [CrossRef]
- Schulze, W.X.; Schneider, T.; Starck, S.; Martinoia, E.; Trentmann, O. Cold acclimation induces changes in Arabidopsis tonoplast protein abundance and activity and alters phosphorylation of tonoplast monosaccharide transporters. Plant J. Cell Mol. Biol. 2012, 69, 529–541. [Google Scholar] [CrossRef] [PubMed]
- Schulz, A.; Beyhl, D.; Marten, I.; Wormit, A.; Neuhaus, E.; Poschet, G.; Büttner, M.; Schneider, S.; Sauer, N.; Hedrich, R. Proton-driven sucrose symport and antiport are provided by the vacuolar transporters SUC4 and TMT1/2 . Plant J. 2011, 68, 129–136. [Google Scholar] [CrossRef] [PubMed]
- Wingenter, K.; Schulz, A.; Wormit, A.; Wic, S.; Trentmann, O.; Hoermiller, I.I.; Heyer, A.G.; Marten, I.; Hedrich, R.; Neuhaus, H.E. Increased activity of the vacuolar monosaccharide transporter TMT1 alters cellular sugar partitioning, sugar signaling, and seed yield in Arabidopsis . Plant Physiol. 2010, 154, 665–677. [Google Scholar] [CrossRef] [PubMed]
- Kong, W.; Gong, Z.; Zhong, H.; Zhang, Y.; Zhao, G.; Gautam, M.; Deng, X.; Liu, C.; Zhang, C.; Li, Y. Expansion and evolutionary patterns of glycosyltransferase family 8 in Gramineae crop genomes and their expression under salt and cold stresses in Oryza sativa ssp. japonica. Biomolecules 2019, 9, 188. [Google Scholar] [CrossRef] [PubMed]
- Mockler, T.C.; Schmutz, J.; Rokhsar, D.; Bevan, M.W.; Barry, K.; Lucas, S.; Harmon-Smith, M.; Lail, K.; Vogel, J.P.; Garvin, D.F. Genome sequencing and analysis of the model grass Brachypodium distachyon . Nature 2010, 463, 763. [Google Scholar]
- Mascher, M.; Gundlach, H.; Himmelbach, A.; Beier, S.; Twardziok, S.O.; Wicker, T.; Radchuk, V.; Dockter, C.; Hedley, P.E.; Russell, J. A chromosome conformation capture ordered sequence of the barley genome. Nature 2017, 544, 427. [Google Scholar] [CrossRef]
- Bennetzen, J.L.; Schmutz, J.; Wang, H.; Percifield, R.; Hawkins, J.; Pontaroli, A.C.; Estep, M.; Feng, L.; Vaughn, J.N.; Grimwood, J. Reference genome sequence of the model plant Setaria. Nat. Biotechnol. 2012, 30, 555. [Google Scholar] [CrossRef]
- Paterson, A.H.; Bowers, J.E.; Bruggmann, R.; Dubchak, I.; Grimwood, J.; Gundlach, H.; Haberer, G.; Hellsten, U.; Mitros, T.; Poliakov, A. The Sorghum bicolor genome and the diversification of grasses. Nature 2009, 457, 551. [Google Scholar] [CrossRef]
- Schnable, P.S.; Ware, D.; Fulton, R.S.; Stein, J.C.; Wei, F.; Pasternak, S.; Liang, C.; Zhang, J.; Fulton, L.; Graves, T.A. The B73 maize genome: Complexity, diversity, and dynamics. Science 2009, 326, 1112–1115. [Google Scholar] [CrossRef]
- Jacquemin, J.; Bhatia, D.; Singh, K.; Wing, R.A. The international Oryza map alignment project: Development of a genus-wide comparative genomics platform to help solve the 9 billion-people question. Curr. Opin. Plant Biol. 2013, 16, 147–156. [Google Scholar] [CrossRef]
- Dan, B.; Staines, D.M.; Pritchard, E.; Kersey, P. Ensembl Plants: Integrating tools for visualizing, mining, and analyzing plant genomics data. Plant Bioinform. Methods Protoc. 2016, 1374, 115–140. [Google Scholar]
- Kawahara, Y.; de la Bastide, M.; Hamilton, J.P.; Kanamori, H.; McCombie, W.R.; Ouyang, S.; Schwartz, D.C.; Tanaka, T.; Wu, J.; Zhou, S. Improvement of the Oryza sativa Nipponbare reference genome using next generation sequence and optical map data. Rice 2013, 6, 4. [Google Scholar] [CrossRef] [PubMed]
- An, B.; Jie, L.; Xiaolong, D.; Silan, C.; Chao, O.; Huiyun, S.; Jing, Y.; Yangsheng, L. Silencing of D-lactate dehydrogenase impedes glyoxalase system and leads to methylglyoxal accumulation and growth inhibition in rice. Front. Plant Sci. 2017, 8, 2071. [Google Scholar] [CrossRef] [PubMed]
- Wu, G.-Q.; Wang, J.-L.; Li, S.-J. Genome-wide identification of Na+/H+ antiporter (NHX) genes in sugar beet (Beta vulgaris L.) and their regulated expression under salt stress. Genes 2019, 10, 401. [Google Scholar] [CrossRef]
- Wang, Y.; Tang, H.; DeBarry, J.D.; Tan, X.; Li, J.; Wang, X.; Lee, T.-H.; Jin, H.; Marler, B.; Guo, H. MCScanX: A toolkit for detection and evolutionary analysis of gene synteny and collinearity. Nucleic Acids Res. 2012, 40, e49. [Google Scholar] [CrossRef]
- Chen, C.; Xia, R.; Chen, H.; He, Y. TBtools, a toolkit for biologists integrating various biological data handling tools with a user-friendly interface. BioRxiv 2018, 10, 289660. [Google Scholar]
- Johnson, D.A.; Hill, J.P.; Thomas, M.A. The monosaccharide transporter gene family in land plants is ancient and shows differential subfamily expression and expansion across lineages. BMC Evol. Biol. 2006, 6, 64. [Google Scholar]
- Deng, X.; An, B.; Zhong, H.; Yang, J.; Kong, W.; Li, Y. A novel insight into functional divergence of the MST gene family in rice based on comprehensive expression patterns. Genes 2019, 10, 239. [Google Scholar] [CrossRef]
- Kong, W.; Zhong, H.; Gong, Z.; Fang, X.; Sun, T.; Deng, X.; Li, Y. Meta-analysis of salt stress transcriptome responses in different rice genotypes at the seedling stage. Plants 2019, 8, 64. [Google Scholar] [CrossRef]
- Li, R.; Jiang, T.; Xu, C.; Li, X.; Wang, X. Relationship between morphological and genetic differentiation in rice (Oryza sativa L.). Euphytica 2000, 114, 1–8. [Google Scholar] [CrossRef]
- Meirmans, P.G.; Hedrick, P.W. Assessing population structure: FST and related measures. Mol. Ecol. Resour. 2011, 11, 5–18. [Google Scholar] [CrossRef] [PubMed]
- Toro, M.A.; Caballero, A. Characterization and conservation of genetic diversity in subdivided populations. Philos. Trans. R. Soc. B Biol. Sci. 2005, 360, 1367–1378. [Google Scholar] [CrossRef]
- Lin, F.; Ge, M.; Zhou, L.; Zhao, H. Genome-Wide Identification of Glyco-hydro-16 Family in Maize and Differentiation Analysis. Sci. Agric. Sin. 2016, 49, 2039–2048. [Google Scholar]
- Motorin, Y.; Marchand, V. Analysis of RNA Modifications by Second- and Third-Generation Deep Sequencing: 2020 Update. Genes 2021, 12, 278. [Google Scholar] [CrossRef] [PubMed]
- Kong, W.; Zhang, Y.; Deng, X.; Li, S.; Zhang, C.; Li, Y. Comparative Genomic and Transcriptomic Analysis Suggests the Evolutionary Dynamic of GH3 Genes in Gramineae Crops. Front. Plant Sci. 2019, 10, 1297. [Google Scholar] [CrossRef] [PubMed]
- Jiang, Y.; Liu, X.; Zhou, M.; Yang, J.; Ke, S.; Li, Y. Genome-Wide Identification of the AGC Protein Kinase Gene Family Related to Photosynthesis in Rice (Oryza sativa). Int. J. Mol. Sci. 2022, 23, 12557. [Google Scholar] [CrossRef]
- Kong, W.; Zhong, H.; Deng, X.; Gautam, M.; Gong, Z.; Zhang, Y.; Zhao, G.; Liu, C.; Li, Y. Evolutionary analysis of GH3 genes in six Oryza species/subspecies and their expression under salinity stress in Oryza sativa ssp. japonica . Plants 2019, 8, 30. [Google Scholar] [CrossRef]
- Van Holle, S.; Van Damme, E.J.M. Distribution and evolution of the lectin family in soybean (Glycine max). Molecules 2015, 20, 2868–2891. [Google Scholar] [CrossRef]
- Swigonova, Z. Close split of sorghum and maize genome progenitors. Genome Res. 2004, 14, 1916–1923. [Google Scholar] [CrossRef]
- Jacquemin, J.; Ammiraju, J.S.S.; Haberer, G.; Billheimer, D.D.; Yu, Y.; Liu, L.C.; Rivera, L.F. Fifteen million years of evolution in the Oryza genus shows extensive gene family expansion. Mol. Plant 2014, 7, 642–656. [Google Scholar] [CrossRef]
- Yan, H.B.; Pan, X.-X.; Jiang, H.-W.; Wu, G.-J. Comparison of the starch synthesis genes between maize and rice: Copies, chromosome location and expression divergence. Theor. Appl. Genet. 2009, 119, 815–825. [Google Scholar] [CrossRef] [PubMed]
- Johnson, D.A.; Thomas, M.A. The monosaccharide transporter gene family in Arabidopsis and rice: A history of duplications, adaptive evolution, and functional divergence. Mol. Biol. Evol. 2007, 24, 2412–2423. [Google Scholar] [CrossRef] [PubMed]
- Zhao, X.; Wensheng, W.; Fan, Z.; Jianli, D.; Zhikang, L.; Binying, F.; Jauhar, A. Comparative metabolite profiling of two rice genotypes with contrasting salt stress tolerance at the seedling stage. PLoS ONE 2014, 9, e108020. [Google Scholar] [CrossRef] [PubMed]
- Mittler, R. Abiotic stress, the field environment and stress combination. Trends Plant Sci. 2006, 11, 15–19. [Google Scholar] [CrossRef]
- Cakir, B.; Giachino, R.R.A. VvTMT2 encodes a putative tonoplast monosaccharide transporter expressed during grape berry (Vitis vinifera cv. Sultanine) ripening. Plant Omics 2012, 5, 576–583. [Google Scholar]





| Name | Chr | Chr.start | Chr.end | Protein ID | Gene ID | Clade | Total |
|---|---|---|---|---|---|---|---|
| BdTMT3 | BdChr3 | 6859522 | 6865177 | KQJ94129 | BRADI_3g08690v3 | I | 18 |
| BdTMT4 | BdChr3 | 34222123 | 34226613 | KQJ97606 | BRADI_3g32210v3 | I | |
| HvTMT1 | HvChr1H | 385752912 | 385757976 | HORVU1Hr1G052040.1 | HORVU1Hr1G052040 | I | |
| OrTMT1 | OrChr2 | 6762121 | 6767808 | ORUFI02G09610.1 | ORUFI02G09610 | I | |
| OrTMT4 | OrChr10 | 18702549 | 18707230 | ORUFI10G18200.1 | ORUFI10G18200 | I | |
| OsTMT1 | OsChr2 | 7273033 | 7278272 | LOC_Os02g13560.1 | LOC_Os02g13560 | I | |
| OsTMT4 | OsChr10 | 21048271 | 21052794 | LOC_Os10g39440.2 | LOC_Os10g39440 | I | |
| SbTMT1 | SbChr1 | 59989927 | 59995061 | EER94578 | SORBI_3001G312900 | I | |
| SbTMT2 | SbChr4 | 8829374 | 8834055 | KXG29849 | SORBI_3004G099300 | I | |
| SiTMT1 | SiChr1 | 2517685 | 2521836 | KQL28009 | SETIT_016433mg | I | |
| SiTMT4 | SiChr8 | 330126 | 334877 | KQK93278 | SETIT_026033mg | I | |
| SiTMT6 | SiChr9 | 40109050 | 40113465 | KQK90140 | SETIT_034411mg | I | |
| ZmTMT4 | ZmChr5 | 155133354 | 155138175 | Zm00001d016274_P006 | Zm00001d016274 | I | |
| ZmTMT1 | ZmChr1 | 86130014 | 86134528 | Zm00001d029762_P004 | Zm00001d029762 | I | |
| BdTMT2 | BdChr1 | 73328389 | 73332373 | PNT78271 | BRADI_1g76540v3 | I | |
| HvTMT2 | HvChr4H | 623189185 | 623193457 | HORVU4Hr1G082770.1 | HORVU4Hr1G082770 | I | |
| OrTMT3 | OrChr3 | 1375312 | 1383473 | ORUFI03G02040.1 | ORUFI03G02040 | I | |
| OsTMT3 | OsChr3 | 1631964 | 1638192 | LOC_Os03g03680.1 | LOC_Os03g03680 | I | |
| BdTMT1 | BdChr1 | 25183013 | 25186217 | KQK16630 | BRADI_1g29600v3 | II | 11 |
| BdTMT5 | BdChr3 | 59349777 | 59352344 | KQK02174 | BRADI_3g60756v3 | II | |
| HvTMT3 | HvChr6H | 582642918 | 582645833 | HORVU6Hr1G095020.1 | HORVU6Hr1G095020 | II | |
| OrTMT2 | OrChr2 | 33807325 | 33809283 | ORUFI02G40100.1 | ORUFI02G40100 | II | |
| OrTMT5 | OrChr11 | 16365550 | 16367823 | ORUFI11G14180.1 | ORUFI11G14180 | II | |
| OsTMT2 | OsChr2 | 35779430 | 35781388 | LOC_Os02g58530.1 | LOC_Os02g58530 | II | |
| OsTMT5 | OsChr11 | 16510126 | 16512724 | LOC_Os11g28610.1 | LOC_Os11g28610 | II | |
| SbTMT4 | SbChr10 | 60923801 | 60926597 | EER90435 | SORBI_3010G276100 | II | |
| SiTMT3 | SiChr4 | 4085784 | 4088214 | KQL09535 | SETIT_008056mg | II | |
| SiTMT2 | SiChr1 | 42010600 | 42013022 | KQL32269 | SETIT_016489mg | II | |
| ZmTMT3 | ZmChr5 | 66605228 | 66608036 | Zm00001d014872_P001 | Zm00001d014872 | II | |
| BdTMT6 | BdChr4 | 13625513 | 13632606 | KQJ87747 | BRADI_4g13310v3 | III | 6 |
| OrTMT6 | OrChr11 | 24071394 | 24078151 | ORUFI11G21610.1 | ORUFI11G21610 | III | |
| OsTMT6 | OsChr11 | 24184610 | 24191330 | LOC_Os11g40540.2 | LOC_Os11g40540 | III | |
| SbTMT3 | SbChr5 | 67550181 | 67557281 | EES08863 | SORBI_3005G191900 | III | |
| SiTMT5 | SiChr8 | 34519780 | 34523079 | KQK95449 | SETIT_027425mg | III | |
| ZmTMT2 | ZmChr4 | 6013141 | 6017194 | Zm00001d048823_P007 | Zm00001d048823 | III |
| Species | I | II | III | Total |
|---|---|---|---|---|
| Hv | 2 | 1 | 0 | 3 |
| Bd | 3 | 2 | 1 | 6 |
| Os | 3 | 2 | 1 | 6 |
| Or | 3 | 2 | 1 | 6 |
| Si | 3 | 2 | 1 | 6 |
| Sb | 2 | 1 | 1 | 4 |
| Zm | 2 | 1 | 1 | 4 |
| Total | 18 | 11 | 6 | 35 |
| Tajima’s D | −0.60342 | −0.60423 | −0.18601 |
| Genes | Chr | Chr.start | Chr.end | SNP Number | Average Fst |
|---|---|---|---|---|---|
| OsTMT1 | 2 | 7273033 | 7278272 | 12 | 0.2952 |
| OsTMT2 | 2 | 35779430 | 35781388 | 3 | 0.0772 |
| OsTMT3 | 3 | 1631964 | 1638192 | 6 | 0.5067 |
| OsTMT4 | 10 | 21048271 | 21052794 | 2 | 0.9304 |
| OsTMT5 | 11 | 16510126 | 16512724 | 3 | 0.4581 |
| OsTMT6 | 11 | 24184610 | 24191330 | 20 | 0.2476 |
Disclaimer/Publisher’s Note: The statements, opinions and data contained in all publications are solely those of the individual author(s) and contributor(s) and not of MDPI and/or the editor(s). MDPI and/or the editor(s) disclaim responsibility for any injury to people or property resulting from any ideas, methods, instructions or products referred to in the content. |
© 2023 by the authors. Licensee MDPI, Basel, Switzerland. This article is an open access article distributed under the terms and conditions of the Creative Commons Attribution (CC BY) license (https://creativecommons.org/licenses/by/4.0/).
Share and Cite
Zhou, M.; Deng, X.; Jiang, Y.; Zhou, G.; Chen, J. Genome-Wide Identification and an Evolution Analysis of Tonoplast Monosaccharide Transporter (TMT) Genes in Seven Gramineae Crops and Their Expression Profiling in Rice. Genes 2023, 14, 1140. https://doi.org/10.3390/genes14061140
Zhou M, Deng X, Jiang Y, Zhou G, Chen J. Genome-Wide Identification and an Evolution Analysis of Tonoplast Monosaccharide Transporter (TMT) Genes in Seven Gramineae Crops and Their Expression Profiling in Rice. Genes. 2023; 14(6):1140. https://doi.org/10.3390/genes14061140
Chicago/Turabian StyleZhou, Mingao, Xiaoxiao Deng, Yifei Jiang, Guoning Zhou, and Jianmin Chen. 2023. "Genome-Wide Identification and an Evolution Analysis of Tonoplast Monosaccharide Transporter (TMT) Genes in Seven Gramineae Crops and Their Expression Profiling in Rice" Genes 14, no. 6: 1140. https://doi.org/10.3390/genes14061140
APA StyleZhou, M., Deng, X., Jiang, Y., Zhou, G., & Chen, J. (2023). Genome-Wide Identification and an Evolution Analysis of Tonoplast Monosaccharide Transporter (TMT) Genes in Seven Gramineae Crops and Their Expression Profiling in Rice. Genes, 14(6), 1140. https://doi.org/10.3390/genes14061140

