Abstract
Plant-specific YABBY transcription factors play an important role in lateral organ development and abiotic stress responses. However, the functions of the YABBY genes in quinoa remain elusive. In this study, twelve YABBY (CqYAB) genes were identified in the quinoa genome, and they were distributed on nine chromosomes. They were classified into FIL/YAB3, YAB2, YAB5, INO, and CRC clades. All CqYAB genes consist of six or seven exons, and their proteins contain both N-terminal C2C2 zinc finger motifs and C-terminal YABBY domains. Ninety-three cis-regulatory elements were revealed in CqYAB gene promoters, and they were divided into six groups, such as cis-elements involved in light response, hormone response, development, and stress response. Six CqYAB genes were significantly upregulated by salt stress, while one was downregulated. Nine CqYAB genes were upregulated under drought stress, whereas six CqYAB genes were downregulated under cadmium treatment. Tissue expression profiles showed that nine CqYAB genes were expressed in seedlings, leaves, and flowers, seven in seeds, and two specifically in flowers, but no CqYAB expression was detected in roots. Furthermore, CqYAB4 could rescue the ino mutant phenotype in Arabidopsis but not CqYAB10, a paralog of CqYAB4, indicative of functional conservation and divergence among these YABBY genes. Taken together, these results lay a foundation for further functional analysis of CqYAB genes in quinoa growth, development, and abiotic stress responses.
1. Introduction
Quinoa (Chenopodium quinoa Willd.), a pseudocereal crop belonging to the Amaranthaceae family, was originally cultivated in the Andean region of South America [,,]. People of that region consume quinoa seeds as food and quinoa greens (leaves, sprouts, and microgreens/seedlings) as salad []. Quinoa seeds contain essential amino acids, minerals, vitamins, carbohydrates, and lipids required by the human body, and they are more nutritious than other staple grains [,,]. Quinoa greens also contain high nutritional and functional compounds with beneficial anticancer, antioxidant, and anti-obesity properties []. Furthermore, quinoa seeds are gluten free, and they have a low glycemic index. They may thus constitute a large part of the diet for people suffering from coeliac disease, wheat allergy, diabetes, or diseases of the heart or blood vessels [,]. In addition, quinoa plants are tolerant to many stresses, including drought, low temperature, ultraviolet irradiance, and salinization, enabling them to grow in adverse conditions, such as arid soil, highlands, and soil with high salinity [,,,,,]. Given the characteristics of high nutritional value and stress tolerance, quinoa was rediscovered in the eighties and has since been cultivated in more than 100 countries []. In particular, quinoa is a climate-change-resilient plant with potential to meet the global food demand for the constantly growing population []. To emphasize the importance of this crop, the Food and Agriculture Organization of the United Nations declared 2013 as “The International Year of the Quinoa” []. The research on quinoa has also been increasing in many different aspects. A high-quality reference genome of quinoa was published in 2017 [], thus providing a fundamental paradigm for understanding the molecular mechanism underlying these advantageous agronomic traits of quinoa and finding key genes in gene regulatory networks, which could be useful for performing molecular and genetic breeding in quinoa and other major crops [].
Transcription factors (TFs) are key regulators of gene expression, either alone or combined with other factors, by binding to the cis-elements of their target genes. One gene can control an important agronomic trait; for example, OsTCP19 regulates the rice tillering response to nitrogen []. More than 60 TF families are found in plants, and some of them are plant specific []. Eleven TF families have been investigated genome-wide in quinoa, including NAC [], WRKY [], SPL [,], bZIP [], bHLH [], trihelix [], R2R3-MYB [], BBX [], ARF [], VOZ [], and GRAS []. They play vital roles in developmental processes and diverse stress responses. YABBY genes constitute a small TF family and appear to exist only in seed plants []. A feature of the members of this family is that they contain two DNA binding domains, which are the N-terminal C2C2 zinc finger motif and the C-terminal high mobility group (HMG)-box, termed the “YABBY” domain. YABBY TFs can regulate gene expression as both activators and suppressors, and the functions of YABBYs correlate with their expression profiles directly or indirectly [,,].
The Arabidopsis genome has six YABBY family members, in which the founding member CRABS CLAW (CRC) is specifically expressed in the carpel and nectary of the flower []. Analysis of the crc mutant phenotypes indicates that this gene is involved in early radial gynoecium growth and in promoting its later elongation, as well as the initiation and development of the nectary []. Besides CRC, INNER NO OUTER (INO) is exclusively expressed in the outer integument of the ovule, and it is essential for its formation and asymmetric growth []. CRC and INO are designated as “reproductive YABBY genes.” In contrast, the other four YABBY genes, which are FILAMENTOUS FLOWER (FIL), YABBY3 (YAB3), YABBY2 (YAB2), and YABBY5 (YAB5), are referred to as “vegetative YABBY genes.” They are expressed in the abaxial domains of all leaf-derived organs, including cotyledons, leaves, and floral organs. The triple and quadruple mutants of these genes exhibit a small and bushy plant phenotype in which all lateral organs have lost polarity identity, indicating that these YABBY genes redundantly control lateral organ identity. In addition, these genes are responsible for maintaining the proper activity of the meristem [,]. YABBYs were also found in rice, maize, and wheat [,,,] and found functioning in carpel specification and leaf midrib formation [], the development of vasculature [], the determination of the fate of abaxial cells in leaf development and architecture [,,], lateral organ development and meristem maintenance in spikelet [,,], seed shattering [,], and the regulation of gibberellin metabolism []. Recently, a few studies have shown that YABBY genes are involved in abiotic stress responses, such as salt and drought stresses [,], cadmium (Cd) stress [], and cold and heat stresses [].
To explore the functions of the YABBY family genes in quinoa, we isolated the YABBY genes in the quinoa genome, mapped them on chromosomes, characterized their phylogenetic relationship, gene structures, and protein motifs, and analyzed their expression profiles (in particular, their expression responses under salt, drought, and Cd stresses). Moreover, the capability of CqYAB4 and CqYAB10 in rescuing the ino mutant phenotype was assessed in Arabidopsis. The results indicate that the quinoa YABBY genes may play a role in leaf and flower development as well as in salt, drought, and Cd stress responses.
2. Materials and Methods
2.1. Plant Materials, Growth Conditions, and Stress Treatments
Quinoa plants were grown in a growth chamber at 23 ± 1 °C, 60% relative humidity, and a 16 h/8 h light/dark cycle. The plant samples were harvested from two-week-old seedlings, four-week-old plants, and seeds produced after flowering.
To examine the expression of CqYABBY (CqYAB) genes under stress conditions, quinoa seeds were first incubated in a Petri dish with moist filter paper. Three-day-old seedlings were then transplanted into the holes of a 96-hole plate, placed in a 2 L container filled with ½ Hoagland nutrient solution, and grown in the growth chamber. On the seventh day after transplanting, the seedlings were handled with different treatments: (1) control seedlings were kept in the nutrient solution throughout the experiment; (2) salt stress seedlings were planted in nutrient solution with 200 mM NaCl; (3) drought stress seedlings were planted in nutrient solution containing 15% polyethylene glycol (PEG6000); and (4) Cd stress seedlings were planted in nutrient solution with 100 μM CdCl2. The seedlings were sampled 2 h after each treatment and stored at −80 °C until analysis.
2.2. Identification of YABBY Genes
The YABBY protein sequences from Arabidopsis thaliana were downloaded from The Arabidopsis Information Resource (TAIR; http://www.arabidopsis.org, accessed on 11 July 2023). These YABBY sequences were used as input sequences to perform BLAST searches in Phytozome v13 (https://phytozome-next.jgi.doe.gov, accessed on 15 July 2023) and the National Center for Biotechnology Information (NCBI; https://www.ncbi.nlm.nih.gov, accessed on 15 July 2023) to obtain the protein, coding, and genomic sequences of the YABBY genes from C. quinoa, Spinacia oleracea, Beta vulgaris, and Oryza sativa (Table S1 and Supplementary File S1).
The physicochemical properties of CqYABs, including molecular weight and theoretical isoelectric point (pI), were predicted using the ExPASy web tool (https://www.expasy.org, accessed on 20 July 2023). The subcellular localization of CqYABs was predicted using the Plant-mPLoc server (www.csbio.sjtu.edu.cn/bioinf/plant-multi/, accessed on 22 July 2023), CELLO (www.cello.life.nctu.edu.tw, accessed on 22 July 2023), and WoLF PSORT (http://wolfpsort.hgc.jp, accessed on 23 July 2023).
2.3. Chromosomal Location
The position of each CqYAB gene in the chromosome and the chromosome size were obtained from Chenopodium DB (www.cbrc.kaust.edu.sa, accessed on 25 July 2023). Gene locations were visualized with MG2C (http://mg2c.iask.in/mg2c_v2.1, accessed on 28 July 2023).
2.4. Sequence Alignment and Phylogenetic Tree Construction
Amino acid sequences from the YABBY family members of A. thaliana, C. quinoa, S. oleracea, B. vulgaris, and O. sativa were aligned using ClustalW. A phylogenetic tree was generated through the neighbor-joining method with a bootstrap value of 1000 in MEGA v11 (https://www.megasoftware.net/, accessed on 29 July 2023). The produced phylogenetic tree data were exported as a Newick file and further imported into iTOL (https://itol.embl.de, accessed on 29 July 2023) for visualization and modification.
2.5. Gene Structure and Conserved Motif Prediction
The genomic and coding sequences of CqYAB genes were directly input into Gene Structure Display Server 2.0 for gene structure analysis. Ten motifs were predicted in MEME (https://meme-suite.org/meme/tools/meme, accessed on 30 July 2023) using a zero-order model of sequences and a width from 6 to 50 amino acids. The N-terminal and C-terminal sequences of CqYABs were aligned in T-Coffee (tcoffee.crg.eu/apps/tcoffee/do:regular, accessed on 30 July 2023) and further displayed and viewed in NCBI Multiple Sequence Alignment Viewer for the conserved C2C2 zinc finger and YABBY domains.
2.6. Promoter Analysis
The 3 kb region upstream of each CqYAB gene was obtained from Chenopodium DB (www.cbrc.kaust.edu.sa, accessed on 27 July 2023). Cis-regulatory elements were analyzed using PlantCARE (https://bioinformatics.psb.ugent.be/webtools/plantcare/html/, accessed on 30 July 2023), and the number of elements was counted manually and represented in Microsoft Excel (Microsoft Corp., Redmond, WA, USA) with conditional formatting and color scale.
2.7. Isolation of RNA and qRT-PCR
The total RNA was isolated from collected samples using RNAiso Plus reagent (TaKaRa, Tokyo, Japan), and 1.0 μg of total RNA was used for first-strand cDNA synthesis with RNA HiScript® III RT SuperMix for qPCR (+gDNA wiper) Kit (Vazyme, Nanjing, China). Quantitative real-time polymerase chain reaction (qRT-PCR) was performed using a Roche LightCycler 480 II real-time PCR system with ChamQTM Universal SYBR qPCR Master Mix (Promega, Beijing, China). The total volume of qRT-PCR was 20 µL, and it contained 10 µL of 2× SYBR qPCR Master Mix, 0.4 µL of primers (10 µM), 8 µL of cDNA templates (50 ng/µL), and 1.2 µL of ddH2O. The reaction was conducted under the following thermal cycling conditions: 94 °C for 2 min, followed by 40 cycles of 94 °C for 15 s, and 60 °C for 31 s. CqACT2 was used as an internal control. The experiments were performed with three biological replicates. The relative expression levels of genes were calculated using the 2−∆∆CT method. The primer sequences used are listed in Table S2.
2.8. Vector Construction, Plant Transformation, and Imaging
A 2022 bp INO promoter region from A. thaliana was amplified using PCR and inserted into pFGC5941. The coding region sequences of INO, CqYAB4, and CqYAB10 were PCR amplified and inserted into pFGC5941 after the INO promoter for sequentially generating pINO:INO, pINO:CqYAB4, and pINO:CqYAB10 constructs. The sequencing-confirmed constructs were transformed into Agrobacterium strain GV3101. In total, 3–4 solid plates were prepared for the transformed Agrobacterium and placed in a 28 °C incubator for two days. All clones on the plates were scraped into 100 mL infiltration medium and shaken for 20–30 min. Five-week-old ino mutants (SALK_026925) were used for dipping.
Images were taken using a stereomicroscope (Leica M205C; Leica Microsystems, Mannheim, Germany). Silique lengths were measured in Image J. The column charts were generated in GraphPad Prism 8 (GraphPad Software, San Diego, CA, USA). The number of siliques counted in each genotype was 24–30 (from six plants).
2.9. Statistical Analysis of Data
Statistical data were analyzed through one-way analysis of variance followed by Tukey’s honestly significant difference test with SPSS v16.0 (SPSS Inc., Chicago, IL, USA). All data are presented as mean ± standard error, and statistical significance was considered at p < 0.05 (* p < 0.05, ** p < 0.01, *** p < 0.001).
3. Results
3.1. Chromosomal Location and Molecular Features of Quinoa YABBY Genes
A total of 12 YABBY genes were identified in the quinoa genome, and they were unevenly distributed on 9 of 18 chromosomes. These YABBY genes were designated as CqYAB1 to CqYAB12 (short for CqYABBY1 to CqYABBY12) based on the order of appearance in chromosomes (Figure 1). CqYAB1 and CqYAB2 were located separately on the upper and lower arms of chromosome 1. CqYAB3 appeared at the lower end of chromosome 2. CqYAB4 and CqYAB5 were mapped to the upper part of chromosome 6 and CqYAB6 to the lower part of chromosome 7. CqYAB7 was present on the upper arm of chromosome 10, and CqYAB8 was located at the upper end of chromosome 13. CqYAB9 and CqYAB10 were found on the upper and lower arms of chromosome 14, respectively, and CqYAB11 and CqYAB12 were located separately on the lower ends of chromosomes 16 and 18 (Figure 1). CqYAB genes had six or seven exons with coding DNA sequences from 558 bp (CqYAB5) to 810 bp (CqYAB2), encoding proteins containing 185–269 amino acids (Table 1). The molecular weights of these proteins ranged from 20.51 to 29.53 kDa, and their pI values were from 4.90 (CqYAB10) to 9.40 (CqYAB8). The subcellular localization of all CqYAB proteins was predicted to be nuclear, with a probability in extracellular regions for CqYAB1 and CqYAB3 and in chloroplasts for CqYAB4 and CqYAB10 (Table 1).

Figure 1.
Chromosomal distribution of CqYAB genes. Chromosome numbers are shown at the top of each chromosome. The scale bar represents chromosome size.

Table 1.
Molecular features of identified YABBY genes in the quinoa genome.
3.2. Phylogenetic Analysis of YABBY Family Genes
To provide an overview of the phylogenetic relationships between YABBY genes, a phylogenetic tree was constructed for these YABBY genes from five species, including C. quinoa, S. oleracea, B. vulgaris, A. thaliana, and O. sativa (Table 1 and Table S1, and Supplementary File S1). The tree was divided into five clades, and at least two CqYAB genes were found in each clade (Figure 2). The largest group was the FIL/YAB3 clade, consisting of four CqYABs (CqYAB2, CqYAB7, CqYAB8, and CqYAB11), three rice YABs (OsYAB3, OsYAB4, and OsYAB5), and two YABs from A. thaliana (AtFIL/YAB1 and AtYAB3), S. oleracea (SoYAB1 and SoYAB3), and B. vulgaris (BvYAB1 and BvYAB3). In the YAB2 clade, there were three rice YABs (OsYAB1, OsYAB2, and OsYAB6), two CqYABs (CqYAB6 and CqYAB12), and one YAB in A. thaliana (AtYAB2), S. oleracea (SoYAB2), and B. vulgaris (BvYAB2). The INO clade contained two CqYABs from quinoa (CqYAB4 and CqYAB10) and one YAB from each of the remaining four species (AtINO, SoYAB4, BvYAB4, and OsYAB7). The CRC clade comprised two CqYABs (CqYAB5 and CqYAB9) and one from each of the other species (AtCRC, SoYAB6, BvYAB6, and DL). The YAB5 clade was the smallest, in which two CqYABs (CqYAB1 and CqYAB3) and one YAB each from A. thaliana (AtYAB5), S. oleracea (SoYAB5), and B. vulgaris (BvYAB5) appeared, but no rice ortholog was present (Figure 2). These data indicate that YAB genes in C. quinoa are conserved with those in other eudicots.

Figure 2.
Phylogenetic tree of the YABBY family proteins from Arabidopsis, quinoa, spinach, beet, and rice. Gene names in red represent YABBYs from the quinoa genome. The five clades are indicated by differently colored backgrounds. At, Arabidopsis (Arabidopsis thaliana); Cq, quinoa (Chenopodium quinoa); So, spinach (Spinacia oleracea); Bv, beetroot (Beta vulgaris); and Os, rice (Oryza sativa).
There were at least two paralogs from the quinoa genome in each clade of the tree, but the orthology in the clade FIL/YAB3 was not clear.
3.3. Gene Structure, Protein Motif, and Domain Analyses
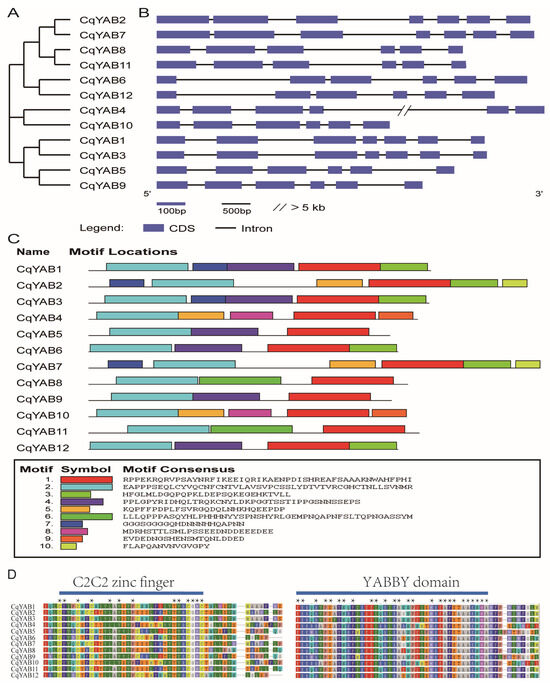
The phylogenetic tree of the 12 CqYAB genes contained six paralogous pairs (Figure 3A). Each paralogous pair showed a similar gene structure with the same number of exons or introns. For example, CqYAB2 and CqYAB7 consisted of seven exons and six introns, while the CqYAB8 and CqYAB11 pair had six exons and five introns. In particular, the length of exon or intron in the same position within the gene pair was comparable, with the exception of the CqYAB4 and CqYAB10 pair, in which CqYAB4 had a large fourth intron of more than 10 kb, although both genes contained six exons and five introns (Figure 3B). In addition, the protein motif prediction revealed that the same pair of CqYABs showed a similar number and organization of motifs (Figure 3C). For example, five motifs were found in the CqYAB1 and CqYAB3 pair, and the arrangement or order of the motifs in both proteins was the same. In the CqYAB8 and CqYAB11 pair and the CqYAB5 and CqYAB9 pair, only three motifs were found in each protein. The maximum number of motifs was found in the CqYAB2 and CqYAB7 pair, with six motifs in each protein. Motifs 1 and 2 were conserved in all 12 CqYAB proteins, representing more or less the C-terminal YABBY domain and the N-terminal C2C2 zinc finger motif, a feature of the YABBY family proteins (Figure 3D).

Figure 3.
Phylogenetic relationships, gene structures, protein motifs, and domains of CqYABs. (A) Phylogenetic tree constructed through the neighbor-joining method. (B) Gene structures of CqYAB genes. Blue boxes indicate exons, and black lines indicate introns. The scale bar represents the length of exon or intron. The double slash depicts an intron length longer than 5 kb. (C) Motif composition of CqYAB proteins. Ten motifs were organized, each with a different color. (D) Conserved N-terminal C2C2 zinc finger and C-terminal YABBY domains of CqYAB proteins. Stars indicate the conserved amino acids in the domains.
3.4. Analysis of Cis-Regulatory Elements in CqYAB Promoters
To reveal the potential functions of CqYAB genes, cis-regulatory elements of a 3 kb promoter from each CqYAB gene were investigated. A total of 93 cis-regulatory elements were identified in the 12 CqYAB genes, which could be classified into 6 types (Figure 4). Type 1 had 23 light-response elements, including box 4, GATA-motif, G-box, GT1-motif, TCT-motif, and MRE. Box 4 appeared in all 12 CqYAB promoters, with copies ranging from 2 (CqYAB7 and CqYAB9) to 7 (CqYAB6 and CqYAB11) in each promoter. The TCT-motif was also found in all 12 CqYAB promoters with at least 1 copy (CqYAB2, CqYAB6, CqYAB7, and CqYAB9) to 4 copies (CqYAB1 and CqYAB8). Similarly, for the GT1-motif, half of the 12 CqYABs had only 1 copy, and the other half had 2–5 copies. The G-box was found in most CqYAB promoters, with the exception of CqYAB7 and CqYAB8. In particular, CqYAB4 contained 10 copies of the G-box, while CqYAB5 had 6 copies. In addition, some light-response elements appeared only in one or two CqYAB genes, such as Sp1, which was specific to CqYAB12, and ACA-motifs were only found in CqYAB1 and CqYAB3 (Figure 4A). Type 2 included 17 development-related elements, such as AAGAA-motif, as-1, CAT-box (meristem), F-box and AP-1, GCN4_motif (endosperm), and RY-element (seed-specific). The AAGAA-motif was found in all but CqYAB11 promoters. As-1 was also found in all but CqYAB5. The GCN4_motif was only detected in CqYAB2, CqYAB4, and CqYAB10, and the RY-element was detected only in CqYAB5 (Figure 4B). Type 3 comprised phytohormone-response elements and consisted of 16 elements. It mainly included the ABA-response elements (ABRE, ABRE3a, ABRE4, and AT~ABRE), auxin-response elements (AuxRE, AuxRR-core, TGA-box, and TGA-element), gibberellin-response elements (GARE-motif, P-box, and TATC-box), MeJA- and salicylic-acid-response elements (CGTCA-motif, TGACG-motif, and TCA-element), and ethylene-response element (ERE). The TGACG-motif was found in all but CqYAB5 promoters. ABRE was also detected in all CqYABs, with the exception of CqYAB7 and CqYAB8. These hormone-response elements appeared in one or a few promoters; for instance, the TGA-box was only found in CqYAB7 (Figure 4C). Type 4 contained 20 different stress-response elements, including drought-response element (MYB), dehydration-response element (MYC), and their related elements. MYB and MYC appeared in all 12 CqYAB promoters, with 66 copies in each, representing 39.9% of the total number of element copies detected in this group. The stress-related element (STRE) and antioxidant-response element (ARE) followed, with 31 and 29 copies, respectively. The former was found in all CqYAB promoters, but the latter was not detected in CqYAB12. The low-temperature-response element (LTR) was discovered in four CqYABs (CqYAB4, CqYAB7, CqYAB8, and CqYAB12), and WRKY TF binding sequence (W-box), WRE3, and WUN-motifs were found in most CqYAB promoters (Figure 4D). Type 5 included seven promoter-related elements, and the CAAT-box and TATA-box were the ones with the highest number in each CqYAB gene (Figure 4E). The last type consisted of 10 elements with unknown functions. Intriguingly, unnamed_4 appeared in all CqYABs with a copy number from 7 (CqYAB3 and CqYAB11) to 30 (CqYAB12) in each promoter (Figure 4F). Taken together, these results indicate possible roles of CqYABs in light and hormone response, plant growth and development, and stress response.

Figure 4.
Cis-regulatory elements in the 3 kb promoter regions of CqYAB genes. The identified cis-elements were classified into six types. (A) Light-response elements. (B) Elements related to plant growth and development. (C) Phytohormone-response elements. (D) Stress-response elements. (E) Promoter-related elements. (F) Elements with unknown function. The names of cis-elements are listed on the left, and the numbers in different colors indicate the number of elements.
3.5. Expression Responses of CqYAB Genes under Salt, Drought, and Cd Stresses
Following the promoter analysis, the expression responses of all CqYAB genes with treatments of salt (NaCl), drought (PEG), and Cd were investigated. Three CqYAB genes (CqYAB4, CqYAB5, and CqYAB10) had no detectable signal under these treatments. The remaining nine CqYAB genes showed various responses (Figure 5). In the salt treatment, the expression of six CqYAB genes was significantly upregulated. Among these, CqYAB3 and CqYAB7 showed a large change in expression, which increased by 2.7- and 1.6-fold, respectively. While CqYAB9 expression was downregulated 1.0-fold, CqYAB8 and CqYAB12 displayed no significant change (Figure 5A). Under drought treatment, the expression of all nine CqYAB genes was significantly upregulated (Figure 5B). The first three CqYABs with a large change in expression were CqYAB3, CqYAB8, and CqYAB11, which increased by 4.0-, 5.0-, and 6.0-fold, respectively. The followers were CqYAB7, CqYAB2, CqYAB6, and CqYAB1, which were upregulated by 4.0-, 3.5-, 3.3-, and 3.0-fold, respectively. The last two were CqYAB9 and CqYAB12, which increased only by 1.4- and 1.9-fold (Figure 5B). In contrast, the expression of six CqYAB genes was significantly downregulated under Cd treatment. The expression changes of these CqYAB genes ranged from 1.0-fold to 1.2-fold. CqYAB3 was the only one with upregulated expression (1.4-fold) under Cd stress. The remaining two, CqYAB1 and CqYAB7, showed no significant expression change under Cd treatment. In comparison, CqYAB3 was the only one with a large increase in expression in response to the three stress treatments. These findings indicate that these CqYAB genes respond to two or three types of stresses, which is consistent with the promoter analysis data for these CqYAB genes (Figure 4D).

Figure 5.
Expression responses of CqYAB genes under salt, drought, and Cd treatments. Two-week-old seedlings were treated with three stresses for 2 h and sampled for qRT-PCR. (A) Treatment with 200 mM NaCl. (B) Treatment with 15% PEG6000. (C) Treatment with 100 µM CdCl2 (Cd). The relative expression levels of genes were calculated using the 2−∆∆CT method. The expression level of the control (CK) was arbitrarily set to 1. Error bars indicate standard deviations of the mean value from three biological replicates and three technical replicates. Asterisks indicate significant differences in the expression between control and stress samples (* p < 0.05; ** p < 0.01; and *** p < 0.001).
3.6. Tissue Expression Profiles of CqYAB Genes
The expression of 12 CqYAB genes in several tissues or organs was determined by qRT-PCR. No detectable signal was found in the roots for any of the 12 CqYAB genes. Most paralogous pairs of CqYAB genes exhibited a similar expression pattern, such as the pair of CqYAB1 and CqYAB3 (belonging to the YAB5 clade), which displayed the highest expression level in leaves, followed by seedlings, with a significant and comparable expression level in both flowers and seeds (Figure 6). A high expression level in leaves was also found in CqYAB6 and CqYAB12, two genes in the YAB2 clade (Figure 2 and Figure 5), with a moderate expression level in flowers for these two genes. CqYAB2 and CqYAB7 (FIL/YAB3 clade) revealed a high expression level in seeds and a moderate to low expression level in seedlings, leaves, and flowers. Another pair of this clade, CqYAB8 and CqYAB11, had a high expression level in flowers, a moderate level in leaves, and a low level in seedlings (Figure 6). These eight CqYABs were vegetative genes primarily expressed in the leaf, seedling, flower, and seed. The remaining four CqYAB genes were reproductive ones; those, such as CqYAB4 and CqYAB10 (INO clade), were especially expressed in flowers, with a low expression level in leaves for CqYAB4. In the case of CqYAB5 and CqYAB9 (CRC clade), a flower-specific expression pattern was revealed for CqYAB5, but CqYAB9 showed a moderate expression level in leaves, a detectable level in seedlings and stems, and a high expression level in flowers (Figure 6). Based on these expression data, the functions of these CqYAB genes in the seedling, leaf, flower, and seed/embryo were inferred.

Figure 6.
Expression patterns of CqYAB genes under normal growth conditions. The expression levels of the 12 CqYAB genes were determined in different tissues at different developmental stages through qRT-PCR, and a fold change in the expression level was shown for each CqYAB. The expression level in flowers was arbitrarily set to 1. CqACTIN2 was used as an internal control. Different letters indicate significant differences in expression levels.
3.7. Functional Analysis of CqYAB4 and CqYAB10 in Arabidopsis
In the phylogenetic tree, CqYAB4 and CqYAB10 were classified in the INO clade (Figure 2). To investigate whether CqYAB4 or CqYAB10 has the INO role in Arabidopsis, we generated transgenic plants and expressed the coding sequences of INO, CqYAB4, and CqYAB10 under the INO promoter in the ino mutant background. INO and CqYAB4 transgenic plants could fully rescue the ino mutant phenotype. Upon comparing the silique length and seed number of these transgenic plants with those of Col-0 and ino mutant, the ino mutant produced 8 mm siliques with 13 seeds per silique, whereas the INO and CqYAB4 transgenic plants, as well as the Col-0 plants, produced 14 mm siliques with over 51 seeds per silique. However, this was not the case for CqYAB10, which could not rescue the ino mutant phenotype. The pINO:CqYAB10 transgenic plants continued to form 8 mm siliques with 13 seeds (Figure 7A–D). The data suggest that CqYAB4 is the INO ortholog in quinoa, possibly controlling the patterning of the outer integument of the ovule.

Figure 7.
Complementation of the ino mutant phenotype by CqYAB4. (A) Silique morphology of different genotypes. (B) Dissected siliques in different genotypes, showing the developing seeds in siliques. (C) Silique length of different genotypes. (D) Seed number per silique of different genotypes. Capital letters indicate a significant difference (p < 0.01). The scale bar in the top left panel is 1 mm, whereas that in the top right panel is 0.5 mm.
4. Discussion
As members of a TF family, YABBY genes have been investigated in many species; for example, six members have been found in A. thaliana [,], eight in rice [,], nine in tomato [], thirteen in maize [], twenty-one in wheat [,], seventeen in soybean [], seven in grapevine (Vitis vinifera) [], twelve in Gossypium arboreum [], and ten in Juglans regia []. In this study, we identified 12 CqYAB genes in quinoa. The varied number of YABBY genes in different species might be related to gene deletion, duplication, or genome hybridization. Quinoa is an allotetraploid (AABB, 2n = 4x = 36) likely derived from a cross between two diploids (AA and BB). The twelve CqYABs were distributed on nine chromosomes, with six on five A-chromosomes and six on four B-chromosomes (Figure 1) []. However, only three YABBY genes were discovered in the A-genome diploid C. pallidicaule (2n = 2x = 18) and the B-genome diploid C. suecicum (2n = 2x = 18) (Supplementary File S4). Thus, some of the twelve CqYAB genes might have been generated by gene duplication or another A- or B-genome diploid containing six YABBYs.
These YABBYs were usually divided into five clades—FIL/YAB3, YAB2, YAB5, INO, and CRC (Figure 2). The members of the five groups have already been found in Cabomba caroliniana and Amborella trichopoda, two members of the earliest diverging angiosperms [,]. However, the YAB5 group was missed in the evolutionary history of monocotyledons (Figure 2) []. The YABBY genes are also present in gymnosperms, in which they are divided into four clades []. Analysis of the phylogenetic relationships of the YABBY genes from angiosperms and gymnosperms suggested that the YABBY genes were already present in one common ancestor of the extant seed plants []. Based on current data, the origin of YABBY genes appears to coincide with leaf evolution in seed plants, which are important regulators for transforming the shoot meristem into a flat leaf [,]. However, tracing the origin of the YABBY genes in non-seed plants is difficult. Although we found a few YABBY sequences in clubmosses (Huperzia selago and Diphasiastrum complanatum in Lycopodiaceae) and in unicellular green algae Micromonas commoda, Micromonas pusilla CCMP1545, and Chloropicon primus (Supplementary File S5) by searching available databases (NCBI), they were not found in other mosses or lycophytes []. Intriguingly, the YABBY sequences from clubmosses contained seven exons and six introns, which are similar to the YABBY genes from Arabidopsis and other eudicots [], while this was not the case for Micromonas YABBYs, in which only one exon is present (NCBI). These data imply that the YABBY genes occurred in a green picoplankton but were lost in other green algae, were later regained in some vascular plants, like clubmosses, with a changed gene structure, and were eventually maintained in seed plants. The functions of YABBY genes need to be investigated in non-seed plants using a state-of-the-art gene editing tool to determine whether they play roles in the development and defense processes or stress responses.
YABBY genes exert multiple functions in eudicots. One of the most important is to regulate leaf formation, which includes promoting lamina expansion, adaxial–abaxial polarity specification, marginal growth, and, finally, leaf shape determination [,,]. The vegetative YABBY genes contribute much to leaf growth and development []. In quinoa, four pairs of CqYAB genes belong to the vegetative group genes. CqYAB1/3 (YAB5 clade) and CqYAB6/12 (YAB2 clade) showed the highest expression levels in leaves, whereas CqYAB8/11 and CqYAB2/7 (FIL/YAB3 clade) displayed moderate and low expression levels in leaves, respectively, suggesting that these CqYAB genes play a role in leaf formation (Figure 2 and Figure 6). Strikingly, CqYAB8/11 and CqYAB2/7, however, exhibited the highest expression levels in flowers and seeds, respectively, suggesting that they play a major role in flower development and seed maturation (Figure 6). It is plausible that YABBY genes retain a role in flower development because floral organs are modified leaves []. The reproductive YABBY genes are specifically involved in flower organ formation; for example, CRC is involved in controlling carpel development [] and INO is involved in ovule outer integument formation []. Consistent with these roles, CqYAB5/9 and CqYAB4/10, the putative orthologs of CRC and INO in quinoa, displayed the highest expression level in flowers, and, in particular, the expression of CqYAB5 and CqYAB10 was restricted to flowers. To assess the function of CqYAB4/10 in Arabidopsis, a T-DNA mutant ino was used to perform a complementation experiment. Surprisingly, only CqYAB4 could rescue the ino mutant phenotype, but not CqYAB10, although their encoded proteins possess 96% similarity. This result shows that CqYAB4 and INO were functionally conserved, whereas CqYAB4/10 have diversified functions, at least in ovule growth and development, and future studies could be performed to find which amino acid is essential for INO function.
In addition to the functions in leaves and flowers, YABBY genes have an essential role in abiotic stress responses. For example, overexpression of soybean GmYABBY10 and pineapple AcYABBY4 in Arabidopsis led to sensitivity to salt stress [,], indicating a negative regulatory role for GmYABBY10 and AcYABBY4 in plant tolerance to salt stress. In addition, expression profile analyses showed that the YABBY genes responded to cold, heat, salt, and drought stresses in stiff brome (Brachypodium distachyon) [], wheat [], pak-choi (Brassica rapa ssp. chinensis) [], common bean (Phaseolus vulgaris) [], lotus (Nelumbo nucifera) [], upland cotton (Gossypium hirsutum) [], twelve stamen Melastoma (Melastoma dodecandrum) [], and balloon flower (Platycodon grandiflorus) []. We assessed the 12 CqYAB genes under salt, drought, and Cd stresses, and found that most CqYAB genes were upregulated under salt and drought stresses but were downregulated under Cd stress. This was further supported by their promoter analysis, in which many stress-response elements were revealed, such as MYB, MYC, STRE, ARE, LTR, and W-box (Figure 4D). Same or similar cis-regulatory elements were also discovered in the YABBY genes from other species [,,], suggesting that these YABBY genes have a conserved function in stress response; however, the underlying molecular mechanism remains elusive. Therefore, the determination of the YABBY downstream targets or interactors in the stress response pathway could help improve the defensive traits in quinoa and other crops.
5. Conclusions
Twelve CqYAB genes were identified in the quinoa genome, and they were divided into five groups. Tissue expression profiles showed that these CqYAB genes were primarily expressed in leaves, flowers, and seeds, and most CqYAB genes responded to salt, drought, and Cd stresses, suggesting that the CqYAB genes play roles in both development and abiotic stress responses. CqYAB4 could rescue the ino mutant phenotype but not CqYAB10, another member in the INO group, which is indicative of functional conservation and divergence among these YABBY genes. The results from this study provide a fundamental basis for further analysis of the functions of CqYAB genes and the underlying molecular mechanisms and add new resources for agronomic trait breeding.in quinoa.
Supplementary Materials
The following supporting information can be downloaded at: https://www.mdpi.com/article/10.3390/genes14112103/s1. Supplementary File S1: Protein sequences used in generating the phylogenetic tree in Figure 2; Supplementary File S2: Promoter sequences; Supplementary File S3: Genomic sequences and coding region sequences of CqYAB genes; Supplementary File S4: YABBY protein sequences in C. pallidicaule (A-genome) and in C. suecicum (B-genome); Supplementary File S5: YABBY-related sequences from clubmosses and Micromonas species; Table S1: List of YABBY genes in Spinacia oleracea, Beta vulgaris, Arabidopsis thaliana, and Oryza sativa; Table S2: List of primers used in this study.
Author Contributions
Conceptualization, T.L. and S.X.; methodology, M.Z., M.L. and T.L.; investigation, T.L., X.W. and M.Z.; data analysis, T.L., X.W., M.L. and S.X.; writing, S.X.; review and editing, S.X. All authors have read and agreed to the published version of the manuscript.
Funding
This research was funded by the National Natural Science Foundation of China (Grant No. 31872667), Natural Science Foundation of Shanxi Province, China (Grant No. 201801D121196 and Grant No. 201801D221287). It was also supported by the Fund for Shanxi “1331 Project” and the Shanxi Provincial Higher Education Science and Technology Innovation Project (2021L009).
Institutional Review Board Statement
Not applicable.
Informed Consent Statement
Not applicable.
Data Availability Statement
Data are contained within the article and Supplementary Materials.
Conflicts of Interest
The authors declare that they have no known competing financial interests or personal relationships that could have appeared to influence the work reported in this paper.
References
- Ballegaard, A.R.; Larsen, J.M.; Rasmussen, P.H.; Untersmayr, E.; Pilegaard, K.; Bogh, K.L. Quinoa (Chenopodium quinoa Willd.) Seeds Increase Intestinal Protein Uptake. Mol. Nutr. Food Res. 2021, 65, e2100102. [Google Scholar] [CrossRef] [PubMed]
- Bazile, D.; Jacobsen, S.E.; Verniau, A. The Global Expansion of Quinoa: Trends and Limits. Front. Plant Sci. 2016, 7, 622. [Google Scholar] [CrossRef] [PubMed]
- Pirzadah, T.B.; Malik, B. Pseudocereals as super foods of 21st century: Recent technological interventions. J. Agric. Food Res. 2020, 2, 100052. [Google Scholar] [CrossRef]
- Pathan, S.; Siddiqui, R.A. Nutritional Composition and Bioactive Components in Quinoa (Chenopodium quinoa Willd.) Greens: A Review. Nutrients 2022, 14, 558. [Google Scholar] [CrossRef]
- Li, F.; Liu, J.; Guo, X.; Yin, L.; Zhang, H.; Wen, R. Genome-wide survey, characterization, and expression analysis of bZIP transcription factors in Chenopodium quinoa. BMC Plant Biol. 2020, 20, 405. [Google Scholar] [CrossRef] [PubMed]
- Zurita-Silva, A.; Fuentes, F.; Zamora, P.; Jacobsen, S.-E.; Schwember, A.R. Breeding quinoa (Chenopodium quinoa Willd.): Potential and perspectives. Mol. Breed. 2014, 34, 13–30. [Google Scholar] [CrossRef]
- Lopez-Marques, R.L.; Norrevang, A.F.; Ache, P.; Moog, M.; Visintainer, D.; Wendt, T.; Osterberg, J.T.; Dockter, C.; Jorgensen, M.E.; Salvador, A.T.; et al. Prospects for the accelerated improvement of the resilient crop quinoa. J. Exp. Bot. 2020, 71, 5333–5347. [Google Scholar] [CrossRef]
- Nowak, V.; Du, J.; Charrondiere, U.R. Assessment of the nutritional composition of quinoa (Chenopodium quinoa Willd.). Food Chem. 2016, 193, 47–54. [Google Scholar] [CrossRef]
- Golicz, A.A.; Steinfort, U.; Arya, H.; Singh, M.B.; Bhalla, P.L. Analysis of the quinoa genome reveals conservation and divergence of the flowering pathways. Funct. Integr. Genom. 2020, 20, 245–258. [Google Scholar] [CrossRef]
- Hinojosa, L.; Sanad, M.; Jarvis, D.E.; Steel, P.; Murphy, K.; Smertenko, A. Impact of heat and drought stress on peroxisome proliferation in quinoa. Plant J. 2019, 99, 1144–1158. [Google Scholar] [CrossRef]
- Ruiz, K.B.; Maldonado, J.; Biondi, S.; Silva, H. RNA-seq Analysis of Salt-Stressed Versus Non Salt-Stressed Transcriptomes of Chenopodium quinoa Landrace R49. Genes 2019, 10, 1042. [Google Scholar] [CrossRef] [PubMed]
- Mariotti, L.; Huarancca Reyes, T.; Ramos-Diaz, J.M.; Jouppila, K.; Guglielminetti, L. Hormonal Regulation in Different Varieties of Chenopodium quinoa Willd. Exposed to Short Acute UV-B Irradiation. Plants 2021, 10, 858. [Google Scholar] [CrossRef] [PubMed]
- Han, H.; Qu, Y.; Wang, Y.; Zhang, Z.; Geng, Y.; Li, Y.; Shao, Q.; Zhang, H.; Ma, C. Transcriptome and Small RNA Sequencing Reveals the Basis of Response to Salinity, Alkalinity and Hypertonia in Quinoa (Chenopodium quinoa Willd.). Int. J. Mol. Sci. 2023, 24, 11789. [Google Scholar] [CrossRef]
- Hosseini, S.S.; Ramezanpour, S.S.; Soltanloo, H.; Seifati, S.E. RNA-seq analysis and reconstruction of gene networks involved in response to salinity stress in quinoa (cv. Titicaca). Sci. Rep. 2023, 13, 7308. [Google Scholar] [CrossRef]
- Jaikishun, S.; Li, W.; Yang, Z.; Song, S. Quinoa: In Perspective of Global Challenges. Agronomy 2019, 9, 176. [Google Scholar] [CrossRef]
- Jarvis, D.E.; Ho, Y.S.; Lightfoot, D.J.; Schmockel, S.M.; Li, B.; Borm, T.J.; Ohyanagi, H.; Mineta, K.; Michell, C.T.; Saber, N.; et al. The genome of Chenopodium quinoa. Nature 2017, 542, 307–312. [Google Scholar] [CrossRef]
- Liu, Y.; Wang, H.; Jiang, Z.; Wang, W.; Xu, R.; Wang, Q.; Zhang, Z.; Li, A.; Liang, Y.; Ou, S.; et al. Genomic basis of geographical adaptation to soil nitrogen in rice. Nature 2021, 590, 600–605. [Google Scholar] [CrossRef]
- Jin, J.; Tian, F.; Yang, D.C.; Meng, Y.Q.; Kong, L.; Luo, J.; Gao, G. PlantTFDB 4.0: Toward a central hub for transcription factors and regulatory interactions in plants. Nucleic Acids Res. 2017, 45, D1040–D1045. [Google Scholar] [CrossRef]
- Li, F.; Guo, X.; Liu, J.; Zhou, F.; Liu, W.; Wu, J.; Zhang, H.; Cao, H.; Su, H.; Wen, R. Genome-Wide Identification, Characterization, and Expression Analysis of the NAC Transcription Factor in Chenopodium quinoa. Genes 2019, 10, 500. [Google Scholar] [CrossRef] [PubMed]
- Yue, H.; Chang, X.; Zhi, Y.; Wang, L.; Xing, G.; Song, W.; Nie, X. Evolution and Identification of the WRKY Gene Family in Quinoa (Chenopodium quinoa). Genes 2019, 10, 131. [Google Scholar] [CrossRef]
- Ren, Y.; Ma, R.; Fan, Y.; Zhao, B.; Cheng, P.; Fan, Y.; Wang, B. Genome-wide identification and expression analysis of the SPL transcription factor family and its response to abiotic stress in Quinoa (Chenopodium quinoa). BMC Genom. 2022, 23, 773. [Google Scholar] [CrossRef]
- Zhao, H.; Cao, H.; Zhang, M.; Deng, S.; Li, T.; Xing, S. Genome-Wide Identification and Characterization of SPL Family Genes in Chenopodium quinoa. Genes 2022, 13, 1455. [Google Scholar] [CrossRef]
- Xue, G.; Fan, Y.; Zheng, C.; Yang, H.; Feng, L.; Chen, X.; Yang, Y.; Yao, X.; Weng, W.; Kong, L.; et al. bHLH transcription factor family identification, phylogeny, and its response to abiotic stress in Chenopodium quinoa. Front. Plant Sci. 2023, 14, 1171518. [Google Scholar] [CrossRef]
- Li, K.; Fan, Y.; Zhou, G.; Liu, X.; Chen, S.; Chang, X.; Wu, W.; Duan, L.; Yao, M.; Wang, R.; et al. Genome-wide identification, phylogenetic analysis, and expression profiles of trihelix transcription factor family genes in quinoa (Chenopodium quinoa Willd.) under abiotic stress conditions. BMC Genom. 2022, 23, 499. [Google Scholar] [CrossRef] [PubMed]
- Liu, Y.; Wang, M.; Huang, Y.; Zhu, P.; Qian, G.; Zhang, Y.; Li, L. Genome-Wide Identification and Analysis of R2R3-MYB Genes Response to Saline-Alkali Stress in Quinoa. Int. J. Mol. Sci. 2023, 24, 9132. [Google Scholar] [CrossRef] [PubMed]
- Xuefen, D.; Wei, X.; Wang, B.; Xiaolin, Z.; Xian, W.; Jincheng, L. Genome-wide identification and expression pattern analysis of quinoa BBX family. PeerJ 2022, 10, e14463. [Google Scholar] [CrossRef] [PubMed]
- Sun, W.; Yu, H.; Ma, Z.; Yuan, Y.; Wang, S.; Yan, J.; Xu, X.; Chen, H. Molecular Evolution and Local Root Heterogeneous Expression of the Chenopodium quinoa ARF Genes Provide Insights into the Adaptive Domestication of Crops in Complex Environments. J. Mol. Evol. 2021, 89, 287–301. [Google Scholar] [CrossRef]
- Shi, P.; Jiang, R.; Li, B.; Wang, D.; Fang, D.; Yin, M.; Yin, M.; Gu, M. Genome-Wide Analysis and Expression Profiles of the VOZ Gene Family in Quinoa (Chenopodium quinoa). Genes 2022, 13, 1695. [Google Scholar] [CrossRef]
- Zhu, X.; Wang, B.; Wei, X. Genome wide identification and expression pattern analysis of the GRAS family in quinoa. Funct. Plant Biol. 2021, 48, 948–962. [Google Scholar] [CrossRef]
- Bartholmes, C.; Hidalgo, O.; Gleissberg, S. Evolution of the YABBY gene family with emphasis on the basal eudicot Eschscholzia californica (Papaveraceae). Plant Biol. 2012, 14, 11–23. [Google Scholar] [CrossRef]
- Sawa, S.; Watanabe, K.; Goto, K.; Liu, Y.G.; Shibata, D.; Kanaya, E.; Morita, E.H.; Okada, K. FILAMENTOUS FLOWER, a meristem and organ identity gene of Arabidopsis, encodes a protein with a zinc finger and HMG-related domains. Genes Dev. 1999, 13, 1079–1088. [Google Scholar] [CrossRef]
- Goldshmidt, A.; Alvarez, J.P.; Bowman, J.L.; Eshed, Y. Signals derived from YABBY gene activities in organ primordia regulate growth and partitioning of Arabidopsis shoot apical meristems. Plant Cell 2008, 20, 1217–1230. [Google Scholar] [CrossRef]
- Stahle, M.I.; Kuehlich, J.; Staron, L.; von Arnim, A.G.; Golz, J.F. YABBYs and the transcriptional corepressors LEUNIG and LEUNIG_HOMOLOG maintain leaf polarity and meristem activity in Arabidopsis. Plant Cell 2009, 21, 3105–3118. [Google Scholar] [CrossRef] [PubMed]
- Bowman, J.L.; Smyth, D.R. CRABS CLAW, a gene that regulates carpel and nectary development in Arabidopsis, encodes a novel protein with zinc finger and helix-loop-helix domains. Development 1999, 126, 2387–2396. [Google Scholar] [CrossRef] [PubMed]
- Villanueva, J.M.; Broadhvest, J.; Hauser, B.A.; Meister, R.J.; Schneitz, K.; Gasser, C.S. INNER NO OUTER regulates abaxial- adaxial patterning in Arabidopsis ovules. Genes Dev. 1999, 13, 3160–3169. [Google Scholar] [CrossRef] [PubMed]
- Sarojam, R.; Sappl, P.G.; Goldshmidt, A.; Efroni, I.; Floyd, S.K.; Eshed, Y.; Bowman, J.L. Differentiating Arabidopsis shoots from leaves by combined YABBY activities. Plant Cell 2010, 22, 2113–2130. [Google Scholar] [CrossRef] [PubMed]
- Toriba, T.; Harada, K.; Takamura, A.; Nakamura, H.; Ichikawa, H.; Suzaki, T.; Hirano, H.Y. Molecular characterization the YABBY gene family in Oryza sativa and expression analysis of OsYABBY1. Mol. Genet. Genom. 2007, 277, 457–468. [Google Scholar] [CrossRef]
- Buttar, Z.A.; Yang, Y.; Sharif, R.; Nan Wu, S.; Xie, Y.; Wang, C. Genome Wide Identification, Characterization, and Expression Analysis of YABBY-Gene Family in WHEAT (Triticum aestivum L.). Agronomy 2020, 10, 1189. [Google Scholar] [CrossRef]
- Hao, L.; Zhang, J.; Shi, S.; Li, P.; Li, D.; Zhang, T.; Guo, H. Identification and expression profiles of the YABBY transcription factors in wheat. PeerJ 2022, 10, e12855. [Google Scholar] [CrossRef]
- Zhang, T.; Wu, A.; Hu, X.; Deng, Q.; Ma, Z.; Su, L. Comprehensive study of rice YABBY gene family: Evolution, expression and interacting proteins analysis. PeerJ 2023, 11, e14783. [Google Scholar] [CrossRef]
- Yamaguchi, T.; Nagasawa, N.; Kawasaki, S.; Matsuoka, M.; Nagato, Y.; Hirano, H.Y. The YABBY gene DROOPING LEAF regulates carpel specification and midrib development in Oryza sativa. Plant Cell 2004, 16, 500–509. [Google Scholar] [CrossRef] [PubMed]
- Liu, H.L.; Xu, Y.Y.; Xu, Z.H.; Chong, K. A rice YABBY gene, OsYABBY4, preferentially expresses in developing vascular tissue. Dev. Genes Evol. 2007, 217, 629–637. [Google Scholar] [CrossRef] [PubMed]
- Juarez, M.T.; Twigg, R.W.; Timmermans, M.C. Specification of adaxial cell fate during maize leaf development. Development 2004, 131, 4533–4544. [Google Scholar] [CrossRef] [PubMed]
- Zhao, W.; Su, H.Y.; Song, J.; Zhao, X.Y.; Zhang, X.S. Ectopic expression of TaYAB1, a member of YABBY gene family in wheat, causes the partial abaxialization of the adaxial epidermises of leaves and arrests the development of shoot apical meristem in Arabidopsis. Plant Sci. 2006, 170, 364–371. [Google Scholar] [CrossRef]
- Strable, J.; Wallace, J.G.; Unger-Wallace, E.; Briggs, S.; Bradbury, P.J.; Buckler, E.S.; Vollbrecht, E. Maize YABBY Genes drooping leaf1 and drooping leaf2 Regulate Plant Architecture. Plant Cell 2017, 29, 1622–1641. [Google Scholar] [CrossRef]
- Strable, J.; Vollbrecht, E. Maize YABBY genes drooping leaf1 and drooping leaf2 regulate floret development and floral meristem determinacy. Development 2019, 146, dev171181. [Google Scholar] [CrossRef] [PubMed]
- Tanaka, W.; Toriba, T.; Ohmori, Y.; Yoshida, A.; Kawai, A.; Mayama-Tsuchida, T.; Ichikawa, H.; Mitsuda, N.; Ohme-Takagi, M.; Hirano, H.Y. The YABBY gene TONGARI-BOUSHI1 is involved in lateral organ development and maintenance of meristem organization in the rice spikelet. Plant Cell 2012, 24, 80–95. [Google Scholar] [CrossRef]
- Tanaka, W.; Toriba, T.; Hirano, H.Y. Three TOB1-related YABBY genes are required to maintain proper function of the spikelet and branch meristems in rice. New Phytol. 2017, 215, 825–839. [Google Scholar] [CrossRef]
- Lin, Z.; Li, X.; Shannon, L.M.; Yeh, C.T.; Wang, M.L.; Bai, G.; Peng, Z.; Li, J.; Trick, H.N.; Clemente, T.E.; et al. Parallel domestication of the Shattering1 genes in cereals. Nat. Genet. 2012, 44, 720–724. [Google Scholar] [CrossRef]
- Yu, Y.; Hu, H.; Voytas, D.F.; Doust, A.N.; Kellogg, E.A. The YABBY gene SHATTERING1 controls activation rather than patterning of the abscission zone in Setaria viridis. New Phytol. 2023, 240, 846–862. [Google Scholar] [CrossRef]
- Dai, M.; Zhao, Y.; Ma, Q.; Hu, Y.; Hedden, P.; Zhang, Q.; Zhou, D.X. The rice YABBY1 gene is involved in the feedback regulation of gibberellin metabolism. Plant Physiol. 2007, 144, 121–133. [Google Scholar] [CrossRef] [PubMed]
- Zhao, S.P.; Lu, D.; Yu, T.F.; Ji, Y.J.; Zheng, W.J.; Zhang, S.X.; Chai, S.C.; Chen, Z.Y.; Cui, X.Y. Genome-wide analysis of the YABBY family in soybean and functional identification of GmYABBY10 involvement in high salt and drought stresses. Plant Physiol. Biochem. 2017, 119, 132–146. [Google Scholar] [CrossRef] [PubMed]
- Li, Z.; Li, G.; Cai, M.; Priyadarshani, S.; Aslam, M.; Zhou, Q.; Huang, X.; Wang, X.; Liu, Y.; Qin, Y. Genome-Wide Analysis of the YABBY Transcription Factor Family in Pineapple and Functional Identification of AcYABBY4 Involvement in Salt Stress. Int. J. Mol. Sci. 2019, 20, 5863. [Google Scholar] [CrossRef]
- Mazhar, H.S.; Shafiq, M.; Ali, H.; Ashfaq, M.; Anwar, A.; Tabassum, J.; Ali, Q.; Jilani, G.; Awais, M.; Sahu, R.; et al. Genome-Wide Identification, and In-Silico Expression Analysis of YABBY Gene Family in Response to Biotic and Abiotic Stresses in Potato (Solanum tuberosum). Genes 2023, 14, 824. [Google Scholar] [CrossRef] [PubMed]
- Yang, Z.; Gong, Q.; Wang, L.; Jin, Y.; Xi, J.; Li, Z.; Qin, W.; Yang, Z.; Lu, L.; Chen, Q.; et al. Genome-Wide Study of YABBY Genes in Upland Cotton and Their Expression Patterns under Different Stresses. Front. Genet. 2018, 9, 33. [Google Scholar] [CrossRef] [PubMed]
- Siegfried, K.R.; Eshed, Y.; Baum, S.F.; Otsuga, D.; Drews, G.N.; Bowman, J.L. Members of the YABBY gene family specify abaxial cell fate in Arabidopsis. Development 1999, 126, 4117–4128. [Google Scholar] [CrossRef]
- Bowman, J.L. The YABBY gene family and abaxial cell fate. Curr. Opin. Plant Biol. 2000, 3, 17–22. [Google Scholar] [CrossRef]
- Huang, Z.; Van Houten, J.; Gonzalez, G.; Xiao, H.; van der Knaap, E. Genome-wide identification, phylogeny and expression analysis of SUN, OFP and YABBY gene family in tomato. Mol. Genet. Genom. 2013, 288, 111–129. [Google Scholar] [CrossRef]
- Zhang, T.; Li, C.; Li, D.; Liu, Y.; Yang, X. Roles of YABBY transcription factors in the modulation of morphogenesis, development, and phytohormone and stress responses in plants. J. Plant Res. 2020, 133, 751–763. [Google Scholar] [CrossRef]
- Zhang, S.; Wang, L.; Sun, X.; Li, Y.; Yao, J.; van Nocker, S.; Wang, X. Genome-Wide Analysis of the YABBY Gene Family in Grapevine and Functional Characterization of VvYABBY4. Front. Plant Sci. 2019, 10, 1207. [Google Scholar] [CrossRef]
- Liu, H.; Ye, H.; Wang, J.; Chen, S.; Li, M.; Wang, G.; Hou, N.; Zhao, P. Genome-Wide Identification and Characterization of YABBY Gene Family in Juglans regia and Juglans mandshurica. Agronomy 2022, 12, 1914. [Google Scholar] [CrossRef]
- Yamada, T.; Yokota, S.; Hirayama, Y.; Imaichi, R.; Kato, M.; Gasser, C.S. Ancestral expression patterns and evolutionary diversification of YABBY genes in angiosperms. Plant J. 2011, 67, 26–36. [Google Scholar] [CrossRef] [PubMed]
- Finet, C.; Floyd, S.K.; Conway, S.J.; Zhong, B.; Scutt, C.P.; Bowman, J.L. Evolution of the YABBY gene family in seed plants. Evol. Dev. 2016, 18, 116–126. [Google Scholar] [CrossRef]
- Eckardt, N.A. YABBY genes and the development and origin of seed plant leaves. Plant Cell 2010, 22, 2103. [Google Scholar] [CrossRef] [PubMed]
- Evkaikina, A.I.; Berke, L.; Romanova, M.A.; Proux-Wera, E.; Ivanova, A.N.; Rydin, C.; Pawlowski, K.; Voitsekhovskaja, O.V. The Huperzia selago Shoot Tip Transcriptome Sheds New Light on the Evolution of Leaves. Genome Biol. Evol. 2017, 9, 2444–2460. [Google Scholar] [CrossRef] [PubMed]
- Yamaguchi, T.; Nukazuka, A.; Tsukaya, H. Leaf adaxial-abaxial polarity specification and lamina outgrowth: Evolution and development. Plant Cell Physiol. 2012, 53, 1180–1194. [Google Scholar] [CrossRef] [PubMed]
- Pelaz, S.; Tapia-Lopez, R.; Alvarez-Buylla, E.R.; Yanofsky, M.F. Conversion of leaves into petals in Arabidopsis. Curr. Biol. 2001, 11, 182–184. [Google Scholar] [CrossRef]
- Chen, S.; Hou, J.; Fu, Y.; Li, H. Genome-wide identification of YABBY transcription factors in Brachypodium distachyon and functional characterization of Bd DROOPING LEAF. Plant Physiol. Biochem. 2022, 185, 13–24. [Google Scholar] [CrossRef]
- Hou, H.; Wu, P.; Gao, L.; Zhang, C.; Hou, X. Characterization and expression profile analysis of YABBY family genes in Pak-choi (Brassica rapa ssp. chinensis) under abiotic stresses and hormone treatments. Plant Growth Regul. 2019, 87, 421–432. [Google Scholar] [CrossRef]
- Inal, B.; Buyuk, I.; Ilhan, E.; Aras, S. Genome-wide analysis of Phaseolus vulgaris C2C2-YABBY transcription factors under salt stress conditions. 3 Biotech 2017, 7, 302. [Google Scholar] [CrossRef]
- Zhao, S.; Zhang, Y.; Tan, M.; Jiao, J.; Zhang, C.; Wu, P.; Feng, K.; Li, L. Identification of YABBY Transcription Factors and Their Function in ABA and Salinity Response in Nelumbo nucifera. Plants 2023, 12, 380. [Google Scholar] [CrossRef] [PubMed]
- Huang, J.; Chen, G.Z.; Ahmad, S.; Wang, Q.; Tu, S.; Shi, X.L.; Hao, Y.; Zhou, Y.Z.; Lan, S.R.; Liu, Z.J.; et al. Identification, Molecular Characteristics, and Evolution of YABBY Gene Family in Melastoma dodecandrum. Int. J. Mol. Sci. 2023, 24, 4174. [Google Scholar] [CrossRef] [PubMed]
- Kong, L.; Sun, J.; Jiang, Z.; Ren, W.; Wang, Z.; Zhang, M.; Liu, X.; Wang, L.; Ma, W.; Xu, J. Identification and expression analysis of YABBY family genes in Platycodon grandiflorus. Plant Signal. Behav. 2023, 18, 2163069. [Google Scholar] [CrossRef] [PubMed]
- Xia, J.; Wang, D.; Peng, Y.; Wang, W.; Wang, Q.; Xu, Y.; Li, T.; Zhang, K.; Li, J.; Xu, X. Genome-Wide Analysis of the YABBY Transcription Factor Family in Rapeseed (Brassica napus L.). Genes 2021, 12, 981. [Google Scholar] [CrossRef]
Disclaimer/Publisher’s Note: The statements, opinions and data contained in all publications are solely those of the individual author(s) and contributor(s) and not of MDPI and/or the editor(s). MDPI and/or the editor(s) disclaim responsibility for any injury to people or property resulting from any ideas, methods, instructions or products referred to in the content. |
© 2023 by the authors. Licensee MDPI, Basel, Switzerland. This article is an open access article distributed under the terms and conditions of the Creative Commons Attribution (CC BY) license (https://creativecommons.org/licenses/by/4.0/).