Genomic Characterization by Whole-Exome Sequencing of Hypermobility Spectrum Disorder
Abstract
:1. Introduction
2. Materials and Methods
2.1. Data
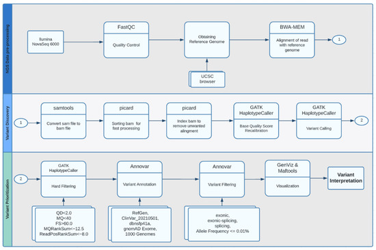
2.2. WES Analysis Workflow
2.2.1. Quality Control and Pre-Processing
2.2.2. Variant Calling
2.2.3. Variant Annotation and Visualization
2.3. Functional Enrichment Analysis
2.4. Ingenuity Pathway Analysis
2.5. Gene Expression Profiling
3. Results
3.1. Whole-Exome Sequencing
3.1.1. Analysis of Variants
3.1.2. Other Variants of Potential Interest
3.2. Functional Enrichment Analysis
3.3. Ingenuity Pathway Analysis
3.3.1. Core Analysis by IPA
3.3.2. Network Analysis
3.4. Comparison of Exome Results in HSD with Published Studies
3.4.1. Comparison with the Matrisome
3.4.2. Comparison with Differentially Expressed Genes in Skin Fibroblasts of Patients with JHS/hEDS
3.4.3. Comparison with the Proteome Profiling in Dermal Myofibroblast of Patients with hEDS
4. Discussion
Supplementary Materials
Author Contributions
Funding
Institutional Review Board Statement
Informed Consent Statement
Data Availability Statement
Acknowledgments
Conflicts of Interest
References
- Tinkle, B.T. Symptomatic joint hypermobility. Best Pract. Res. Clin. Rheumatol. 2020, 34, 101508. [Google Scholar] [CrossRef]
- Malek, S.; Reinhold, E.J.; Pearce, G.S. The Beighton Score as a measure of generalised joint hypermobility. Rheumatol. Int. 2021, 41, 1707–1716. [Google Scholar] [CrossRef] [PubMed]
- Hakim, A.; Graham, R. “Joint hypermobility.” Best practice & research. Clin. Rheumatol. 2003, 17, 989–1004. [Google Scholar]
- Malfait, F.; Castori, M.; Francomano, C.A.; Giunta, C.; Kosho, T.; Byers, P.H. The Ehlers–Danlos syndromes. Nat. Rev. Dis. Primer 2020, 6, 64. [Google Scholar] [CrossRef]
- Eseonu, K.C.; Payne, K.; Ward, S.; Fakouri, B.; Panchmatia, J.R. Chronic Low Back Pain Occurring in Association With Hypermobility Spectrum Disorder and Ehlers-Danlos Syndrome. Int. J. Spine Surg. 2021, 15, 449–457. [Google Scholar] [CrossRef] [PubMed]
- Parkes Weber, F. Ehlers-Danlos Syndrome. Proc. R. Soc. Med. 1936, 30, 30–31. [Google Scholar]
- Parapia, L.A.; Jackson, C. Ehlers-Danlos syndrome—A historical review. Br. J. Haematol. 2008, 141, 32–35. [Google Scholar] [CrossRef] [PubMed]
- Beighton, P.; Paepe, A.D.; Steinmann, B.; Tsipouras, P.; Wenstrup, R.J. Ehlers-Danlos syndromes: Revised nosology, Villefranche, 1997. Am. J. Med. Genet. 1998, 77, 31–37. [Google Scholar] [CrossRef]
- Bloom, L.; Byers, P.; Francomano, C.; Tinkle, B.; Malfait, F.; on behalf of the Steering Committee of The International Consortium on the Ehlers-Danlos Syndromes. The international consortium on the Ehlers-Danlos syndromes. Am. J. Med. Genet. C Semin. Med. Genet. 2017, 175, 5–7. [Google Scholar] [CrossRef] [Green Version]
- Malfait, F.; Francomano, C.; Byers, P.; Belmont, J.; Berglund, B.; Black, J.; Bloom, L.; Bowen, J.M.; Brady, A.F.; Burrows, N.P.; et al. The 2017 international classification of the Ehlers-Danlos syndromes. Am. J. Med. Genet. C Semin. Med. Genet. 2017, 175, 8–26. [Google Scholar] [CrossRef] [Green Version]
- Castori, M.; Colombi, M. Generalized joint hypermobility, joint hypermobility syndrome and Ehlers-Danlos syndrome, hypermobility type. Am. J. Med. Genet. C Semin. Med. Genet. 2015, 169, 1–5. [Google Scholar] [CrossRef] [PubMed]
- Li, H.; Durbin, R. Fast and accurate short read alignment with Burrows-Wheeler transform. Bioinformatics 2009, 25, 1754–1760. [Google Scholar] [CrossRef] [PubMed] [Green Version]
- Robinson, P.; Piro, R.M.; Jäger, M. Computational Exome and Genome Analysis, 1st ed.; Chapman & Hall/CRC Computational Biology Serie; Chapman and Hall/CRC: Oxfordshire, UK, 2017; ISBN 978-1-4987-7598-4. [Google Scholar]
- Li, H.; Handsaker, B.; Wysoker, A.; Fennell, T.; Ruan, J.; Homer, N.; Marth, G.; Abecasis, G.; Durbin, R. 1000 Genome Project Data Processing Subgroup The Sequence Alignment/Map format and SAMtools. Bioinformatics 2009, 25, 2078–2079. [Google Scholar] [CrossRef] [PubMed] [Green Version]
- McKenna, A.; Hanna, M.; Banks, E.; Sivachenko, A.; Cibulskis, K.; Kernytsky, A.; Garimella, K.; Altshuler, D.; Gabriel, S.; Daly, M.; et al. The Genome Analysis Toolkit: A MapReduce framework for analyzing next-generation DNA sequencing data. Genome Res. 2010, 20, 1297–1303. [Google Scholar] [CrossRef] [Green Version]
- DePristo, M.A.; Banks, E.; Poplin, R.; Garimella, K.V.; Maguire, J.R.; Hartl, C.; Philippakis, A.A.; del Angel, G.; Rivas, M.A.; Hanna, M.; et al. A framework for variation discovery and genotyping using next-generation DNA sequencing data. Nat. Genet. 2011, 43, 491–498. [Google Scholar] [CrossRef] [PubMed]
- Andrew, S. FastQC: A Quality Control Tool for High Throughput Sequence Data. Available online: http://www.bioinformatics.babraham.ac.uk/projects/fastqc/ (accessed on 10 October 2021).
- Bolger, A.M.; Lohse, M.; Usadel, B. Trimmomatic: A flexible trimmer for Illumina sequence data. Bioinformatics 2014, 30, 2114–2120. [Google Scholar] [CrossRef] [PubMed] [Green Version]
- Broad Institute. “Picard Toolkit.” 2019. Broad Institute, GitHub Repository. Available online: https://broadinstitute.github.io/picard/ (accessed on 14 October 2021).
- Poplin, R.; Ruano-Rubio, V.; DePristo, M.A.; Fennell, T.J.; Carneiro, M.O.; Van der Auwera, G.A.; Kling, D.E.; Gauthier, L.D.; Levy-Moonshine, A.; Roazen, D.; et al. Scaling Accurate Genetic Variant Discovery to Tens of Thousands of Samples. Genomics 2017. [Google Scholar] [CrossRef] [Green Version]
- Wang, K.; Li, M.; Hakonarson, H. ANNOVAR: Functional annotation of genetic variants from high-throughput sequencing data. Nucleic Acids Res. 2010, 38, e164. [Google Scholar] [CrossRef]
- Mayakonda, A.; Lin, D.-C.; Assenov, Y.; Plass, C.; Koeffler, H.P. Maftools: Efficient and comprehensive analysis of somatic variants in cancer. Genome Res. 2018, 28, 1747–1756. [Google Scholar] [CrossRef] [Green Version]
- Raudvere, U.; Kolberg, L.; Kuzmin, I.; Arak, T.; Adler, P.; Peterson, H.; Vilo, J. g:Profiler: A web server for functional enrichment analysis and conversions of gene lists (2019 update). Nucleic Acids Res. 2019, 47, W191–W198. [Google Scholar] [CrossRef] [Green Version]
- Ashburner, M.; Ball, C.A.; Blake, J.A.; Botstein, D.; Butler, H.; Cherry, J.M.; Davis, A.P.; Dolinski, K.; Dwight, S.S.; Eppig, J.T.; et al. Gene Ontology: Tool for the unification of biology. Nat. Genet. 2000, 25, 25–29. [Google Scholar] [CrossRef] [PubMed] [Green Version]
- Kanehisa, M.; Goto, S. KEGG: Kyoto Encyclopedia of Genes and Genomes. Nucleic Acid Res. 2000, 28, 27–30. [Google Scholar] [CrossRef] [PubMed]
- Gillespie, M.; Jassal, B.; Stephan, R.; Milacic, M.; Rothfels, K.; Senff-Ribeiro, A.; Griss, J.; Sevilla, C.; Matthews, L.; Gong, C.; et al. The reactome pathway knowledgebase 2022. Nucleic Acids Res. 2022, 50, D687–D692. [Google Scholar] [CrossRef] [PubMed]
- Martens, M.; Ammar, A.; Riutta, A.; Waagmeester, A.; Slenter, D.N.; Hanspers, K.; Miller, R.A.; Digles, D.; Lopes, E.N.; Ehrhart, F.; et al. WikiPathways: Connecting communities. Nucleic Acids Res. 2021, 49, D613–D621. [Google Scholar] [CrossRef]
- Krämer, A.; Green, J.; Pollard, J.; Tugendreich, S. Causal analysis approaches in Ingenuity Pathway Analysis. Bioinformatics 2014, 30, 523–530. [Google Scholar] [CrossRef]
- Irizarry, R.A. Exploration, normalization, and summaries of high density oligonucleotide array probe level data. Biostatistics 2003, 4, 249–264. [Google Scholar] [CrossRef] [Green Version]
- Bolstad, B.M.; Irizarry, R.A.; Astrand, M.; Speed, T.P. A comparison of normalization methods for high density oligonucleotide array data based on variance and bias. Bioinformatics 2003, 19, 185–193. [Google Scholar] [CrossRef] [Green Version]
- Ritchie, M.E.; Phipson, B.; Wu, D.; Hu, Y.; Law, C.W.; Shi, W.; Smyth, G.K. limma powers differential expression analyses for RNA-sequencing and microarray studies. Nucleic Acids Res. 2015, 43, e47. [Google Scholar] [CrossRef]
- Smyth, G.K. Linear Models and Empirical Bayes Methods for Assessing Differential Expression in Microarray Experiments. Stat. Appl. Genet. Mol. Biol. 2004, 3, 1–25. [Google Scholar] [CrossRef]
- Hynes, R.O.; Naba, A. Overview of the Matrisome--An Inventory of Extracellular Matrix Constituents and Functions. Cold Spring Harb. Perspect. Biol. 2012, 4, a004903. [Google Scholar] [CrossRef] [Green Version]
- Naba, A.; Clauser, K.R.; Ding, H.; Whittaker, C.A.; Carr, S.A.; Hynes, R.O. The extracellular matrix: Tools and insights for the “omics” era. Matrix Biol. 2016, 49, 10–24. [Google Scholar] [CrossRef] [PubMed]
- Manzoni, C.; Kia, D.A.; Vandrovcova, J.; Hardy, J.; Wood, N.W.; Lewis, P.A.; Ferrari, R. Genome, transcriptome and proteome: The rise of omics data and their integration in biomedical sciences. Brief. Bioinform. 2018, 19, 286–302. [Google Scholar] [CrossRef]
- Olivier, M.; Asmis, R.; Hawkins, G.A.; Howard, T.D.; Cox, L.A. The Need for Multi-Omics Biomarker Signatures in Precision Medicine. Int. J. Mol. Sci. 2019, 20, 4781. [Google Scholar] [CrossRef] [PubMed] [Green Version]
- Chiarelli; Ritelli; Zoppi; Colombi Cellular and Molecular Mechanisms in the Pathogenesis of Classical, Vascular, and Hypermobile Ehlers—Danlos Syndromes. Genes 2019, 10, 609. [CrossRef] [PubMed] [Green Version]
- Pratt, W.S.; Crawley, S.; Hicks, J.; Ho, J.; Nash, M.; Kim, Y.S.; Gum, J.R.; Swallow, D.M. Multiple Transcripts of MUC3: Evidence for Two Genes, MUC3A and MUC3B. Biochem. Biophys. Res. Commun. 2000, 275, 916–923. [Google Scholar] [CrossRef]
- Su, W.; Feng, B.; Hu, L.; Guo, X.; Yu, M. MUC3A promotes the progression of colorectal cancer through the PI3K/Akt/mTOR pathway. BMC Cancer 2022, 22, 602. [Google Scholar] [CrossRef]
- Choudhary, A.; Fikree, A.; Aziz, Q. Overlap between irritable bowel syndrome and hypermobile Ehlers–Danlos syndrome: An unexplored clinical phenotype? Am. J. Med. Genet. C Semin. Med. Genet. 2021, 187, 561–569. [Google Scholar] [CrossRef]
- Weiner, I.D.; Verlander, J.W. Ammonia transport in the kidney by Rhesus glycoproteins. Am. J. Physiol.-Ren. Physiol. 2014, 306, F1107–F1120. [Google Scholar] [CrossRef] [Green Version]
- Nicholson, L.L.; Simmonds, J.; Pacey, V.; De Wandele, I.; Rombaut, L.; Williams, C.M.; Chan, C. International Perspectives on Joint Hypermobility: A Synthesis of Current Science to Guide Clinical and Research Directions. JCR J. Clin. Rheumatol. 2022. publish ahead of print. [Google Scholar] [CrossRef]
- Querques, F.; D’Agostino, A.; Cozzolino, C.; Cozzuto, L.; Lombardo, B.; Leggiero, E.; Ruosi, C.; Pastore, L. Identification of a Novel Transcription Factor Required for Osteogenic Differentiation of Mesenchymal Stem Cells. Stem Cells Dev. 2019, 28, 370–383. [Google Scholar] [CrossRef]
- Gibitova, E.A.; Dobrynin, P.V.; Pomerantseva, E.A.; Musatova, E.V.; Kostareva, A.; Evsyukov, I.; Rychkov, S.Y.; Zhukova, O.V.; Naumova, O.Y.; Grigorenko, E.L. A Study of the Genomic Variations Associated with Autistic Spectrum Disorders in a Russian Cohort of Patients Using Whole-Exome Sequencing. Genes 2022, 13, 920. [Google Scholar] [CrossRef] [PubMed]
- Glans, M.R.; Thelin, N.; Humble, M.B.; Elwin, M.; Bejerot, S. The Relationship Between Generalised Joint Hypermobility and Autism Spectrum Disorder in Adults: A Large, Cross-Sectional, Case Control Comparison. Front. Psychiatry 2022, 12, 803334. [Google Scholar] [CrossRef] [PubMed]
- Zhou, J.; Kang, X.; An, H.; Lv, Y.; Liu, X. The function and pathogenic mechanism of filamin A. Gene 2021, 784, 145575. [Google Scholar] [CrossRef]
- Ieda, D.; Hori, I.; Nakamura, Y.; Ohshita, H.; Negishi, Y.; Shinohara, T.; Hattori, A.; Kato, T.; Inukai, S.; Kitamura, K.; et al. A novel truncating mutation in FLNA causes periventricular nodular heterotopia, Ehlers-Danlos-like collagenopathy and macrothrombocytopenia. Brain Dev. 2018, 40, 489–492. [Google Scholar] [CrossRef] [PubMed]
- Krakow, D.; Robertson, S.P.; King, L.M.; Morgan, T.; Sebald, E.T.; Bertolotto, C.; Wachsmann-Hogiu, S.; Acuna, D.; Shapiro, S.S.; Takafuta, T.; et al. Mutations in the gene encoding filamin B disrupt vertebral segmentation, joint formation and skeletogenesis. Nat. Genet. 2004, 36, 405–410. [Google Scholar] [CrossRef]
- Giampietro, P.F. 50 Years Ago in T J P. J. Pediatr. 2021, 229, 94. [Google Scholar] [CrossRef]
- Haridas, D.; Ponnusamy, M.P.; Chugh, S.; Lakshmanan, I.; Seshacharyulu, P.; Batra, S.K. MUC16: Molecular analysis and its functional implications in benign and malignant conditions. FASEB J. 2014, 28, 4183–4199. [Google Scholar] [CrossRef]
- Lee, D.-H.; Choi, S.; Park, Y.; Jin, H. Mucin1 and Mucin16: Therapeutic Targets for Cancer Therapy. Pharmaceuticals 2021, 14, 1053. [Google Scholar] [CrossRef]
- Syx, D.; Symoens, S.; Steyaert, W.; De Paepe, A.; Coucke, P.J.; Malfait, F. Ehlers-Danlos Syndrome, Hypermobility Type, Is Linked to Chromosome 8p22–8p21.1 in an Extended Belgian Family. Dis. Markers 2015, 2015, 828970. [Google Scholar] [CrossRef] [Green Version]
- Petrou, P.; Makrygiannis, A.K.; Chalepakis, G. The Fras1/Frem Family of Extracellular Matrix Proteins: Structure, Function, and Association with Fraser Syndrome and the Mouse bleb Phenotype. Connect. Tissue Res. 2008, 49, 277–282. [Google Scholar] [CrossRef]
- Bouaoud, J.; Olivetto, M.; Testelin, S.; Dakpe, S.; Bettoni, J.; Devauchelle, B. Fraser syndrome: Review of the literature illustrated by a historical adult case. Int. J. Oral Maxillofac. Surg. 2020, 49, 1245–1253. [Google Scholar] [CrossRef] [PubMed]
- Du, H.; Wang, H.; Kong, F.; Wu, M.; Chen, W.; Lyu, J.; Zhou, S.; Yang, R. Identification and Comprehensive Analysis of FREM2 Mutation as a Potential Prognostic Biomarker in Colorectal Cancer. Front. Mol. Biosci. 2022, 9, 839617. [Google Scholar] [CrossRef] [PubMed]
- Chiarelli, N.; Carini, G.; Zoppi, N.; Dordoni, C.; Ritelli, M.; Venturini, M.; Castori, M.; Colombi, M. Transcriptome-Wide Expression Profiling in Skin Fibroblasts of Patients with Joint Hypermobility Syndrome/Ehlers-Danlos Syndrome Hypermobility Type. PLoS ONE 2016, 11, e0161347. [Google Scholar] [CrossRef] [Green Version]
- Lamandé, S.R.; Bateman, J.F. Genetic Disorders of the Extracellular Matrix. Anat. Rec. 2020, 303, 1527–1542. [Google Scholar] [CrossRef] [PubMed]
- Malek, S.; Köster, D.V. The Role of Cell Adhesion and Cytoskeleton Dynamics in the Pathogenesis of the Ehlers-Danlos Syndromes and Hypermobility Spectrum Disorders. Front. Cell Dev. Biol. 2021, 9, 649082. [Google Scholar] [CrossRef] [PubMed]
- Mohammed, F.; Trieber, C.; Overduin, M.; Chidgey, M. Molecular mechanism of intermediate filament recognition by plakin proteins. Biochim. Biophys. Acta BBA—Mol. Cell Res. 2020, 1867, 118801. [Google Scholar] [CrossRef]
- Castori, M.; Sperduti, I.; Celletti, C.; Camerota, F.; Grammatico, P. Symptom and joint mobility progression in the joint hypermobility syndrome (Ehlers-Danlos syndrome, hypermobility type). Clin Exp Rheumatol 2011, 29, 998–1005. [Google Scholar] [PubMed]
- Barrett, T.; Edgar, R. [19] Gene Expression Omnibus: Microarray Data Storage, Submission, Retrieval, and Analysis. In Methods in Enzymology; Elsevier: Amsterdam, The Netherlands, 2006; Volume 411, pp. 352–369. ISBN 978-0-12-182816-5. [Google Scholar]
- Chiarelli, N.; Zoppi, N.; Ritelli, M.; Venturini, M.; Capitanio, D.; Gelfi, C.; Colombi, M. Biological insights in the pathogenesis of hypermobile Ehlers-Danlos syndrome from proteome profiling of patients’ dermal myofibroblasts. Biochim. Biophys. Acta BBA—Mol. Basis Dis. 2021, 1867, 166051. [Google Scholar] [CrossRef]
- Eni-Aganga, I.; Lanaghan, Z.M.; Balasubramaniam, M.; Dash, C.; Pandhare, J. PROLIDASE: A Review from Discovery to its Role in Health and Disease. Front. Mol. Biosci. 2021, 8, 723003. [Google Scholar] [CrossRef]








| Phenotype | S1 | S2 | S3 | S4 | S5 |
|---|---|---|---|---|---|
| Sex | F | F | M | F | M |
| Age | 13 | 49 | 25 | 19 | 70 |
| Family history | + | + | + | + | + |
| The Five-Point Questionnaire, 5PQ [1] | + | + | + | + | + |
| Beighton Score | 6/9 | 6/9 | 7/9 | 7/9 | 6/9 |
| Gene | Sample | Exon | Ref | Alt | txChange | aaChange | Variant Class |
|---|---|---|---|---|---|---|---|
| MUC3A | All | exon 2 | C | T | c.C7484T | p.S2495L | Missense_Mutation |
| RHBG | All | exon9 | - | C | c.1265dup | p.D425Rfs*18 | Frame_Shift_Ins |
| ZNF717 | All | exon 4 | T | C | c.A191G | p.Y64C | Missense_Mutation |
| S1, S4 | exon 5 | G | C | c.C2146G | p.Q716E | Missense_Mutation | |
| S1, S4 | exon 5 | C | A | c.G1832T | p.R611I | Missense_Mutation |
| Sample | Ref > Alt | Genotype | Gene Function | Reference Gene | Exonic Function | avsnp150 |
|---|---|---|---|---|---|---|
| S1 | A > G | het | exonic | DPYD | nonsyn SNV | rs1801265 |
| C > T | het | exonic | ATP6V0A2 | syn SNV | rs138886791 | |
| C > T | het | exonic | FBLN5 | syn SNV | rs746630839 | |
| C > T | het | exonic | FBN1 | nonsyn SNV | rs146726731 | |
| S2 | G > A | het | exonic | SON | syn SNV | rs61746013 |
| S3 | - > A | het | splicing | COL12A1 | - | |
| C > T | het | exonic | C1S | syn SNV | rs148573885 | |
| G > A | het | exonic | CREBBP | nonsyn SNV | rs772991403 | |
| G > T | het | exonic | SON | nonsyn SNV | rs142482063 | |
| A > G | het | exonic | SON | syn SNV | rs144018038 | |
| S4 | A > G | het | exonic | DPYD | nonsyn SNV | rs1801265 |
| C > T | het | exonic | NOTCH3 | nonsyn SNV | rs199620476 | |
| S5 | C > T | het | exonic | CREBBP | syn SNV | rs61754523 |
Publisher’s Note: MDPI stays neutral with regard to jurisdictional claims in published maps and institutional affiliations. |
© 2022 by the authors. Licensee MDPI, Basel, Switzerland. This article is an open access article distributed under the terms and conditions of the Creative Commons Attribution (CC BY) license (https://creativecommons.org/licenses/by/4.0/).
Share and Cite
Alanis-Funes, G.J.; Lira-Albarrán, S.; Hernández-Pérez, J.; Garza-Elizondo, M.A.; Ortíz-López, R.; Elizondo, C.V.; Rojas-Martinez, A.; Chávez-Santoscoy, R.A.; Rangel-Escareño, C. Genomic Characterization by Whole-Exome Sequencing of Hypermobility Spectrum Disorder. Genes 2022, 13, 1269. https://doi.org/10.3390/genes13071269
Alanis-Funes GJ, Lira-Albarrán S, Hernández-Pérez J, Garza-Elizondo MA, Ortíz-López R, Elizondo CV, Rojas-Martinez A, Chávez-Santoscoy RA, Rangel-Escareño C. Genomic Characterization by Whole-Exome Sequencing of Hypermobility Spectrum Disorder. Genes. 2022; 13(7):1269. https://doi.org/10.3390/genes13071269
Chicago/Turabian StyleAlanis-Funes, Gerardo J., Saúl Lira-Albarrán, Jesús Hernández-Pérez, Mario A. Garza-Elizondo, Rocío Ortíz-López, César V. Elizondo, Augusto Rojas-Martinez, Rocío A. Chávez-Santoscoy, and Claudia Rangel-Escareño. 2022. "Genomic Characterization by Whole-Exome Sequencing of Hypermobility Spectrum Disorder" Genes 13, no. 7: 1269. https://doi.org/10.3390/genes13071269
APA StyleAlanis-Funes, G. J., Lira-Albarrán, S., Hernández-Pérez, J., Garza-Elizondo, M. A., Ortíz-López, R., Elizondo, C. V., Rojas-Martinez, A., Chávez-Santoscoy, R. A., & Rangel-Escareño, C. (2022). Genomic Characterization by Whole-Exome Sequencing of Hypermobility Spectrum Disorder. Genes, 13(7), 1269. https://doi.org/10.3390/genes13071269

