Analysis of mRNA and lncRNA Expression Profiles of Breast Muscle during Pigeon (Columba livia) Development
Abstract
1. Introduction
2. Materials and Methods
2.1. Animals and Tissue Collection
2.2. Library Construction and Sequencing
2.3. Sequencing Analysis
2.4. Analysis of Differentially Expressed Genes
2.5. Time-Series Analysis
2.6. Functional Enrichment Analysis of mRNAs and lncRNAs
3. Results
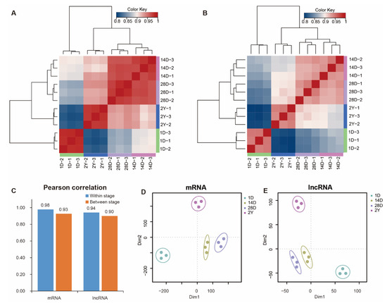
3.1. Summary of Sequencing Data
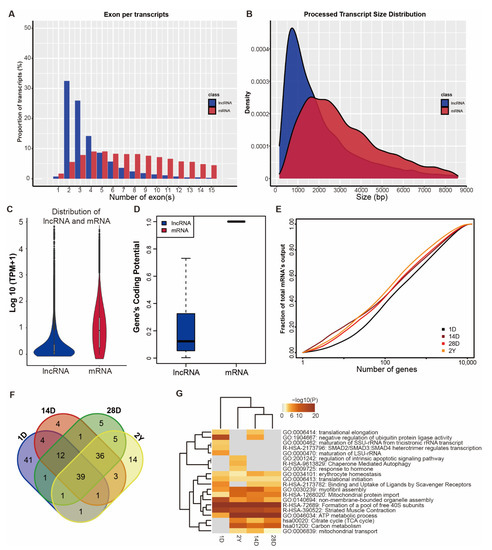
3.2. Expression Profiles of mRNAs and lncRNAs in Breast Muscle
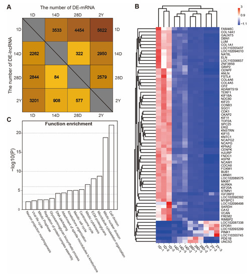
3.3. mRNA and lncRNA Differential Expression Analysis
3.4. Analysis of DE-mRNA Expression Patterns and Functional Enrichment
3.5. The Functional Enrichment Analysis of DE-lncRNAs
4. Discussion
5. Conclusions
Supplementary Materials
Author Contributions
Funding
Institutional Review Board Statement
Data Availability Statement
Conflicts of Interest
References
- Johnston, R.F.; Janiga, M. Feral Pigeons; Oxford University Press on Demand: Oxford, UK, 1995; Volume 4. [Google Scholar]
- Hansell, J. The Pigeon in History: Or, the Dove’s Tale; Millstream: Bath, UK, 1998. [Google Scholar]
- Driscoll, C.A.; Macdonald, D.W.; O’Brien, S.J. From wild animals to domestic pets, an evolutionary view of domestication. Proc. Natl. Acad. Sci. USA 2009, 106, 9971–9978. [Google Scholar] [CrossRef] [PubMed]
- Jerolmack, C. The global pigeon. In The Global Pigeon; University of Chicago Press: Chicago, IL, USA, 2013. [Google Scholar]
- Pomianowski, J.; Mikulski, D.; Pudyszak, K.; Cooper, R.; Angowski, M.; Jóźwik, A.; Horbańczuk, J.O. Chemical composition, cholesterol content, and fatty acid profile of pigeon meat as influenced by meat-type breeds. Poult. Sci. 2009, 88, 1306–1309. [Google Scholar] [CrossRef] [PubMed]
- Darwin, C. On the Origin of Species, 1859; Routledge: Oxford, UK, 2004. [Google Scholar]
- Price, T.D. Domesticated birds as a model for the genetics of speciation by sexual selection. Genetica 2002, 116, 311–327. [Google Scholar] [CrossRef]
- Gillespie, M.J.; Stanley, D.; Chen, H.; Donald, J.A.; Nicholas, K.R.; Moore, R.J.; Crowley, T.M. Functional similarities between pigeon ‘milk’and mammalian milk: Induction of immune gene expression and modification of the microbiota. PLoS ONE 2012, 7, e48363. [Google Scholar] [CrossRef] [PubMed]
- Horseman, N.D.; Buntin, J.D. Regulation of pigeon cropmilk secretion and parental behaviors by prolactin. Annu. Rev. Nutr. 1995, 15, 213–238. [Google Scholar] [CrossRef]
- Hu, Z.; Cao, J.; Liu, G.; Zhang, H.; Liu, X. Comparative Transcriptome Profiling of Skeletal Muscle from Black Muscovy Duck at Different Growth Stages Using RNA-seq. Genes 2020, 11, 1228. [Google Scholar] [CrossRef]
- Mitchell, P.O.; Mills, S.T.; Pavlath, G.K. Calcineurin differentially regulates maintenance and growth of phenotypically distinct muscles. Am. J. Physiol. Cell Phisiol. 2002, 282, C984–C992. [Google Scholar] [CrossRef]
- James, N.; Meek, G. Studies on the lipid content of pigeon breast muscle. Comp. Biochem. Phys. A 1976, 53, 105–107. [Google Scholar] [CrossRef]
- Gao, C.; Yang, J.; Chen, M.; Yan, H.; Wang, X. Growth curves and age-related changes in carcass characteristics, organs, serum parameters, and intestinal transporter gene expression in domestic pigeon (Columba livia). Poult. Sci. 2016, 95, 867–877. [Google Scholar] [CrossRef]
- Li, Y.; Chen, Y.; Jin, W.; Fu, S.; Li, D.; Zhang, Y.; Sun, G.; Jiang, R.; Han, R.; Li, Z. Analyses of MicroRNA and mRNA expression profiles reveal the crucial interaction networks and pathways for regulation of chicken breast muscle development. Front. Genet. 2019, 10, 197. [Google Scholar] [CrossRef]
- Yang, H.; Xu, X.-L.; Ma, H.-M.; Jiang, J. Integrative analysis of transcriptomics and proteomics of skeletal muscles of the Chinese indigenous Shaziling pig compared with the Yorkshire breed. BMC Genet. 2016, 17, 80. [Google Scholar] [CrossRef] [PubMed]
- Zhu, M.; Wang, M.; Shao, Y.; Nan, Y.; Blair, H.T.; Morris, S.T.; Zhao, Z.; Zhang, H. Characterization of muscle development and gene expression in early embryos of chicken, quail, and their hybrids. Gene 2021, 768, 145319. [Google Scholar] [CrossRef] [PubMed]
- Li, D.; Wang, Q.; Shi, K.; Lu, Y.; Yu, D.; Shi, X.; Du, W.; Yu, M. Testosterone promotes the proliferation of chicken embryonic myoblasts via androgen receptor mediated PI3K/Akt signaling pathway. Int. J. Mol. Sci. 2020, 21, 1152. [Google Scholar] [CrossRef] [PubMed]
- Buckingham, M.; Bajard, L.; Chang, T.; Daubas, P.; Hadchouel, J.; Meilhac, S.M.; Montarras, D.; Rocancourt, D.; Relaix, F. The formation of skeletal muscle: From somite to limb. J. Anat. 2003, 202, 59–68. [Google Scholar] [CrossRef]
- Ren, C.; Deng, M.; Fan, Y.; Yang, H.; Zhang, G.; Feng, X.; Li, F.; Wang, D.; Wang, F.; Zhang, Y. Genome-wide analysis reveals extensive changes in LncRNAs during skeletal muscle development in Hu sheep. Genes 2017, 8, 191. [Google Scholar] [CrossRef]
- Yokoyama, S.; Asahara, H. The myogenic transcriptional network. Cell. Mol. Life Sci. 2011, 68, 1843–1849. [Google Scholar] [CrossRef]
- Bryson-Richardson, R.J.; Currie, P.D. The genetics of vertebrate myogenesis. Nat. Rev. Genet. 2008, 9, 632–646. [Google Scholar] [CrossRef]
- Sobolewska, A.; Elminowska-Wenda, G.; Bogucka, J.; Szpinda, M.; Walasik, K.; Bednarczyk, M.; Paruszewska-Achtel, M. Myogenesis–possibilities of its stimulation in chickens. Folia Biol. 2011, 59, 85–90. [Google Scholar] [CrossRef]
- Chen, F.; Wu, P.; Shen, M.; He, M.; Chen, L.; Qiu, C.; Shi, H.; Zhang, T.; Wang, J.; Xie, K. Transcriptome analysis of differentially expressed genes related to the growth and development of the jinghai yellow chicken. Genes 2019, 10, 539. [Google Scholar] [CrossRef]
- Hu, Z.; Cao, J.; Zhang, J.; Ge, L.; Zhang, H.; Liu, X. Skeletal Muscle Transcriptome Analysis of Hanzhong Ma Duck at Different Growth Stages Using RNA-Seq. Biomolecules 2021, 11, 315. [Google Scholar] [CrossRef]
- Ren, L.; Liu, A.; Wang, Q.; Wang, H.; Dong, D.; Liu, L. Transcriptome analysis of embryonic muscle development in Chengkou Mountain Chicken. BMC Genom. 2021, 22, 1–12. [Google Scholar] [CrossRef] [PubMed]
- Li, Z.; Ouyang, H.; Zheng, M.; Cai, B.; Han, P.; Abdalla, B.A.; Nie, Q.; Zhang, X. Integrated Analysis of Long Non-coding RNAs (LncRNAs) and mRNA Expression Profiles Reveals the Potential Role of LncRNAs in Skeletal Muscle Development of the Chicken. Front. Physiol. 2016, 7, 687. [Google Scholar] [CrossRef] [PubMed]
- Ding, H.; Lin, Y.; Zhang, T.; Chen, L.; Zhang, G.; Wang, J.; Xie, K.; Dai, G. Transcriptome Analysis of Differentially Expressed mRNA Related to Pigeon Muscle Development. Animals 2021, 11, 2311. [Google Scholar] [CrossRef] [PubMed]
- Dobin, A.; Davis, C.A.; Schlesinger, F.; Drenkow, J.; Zaleski, C.; Jha, S.; Batut, P.; Chaisson, M.; Gingeras, T.R. STAR: Ultrafast universal RNA-seq aligner. Bioinformatics 2013, 29, 15–21. [Google Scholar] [CrossRef] [PubMed]
- Trapnell, C.; Roberts, A.; Goff, L.; Pertea, G.; Kim, D.; Kelley, D.R.; Pimentel, H.; Salzberg, S.L.; Rinn, J.L.; Pachter, L. Differential gene and transcript expression analysis of RNA-seq experiments with TopHat and Cufflinks. Nat. Protoc. 2012, 7, 562–578. [Google Scholar] [CrossRef]
- Niknafs, Y.S.; Pandian, B.; Iyer, H.K.; Chinnaiyan, A.M.; Iyer, M.K. TACO produces robust multisample transcriptome assemblies from RNA-seq. Nat. Methods 2017, 14, 68–70. [Google Scholar] [CrossRef] [PubMed]
- Rice, P.; Longden, I.; Bleasby, A. EMBOSS: The European Molecular Biology Open Software Suite. Trends Genet. 2000, 16, 276–277. [Google Scholar] [CrossRef]
- Finn, R.D.; Tate, J.; Mistry, J.; Coggill, P.C.; Sammut, S.J.; Hotz, H.-R.; Ceric, G.; Forslund, K.; Eddy, S.R.; Sonnhammer, E.L.L.; et al. The Pfam protein families database. Nucleic Acids Res. 2008, 36, D281–D288. [Google Scholar] [CrossRef]
- Bray, N.L.; Pimentel, H.; Melsted, P.; Pachter, L. Near-optimal probabilistic RNA-seq quantification. Nat. Biotechnol. 2016, 34, 525–527. [Google Scholar] [CrossRef]
- Smyth, G.K. edgeR: A Bioconductor package for differential expression analysis of digital gene expression data. Bioinformatics 2010, 26, 139–140. [Google Scholar]
- Ernst, J.; Bar-Joseph, Z. STEM: A tool for the analysis of short time series gene expression data. BMC Bioinform. 2006, 7, 191. [Google Scholar] [CrossRef] [PubMed]
- Langfelder, P.; Horvath, S. WGCNA: An R package for weighted correlation network analysis. BMC Bioinform. 2008, 9, 559. [Google Scholar] [CrossRef] [PubMed]
- Pennisi, E.M.; Missaglia, S.; Dimauro, S.; Bernardi, C.; Akman, H.O.; Tavian, D. A myopathy with unusual features caused by PNPLA2 gene mutations. Muscle Nerve 2015, 51, 609–613. [Google Scholar] [CrossRef] [PubMed]
- Polge, C.; Leulmi, R.; Jarzaguet, M.; Claustre, A.; Combaret, L.; Béchet, D.; Heng, A.E.; Attaix, D.; Taillandier, D. UBE2B is implicated in myofibrillar protein loss in catabolic C2C12 myotubes. J. Cachexia Sarcopenia Muscle 2016, 7, 377–387. [Google Scholar] [CrossRef]
- Maltzahn, J.V.; Jones, A.E.; Parks, R.J.; Rudnicki, M.A. Pax7 is critical for the normal function of satellite cells in adult skeletal muscle. Proc. Natl. Acad. Sci. USA 2013, 110, 16474–16479. [Google Scholar] [CrossRef]
- Mustafina, L.J.; Naumov, V.A.; Cieszczyk, P.; Popov, D.V.; Lyubaeva, E.V.; Kostryukova, E.S.; Fedotovskaya, O.N.; Druzhevskaya, A.M.; Astratenkova, I.V.; Glotov, A.S. AGTR2 gene polymorphism is associated with muscle fibre composition, athletic status and aerobic performance. Exp. Physiol. 2014, 99, 1042–1052. [Google Scholar] [CrossRef]
- Mal, A.; Sturniolo, M.; Schiltz, R.L.; Ghosh, M.K.; Harter, M.L. A role for histone deacetylase HDAC1 in modulating the transcriptional activity of MyoD: Inhibition of the myogenic program. EMBO J. 2001, 20, 1739–1753. [Google Scholar] [CrossRef]
- Schmidt, K.; Glaser, G.; Wernig, A.; Wegner, M.; Rosorius, O. Sox8 Is a Specific Marker for Muscle Satellite Cells and Inhibits Myogenesis. J. Biol. Chem. 2003, 278, 29769–29775. [Google Scholar] [CrossRef]
- Pas, M.; Visscher, A.H. Genetic regulation of meat production by embryonic muscle formation—A review. J. Anim. Breed. Genet. 1994, 111, 404–412. [Google Scholar] [CrossRef]
- Shen, L.; Luo, J.; Du, J.; Liu, C.; Wu, X.; Qiang, P.; Fu, Y.; Tang, Q.; Liu, Y.; Li, Q. Transcriptome Analysis of Liangshan Pig Muscle Development at the Growth Curve Inflection Point and Asymptotic Stages Using Digital Gene Expression Profiling. PLoS ONE 2015, 10, e0135978. [Google Scholar] [CrossRef]
- Guo, B.; Greenwood, P.L.; Cafe, L.M.; Zhou, G.; Zhang, W.; Dalrymple, B.P. Transcriptome analysis of cattle muscle identifies potential markers for skeletal muscle growth rate and major cell types. BMC Genom. 2015, 16, 177. [Google Scholar] [CrossRef] [PubMed]
- Ning, C.; Ma, T.; Hu, S.; Xu, Z.; Li, D. Long Non-coding RNA and mRNA Profile of Liver Tissue During Four Developmental Stages in the Chicken. Front. Genet. 2020, 11, 574. [Google Scholar] [CrossRef] [PubMed]
- Harada, N.; Gotoda, Y.; Hatakeyama, A.; Nakagawa, T.; Miyatake, Y.; Kuroda, M.; Masumoto, S.; Tsutsumi, R.; Nakaya, Y.; Sakaue, H. Differential regulation of Actn2 and Actn3 expression during unfolded protein response in C2C12 myotubes. J. Muscle Res. Cell Motil. 2020, 41, 199–209. [Google Scholar] [CrossRef] [PubMed]
- Feng, J.J.; Marston, S. Genotype-phenotype correlations in ACTA1 mutations that cause congenital myopathies. Neuromuscul. Disord. 2009, 19, 6–16. [Google Scholar] [CrossRef] [PubMed]
- Fei, L.; Wei, F.; Chen, Y.; Li, J.; Liu, X.; Wang, L.; Hao, Z.; Chen, S.; Mei, Y.; Du, H.L. Identification of novel transcripts from the porcine MYL1 gene and initial characterization of its promoters. Mol. Cell. Biochem. 2010, 343, 239–247. [Google Scholar]
- Xu, B.; Xu, T.; Liu, H.; Min, Q.; Wang, S.; Song, Q. MiR-490-5p Suppresses Cell Proliferation and Invasion by Targeting BUB1 in Hepatocellular Carcinoma Cells. Pharmacology 2017, 100, 269–282. [Google Scholar] [CrossRef] [PubMed]
- Bu, Y.; Shi, L.; Yu, D.; Liang, Z.; Li, W. CDCA8 is a key mediator of estrogen-stimulated cell proliferation in breast cancer cells. Gene 2019, 703, 1–6. [Google Scholar] [CrossRef]
- Liu, P.; Kao, T.P.; Huang, H. CDK1 promotes cell proliferation and survival via phosphorylation and inhibition of FOXO1 transcription factor. Oncogene 2008, 27, 4733–4744. [Google Scholar] [CrossRef]
- Kim, H.S.; Koh, J.S.; Choi, Y.B.; Ro, J.; Kim, H.K.; Kim, M.K.; Nam, B.H.; Kim, K.T.; Chandra, V.; Seol, H.S.; et al. Chromatin CKAP2, a new proliferation marker, as independent prognostic indicator in breast cancer. PLoS ONE 2014, 9, e98160. [Google Scholar] [CrossRef]
- Wierstra, I.; Alves, J. FOXM1, a typical proliferation-associated transcription factor. Biol. Chem. 2007, 388, 1257–1274. [Google Scholar] [CrossRef]
- Kitagishi, Y.; Nakano, N.; Ogino, M.; Ichimura, M.; Minami, A.; Matsuda, S. PINK1 signaling in mitochondrial homeostasis and in aging. Int. J. Mol. Med. 2017, 39, 3–8. [Google Scholar] [CrossRef] [PubMed]
- D’Amora, M.; Angelini, C.; Marcoli, M.; Cervetto, C.; Kitada, T.; Vallarino, M. Expression of PINK1 in the brain, eye and ear of mouse during embryonic development. J. Chem. Neuroanat. 2011, 41, 73–85. [Google Scholar] [CrossRef] [PubMed]
- Park, J.; Lee, S.; Lee, S.; Kim, Y.; Song, S.; Kim, S.; Bae, E.; Kim, J.; Shong, M.; Kim, J. Mitochondrial dysfunction in Drosophila PINK1 mutants is complemented by parkin. Nature 2006, 441, 1157–1161. [Google Scholar] [CrossRef] [PubMed]
- Tian, L.; Ding, S.; You, Y.; Li, T.R.; Liu, Y.; Wu, X.; Sun, L.; Xu, T. Leiomodin-3-deficient mice display nemaline myopathy with fast-myofiber atrophy. Dis. Model. Mech. 2015, 8, 635. [Google Scholar] [CrossRef]
- Yamashita, Y.; Matsuura, T.; Kurosaki, T.; Amakusa, Y.; Kinoshita, M.; Ibi, T.; Sahashi, K.; Ohno, K. LDB3 splicing abnormalities are specific to skeletal muscles of patients with myotonic dystrophy type 1 and alter its PKC binding affinity. Neurobiol. Dis. 2014, 69, 200–205. [Google Scholar] [CrossRef]
- Zhao, X.; Huang, Z.; Liu, X.; Chen, Y.; Gong, W.; Yu, K.; Qin, L.; Chen, H.; Mo, D. The switch role of the Tmod4 in the regulation of balanced development between myogenesis and adipogenesis. Gene 2013, 532, 263–271. [Google Scholar] [CrossRef]
- Filomena, M.C.; Yamamoto, D.L.; Caremani, M.; Kadarla, V.K.; Mastrototaro, G.; Serio, S.; Vydyanath, A.; Mutarelli, M.; Garofalo, A.; Pertici, I.; et al. Myopalladin promotes muscle growth through modulation of the serum response factor pathway. J. Cachexia Sarcopenia Muscle 2020, 11, 169–194. [Google Scholar] [CrossRef]
- Kramerova, I.; Kudryashova, E.; Wu, B.; Ottenheijm, C.; Granzier, H.; Spencer, M.J. Novel role of calpain-3 in the triad-associated protein complex regulating calcium release in skeletal muscle. Hum. Mol. Genet. 2008, 17, 3271–3280. [Google Scholar] [CrossRef]
- Frontera, W.R.; Ochala, J. Skeletal Muscle: A Brief Review of Structure and Function. Calcif. Tissue Int. 2015, 96, 183–195. [Google Scholar] [CrossRef]
- Ruberte, J.; Carretero, A.; Navarro, M.; Marcucio, R.S.; Noden, D. Morphogenesis of blood vessels in the head muscles of avian embryo: Spatial, temporal, and VEGF expression analyses. Dev. Dyn. 2003, 227, 470–483. [Google Scholar] [CrossRef]






| Sample | Raw Reads (M) | Clean Reads (M) | Raw Bases (Gb) | Clean Bases (Gb) | Mapped Ratio (%) | Q30 (%) |
|---|---|---|---|---|---|---|
| 1D-1 | 23.31 | 22.77 | 6.99 | 6.83 | 92.36 | 92.64 |
| 1D-2 | 20.88 | 20.49 | 6.26 | 6.15 | 92.57 | 93.69 |
| 1D-3 | 23.18 | 22.70 | 6.95 | 6.81 | 91.91 | 92.41 |
| 14D-1 | 22.81 | 22.50 | 6.84 | 6.75 | 90.11 | 95.10 |
| 14D-2 | 23.84 | 23.25 | 7.15 | 6.97 | 91.24 | 91.98 |
| 14D-3 | 22.18 | 21.78 | 6.65 | 6.53 | 90.01 | 93.08 |
| 28D-1 | 23.09 | 22.53 | 6.93 | 6.76 | 90.88 | 91.42 |
| 28D-2 | 24.27 | 23.07 | 7.28 | 6.92 | 90.16 | 82.86 |
| 28D-3 | 24.07 | 23.46 | 7.22 | 7.04 | 91.26 | 92.94 |
| 2Y-1 | 23.89 | 22.79 | 7.17 | 6.84 | 90.36 | 82.86 |
| 2Y-2 | 24.78 | 23.69 | 7.43 | 7.11 | 90.42 | 82.86 |
| 2Y-3 | 21.01 | 20.01 | 6.30 | 6.00 | 90.65 | 82.84 |
Publisher’s Note: MDPI stays neutral with regard to jurisdictional claims in published maps and institutional affiliations. |
© 2022 by the authors. Licensee MDPI, Basel, Switzerland. This article is an open access article distributed under the terms and conditions of the Creative Commons Attribution (CC BY) license (https://creativecommons.org/licenses/by/4.0/).
Share and Cite
Luo, Y.; Hu, S.; Yan, P.; Wu, J.; Guo, H.; Zhao, L.; Tang, Q.; Ma, J.; Long, K.; Jin, L.; et al. Analysis of mRNA and lncRNA Expression Profiles of Breast Muscle during Pigeon (Columba livia) Development. Genes 2022, 13, 2314. https://doi.org/10.3390/genes13122314
Luo Y, Hu S, Yan P, Wu J, Guo H, Zhao L, Tang Q, Ma J, Long K, Jin L, et al. Analysis of mRNA and lncRNA Expression Profiles of Breast Muscle during Pigeon (Columba livia) Development. Genes. 2022; 13(12):2314. https://doi.org/10.3390/genes13122314
Chicago/Turabian StyleLuo, Yi, Silu Hu, Peiqi Yan, Jie Wu, Hongrui Guo, Ling Zhao, Qianzi Tang, Jideng Ma, Keren Long, Long Jin, and et al. 2022. "Analysis of mRNA and lncRNA Expression Profiles of Breast Muscle during Pigeon (Columba livia) Development" Genes 13, no. 12: 2314. https://doi.org/10.3390/genes13122314
APA StyleLuo, Y., Hu, S., Yan, P., Wu, J., Guo, H., Zhao, L., Tang, Q., Ma, J., Long, K., Jin, L., Jiang, A., Li, M., Li, X., & Wang, X. (2022). Analysis of mRNA and lncRNA Expression Profiles of Breast Muscle during Pigeon (Columba livia) Development. Genes, 13(12), 2314. https://doi.org/10.3390/genes13122314

