Regulation of Proliferation and Apoptosis of Hair Follicle Stem Cells by miR-145-5p in Yangtze River Delta White Goats
Abstract
1. Introduction
1.1. Yangtze River Delta White Goat
1.2. Hair Follices and Hair Follice Stem Cells
2. Materials and Methods
2.1. Experimental Animals and Sample Collection
2.2. Total RNA Extraction and Reverse-Transcription Quantitative PCR (RT-qPCR)
2.3. Cell Culture and Transfection for Overexpression or Knockdown
2.4. Flow Cytometry Analysis of the Cell Cycle and Apoptosis
2.5. 5-Ethynyl-2′-Deoxyuridine (EdU) Assay
2.6. Western Blotting (WB)
2.7. Dual Luciferase Gene Reporter Assay
2.8. Statistical Analyses
3. Results
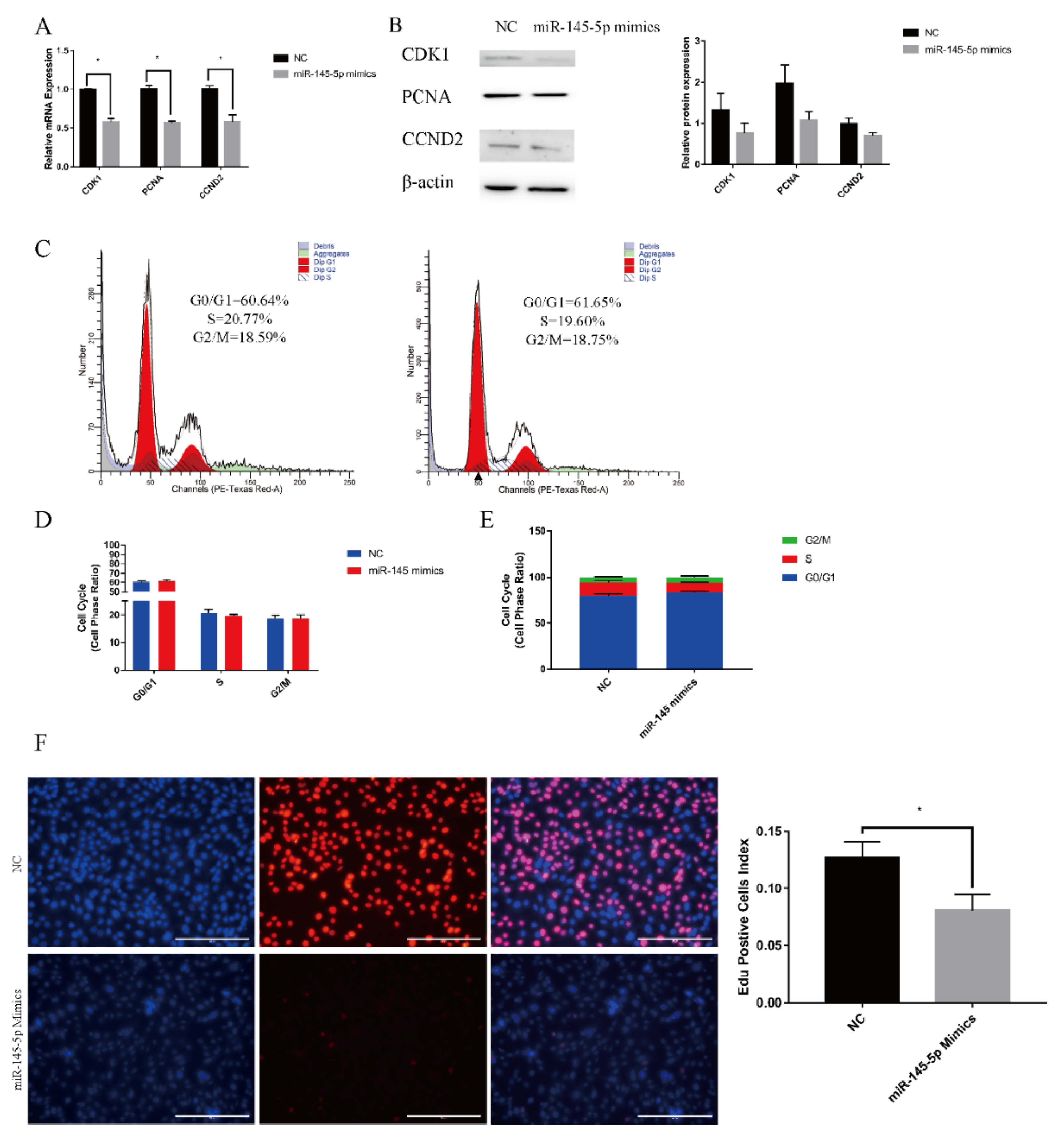
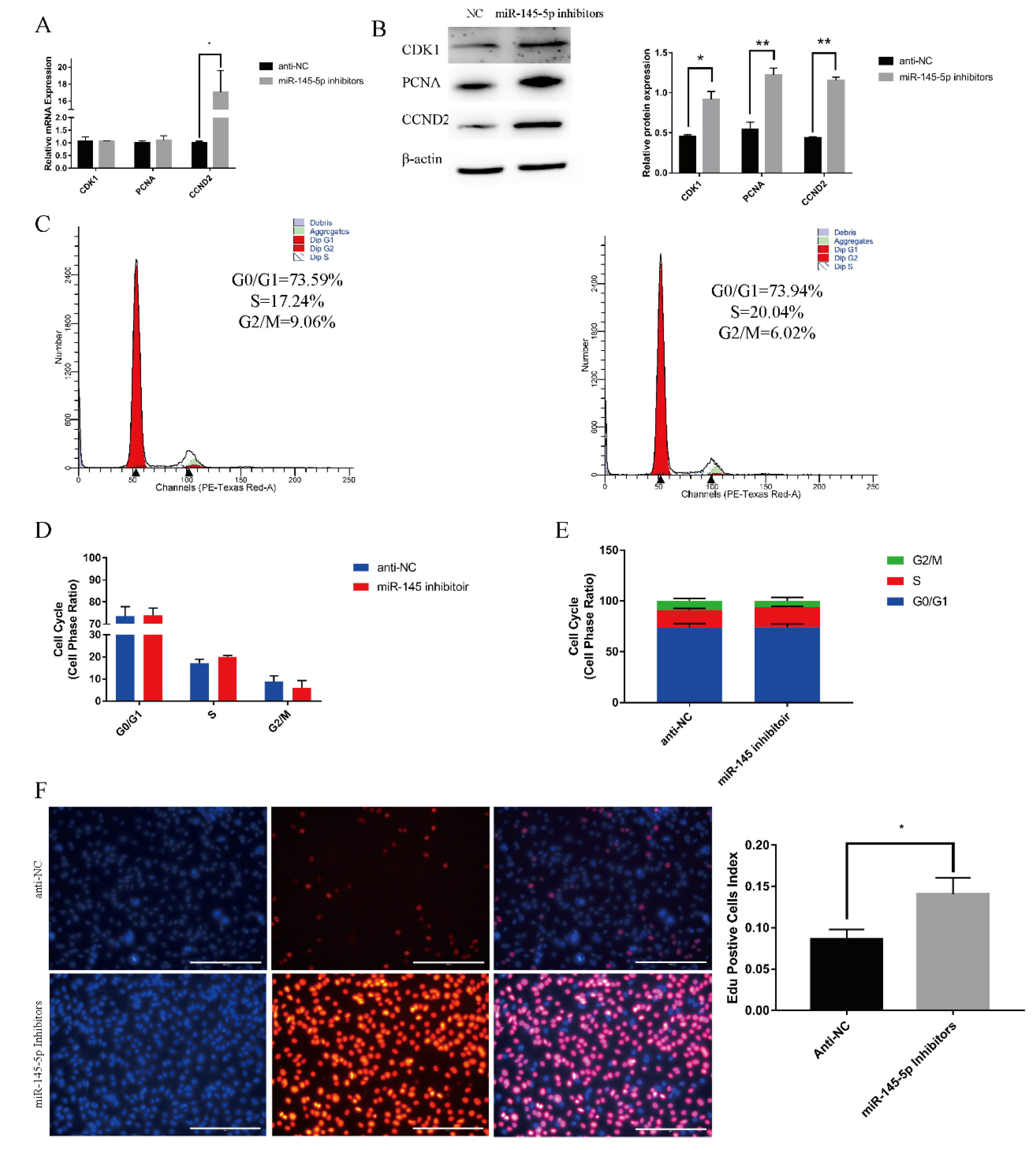
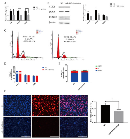
3.1. miR-145-5p Inhibits Goat HFSC Proliferation
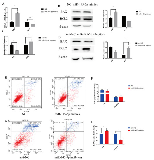
3.2. miR-145-5p Induces Goat HFSC Apoptosis
3.3. DUSP6 Is a Direct Target Gene of miR-145-5p
4. Discussion
4.1. DUSP6 Plays a Key Role in MAPK Signal Pathway
4.2. miR-145-5p Targets DUSP6 to Regulate the Proliferation of HFSCs
5. Conclusions
Author Contributions
Funding
Institutional Review Board Statement
Informed Consent Statement
Data Availability Statement
Acknowledgments
Conflicts of Interest
References
- Wang, J.; Wu, X.; Sun, X.; Zhang, L.; Wang, Q.; Qu, J.; Wang, Y.; Li, Y. The Circular RNA CircCOL1A1 Functions as a miR-149-5p Sponge to Regulate the Formation of Superior-Quality Brush Hair via the CMTM3/AR Axis. Front. Cell Dev. Biol. 2022, 10, 760466. [Google Scholar] [CrossRef] [PubMed]
- Wang, J.; Wu, X.; Kang, Y.; Zhang, L.; Niu, H.; Qu, J.; Wang, Y.; Ji, D.; Li, Y. Integrative analysis of circRNAs from Yangtze River Delta white goat neck skin tissue by high-throughput sequencing (circRNA-seq). Anim. Genet. 2022, 53, 405–415. [Google Scholar] [CrossRef] [PubMed]
- Krause, K.; Foitzik, K. Biology of the hair follicle: The basics. Semin. Cutan. Med. Surg. 2006, 25, 2–10. [Google Scholar] [PubMed]
- Schneider, M.R.; Schmidt-Ullrich, R.; Paus, R. The hair follicle as a dynamic miniorgan. Curr. Biol. 2009, 19, R132–R142. [Google Scholar] [CrossRef] [PubMed]
- Hsu, Y.C.; Pasolli, H.A.; Fuchs, E. Dynamics between stem cells, niche, and progeny in the hair follicle. Cell 2011, 144, 92–105. [Google Scholar] [CrossRef]
- Fabian, M.R.; Sonenberg, N.; Filipowicz, W. Regulation of mRNA translation and stability by microRNAs. Annu. Rev. Biochem. 2010, 79, 351–379. [Google Scholar] [CrossRef]
- Luo, Z.; Dou, J.; Xie, F.; Lu, J.; Han, Q.; Zhou, X.; Kong, J.; Chen, D.; Liu, A. miR-203a-3p promotes loureirin A-induced hair follicle stem cells differentiation by targeting Smad1. Anat. Rec. (Hoboken) 2021, 304, 531–540. [Google Scholar] [CrossRef]
- Wang, J.; Qu, J.; Li, Y.; Feng, Y.; Ma, J.; Zhang, L.; Chu, C.; Hu, H.; Wang, Y.; Ji, D. miR-149-5p Regulates Goat Hair Follicle Stem Cell Proliferation and Apoptosis by Targeting the CMTM3/AR Axis During Superior-Quality Brush Hair Formation. Front. Genet. 2020, 11, 529757. [Google Scholar]
- Hu, S.; Li, Z.; Lutz, H.; Huang, K.; Su, T.; Cores, J.; Dinh, P.C.; Cheng, K. Dermal exosomes containing miR-218-5p promote hair regeneration by regulating beta-catenin signaling. Sci. Adv. 2020, 6, eaba1685. [Google Scholar]
- Jing, X.; Wu, S.; Liu, Y.; Wang, H.; Huang, Q. Circular RNA Sirtuin1 represses pulmonary artery smooth muscle cell proliferation, migration and autophagy to ameliorate pulmonary hypertension via targeting microRNA-145-5p/protein kinase-B3 axis. Bioengineered 2022, 13, 8759–8771. [Google Scholar]
- Li, S.; Wang, X.; Wang, T.; Zhang, H.; Lu, X.; Liu, L.; Li, L.; Bo, C.; Kong, X.; Xu, S.; et al. Identification of the regulatory role of lncRNA HCG18 in myasthenia gravis by integrated bioinformatics and experimental analyses. J. Transl. Med. 2021, 19, 468. [Google Scholar] [CrossRef]
- Wang, Y.; Cao, Y. miR-145-5p inhibits psoriasis progression by regulating the Wnt/beta-catenin pathway. Am. J. Transl. Res. 2021, 13, 10439–10448. [Google Scholar]
- Zhang, T.; Yu, S.; Zhao, S. Hsa_circ_0005100 regulates tumorigenicity of colorectal carcinoma via miR-145-5p/MACC1 axis. J. Clin. Lab. Anal. 2022, 36, e24533. [Google Scholar] [CrossRef] [PubMed]
- Tang, W.; Zhang, X.; Tan, W.; Gao, J.; Pan, L.; Ye, X.; Chen, L.; Zheng, W. miR-145-5p Suppresses Breast Cancer Progression by Inhibiting SOX2. J. Surg. Res. 2019, 236, 278–287. [Google Scholar] [CrossRef]
- Shang, F.; Wang, Y.; Ma, R.; Rong, Y.; Wang, M.; Wu, Z.; Hai, E.; Pan, J.; Liang, L.; Wang, Z.; et al. Screening of microRNA and mRNA related to secondary hair follicle morphogenesis and development and functional analysis in cashmere goats. Funct. Integr. Genom. 2022, 22, 835–848. [Google Scholar] [CrossRef]
- Ji, D.; Yang, B.; Li, Y.; Cai, M.; Zhang, W.; Cheng, G.; Guo, H. Transcriptomic inspection revealed a possible pathway regulating the formation of the high-quality brush hair in Chinese Haimen goat (Capra hircus). R. Soc. Open Sci. 2018, 5, 170907. [Google Scholar] [CrossRef]
- Camps, M.; Nichols, A.; Arkinstall, S. Dual specificity phosphatases: A gene family for control of MAP kinase function. FASEB J. 2000, 14, 6–16. [Google Scholar] [CrossRef]
- Wang, H.; Liu, D.; Sun, Y.; Meng, C.; Tan, L.; Song, C.; Qiu, X.; Liu, W.; Ding, C.; Ying, L. Upregulation of DUSP6 impairs infectious bronchitis virus replication by negatively regulating ERK pathway and promoting apoptosis. Vet. Res. 2021, 52, 7. [Google Scholar] [CrossRef]
- Ahmad, M.K.; Abdollah, N.A.; Shafie, N.H.; Yusof, N.M.; Razak, S.R.A. Dual-specificity phosphatase 6 (DUSP6): A review of its molecular characteristics and clinical relevance in cancer. Cancer Biol. Med. 2018, 15, 14–28. [Google Scholar]
- Denu, J.M.; Dixon, J.E. A catalytic mechanism for the dual-specific phosphatases. Proc. Natl. Acad. Sci. USA 1995, 92, 5910–5914. [Google Scholar] [CrossRef]
- Zhan, X.L.; Wishart, M.J.; Guan, K.L. Nonreceptor tyrosine phosphatases in cellular signaling: Regulation of mitogen-activated protein kinases. Chem. Rev. 2001, 101, 2477–2496. [Google Scholar] [CrossRef] [PubMed]
- Li, C.; Scott, D.A.; Hatch, E.; Tian, X.; Mansour, S.L. Dusp6 (Mkp3) is a negative feedback regulator of FGF-stimulated ERK signaling during mouse development. Development 2007, 134, 167–176. [Google Scholar] [CrossRef] [PubMed]
- Guo, H.; Cheng, G.; Li, Y.; Zhang, H.; Qin, K. A Screen for Key Genes and Pathways Involved in High-Quality Brush Hair in the Yangtze River Delta White Goat. PLoS ONE 2017, 12, e0169820. [Google Scholar] [CrossRef]
- Zhou, T.; Chen, S.; Mao, X. miR-145-5p affects the differentiation of gastric cancer by targeting KLF5 directly. J. Cell. Physiol. 2019, 234, 7634–7644. [Google Scholar] [CrossRef]
- Feng, Y.; Wang, J.; Ma, J.; Zhang, L.; Chu, C.; Hu, H.; Wang, Y.; Li, Y. miR-31-5p promotes proliferation and inhibits apoptosis of goat hair follicle stem cells by targeting RASA1/MAP3K1 pathway. Exp. Cell Res. 2021, 398, 112441. [Google Scholar] [CrossRef]
- Zhang, G.; Xu, J.; Zhang, Y.; Yang, S.; Jiang, H. Expression of miRNA-1-3p and its target gene in hair follicle cycle development of Liaoning Cashmere goat. Anim. Biotechnol. 2022, 1–6. [Google Scholar] [CrossRef]
- Yang, L.; Peng, R. Unveiling hair follicle stem cells. Stem. Cell Rev. Rep. 2010, 6, 658–664. [Google Scholar] [CrossRef]
- Kang, J.I.; Kim, M.K.; Lee, J.H.; Jeon, Y.J.; Hwang, E.K.; Koh, Y.S.; Hyun, J.W.; Kwon, S.Y.; Yoo, E.S.; Kang, H.K. Undariopsis peterseniana Promotes Hair Growth by the Activation of Wnt/beta-Catenin and ERK Pathways. Mar. Drugs 2017, 15, 130. [Google Scholar] [CrossRef]




| Gene | Primer Name | Primer Sequence (5′ to 3′) |
|---|---|---|
| PCNA ID:102172276 | PCNA-F | ATCAGCTCAAGTGGCGTGAA |
| PCNA-R | TGCCAAGGTGTCCGCATTAT | |
| CDK1 ID:10086361 | CDK1-F | AGATTTTGGCCTTGCCAGAG |
| CDK1-R | AGCTGACCCCAGCAATACTT | |
| CCND2 ID:102180657 | CCND2-F | GGGCAAGTTGAAATGGAA |
| CCND2-R | TCATCGACGGCGGGTAC | |
| BCL2 ID:100861254 | BCL2-F | ATGTGTGTGGAGAGCGTCAA |
| BCL2-R | CCTTCAGAGACAGCCAGGAG | |
| Bax ID:100846984 | BAX-F | TTTCCGACGGCAACTTCAA |
| BAX-R | TGAGCACTCCAGCCACAAA | |
| GAPDH ID:100860872 | GAPDH-F | AGGTCGGAGTGAACGGATTC |
| GAPDH-R | CCAGCATCACCCCACTTGAT |
| Genes | Sequence Name | Sequence (5′-3′) |
|---|---|---|
| miR-145 | Negative control | UUCUCCGAACGUGUCACGUTT (sense) |
| ACGUGACACGUUCGGAGAATT (antisense) | ||
| Mimics | GUCCAGUUUUCCCAGGAAUCCCU (sense) | |
| GGAUUCCUGGGAAAACUGGACUU (antisense) | ||
| Inhibitor negative control | CAGUACUUUUGUGUAGUACAA | |
| Inhibitors | AGGGAUUCCUGGGAAAACUGGAC |
Publisher’s Note: MDPI stays neutral with regard to jurisdictional claims in published maps and institutional affiliations. |
© 2022 by the authors. Licensee MDPI, Basel, Switzerland. This article is an open access article distributed under the terms and conditions of the Creative Commons Attribution (CC BY) license (https://creativecommons.org/licenses/by/4.0/).
Share and Cite
Wu, X.; Wang, J.; Kang, Y.; Wang, Q.; Qu, J.; Sun, X.; Ji, D.; Li, Y. Regulation of Proliferation and Apoptosis of Hair Follicle Stem Cells by miR-145-5p in Yangtze River Delta White Goats. Genes 2022, 13, 1973. https://doi.org/10.3390/genes13111973
Wu X, Wang J, Kang Y, Wang Q, Qu J, Sun X, Ji D, Li Y. Regulation of Proliferation and Apoptosis of Hair Follicle Stem Cells by miR-145-5p in Yangtze River Delta White Goats. Genes. 2022; 13(11):1973. https://doi.org/10.3390/genes13111973
Chicago/Turabian StyleWu, Xi, Jian Wang, Yan Kang, Qiang Wang, Jingwen Qu, Xiaomei Sun, Dejun Ji, and Yongjun Li. 2022. "Regulation of Proliferation and Apoptosis of Hair Follicle Stem Cells by miR-145-5p in Yangtze River Delta White Goats" Genes 13, no. 11: 1973. https://doi.org/10.3390/genes13111973
APA StyleWu, X., Wang, J., Kang, Y., Wang, Q., Qu, J., Sun, X., Ji, D., & Li, Y. (2022). Regulation of Proliferation and Apoptosis of Hair Follicle Stem Cells by miR-145-5p in Yangtze River Delta White Goats. Genes, 13(11), 1973. https://doi.org/10.3390/genes13111973

