The Function of BBX Gene Family under Multiple Stresses in Nicotiana tabacum
Abstract
1. Introduction
2. Materials and Methods
2.1. Identification of BBX Genes in the Nicotiana Tabacum L. genome
2.2. Phylogenetic and Conserved Domain Alignments Analysis
2.3. Analysis of Gene Structure and Conserved Motifs
2.4. Cis-Acting Elements Analysis in the BBX Genes Promoter
2.5. Expression Analysis of BBX Genes in Different Stress, Hormone and Tissue
3. Results
3.1. Identification of BBX Genes in the Tobacco Genome
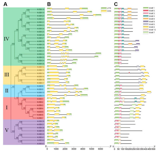
3.2. Conserved Domain and Phylogenetic Analysis of NtBBX Gene Family
3.3. Domain Alignments and Sequence Logos
3.4. Gene Structure and Conserved Motifs
3.5. Cis-Acting Elements of NtBBX Genes
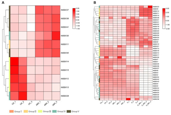
3.6. Expression Patterns of NtBBX Genes under Abiotic Stress
3.7. Expression Patterns of NtBBX Genes under Biotic Stress
3.8. Expression Patterns of NtBBX Genes under Hormone Treatment
3.9. Expression Patterns of NtBBX Genes in Different Tissues
4. Discussion
4.1. The Number and Classification of Tobacco NtBBX Genes
4.2. Tobacco NtBBX Genes and Photomorphogenesis
4.3. Tobacco NtBBX Genes and External Stresses
4.4. Tobacco NtBBX Genes and Hormone Response
5. Conclusions
Supplementary Materials
Author Contributions
Funding
Institutional Review Board Statement
Informed Consent Statement
Data Availability Statement
Conflicts of Interest
References
- Gangappa, S.N.; Botto, J.F. The BBX family of plant transcription factors. Trends Plant Sci. 2014, 19, 460–470. [Google Scholar] [CrossRef]
- Khanna, R.; Kronmiller, B.; Maszle, D.R.; Coupland, G.; Holm, M.; Mizuno, T.; Wu, S.H. The Arabidopsis B-box zinc finger family. Plant Cell 2009, 21, 3416–3420. [Google Scholar] [CrossRef]
- Gendron, J.M.; Pruneda-Paz, J.L.; Doherty, C.J.; Gross, A.M.; Kang, S.E.; Kay, S.A. Arabidopsis circadian clock protein, TOC1, is a DNA-binding transcription factor. Proc. Natl. Acad. Sci. USA 2012, 109, 3167–3172. [Google Scholar] [CrossRef]
- Wang, Q.; Tu, X.; Zhang, J.; Chen, X.; Rao, L. Heat stress-induced BBX18 negatively regulates the thermotolerance in Arabidopsis. Mol. Biol. Rep. 2013, 40, 2679–2688. [Google Scholar] [CrossRef]
- Imtiaz, M.; Yang, Y.; Liu, R.; Xu, Y.; Khan, M.A.; Wei, Q.; Gao, J.; Hong, B. Identification and functional characterization of the BBX24 promoter and gene from chrysanthemum in Arabidopsis. Plant Mol. Biol. 2015, 89, 1–19. [Google Scholar] [CrossRef]
- Yang, Y.; Ma, C.; Xu, Y.; Wei, Q.; Imtiaz, M.; Lan, H.; Gao, S.; Cheng, L.; Wang, M.; Fei, Z.; et al. A Zinc Finger Protein Regulates Flowering Time and Abiotic Stress Tolerance in Chrysanthemum by Modulating Gibberellin Biosynthesis. Plant Cell 2014, 26, 2038–2054. [Google Scholar] [CrossRef]
- Xu, X.; Wang, Q.; Li, W.; Hu, T.; Wang, Q.; Yin, Y.; Liu, X.; He, S.; Zhang, M.; Liang, Y.; et al. Overexpression of SlBBX17 affects plant growth and enhances heat tolerance in tomato. Int. J. Biol. Macromol. 2022, 206, 799–811. [Google Scholar] [CrossRef]
- Bu, X.; Wang, X.; Yan, J.; Zhang, Y.; Zhou, S.; Sun, X.; Yang, Y.; Ahammed, G.J.; Liu, Y.; Qi, M.; et al. Genome-Wide Characterization of B-Box Gene Family and Its Roles in Responses to Light Quality and Cold Stress in Tomato. Front. Plant Sci. 2021, 12, 698525. [Google Scholar] [CrossRef]
- Liu, X.; Li, R.; Dai, Y.; Yuan, L.; Sun, Q.; Zhang, S.; Wang, X. A B-box zinc finger protein, MdBBX10, enhanced salt and drought stresses tolerance in Arabidopsis. Plant Mol. Biol. 2019, 99, 437–447. [Google Scholar] [CrossRef]
- Liu, Y.; Chen, H.; Ping, Q.; Zhang, Z.; Guan, Z.; Fang, W.; Chen, S.; Chen, F.; Jiang, J.; Zhang, F. The heterologous expression of CmBBX22 delays leaf senescence and improves drought tolerance in Arabidopsis. Plant Cell Rep. 2019, 38, 15–24. [Google Scholar] [CrossRef]
- Wu, H.; Wang, X.; Cao, Y.; Zhang, H.; Hua, R.; Liu, H.; Sui, S. CpBBX19, a B-Box Transcription Factor Gene of Chimonanthus praecox, Improves Salt and Drought Tolerance in Arabidopsis. Genes 2021, 12, 1456. [Google Scholar] [CrossRef]
- Zhang, X.; Zhang, L.; Ji, M.; Wu, Y.; Zhang, S.; Zhu, Y.; Yao, J.; Li, Z.; Gao, H.; Wang, X. Genome-wide identification and expression analysis of the B-box transcription factor gene family in grapevine (Vitis vinifera L.). BMC Genom. 2021, 22, 221. [Google Scholar] [CrossRef]
- Chen, P.; Zhi, F.; Li, X.; Shen, W.; Yan, M.; He, J.; Bao, C.; Fan, T.; Zhou, S.; Ma, F.; et al. Zinc-finger protein MdBBX7/MdCOL9, a target of MdMIEL1 E3 ligase, confers drought tolerance in apple. Plant Physiol. 2022, 188, 540–559. [Google Scholar] [CrossRef]
- Zhang, H.; Wang, Z.; Li, X.; Gao, X.; Dai, Z.; Cui, Y.; Zhi, Y.; Liu, Q.; Zhai, H.; Gao, S.; et al. The IbBBX24-IbTOE3-IbPRX17 module enhances abiotic stress tolerance by scavenging reactive oxygen species in sweet potato. New Phytol. 2022, 233, 1133–1152. [Google Scholar] [CrossRef]
- Vaishak, K.P.; Yadukrishnan, P.; Bakshi, S.; Kushwaha, A.K.; Ramachandran, H.; Job, N.; Babu, D.; Datta, S. The B-box bridge between light and hormones in plants. J. Photochem. Photobiol. B 2019, 191, 164–174. [Google Scholar] [CrossRef]
- Min, J.H.; Chung, J.S.; Lee, K.H.; Kim, C.S. The CONSTANS-like 4 transcription factor, AtCOL4, positively regulates abiotic stress tolerance through an abscisic acid-dependent manner in Arabidopsis. J. Integr. Plant Biol. 2015, 57, 313–324. [Google Scholar] [CrossRef]
- Wang, Q.; Zeng, J.; Deng, K.; Tu, X.; Zhao, X.; Tang, D.; Liu, X. DBB1a, involved in gibberellin homeostasis, functions as a negative regulator of blue light-mediated hypocotyl elongation in Arabidopsis. Planta 2011, 233, 13–23. [Google Scholar] [CrossRef]
- An, J.P.; Wang, X.F.; Zhang, X.W.; You, C.X.; Hao, Y.J. Apple B-box protein BBX37 regulates jasmonic acid mediated cold tolerance through the JAZ-BBX37-ICE1-CBF pathway and undergoes MIEL1-mediated ubiquitination and degradation. New Phytol. 2020, 229, 2707–2729. [Google Scholar] [CrossRef]
- Yadav, A.; Ravindran, N.; Singh, D.; Rahul, P.V.; Datta, S. Role of Arabidopsis BBX proteins in light signaling. J. Plant Biochem. Biotechnol. 2020, 29, 623–635. [Google Scholar] [CrossRef]
- Heng, Y.; Lin, F.; Jiang, Y.; Ding, M.; Yan, T.; Lan, H.; Zhou, H.; Zhao, X.; Xu, D.; Deng, X.W. B-Box Containing Proteins BBX30 and BBX31, Acting Downstream of HY5, Negatively Regulate Photomorphogenesis in Arabidopsis. Plant Physiol. 2019, 180, 497–508. [Google Scholar] [CrossRef]
- Bai, B.; Lu, N.; Li, Y.; Guo, S.; Yin, H.; He, Y.; Sun, W.; Li, W.; Xie, X. OsBBX14 promotes photomorphogenesis in rice by activating OsHY5L1 expression under blue light conditions. Plant Sci. 2019, 284, 192–202. [Google Scholar] [CrossRef]
- Huang, C.K.; Lin, W.D.; Wu, S.H. An improved repertoire of splicing variants and their potential roles in Arabidopsis photomorphogenic development. Genome Biol. 2022, 23, 50. [Google Scholar] [CrossRef] [PubMed]
- Huang, J.; Zhao, X.; Weng, X.; Wang, L.; Xie, W. The rice B-box zinc finger gene family: Genomic identification, characterization, expression profiling and diurnal analysis. PLoS ONE 2012, 7, e48242. [Google Scholar] [CrossRef] [PubMed]
- Chen, S.; Jiang, W.; Yin, J.; Wang, S.; Fang, Z.; Ma, D.; Gao, D. Genome-wide mining of wheat B-BOX zinc finger (BBX) gene family provides new insights into light stress responses. Crop Pasture Sci. 2021, 72, 17–37. [Google Scholar] [CrossRef]
- Wen, S.; Zhang, Y.; Deng, Y.; Chen, G.; Yu, Y.; Wei, Q. Genomic identification and expression analysis of the BBX transcription factor gene family in Petunia hybrida. Mol. Biol. Rep. 2020, 47, 6027–6041. [Google Scholar] [CrossRef]
- Liu, X.; Li, R.; Dai, Y.; Chen, X.; Wang, X. Genome-wide identification and expression analysis of the B-box gene family in the Apple (Malus domestica Borkh.) genome. Mol. Genet. Genom. 2018, 293, 303–315. [Google Scholar] [CrossRef] [PubMed]
- Cao, Y.; Han, Y.; Meng, D.; Li, D.; Jiao, C.; Jin, Q.; Lin, Y.; Cai, Y. B-BOX genes: Genome-wide identification, evolution and their contribution to pollen growth in pear (Pyrus bretschneideri Rehd.). BMC Plant Biol. 2017, 17, 156. [Google Scholar] [CrossRef]
- Liu, W.; Tang, R.; Zhang, Y.; Liu, X.; Gao, Y.; Dai, Z.; Li, S.; Wu, B.; Wang, L. Genome-wide identification of B-box proteins and VvBBX44 involved in light-induced anthocyanin biosynthesis in grape (Vitis vinifera L.). Planta 2021, 253, 114. [Google Scholar] [CrossRef]
- Zhang, Z.; Quan, S.; Niu, J.; Guo, C.; Kang, C.; Liu, J.; Yuan, X. Genome-Wide Identification, Classification, Expression and Duplication Analysis of bZIP Family Genes in Juglans regia L. Int. J. Mol. Sci. 2022, 23, 5961. [Google Scholar] [CrossRef]
- Chen, C.; Xie, F.; Shah, K.; Hua, Q.; Chen, J.; Zhang, Z.; Zhao, J.; Hu, G.; Qin, Y. Genome-Wide Identification of WRKY Gene Family in Pitaya Reveals the Involvement of HmoWRKY42 in Betalain Biosynthesis. Int. J. Mol. Sci. 2022, 23, 10568. [Google Scholar] [CrossRef]
- Jin, M.; Gong, X.; Zhang, Q.; Chen, Y.; Ma, H.; Zhang, T.; Wu, C.; Zhang, R.; Zhang, Q.; Tao, S.; et al. Genome-wide analysis and expression pattern of the PIN gene family during Korla fragrant pear calyx development. Acta Physiol. Plant. 2022, 44, 55. [Google Scholar] [CrossRef]
- Groen, S.C.; Calic, I.; Joly-Lopez, Z.; Platts, A.E.; Choi, J.Y.; Natividad, M.; Dorph, K.; Mauck, W.M., 3rd; Bracken, B.; Cabral, C.L.U.; et al. The strength and pattern of natural selection on gene expression in rice. Nature 2020, 578, 572–576. [Google Scholar] [CrossRef]
- Sun, S.; Chen, H.; Yang, Z.; Lu, J.; Wu, D.; Luo, Q.; Jia, J.; Tan, J. Identification of WRKY transcription factor family genes in Pinus massoniana Lamb. and their expression patterns and functions in response to drought stress. BMC Plant Biol. 2022, 22, 424. [Google Scholar] [CrossRef] [PubMed]
- Yang, Q.; Li, B.; Rizwan, H.M.; Sun, K.; Zeng, J.; Shi, M.; Guo, T.; Chen, F. Genome-wide identification and comprehensive analyses of NAC transcription factor gene family and expression analysis under Fusarium kyushuense and drought stress conditions in Passiflora edulis. Front. Plant Sci. 2022, 13, 972734. [Google Scholar] [CrossRef]
- Sayers, E.W.; Bolton, E.E.; Brister, J.R.; Canese, K.; Chan, J.; Comeau, D.C.; Connor, R.; Funk, K.; Kelly, C.; Kim, S.; et al. Database resources of the national center for biotechnology information. Nucleic Acids Res. 2022, 50, D20–D26. [Google Scholar] [CrossRef]
- Mistry, J.; Chuguransky, S.; Williams, L.; Qureshi, M.; Salazar, G.A.; Sonnhammer, E.L.L.; Tosatto, S.C.E.; Paladin, L.; Raj, S.; Richardson, L.J.; et al. Pfam: The protein families database in 2021. Nucleic Acids Res. 2021, 49, D412–D419. [Google Scholar] [CrossRef] [PubMed]
- Lu, S.; Wang, J.; Chitsaz, F.; Derbyshire, M.K.; Geer, R.C.; Gonzales, N.R.; Gwadz, M.; Hurwitz, D.I.; Marchler, G.H.; Song, J.S.; et al. CDD/SPARCLE: The conserved domain database in 2020. Nucleic Acids Res. 2020, 48, D265–D268. [Google Scholar] [CrossRef]
- Duvaud, S.; Gabella, C.; Lisacek, F.; Stockinger, H.; Ioannidis, V.; Durinx, C. Expasy, the Swiss Bioinformatics Resource Portal, as designed by its users. Nucleic Acids Res. 2021, 49, W216–W227. [Google Scholar] [CrossRef] [PubMed]
- Horton, P.; Park, K.J.; Obayashi, T.; Fujita, N.; Harada, H.; Adams-Collier, C.J.; Nakai, K. WoLF PSORT: Protein localization predictor. Nucleic Acids Res. 2007, 35, W585–W587. [Google Scholar] [CrossRef]
- Lamesch, P.; Berardini, T.Z.; Li, D.; Swarbreck, D.; Wilks, C.; Sasidharan, R.; Muller, R.; Dreher, K.; Alexander, D.L.; Garcia-Hernandez, M.; et al. The Arabidopsis Information Resource (TAIR): Improved gene annotation and new tools. Nucleic Acids Res. 2012, 40, D1202–D1210. [Google Scholar] [CrossRef] [PubMed]
- Kumar, S.; Stecher, G.; Li, M.; Knyaz, C.; Tamura, K. MEGA X: Molecular Evolutionary Genetics Analysis across Computing Platforms. Mol. Biol. Evol. 2018, 35, 1547–1549. [Google Scholar] [CrossRef] [PubMed]
- Letunic, I.; Bork, P. Interactive Tree Of Life (iTOL) v5: An online tool for phylogenetic tree display and annotation. Nucleic Acids Res. 2021, 49, W293–W296. [Google Scholar] [CrossRef] [PubMed]
- Chen, C.; Chen, H.; Zhang, Y.; Thomas, H.R.; Frank, M.H.; He, Y.; Xia, R. TBtools: An Integrative Toolkit Developed for Interactive Analyses of Big Biological Data. Mol. Plant 2020, 13, 1194–1202. [Google Scholar] [CrossRef] [PubMed]
- Crooks, G.E.; Hon, G.; Chandonia, J.M.; Brenner, S.E. WebLogo: A sequence logo generator. Genome Res. 2004, 14, 1188–1190. [Google Scholar] [CrossRef] [PubMed]
- Bailey, T.L.; Johnson, J.; Grant, C.E.; Noble, W.S. The MEME Suite. Nucleic Acids Res. 2015, 43, W39–W49. [Google Scholar] [CrossRef]
- Lescot, M.; Dehais, P.; Thijs, G.; Marchal, K.; Moreau, Y.; Van de Peer, Y.; Rouze, P.; Rombauts, S. PlantCARE, a database of plant cis-acting regulatory elements and a portal to tools for in silico analysis of promoter sequences. Nucleic Acids Res. 2002, 30, 325–327. [Google Scholar] [CrossRef]
- Katz, K.; Shutov, O.; Lapoint, R.; Kimelman, M.; Brister, J.R.; O’Sullivan, C. The Sequence Read Archive: A decade more of explosive growth. Nucleic Acids Res. 2022, 50, D387–D390. [Google Scholar] [CrossRef] [PubMed]
- Wu, H.; Li, H.; Zhang, W.; Tang, H.; Yang, L. Transcriptional regulation and functional analysis of Nicotiana tabacum under salt and ABA stress. Biochem. Biophys. Res. Commun. 2021, 570, 110–116. [Google Scholar] [CrossRef] [PubMed]
- Bolger, A.M.; Lohse, M.; Usadel, B. Trimmomatic: A flexible trimmer for Illumina sequence data. Bioinformatics 2014, 30, 2114–2120. [Google Scholar] [CrossRef] [PubMed]
- Kim, D.; Paggi, J.M.; Park, C.; Bennett, C.; Salzberg, S.L. Graph-based genome alignment and genotyping with HISAT2 and HISAT-genotype. Nat. Biotechnol. 2019, 37, 907–915. [Google Scholar] [CrossRef] [PubMed]
- Li, H.; Handsaker, B.; Wysoker, A.; Fennell, T.; Ruan, J.; Homer, N.; Marth, G.; Abecasis, G.; Durbin, R.; Genome Project Data Processing, S. The Sequence Alignment/Map format and SAMtools. Bioinformatics 2009, 25, 2078–2079. [Google Scholar] [CrossRef] [PubMed]
- Pertea, M.; Pertea, G.M.; Antonescu, C.M.; Chang, T.C.; Mendell, J.T.; Salzberg, S.L. StringTie enables improved reconstruction of a transcriptome from RNA-seq reads. Nat. Biotechnol. 2015, 33, 290–295. [Google Scholar] [CrossRef] [PubMed]
- Love, M.I.; Huber, W.; Anders, S. Moderated estimation of fold change and dispersion for RNA-seq data with DESeq2. Genome Biol. 2014, 15, 550. [Google Scholar] [CrossRef]
- Zhang, X.; Jia, H.; Li, T.; Wu, J.; Nagarajan, R.; Lei, L.; Powers, C.; Kan, C.C.; Hua, W.; Liu, Z.; et al. TaCol-B5 modifies spike architecture and enhances grain yield in wheat. Science 2022, 376, 180–183. [Google Scholar] [CrossRef] [PubMed]
- Sierro, N.; Battey, J.N.; Ouadi, S.; Bakaher, N.; Bovet, L.; Willig, A.; Goepfert, S.; Peitsch, M.C.; Ivanov, N.V. The tobacco genome sequence and its comparison with those of tomato and potato. Nat. Commun. 2014, 5, 3833. [Google Scholar] [CrossRef] [PubMed]
- Jiao, Y.; Wickett, N.J.; Ayyampalayam, S.; Chanderbali, A.S.; Landherr, L.; Ralph, P.E.; Tomsho, L.P.; Hu, Y.; Liang, H.; Soltis, P.S.; et al. Ancestral polyploidy in seed plants and angiosperms. Nature 2011, 473, 97–100. [Google Scholar] [CrossRef]
- Yu, L.; Lyu, Z.; Liu, H.; Zhang, G.; He, C.; Zhang, J. Insights into the evolutionary origin and expansion of the BBX gene family. Plant Biotechnol. Rep. 2022, 16, 205–214. [Google Scholar] [CrossRef]
- Bursch, K.; Toledo-Ortiz, G.; Pireyre, M.; Lohr, M.; Braatz, C.; Johansson, H. Identification of BBX proteins as rate-limiting cofactors of HY5. Nat. Plants 2020, 6, 921–928. [Google Scholar] [CrossRef]
- Hernandez-Garcia, C.M.; Finer, J.J. Identification and validation of promoters and cis-acting regulatory elements. Plant Sci. 2014, 217–218, 109–119. [Google Scholar] [CrossRef]
- Zhang, H.; Zhu, J.; Gong, Z.; Zhu, J.K. Abiotic stress responses in plants. Nat. Rev. Genet. 2022, 23, 104–119. [Google Scholar] [CrossRef]
- Huang, S.; Chen, C.; Xu, M.; Wang, G.; Xu, L.A.; Wu, Y. Overexpression of Ginkgo BBX25 enhances salt tolerance in Transgenic Populus. Plant Physiol. Biochem. 2021, 167, 946–954. [Google Scholar] [CrossRef] [PubMed]
- Xu, Y.; Zhao, X.; Aiwaili, P.; Mu, X.; Zhao, M.; Zhao, J.; Cheng, L.; Ma, C.; Gao, J.; Hong, B. A zinc finger protein BBX19 interacts with ABF3 to affect drought tolerance negatively in chrysanthemum. Plant J. 2020, 103, 1783–1795. [Google Scholar] [CrossRef] [PubMed]










| Gene Name | Gene ID | Transcript | AA | MW | pI | GRAVY | Loc |
|---|---|---|---|---|---|---|---|
| NtBBX1 | LOC107765723 | XM_016584401.1 | 403 | 44,755.71 | 5.52 | −0.644 | nucl |
| NtBBX2 | LOC107785832 | XM_016607219.1 | 406 | 44,973.90 | 5.78 | −0.665 | nucl |
| NtBBX3 | LOC107761869 | XM_016580159.1 | 384 | 42,380.80 | 6.42 | −0.301 | extr |
| NtBBX4 | LOC107786858 | XM_016608359.1 | 341 | 37,974.51 | 5.83 | −0.509 | chlo |
| NtBBX5 | LOC107799876 | XM_016623011.1 | 341 | 37,860.29 | 5.72 | −0.484 | chlo |
| NtBBX6 | LOC107814243 | XM_016639620.1 | 336 | 37,476.91 | 5.77 | −0.542 | chlo |
| NtBBX7 | LOC107826614 | XM_016653614.1 | 336 | 37,442.90 | 5.96 | −0.532 | chlo |
| NtBBX8 | LOC107814991 | XM_016640497.1 | 373 | 41,794.43 | 5.3 | −0.66 | nucl |
| NtBBX9 | LOC107827338 | XM_016654437.1 | 373 | 41,764.53 | 5.37 | −0.655 | nucl |
| NtBBX10 | LOC107818548 | XM_016644579.1 | 473 | 51,997.34 | 7.79 | −0.663 | nucl |
| NtBBX11 | LOC107771275 | XM_016590616.1 | 404 | 44,346.24 | 5.04 | −0.526 | nucl |
| NtBBX12 | LOC107778231 | XM_016598444.1 | 394 | 45,011.52 | 5.94 | −0.8 | nucl |
| NtBBX13 | LOC107814123 | XM_016639456.1 | 405 | 45,959.53 | 5.21 | −0.735 | nucl |
| NtBBX14 | LOC107786610 | XM_016608118.1 | 440 | 50,204.22 | 5.08 | −0.795 | nucl |
| NtBBX15 | LOC107825347 | XM_016652196.1 | 448 | 51,001.99 | 5.16 | −0.814 | nucl |
| NtBBX16 | LOC107761249 | XM_016579455.1 | 420 | 47,672.21 | 5.07 | −0.755 | nucl |
| NtBBX17 | LOC107799644 | XM_016622785.1 | 417 | 47,266.65 | 5.07 | −0.789 | nucl |
| NtBBX18 | LOC107783851 | XM_016604881.1 | 297 | 32,036.76 | 5.07 | −0.394 | nucl |
| NtBBX19 | LOC107803806 | XM_016627591.1 | 297 | 32,148.86 | 5.01 | −0.426 | nucl |
| NtBBX20 | LOC107799951 | XM_016623094.1 | 296 | 32,005.84 | 5.01 | −0.283 | nucl |
| NtBBX21 | LOC107825567 | XM_016652435.1 | 296 | 32,118.16 | 5.3 | −0.282 | nucl |
| NtBBX22 | LOC107793240 | XM_016615553.1 | 227 | 25,286.95 | 6.38 | −0.307 | nucl |
| NtBBX23 | LOC107828748 | XM_016656120.1 | 227 | 25,356.01 | 6.17 | −0.293 | nucl |
| NtBBX24 | LOC107817419 | XM_016643247.1 | 235 | 26,084.50 | 4.89 | −0.391 | nucl |
| NtBBX25 | LOC107818998 | XM_016645077.1 | 235 | 26,051.52 | 4.9 | −0.38 | nucl |
| NtBBX26 | LOC107797652 | XM_016620558.1 | 191 | 21,318.80 | 5.97 | −0.458 | nucl |
| NtBBX27 | LOC107805058 | XM_016629035.1 | 189 | 21,121.60 | 6.12 | −0.452 | nucl |
| NtBBX28 | LOC107782278 | XM_016603147.1 | 317 | 35,302.56 | 6.7 | −0.502 | nucl |
| NtBBX29 | LOC107786262 | XM_016607710.1 | 326 | 36,308.76 | 6.7 | −0.498 | nucl |
| NtBBX30 | LOC107818039 | XM_016643950.1 | 299 | 33,073.23 | 7.54 | −0.445 | nucl |
| NtBBX31 | LOC107830932 | XM_016658627.1 | 314 | 34,491.80 | 8.42 | −0.438 | nucl |
| NtBBX32 | LOC107771491 | XM_016590865.1 | 212 | 23,517.62 | 5.66 | −0.53 | nucl |
| NtBBX33 | LOC107797424 | XM_016620324.1 | 212 | 23,510.67 | 5.81 | −0.554 | nucl |
| NtBBX34 | LOC107807066 | XM_016631354.1 | 176 | 19,658.42 | 7.01 | −0.588 | cyto |
| NtBBX35 | LOC107829475 | XM_016656924.1 | 176 | 19,539.31 | 7.05 | −0.535 | cyto |
| NtBBX36 | LOC107762308 | XM_016580655.1 | 260 | 28,717.17 | 4.54 | −0.83 | chlo |
| NtBBX37 | LOC107795590 | XM_016618260.1 | 268 | 29,427.73 | 4.49 | −0.882 | nucl |
| NtBBX38 | LOC107767469 | XM_016586479.1 | 200 | 21,976.38 | 5.44 | −0.755 | chlo |
| NtBBX39 | LOC107832542 | XM_016660406.1 | 356 | 39,153.73 | 6.58 | −0.737 | nucl |
| NtBBX40 | LOC107763696 | XM_016582192.1 | 189 | 21,002.61 | 4.84 | −0.938 | nucl |
| NtBBX41 | LOC107823765 | XM_016650470.1 | 176 | 19,559.18 | 5.08 | −0.898 | nucl |
| NtBBX42 | LOC107813335 | XM_016638592.1 | 217 | 23,795.63 | 4.31 | −0.836 | nucl |
| NtBBX43 | LOC107820983 | XM_016647357.1 | 219 | 24,151.06 | 4.34 | −0.843 | nucl |
Publisher’s Note: MDPI stays neutral with regard to jurisdictional claims in published maps and institutional affiliations. |
© 2022 by the authors. Licensee MDPI, Basel, Switzerland. This article is an open access article distributed under the terms and conditions of the Creative Commons Attribution (CC BY) license (https://creativecommons.org/licenses/by/4.0/).
Share and Cite
Song, K.; Li, B.; Wu, H.; Sha, Y.; Qin, L.; Chen, X.; Liu, Y.; Tang, H.; Yang, L. The Function of BBX Gene Family under Multiple Stresses in Nicotiana tabacum. Genes 2022, 13, 1841. https://doi.org/10.3390/genes13101841
Song K, Li B, Wu H, Sha Y, Qin L, Chen X, Liu Y, Tang H, Yang L. The Function of BBX Gene Family under Multiple Stresses in Nicotiana tabacum. Genes. 2022; 13(10):1841. https://doi.org/10.3390/genes13101841
Chicago/Turabian StyleSong, Kangkang, Bin Li, Hui Wu, Yuxue Sha, Liting Qin, Xingyun Chen, Ying Liu, Heng Tang, and Long Yang. 2022. "The Function of BBX Gene Family under Multiple Stresses in Nicotiana tabacum" Genes 13, no. 10: 1841. https://doi.org/10.3390/genes13101841
APA StyleSong, K., Li, B., Wu, H., Sha, Y., Qin, L., Chen, X., Liu, Y., Tang, H., & Yang, L. (2022). The Function of BBX Gene Family under Multiple Stresses in Nicotiana tabacum. Genes, 13(10), 1841. https://doi.org/10.3390/genes13101841

