Next Article in Journal
Expression of Fibroblast Activation Protein Is Enriched in Neuroendocrine Prostate Cancer and Predicts Worse Survival
Previous Article in Journal
ZBED1 Regulates Genes Important for Multiple Biological Processes of the Placenta
 
 
Font Type:
Arial Georgia Verdana
Font Size:
Aa Aa Aa
Line Spacing:
Column Width:
Background:
Article

Identification and Characterization of Wall-Associated Kinase (WAK) and WAK-like (WAKL) Gene Family in Juglans regia and Its Wild Related Species Juglans mandshurica

Key Laboratory of Resource Biology and Biotechnology in Western China, Ministry of Education, College of Life Sciences, Northwest University, Xi’an 710069, China
*
Author to whom correspondence should be addressed.
Genes 2022, 13(1), 134; https://doi.org/10.3390/genes13010134
Submission received: 13 December 2021 / Revised: 30 December 2021 / Accepted: 11 January 2022 / Published: 12 January 2022
(This article belongs to the Section Plant Genetics and Genomics)

Abstract

:
Wall-associated kinase (WAK) and WAK-like kinase (WAKL) are receptor-like kinases (RLKs), which play important roles in signal transduction between the cell wall and the cytoplasm in plants. WAK/WAKLs have been studied in many plants, but were rarely studied in the important economic walnut tree. In this study, 27 and 14 WAK/WAKL genes were identified in Juglans regia and its wild related species Juglans mandshurica, respectively. We found tandem duplication might play a critical role in the expansion of WAK/WAKL gene family in J. regia, and most of the WAK/WAKL homologous pairs underwent purified selection during evolution. All WAK/WAKL proteins have the extracellular WAK domain and the cytoplasmic protein kinase domain, and the latter was more conserved than the former. Cis-acting elements analysis showed that WAK/WAKL might be involved in plant growth and development, plant response to abiotic stress and hormones. Gene expression pattern analysis further indicated that most WAK/WAKL genes in J. regia might play a role in the development of leaves and be involved in plant response to biotic stress. Our study provides a new perspective for the evolutionary analysis of gene families in tree species and also provides potential candidate genes for studying WAK/WAKL gene function in walnuts.

1. Introduction

The cell wall is the first barrier against the invasion of pathogens and also plays a key role in the maintenance of cell structure in plants [1,2]. When exposed to external stimuli, the cell wall transmits signals into the cell via carriers on it. Protein kinase is a key signal carrier and plays a critical role in plant growth and development. Receptor-like protein kinases (RLKs) are one kind of important protein kinases that participate in cell signal transduction as the receptors of various signal molecules [3]. Studies showed that RLKs generally consist of three crucial domains, including the extracellular ligand-binding domain, the hydrophobic transmembrane domain and the cytoplasmic serine/threonine (Ser/Thr) kinase catalytic domain [4,5]. As a relatively unique RLKs, wall-associated kinases (WAKs) have epidermal growth factor (EGF) outside of the cell, which are directly and closely connected to the cell wall and play irreplaceable roles in plant cell signal transduction [6,7]. WAK-like (WAKL) proteins were similar to WAK proteins in the structure, both of them have the extracellular WAK and Ser/Thr kinase domains, while the EGF domain was specific to WAK proteins [7]. WAK/WAKLs are the only kind of receptors involved in cell wall signaling, which can directly transfer signals from extracellular to cytoplasm, and they also work in plant cell expansion, metal tolerance, plant disease resistance and response to various plant hormones and abiotic stresses [8,9,10,11].
WAK/WAKL genes have been identified in Arabidopsis, rice and cotton [7,12,13]. AtWAK1 has been proven to play a role in the aluminum tolerance of roots in Arabidopsis [9]. The expression of AtWAKL4 is induced by several ions (such as Na+, K+ and Zn2+), and the tolerance of plants to ions is related to its expression level [14]. In addition, the decrease of AtWAK4 expression resulted in shorter primary roots, accompanied by impaired lateral root and inhibited root hair elongation in Arabidopsis [15]. Another study showed that the decrease in AtWAK2 protein content makes cells lose their ability to expand, suggesting that WAK proteins could participate in the plant cell expansion process [16]. It was found that the transcription of OsWAK1 was significantly induced by Magnaporthe oryzae infection in rice, and the expression accumulation of OsWAK1 in sensitive varieties was much higher than that in resistant varieties, suggesting that WAK proteins plays an important role in the pathogen defense of plants [17]. A recent study found that GhWAK7A is involved in regulating the responses to the Fusarium and Verticillium wilts in cotton [10]. Moreover, another study showed that GhWAKL also participate in improving the resistance to Verticillium wilt in cotton [18]. Similar studies have been reported in other plant species. For example, TaWAK7D plays a positive role in the defense response of wheat to Rhizoctonia cerealis infection [11]. ZmWAK-RLK1 can improve the resistance of corn to leaf blight by reducing the infiltration of pathogens into host tissues [19]. WAKL, encoded by Stb6, improves the pathogen resistance of wheat without causing a hypersensitivity reaction, and proves that WAKL was involved in plant disease resistance [20]. Therefore, the WAK/WAKL gene family plays a significant role in the resistance to biotic and abiotic stresses in plants.
Common walnut (Juglans regia) and its wild related species Juglans mandshurica are both economic forest species with significant economic, nutritional and medicinal value [21]. In recent years, the whole genomes of these two Juglans species have been sequenced, which has laid a foundation for our comparative study of them [22,23]. It is of great significance to study the characteristic differences of key gene families associated with stress response in these two Juglans species. Our previous study found that there were four gene families associated with disease resistance (including the WAK gene family) that evolved rapidly in J. manshurica, compared with J. regia [23]. WAK/WAKL genes has been found in many plants, such as Arabidopsis [12], rice [13], cotton [3,7], rose [24] and barley [25], suggesting that they may be essential to the development and growth of plants. However, we know little about the WAK/WAKL gene family in the commercially valuable tree species J. regia and J. mandshurica. Therefore, it is necessary and meaningful to identify this gene family in two Juglans species and conduct a comprehensive comparative study between them. Here, we identified and analyzed the WAK/WAKL gene family in J. regia and its wild related species J. mandshurica for the first time. Specifically, we performed phylogenetic relationship, conserved domain, chromosome localization, gene duplication event and gene structure analysis in WAK/WAKL members of J. regia and J. mandshurica. We also used multi-organ and biotic stress transcriptome data to generate the expression profiles of all identified WAK/WAKL genes, as well as analyzed cis-acting elements analysis in gene promoter regions, providing vital clues for the investigation of WAK/WAKL gene function in two walnut species (J. regia and J. mandshurica). In addition, our study provides a reference for further study of genetic changes in walnut (Juglans) species after evolution and domestication.

2. Materials and Methods

2.1. Identification of WAK/WAKL Members in J. regia and Its Wild Related Species J. mandshurica

To obtain candidate members of the WAK/WAKL gene family in two Juglans species, the protein sequences of AtWAK/WAKL (https://www.arabidopsis.org/, accessed on 12 December 2021) were used as query sequences and all protein sequences of J. regia (https://www.ncbi.nlm.nih.gov/genome/, accessed on 12 December 2021) J. mandshurica [23] and Quercus robur [26] were used as databases for Blastp with E-value < 1E-5. The protein domains of all candidate members were then analyzed to determine the final WAK/WAKL members, as detailed below. Firstly, candidate members that did not contain WAK or GUB_WAK_bind domains and STKc_IPAK or PKc_like super family domains were removed by searching the CDD database in NCBI (https://www.ncbi.nlm.nih.gov/cdd/?term=, accessed on 12 December 2021). Secondly, all final WAK/WAKL members in J. regia, J. mandshurica and Q. robur were obtained by eliminating members without WAK or GUB_WAK_bind and Pkinase_Tyr or Pkinase domains using Pfam database (http://pfam.xfam.org/, accessed on 12 December 2021). Finally, the members that contain the EGF or EGF_CA domain (SMART database; http://smart.embl.de/, accessed on 12 December 2021), signal peptide (SignalP-5.0; https://services.healthtech.dtu.dk/service.php?SignalP-5.0, accessed on 12 December 2021) and transmembrane domain (TMHMM-2.0; https://services.healthtech.dtu.dk/service.php?TMHMM-2.0, accessed on 12 December 2021) were identified as WAK members, and the rest were WAKL members [7].

2.2. Chromosome Localization and Gene Duplication Mode Analysis

The location of WAK/WAKL genes on chromosomes was mapped using TBtools software [27]. The identification of gene duplication modes and collinearity analysis was accomplished by MCScanX software [28] using the genome file of two Juglans species. The TBtools software was also used to calculate the Ka/Ks ratio [27].

2.3. Physicochemical Properties and Subcellular Localization Prediction

The physicochemical properties of all identified WAK/WAKL proteins were predicted from online websites (http://www.expasy.org/tools/protparam.html, accessed on 12 December 2021). Subcellular localizations of all identified members were predicted using an online site WoLF PSORT (https://wolfpsort.hgc.jp/, accessed on 12 December 2021).

2.4. Phylogenetic Tree Construction and Gene Structure Analysis

Phylogenetic trees were constructed by TBtools software [27] using protein sequences from Arabidopsis, Gossypium hirsutum, Q. robur, J. regia and J. mandshurica (model: JTT+F+R7; method: Maximum Likelihood; bootstrap: 1000). Gene structure analysis was performed using the online website GSDS (http://gsds.gao-lab.org/, accessed on 12 December 2021). ClustalX was used for multi-sequence alignment and Weblogo was used for sequence logo display (http://weblogo.threeplusone.com/, accessed on 12 December 2021). The phylogenetic tree was embellished using the online site iTOL (https://itol.embl.de/, accessed on 12 December 2021).

2.5. Cis-Acting Element Prediction and Gene Expression Analysis

Cis-acting element prediction was performed using 2000 bp sequences upstream of the identified WAK/WAKL genes at PlantCARE (http://bioinformatics.psb.ugent.be/webtools/plantcare/html/, accessed on 12 December 2021). The multi-organ gene expression data were derived from our previous transcriptome sequencing data. The sequencing data about pathogen stress on walnuts were downloaded from the published public Sequence Read Archive database (https://www.ncbi.nlm.nih.gov/geo/query/acc.cgi?acc=GSE147083, accessed on 12 December 2021; accession number GSE147083) [29]. The raw data were filtered by fastp [30], and the clean reads were mapped to the reference genome using HISAT2 [31]. Then, the gene expression was calculated using FeatureCounts [32]. Heatmaps were drawn using TBtools software [27].

3. Results

3.1. Genome-Wide Identification and Phylogenetic Analysis of the WAK/WAKL Gene Family in J. regia and Its Wild Related Species J. mandshurica

The whole genome information of J. regia [22] and its wild related species J. mandshurica [23] was used to identify the WAK/WAKL members in them. AtWAK/AtWAKL proteins from Arabidopsis [12] were used as the query sequences to screen out candidate WAK/WAKL proteins in two selected Juglans species. Through the domain screening of candidate proteins, 11 WAK and 16 WAKL protein encoding genes were identified in J. regia, and 5 WAK and 9 WAKL protein encoding genes were identified in J. mandshurica. All identified WAK/WAKL proteins contain the WAK and protein kinase domain, and only the WAK protein contain the EGF domain in this study. Moreover, all identified WAK proteins have a transmembrane domain and signal peptide domain. To facilitate the follow-up study, we renamed all members according to the order of their location on the chromosomes. The gene IDs, gene names and protein sequences of all identified WAK/WAKL members are shown in Table S1.
A Maximum Likelihood (ML) phylogenetic tree was constructed using WAK/WAKL protein sequences of Arabidopsis, G. hirsutum, Q. robur, J. regia and J. mandshurica (Figure 1), and we then studied and classified their evolutionary relationships based on the tree. All members of the WAK/WAKL family were grouped into five clades (Clade I-V). The largest clade was Clade II, which contains 10 JrWAKs, 2 JrWAKLs, 5 JmWAKs, 4 JmWAKLs, 18 GhWAKs, 4 GhWAKLs, 1 QrWAK, 2 QrWAKLs and 5 AtWAKs. Clade IV contains only WAK/WAKL members of woody plants (Q. robur, J. regia and J. mandshurica), and Clade V contains only GhWAKLs. Most WAK and WAKL proteins clustered separately in the phylogenetic tree, indicating that the difference between WAK and WAKL protein sequences was greater than that between species. In Clades II-V, the WAK/WAKLs of woody plants showed a clustered distribution, while that of Arabidopsis and cotton showed the clustered distribution phenomenon, suggesting that the WAK/WAKLs of the three woody plants had a relatively close genetic relationship. The majority of WAK/WAKL proteins from Arabidopsis were clustered separately (with just one exception, AtWAKL20), suggesting that WAK/WAKL members might have evolved independently after the speciation of two Juglans species and Arabidopsis.

3.2. Physicochemical Property and Subcellular Localization Analysis of the WAK/WAKL Proteins in J. regia and Its Wild Related Species J. mandshurica

The length of WAK/WAKL proteins in J. regia ranged from 513 amino acids (aa, JrWAKL9) to 839 aa (JrWAK2), with an average length of 716 aa (Table 1). In contrast, WAK/WAKL proteins in J. mandshurica were longer in length, ranging from 629 aa (JmWAKL1) to 1396 aa (JmWAK3), with an average length of 832 aa. The molecular weight (MWs) of the JrWAK/WAKL proteins ranged from 57.57 kDa (JrWAKL8) to 92.13 kDa (JrWAK4), with an average of 79.61 kDa. Similarly, the MWs of JmWAK/WAKL proteins was heavier than that of JrWAK/WAKL, ranging from 69.19 kDa (JmWAKL2) to 155.95 kDa (JmWAK3), with an average of 92.99 kDa. In addition, 19 and 10 WAK/WAKL proteins were acidic protein (isoelectric point < 7) in J. regia and J. mandshurica, respectively. There were only 6 and 5 WAK/WAKL proteins with instability index values greater than 40 in J. regia and J. mandshurica, respectively. Almost all of the identified WAK/WAKL proteins had a negative grand average of hydropathicity (GRAVY) values (with only one exception) in the selected two species, indicating that these WAK/WAKL proteins are hydrophilic. As expected, most identified WAK/WAKL was located in the plasma membrane (Table 1).

3.3. Protein Domain and Gene Structure Analysis of the WAK/WAKL Members in J. regia and Its Wild Related Species J. mandshurica

To show the protein domain and gene structure of WAK/WAKLs in terms of similarity, we first constructed a phylogenetic tree using their protein sequences (Figure 2a). WAK/WAKL proteins were found to contain highly conserved domains. Specifically, both WAK and WAKL proteins have WAK domains and protein kinase domains, while WAKs have additional EGF domains compared to WAKLs [7]. Moreover, WAK proteins must have the transmembrane and signal peptide domain [7]. In J. regia and its wild related species J. mandshurica, the WAK domains were generally located at the N-terminal of WAK/WAKL proteins, the kinase domains were generally located at the C-terminal and the EGF domains of WAKs were usually located near the transmembrane domains (Figure 2b). Our analysis also found that most of the WAK/WAKL members in two selected species had a signal peptide at their N-terminal and some transmembrane domains (Figure 2b), both of which might be related to the function of WAK/WAKL proteins. Sequence alignment and sequence logo analysis of the domain revealed that the cytoplasmic protein kinase domain was more conserved than the extracellular WAK domain (Figure S1). The above analysis of protein domains showed that WAK/WAKL proteins were relatively conserved. To further explore whether WAK/WAKL genes were also conserved at the level of gene structure, we performed gene structure analysis (Figure 2b; Table S2).
We found that the WAK/WAKL gene structure of J. regia and J. mandshurica was highly divergent. Previous studies showed that WAK genes in Arabidopsis and cotton usually have 3 exons and 2 introns [7]. However, only 4 out of 11 JrWAKs and 1 out of 5 JmWAKs contained three exons. The number of exons in JrWAKs ranged from 2 to 5 with an average of 4, and the number of exons in JmWAKs ranged from 3 to 8 with an average of 5, indicating that the WAK gene structure was more variable and had more introns in J. mandshurica than in J. regia. The number of exons in JrWAKL was relatively conservative, ranging from 2 to 5, while the number of exons in JmWAKL varies greatly, ranging from 3 to 11 with an average of 6. It was noteworthy that several WAK/WAKL members have very long introns, especially JrWAK3.

3.4. Chromosomal Distribution and Duplication Mode Analysis of the WAK/WAKL Gene Family in J. regia and Its Wild Related Species J. mandshurica

The JrWAK/WAKL genes (WAK/WAKL genes in J. regia) and the JmWAK/WAKL genes (WAK/WAKL genes in J. mandshurica) were located on 8 and 7 chromosomes, respectively (Figure 3). We found that many WAK/WAKLs have tandem duplicated distribution phenomenon.
Based on previous studies, we know that the two Juglans species we selected are both diploid, and the number of protein-coding genes is 28,815 and 30,218, respectively [22,23]. However, the number of WAK/WAKL genes in J. regia (11 + 16 = 27) was nearly twice that in J. mandshurica (5 + 9 = 14) in this study. It was evident that the WAK/WAKL gene family in J. regia was significantly expanded compared to its wild relatives. Therefore, we wanted to explore what types of replications the JrWAK/WAKL gene family primarily expands through.
A total of 19 out of 27 WAK/WAKL genes in J. regia (70.37%) and 9 out of 14 WAK/WAKL genes in J. mandshurica (64.29%) were tandem repeated genes (Figure 3), which indicated that most of the WAK/WAKL genes were tandem duplicated copies in both two Juglans species. We also found two JrWAK/WAKL tandem repeat clusters on chromosomes 6 and 10 of J. regia, respectively. Our previous study found that J. regia and J. mandshurica had a high degree of collinearity, and homologous chromosomes of JrChr6 and JrChr10 were JmChr15 and JmChr4, respectively [23]. Further analysis showed that 9 WAK tandem repeat genes were located on JrChr6 and only 3 WAK tandem repeat genes on JmChr15, and 5 WAKL tandem repeat genes were located on JrChr10 and only 2 WAKL tandem repeat genes on JmChr4. Therefore, we preliminarily concluded that tandem duplication (TD) plays an important role in the expansion of the WAK/WAKL gene family in J. regia.
To further support our hypothesis, we performed a duplication mode analysis (Table 2). There were four modes of duplication events, and the number of TD occurred most frequently (70.37%) in the WAK/WAKL gene family in J. regia, indicating that TD was indeed the main reason for the expansion of this gene family.

3.5. Collinearity and Selective Pressure Analysis of the WAK/WAKL Members in J. regia and Its Wild Related Species J. mandshurica

Collinearity analysis revealed that there were 22 and 2 WAK/WAKL paralogous gene pairs in J. regia and J. mandshurica, respectively, and 34 WAK/WAKL orthologous gene pairs between two Juglans species (Figure 4). Clearly, the number of orthologous gene pairs identified was greater than the number of paralogous gene pairs, suggesting a high level of collinearity in WAK/WAKL members between J. regia and its wild related species J. mandshurica, and that most members of the WAK/WAKL family might have existed in the ancestors of both Juglans species rather than being formed separately after their differentiation. To further explore the selection pressure on these homologous gene pairs, we calculated the Ka/Ks values of these gene pairs (Table S3). The Ka/Ks ratio of most WAK/WAKL orthologous pairs was less than 1, indicating that these gene pairs were subjected to purification selection during evolution, and which might limit the functional differentiation of WAK/WAKL genes after the differentiation of two Juglans species. The Ka/Ks ratio of two homologous gene pairs exceeded 1, indicating that these gene pairs underwent positive selection and might evolve at a relatively fast rate.

3.6. Cis-Acting Elements Analysis of Promoters of WAK/WAKL Genes in J. regia and Its Wild Related Species J. mandshurica

To investigate the potential function of WAK/WAKL genes in J. regia and J. mandshurica, we analyzed cis-acting elements in their upstream promoter regions. We analyzed four types of cis-acting elements, including plant development and growth, phytohormone responses, abiotic stress responses and light responsiveness (Figure 5). The promoter regions of most WAK/WAKL members contain cis-acting elements related to plant growth and development, suggesting that they might play an important role in the growth and development of J. regia and its wild related species J. mandshurica. In addition, all the WAK/WAKL members identified in J. regia and J. mandshurica contain multiple cis-acting elements related to response, suggesting that they might work in plant cell signal transduction. We found that promoters of JrWAK/WAKL contained more response elements than that of JmWAK/WAKL (Figure 5), suggesting that WAK/WAKL in J. regia might participate in more complex signal transduction pathways than its wild related species J. mandshurica. Three plant hormone response elements were identified in large numbers, namely CGTCA and TGACG motif (associated with Methyl Jasmonate hormone response), and ABRE (associated with Abscisic Acid hormone response), suggesting that WAK/WAKL genes in J. regia and J. mandshurica may be involved in the response of these two hormones.

3.7. Expression Profile Analysis of the WAK/WAKL Genes in J. regia and Its Wild Related Species J. mandshurica

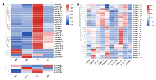
To investigate tissue-specific WAK/WAKL expression patterns in J. regia and its wildrelated species J. mandshurica, transcriptomic data from female flowers, male flowers, leaves and green pericarp of both species were analyzed (Figure 6a; Table S4). We found only 2 JrWAK/WAKL genes (7.41%) were not expressed in the selected organs of J. regia, while the number was as high as 10 (71.43%) in J. mandshurica. This suggested that most JrWAK/WAKLs worked in the selected organs, while most JmWAK/WAKLs might function in other organs or at other development stages of selected organs. Most JrWAK/WAKL genes (21 out of 25) were predominantly expressed in leaves, suggesting that these genes play an important role in the leaf development of J. regia. JrWAK2 and JrWAKL12 highly expressed in female flowers of J. regia and also have similar expression patterns, suggesting that they might play a joint role in female flower development of J. regia.
To further investigate the roles of JrWAK/WAKLs in the stress response of J. regia, we analyzed the gene expression patterns in different varieties of walnuts under biotic stress. Overall, WAK/WAKL gene expression levels were higher in anthracnose-resistant varieties (F26 in Figure 6b) than in anthracnose-susceptible varieties (F423) after infection, suggesting that JrWAK/WAKL might play roles in walnut resistance to anthracnose. We found that the expression pattern of a cluster of genes (JrWAKL7-11, JrWAKL13, JrWAKL15 and JrWAKL16) was similar in the two varieties of walnuts. The expression of these genes was induced by the pathogen infection, and increased with the prolongation of infection time within 72 h after infection. In addition, we found that some genes (such as JrWAK7 and JrWAK9) were highly expressed only in the anthracnose-resistant varieties, and the expression levels of them increased with the prolongation of infection time, suggesting that they might be closely related to walnut resistance to anthracnose.

4. Discussion

4.1. Characteristics of WAK/WAKL Genes in J. regia and J. mandshurica

Both J. regia and its wild relative, J. mandshurica, are economically important tree species [21]. With the completion of genome sequencing in recent years, it is possible to carry out comparative studies on key gene families in these two species [22,23]. WAK/WAKL is a type of RLKs in plants. These proteins can transmit signals received on the cell wall into the cell and thus play an essential role in signal transduction between the cell wall and the cytoplasm [33]. Functional studies of WAK/WAKL in some plants showed that these proteins were mainly involved in plant responses to biological stress [10,11,18]. In addition, our previous study found that the WAK gene family in J. mandshurica contracted significantly and evolved rapidly compared with J. regia, suggesting that this gene family might play an important role in the evolutionary divergence between these two species [23]. Here, we conducted a comparative study on the characteristics of the WAK/WAKL gene family in J. regia and J. mandshurica. The phylogeny, gene structure and expression profiles of the WAK/WAKL gene family in J. regia and J. mandshurica will provide useful information for further research into the gene evolution and candidate genes for studies on WAK/WAKL gene function in these two walnut species and Juglans.
In this study, a total of 27 and 14 WAK/WAKL genes were identified in J. regia and J. mandshurica, respectively (Figure 1). Phylogenetic analysis shows that these members can be divided into five clades (Figure 1). Previous phylogenetic studies on WAK/WAKL proteins in cotton [7], tomato [34], barley [25] and other plants have found that these proteins tend to form species-specific clades. The most WAK/WAKL proteins in Arabidopsis clustered in the same group compared with other species [7,34,35]. The phylogenetic relationships of five species (Arabidopsis, G. hirsutum, Q. robur, J. regia and J. mandshurica) also showed that the WAK/WAKL proteins clustered into species-specific clades, especially Arabidopsis and G. hirsutum (Figure 1). These results suggest that WAK/WAKLs might have evolved independently after the differentiation of monocotyledons and dicotyledons speciation. The WAK/WAKLs have a high degree of intra-species conservation and inter-species diversity during the evolution process [3,7]. WAK/WAKL members of J. regia and J. mandshurica have uneven distribution on chromosomes; however, some clusters of WAK/WAKL genes had high similarity and collinearity in two walnut species (Figure 1 and Figure 4). This cluster distribution phenomenon has also been observed in cotton, which might prevent the loss of key functions of WAK/WAKL in the process of evolution [7].

4.2. The Tandem Duplication of the WAK/WAKL Gene Family in J. regia and J. mandshurica

J. regia and its wild relative species J. mandshurica belong to the same genus, and their genome size and the number of genes is similar [22,23]. However, in this study, we found that the number of WAK/WAKL gene family members in J. regia was nearly twice that in J. mandshurica (Table 1; Figure 1). In other words, the WAK/WAKL gene family was significantly expanded in J. regia compared to J. mandshurica. Polyploidy was an important mechanism of gene family expansion, and tandem duplication (TD) was the common mechanism of the increase in gene copy number [35]. In this study, we found that TD played an important role in the expansion of the WAK/WAKL gene family in J. regia. In cotton, the TD and segmental duplication may also be responsible for the expansion of the WAK/WAKL gene family [7]. Considering that cotton is a polyploid species, segmental duplication (WGD) is often one of the main causes of their gene family expansion [7]. Therefore, it is speculated that TD might be one of the common causes of WAK/WAKL gene family expansion in different species. TD was an important single-gene duplication mode, and tandem duplicated genes were closely contiguous on the same chromosome, which might occur through unequal hybridization [36]. A study comparing the RLK family in Arabidopsis and rice found that this family expanded through polyploidy and TD in Arabidopsis, while in rice, this family expanded mainly through TD [37]. They also found that most of the RLKs involved in the defense/resistance response were located in tandem clusters, leading to the hypothesis that genes in the RLK family evolved into a specific response to stress in rice [37]. Interestingly, the potential biotic stress response genes JrWAK7 and JrWAK9, identified by expression profile analysis, were both located in a tandem cluster in this study, suggesting that the WAK/WAKL gene family in walnuts might also be consistent with this hypothesis.
Duplicate gene pairs have several different fates, such as neofunctionalization and subfunctionalization [38,39]. The neofunctionalized gene pairs undergo positive selection (Ka/Ks value greater than 1), while subfunctionalized gene pairs undergo purified selection (Ka/Ks value less than 1) [38,39]. In this study, most of the WAK/WAKL homologous pairs underwent purified selection, while a few underwent positive selection, suggesting that the evolutionary fate of most WAK/WAKL members might be subfunctionalization in J. regia and J. mandshurica.

4.3. The Conserved Domain, Gene Structure, and cis-Acting Elements of the WAK/WAKL Genes in J. regia and J. mandshurica

Typical WAK proteins contain extracellular WAK domain, intracellular protein kinase domain, EGF domain(s), transmembrane domains and signal peptides, while WAKL proteins contain WAK and kinase domains but do not contain the EGF domain [7]. We found that the consistency and conservation of WAK/WAKL proteins in the cytoplasmic region of J. regia and J. mandshurica was higher than that in the extracellular region (Figure S1), which is also found in Arabidopsis and cotton [7,40]. The similar pattern of WAK/WAKL proteins in different species suggests that its beneficial for WAK/WAKLs to recognize a variety of extracellular ligands or perceive a variety of environmental signals, which is further demonstrating the importance of this family for plant growth and development [7,40]. Although the identified WAK/WAKL protein domains were conserved, their gene structure was different in J. regia and J. mandshurica (Figure 2), which was quite different from that of Arabidopsis [12]. The WAK/WAKL genes were structurally conserved in Arabidopsis (with 3 exons and 2 introns), and the location or length of these 2 introns were also highly conserved [12]. In our study, we found that the number of exons in many WAK/WAKLs of J. regia and J. mandshurica were greater than 3, and several members had very long introns in J. mandshurica, such as JmWAK14, JmWAKL3, JmWAKL9 and JmWAKL7 (Figure 2c). This phenomenon was not observed in WAK/WAKL genes of other species, so it might be unique to WAK/WAKLs of J. regia and J. mandshurica. Increases in intron number and length for genes might be more beneficial than harmful to plants [41,42]. As the non-coding region, introns could protect genes from mutation interference, so that gene function can be well preserved [41,42]. Importantly, the increase of introns could lead to the increase of protein diversity through alternative splicing, and thereby helping genes play multiple roles in plants [43]. In addition, introns could be involved in the regulation of gene expression by encoding a variety of regulatory factors, and thus might be crucial for the regulation of gene expression in plants [44].
Cis-acting elements are involved in the regulation of gene expression, so we analyzed cis-acting elements in the identified WAK/WAKL promoter regions (Figure 5). In this study, several cis-acting elements responding to Methyl Jasmonate (MeJA) and Abscisic Acid (ABA) were identified in the upstream WAK/WAKL promoter region (Figure 5), suggesting that WAK/WAKL proteins might be involved in plant responses to MeJA and ABA regulations. Plant hormones are often involved in the response process of plants to stress and are crucial for plants to adapt to adverse environmental conditions [45,46]. Therefore, this result suggests that WAK/WAKL might play an important role in stress response of plants. In addition, we detected some cis-acting elements associated with abiotic stress response, suggesting that WAK/WAKLs might be involved in environmental stimulus response, further supporting their important roles in stress responses. Most JrWAK/WAKL genes (21 out of 25) expressed highly in leaves compared to female flowers, male flowers and fruits, however, JrWAK2 and JrWAKL12 highly expressed in J. regia female flowers, while JrWAK8 and JrWAKL11 highly expressed in male flowers (Figure 6a). These results indicated that JrWAK/WAKL genes play specific roles in different tissues and organs in J. regia. The four WAK/WAKL genes JmWAKL12, JmWAK5, JmWAKL4 and JmWAKL6 were expressed highly specific in J. mandshurica flowers, leaves and fruits, which are also valuable candidate genes for studies on the development of J. mandshurica [15,16]. In addition, the analysis of JrWAK/WAKL gene expression patterns after disease treatment of fruits among five development stages also suggested that some WAK/WAKL genes might play important roles in the biotic stress response of J. regia and J. mandshurica (Figure 6) [10,11,17,18].

Supplementary Materials

The following are available online at https://www.mdpi.com/article/10.3390/genes13010134/s1, Figure S1: Sequence logos of the protein domains. (a) Sequence logos of the extracellular WAK domain; (b) Sequence logos of the cytoplasmic protein kinase domain, Table S1: The protein sequence of all WAK/WAKL genes of two Juglans species, Table S2: Number of exons of WAK/WAKL genes in J. regia and J. mandshurica, Table S3: Estimated Ka/Ks ratios of homologous WAK/WAKL gene pairs in J. regia and J. mandshurica, Table S4: The FPKM values of all WAK/WAKL genes of two Juglans species.

Author Contributions

Conceptualization, M.L., P.Z.; Methodology, M.L.; Software, M.L., J.M., H.L., M.O. and H.Y.; Validation, M.L., J.M. and P.Z.; Formal analysis, J.M. and M.O.; Investigation, J.M. and H.L.; Data Curation, J.M. and P.Z.; Writing-Original Draft, M.L.; Writing-Review and Editing, H.Y. and P.Z.; Visualization, M.L., J.M., H.L. and P.Z.; Supervision, P.Z.; Project administration, P.Z.; Funding Acquisition, P.Z. All authors have read and agreed to the published version of the manuscript.

Funding

This work was supported by the National Natural Science Foundation of China (32070372 and 41471038), Natural Science Foundation of Shaanxi Province of China (2019JM-008), and Opening Foundation of Key Laboratory of Resource Biology and Biotechnology in Western China (Northwest University), Ministry of Education (ZSK2018009).

Institutional Review Board Statement

Not applicable.

Informed Consent Statement

Not applicable.

Data Availability Statement

The raw data were downloaded from the SRA database under accession number (GSE147083).

Conflicts of Interest

The authors declare no conflict of interest.

References

  1. Kohorn, B.D.; Kobayashi, M.; Johansen, S.; Riese, J.; Huang, L.F.; Koch, K.; Fu, S.; Dotson, A.; Byers, N. An Arabidopsis cell wall-associated kinase required for invertase activity and cell growth. Plant J. 2006, 46, 307–316. [Google Scholar] [CrossRef] [PubMed]
  2. Underwood, W. The plant cell wall: A dynamic barrier against pathogen invasion. Front Plant Sci. 2012, 3, 85. [Google Scholar] [CrossRef] [PubMed] [Green Version]
  3. Dou, L.; Li, Z.; Shen, Q.; Shi, H.; Li, H.; Wang, W.; Zou, C.; Shang, H.; Li, H.; Xiao, G. Genome-wide characterization of the WAK gene family and expression analysis under plant hormone treatment in cotton. BMC. Genom. 2021, 22, 85. [Google Scholar] [CrossRef] [PubMed]
  4. Shiu, S.H.; Bleecker, A.B. Receptor-like kinases from Arabidopsis form amonophyletic gene family related to animal receptor kinases. Proc. Natl. Acad. Sci. USA 2001, 98, 10763–10768. [Google Scholar] [CrossRef] [Green Version]
  5. Zou, C.; Liu, Y.; Guo, Z.; Mao, J.; Chen, B. Genome-wide annotation and expression responses to biotic stresses of the wall-associated kinase-Rcecptor-like kinase (WAK-RLK) gene family in apple (Malus domestica). Eur. J. Plant Pathol. 2018, 153, 771–785. [Google Scholar] [CrossRef]
  6. Kohorn, B.D. WAKs; cell wall associated kinases. Curr. Opin. Cell Biol. 2001, 13, 529–533. [Google Scholar] [CrossRef]
  7. Zhang, Z.; Ma, W.; Ren, Z.; Wang, X.; Zhao, J.; Pei, X.; Liu, Y.; He, K.; Zhang, F.; Hou, W.; et al. Characterization and expression analysis of wall-associated kinase (WAK) and WAK-like family in cotton. Int. J. Biol. Macromol. 2021, 187, 867–879. [Google Scholar] [CrossRef]
  8. Anderson, C.M.; Wagner, T.A.; Perret, M.; He, Z.H.; He, D.; Kohorn, B.D. WAKs: Cell wall-associated kinases linking the cytoplasm to the extracellular matrix. Plant Mol. Biol. 2001, 47, 197–206. [Google Scholar] [CrossRef]
  9. Sivaguru, M.; Ezaki, B.; He, Z.H.; Tong, H.; Osawa, H.; Baluska, F.; Volkmann, D.; Matsumoto, H. Aluminum-induced gene expression and protein localization of a cell wall-associated receptor kinase in Arabidopsis. Plant Physiol. 2003, 132, 2256–2266. [Google Scholar] [CrossRef] [Green Version]
  10. Wang, P.; Zhou, L.; Jamieson, P.; Zhang, L.; Zhao, Z.; Babilonia, K.; Shao, W.; Wu, L.; Mustafa, R.; Amin, I.; et al. The cotton wall-associated kinase GhWAK7A mediates responses to fungal wilt pathogens by complexing with the chitin sensory receptors. Plant Cell. 2020, 32, 3978–4001. [Google Scholar] [CrossRef]
  11. Qi, H.; Zhu, X.; Guo, F.; Lv, L.; Zhang, Z. The wall-associated receptor-like kinase TaWAK7D is required for defense responses to Rhizoctonia cerealis in Wheat. Int. J. Mol. Sci. 2020, 22, 5629. [Google Scholar] [CrossRef]
  12. Verica, J.A.; He, Z.H. The cell wall-associated kinase (WAK) and WAK-like kinase gene family. Plant Physiol. 2002, 129, 455–459. [Google Scholar] [CrossRef] [Green Version]
  13. De Oliveira, L.F.V.; Christoff, A.P.; de Lima, J.C.; de Ross, B.C.F.; Sachetto-Martins, G.; Margis-Pinherio, M.; Margis, R. The wall-associated kinase gene family in rice genomes. Plant Sci. 2014, 229, 181–192. [Google Scholar] [CrossRef]
  14. Hou, X.; Tong, H.; Selby, J.; Dewitt, J.; Peng, X.; He, Z.H. Involvement of a cell wall-associated kinase, WAKL4, in Arabidopsis mineral responses. Plant Physiol. 2005, 139, 1704–1716. [Google Scholar] [CrossRef] [Green Version]
  15. Lally, D.; Ingmire, P.; Tong, H.Y.; He, Z.H. Antisense expression of a cell wall-associated protein kinase, WAK4, inhibits cell elongation and alters morphology. Plant Cell. 2001, 13, 1317–1331. [Google Scholar] [CrossRef]
  16. Wagner, T.A.; Kohorn, B.D. Wall-associated kinases are expressed throughout plant development and are required for cell expansion. Plant Cell. 2001, 13, 303–318. [Google Scholar] [CrossRef] [Green Version]
  17. Li, H.; Zhou, S.Y.; Zhao, W.S.; Su, S.C.; Peng, Y.L. A novel wall-associated receptor-like protein kinase gene, OsWAK1, plays important roles in rice blast disease resistance. Plant Mol. Biol. 2009, 69, 337–346. [Google Scholar] [CrossRef]
  18. Feng, H.; Li, C.; Zhou, J.; Yuan, Y.; Feng, Z.; Shi, Y.; Zhao, L.; Zhang, Y.; Wei, F.; Zhu, H. A cotton WAKL protein interacted with a DnaJ protein and was involved in defense against Verticillium dahliae. Int. J. Biol. Macromol. 2021, 167, 633–643. [Google Scholar] [CrossRef]
  19. Yang, P.; Praz, C.; Li, B.; Singla, J.; Robert, C.; Kessel, B.; Scheuermann, D.; Lüthi, L.; Ouzunova, M.; Erb, M.; et al. Fungal resistance mediated by maize wall-associated kinase ZmWAK-RLK1 correlates with reduced benzoxazinoid content. New Phytol. 2019, 221, 976–987. [Google Scholar] [CrossRef] [Green Version]
  20. Saintenac, C.; Lee, W.S.; Cambon, F.; Rudd, J.J.; King, R.C.; Marande, W.; Powers, S.J.; Bergès, H.; Phillips, A.L.; Uauy, C.; et al. Wheat receptor-kinase-like protein Stb6 controls gene-for-gene resistance to fungal pathogen Zymoseptoria tritici. Nat. Genet. 2018, 50, 368–374. [Google Scholar] [CrossRef]
  21. Martínez-García, P.J.; Crepeau, M.W.; Puiu, D.; Gonzalez-Ibeas, D.; Whalen, J.; Stevens, K.A.; Paul, R.; Butterfield, T.S.; Brittom, M.T.; Reagan, R.L.; et al. The walnut (Juglans regia) genome sequence reveals diversity in genes coding for the biosynthesis of non-structural polyphenols. Plant J. 2016, 87, 507–532. [Google Scholar] [CrossRef] [PubMed] [Green Version]
  22. Marrano, A.; Britton, M.; Zaini, P.A.; Zimin, A.V.; Workman, R.E.; Puiu, D.; Bianco, L.; Pierro, E.A.D.; Allen, B.J.; Chakraborty, S.; et al. High-quality chromosome-scale assembly of the walnut (Juglans regia L.) reference genome. Gigascience 2020, 9, 1–16. [Google Scholar] [CrossRef] [PubMed]
  23. Yan, F.; Xi, R.M.; She, R.X.; Chen, P.P.; Yan, Y.J.; Yang, G.; Dang, M.; Yue, M.; Pei, D.; Woestek, K.; et al. Improved de novo chromosome-level genome assembly of the vulnerable walnut tree Juglans mandshurica reveals gene family evolution and possible genome basis of resistance to lesion nematode. Mol. Ecol. Resour. 2021, 21, 2063–2076. [Google Scholar] [CrossRef] [PubMed]
  24. Liu, X.; Wang, Z.; Tian, Y.; Zhang, S.; Li, D.; Dong, W.; Zhang, C.; Zhang, Z. Characterization of wall-associated kinase/wall-associated kinase-like (WAK/WAKL) family in rose (Rosa chinensis) reveals the role of RcWAK4 in Botrytis resistance. BMC Plant Biol. 2021, 21, 526. [Google Scholar] [CrossRef]
  25. Tripathi, R.K.; Aguirre, J.A.; Singh, J. Genome-wide analysis of wall associated kinase (WAK) gene family in barley. Genomics 2021, 113, 523–530. [Google Scholar] [CrossRef]
  26. Plomion, C.; Aury, J.M.; Amselem, J.; Leroy, T.; Murat, F.; Duplessis, S.; Faye, S.; Francillonne, N.; Labadie, K.; Le Provost, G.; et al. Oak genome reveals facets of long lifespan. Nat. Plants 2018, 4, 440–452. [Google Scholar] [CrossRef] [Green Version]
  27. Chen, C.; Chen, H.; Zhang, Y.; Thomas, H.R.; Frank, M.H.; He, Y.; Xia, R. TBtools: An integrative toolkit developed for interactive analyses of big biological data. Mol. Plant 2020, 13, 1194–1202. [Google Scholar] [CrossRef]
  28. Wang, Y.; Tang, H.; Debarry, J.D.; Tan, X.; Li, J.; Wang, X.; Lee, T.H.; Jin, H.; Marler, B.; Gou, H.; et al. MCScanX: A toolkit for detection and evolutionary analysis of gene synteny and collinearity. Nucleic Acids Res. 2012, 40, e49. [Google Scholar] [CrossRef] [Green Version]
  29. Feng, S.; Feng, H.; Liu, X.; Dong, Y.; Wang, Q.; Yang, K.Q. Genome-wide identification and characterization of long non-coding RNAs conferring resistance to Colletotrichum gloeosporioides in walnut (Juglans regia). BMC Genom. 2021, 22, 15. [Google Scholar] [CrossRef]
  30. Chen, S.; Zhou, Y.; Chen, Y.; Gu, J. fastp: An ultra-fast all-in-one FASTQ preprocessor. Bioinformatics 2018, 34, i884–i890. [Google Scholar] [CrossRef]
  31. Kim, D.; Langmead, B.; Salzberg, S.L. HISAT: A fast spliced aligner with low memory requirements. Nat. Methods 2015, 12, 357–360. [Google Scholar] [CrossRef] [Green Version]
  32. Liao, Y.; Smyth, G.K.; Shi, W. featureCounts: An efficient general purpose program for assigning sequence reads to genomic features. Bioinformatics 2014, 30, 923–930. [Google Scholar] [CrossRef] [Green Version]
  33. Kanneganti, V.; Gupta, A.K. Wall associated kinases from plants—An overview. Physiol. Mol. Biol. Plants 2008, 14, 109–118. [Google Scholar] [CrossRef] [Green Version]
  34. Sun, Z.; Song, Y.; Chen, D.; Zhang, Y.; Zhang, Q.; Yi, Y.; Qu, G. Genome-wide identification, classification, characterization, and expression analysis of the wall-associated kinase family during fruit development and under wound stress in tomato (Solanum lycopersicum L.). Genes 2020, 11, 1186. [Google Scholar] [CrossRef]
  35. Liang, Y.; Wan, N.; Cheng, Z.; Mo, Y.; Liu, B.; Liu, H.; Raboanatahiry, N.; Yin, Y.; Li, M. Whole-genome identification and expression pattern of the vicinal oxygen chelate family in rapeseed (Brassica napus L.). Front. Plant Sci. 2017, 8, 745. [Google Scholar] [CrossRef] [Green Version]
  36. Freeling, M. Bias in plant gene content following different sorts of duplication: Tandem, whole-genome, segmental, or by transposition. Annu. Rev. Plant Biol. 2009, 60, 433–453. [Google Scholar] [CrossRef]
  37. Shiu, S.H.; Karlowski, W.M.; Pan, R.; Tzeng, Y.H.; Mayer, K.F.; Li, W.H. Comparative analysis of the receptor-like kinase family in Arabidopsis and rice. Plant Cell. 2004, 16, 1220–1234. [Google Scholar] [CrossRef] [Green Version]
  38. Lynch, M.; Conery, J.S. The evolutionary fate and consequences of duplicate genes. Science 2000, 290, 1151–1155. [Google Scholar] [CrossRef] [Green Version]
  39. Roulin, A.; Auer, P.L.; Libault, M.; Schlueter, J.; Farmer, A.; May, G.; Stacey, G.; Doerge, R.W.; Jackson, S.A. The fate of duplicated genes in a polyploid plant genome. Plant J. 2013, 73, 143–153. [Google Scholar] [CrossRef]
  40. Verica, J.A.; Chae, L.; Tong, H.; Ingmire, P.; He, Z.H. Tissue-specific and developmentally regulated expression of a cluster of tandemly arrayed cell wall-associated kinase-like kinase genes in Arabidopsis. Plant Physiol 2003, 133, 1732–1746. [Google Scholar] [CrossRef] [Green Version]
  41. Jo, B.S.; Choi, S.S. Introns: The functional benefits of introns in genomes. Genom. Inform. 2015, 13, 112–118. [Google Scholar] [CrossRef] [PubMed] [Green Version]
  42. Mukheriee, D.; Saha, D.; Acharya, D.; Mukheriee, A.; Chakraborty, S.; Ghosh, T.C. The role of introns in the conservation of the metabolic genes of Arabidopsis thaliana. Genomics 2018, 110, 310–317. [Google Scholar] [CrossRef] [PubMed]
  43. Kalsotra, A.; Cooper, T.A. Functional consequences of developmentally regulated alternative splicing. Nat. Rev. Genet. 2011, 12, 715–729. [Google Scholar] [CrossRef] [PubMed]
  44. Ying, S.Y.; Lin, S.L. Intronic microRNAs. Biochem. Biophys. Res. Commun. 2005, 326, 515–520. [Google Scholar] [CrossRef] [PubMed]
  45. Verma, V.; Ravindran, P.; Kumar, P.P. Plant hormone-mediated regulation of stress responses. BMC Plant Biol. 2016, 16, 86. [Google Scholar] [CrossRef] [Green Version]
  46. Huang, H.; Liu, B.; Liu, L.; Song, S. Jasmonate action in plant growth and development. J. Exp. Bot. 2017, 68, 1349–1359. [Google Scholar] [CrossRef] [Green Version]
Figure 1. The Maximum Likelihood phylogenetic tree (ML) of WAK/WAKL proteins of Arabidopsis thaliana, Gossypium hirsutum, Quercus robur, Juglans regia and Juglans mandshurica. Circles and squares represented WAKs and WAKLs, respectively. Red, orange, blue, green and yellow represented WAK/WAKLs of A. thaliana, G. hisutum, Q. robur, J. regia and J. mandshurica, respectively.
Figure 1. The Maximum Likelihood phylogenetic tree (ML) of WAK/WAKL proteins of Arabidopsis thaliana, Gossypium hirsutum, Quercus robur, Juglans regia and Juglans mandshurica. Circles and squares represented WAKs and WAKLs, respectively. Red, orange, blue, green and yellow represented WAK/WAKLs of A. thaliana, G. hisutum, Q. robur, J. regia and J. mandshurica, respectively.
Genes 13 00134 g001
Figure 2. The gene structures and protein domains of WAK/WAKL members. (a) Maximum likelihood phylogenetic tree of WAK/WAKLs in two Juglans species; (b) Protein domains of WAK/WAKLs in two Juglans species. Different domains were represented by different colored boxes; (c) Gene structures of WAK/WAKLs in two Juglans species. Yellow boxes indicated exons, and gray lines indicate introns.
Figure 2. The gene structures and protein domains of WAK/WAKL members. (a) Maximum likelihood phylogenetic tree of WAK/WAKLs in two Juglans species; (b) Protein domains of WAK/WAKLs in two Juglans species. Different domains were represented by different colored boxes; (c) Gene structures of WAK/WAKLs in two Juglans species. Yellow boxes indicated exons, and gray lines indicate introns.
Genes 13 00134 g002
Figure 3. Chromosomal distribution of WAK/WAKL genes. (a) Chromosomal distribution of WAK/WAKL genes in J. regia; (b) Chromosomal distribution of WAK/WAKL genes in J. mandshurica. Chromosome numbers were shown below each chromosome. Red, WAK genes; blue, WAKL genes. Green, chromosomes of J. regia; yellow, chromosomes of J. mandshurica.
Figure 3. Chromosomal distribution of WAK/WAKL genes. (a) Chromosomal distribution of WAK/WAKL genes in J. regia; (b) Chromosomal distribution of WAK/WAKL genes in J. mandshurica. Chromosome numbers were shown below each chromosome. Red, WAK genes; blue, WAKL genes. Green, chromosomes of J. regia; yellow, chromosomes of J. mandshurica.
Genes 13 00134 g003
Figure 4. Genome-wide synteny analysis for WAK/WAKL genes among J. regia and J. mandshurica. The orthologous and paralogous WAK/WAKL genes were mapped onto the chromosomes and linked by each other. Red lines indicate orthologous gene pairs, blue lines indicate paralogous gene pairs.
Figure 4. Genome-wide synteny analysis for WAK/WAKL genes among J. regia and J. mandshurica. The orthologous and paralogous WAK/WAKL genes were mapped onto the chromosomes and linked by each other. Red lines indicate orthologous gene pairs, blue lines indicate paralogous gene pairs.
Genes 13 00134 g004
Figure 5. Cis-acting elements in promoter regions of WAK/WAKL genes in two Juglans species. On the basis of functional annotations, the cis-acting elements were categorized into four major classes: plant development and growth, phytohormone responses, abiotic stress responses and light responsiveness cis-acting elements. The number in the colored box represented the number of cis-acting elements.
Figure 5. Cis-acting elements in promoter regions of WAK/WAKL genes in two Juglans species. On the basis of functional annotations, the cis-acting elements were categorized into four major classes: plant development and growth, phytohormone responses, abiotic stress responses and light responsiveness cis-acting elements. The number in the colored box represented the number of cis-acting elements.
Genes 13 00134 g005
Figure 6. Expression patterns of WAK/WAKLs in J. regia and J. mandshurica. (a) Expression patterns of identified WAK/WAKLs in female flowers, male flowers, leaves and green pericarp of two Juglans species; RF, female flowers of J. regia; RM, male flowers of J. regia; RL, leaves of J. regia; RG, green pericarp of J. regia; MF, female flowers of J. mandshurica; MM, male flowers of J. mandshurica; ML, leaves of J. mandshurica; MG, green pericarp of J. mandshurica; (b) Expression patterns of identified WAK/WAKL in J. regia under biotic stress. F26 indicated anthracnose-resistant varieties, F423 indicated anthracnose-susceptible varieties. The number after ‘-’ represented the time after infection (unit: hour). The colored scale reflects gene expression levels.
Figure 6. Expression patterns of WAK/WAKLs in J. regia and J. mandshurica. (a) Expression patterns of identified WAK/WAKLs in female flowers, male flowers, leaves and green pericarp of two Juglans species; RF, female flowers of J. regia; RM, male flowers of J. regia; RL, leaves of J. regia; RG, green pericarp of J. regia; MF, female flowers of J. mandshurica; MM, male flowers of J. mandshurica; ML, leaves of J. mandshurica; MG, green pericarp of J. mandshurica; (b) Expression patterns of identified WAK/WAKL in J. regia under biotic stress. F26 indicated anthracnose-resistant varieties, F423 indicated anthracnose-susceptible varieties. The number after ‘-’ represented the time after infection (unit: hour). The colored scale reflects gene expression levels.
Genes 13 00134 g006
Table 1. The predicated protein information of WAK/WAKL in J. regia and J. mandshurica.
Table 1. The predicated protein information of WAK/WAKL in J. regia and J. mandshurica.
Gene NameNo. of Amino AcidsMol. Wt (kDa)Isoelectric Point (pI)Instability Index (II)Aliphatic IndexGrand Average of Hydropathicity (GRAVY)Subcellular Localizationa
JrWAK169077,758.55 5.9740.5680.94−0.31plas
JrWAK283991,544.55 6.3633.1182.81−0.33plas
JrWAK377885,990.066.3637.4992.57−0.19vacu
JrWAK483692,128.956.6735.9583.83−0.29plas
JrWAK577885,292.056.2531.3387.90−0.21vacu
JrWAK676885,036.386.9637.3991.76−0.19plas
JrWAK771679,111.388.1234.4689.15−0.26vacu
JrWAK871379,985.06 5.9336.6483.52−0.22vacu
JrWAK971379,776.705.6433.7282.85−0.24vacu
JrWAK1076384,326.97 5.4336.4184.84−0.20plas
JrWAK1170778,434.908.4842.2187.96−0.21plas
JrWAKL167374,644.435.2743.5387.74−0.16extr
JrWAKL270879,775.497.8638.8684.66−0.23chlo
JrWAKL373983,259.247.7136.1684.79−0.26extr
JrWAKL464470,964.828.8337.4592.34−0.13vacu
JrWAKL582791,687.817.6336.5990.50−0.16plas
JrWAKL669476,326.10 5.5636.8183.16−0.18plas
JrWAKL770778,717.696.3332.7786.53−0.14plas
JrWAKL872381,305.716.0133.7981.29−0.23plas
JrWAKL951357,573.867.8227.5786.80−0.08chlo
JrWAKL1070579,273.50 6.5428.8285.97−0.18plas
JrWAKL1160367,641.007.7631.6782.12−0.35nucl
JrWAKL1268176,621.846.3748.6583.85−0.33plas
JrWAKL1367875,503.575.9143.3282.05−0.24chlo
JrWAKL1478787,360.886.5133.7583.60−0.23plas
JrWAKL1566974,597.365.9439.8781.46−0.22vacu
JrWAKL1667074,773.497.7846.5282.19−0.30plas
JmWAK175884,080.046.3535.0184.37−0.21plas
JmWAK274983,946.505.8635.8682.26−0.26vacu
JmWAK31396155,950.007.0638.4087.49−0.25plas
JmWAK476384,642.557.8840.8686.09−0.27plas
JmWAK577985,485.496.5635.6188.19−0.22plas
JmWAKL162969,698.846.6451.8694.100.01plas
JmWAKL263269,194.916.2036.3287.66−0.16plas
JmWAKL31182133,611.686.6132.7288.15−0.22plas
JmWAKL488199,728.806.2235.9085.27−0.23chlo
JmWAKL570678,535.724.8636.5383.81−0.21plas
JmWAKL668278,128.275.7952.9483.05−0.22plas
JmWAKL788098,454.698.4039.8190.69−0.23plas
JmWAKL866273,877.357.1142.4088.34−0.30plas
JmWAKL9959106,500.535.5640.5995.62−0.14plas
Note: plas, plasma membrane; vacu, vacuole; extr, extracellular; chlo, chloroplast; nucl, nucleus.
Table 2. The four duplicated types of WAK/WAKL genes in J. regia and J. mandshurica.
Table 2. The four duplicated types of WAK/WAKL genes in J. regia and J. mandshurica.
Gene NameWhole Genome Duplication (WGD)Tandem Duplication (TD)Dispersed Duplication (DSD)Proximal Duplication (PD)
JrWAK1
JrWAK2
JrWAK3
JrWAK4
JrWAK5
JrWAK6
JrWAK7
JrWAK8
JrWAK9
JrWAK10
JrWAK11
JrWAKL1
JrWAKL2
JrWAKL3
JrWAKL4
JrWAKL5
JrWAKL6
JrWAKL7
JrWAKL8
JrWAKL9
JrWAKL10
JrWAKL11
JrWAKL12
JrWAKL13
JrWAKL14
JrWAKL15
JrWAKL16
JmWAK1
JmWAK2
JmWAK3
JmWAK4
JmWAK5
JmWAKL1
JmWAKL2
JmWAKL3
JmWAKL4
JmWAKL5
JmWAKL6
JmWAKL7
JmWAKL8
JmWAKL9
Publisher’s Note: MDPI stays neutral with regard to jurisdictional claims in published maps and institutional affiliations.

Share and Cite

MDPI and ACS Style

Li, M.; Ma, J.; Liu, H.; Ou, M.; Ye, H.; Zhao, P. Identification and Characterization of Wall-Associated Kinase (WAK) and WAK-like (WAKL) Gene Family in Juglans regia and Its Wild Related Species Juglans mandshurica. Genes 2022, 13, 134. https://doi.org/10.3390/genes13010134

AMA Style

Li M, Ma J, Liu H, Ou M, Ye H, Zhao P. Identification and Characterization of Wall-Associated Kinase (WAK) and WAK-like (WAKL) Gene Family in Juglans regia and Its Wild Related Species Juglans mandshurica. Genes. 2022; 13(1):134. https://doi.org/10.3390/genes13010134

Chicago/Turabian Style

Li, Mengdi, Jiayu Ma, Hengzhao Liu, Mengwei Ou, Hang Ye, and Peng Zhao. 2022. "Identification and Characterization of Wall-Associated Kinase (WAK) and WAK-like (WAKL) Gene Family in Juglans regia and Its Wild Related Species Juglans mandshurica" Genes 13, no. 1: 134. https://doi.org/10.3390/genes13010134

APA Style

Li, M., Ma, J., Liu, H., Ou, M., Ye, H., & Zhao, P. (2022). Identification and Characterization of Wall-Associated Kinase (WAK) and WAK-like (WAKL) Gene Family in Juglans regia and Its Wild Related Species Juglans mandshurica. Genes, 13(1), 134. https://doi.org/10.3390/genes13010134

Note that from the first issue of 2016, this journal uses article numbers instead of page numbers. See further details here.

Article Metrics

Back to TopTop