Investigating Human Mitochondrial Genomes in Single Cells
Abstract
1. Introduction
2. Materials and Methods
2.1. SRA Samples
2.2. Data Pre-Processing
2.3. MToolBox Analysis and Output Processing
3. Results and Discussion
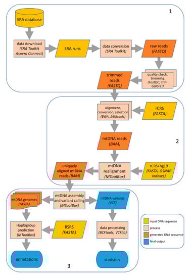
3.1. Computational Pipeline to Characterize MtDNA Genomes in Single Cells
3.2. Reconstruction of MtDNA in Single-Cells
3.3. Quality Assessment of Reconstructed MtDNA Genomes by Haplogroup Prediction
3.4. Variant Detection in Reconstructed MtDNA Genomes
4. Conclusions
Supplementary Materials
Author Contributions
Funding
Conflicts of Interest
References
- Benard, G.; Bellance, N.; James, D.; Parrone, P.; Fernandez, H.; Letellier, T.; Rossignol, R. Mitochondrial bioenergetics and structural network organization. J. Cell Sci. 2007, 120, 838–848. [Google Scholar] [CrossRef] [PubMed]
- Cole, L.W. The Evolution of Per-cell Organelle Number. Front. Cell Dev. Biol. 2016, 4, 85. [Google Scholar] [CrossRef] [PubMed]
- Wallace, D.C. Mitochondrial DNA mutations in disease and aging. Environ. Mol. Mutagen. 2010, 51, 440–450. [Google Scholar] [CrossRef] [PubMed]
- Pesole, G.; Gissi, C.; De Chirico, A.; Saccone, C. Nucleotide substitution rate of mammalian mitochondrial genomes. J. Mol. Evol. 1999, 48, 427–434. [Google Scholar] [CrossRef]
- Rossignol, R.; Faustin, B.; Rocher, C.; Malgat, M.; Mazat, J.-P.; Letellier, T. Mitochondrial threshold effects. Biochem. J. 2003, 370, 751–762. [Google Scholar] [CrossRef]
- Stefano, G.B.; Bjenning, C.; Wang, F.; Wang, N.; Kream, R.M. Mitochondrial Heteroplasmy. Adv. Exp. Med. Biol. 2017, 982, 577–594. [Google Scholar]
- Stefano, G.B.; Kream, R.M. Mitochondrial DNA heteroplasmy in human health and disease (Review). Biomed. Rep. 2016, 4, 259–262. [Google Scholar] [CrossRef]
- Stewart, J.B.; Chinnery, P.F. The dynamics of mitochondrial DNA heteroplasmy: Implications for human health and disease. Nat. Rev. Genet. 2015, 16, 530–542. [Google Scholar] [CrossRef]
- Wallace, D.C.; Chalkia, D. Mitochondrial DNA Genetics and the Heteroplasmy Conundrum in Evolution and Disease. Cold Spring Harb. Perspect. Biol. 2013, 5, a021220. [Google Scholar]
- 1000 Genomes Project Consortium; Auton, A.; Brooks, L.D.; Durbin, R.M.; Garrison, E.P.; Kang, H.M.; Korbel, J.O.; Marchini, J.L.; McCarthy, S.; McVean, G.A.; et al. A global reference for human genetic variation. Nature 2015, 526, 68–74. [Google Scholar]
- 1000 Genomes Project Consortium; Abecasis, G.R.; Auton, A.; Brooks, L.D.; DePristo, M.A.; Durbin, R.M.; Handsaker, R.E.; Kang, H.M.; Marth, G.T.; McVean, G.A. An integrated map of genetic variation from 1,092 human genomes. Nature 2012, 491, 56–65. [Google Scholar] [PubMed]
- Huang, T. Next Generation Sequencing to Characterize Mitochondrial Genomic DNA Heteroplasmy. Curr. Protoc. Hum. Genet. 2011, 71, 19.8.1–19.8.12. [Google Scholar] [CrossRef]
- Picardi, E.; Pesole, G. Mitochondrial genomes gleaned from human whole-exome sequencing. Nat. Methods 2012, 9, 523–524. [Google Scholar] [CrossRef]
- Diroma, M.A.; Calabrese, C.; Simone, D.; Santorsola, M.; Calabrese, F.M.; Gasparre, G.; Attimonelli, M. Extraction and annotation of human mitochondrial genomes from 1000 Genomes Whole Exome Sequencing data. BMC Genom. 2014, 15 (Suppl. 3), S2. [Google Scholar] [CrossRef]
- Calabrese, C.; Simone, D.; Diroma, M.A.; Santorsola, M.; Gutta, C.; Gasparre, G.; Picardi, E.; Pesole, G.; Attimonelli, M. MToolBox: A highly automated pipeline for heteroplasmy annotation and prioritization analysis of human mitochondrial variants in high-throughput sequencing. Bioinformatics 2014, 30, 3115–3117. [Google Scholar] [CrossRef]
- Simone, D.; Calabrese, F.M.; Lang, M.; Gasparre, G.; Attimonelli, M. The reference human nuclear mitochondrial sequences compilation validated and implemented on the UCSC genome browser. BMC Genom. 2011, 12, 517. [Google Scholar] [CrossRef]
- Lopez, J.V.; Yuhki, N.; Masuda, R.; Modi, W.; O’Brien, S.J. Numt, a recent transfer and tandem amplification of mitochondrial DNA to the nuclear genome of the domestic cat. J. Mol. Evol. 1994, 39, 174–190. [Google Scholar] [PubMed]
- Hazkani-Covo, E.; Zeller, R.M.; Martin, W. Molecular Poltergeists: Mitochondrial DNA Copies (numts) in Sequenced Nuclear Genomes. PLoS Genet. 2010, 6, e1000834. [Google Scholar] [CrossRef]
- Calabrese, F.M.; Balacco, D.L.; Preste, R.; Diroma, M.A.; Forino, R.; Ventura, M.; Attimonelli, M. NumtS colonization in mammalian genomes. Sci. Rep. 2017, 7, 16357. [Google Scholar] [CrossRef]
- Van Oven, M.; Kayser, M. Updated comprehensive phylogenetic tree of global human mitochondrial DNA variation. Hum. Mutat. 2009, 30, E386–E394. [Google Scholar] [CrossRef]
- Hopkins, J.F.; Sabelnykova, V.Y.; Weischenfeldt, J.; Simon, R.; Aguiar, J.A.; Alkallas, R.; Heisler, L.E.; Zhang, J.; Watson, J.D.; Chua, M.L.K.; et al. Mitochondrial mutations drive prostate cancer aggression. Nat. Commun. 2017, 8, 1–8. [Google Scholar] [CrossRef] [PubMed]
- Dong, X.; Zhang, L.; Milholland, B.; Lee, M.; Maslov, A.Y.; Wang, T.; Vijg, J. Accurate identification of single-nucleotide variants in whole-genome-amplified single cells. Nat. Methods 2017, 14, 491–493. [Google Scholar] [CrossRef] [PubMed]
- Gawad, C.; Koh, W.; Quake, S.R. Single-cell genome sequencing: Current state of the science. Nat. Rev. Genet. 2016, 17, 175–188. [Google Scholar] [CrossRef] [PubMed]
- Telenius, H.; Carter, N.P.; Bebb, C.E.; Nordenskjo¨ld, M.; Ponder, B.A.J.; Tunnacliffe, A. Degenerate oligonucleotide-primed PCR: General amplification of target DNA by a single degenerate primer. Genomics 1992, 13, 718–725. [Google Scholar] [CrossRef]
- Dean, F.B.; Nelson, J.R.; Giesler, T.L.; Lasken, R.S. Rapid Amplification of Plasmid and Phage DNA Using Phi29 DNA Polymerase and Multiply-Primed Rolling Circle Amplification. Genome Res. 2001, 11, 1095–1099. [Google Scholar] [CrossRef]
- Fu, Y.; Zhang, F.; Zhang, X.; Yin, J.; Du, M.; Jiang, M.; Liu, L.; Li, J.; Huang, Y.; Wang, J. High-throughput single-cell whole-genome amplification through centrifugal emulsification and eMDA. Commun. Biol. 2019, 2, 1–10. [Google Scholar] [CrossRef]
- Fu, Y.; Li, C.; Lu, S.; Zhou, W.; Tang, F.; Xie, X.S.; Huang, Y. Uniform and accurate single-cell sequencing based on emulsion whole-genome amplification. Proc. Natl. Acad. Sci. USA 2015, 112, 11923–11928. [Google Scholar] [CrossRef]
- Zong, C.; Lu, S.; Chapman, A.R.; Xie, X.S. Genome-Wide Detection of Single-Nucleotide and Copy-Number Variations of a Single Human Cell. Science 2012, 338, 1622–1626. [Google Scholar] [CrossRef]
- Ludwig, L.S.; Lareau, C.A.; Ulirsch, J.C.; Christian, E.; Muus, C.; Li, L.H.; Pelka, K.; Ge, W.; Oren, Y.; Brack, A.; et al. Lineage Tracing in Humans Enabled by Mitochondrial Mutations and Single-Cell Genomics. Cell 2019, 176, 1325–1339.e22. [Google Scholar] [CrossRef]
- The SRA Toolkit. Available online: http://ncbi.github.io/sra-tools/ (accessed on 2 May 2019).
- Aspera Connect. Available online: https://asperasoft.com/ (accessed on 2 May 2019).
- SRA Handbook. Available online: https://www.ncbi.nlm.nih.gov/books/NBK242621 (accessed on 2 May 2019).
- FastQC Software. Available online: http://www.bioinformatics.babraham.ac.uk/projects/fastqc/ (accessed on 2 May 2019).
- Trim_Galore Software. Available online: http://www.bioinformatics.babraham.ac.uk/projects/trim_galore/ (accessed on 2 May 2019).
- Martin, M. Cutadapt removes adapter sequences from high-throughput sequencing reads. EMBnet J. 2011, 17, 10–12. [Google Scholar] [CrossRef]
- Li, H.; Durbin, R. Fast and accurate short read alignment with Burrows-Wheeler transform. Bioinformatics 2009, 25, 1754–1760. [Google Scholar] [CrossRef] [PubMed]
- Andrews, R.M.; Kubacka, I.; Chinnery, P.F.; Lightowlers, R.N.; Turnbull, D.M.; Howell, N. Reanalysis and revision of the Cambridge reference sequence for human mitochondrial DNA. Nat. Genet. 1999, 23, 147. [Google Scholar] [CrossRef] [PubMed]
- Li, H.; Handsaker, B.; Wysoker, A.; Fennell, T.; Ruan, J.; Homer, N.; Marth, G.; Abecasis, G.; Durbin, R. The Sequence Alignment/Map format and SAMtools. Bioinformatics 2009, 25, 2078–2079. [Google Scholar] [CrossRef] [PubMed]
- Wu, T.D.; Nacu, S. Fast and SNP-tolerant detection of complex variants and splicing in short reads. Bioinformatics 2011, 26, 873–881. [Google Scholar] [CrossRef]
- Edgar, R.C. MUSCLE: A multiple sequence alignment method with reduced time and space complexity. BMC Bioinform. 2004, 5, 113. [Google Scholar] [CrossRef]
- Picard Tools. Available online: http://broadinstitute.github.io/picard/ (accessed on 2 May 2019).
- Behar, D.M.; van Oven, M.; Rosset, S.; Metspalu, M.; Loogväli, E.-L.; Silva, N.M.; Kivisild, T.; Torroni, A.; Villems, R. A “Copernican” reassessment of the human mitochondrial DNA tree from its root. Am. J. Hum. Genet. 2012, 90, 675–684. [Google Scholar] [CrossRef]
- Clima, R.; Preste, R.; Calabrese, C.; Diroma, M.A.; Santorsola, M.; Scioscia, G.; Simone, D.; Shen, L.; Gasparre, G.; Attimonelli, M. HmtDB 2016: Data update, a better performing query system and human mitochondrial DNA haplogroup predictor. Nucleic Acids Res. 2017, 45, D698–D706. [Google Scholar] [CrossRef]
- Rubino, F.; Piredda, R.; Calabrese, F.M.; Simone, D.; Lang, M.; Calabrese, C.; Petruzzella, V.; Tommaseo-Ponzetta, M.; Gasparre, G.; Attimonelli, M. HmtDB, a genomic resource for mitochondrion-based human variability studies. Nucleic Acids Res. 2012, 40, D1150–D1159. [Google Scholar] [CrossRef]
- Preste, R.; Vitale, O.; Clima, R.; Gasparre, G.; Attimonelli, M. HmtVar: A new resource for human mitochondrial variations and pathogenicity data. Nucleic Acids Res. 2019, 47, D1202–D1210. [Google Scholar] [CrossRef]
- Preste, R.; Clima, R.; Attimonelli, M. Human mitochondrial variant annotation with HmtNote. bioRxiv 2019, 600619. [Google Scholar] [CrossRef]
- Qian, Y.; Butler, T.J.; Opsahl-Ong, K.; Giroux, N.S.; Sidore, C.; Nagaraja, R.; Cucca, F.; Ferrucci, L.; Abecasis, G.R.; Schlessinger, D.; et al. fastMitoCalc: An ultra-fast program to estimate mitochondrial DNA copy number from whole-genome sequences. Bioinforma. Oxf. Engl. 2017, 33, 1399–1401. [Google Scholar] [CrossRef] [PubMed]
- Van der Kuyl, A.C.; Kuiken, C.L.; Dekker, J.T.; Perizonius, W.R.; Goudsmit, J. Nuclear counterparts of the cytoplasmic mitochondrial 12S rRNA gene: A problem of ancient DNA and molecular phylogenies. J. Mol. Evol. 1995, 40, 652–657. [Google Scholar] [CrossRef] [PubMed]
- Yao, Y.-G.; Kong, Q.-P.; Salas, A.; Bandelt, H.-J. Pseudomitochondrial genome haunts disease studies. J. Med. Genet. 2008, 45, 769–772. [Google Scholar] [CrossRef] [PubMed]
- Buenrostro, J.D.; Giresi, P.G.; Zaba, L.C.; Chang, H.Y.; Greenleaf, W.J. Transposition of native chromatin for fast and sensitive epigenomic profiling of open chromatin, DNA-binding proteins and nucleosome position. Nat. Methods 2013, 10, 1213–1218. [Google Scholar] [CrossRef]
- González, M.D.M.; Ramos, A.; Aluja, M.P.; Santos, C. Sensitivity of mitochondrial DNA heteroplasmy detection using Next Generation Sequencing. Mitochondrion 2020, 50, 88–93. [Google Scholar] [CrossRef]
- Goto, H.; Dickins, B.; Afgan, E.; Paul, I.M.; Taylor, J.; Makova, K.D.; Nekrutenko, A. Dynamics of mitochondrial heteroplasmy in three families investigated via a repeatable re-sequencing study. Genome Biol. 2011, 12, R59. [Google Scholar] [CrossRef]
- Santibanez-Koref, M.; Griffin, H.; Turnbull, D.M.; Chinnery, P.F.; Herbert, M.; Hudson, G. Assessing mitochondrial heteroplasmy using next generation sequencing: A note of caution. Mitochondrion 2019, 46, 302–306. [Google Scholar] [CrossRef]
- Xu, J.; Nuno, K.; Litzenburger, U.M.; Qi, Y.; Corces, M.R.; Majeti, R.; Chang, H.Y. Single-cell lineage tracing by endogenous mutations enriched in transposase accessible mitochondrial DNA. eLife 2019, 8, e45105. [Google Scholar] [CrossRef]
- Lott, M.T.; Leipzig, J.N.; Derbeneva, O.; Xie, H.M.; Chalkia, D.; Sarmady, M.; Procaccio, V.; Wallace, D.C. mtDNA Variation and Analysis Using Mitomap and Mitomaster. Curr. Protoc. Bioinforma. 2013, 44, 1–23. [Google Scholar] [CrossRef]
- Hamosh, A.; Scott, A.F.; Amberger, J.S.; Bocchini, C.A.; McKusick, V.A. Online Mendelian Inheritance in Man (OMIM), a knowledgebase of human genes and genetic disorders. Nucleic Acids Res. 2005, 33, D514–D517. [Google Scholar] [CrossRef]
- Landrum, M.J.; Lee, J.M.; Benson, M.; Brown, G.; Chao, C.; Chitipiralla, S.; Gu, B.; Hart, J.; Hoffman, D.; Hoover, J.; et al. ClinVar: Public archive of interpretations of clinically relevant variants. Nucleic Acids Res. 2016, 44, D862–D868. [Google Scholar] [CrossRef] [PubMed]


| Protocol | All | Common | Hom | Het | %Common | Unique | Confirmed | %Confirmed |
|---|---|---|---|---|---|---|---|---|
| DOP | 41 | 37 | 31 | 6 | 90.24 | 4 | 33 | 89.19 |
| eWGA | 44 | 40 | 37 | 3 | 90.91 | 4 | 36 | 90 |
| MALBAC | 3 | 3 | 2 | 1 | 100 | 0 | 2 | 66.67 |
| MDA | 43 | 38 | 36 | 2 | 87.37 | 5 | 36 | 94.74 |
| Variant | inWGS | inWES | IsInBulk | mAF_WGS | mAF_WES | mAF_Bulk |
|---|---|---|---|---|---|---|
| m.73A > G | 5 | 1 | 1 | 1.00 | 1.00 | 1.00 |
| m.73A > T | 5 | 1 | 1 | 1.00 | 1.00 | 1.00 |
| m.114C > T | 5 | 2 | 1 | 1.00 | 1.00 | 1.00 |
| m.263A > G | 6 | 3 | 1 | 1.00 | 1.00 | 1.00 |
| m.310T > C | 4 | 1 | 0 | 0.38 | 0.68 | 0 |
| m.497C > T | 5 | 2 | 1 | 0.99 | 0.99 | 1.00 |
| m.750A > G | 7 | 2 | 1 | 1.00 | 0.98 | 1.00 |
| m.1189T > C | 5 | 2 | 1 | 1.00 | 0.97 | 1.00 |
| m.1352C > T | 2 | - | 0 | 0.06 | - | 0 |
| m.1413T > C | 6 | 2 | 1 | 1.00 | 1.00 | 1.00 |
| m.1438A > G | 6 | 2 | 1 | 1.00 | 1.00 | 1.00 |
| m.1811A > G | 9 | 2 | 1 | 1.00 | 1.00 | 1.00 |
| m.2706A > G | 9 | 3 | 1 | 1.00 | 0.91 | 1.00 |
| m.3480A > G | 9 | 3 | 1 | 1.00 | 0.99 | 1.00 |
| m.4769A > G | 4 | 1 | 1 | 1.00 | 1.00 | 1.00 |
| m.5591G > A | 2 | - | 0 | 0.08 | - | 0 |
| m.7028C > T | 4 | 1 | 1 | 1.00 | 1.00 | 1.00 |
| m.8860A > G * | 4 | 1 | 0 | 1.00 | 1.00 | 1.00 |
| m.9055G > A | 9 | 6 | 1 | 1.00 | 1.00 | 1.00 |
| m.9510T > C * | 6 | 4 | 0 | 0.31 | 0.36 | 0.37 |
| m.9698T > C | 8 | 4 | 1 | 0.99 | 0.99 | 0.97 |
| m.10398A > G * | 9 | 2 | 0 | 0.99 | 1.00 | 1.00 |
| m.10550A > G | 9 | 3 | 1 | 0.99 | 1.00 | 1.00 |
| m.10978A > G | 7 | 4 | 1 | 0.99 | 0.98 | 1.00 |
| m.11145C > A | 3 | - | 0 | 0.06 | - | 0 |
| m.11299T > C | 9 | 7 | 1 | 1.00 | 0.99 | 1.00 |
| m.11467A > G | 9 | 5 | 1 | 1.00 | 1.00 | 1.00 |
| m.11470A > G | 9 | 5 | 1 | 1.00 | 1.00 | 1.00 |
| m.11719G > A | 8 | 3 | 1 | 1.00 | 1.00 | 1.00 |
| m.11914G > A | 7 | 3 | 1 | 1.00 | 1.00 | 1.00 |
| m.12308A > G | 7 | 2 | 1 | 1.00 | 1.00 | 1.00 |
| m.12372G > A * | 7 | 4 | 0 | 1.00 | 1.00 | 0.96 |
| m.12954T > C | 5 | 6 | 1 | 1.00 | 1.00 | 1.00 |
| m.13831C > A * | 5 | 5 | 0 | 0.37 | 0.34 | 0.22 |
| m.14167C > T | 7 | 9 | 1 | 1.00 | 1.00 | 1.00 |
| m.14766C > T | 9 | 4 | 1 | 1.00 | 0.99 | 1.00 |
| m.14798T > C | 8 | 6 | 1 | 1.00 | 0.99 | 0.96 |
| m.15289T > C | 2 | - | 0 | 0.08 | - | 0 |
| m.15326A > G | 9 | 3 | 1 | 1.00 | 1.00 | 1.00 |
| m.15924A > G | 9 | 3 | 1 | 1.00 | 1.00 | 1.00 |
| m.16224T > C | 7 | 6 | 1 | 0.99 | 1.00 | 1.00 |
| m.16234C > T | 7 | 6 | 1 | 1.00 | 1.00 | 1.00 |
| m.16311T > C | 8 | 5 | 1 | 1.00 | 1.00 | 1.00 |
| m.16519T > C | 5 | 1 | 1 | 1.00 | 0.97 | 1.00 |
| Variant | # Cells | IsInBulk | mAF | mAF_Bulk |
|---|---|---|---|---|
| m.73A > G | 43 | 1 | 1.00 | 1.00 |
| m.150C > T | 44 | 1 | 1.00 | 1.00 |
| m.199T > C | 45 | 1 | 1.00 | 1.00 |
| m.263A > G | 44 | 1 | 1.00 | 1.00 |
| m.489T > C | 47 | 1 | 1.00 | 0.06 |
| m.750A > G | 47 | 1 | 1.00 | 1.00 |
| m.1438A > G | 44 | 1 | 1.00 | 1.00 |
| m.2706A > G | 46 | 1 | 1.00 | 1.00 |
| m.3572T > C * | 9 | 0 | 0.04 | 1.00 |
| m.4048G > A | 43 | 1 | 1.00 | 0.01 |
| m.4071C > T | 40 | 1 | 1.00 | 1.00 |
| m.4164A > G | 34 | 1 | 1.00 | 1.00 |
| m.4769A > G | 1 | 1 | 1.00 | 1.00 |
| m.5351A > G | 28 | 1 | 0.99 | 1.00 |
| m.5460G > A | 47 | 1 | 0.99 | 1.00 |
| m.6455C > T | 47 | 1 | 1.00 | 1.00 |
| m.6680T > C | 43 | 1 | 1.00 | 1.00 |
| m.7028C > T | 38 | 1 | 1.00 | 1.00 |
| m.7684T > C | 42 | 1 | 1.00 | 1.00 |
| m.7853G > A | 46 | 1 | 1.00 | 1.00 |
| m.8552T > C | 43 | 1 | 1.00 | 1.00 |
| m.8563A > C * | 1 | 0 | 0.08 | 1.00 |
| m.8684C > T * | 1 | 0 | 0.18 | 1.00 |
| m.8701A > G | 40 | 1 | 1.00 | 1.00 |
| m.8860A > G | 1 | 1 | 1.00 | 1.00 |
| m.9540T > C | 47 | 1 | 1.00 | 1.00 |
| m.9627G > A | 46 | 1 | 0.18 | 0.02 |
| m.9824T > C | 47 | 1 | 1.00 | 0.99 |
| m.10345T > C | 47 | 1 | 1.00 | 1.00 |
| m.10398A > G | 45 | 1 | 1.00 | 1.00 |
| m.10400C > T | 45 | 1 | 1.00 | 0.99 |
| m.10873T > C | 44 | 1 | 1.00 | 1.00 |
| m.11284C > T | 36 | 1 | 0.08 | 0.99 |
| m.11719G > A | 44 | 1 | 0.98 | 1.00 |
| m.12405C > T | 47 | 1 | 1.00 | 1.00 |
| m.12705C > T | 44 | 1 | 1.00 | 1.00 |
| m.12811T > C | 47 | 1 | 1.00 | 1.00 |
| m.12906C > T * | 1 | 0 | 0.20 | 1.00 |
| m.13239C > T * | 1 | 0 | 0.07 | 1.00 |
| m.14766C > T | 39 | 1 | 1.00 | 1.00 |
| m.14783T > C | 42 | 1 | 1.00 | 1.00 |
| m.15043G > A | 47 | 1 | 1.00 | 1.00 |
| m.15301G > A | 46 | 1 | 1.00 | 1.00 |
| m.15326A > G | 47 | 1 | 1.00 | 0.01 |
| m.16129G > A | 46 | 1 | 0.99 | 1.00 |
| m.16189T > C | 39 | 1 | 1.00 | 0.99 |
| m.16223C > T | 46 | 1 | 1.00 | 1.00 |
| m.16297T > C | 47 | 1 | 1.00 | 0.17 |
| m.16298T > C | 47 | 1 | 1.00 | 1.00 |
© 2020 by the authors. Licensee MDPI, Basel, Switzerland. This article is an open access article distributed under the terms and conditions of the Creative Commons Attribution (CC BY) license (http://creativecommons.org/licenses/by/4.0/).
Share and Cite
Diroma, M.A.; Varvara, A.S.; Attimonelli, M.; Pesole, G.; Picardi, E. Investigating Human Mitochondrial Genomes in Single Cells. Genes 2020, 11, 534. https://doi.org/10.3390/genes11050534
Diroma MA, Varvara AS, Attimonelli M, Pesole G, Picardi E. Investigating Human Mitochondrial Genomes in Single Cells. Genes. 2020; 11(5):534. https://doi.org/10.3390/genes11050534
Chicago/Turabian StyleDiroma, Maria Angela, Angelo Sante Varvara, Marcella Attimonelli, Graziano Pesole, and Ernesto Picardi. 2020. "Investigating Human Mitochondrial Genomes in Single Cells" Genes 11, no. 5: 534. https://doi.org/10.3390/genes11050534
APA StyleDiroma, M. A., Varvara, A. S., Attimonelli, M., Pesole, G., & Picardi, E. (2020). Investigating Human Mitochondrial Genomes in Single Cells. Genes, 11(5), 534. https://doi.org/10.3390/genes11050534

