High-Throughput Sequencing Identifies 3 Novel Susceptibility Genes for Hereditary Melanoma
Abstract
1. Introduction
2. Materials and Methods
2.1. Institutional Approval
2.2. Biological Samples
2.3. DNA Extraction
2.4. Whole Exome Sequencing
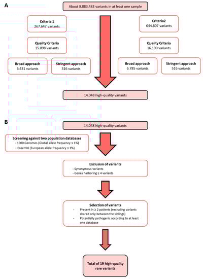
2.5. Variant Selection
2.6. In Silico Analysis
2.7. Expression and Prognostic Analyses of CDH23, ARHGEF40, and BRD9
2.8. Functional Enrichment Analysis
2.9. Genomic Mutation Analyses
2.10. Variants Validation
2.11. Statistical Analysis
3. Results
3.1. Identification of Rare High-Risk Variants for Hereditary Melanoma
3.2. The Impact of CDH23, ARHGEF40 and BRD9 in Sporadic Melanoma
4. Discussion
Supplementary Materials
Author Contributions
Funding
Conflicts of Interest
References
- Watson, M.; Holman, D.M.; Maguire-eisen, M. Ultraviolet radiation exposure and its impact on skin cancer risk. Semin. Oncol. Nurs. 2016, 32, 241–254. [Google Scholar] [CrossRef] [PubMed]
- Siegel, R.L.; Miller, K.D.; Jemal, A. Cancer statistics, 2018. CA Cancer J. Clin. 2018, 68, 7–30. [Google Scholar] [CrossRef] [PubMed]
- Soura, E.; Eliades, P.; Shannon, K.; Stratigos, A.; Tsao, H. Hereditary melanoma: Update on syndromes and management—Genetics of familial atypical multiple mole melanoma syndrome. J. Am. Acad. Dermatol. 2016, 74, 395–407. [Google Scholar] [CrossRef] [PubMed]
- Cristina, L.; Enrico, G.; Barbara, C.; Roberto, P.; Pamela, G.; Zottarelli, F.; Esposto, E.; Zavattaro, E.; Allara, E.; Ogliara, P.; et al. Melanoma-prone families: New evidence of distinctive clinical and histological features of melanomas in CDKN2A mutation carriers. Arch. Dermatol. Res. 2018, 310, 769–784. [Google Scholar]
- Müller, C.; Wendt, J.; Rauscher, S.; Sunder-plassmann, R. Risk factors of subsequent primary melanomas in Austria. JAMA Dermatol. 2019, 155, 188–195. [Google Scholar] [CrossRef]
- Menzies, S.; Barry, R.; Ormond, P. Multiple primary melanoma: A single centre retrospective review. Melanoma Res. 2017, 27, 638–640. [Google Scholar] [CrossRef]
- Nosrati, A.; Yu, W.Y.; Mcguire, J.; Griffin, A.; Souza, J.R.; De Singh, R.; Linos, E.; Chren, M.M.; Grimes, B.; Jewell, N.P.; et al. Outcomes and risk factors in patients with multiple primary melanomas. J. Invest. Dermatol. 2019, 139, 195–201. [Google Scholar] [CrossRef]
- Hussussian, C.J.; Struewing, J.P.; Goldstein, A.M.; Higgins, P.A.T.; Ally, D.S.; Sheahan, M.D.; Clark, W.H.; Tucker, M.A.; Dracopoli, N.C. Germline p16 mutations in familial melanoma. Nat. Genet. 1994, 8, 15–21. [Google Scholar] [CrossRef]
- Kamb, A.; Shattuck-Eidens, D.; Eeles, R.; Liu, Q.; Gruis, N.A.; Ding, W.; Hussey, C.; Tran, T.; Miki, Y.; Weaver-Feldhaus, J.; et al. Analysis of the p16 gene (CDKN2) as a candidate for the chromosome 9p melanoma susceptibility locus. Nat. Genet. 1994, 8, 22–26. [Google Scholar] [CrossRef]
- Huang, F.W.; Hodis, E.; Xu, M.J.; Kryukov, G.V.; Chin, L.; Garraway, L.A. Highly recurrent TERT promoter mutations in human melanoma. Science (80-.) 2013, 339, 957–959. [Google Scholar] [CrossRef]
- Horn, S.; Figl, A.; Rachakonda, P.S.; Fischer, C.; Sucker, A.; Gast, A.; Kadel, S.; Moll, I.; Nagore, E.; Hemminki, K.; et al. TERT promoter mutations in familial and sporadic melanoma. Science (80-.) 2013, 339, 959–961. [Google Scholar] [CrossRef] [PubMed]
- Robles-Espinoza, C.D.; Harland, M.; Ramsay, A.J.; Aoude, L.G.; Quesada, V.; Ding, Z.; Pooley, K.A.; Pritchard, A.L.; Tiffen, J.C.; Petljak, M.; et al. POT1 loss-of-function variants predispose to familial melanoma. Nat. Genet. 2014, 46, 478–481. [Google Scholar] [CrossRef] [PubMed]
- Shi, J.; Yang, X.R.; Ballew, B.; Rotunno, M.; Calista, D.; Fargnoli, M.C.; Ghiorzo, P.; Bressac-de Paillerets, B.; Nagore, E.; Avril, M.F.; et al. Rare missense variants in POT1 predispose to familial cutaneous malignant melanoma. Nat. Genet. 2014, 46, 482–486. [Google Scholar] [CrossRef] [PubMed]
- Bassoli, S.; Pellegrini, C.; Longo, C.; Di Nardo, L.; Farnetani, F.; Cesinaro, A.M.; Pellacani, G.; Fargnoli, M.C. Clinical, dermoscopic, and confocal features of nevi and melanomas in a multiple primary melanoma patient with the MITF p.E318K homozygous mutation. Melanoma Res. 2018, 28, 166–169. [Google Scholar] [CrossRef] [PubMed]
- Adler, N.R.; Kelly, J.W.; Haydon, A.; McLean, C.A.; Mar, V.J. Clinicopathological characteristics and prognosis of patients with multiple primary melanomas. Br. J. Dermatol. 2018, 178, 44–45. [Google Scholar] [CrossRef] [PubMed]
- Rossi, M.; Pellegrini, C.; Cardelli, L.; Ciciarelli, V.; di Nardo, L.; Fargnoli, M.C. Familial melanoma: Diagnostic and management implications. Dermatol. Pract. Concept. 2019, 9, 10–16. [Google Scholar] [CrossRef] [PubMed]
- Bertolotto, C.; Lesueur, F.; Giuliano, S.; Strub, T.; De Lichy, M.; Bille, K.; Dessen, P.; D’Hayer, B.; Mohamdi, H.; Remenieras, A.; et al. A SUMOylation-defective MITF germline mutation predisposes to melanoma and renal carcinoma. Nature 2011, 480, 94–98. [Google Scholar] [CrossRef]
- Müller, C.; Krunic, M.; Wendt, J.; Haeseler, A.; von Okamoto, I. Germline variants in the POT1-Gene in high-risk melanoma patients in Austria. Genes Genomes Genet. 2018, 8, 1475–1480. [Google Scholar]
- Bruno, W.; Pastorino, L.; Ghiorzo, P.; Andreotti, V.; Martinuzzi, C.; Menin, C.; Elefanti, L.; Stagni, C.; Vecchiato, A.; Rodolfo, M.; et al. Multiple primary melanomas (MPMs) and criteria for genetic assessment: MultiMEL, a multicenter study of the Italian Melanoma Intergroup. J. Am. Acad. Dermatol. 2016, 74, 325–332. [Google Scholar] [CrossRef]
- Puntervoll, H.E.; Yang, X.R.; Vetti, H.H.; Bachmann, I.M.; Avril, M.F.; Benfodda, M.; Catricalà, C.; Dalle, S.; Duval-modeste, A.B.; Ghiorzo, P.; et al. Melanoma prone families with CDK4 germline mutation: Phenotypic profile and associations with MC1R variants. J. Med. Genet. 2013, 50, 264–270. [Google Scholar] [CrossRef]
- Pastorino, L.; Bonelli, L.; Ghiorzo, P.; Queirolo, P.; Battistuzzi, L.; Balleari, E.; Nasti, S. CDKN2A mutations and MC1R variants in Italian patients with single or multiple primary melanoma. Pigment Cell Melanoma Res. 2008, 21, 700–709. [Google Scholar] [CrossRef] [PubMed]
- Leachman, S.A.; Lucero, O.M.; Sampson, J.E.; Cassidy, P.; Bruno, W.; Queirolo, P.; Ghiorzo, P. Identification, genetic testing, and management of hereditary melanoma. Cancer Metastasis Rev. 2017, 36, 77–90. [Google Scholar] [CrossRef] [PubMed]
- Waterhouse, A.; Bertoni, M.; Bienert, S.; Studer, G.; Tauriello, G.; Gumienny, R.; Heer, F.T.; Beer, T.A.P.; De Rempfer, C.; Bordoli, L.; et al. SWISS-MODEL: Homology modelling of protein structures and complexes. Nucleic Acids Res. 2018, 46, 296–303. [Google Scholar] [CrossRef] [PubMed]
- The PyMOL Molecular Graphics System, Version 1.8; Schrödinger, LLC: New York, NY, USA, 2015.
- Gao, J.; Aksoy, B.A.; Dogrusoz, U.; Dresdner, G.; Gross, B.; Sumer, S.O.; Sun, Y.; Jacobsen, A.; Sinha, R.; Larsson, E.; et al. Integrative analyses of complex cancer genomics and clinical profiles using the cBioPortal. Sci. Signal. 2013, 6, 1–34. [Google Scholar] [CrossRef] [PubMed]
- Cerami, E.; Gao, J.; Dogrusoz, U.; Gross, B.E.; Onur, S.; Aksoy, B.A.; Jacobsen, A.; Byrne, C.J.; Heuer, M.L.; Larsson, E.; et al. The cBio cancer genomics portal: An open platform for exploring multidimensional cancer genomics data. Cancer Discov. 2012, 2, 401–404. [Google Scholar] [CrossRef] [PubMed]
- Tang, Z.; Li, C.; Kang, B.; Gao, G.; Li, C.; Zhang, Z. GEPIA: A web server for cancer and normal gene expression profiling and interactive analyses. Nucleic Acids Res. 2017, 45, 98–102. [Google Scholar] [CrossRef]
- Thomas, P.D.; Campbell, M.J.; Kejariwal, A.; Mi, H.; Karlak, B.; Daverman, R.; Diemer, K.; Muruganujan, A.; Narechania, A. PANTHER: A library of protein families and subfamilies indexed by function. Genome Res. 2003, 13, 2129–2141. [Google Scholar] [CrossRef]
- Lee, S.; Wu, M.C.; Lin, X. Optimal tests for rare variant effects in sequencing. Biostatistics 2012, 13, 762–775. [Google Scholar] [CrossRef]
- Lee, S.; Abecasis, R.; Boehnke, M.; Lin, X. Rare-variant association analysis: Study designs and statistical tests. Am. J. Hum. Genet. 2014, 95, 5–23. [Google Scholar] [CrossRef]
- Jaiganesh, A.; De-la-Torre, P.; Patel, A.A.; Termine, D.J.; Velez-Cortes, F.; Chen, C.; Sotomayor, M. Zooming in on Cadherin-23: Structural diversity and potential mechanisms of inherited deafness. Structure 2018, 26, 1210–1225. [Google Scholar] [CrossRef]
- Tse, S.; Broderick, J.A.; Wei, M.; Luo, M.; Smith, D.; Mccaffery, P.; Stamm, S.; Andreadis, A. Identification, expression analysis, genomic organization and cellular location of a novel protein with a RhoGEF domain. Gene 2005, 359, 63–72. [Google Scholar] [CrossRef] [PubMed]
- Fujiwara, S.; Ohashi, K.; Mashiko, T.; Kondo, H.; Mizuno, K.; Wang, Y. Interplay between Solo and keratin filaments is crucial for mechanical force—Induced stress fiber reinforcement. Mol. Biol. Cell 2013, 27, 954–966. [Google Scholar] [CrossRef]
- Wolf, Y.; Bartok, O.; Patkar, S.; Eli, G.B.; Cohen, S.; Litchfield, K.; Levy, R.; Jiménez-Sánchez, A.; Trabish, S.; Lee, J.S.; et al. UVB-Induced tumor heterogeneity diminishes immune response in melanoma. Cell 2019, 179, 219–235. [Google Scholar] [CrossRef] [PubMed]
- Goldstein, A.M.; Chan, M.; Harland, M.; Hayward, N.K.; Demenais, F.; Bishop, D.T.; Azizi, E.; Bergman, W.; Bianchi-Scarra, G.; Bruno, W.; et al. Features associated with germline CDKN2A mutations: A GenoMEL study of melanoma-prone families from three continents. J. Med. Genet. 2007, 44, 99–106. [Google Scholar] [CrossRef] [PubMed]
- Dalmasso, B.; Pastorino, L.; Ciccarese, G.; Andreotti, V.; Grillo, F.; Mastracci, L.; Spagnolo, F.; Ballestrero, A.; Queirolo, P.; Bruno, W.; et al. CDKN2A germline mutations are not associated with poor survival in an Italian cohort of melanoma patients. J. Am. Acad. Dermatol. 2019, 80, 1263–1271. [Google Scholar] [CrossRef]
- Davis, E.J.; Johnson, D.B.; Sosman, J.A.; Chandra, S. Melanoma: What do all the mutations mean? Cancer 2018, 124, 3490–3499. [Google Scholar] [CrossRef]
- Karim, R.M.; Schönbrunn, E. An advanced tool to interrogate BRD9. J. Med. Chem. 2016, 59, 4459–4461. [Google Scholar] [CrossRef]
- Hohmann, A.F.; Vakoc, C.R. A rationale to target SWI/SNF complex for cancer therapy. Trends Genet. 2014, 30, 356–363. [Google Scholar] [CrossRef]
- Liu, Y.; Lusk, C.M.; Cho, M.H.; Silverman, E.K.; Qiao, D.; Zhang, R.; Scheurer, M.E.; Kheradmand, F.; Wheeler, D.A.; Tsavachidis, S.; et al. Rare variants in known susceptibility loci and their contribution to risk of lung cancer. J. Thorac. Oncol. 2018, 13, 1483–1495. [Google Scholar] [CrossRef]
- Brien, G.L.; Remillard, D.; Shi, J.; Hemming, M.L. Targeted degradation of BRD9 reverses oncogenic gene expression in synovial sarcoma. Elife 2018, 7, e41305. [Google Scholar] [CrossRef]
- Bell, C.M.; Raffeiner, P.; Hart, J.R.; Vogt, P.K. PIK3CA cooperates with KRAS to promote MYC activity and tumorigenesis via the bromodomain protein BRD9. Cancers 2019, 11, 1634. [Google Scholar] [CrossRef]
- Del Gaudio, N.; Di Costanzo, A.; Liu, N.Q.; Conte, L.; Migliaccio, A.; Vermeulen, M.; Martens, J.H.A.; Stunnenberg, H.G.; Nebbioso, A.; Altucci, L. BRD9 binds cell type-specific chromatin regions regulating leukemic cell survival via STAT5 inhibition. Cell Death Dis. 2019, 10. [Google Scholar] [CrossRef] [PubMed]
- Young, R.J.; Waldeck, K.; Martin, C.; Foo, J.H.; Cameron, D.P.; Kirby, L.; Do, H.; Mitchell, C.; Cullinane, C.; Liu, W.; et al. Loss of CDKN2A expression is a frequent event in primary invasive melanoma and correlates with sensitivity to the CDK4/6 inhibitor PD0332991 in melanoma cell lines. Pigment Cell Melanoma Res. 2014, 27, 590–600. [Google Scholar] [CrossRef] [PubMed]
- Krämer, K.F.; Moreno, N.; Frühwald, M.C.; Kerl, K. BRD9 inhibition, alone or in combination with cytostatic compounds as a therapeutic approach in rhabdoid tumors. Int. J. Mol. Sci. 2017, 18, 1537. [Google Scholar] [CrossRef] [PubMed]
- Aktary, Z.; Alaee, M.; Pasdar, M. Beyond cell-cell adhesion: Plakoglobin and the regulation of tumorigenesis and metastasis. Oncotarget 2017, 8, 32270–32291. [Google Scholar] [CrossRef]
- Schmidt, A.; Hall, A. Guanine nucleotide exchange factors for Rho GTPases: Turning on the switch. Genes Dev. 2002, 16, 1587–1609. [Google Scholar] [CrossRef]
- Menacho-Márquez, M.; García-Escudero, R.; Ojeda, V.; Abad, A.; Delgado, P.; Costa, C.; Ruiz, S.; Alarcón, B.; Paramio, J.M.; Bustelo, X.R. The rho exchange factors Vav2 and Vav3 favor skin tumor initiation and promotion by engaging extracellular signaling loops. PLoS Biol. 2013, 11, e1001615. [Google Scholar] [CrossRef]
- Zhu, J.; Mayeda, A.; Krainer, A.R.; Brook, S.; York, N. Exon identity established through differential antagonism between Exonic splicing silencer-bound hnRNP A1 and enhancer-bound SR proteins. Mol. Cell 2001, 8, 1351–1361. [Google Scholar] [CrossRef]
- Sabiha, B.; Ali, J.; Yousafzai, Y.M.; Haider, S.A. Novel deleterious mutation in MYO7A, TH and EVC2 in two Pakistani brothers with familial deafness. Pak. J. Med. Sci. 2019, 35, 17–22. [Google Scholar] [CrossRef]
- Woo, H.M.; Park, H.J.; Park, M.H.; Kim, B.Y.; Shin, J.W.; Yoo, W.G.; Koo, S.K. Identification of CDH23 mutations in Korean families with hearing loss by whole-exome sequencing. BMC Med. Genet. 2014, 15, 1–7. [Google Scholar] [CrossRef][Green Version]
- Srisailapathy, C.S.; Mohanram, R.K. The tip link protein Cadherin-23: From hearing loss to cancer. Pharmacol. Res. 2018, 130, 25–35. [Google Scholar]
- Yu, W.; Yang, L.; Li, T.; Zhang, Y. Cadherin signaling in cancer: Its functions and role as a therapeutic target. Front. Oncol. 2019, 9, 989. [Google Scholar] [CrossRef] [PubMed]
- Mizutari, K.; Mutai, H.; Namba, K.; Miyanaga, Y.; Nakano, A.; Arimoto, Y.; Masuda, S.; Morimoto, N.; Sakamoto, H.; Kaga, K.; et al. High prevalence of CDH23 mutations in patients with congenital high-frequency sporadic or recessively inherited hearing loss. Orphanet. J. Rare Dis. 2015, 10, 60. [Google Scholar] [CrossRef] [PubMed]
- Zhang, Q.; Peng, C.; Song, J.; Zhang, Y.; Chen, J.; Song, Z.; Shou, X.; Ma, Z.; Peng, H.; Jian, X.; et al. Germline mutations in CDH23, elated 23, are associated with both familial and sporadic pituitary adenomas. Am. J. Hum. Genet. 2017, 100, 817–823. [Google Scholar] [CrossRef]
- Ma, M.; Fu, Y.; Zhou, X.; Guan, F.; Wang, Y.; Li, X. Functional roles of fucosylated and O-glycosylated cadherins during carcinogenesis and metastasis. Cell. Signal. 2019, 63, 109365. [Google Scholar] [CrossRef]
- Becker, K.F.; Atkinson, M.J.; Reich, U.; Becker, I.; Nekarda, H.; Siewert, J.R. E-Cadherin gene mutations provide clues to diffuse type gastric carcinomas. Cancer Res. 1994, 54, 3845–3852. [Google Scholar]
- Petrova, Y.I.; Schecterson, L.; Gumbiner, B.M. Roles for E-cadherin cell surface regulation in cancer. Mol. Biol. Cell 2016, 27, 3233–3244. [Google Scholar] [CrossRef]
- Rieger-Christ, K.M.; Pezza, J.A.; Dugan, J.M.; Braasch, J.W.; Hughes, K.S.; Summerhayes, I.C. Disparate E-cadherin mutations in LCIS and associated invasive breast carcinomas. J. Clin. Pathol. Mol. Pathol. 2001, 54, 91–97. [Google Scholar] [CrossRef]
- Gayther, S.A.; Gorringe, K.L.; Ramas, S.J.; Huntsman, D.; Roviello, F.; Grehan, N.; Machado, J.C.; Pinto, E.; Seruca, R.; Hailing, K.; et al. Identification of germ-line e-cadherin mutations in gastric cancer families of european origin. Cancer Res. 1998, 58, 4086–4089. [Google Scholar]
- Chan, A.O.O. E-cadherin in gastric cancer. World J. Gastroenterol. 2006, 12, 199–203. [Google Scholar] [CrossRef]
- Gabbert, H.E.; Mueller, W.; Schneiders, A.; Meier, S.; Moll, R.; Birchmeier, W.; Hommel, G. Prognostic value of E-cadherin expression in 413 gastric carcinomas. Int. J. Cancer 1996, 69, 184–189. [Google Scholar] [CrossRef]




| Gene Name | Gene Alteration | MPM | Indexes | Healthy Controls |
|---|---|---|---|---|
| NTN4 | c.1182C>T | (4/26) 15.4% | (0/37) 0.0% | (5/200) 2.5% |
| p.Pro394 * | ||||
| MTCL1 | c.4315G>A | (5/26) 19.2% | (2/37) 5.4% | (4/100) 4.0% |
| p.Gly1439Ser | ||||
| MAP2K3 | c.77G>C | (22/26) 84.6% | (33/37) 89.2% | (92/100) 92.0% |
| p.Arg26Thr | ||||
| CAND2 | c.992A>T | (3/26) 11.5% | (1/37) 2.7% | (3/100) 3.0% |
| p.Glu331Val | ||||
| RPL32 | c.98G>A | (3/26) 11.5% | (1/37) 2.7% | (2/100) 2.0% |
| p.Arg33His | ||||
| FNDC1 | c.3332G>A | (3/26) 11.5% | (1/37) 2.7% | (5/100) 5.0% |
| p.Asp1112Asn | ||||
| CDH23 | c.1096G>A | (2/26) 7.7% | (0/37) 0.0% | (2/300) 0.7% |
| p.Ala366Thr | ||||
| CFAP47 * | c.4589A>C | (3/26) 11.5% | (2/37) 5.4% | (3/100) 3.0% |
| p.His1530Pro | ||||
| BMX * | c.851C>T | (3/26) 11.5% | (1/37) 2.7% | (1/100) 1.0% |
| p.Ser284Leu | ||||
| ITIH3 | c.1130G>A | (4/26) 15.4% | (0/37) 0.0% | (2/100) 2.0% |
| p.Arg377Gln | ||||
| RNF213 | c.2122C>G | (4/26) 15.4% | (2/37) 5.4% | (3/100) 3.0% |
| p.His708Asp | ||||
| ARHGEF40 | c.2500C>T | (3/26) 11.5% | (0/37) 0.0% | (0/100) 0.0% |
| p.Arg834Cys | ||||
| BRD9 | c.183G>C | (4/26) 15.4% | (0/37) 0.0% | (0/100) 0.0% |
| p.Glu61Asp |
| Gene Alteration | MPM | Healthy Controls | Burden Test | SKAT | SKAT-O |
|---|---|---|---|---|---|
| NTN4 | (4/26) 15.4% | (5/200) 2.5% | 2.760892 × 10−4 | 9.48624 × 10−4 | 3.673208 × 10−4 |
| c.1182C>T | |||||
| MTCL1 | (5/26) 19.2% | (4/100) 4.0% | |||
| c.4315G>A | |||||
| CAND2 | (3/26) 11.5% | (3/100) 3.0% | |||
| c.992A>T | |||||
| RPL32 | (3/26) 11.5% | (2/100) 2.0% | |||
| c.98G>A | |||||
| FNDC1 | (3/26) 11.5% | (5/100) 5.0% | |||
| c.3332G>A | |||||
| ITIH3 | (4/26) 15.4% | (2/100) 2.0% | |||
| c.1130G>A | |||||
| RNF213 | (4/26) 15.4% | (3/100) 3.0% | |||
| c.2122C>G |
© 2020 by the authors. Licensee MDPI, Basel, Switzerland. This article is an open access article distributed under the terms and conditions of the Creative Commons Attribution (CC BY) license (http://creativecommons.org/licenses/by/4.0/).
Share and Cite
Campos, C.; Fragoso, S.; Luís, R.; Pinto, F.; Brito, C.; Esteves, S.; Pataco, M.; Santos, S.; Machado, P.; Vicente, J.B.; et al. High-Throughput Sequencing Identifies 3 Novel Susceptibility Genes for Hereditary Melanoma. Genes 2020, 11, 403. https://doi.org/10.3390/genes11040403
Campos C, Fragoso S, Luís R, Pinto F, Brito C, Esteves S, Pataco M, Santos S, Machado P, Vicente JB, et al. High-Throughput Sequencing Identifies 3 Novel Susceptibility Genes for Hereditary Melanoma. Genes. 2020; 11(4):403. https://doi.org/10.3390/genes11040403
Chicago/Turabian StyleCampos, Catarina, Sofia Fragoso, Rafael Luís, Filipe Pinto, Cheila Brito, Susana Esteves, Margarida Pataco, Sidónia Santos, Patrícia Machado, João B. Vicente, and et al. 2020. "High-Throughput Sequencing Identifies 3 Novel Susceptibility Genes for Hereditary Melanoma" Genes 11, no. 4: 403. https://doi.org/10.3390/genes11040403
APA StyleCampos, C., Fragoso, S., Luís, R., Pinto, F., Brito, C., Esteves, S., Pataco, M., Santos, S., Machado, P., Vicente, J. B., Rosa, J. C., Cavaco, B. M., Moura, C., & Pojo, M. (2020). High-Throughput Sequencing Identifies 3 Novel Susceptibility Genes for Hereditary Melanoma. Genes, 11(4), 403. https://doi.org/10.3390/genes11040403

