KRAB-Zinc Finger Protein ZNF268a Deficiency Attenuates the Virus-Induced Pro-Inflammatory Response by Preventing IKK Complex Assembly
Abstract
1. Introduction
2. Materials and Methods
2.1. Cell Culture, Transfection, and Virus Infection
2.2. CRISPR-Cas9-Mediated Genomic Deletion
2.3. Quantitative Real-Time PCR
2.4. Enzyme-Linked Immunosorbent Assay
2.5. Luciferase Assays
2.6. Immunofluorescence and Confocal Microscopy
2.7. Cytoplasmic and Nuclear Protein Extraction
2.8. Immunoprecipitation and Immunoblot Analysis
2.9. Statistical Analysis
3. Results
3.1. Full-Length ZNF268 Knockout in HEK293T Cells
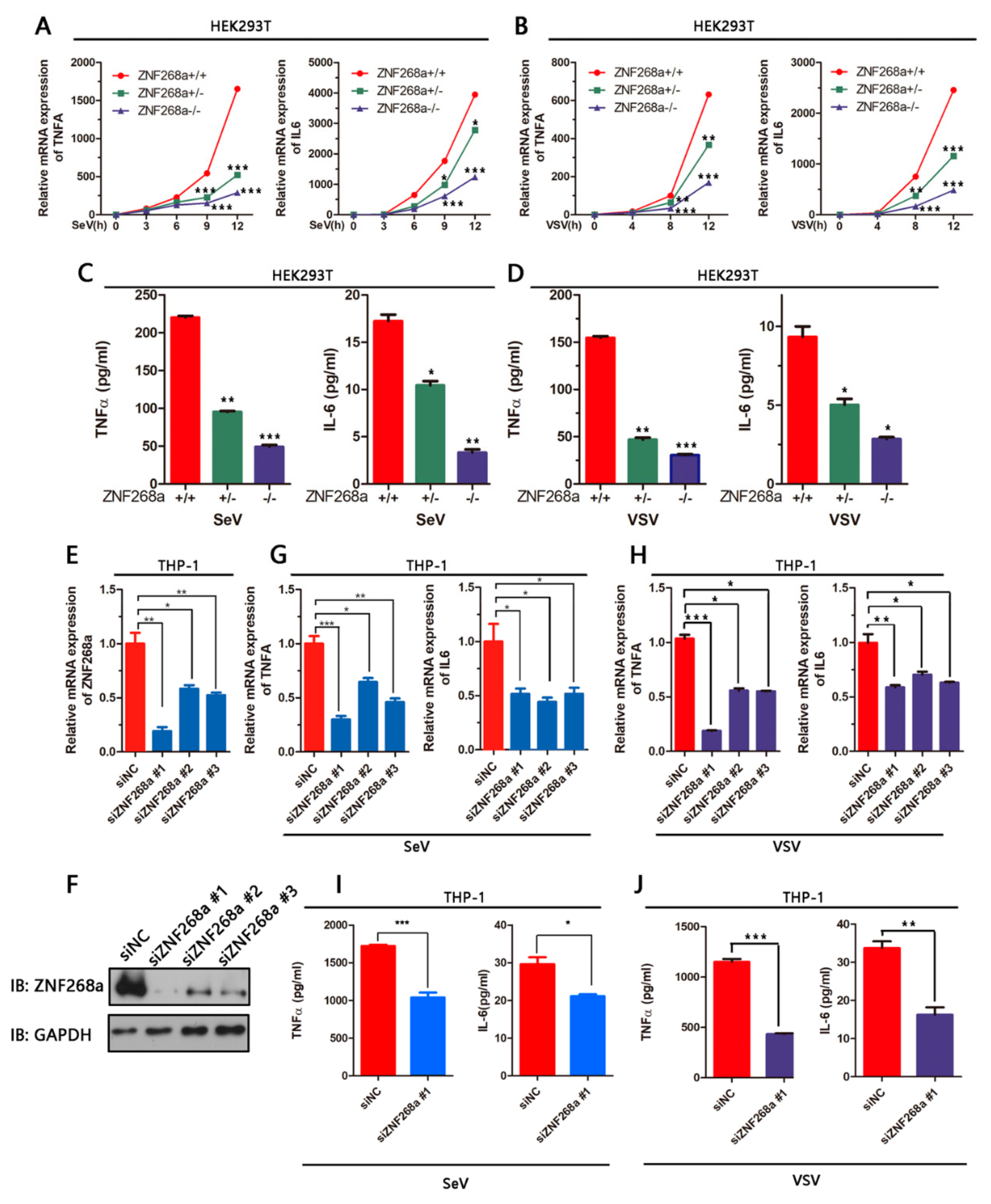
3.2. Full-Length ZNF268 Deficiency Impaired SeV-Induced Proinflammatory Cytokine Production
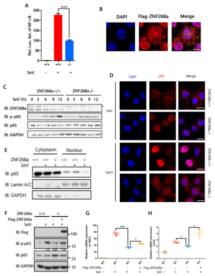
3.3. ZNF268a Influenced Cytokine Expression by Regulating the NF-κB Signaling Pathway
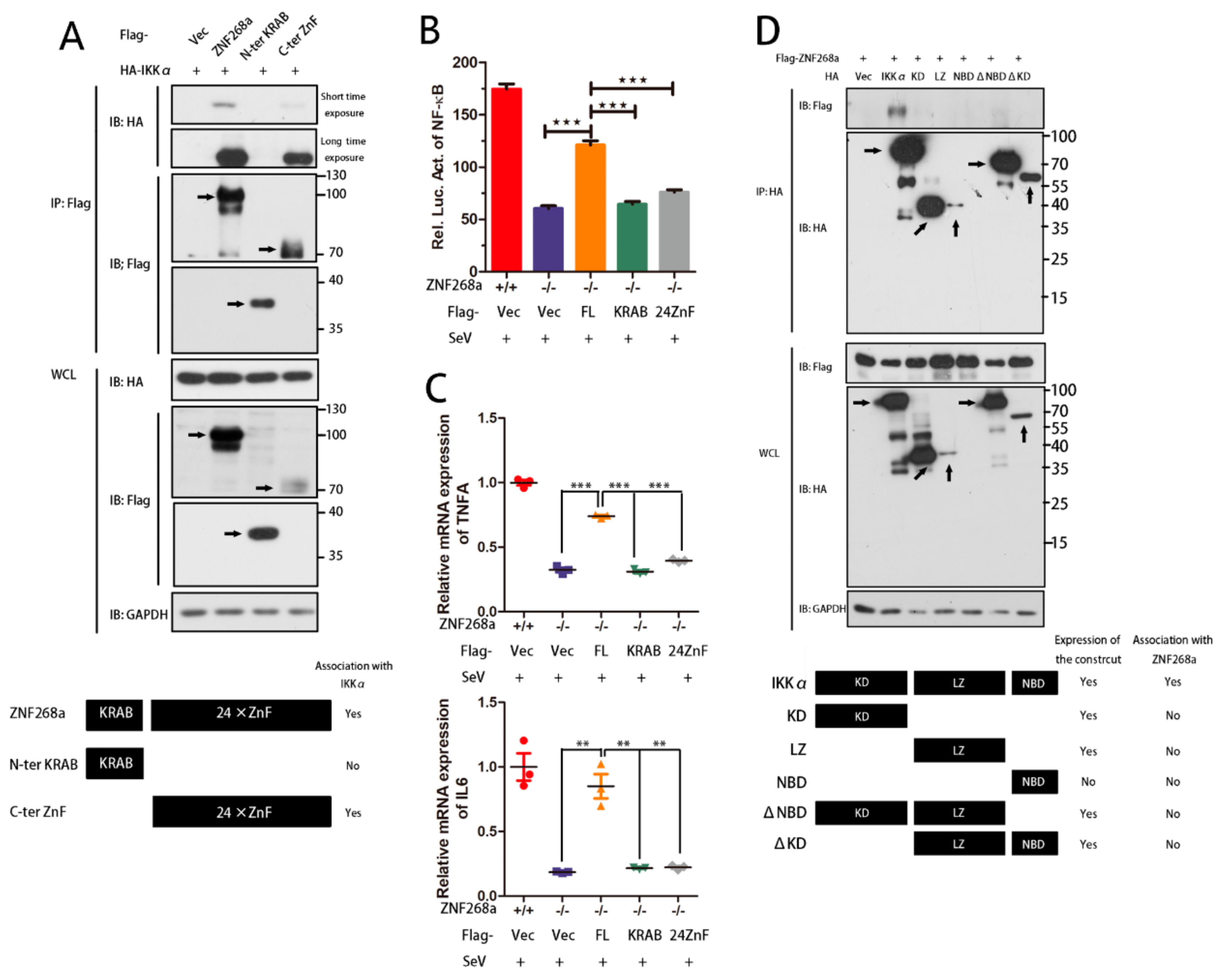
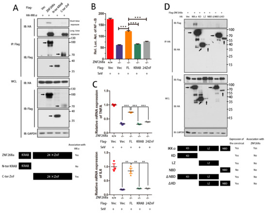
3.4. ZNF268a Regulated NF-κB by Associating with IKKα
3.5. Interacted Domain Mapping of ZNF268a and IKKα
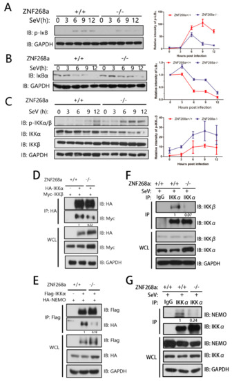
3.6. ZNF268a Was Required for Assembly of the IKK Signaling Complex
4. Discussion
Supplementary Materials
Author Contributions
Funding
Acknowledgments
Conflicts of Interest
Abbreviations
| KRAB-ZFP | Krüppel-associated box domain zinc-finger proteins |
| NF-κB | nuclear factor binding near the κ light-chain gene in B cells |
| IκB | Inhibitor of κB |
| IKK | IκB kinase |
| SeV | Sendai virus |
| VSV | vesicular stomatitis virus |
| CRIPSR-Cas9 | clustered regularly interspaced short palindromic repeats-CRIPSR associated protein 9 |
References
- DiDonato, J.A.; Mercurio, F.; Karin, M. NF-kappaB and the link between inflammation and cancer. Immunol. Rev. 2012, 246, 379–400. [Google Scholar] [CrossRef] [PubMed]
- Goubau, D.; Deddouche, S.; Reis e Sousa, C. Cytosolic sensing of viruses. Immunity 2013, 38, 855–869. [Google Scholar] [CrossRef] [PubMed]
- Brubaker, S.W.; Bonham, K.S.; Zanoni, I.; Kagan, J.C. Innate immune pattern recognition: A cell biological perspective. Annu. Rev. Immunol. 2015, 33, 257–290. [Google Scholar] [CrossRef] [PubMed]
- Hayden, M.S.; Ghosh, S. Shared principles in NF-kappaB signaling. Cell 2008, 132, 344–362. [Google Scholar] [CrossRef] [PubMed]
- Hacker, H.; Karin, M. Regulation and function of IKK and IKK-related kinases. Sci. STKE 2006, 2006, re13. [Google Scholar] [CrossRef] [PubMed]
- Hinz, M.; Scheidereit, C. The IkappaB kinase complex in NF-kappaB regulation and beyond. EMBO Rep. 2014, 15, 46–61. [Google Scholar] [CrossRef] [PubMed]
- Skaug, B.; Jiang, X.; Chen, Z.J. The role of ubiquitin in NF-kappaB regulatory pathways. Annu. Rev. BioChem. 2009, 78, 769–796. [Google Scholar] [CrossRef] [PubMed]
- Chen, G.; Cao, P.; Goeddel, D.V. TNF-induced recruitment and activation of the IKK complex require Cdc37 and Hsp90. Mol. Cell 2002, 9, 401–410. [Google Scholar] [CrossRef]
- Hinz, M.; Broemer, M.; Arslan, S.C.; Otto, A.; Mueller, E.C.; Dettmer, R.; Scheidereit, C. Signal responsiveness of IkappaB kinases is determined by Cdc37-assisted transient interaction with Hsp90. J. Biol. Chem. 2007, 282, 32311–32319. [Google Scholar] [CrossRef]
- Ducut Sigala, J.L.; Bottero, V.; Young, D.B.; Shevchenko, A.; Mercurio, F.; Verma, I.M. Activation of transcription factor NF-kappaB requires ELKS, an IkappaB kinase regulatory subunit. Science 2004, 304, 1963–1967. [Google Scholar] [CrossRef]
- Lupo, A.; Cesaro, E.; Montano, G.; Zurlo, D.; Izzo, P.; Costanzo, P. KRAB-Zinc Finger Proteins: A Repressor Family Displaying Multiple Biological Functions. Curr. Genomics 2013, 14, 268–278. [Google Scholar] [CrossRef] [PubMed]
- Ecco, G.; Imbeault, M.; Trono, D. KRAB zinc finger proteins. Development 2017, 144, 2719–2729. [Google Scholar] [CrossRef] [PubMed]
- Quenneville, S.; Verde, G.; Corsinotti, A.; Kapopoulou, A.; Jakobsson, J.; Offner, S.; Baglivo, I.; Pedone, P.V.; Grimaldi, G.; Riccio, A.; et al. In embryonic stem cells, ZFP57/KAP1 recognize a methylated hexanucleotide to affect chromatin and DNA methylation of imprinting control regions. Mol. Cell 2011, 44, 361–372. [Google Scholar] [CrossRef] [PubMed]
- Quenneville, S.; Turelli, P.; Bojkowska, K.; Raclot, C.; Offner, S.; Kapopoulou, A.; Trono, D. The KRAB-ZFP/KAP1 system contributes to the early embryonic establishment of site-specific DNA methylation patterns maintained during development. Cell Rep. 2012, 2, 766–773. [Google Scholar] [CrossRef]
- Xu, J.H.; Wang, T.; Wang, X.G.; Wu, X.P.; Zhao, Z.Z.; Zhu, C.G.; Qiu, H.L.; Xue, L.; Shao, H.J.; Guo, M.X.; et al. PU.1 can regulate the ZNF300 promoter in APL-derived promyelocytes HL-60. Leuk Res. 2010, 34, 1636–1646. [Google Scholar] [CrossRef]
- Wagner, S.; Hess, M.A.; Ormonde-Hanson, P.; Malandro, J.; Hu, H.; Chen, M.; Kehrer, R.; Frodsham, M.; Schumacher, C.; Beluch, M.; et al. A broad role for the zinc finger protein ZNF202 in human lipid metabolism. J. Biol. Chem. 2000, 275, 15685–15690. [Google Scholar] [CrossRef]
- Florio, F.; Cesaro, E.; Montano, G.; Izzo, P.; Miles, C.; Costanzo, P. Biochemical and functional interaction between ZNF224 and ZNF255, two members of the Kruppel-like zinc-finger protein family and WT1 protein isoforms. Hum. Mol. Genet. 2010, 19, 3544–3556. [Google Scholar] [CrossRef]
- Tian, C.; Xing, G.; Xie, P.; Lu, K.; Nie, J.; Wang, J.; Li, L.; Gao, M.; Zhang, L.; He, F. KRAB-type zinc-finger protein Apak specifically regulates p53-dependent apoptosis. Nat. Cell Biol. 2009, 11, 580–591. [Google Scholar] [CrossRef]
- Yuan, L.; Tian, C.; Wang, H.; Song, S.; Li, D.; Xing, G.; Yin, Y.; He, F.; Zhang, L. Apak competes with p53 for direct binding to intron 1 of p53AIP1 to regulate apoptosis. EMBO Rep. 2012, 13, 363–370. [Google Scholar] [CrossRef]
- Cheng, Y.; Geng, H.; Cheng, S.H.; Liang, P.; Bai, Y.; Li, J.; Srivastava, G.; Ng, M.H.; Fukagawa, T.; Wu, X.; et al. KRAB zinc finger protein ZNF382 is a proapoptotic tumor suppressor that represses multiple oncogenes and is commonly silenced in multiple carcinomas. Cancer Res. 2010, 70, 6516–6526. [Google Scholar] [CrossRef]
- Wolf, D.; Goff, S.P. Embryonic stem cells use ZFP809 to silence retroviral DNAs. Nature 2009, 458, 1201–1204. [Google Scholar] [CrossRef] [PubMed]
- Jacobs, F.M.; Greenberg, D.; Nguyen, N.; Haeussler, M.; Ewing, A.D.; Katzman, S.; Paten, B.; Salama, S.R.; Haussler, D. An evolutionary arms race between KRAB zinc-finger genes ZNF91/93 and SVA/L1 retrotransposons. Nature 2014, 516, 242–245. [Google Scholar] [CrossRef] [PubMed]
- Imbeault, M.; Helleboid, P.Y.; Trono, D. KRAB zinc-finger proteins contribute to the evolution of gene regulatory networks. Nature 2017, 543, 550–554. [Google Scholar] [CrossRef] [PubMed]
- Nishitsuji, H.; Sawada, L.; Sugiyama, R.; Takaku, H. ZNF10 inhibits HIV-1 LTR activity through interaction with NF-kappaB and Sp1 binding motifs. FEBS Lett. 2015, 589, 2019–2025. [Google Scholar] [CrossRef]
- Li, X.; Burton, E.M.; Koganti, S.; Zhi, J.; Doyle, F.; Tenenbaum, S.A.; Horn, B.; Bhaduri-McIntosh, S. KRAB-ZFP Repressors Enforce Quiescence of Oncogenic Human Herpesviruses. J. Virol 2018, 92. [Google Scholar] [CrossRef]
- Gou, D.M.; Sun, Y.; Gao, L.; Chow, L.M.; Huang, J.; Feng, Y.D.; Jiang, D.H.; Li, W.X. Cloning and characterization of a novel Kruppel-like zinc finger gene, ZNF268, expressed in early human embryo. Biochim. Biophys. Acta 2001, 1518, 306–310. [Google Scholar] [CrossRef]
- Shao, H.; Zhu, C.; Zhao, Z.; Guo, M.; Qiu, H.; Liu, H.; Wang, D.; Xue, L.; Gao, L.; Sun, C.; et al. KRAB-containing zinc finger gene ZNF268 encodes multiple alternatively spliced isoforms that contain transcription regulatory domains. Int. J. Mol. Med. 2006, 18, 457–463. [Google Scholar] [CrossRef][Green Version]
- Sun, Y.; Gou, D.M.; Liu, H.; Peng, X.; Li, W.X. The KRAB domain of zinc finger gene ZNF268: A potential transcriptional repressor. IUBMB Life 2003, 55, 127–131. [Google Scholar] [CrossRef]
- Chun, J.N.; Song, I.S.; Kang, D.H.; Song, H.J.; Kim, H.I.; Seo, J.; Lee, K.J.; Kim, J.; Kang, S.W. A splice variant of the C(2)H(2)-type zinc finger protein, ZNF268s, regulates NF-kappaB activation by TNF-alpha. Mol. Cells 2008, 26, 175–180. [Google Scholar]
- Wang, W.; Guo, M.; Hu, L.; Cai, J.; Zeng, Y.; Luo, J.; Shu, Z.; Li, W.; Huang, Z. The zinc finger protein ZNF268 is overexpressed in human cervical cancer and contributes to tumorigenesis via enhancing NF-kappaB signaling. J. Biol. Chem. 2012, 287, 42856–42866. [Google Scholar] [CrossRef]
- Sun, Y.; Shao, H.; Li, Z.; Liu, J.; Gao, L.; Peng, X.; Meng, Y.; Li, W. ZNF268, a novel kruppel-like zinc finger protein, is implicated in early human liver development. Int. J. Mol. Med. 2004, 14, 971–975. [Google Scholar] [CrossRef] [PubMed]
- Krackhardt, A.M.; Witzens, M.; Harig, S.; Hodi, F.S.; Zauls, A.J.; Chessia, M.; Barrett, P.; Gribben, J.G. Identification of tumor-associated antigens in chronic lymphocytic leukemia by SEREX. Blood 2002, 100, 2123–2131. [Google Scholar] [CrossRef] [PubMed]
- Zhao, Z.; Wang, D.; Zhu, C.; Shao, H.; Sun, C.; Qiu, H.; Xue, L.; Xu, J.; Guo, M.; Li, W. Aberrant alternative splicing of human zinc finger gene ZNF268 in human hematological malignancy. Oncol. Rep. 2008, 20, 1243–1248. [Google Scholar] [PubMed]
- Shen, B.; Zhang, W.; Zhang, J.; Zhou, J.; Wang, J.; Chen, L.; Wang, L.; Hodgkins, A.; Iyer, V.; Huang, X.; et al. Efficient genome modification by CRISPR-Cas9 nickase with minimal off-target effects. Nat. Methods 2014, 11, 399–402. [Google Scholar] [CrossRef] [PubMed]
- Canver, M.C.; Bauer, D.E.; Dass, A.; Yien, Y.Y.; Chung, J.; Masuda, T.; Maeda, T.; Paw, B.H.; Orkin, S.H. Characterization of genomic deletion efficiency mediated by clustered regularly interspaced short palindromic repeats (CRISPR)/Cas9 nuclease system in mammalian cells. J. Biol. Chem. 2014, 289, 21312–21324. [Google Scholar] [CrossRef]
- Lappalainen, T.; Sammeth, M.; Friedlander, M.R.; t Hoen, P.A.; Monlong, J.; Rivas, M.A.; Gonzalez-Porta, M.; Kurbatova, N.; Griebel, T.; Ferreira, P.G.; et al. Transcriptome and genome sequencing uncovers functional variation in humans. Nature 2013, 501, 506–511. [Google Scholar] [CrossRef]
- Wang, W.; Cai, J.; Lin, Y.; Liu, Z.; Ren, Q.; Hu, L.; Huang, Z.; Guo, M.; Li, W. Zinc fingers function cooperatively with KRAB domain for nuclear localization of KRAB-containing zinc finger proteins. PLoS ONE 2014, 9, e92155. [Google Scholar] [CrossRef]
- Wang, W.; Cai, J.; Wu, Y.; Hu, L.; Chen, Z.; Hu, J.; Chen, Z.; Li, W.; Guo, M.; Huang, Z. Novel activity of KRAB domain that functions to reinforce nuclear localization of KRAB-containing zinc finger proteins by interacting with KAP1. Cell Mol. Life Sci. 2013, 70, 3947–3958. [Google Scholar] [CrossRef]
- Guo, M.X.; Wang, D.; Shao, H.J.; Qiu, H.L.; Xue, L.; Zhao, Z.Z.; Zhu, C.G.; Shi, Y.B.; Li, W.X. Transcription of human zinc finger ZNF268 gene requires an intragenic promoter element. J. Biol. Chem. 2006, 281, 24623–24636. [Google Scholar] [CrossRef]
- Wang, D.; Guo, M.X.; Hu, H.M.; Zhao, Z.Z.; Qiu, H.L.; Shao, H.J.; Zhu, C.G.; Xue, L.; Shi, Y.B.; Li, W.X. Human T-cell leukemia virus type 1 oncoprotein tax represses ZNF268 expression through the cAMP-responsive element-binding protein/activating transcription factor pathway. J. Biol. Chem. 2008, 283, 16299–16308. [Google Scholar] [CrossRef]
- Yamamoto, Y.; Verma, U.N.; Prajapati, S.; Kwak, Y.T.; Gaynor, R.B. Histone H3 phosphorylation by IKK-alpha is critical for cytokine-induced gene expression. Nature 2003, 423, 655–659. [Google Scholar] [CrossRef] [PubMed]
- Wang, C.; Goff, S.P. Differential control of retrovirus silencing in embryonic cells by proteasomal regulation of the ZFP809 retroviral repressor. Proc. Natl. Acad. Sci. USA 2017, 114, E922–E930. [Google Scholar] [CrossRef] [PubMed]







© 2019 by the authors. Licensee MDPI, Basel, Switzerland. This article is an open access article distributed under the terms and conditions of the Creative Commons Attribution (CC BY) license (http://creativecommons.org/licenses/by/4.0/).
Share and Cite
Liu, Y.; Yin, W.; Wang, J.; Lei, Y.; Sun, G.; Li, W.; Huang, Z.; Guo, M. KRAB-Zinc Finger Protein ZNF268a Deficiency Attenuates the Virus-Induced Pro-Inflammatory Response by Preventing IKK Complex Assembly. Cells 2019, 8, 1604. https://doi.org/10.3390/cells8121604
Liu Y, Yin W, Wang J, Lei Y, Sun G, Li W, Huang Z, Guo M. KRAB-Zinc Finger Protein ZNF268a Deficiency Attenuates the Virus-Induced Pro-Inflammatory Response by Preventing IKK Complex Assembly. Cells. 2019; 8(12):1604. https://doi.org/10.3390/cells8121604
Chicago/Turabian StyleLiu, Yi, Wei Yin, Jingwen Wang, Yucong Lei, Guihong Sun, Wenxin Li, Zan Huang, and Mingxiong Guo. 2019. "KRAB-Zinc Finger Protein ZNF268a Deficiency Attenuates the Virus-Induced Pro-Inflammatory Response by Preventing IKK Complex Assembly" Cells 8, no. 12: 1604. https://doi.org/10.3390/cells8121604
APA StyleLiu, Y., Yin, W., Wang, J., Lei, Y., Sun, G., Li, W., Huang, Z., & Guo, M. (2019). KRAB-Zinc Finger Protein ZNF268a Deficiency Attenuates the Virus-Induced Pro-Inflammatory Response by Preventing IKK Complex Assembly. Cells, 8(12), 1604. https://doi.org/10.3390/cells8121604

