Single-Cell Sequencing Reveals the Crosstalk Between MuSCs and FAPs in Ruminant Skeletal Muscle Development
Abstract
1. Introduction
2. Materials and Methods
2.1. Animal Ethics and Sample Collection
2.2. Histological Processing and H&E Staining
2.3. Single-Cell RNA-Seq Preparation and Library Construction
2.4. Sequencing Quality Control, Filtering, and Integration
2.5. Single-Cell RNA-Seq Data Processing and Analysis
3. Results
3.1. Histological Changes in Skeletal Muscle
3.2. Cellular Heterogeneity of Skeletal Muscle Across Developmental Stages
3.3. Temporal Heterogeneity of MuSCs in Development
3.4. Temporal Heterogeneity of FAPs in Development
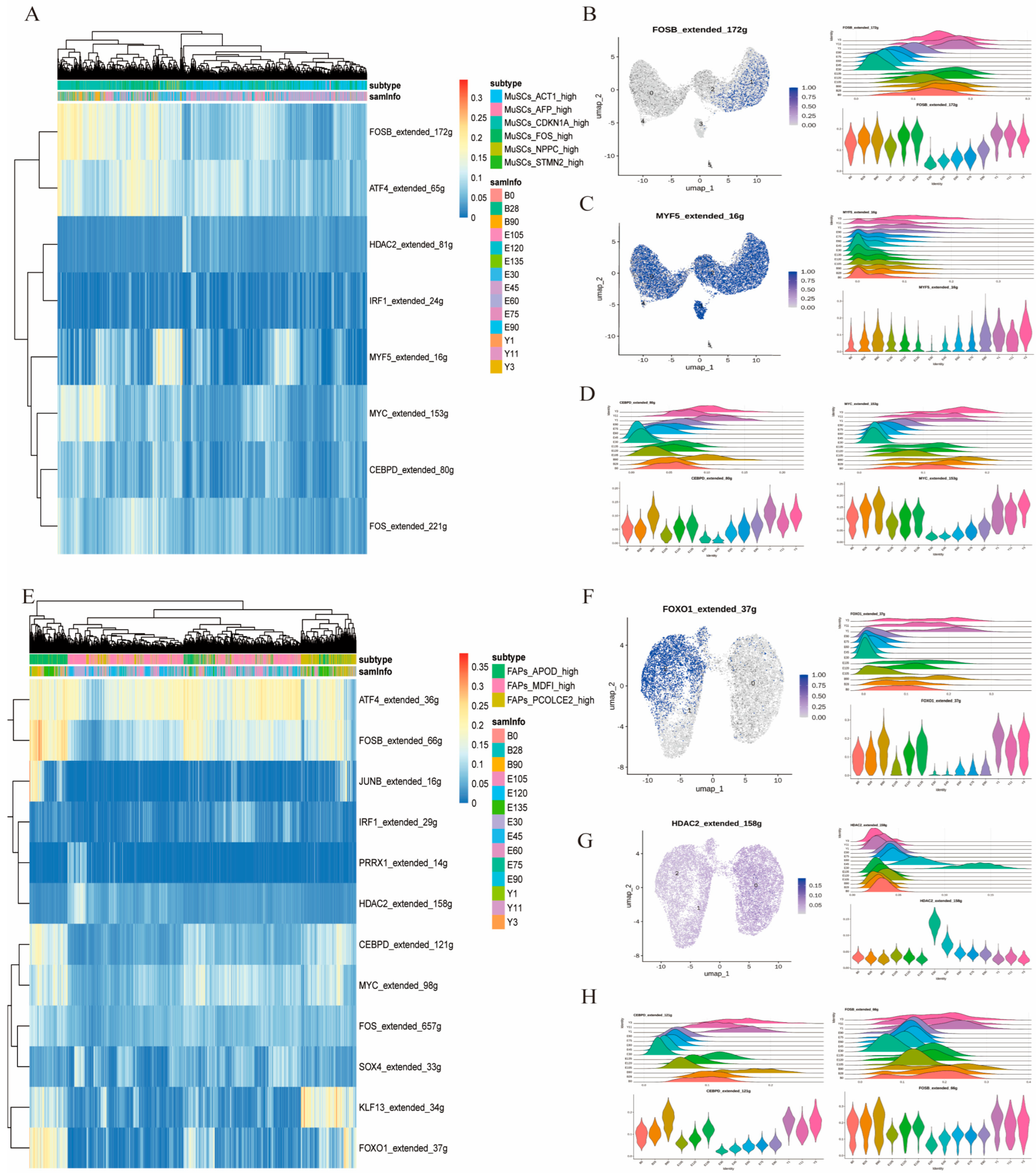
3.5. Convergent Transcriptional Regulatory Signatures Between MuSCs and FAPs Throughout Development
3.6. Differences in Cell–Cell Communication During Development
4. Discussion
4.1. The Heterogeneity of Goat Skeletal Muscle Cells in 14 Periods Characterizes the Development of Different Stages
4.2. Temporal Specification of MuSCs and FAPs States Orchestrated Skeletal Muscle Development
4.3. MuSCs and FAPs Exhibit Similar Transcriptional Regulatory Patterns During Development
4.4. DLK1 Secreted by FAPs May Represent a Key Ligand Responsible for Inhibiting MuSCs Differentiation During Embryonic Stages
5. Conclusions
Supplementary Materials
Author Contributions
Funding
Institutional Review Board Statement
Informed Consent Statement
Data Availability Statement
Acknowledgments
Conflicts of Interest
References
- Wagers, A.J.; Conboy, I.M. Cellular and Molecular Signatures of Muscle Regeneration: Current Concepts and Controversies in Adult Myogenesis. Cell 2005, 122, 659–667. [Google Scholar] [CrossRef]
- Kaneshige, A.; Kaji, T.; Zhang, L.; Saito, H.; Nakamura, A.; Kurosawa, T.; Ikemoto-Uezumi, M.; Tsujikawa, K.; Seno, S.; Hori, M.; et al. Relayed Signaling between Mesenchymal Progenitors and Muscle Stem Cells Ensures Adaptive Stem Cell Response to Increased Mechanical Load. Cell Stem Cell 2021, 29, 265–280. [Google Scholar] [CrossRef]
- Lyu, P.; Qi, Y.; Tu, Z.J.; Jiang, H. Single-cell RNA Sequencing Reveals Heterogeneity of Cultured Bovine Satellite Cells. Front. Genet. 2021, 12, 742077. [Google Scholar] [CrossRef]
- Barruet, E.; Garcia, S.M.; Striedinger, K.; Wu, J.; Lee, S.; Byrnes, L.; Wong, A.; Xuefeng, S.; Tamaki, S.; Brack, A.S.; et al. Functionally heterogeneous human satellite cells identified by single cell RNA sequencing. Elife 2020, 9, e51576. [Google Scholar] [CrossRef]
- Dell’Orso, S.; Juan, A.H.; Ko, K.D.; Naz, F.; Perovanovic, J.; Gutierrez-Cruz, G.; Feng, X.; Sartorelli, V. Single cell analysis of adult mouse skeletal muscle stem cells in homeostatic and regenerative conditions. Development 2019, 146, dev174177. [Google Scholar] [CrossRef]
- Sousa-Victor, P.; García-Prat, L.; Muñoz-Cánoves, P. Control of satellite cell function in muscle regeneration and its disruption in ageing. Nat. Rev. Mol. Cell Biol. 2022, 23, 204–226. [Google Scholar] [CrossRef] [PubMed]
- Potter, S.S. Single-cell RNA sequencing for the study of development, physiology and disease. Nat. Rev. Nephrol. 2018, 14, 479–492. [Google Scholar] [CrossRef] [PubMed]
- Andrews, T.S.; Hemberg, M. Identifying cell populations with scRNASeq. Mol. Asp. Med. 2018, 59, 114–122. [Google Scholar] [CrossRef] [PubMed]
- De Micheli, A.J.; Laurilliard, E.J.; Heinke, C.L.; Ravichandran, H.; Fraczek, P.; Soueid-Baumgarten, S.; De Vlaminck, I.; Elemento, O.; Cosgrove, B.D. Single-Cell Analysis of the Muscle Stem Cell Hierarchy Identifies Heterotypic Communication Signals Involved in Skeletal Muscle Regeneration. Cell Rep. 2020, 30, 3583–3595.e5. [Google Scholar] [CrossRef]
- Giordani, L.; He, G.J.; Negroni, E.; Sakai, H.; Law, J.Y.C.; Siu, M.M.; Wan, R.; Corneau, A.; Tajbakhsh, S.; Cheung, T.H.; et al. High-Dimensional Single-Cell Cartography Reveals Novel Skeletal Muscle-Resident Cell Populations. Mol. Cell 2019, 74, 609–621. [Google Scholar] [CrossRef]
- Porpiglia, E.; Samusik, N.; Ho, A.T.V.; Cosgrove, B.D.; Mai, T.; Davis, K.L.; Jager, A.; Nolan, G.P.; Bendall, S.C.; Fantl, W.J.; et al. High-resolution myogenic lineage mapping by single-cell mass cytometry. Nat. Cell Biol. 2017, 19, 558–567. [Google Scholar] [CrossRef] [PubMed]
- Heredia, J.E.; Mukundan, L.; Chen, F.M.; Mueller, A.A.; Deo, R.C.; Locksley, R.M.; Rando, T.A.; Chawla, A. Type 2 innate signals stimulate fibro/adipogenic progenitors to facilitate muscle regeneration. Cell 2013, 153, 376–388. [Google Scholar] [CrossRef]
- Joe, A.W.; Yi, L.; Natarajan, A.; Le Grand, F.; So, L.; Wang, J.; Rudnicki, M.A.; Rossi, F.M. Muscle injury activates resident fibro/adipogenic progenitors that facilitate myogenesis. Nat. Cell Biol. 2010, 12, 153–163. [Google Scholar] [CrossRef]
- Oprescu, S.N.; Yue, F.; Qiu, J.; Brito, L.F.; Kuang, S. Temporal Dynamics and Heterogeneity of Cell Populations during Skeletal Muscle Regeneration. iScience 2020, 23, 100993. [Google Scholar] [CrossRef]
- McKellar, D.W.; Walter, L.D.; Song, L.T.; Mantri, M.; Wang, M.F.Z.; De Vlaminck, I.; Cosgrove, B.D. Large-scale integration of single-cell transcriptomic data captures transitional progenitor states in mouse skeletal muscle regeneration. Commun. Biol. 2021, 4, 1280. [Google Scholar] [CrossRef]
- Yu, Y.; Su, Y.; Wang, G.; Lan, M.; Liu, J.; Garcia Martin, R.; Brandao, B.B.; Lino, M.; Li, L.; Liu, C.; et al. Reciprocal communication between FAPs and muscle cells via distinct extracellular vesicle miRNAs in muscle regeneration. Proc. Natl. Acad. Sci. USA 2024, 121, e2316544121. [Google Scholar] [CrossRef]
- Villalobos, E.; Mehra, P.; Diaz-Manera, J. From fibro/adipogenic progenitors to adipocytes: Understanding adipogenesis in muscle degeneration for disease modulation. J. Physiol. 2025, 603, 5273–5297. [Google Scholar] [CrossRef]
- Ma, L.; Meng, Y.; An, Y.; Han, P.; Zhang, C.; Yue, Y.; Wen, C.; Shi, X.; Jin, J.; Yang, G.; et al. Single-cell RNA-seq reveals novel interaction between muscle satellite cells and fibro-adipogenic progenitors mediated with FGF7 signalling. J. Cachexia Sarcopenia Muscle 2024, 15, 1388–1403. [Google Scholar] [CrossRef]
- Guo, J.; Tao, H.; Li, P.; Li, L.; Zhang, H. Identification and Analysis of Alternative Splicing in the Longissimus Dorsi Muscle from Early Fetal to Newborn Stages in Jianzhou Da’er Goats. Acta Agric. Boreali-Occident. Sin. 2018, 27, 316–325. [Google Scholar] [CrossRef]
- Walter, L.D.; Orton, J.L.; Ntekas, I.; Fong, E.H.H.; Maymi, V.I.; Rudd, B.D.; De Vlaminck, I.; Elisseeff, J.H.; Cosgrove, B.D. Transcriptomic analysis of skeletal muscle regeneration across mouse lifespan identifies altered stem cell states. Nat. Aging 2024, 4, 1862–1881. [Google Scholar] [CrossRef] [PubMed]
- Chen, X.; Yuan, J.; Xue, G.; Campanario, S.; Wang, D.; Wang, W.; Mou, X.; Liew, S.W.; Umar, M.I.; Isern, J.; et al. Translational control by DHX36 binding to 5′UTR G-quadruplex is essential for muscle stem-cell regenerative functions. Nat. Commun. 2021, 12, 5043. [Google Scholar] [CrossRef]
- Li, Y.; Li, C.; Zhou, Q.; Liu, X.; Qiao, Y.; Xie, T.; Sun, H.; Ong, M.T.; Wang, H. Multiomics and cellular senescence profiling of aging human skeletal muscle uncovers Maraviroc as a senotherapeutic approach for sarcopenia. Nat. Commun. 2025, 16, 6207. [Google Scholar] [CrossRef] [PubMed]
- Schalck, A.; Tran, T.; Li, J.; Sei, E.; Bai, S.; Hu, M.; Lin, J.; Bright, S.J.; Reddick, S.; Yang, F.; et al. The impact of breast radiotherapy on the tumor genome and immune ecosystem. Cell Rep. 2025, 44, 115703. [Google Scholar] [CrossRef] [PubMed]
- Cai, S.; Hu, B.; Wang, X.; Liu, T.; Lin, Z.; Tong, X.; Xu, R.; Chen, M.; Duo, T.; Zhu, Q.; et al. Integrative single-cell RNA-seq and ATAC-seq analysis of myogenic differentiation in pig. BMC Biol. 2023, 21, 19. [Google Scholar] [CrossRef]
- Lai, Y.; Ramírez-Pardo, I.; Isern, J.; An, J.; Perdiguero, E.; Serrano, A.L.; Li, J.; García-Domínguez, E.; Segalés, J.; Guo, P.; et al. Multimodal cell atlas of the ageing human skeletal muscle. Nature 2024, 629, 154–164. [Google Scholar] [CrossRef]
- Purhonen, J.; Banerjee, R.; Wanne, V.; Sipari, N.; Mörgelin, M.; Fellman, V.; Kallijärvi, J. Mitochondrial complex III deficiency drives c-MYC overexpression and illicit cell cycle entry leading to senescence and segmental progeria. Nat. Commun. 2023, 14, 2356. [Google Scholar] [CrossRef]
- Joshi, A.S.; Castillo, M.B.; Tomaz da Silva, M.; Vuong, A.T.; Gunaratne, P.H.; Darabi, R.; Liu, Y.; Kumar, A. Single-nucleus transcriptomic analysis reveals the regulatory circuitry of myofiber XBP1 during regenerative myogenesis. iScience 2024, 27, 111372. [Google Scholar] [CrossRef] [PubMed]
- Cleveland, B.M.; Izutsu, A.; Ushizawa, Y.; Radler, L.; Shimizu, M. Profiling growth performance, insulin-like growth factors, and IGF-binding proteins in rainbow trout lacking IGFBP-2b. Am. J. Physiol. Regul. Integr. Comp. Physiol. 2025, 328, R34–R44. [Google Scholar] [CrossRef]
- Liu, L.; Huwatibieke, B.; Lu, X.; Li, D.; Dong, H.; Han, J.; Zhang, W.; Zhang, Y.; Li, Y. TCDD-inducible Poly (ADP-ribose) Polymerase Promotes Adipogenesis of Both Brown and White Preadipocytes. J. Transl. Int. Med. 2022, 10, 246–254. [Google Scholar] [CrossRef]
- Tevar, A.; Aroca-Aguilar, J.D.; Atiénzar-Aroca, R.; Ramírez, A.I.; Fernández-Albarral, J.A.; Escribano, J. Zebrafish adamtsl4 knockout recapitulates key features of human ADAMTSL4-related diseases: A gene involved in extracellular matrix organization, cell junctions and development. Exp. Eye Res. 2025, 259, 110572. [Google Scholar] [CrossRef]
- Rakab, M.S.; Asada, M.C.; Mirza, I.; Morsy, M.H.; Mostafa, A.; Bianco, F.M.; Ali, M.M.; Hassan, C.; Masrur, M.A.; Layden, B.T.; et al. Adiposome Proteomics Uncover Molecular Signatures of Cardiometabolic Risk in Obese Individuals. Proteomes 2025, 13, 39. [Google Scholar] [CrossRef]
- McGowan, T.J.; Reinhard, J.R.; Lewerenz, N.; Białobrzeska, M.; Lin, S.; Stępniewski, J.; Szade, K.; Dulak, J.; Rüegg, M.A. Loss of cell-autonomously secreted laminin-α2 drives muscle stem cell dysfunction in LAMA2-related muscular dystrophy. Nat. Commun. 2025, 16, 10674. [Google Scholar] [CrossRef]
- Humphreys, D.T.; Lewis, A.; Pan-Castillo, B.; Berti, G.; Mein, C.; Wozniak, E.; Gordon, H.; Gadhok, R.; Minicozzi, A.; ChinAleong, J.; et al. Single cell sequencing data identify distinct B cell and fibroblast populations in stricturing Crohn’s disease. J. Cell Mol. Med. 2024, 28, e18344. [Google Scholar] [CrossRef]
- Napoli, M.; Bauer, J.; Bonod, C.; Vadon-Le Goff, S.; Moali, C. PCPE-2 (procollagen C-proteinase enhancer-2): The non-identical twin of PCPE-1. Matrix Biol. 2024, 134, 59–78. [Google Scholar] [CrossRef]
- Zhu, D.; Chen, S.; Sheng, P.; Wang, Z.; Li, Y.; Kang, X. POSTN promotes nucleus pulposus cell senescence and extracellular matrix metabolism via activating Wnt/β-catenin and NF-κB signal pathway in intervertebral disc degeneration. Cell. Signal. 2024, 121, 111277. [Google Scholar] [CrossRef] [PubMed]
- Nassar, A.; Hegde, S.; Chandran, D.; Pahadasingh, S.; Nayak, A.; Satarker, S.; Gurram, P.C.; Upadhya, D.; Nampoothiri, M. Pharmacological inhibition of RE1 silencing transcription factor disrupts SOX2 expression and neurogenesis in human induced pluripotent stem cells derived neuronal models. Metab. Brain Dis. 2025, 40, 318. [Google Scholar] [CrossRef] [PubMed]
- Sun, Y.; Gu, Y.; Yao, H.; Wang, Z.; Qiu, J. The role of miR-128 and MDFI in cardiac hypertrophy and heart failure: Mechanistic. J. Cell Mol. Med. 2024, 28, e18546. [Google Scholar] [CrossRef]
- Oh, K.Y.; Kim, J.H.; Yoon, H.J. Diagnostic Utility of SATB2, CDX2, CD10, and β-Catenin Immunohistochemistry in WNT Pathway-Altered Odontogenic Tumors. Arch. Pathol. Lab. Med. 2025, 149, 1027–1032. [Google Scholar] [CrossRef] [PubMed]
- Yamashita, A.M.S.; Garay, B.I.; Kim, H.; Bosnakovski, D.; Abrahante, J.E.; Azzag, K.; Abreu, P.; Ahlquist, A.; Perlingeiro, R.C.R. Effect of Notch1 signaling on muscle engraftment and maturation from pluripotent stem cells. Stem Cell Rep. 2025, 20, 102396. [Google Scholar] [CrossRef]
- Zhang, J.; Wang, E.; Li, Q.; Peng, Y.; Jin, H.; Naseem, S.; Sun, B.; Park, S.; Choi, S.; Li, X. GSK3 regulation Wnt/β-catenin signaling affects adipogenesis in bovine skeletal muscle fibro/adipogenic progenitors. Int. J. Biol. Macromol. 2024, 275, 133639. [Google Scholar] [CrossRef]
- Reggio, A.; Rosina, M.; Palma, A.; Cerquone Perpetuini, A.; Petrilli, L.L.; Gargioli, C.; Fuoco, C.; Micarelli, E.; Giuliani, G.; Cerretani, M.; et al. Adipogenesis of skeletal muscle fibro/adipogenic progenitors is affected by the WNT5a/GSK3/β-catenin axis. Cell Death Differ. 2020, 27, 2921–2941. [Google Scholar] [CrossRef] [PubMed]
- Giuliani, G.; Rosina, M.; Reggio, A. Signaling pathways regulating the fate of fibro/adipogenic progenitors (FAPs) in skeletal muscle regeneration and disease. FEBS J. 2022, 289, 6484–6517. [Google Scholar] [CrossRef]
- Deng, M.; Zhou, Z.; Chen, J.; Li, X.; Liu, Z.; Ye, J.; Wei, W.; Wang, N.; Peng, Y.; Luo, X.; et al. Enhanced Oxidative Phosphorylation Driven by TACO1 Mitochondrial Translocation Promotes Stemness and Cisplatin Resistance in Bladder Cancer. Adv. Sci. 2025, 12, e2408599. [Google Scholar] [CrossRef]
- Xu, W.T.; An, X.B.; Chen, M.J.; Ma, J.; Wang, X.Q.; Yang, J.N.; Wang, Q.; Wang, D.Y.; Wu, Y.; Zeng, L.; et al. A Gene Cluster of Mitochondrial Complexes Contributes to the Cognitive Decline of COVID-19 Infection. Mol. Neurobiol. 2025, 62, 6869–6883. [Google Scholar] [CrossRef] [PubMed]
- Koike, H.; Sugimura, M.; Ouchi, R.; Yoshimoto, Y.; Manabe, I.; Oishi, Y. Macrophage Subpopulation Promotes Skeletal Muscle Regeneration Through HGF/MET Signaling-Mediated Skeletal Muscle Stem Cell Proliferation. Aging Cell 2025, 24, e70042. [Google Scholar] [CrossRef]
- Brorson, J.; Lin, L.; Wang, J.; Bæk, A.; Billeskov, T.B.; Thybo, F.F.; Just, J.; Haskó, J.; Ravn, C.; Hansen, R.L.; et al. Complementing muscle regeneration-fibro-adipogenic progenitor and macrophage-mediated repair of elderly human skeletal muscle. Nat. Commun. 2025, 16, 5233. [Google Scholar] [CrossRef] [PubMed]
- Peng, Y.; Scinto, S.; Castro, B.; Xu, H.; Akkinapally, K.; Oprescu, S.N.; Yue, F.; Chen, J.; Kuang, S. Stage-specific and cell-autonomous functions of Delta-like 1 in skeletal muscle stem cells and myogenesis. Nat. Commun. 2025, 16, 8667. [Google Scholar] [CrossRef]
- Marinkovic, M.; Fuoco, C.; Sacco, F.; Cerquone Perpetuini, A.; Giuliani, G.; Micarelli, E.; Pavlidou, T.; Petrilli, L.L.; Reggio, A.; Riccio, F.; et al. Fibro-adipogenic progenitors of dystrophic mice are insensitive to NOTCH regulation of adipogenesis. Life Sci. Alliance 2019, 2, e201900437. [Google Scholar] [CrossRef]
- Rubenstein, A.B.; Smith, G.R.; Raue, U.; Begue, G.; Minchev, K.; Ruf-Zamojski, F.; Nair, V.D.; Wang, X.; Zhou, L.; Zaslavsky, E.; et al. Single-cell transcriptional profiles in human skeletal muscle. Sci. Rep. 2020, 10, 229. [Google Scholar] [CrossRef]
- Du, J.; He, H.; Li, Z.; He, J.; Bai, Z.; Liu, B.; Lan, Y. Integrative transcriptomic analysis of developing hematopoietic stem cells in human and mouse at single-cell resolution. Biochem. Biophys. Res. Commun. 2021, 558, 161–167. [Google Scholar] [CrossRef]
- De Micheli, A.J.; Swanson, J.B.; Disser, N.P.; Martinez, L.M.; Walker, N.R.; Oliver, D.J.; Cosgrove, B.D.; Mendias, C.L. Single-cell transcriptomic analysis identifies extensive heterogeneity in the cellular composition of mouse Achilles tendons. Am. J. Physiol. Cell Physiol. 2020, 319, C885–C894. [Google Scholar] [CrossRef]
- Blum, J.A.; Klemm, S.; Shadrach, J.L.; Guttenplan, K.A.; Nakayama, L.; Kathiria, A.; Hoang, P.T.; Gautier, O.; Kaltschmidt, J.A.; Greenleaf, W.J.; et al. Single-cell transcriptomic analysis of the adult mouse spinal cord reveals molecular diversity of autonomic and skeletal motor neurons. Nat. Neurosci. 2021, 24, 572–583. [Google Scholar] [CrossRef]
- Rubin, C.I.; Atweh, G.F. The role of stathmin in the regulation of the cell cycle. J. Cell Biochem. 2004, 93, 242–250. [Google Scholar] [CrossRef] [PubMed]
- Laing, N.G.; Dye, D.E.; Wallgren-Pettersson, C.; Richard, G.; Monnier, N.; Lillis, S.; Winder, T.L.; Lochmüller, H.; Graziano, C.; Mitrani-Rosenbaum, S.; et al. Mutations and polymorphisms of the skeletal muscle alpha-actin gene (ACTA1). Hum. Mutat. 2009, 30, 1267–1277. [Google Scholar] [CrossRef]
- Kim, S.; Gu, B.; So, C.Y.; Mantik, K.E.K.; Jung, S.H.; Moon, S.; Park, D.H.; Kwak, H.B.; Cho, J.; Cho, E.J.; et al. Cdkn1a silencing restores myoblast differentiation by inducing selective apoptosis in senescent cells. Cell Mol. Biol. Lett. 2025, 30, 53. [Google Scholar] [CrossRef]
- Perez, K.; Ciotlos, S.; McGirr, J.; Limbad, C.; Doi, R.; Nederveen, J.P.; Nilsson, M.I.; Winer, D.A.; Evans, W.; Tarnopolsky, M.; et al. Single nuclei profiling identifies cell specific markers of skeletal muscle aging, frailty, and senescence. Aging 2022, 14, 9393–9422. [Google Scholar] [CrossRef]
- Lu, T.; Zhu, Y.; Guo, J.; Mo, Z.; Zhou, Q.; Hu, C.Y.; Wang, C. MDFI regulates fast-to-slow muscle fiber type transformation via the calcium signaling pathway. Biochem. Biophys. Res. Commun. 2023, 671, 215–224. [Google Scholar] [CrossRef]
- Wosczyna, M.N.; Konishi, C.T.; Perez Carbajal, E.E.; Wang, T.T.; Walsh, R.A.; Gan, Q.; Wagner, M.W.; Rando, T.A. Mesenchymal Stromal Cells Are Required for Regeneration and Homeostatic Maintenance of Skeletal Muscle. Cell Rep. 2019, 27, 2029–2035. [Google Scholar] [CrossRef] [PubMed]
- Uezumi, A.; Fukada, S.; Yamamoto, N.; Ikemoto-Uezumi, M.; Nakatani, M.; Morita, M.; Yamaguchi, A.; Yamada, H.; Nishino, I.; Hamada, Y.; et al. Identification and characterization of PDGFRα+ mesenchymal progenitors in human skeletal muscle. Cell Death Dis. 2014, 5, e1186. [Google Scholar] [CrossRef]
- Wang, G.; Li, G.; Song, A.; Zhao, Y.; Yu, J.; Wang, Y.; Dai, W.; Salas, M.; Qin, H.; Medrano, L.; et al. Distinct adipose progenitor cells emerging with age drive active adipogenesis. Science 2025, 388, eadj0430. [Google Scholar] [CrossRef] [PubMed]
- Zammit, P.S. Function of the myogenic regulatory factors Myf5, MyoD, Myogenin and MRF4 in skeletal muscle, satellite cells and regenerative myogenesis. Semin. Cell Dev. Biol. 2017, 72, 19–32. [Google Scholar] [CrossRef]
- Esteves de Lima, J.; Relaix, F. Master regulators of skeletal muscle lineage development and pluripotent stem cells differentiation. Cell Regen. 2021, 10, 31. [Google Scholar] [CrossRef]
- Jiang, C.; Zhang, J.; Song, Y.; Song, X.; Wu, H.; Jiao, R.; Li, L.; Zhang, G.; Wei, D. FOXO1 regulates bovine skeletal muscle cells differentiation by targeting MYH3. Int. J. Biol. Macromol. 2024, 260, 129643. [Google Scholar] [CrossRef]
- Liu, Y.R.; Wang, J.Q.; Huang, Z.G.; Chen, R.N.; Cao, X.; Zhu, D.C.; Yu, H.X.; Wang, X.R.; Zhou, H.Y.; Xia, Q.; et al. Histone deacetylase-2, A potential regulator and therapeutic target in liver disease (Review). Int. J. Mol. Med. 2021, 48, 131. [Google Scholar] [CrossRef]
- Zheng, B.; Han, M.; Shu, Y.N.; Li, Y.J.; Miao, S.B.; Zhang, X.H.; Shi, H.J.; Zhang, T.; Wen, J.K. HDAC2 phosphorylation-dependent Klf5 deacetylation and RARα acetylation induced by RAR agonist switch the transcription regulatory programs of p21 in VSMCs. Cell Res. 2011, 21, 1487–1508. [Google Scholar] [CrossRef]
- Wang, K.; Yang, J.; An, Y.; Wang, J.; Tan, S.; Xu, H.; Dong, Y. MST1/2 regulates fibro/adipogenic progenitor fate decisions in skeletal muscle regeneration. Stem Cell Rep. 2024, 19, 501–514. [Google Scholar] [CrossRef] [PubMed]
- Chen, W.; You, W.; Valencak, T.G.; Shan, T. Bidirectional roles of skeletal muscle fibro-adipogenic progenitors in homeostasis and disease. Ageing Res. Rev. 2022, 80, 101682. [Google Scholar] [CrossRef] [PubMed]
- Su, J.; Song, Y.; Zhu, Z.; Huang, X.; Fan, J.; Qiao, J.; Mao, F. Cell-cell communication: New insights and clinical implications. Signal Transduct. Target. Ther. 2024, 9, 196. [Google Scholar] [CrossRef] [PubMed]
- An, C.; Wang, X.; Song, F.; Hu, J.; Li, L. Insights into intercellular receptor-ligand binding kinetics in cell communication. Front. Bioeng. Biotechnol. 2022, 10, 953353. [Google Scholar] [CrossRef]
- Luo, D.; Renault, V.M.; Rando, T.A. The regulation of Notch signaling in muscle stem cell activation and postnatal myogenesis. Semin. Cell Dev. Biol. 2005, 16, 612–622. [Google Scholar] [CrossRef]
- Falix, F.A.; Aronson, D.C.; Lamers, W.H.; Gaemers, I.C. Possible roles of DLK1 in the Notch pathway during development and disease. Biochim. Biophys. Acta 2012, 1822, 988–995. [Google Scholar] [CrossRef]
- Nueda, M.L.; González-Gómez, M.J.; Rodríguez-Cano, M.M.; Monsalve, E.M.; Díaz-Guerra, M.J.M.; Sánchez-Solana, B.; Laborda, J.; Baladrón, V. DLK proteins modulate NOTCH signaling to influence a brown or white 3T3-L1 adipocyte fate. Sci. Rep. 2018, 8, 16923. [Google Scholar] [CrossRef] [PubMed]
- Vietor, I.; Cikes, D.; Piironen, K.; Vasakou, T.; Heimdörfer, D.; Gstir, R.; Erlacher, M.D.; Tancevski, I.; Eller, P.; Demetz, E.; et al. The negative adipogenesis regulator Dlk1 is transcriptionally regulated by Ifrd1 (TIS7) and translationally by its orthologue Ifrd2 (SKMc15). Elife 2023, 12, e88350. [Google Scholar] [CrossRef] [PubMed]
- Charlier, C.; Segers, K.; Karim, L.; Shay, T.; Gyapay, G.; Cockett, N.; Georges, M. The callipyge mutation enhances the expression of coregulated imprinted genes in cis without affecting their imprinting status. Nat. Genet. 2001, 27, 367–369. [Google Scholar] [CrossRef] [PubMed]
- Floridon, C.; Jensen, C.H.; Thorsen, P.; Nielsen, O.; Sunde, L.; Westergaard, J.G.; Thomsen, S.G.; Teisner, B. Does fetal antigen 1 (FA1) identify cells with regenerative, endocrine and neuroendocrine potentials? A study of FA1 in embryonic, fetal, and placental tissue and in maternal circulation. Differentiation 2000, 66, 49–59. [Google Scholar] [CrossRef]






Disclaimer/Publisher’s Note: The statements, opinions and data contained in all publications are solely those of the individual author(s) and contributor(s) and not of MDPI and/or the editor(s). MDPI and/or the editor(s) disclaim responsibility for any injury to people or property resulting from any ideas, methods, instructions or products referred to in the content. |
© 2026 by the authors. Licensee MDPI, Basel, Switzerland. This article is an open access article distributed under the terms and conditions of the Creative Commons Attribution (CC BY) license.
Share and Cite
Chen, Y.; Gong, Y.; Xu, X.; Song, M.; Sun, X.; Luo, J.; Guo, J.; Li, L.; Zhang, H. Single-Cell Sequencing Reveals the Crosstalk Between MuSCs and FAPs in Ruminant Skeletal Muscle Development. Cells 2026, 15, 206. https://doi.org/10.3390/cells15020206
Chen Y, Gong Y, Xu X, Song M, Sun X, Luo J, Guo J, Li L, Zhang H. Single-Cell Sequencing Reveals the Crosstalk Between MuSCs and FAPs in Ruminant Skeletal Muscle Development. Cells. 2026; 15(2):206. https://doi.org/10.3390/cells15020206
Chicago/Turabian StyleChen, Yuan, Yiming Gong, Xiaoli Xu, Meijun Song, Xueliang Sun, Jing Luo, Jiazhong Guo, Li Li, and Hongping Zhang. 2026. "Single-Cell Sequencing Reveals the Crosstalk Between MuSCs and FAPs in Ruminant Skeletal Muscle Development" Cells 15, no. 2: 206. https://doi.org/10.3390/cells15020206
APA StyleChen, Y., Gong, Y., Xu, X., Song, M., Sun, X., Luo, J., Guo, J., Li, L., & Zhang, H. (2026). Single-Cell Sequencing Reveals the Crosstalk Between MuSCs and FAPs in Ruminant Skeletal Muscle Development. Cells, 15(2), 206. https://doi.org/10.3390/cells15020206

