Selective Azapeptide CD36 Ligand MPE-298 Regulates oxLDL-LOX-1-Mediated Inflammation and Mitochondrial Oxidative Stress in Macrophages
Abstract
1. Introduction
2. Materials and Methods
2.1. Reagents
2.2. Antibodies
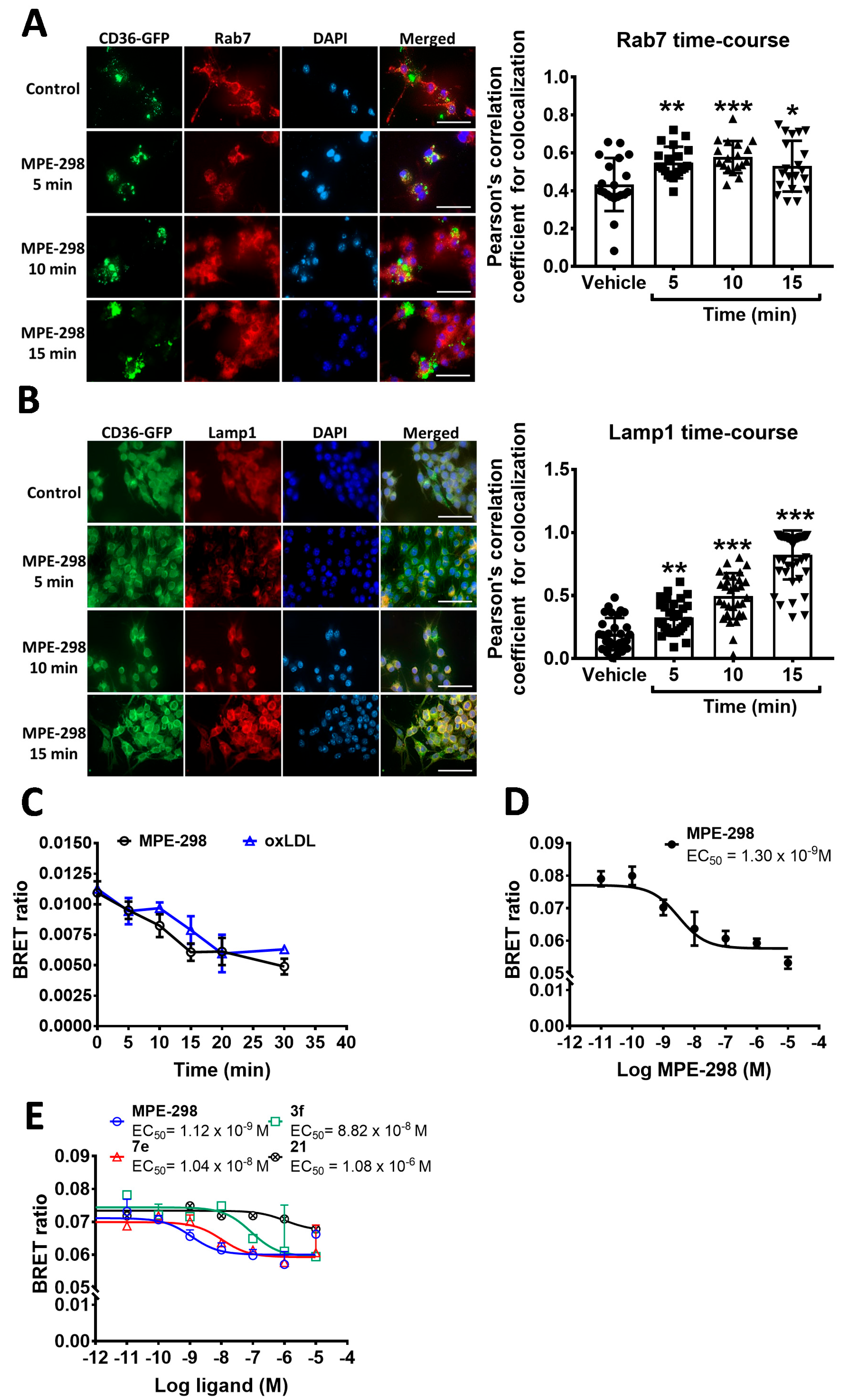
2.3. CD36 Subcellular Localization and Immunofluorescence
2.4. Labeling MPE-298 with ATTO-465-NHS-Dye
2.5. MPE-298 Internalization and Subcellular Localization
2.6. Bioluminescence Resonance Energy Transfer (BRET) Biosensor Constructs
2.7. Cell Transfection
2.8. Bone-Marrow-Derived Monocytes/Macrophages Isolation and Treatment
2.9. Mitochondrial and Plasma Membrane Isolation and Western Blotting
2.10. Mitochondrial Reactive Oxygen Species (mtROS) and Loss of Membrane Potential Measurements
2.11. CCL2 Measurement
2.12. Cellular Viability
2.13. Statistical Analysis
3. Results
3.1. Internalization of MPE-298 in RAW264.7 and J774A.1 Macrophage Cell Lines
3.2. MPE-298 Induces Phosphorylation of Syk and Src Kinases in RAW264.7 Macrophages
3.3. MPE-298 Inhibits oxLDL-Triggered Inflammation and Mitochondrial Oxidative Stress in RAW264.7 Cells
3.4. MPE-298 Disrupts LOX-1 Receptor-Mediated oxLDL Mitochondrial Oxidative Stress
3.5. MPE-298 Blocks oxLDL-Induced JNK and p66Shc Activation in M1 Bone-Marrow-Derived Macrophages
3.6. MPE-298 Disrupts LOX-1 Receptor-Mediated oxLDL Activation of NADPH Oxidase 2 in RAW264.7 Cells
4. Discussion
5. Conclusions
Supplementary Materials
Author Contributions
Funding
Institutional Review Board Statement
Informed Consent Statement
Data Availability Statement
Conflicts of Interest
References
- Chen, Y.; Kennedy, D.J.; Ramakrishnan, D.P.; Yang, M.; Huang, W.; Li, Z.; Xie, Z.; Chadwick, A.C.; Sahoo, D.; Silverstein, R.L. Oxidized LDL-bound CD36 recruits an Na(+)/K(+)-ATPase-Lyn complex in macrophages that promotes atherosclerosis. Sci. Signal 2015, 8, ra91. [Google Scholar] [CrossRef]
- Heit, B.; Kim, H.; Cosio, G.; Castano, D.; Collins, R.; Lowell, C.A.; Kain, K.C.; Trimble, W.S.; Grinstein, S. Multimolecular Signaling Complexes Enable Syk-Mediated Signaling of CD36 Internalization. Dev. Cell 2013, 24, 372–383. [Google Scholar] [CrossRef] [PubMed]
- Murphy, J.E.; Vohra, R.S.; Dunn, S.; Holloway, Z.G.; Monaco, A.P.; Homer-Vanniasinkam, S.; Walker, J.H.; Ponnambalam, S. Oxidised LDL internalisation by the LOX-1 scavenger receptor is dependent on a novel cytoplasmic motif and is regulated by dynamin-2. J. Cell Sci. 2008, 121, 2136–2147. [Google Scholar] [CrossRef] [PubMed]
- Wen, J.X.; Chang, Y.M.; Huo, S.S.; Li, W.Y.; Huang, H.L.; Gao, Y.H.; Lin, H.Y.; Zhang, J.L.; Zhang, Y.H.; Zuo, Y.Z.; et al. Tanshinone IIA attenuates atherosclerosis via inhibiting NLRP3 inflammasome activation. Aging 2021, 13, 910–932. [Google Scholar] [CrossRef] [PubMed]
- Chavez-Sanchez, L.; Garza-Reyes, M.G.; Espinosa-Luna, J.E.; Chavez-Rueda, K.; Legorreta-Haquet, M.V.; Blanco-Favela, F. The role of TLR2, TLR4 and CD36 in macrophage activation and foam cell formation in response to oxLDL in humans. Hum. Immunol. 2014, 75, 322–329. [Google Scholar] [CrossRef]
- Chavez-Sanchez, L.; Madrid-Miller, A.; Chavez-Rueda, K.; Legorreta-Haquet, M.V.; Tesoro-Cruz, E.; Blanco-Favela, F. Activation of TLR2 and TLR4 by minimally modified low-density lipoprotein in human macrophages and monocytes triggers the inflammatory response. Hum. Immunol. 2010, 71, 737–744. [Google Scholar] [CrossRef]
- Triantafilou, M.; Gamper, F.G.; Haston, R.M.; Mouratis, M.A.; Morath, S.; Hartung, T.; Triantafilou, K. Membrane sorting of toll-like receptor (TLR)-2/6 and TLR2/1 heterodimers at the cell surface determines heterotypic associations with CD36 and intracellular targeting. J. Biol. Chem. 2006, 281, 31002–31011. [Google Scholar] [CrossRef]
- Sheedy, F.J.; Grebe, A.; Rayner, K.J.; Kalantari, P.; Ramkhelawon, B.; Carpenter, S.B.; Becker, C.E.; Ediriweera, H.N.; Mullick, A.E.; Golenbock, D.T.; et al. CD36 coordinates NLRP3 inflammasome activation by facilitating intracellular nucleation of soluble ligands into particulate ligands in sterile inflammation. Nat. Immunol. 2013, 14, 812–820. [Google Scholar] [CrossRef]
- Akhmedov, A.; Rozenberg, I.; Paneni, F.; Camici, G.G.; Shi, Y.; Doerries, C.; Sledzinska, A.; Mocharla, P.; Breitenstein, A.; Lohmann, C.; et al. Endothelial overexpression of LOX-1 increases plaque formation and promotes atherosclerosis in vivo. Eur. Heart J. 2014, 35, 2839–2848. [Google Scholar] [CrossRef]
- Shi, Y.; Cosentino, F.; Camici, G.G.; Akhmedov, A.; Vanhoutte, P.M.; Tanner, F.C.; Luscher, T.F. Oxidized low-density lipoprotein activates p66Shc via lectin-like oxidized low-density lipoprotein receptor-1, protein kinase C-beta, and c-Jun N-terminal kinase kinase in human endothelial cells. Arterioscler. Thromb. Vasc. Biol. 2011, 31, 2090–2097. [Google Scholar] [CrossRef]
- Yang, H.Y.; Bian, Y.F.; Zhang, H.P.; Gao, F.; Xiao, C.S.; Liang, B.; Li, J.; Zhang, N.N.; Yang, Z.M. LOX-1 is implicated in oxidized low-density lipoprotein-induced oxidative stress of macrophages in atherosclerosis. Mol. Med. Rep. 2015, 12, 5335–5341. [Google Scholar] [CrossRef] [PubMed]
- Al Gadban, M.M.; Smith, K.J.; Soodavar, F.; Piansay, C.; Chassereau, C.; Twal, W.O.; Klein, R.L.; Virella, G.; Lopes-Virella, M.F.; Hammad, S.M. Differential Trafficking of Oxidized LDL and Oxidized LDL Immune Complexes in Macrophages: Impact on Oxidative Stress. PLoS ONE 2010, 5, e12534. [Google Scholar] [CrossRef]
- Sanda, G.M.; Stancu, C.S.; Deleanu, M.; Toma, L.; Niculescu, L.S.; Sima, A.V. Aggregated LDL turn human macrophages into foam cells and induce mitochondrial dysfunction without triggering oxidative or endoplasmic reticulum stress. PLoS ONE 2021, 16, e0245797. [Google Scholar] [CrossRef] [PubMed]
- Harb, D.; Bujold, K.; Febbraio, M.; Sirois, M.G.; Ong, H.; Marleau, S. The role of the scavenger receptor CD36 in regulating mononuclear phagocyte trafficking to atherosclerotic lesions and vascular inflammation. Cardiovasc. Res. 2009, 83, 42–51. [Google Scholar] [CrossRef] [PubMed]
- Gauvin, J.; Frégeau, G.; Elimam, H.; Ménard, L.; Huynh, D.; Lê, C.; Ahsanullah, A.; Lubell, W.D.; Ong, H.; Marleau, S. A cyclic azapeptide ligand of the scavenger receptor CD36/SR-B2 reduces the atherosclerotic lesion progression and enhances plaque stability in apolipoprotein E-deficient mice. Front. Pharmacol. 2023, 14, 1204905. [Google Scholar] [CrossRef]
- Mellal, K.; Omri, S.; Mulumba, M.; Tahiri, H.; Fortin, C.; Dorion, M.F.; Pham, H.; Ramos, Y.G.; Zhang, J.Q.; Pundir, S.; et al. Immunometabolic modulation of retinal inflammation by CD36 ligand. Sci. Rep. 2019, 9, 12903. [Google Scholar] [CrossRef]
- Zhang, J.Q.; Mulumba, M.; Ong, H.; Lubell, W.D. Diversity-Oriented Synthesis of Cyclic Azapeptides by A-Macrocyclization Provides High-Affinity CD36-Modulating Peptidomimetics. Angew. Chem. Int. Edit 2017, 56, 6284–6288. [Google Scholar] [CrossRef]
- Ohm, R.G.; Mulumba, M.; Chingle, R.M.; Ahsanullah; Zhang, J.; Chemtob, S.; Ong, H.; Lubell, W.D. Diversity-Oriented A(3)-Macrocyclization for Studying Influences of Ring-Size and Shape of Cyclic Peptides: CD36 Receptor Modulators. J. Med. Chem. 2021, 64, 9365–9380. [Google Scholar] [CrossRef]
- Namkung, Y.; Le Gouill, C.; Lukashova, V.; Kobayashi, H.; Hogue, M.; Khoury, E.; Song, M.; Bouvier, M.; Laporte, S.A. Monitoring G protein-coupled receptor and beta-arrestin trafficking in live cells using enhanced bystander BRET. Nat. Commun. 2016, 7, 12178. [Google Scholar] [CrossRef]
- Liu, W.W.; Yin, Y.L.; Zhou, Z.H.; He, M.; Dai, Y.L. OxLDL-induced IL-1beta secretion promoting foam cells formation was mainly via CD36 mediated ROS production leading to NLRP3 inflammasome activation. Inflamm. Res. 2014, 63, 33–43. [Google Scholar] [CrossRef]
- Sanda, G.M.; Deleanu, M.; Toma, L.; Stancu, C.S.; Simionescu, M.; Sima, A.V. Oxidized LDL-Exposed Human Macrophages Display Increased MMP-9 Expression and Secretion Mediated by Endoplasmic Reticulum Stress. J. Cell Biochem. 2017, 118, 661–669. [Google Scholar] [CrossRef] [PubMed]
- Kuda, O.; Pietka, T.A.; Demianova, Z.; Kudova, E.; Cvacka, J.; Kopecky, J.; Abumrad, N.A. Sulfo-N-succinimidyl oleate (SSO) inhibits fatty acid uptake and signaling for intracellular calcium via binding CD36 lysine 164: SSO also inhibits oxidized low density lipoprotein uptake by macrophages. J. Biol. Chem. 2013, 288, 15547–15555. [Google Scholar] [CrossRef] [PubMed]
- Zhang, Y.; Dong, D.D.; Xu, X.T.; He, H.; Zhu, Y.; Lei, T.W.; Ou, H.L. Oxidized high-density lipoprotein promotes CD36 palmitoylation and increases lipid uptake in macrophages. J. Biol. Chem. 2022, 298, 102000. [Google Scholar] [CrossRef]
- Zhao, L.; Zhang, C.; Luo, X.X.; Wang, P.; Zhou, W.; Zhong, S.; Xie, Y.X.; Jiang, Y.B.; Yang, P.; Tang, R.K.; et al. CD36 palmitoylation disrupts free fatty acid metabolism and promotes tissue inflammation in non-alcoholic steatohepatitis. J. Hepatol. 2018, 69, 705–717. [Google Scholar] [CrossRef] [PubMed]
- Thorne, R.F.; Ralston, K.J.; de Bock, C.E.; Mhaidat, N.M.; Zhang, X.D.; Boyd, A.W.; Burns, G.F. Palmitoylation of CD36/FAT regulates the rate of its post-transcriptional processing in the endoplasmic reticulum. Bba-Mol. Cell Res. 2010, 1803, 1298–1307. [Google Scholar] [CrossRef]
- Abrami, L.; Audagnotto, M.; Ho, S.; Marcaida, M.J.; Mesquita, F.S.; Anwar, M.U.; Sandoz, P.A.; Fonti, G.; Pojer, F.; Dal Peraro, M.; et al. Palmitoylated acyl protein thioesterase APT2 deforms membranes to extract substrate acyl chains. Nat. Chem. Biol. 2021, 17, 438–447. [Google Scholar] [CrossRef]
- Rahaman, S.O.; Lennon, D.J.; Febbraio, M.; Podrez, E.A.; Hazen, S.L.; Silverstein, R.L. A CD36-dependent signaling cascade is necessary for macrophage foam cell formation. Cell Metab. 2006, 4, 211–221. [Google Scholar] [CrossRef]
- Takabe, W.; Li, R.S.; Ai, L.S.; Yu, F.; Berliner, J.A.; Hsiai, T.K. Oxidized Low-Density Lipoprotein-Activated c-Jun NH2-Terminal Kinase Regulates Manganese Superoxide Dismutase Ubiquitination Implication for Mitochondrial Redox Status and Apoptosis. Arterioscl Throm Vas. 2010, 30, 3. [Google Scholar] [CrossRef]
- Giorgio, M.; Migliaccio, E.; Orsini, F.; Paolucci, D.; Moroni, M.; Contursi, C.; Pelliccia, G.; Luzi, L.; Minucci, S.; Marcaccio, M.; et al. Electron transfer between cytochrome c and p66(Shc) generates reactive oxygen species that trigger mitochondrial apoptosis. Cell 2005, 122, 221–233. [Google Scholar] [CrossRef]
- Kume, N.; Kita, T. Roles of lectin-like oxidized LDL receptor-1 and its soluble forms in atherogenesis. Curr. Opin. Lipidol. 2001, 12, 419–423. [Google Scholar] [CrossRef]
- Pirillo, A.; Uboldi, P.; Ferri, N.; Corsini, A.; Kuhn, H.; Catapano, A.L. Upregulation of lectin-like oxidized low density lipoprotein receptor 1 (LOX-1) expression in human endothelial cells by modified high density lipoproteins. Biochem. Bioph Res. Co. 2012, 428, 230–233. [Google Scholar] [CrossRef]
- Schnapp, G.; Neubauer, H.; Buttner, F.H.; Handschuh, S.; Lingard, I.; Heilker, R.; Klinder, K.; Prestle, J.; Walter, R.; Wolff, M.; et al. A small-molecule inhibitor of lectin-like oxidized LDL receptor-1 acts by stabilizing an inactive receptor tetramer state. Commun. Chem. 2020, 3, 75. [Google Scholar] [CrossRef] [PubMed]
- Belambri, S.A.; Marzaioli, V.; Hurtado-Nedelec, M.; Pintard, C.; Liang, S.; Liu, Y.; Boussetta, T.; Gougerot-Pocidalo, M.A.; Ye, R.D.; Dang, P.M.; et al. Impaired p47phox phosphorylation in neutrophils from patients with p67phox-deficient chronic granulomatous disease. Blood 2022, 139, 2512–2522. [Google Scholar] [CrossRef] [PubMed]
- Tlili, A.; Pintard, C.; Hurtado-Nedelec, M.; Liu, D.; Marzaioli, V.; Thieblemont, N.; Dang, P.M.; El-Benna, J. ROCK2 interacts with p22phox to phosphorylate p47phox and to control NADPH oxidase activation in human monocytes. Proc. Natl. Acad. Sci. USA 2023, 120, e2209184120. [Google Scholar] [CrossRef] [PubMed]
- Khanday, F.A.; Yamamori, T.; Mattagajasingh, I.; Zhang, Z.; Bugayenko, A.; Naqvi, A.; Santhanam, L.; Nabi, N.; Kasuno, K.; Day, B.W.; et al. Rac1 leads to phosphorylation-dependent increase in stability of the p66shc adaptor protein: Role in Rac1-induced oxidative stress. Mol. Biol. Cell 2006, 17, 122–129. [Google Scholar] [CrossRef]
- Bo, L.Y.; Li, Y.Y.; Liu, W.; Jin, F.G.; Li, C.C. Selective inhibition of JNK mitochondrial location is protective against seawater inhalation-induced ALI/ARDS. Mol. Med. Rep. 2021, 24, 515. [Google Scholar] [CrossRef]
- Chambers, J.W.; LoGrasso, P.V. Mitochondrial c-Jun N-terminal Kinase (JNK) Signaling Initiates Physiological Changes Resulting in Amplification of Reactive Oxygen Species Generation. J. Biol. Chem. 2011, 286, 16052–16062. [Google Scholar] [CrossRef]
- Khalid, S.; Drasche, A.; Thurner, M.; Hermann, M.; Ashraf, M.I.; Fresser, F.; Baier, G.; Kremser, L.; Lindner, H.; Troppmair, J. cJun N-terminal kinase (JNK) phosphorylation of serine 36 is critical for p66Shc activation. Sci. Rep. 2016, 6, 20930. [Google Scholar] [CrossRef]
- Poznyak, A.V.; Nikiforov, N.G.; Markin, A.M.; Kashirskikh, D.A.; Myasoedova, V.A.; Gerasimova, E.V.; Orekhov, A.N. Overview of OxLDL and Its Impact on Cardiovascular Health: Focus on Atherosclerosis. Front. Pharmacol. 2020, 11, 613780. [Google Scholar] [CrossRef]
- Hao, J.W.; Wang, J.; Guo, H.L.; Zhao, Y.Y.; Sun, H.H.; Li, Y.F.; Lai, X.Y.; Zhao, N.; Wang, X.; Xie, C.C.; et al. CD36 facilitates fatty acid uptake by dynamic palmitoylation-regulated endocytosis. Nat. Commun. 2020, 11, 4765. [Google Scholar] [CrossRef]
- Collins, R.F.; Touret, N.; Kuwata, H.; Tandon, N.N.; Grinstein, S.; Trimble, W.S. Uptake of Oxidized Low Density Lipoprotein by CD36 Occurs by an Actin-dependent Pathway Distinct from Macropinocytosis. J. Biol. Chem. 2009, 284, 30288–30297. [Google Scholar] [CrossRef] [PubMed]
- Pedro, M.P.; Vilcaes, A.A.; Tomatis, V.M.; Oliveira, R.G.; Gomez, G.A.; Daniotti, J.L. 2-Bromopalmitate Reduces Protein Deacylation by Inhibition of Acyl-Protein Thioesterase Enzymatic Activities. PLoS ONE 2013, 8, e75232. [Google Scholar] [CrossRef] [PubMed]
- Wang, J.; Hao, J.W.; Wang, X.; Guo, H.; Sun, H.H.; Lai, X.Y.; Liu, L.Y.; Zhu, M.; Wang, H.Y.; Li, Y.F.; et al. DHHC4 and DHHC5 Facilitate Fatty Acid Uptake by Palmitoylating and Targeting CD36 to the Plasma Membrane. Cell Rep. 2019, 26, 209–221. [Google Scholar] [CrossRef] [PubMed]
- Martin-Padura, I.; de Nigris, F.; Migliaccio, E.; Mansueto, G.; Minardi, S.; Rienzo, M.; Lerman, L.; Stendardo, M.; Giorgio, M.; De Rosa, G.; et al. p66Shc Deletion Confers Vascular Protection in Advanced Atherosclerosis in Hypercholesterolemic Apolipoprotein E Knockout Mice. Endothel.-J. Endoth 2008, 15, 276–287. [Google Scholar] [CrossRef]
- Simula, L.; Corrado, M.; Accordi, B.; Di Rita, A.; Nazio, F.; Antonucc, Y.; Di Danie, A.; Caicci, F.; Caruana, I.; Soriano, M.E.; et al. JNK1 and ERK1/2 modulate lymphocyte homeostasis via BIM and DRP1 upon AICD induction. Cell Death Differ. 2020, 27, 2749–2767. [Google Scholar] [CrossRef]
- Osborn-Heaford, H.L.; Ryan, A.J.; Murthy, S.; Racila, A.M.; He, C.; Sieren, J.C.; Spitz, D.R.; Carter, A.B. Mitochondrial Rac1 GTPase Import and Electron Transfer from Cytochrome Are Required for Pulmonary Fibrosis. J. Biol. Chem. 2012, 287, 3301–3312. [Google Scholar] [CrossRef]
- Pan, Y.D.; Wang, N.; Xia, P.P.; Wang, E.; Guo, Q.L.; Ye, Z. Inhibition of Rac1 ameliorates neuronal oxidative stress damage reducing Bcl-2/Rac1 complex formation in mitochondria through PI3K/Akt/mTOR pathway. Exp. Neurol. 2018, 300, 149–166. [Google Scholar] [CrossRef]
- Lou, G.; Li, A.; Cen, Y.; Yang, Q.; Zhang, T.; Qi, J.; Chen, Z.; Liu, Y. Selonsertib, a potential drug for liver failure therapy by rescuing the mitochondrial dysfunction of macrophage via ASK1-JNK-DRP1 pathway. Cell Biosci. 2021, 11, 9. [Google Scholar] [CrossRef]
- Murthy, S.; Ryan, A.; He, C.; Mallampalli, R.K.; Carter, A.B. Rac1-mediated mitochondrial H2O2 generation regulates MMP-9 gene expression in macrophages via inhibition of SP-1 and AP-1. J. Biol. Chem. 2010, 285, 25062–25073. [Google Scholar] [CrossRef]
- Deshpande, S.S.; Qi, B.; Park, Y.C.; Irani, K. Constitutive activation of Rac1 results in mitochondrial oxidative stress and induces premature endothelial cell senescence. Arter. Throm Vas. 2003, 23, E1–E6. [Google Scholar] [CrossRef]
- Bao, Y.; Wang, L.; Xu, Y.; Yang, Y.; Wang, L.; Si, S.; Cho, S.; Hong, B. Salvianolic acid B inhibits macrophage uptake of modified low density lipoprotein (mLDL) in a scavenger receptor CD36-dependent manner. Atherosclerosis 2012, 223, 152–159. [Google Scholar] [CrossRef]
- Ko, Y.S.; Jin, H.; Park, S.W.; Kim, H.J. Salvianolic acid B protects against oxLDL-induced endothelial dysfunction under high-glucose conditions by downregulating ROCK1-mediated mitophagy and apoptosis. Biochem. Pharmacol. 2020, 174, 113815. [Google Scholar] [CrossRef]








Disclaimer/Publisher’s Note: The statements, opinions and data contained in all publications are solely those of the individual author(s) and contributor(s) and not of MDPI and/or the editor(s). MDPI and/or the editor(s) disclaim responsibility for any injury to people or property resulting from any ideas, methods, instructions or products referred to in the content. |
© 2025 by the authors. Licensee MDPI, Basel, Switzerland. This article is an open access article distributed under the terms and conditions of the Creative Commons Attribution (CC BY) license (https://creativecommons.org/licenses/by/4.0/).
Share and Cite
Mulumba, M.; Le, C.; Schelsohn, E.; Namkung, Y.; Laporte, S.A.; Febbraio, M.; Servant, M.J.; Chemtob, S.; Lubell, W.D.; Marleau, S.; et al. Selective Azapeptide CD36 Ligand MPE-298 Regulates oxLDL-LOX-1-Mediated Inflammation and Mitochondrial Oxidative Stress in Macrophages. Cells 2025, 14, 385. https://doi.org/10.3390/cells14050385
Mulumba M, Le C, Schelsohn E, Namkung Y, Laporte SA, Febbraio M, Servant MJ, Chemtob S, Lubell WD, Marleau S, et al. Selective Azapeptide CD36 Ligand MPE-298 Regulates oxLDL-LOX-1-Mediated Inflammation and Mitochondrial Oxidative Stress in Macrophages. Cells. 2025; 14(5):385. https://doi.org/10.3390/cells14050385
Chicago/Turabian StyleMulumba, Mukandila, Catherine Le, Emmanuelle Schelsohn, Yoon Namkung, Stéphane A. Laporte, Maria Febbraio, Marc J. Servant, Sylvain Chemtob, William D. Lubell, Sylvie Marleau, and et al. 2025. "Selective Azapeptide CD36 Ligand MPE-298 Regulates oxLDL-LOX-1-Mediated Inflammation and Mitochondrial Oxidative Stress in Macrophages" Cells 14, no. 5: 385. https://doi.org/10.3390/cells14050385
APA StyleMulumba, M., Le, C., Schelsohn, E., Namkung, Y., Laporte, S. A., Febbraio, M., Servant, M. J., Chemtob, S., Lubell, W. D., Marleau, S., & Ong, H. (2025). Selective Azapeptide CD36 Ligand MPE-298 Regulates oxLDL-LOX-1-Mediated Inflammation and Mitochondrial Oxidative Stress in Macrophages. Cells, 14(5), 385. https://doi.org/10.3390/cells14050385

