Heme-Oxygenase 1 Mediated Activation of Cyp3A11 Protects Against Non-Steroidal Pain Analgesics Induced Acute Liver Damage in Sickle Cell Disease Mice
Abstract
1. Introduction
2. Methods
3. Results
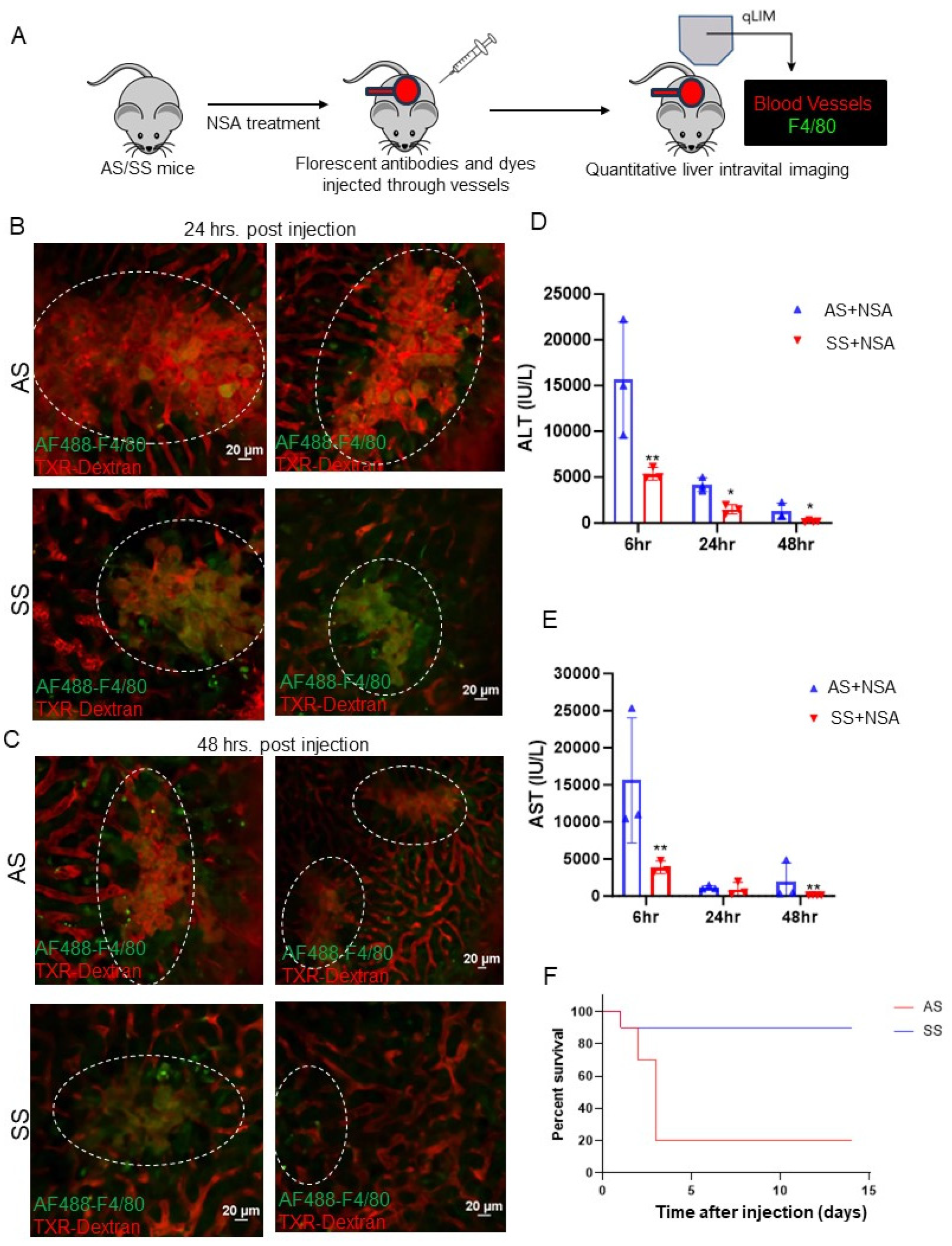
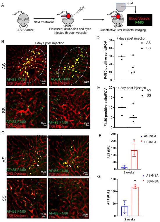
3.1. Real-Time Intravital Imaging Reveals Significantly Less Hepatovascular Damage in SS Mice than Control Mice Post-Acute Overdose of NSA
3.2. Real-Time Intravital Imaging Reveals Delayed Long-Term Injury Resolution in SS Mice Compared to Control Mice
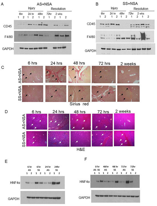
3.3. Hepatic Kupffer Cell Activation Protects Against NSA-Induced Hepatic Damage in SS Mice
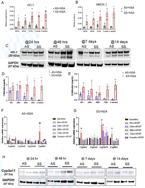
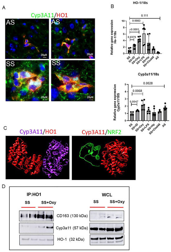
3.4. Hepatic Kupffer Cell Promotes HO-1 Synthesis Which Induces Expression of Cytoprotective Enzyme Cyp3A11 in SS Mouse Liver
4. Discussion
Supplementary Materials
Author Contributions
Funding
Institutional Review Board Statement
Informed Consent Statement
Data Availability Statement
Acknowledgments
Conflicts of Interest
References
- Jagtiani, A.; Chou, E.; Gillespie, S.E.; Liu, K.; Krishnamurti, L.; McClish, D.; Smith, W.R.; Bakshi, N. High-impact chronic pain in sickle cell disease: Insights from the Pain in Sickle Cell Epidemiology Study (PiSCES). Pain 2024, 165, 2364–2369. [Google Scholar] [CrossRef] [PubMed] [PubMed Central]
- Tran, H.; Gupta, M.; Gupta, K. Targeting novel mechanisms of pain in sickle cell disease. Blood 2017, 130, 2377–2385. [Google Scholar] [CrossRef] [PubMed] [PubMed Central]
- Smith, W.R.; Bovbjerg, V.E.; Penberthy, L.T.; McClish, D.K.; Levenson, J.L.; Roberts, J.D.; Gil, K.; Roseff, S.D.; Aisiku, I.P. Understanding pain and improving management of sickle cell disease: The PiSCES study. J. Natl. Med. Assoc. 2005, 97, 183–193. [Google Scholar] [PubMed] [PubMed Central]
- Brandow, A.M.; Zappia, K.J.; Stucky, C.L. Sickle cell disease: A natural model of acute and chronic pain. Pain 2017, 158, S79–S84. [Google Scholar] [CrossRef] [PubMed]
- Glassberg, J.A.; Tanabe, P.; Chow, A.; Harper, K.; Haywood, C., Jr.; DeBaun, M.R.; Richardson, L.D. Emergency provider analgesic practices and attitudes toward patients with sickle cell disease. Ann. Emerg. Med. 2013, 62, 293–302.e10. [Google Scholar] [CrossRef] [PubMed] [PubMed Central]
- Brandow, A.M.; DeBaun, M.R. Key Components of Pain Management for Children and Adults with Sickle Cell Disease. Hematol. Oncol. Clin. N. Am. 2018, 32, 535–550. [Google Scholar] [CrossRef] [PubMed] [PubMed Central]
- Elander, J.; Lusher, J.; Bevan, D.; Telfer, P. Pain management and symptoms of substance dependence among patients with sickle cell disease. Soc. Sci. Med. 2003, 57, 1683–1696. [Google Scholar] [CrossRef] [PubMed]
- Charache, S.; Terrin, M.L.; Moore, R.D.; Dover, G.J.; Barton, F.B.; Eckert, S.V.; McMahon, R.P.; Bonds, D.R. Effect of hydroxyurea on the frequency of painful crises in sickle cell anemia. Investigators of the Multicenter Study of Hydroxyurea in Sickle Cell Anemia. N. Engl. J. Med. 1995, 332, 1317–1322. [Google Scholar] [CrossRef] [PubMed]
- de Montalembert, M.; Voskaridou, E.; Oevermann, L.; Cannas, G.; Habibi, A.; Loko, G.; Joseph, L.; Colombatti, R.; Bartolucci, P.; Brousse, V.; et al. Real-Life experience with hydroxyurea in patients with sickle cell disease: Results from the prospective ESCORT-HU cohort study. Am. J. Hematol. 2021, 96, 1223–1231. [Google Scholar] [CrossRef] [PubMed]
- McGann, P.T.; Ware, R.E. Hydroxyurea therapy for sickle cell anemia. Expert. Opin. Drug Saf. 2015, 14, 1749–1758. [Google Scholar] [CrossRef] [PubMed] [PubMed Central]
- Han, J.; Saraf, S.L.; Lash, J.P.; Gordeuk, V.R. Use of anti-inflammatory analgesics in sickle-cell disease. J. Clin. Pharm. Ther. 2017, 42, 656–660. [Google Scholar] [CrossRef] [PubMed] [PubMed Central]
- Smith, W.R.; Valrie, C.R.; Jaja, C.; Kenney, M.O. Precision, integrative medicine for pain management in sickle cell disease. Front. Pain Res. 2023, 4, 1279361. [Google Scholar] [CrossRef] [PubMed]
- Uwaezuoke, S.N.; Ayuk, A.C.; Ndu, I.K.; Eneh, C.I.; Mbanefo, N.R.; Ezenwosu, O.U. Vaso-occlusive crisis in sickle cell disease: Current paradigm on pain management. J. Pain Res. 2018, 11, 3141–3150. [Google Scholar] [CrossRef] [PubMed] [PubMed Central]
- Chen, S.; Wang, X.; Nisar, M.F.; Lin, M.; Zhong, J.L. Heme Oxygenases: Cellular Multifunctional and Protective Molecules against UV-Induced Oxidative Stress. Oxid. Med. Cell. Longev. 2019, 2019, 5416728. [Google Scholar] [CrossRef] [PubMed] [PubMed Central]
- Gozzelino, R.; Jeney, V.; Soares, M.P. Mechanisms of cell protection by heme oxygenase-1. Annu. Rev. Pharmacol. Toxicol. 2010, 50, 323–354. [Google Scholar] [CrossRef] [PubMed]
- Wagener, F.A.D.T.G.; Volk, H.-D.; Willis, D.; Abraham, N.G.; Soares, M.P.; Adema, G.J.; Figdor, C.G. Different faces of the heme-heme oxygenase system in inflammation. Pharmacol. Rev. 2003, 55, 551–571. [Google Scholar] [CrossRef] [PubMed]
- Consoli, V.; Sorrenti, V.; Grosso, S.; Vanella, L. Heme Oxygenase-1 Signaling and Redox Homeostasis in Physiopathological Conditions. Biomolecules 2021, 11, 589. [Google Scholar] [CrossRef] [PubMed] [PubMed Central]
- Campbell, N.K.; Fitzgerald, H.K.; Dunne, A. Regulation of inflammation by the antioxidant haem oxygenase 1. Nat. Rev. Immunol. 2021, 21, 411–425. [Google Scholar] [CrossRef] [PubMed]
- Motterlini, R.; Green, C.J.; Foresti, R. Regulation of heme oxygenase-1 by redox signals involving nitric oxide. Antioxid. Redox Signal 2002, 4, 615–624. [Google Scholar] [CrossRef] [PubMed]
- Nath, K.A.; Grande, J.P.; Haggard, J.J.; Croatt, A.J.; Katusic, Z.S.; Solovey, A.; Hebbel, R.P. Oxidative stress and induction of heme oxygenase-1 in the kidney in sickle cell disease. Am. J. Pathol. 2001, 158, 893–903. [Google Scholar] [CrossRef] [PubMed] [PubMed Central]
- Menon, A.V.; Liu, J.; Tsai, H.P.; Zeng, L.; Yang, S.; Asnani, A.; Kim, J. Excess heme upregulates heme oxygenase 1 and promotes cardiac ferroptosis in mice with sickle cell disease. Blood 2022, 139, 936–941. [Google Scholar] [CrossRef] [PubMed] [PubMed Central]
- Bean, C.J.; Boulet, S.L.; Ellingsen, D.; Pyle, M.E.; Barron-Casella, E.A.; Casella, J.F.; Payne, A.B.; Driggers, J.; Trau, H.A.; Yang, G.; et al. Heme oxygenase-1 gene promoter polymorphism is associated with reduced incidence of acute chest syndrome among children with sickle cell disease. Blood 2012, 120, 3822–3828. [Google Scholar] [CrossRef] [PubMed] [PubMed Central][Green Version]
- Nath, K.A. Heme oxygenase-1: A provenance for cytoprotective pathways in the kidney and other tissues. Kidney Int. 2006, 70, 432–443. [Google Scholar] [CrossRef] [PubMed]
- Loboda, A.; Damulewicz, M.; Pyza, E.; Jozkowicz, A.; Dulak, J. Role of Nrf2/HO-1 system in development, oxidative stress response and diseases: An evolutionarily conserved mechanism. Cell. Mol. Life Sci. 2016, 73, 3221–3247. [Google Scholar] [CrossRef]
- Takahashi, T.; Shimizu, H.; Morimatsu, H.; Maeshima, K.; Inoue, K.; Akagi, R.; Matsumi, M.; Katayama, H.; Morita, K. Heme Oxygenase-1 is an Essential Cytoprotective Component in Oxidative Tissue Injury Induced by Hemorrhagic Shock. J. Clin. Biochem. Nutr. 2009, 44, 28–40. [Google Scholar] [CrossRef] [PubMed] [PubMed Central]
- Belcher, J.D.; Vineyard, J.V.; Bruzzone, C.M.; Chen, C.; Beckman, J.D.; Nguyen, J.; Steer, C.J.; Vercellotti, G.M. Heme oxygenase-1 gene delivery by Sleeping Beauty inhibits vascular stasis in a murine model of sickle cell disease. J. Mol. Med. 2010, 88, 665–675. [Google Scholar] [CrossRef] [PubMed] [PubMed Central][Green Version]
- Belcher, J.D.; Mahaseth, H.; Welch, T.E.; Otterbein, L.E.; Hebbel, R.P.; Vercellotti, G.M. Heme oxygenase-1 is a modulator of inflammation and vaso-occlusion in transgenic sickle mice. J. Clin. Investig. 2006, 116, 808–816. [Google Scholar] [CrossRef] [PubMed] [PubMed Central]
- Liu, Y.; Jing, F.; Yi, W.; Mendelson, A.; Shi, P.; Walsh, R.; Friedman, D.F.; Minniti, C.; Manwani, D.; Chou, S.T.; et al. HO-1hi patrolling monocytes protect against vaso-occlusion in sickle cell disease. Blood 2018, 131, 1600–1610. [Google Scholar] [CrossRef] [PubMed] [PubMed Central]
- Vats, R.; Li, Z.; Ju, E.-M.; Dubey, R.K.; Kaminski, T.W.; Watkins, S.; Pradhan-Sundd, T. Intravital imaging reveals inflammation as a dominant pathophysiology of age-related hepatovascular changes. Am. J. Physiol. Cell Physiol. 2022, 322, C508–C520. [Google Scholar] [CrossRef] [PubMed] [PubMed Central]
- Vats, R.; Kaminski, T.W.; Ju, E.-M.; Brozska, T.; Tutuncuoglu, E.; Tejero, J.; Novelli, E.M.; Sundd, P.; Pradhan-Sundd, T. P-selectin deficiency promotes liver senescence in sickle cell disease mice. Blood 2021, 137, 2676–2680. [Google Scholar] [CrossRef] [PubMed] [PubMed Central]
- Kaminski, T.W.; Sivanantham, A.; Mozhenkova, A.; Smith, A.; Ungalara, R.; Dubey, R.K.; Shrestha, B.; Hanway, C.; Katoch, O.; Tejero, J.; et al. Hemoglobin scavenger receptor CD163 as a potential biomarker of hemolysis-induced hepatobiliary injury in sickle cell disease. Am. J. Physiol. Cell Physiol. 2024, 327, C423–C437. [Google Scholar] [CrossRef] [PubMed] [PubMed Central]
- Kaminski, T.W.; Katoch, O.; Li, Z.; Hanway, C.B.; Dubey, R.K.; Alagbe, A.; Brzoska, T.; Zhang, H.; Sundd, P.; Kato, G.J.; et al. Impaired hemoglobin clearance by sinusoidal endothelium promotes vaso-occlusion and liver injury in sickle cell disease. Haematologica 2024, 109, 1535–1550. [Google Scholar] [CrossRef] [PubMed] [PubMed Central]
- Yan, M.; Huo, Y.; Yin, S.; Hu, H. Mechanisms of acetaminophen-induced liver injury and its implications for therapeutic interventions. Redox Biol. 2018, 17, 274–283. [Google Scholar] [CrossRef] [PubMed] [PubMed Central]
- Woolbright, B.L.; Jaeschke, H. Role of the inflammasome in acetaminophen-induced liver injury and acute liver failure. J. Hepatol. 2017, 66, 836–848. [Google Scholar] [CrossRef] [PubMed] [PubMed Central]
- Kofman, A.V.; Morgan, G.; Kirschenbaum, A.; Osbeck, J.; Hussain, M.; Swenson, S.; Theise, N.D. Dose- and time-dependent oval cell reaction in acetaminophen-induced murine liver injury. Hepatology 2005, 41, 1252–1261. [Google Scholar] [CrossRef] [PubMed]
- Jaeschke, H.; Ramachandran, A. Acetaminophen Hepatotoxicity: Paradigm for Understanding Mechanisms of Drug-Induced Liver Injury. Annu. Rev. Pathol. 2024, 19, 453–478. [Google Scholar] [CrossRef] [PubMed] [PubMed Central]
- Arzoun, H.; Srinivasan, M.; Sahib, I.; Fondeur, J.; Mendez, L.E.; Hamouda, R.K.; Mohammed, L. Opioid Use in Patients with Sickle Cell Disease During a Vaso-Occlusive Crisis: A Systematic Review. Cureus 2022, 14, e21473. [Google Scholar] [CrossRef] [PubMed] [PubMed Central]
- Osunkwo, I.; O’Connor, H.F.; Saah, E. Optimizing the management of chronic pain in sickle cell disease. Hematol. Am. Soc. Hematol. Educ. Program. 2020, 2020, 562–569. [Google Scholar] [CrossRef] [PubMed] [PubMed Central]
- Cain, D.M.; Vang, D.; Simone, D.A.; Hebbel, R.P.; Gupta, K. Mouse models for studying pain in sickle disease: Effects of strain, age, and acuteness. Br. J. Haematol. 2012, 156, 535–544. [Google Scholar] [CrossRef] [PubMed] [PubMed Central]
- Gandhi, A.S.; Guo, T.; Shah, P.; Moorthy, B.; Chow, D.S.-L.; Hu, M.; Ghose, R. CYP3A-dependent drug metabolism is reduced in bacterial inflammation in mice. Br. J. Pharmacol. 2012, 166, 2176–2187. [Google Scholar] [CrossRef] [PubMed] [PubMed Central]
- Lin, Y.; Wang, S.; Zhou, Z.; Guo, L.; Yu, F.; Wu, B. Bmal1 regulates circadian expression of cytochrome P450 3a11 and drug metabolism in mice. Commun. Biol. 2019, 2, 378. [Google Scholar] [CrossRef] [PubMed] [PubMed Central]
- Yanagimoto, T.; Itoh, S.; Sawada, M.; Kamataki, T. Mouse cytochrome P450 (Cyp3A11): Predominant expression in liver and capacity to activate aflatoxin B1. Arch. Biochem. Biophys. 1997, 340, 215–218. [Google Scholar] [CrossRef] [PubMed]
- Esteves, F.; Rueff, J.; Kranendonk, M. The Central Role of Cytochrome P450 in Xenobiotic Metabolism-A Brief Review on a Fascinating Enzyme Family. J. Xenobiot. 2021, 11, 94–114. [Google Scholar] [CrossRef] [PubMed] [PubMed Central]






Disclaimer/Publisher’s Note: The statements, opinions and data contained in all publications are solely those of the individual author(s) and contributor(s) and not of MDPI and/or the editor(s). MDPI and/or the editor(s) disclaim responsibility for any injury to people or property resulting from any ideas, methods, instructions or products referred to in the content. |
© 2025 by the authors. Licensee MDPI, Basel, Switzerland. This article is an open access article distributed under the terms and conditions of the Creative Commons Attribution (CC BY) license (https://creativecommons.org/licenses/by/4.0/).
Share and Cite
Vats, R.; Ungalara, R.; Dubey, R.K.; Sundd, P.; Pradhan-Sundd, T. Heme-Oxygenase 1 Mediated Activation of Cyp3A11 Protects Against Non-Steroidal Pain Analgesics Induced Acute Liver Damage in Sickle Cell Disease Mice. Cells 2025, 14, 194. https://doi.org/10.3390/cells14030194
Vats R, Ungalara R, Dubey RK, Sundd P, Pradhan-Sundd T. Heme-Oxygenase 1 Mediated Activation of Cyp3A11 Protects Against Non-Steroidal Pain Analgesics Induced Acute Liver Damage in Sickle Cell Disease Mice. Cells. 2025; 14(3):194. https://doi.org/10.3390/cells14030194
Chicago/Turabian StyleVats, Ravi, Ramakrishna Ungalara, Rikesh K. Dubey, Prithu Sundd, and Tirthadipa Pradhan-Sundd. 2025. "Heme-Oxygenase 1 Mediated Activation of Cyp3A11 Protects Against Non-Steroidal Pain Analgesics Induced Acute Liver Damage in Sickle Cell Disease Mice" Cells 14, no. 3: 194. https://doi.org/10.3390/cells14030194
APA StyleVats, R., Ungalara, R., Dubey, R. K., Sundd, P., & Pradhan-Sundd, T. (2025). Heme-Oxygenase 1 Mediated Activation of Cyp3A11 Protects Against Non-Steroidal Pain Analgesics Induced Acute Liver Damage in Sickle Cell Disease Mice. Cells, 14(3), 194. https://doi.org/10.3390/cells14030194

