TRIC-A Facilitates Sarcoplasmic Reticulum–Mitochondrial Ca2+ Signaling Crosstalk in Cardiomyocytes
Abstract
1. Introduction
2. Materials and Methods
2.1. Cardiomyocyte Isolation from Adult Mice
2.2. Transverse Aortic Constriction (TAC) Surgery and Histological Analysis
2.3. Transmission Electron Microscopy (TEM)
2.4. Ca2+ Spark and Wave Measurements in Cardiomyocytes
2.5. Plasmid Construction
2.6. Static and Time-Lapse Imaging of Cells
2.7. Seahorse XF Mito Stress Test
2.8. MitoSOX Red and ROS Brite 670 Staining
2.9. Statistical Analysis
3. Results
3.1. TRIC-A Protects Against TAC-Induced Cardiomyopathy and Mitochondrial Damage
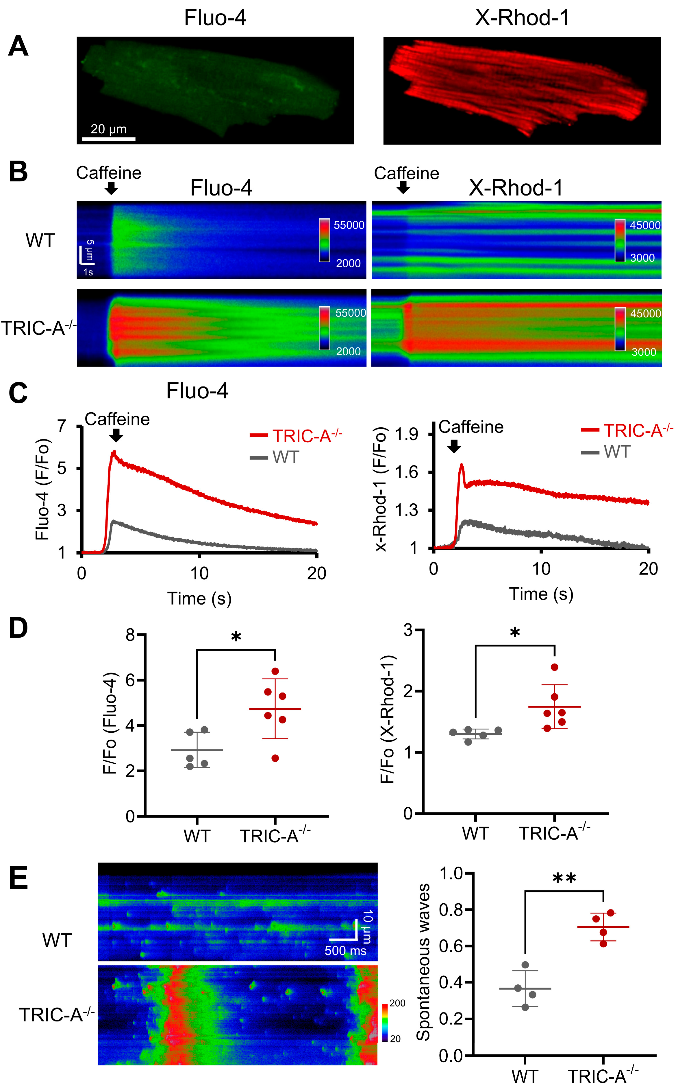
3.2. Altered SR–Mitochondrial Ca2+ Signaling in TRIC-A−/− Cardiomyocytes After TAC
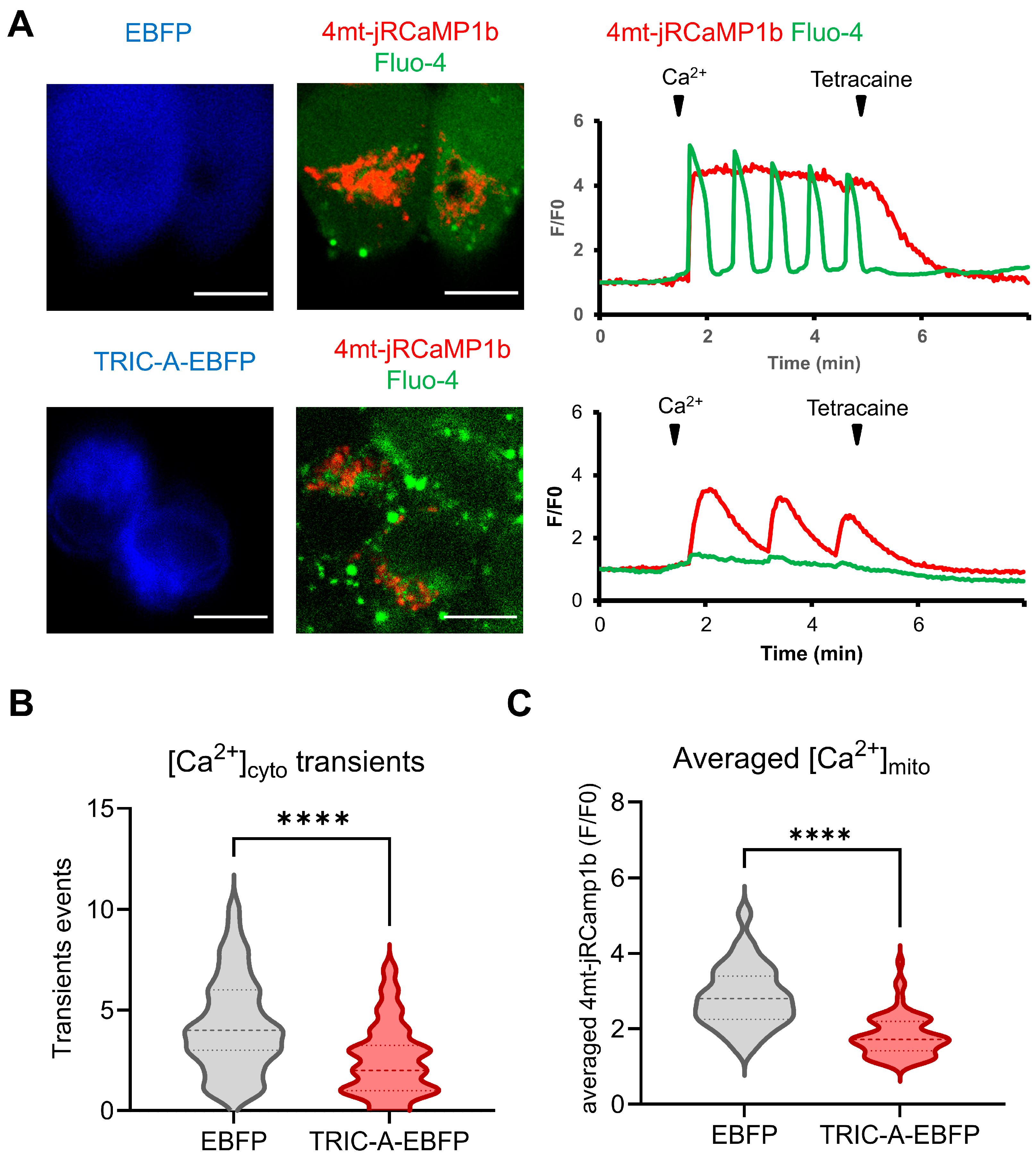
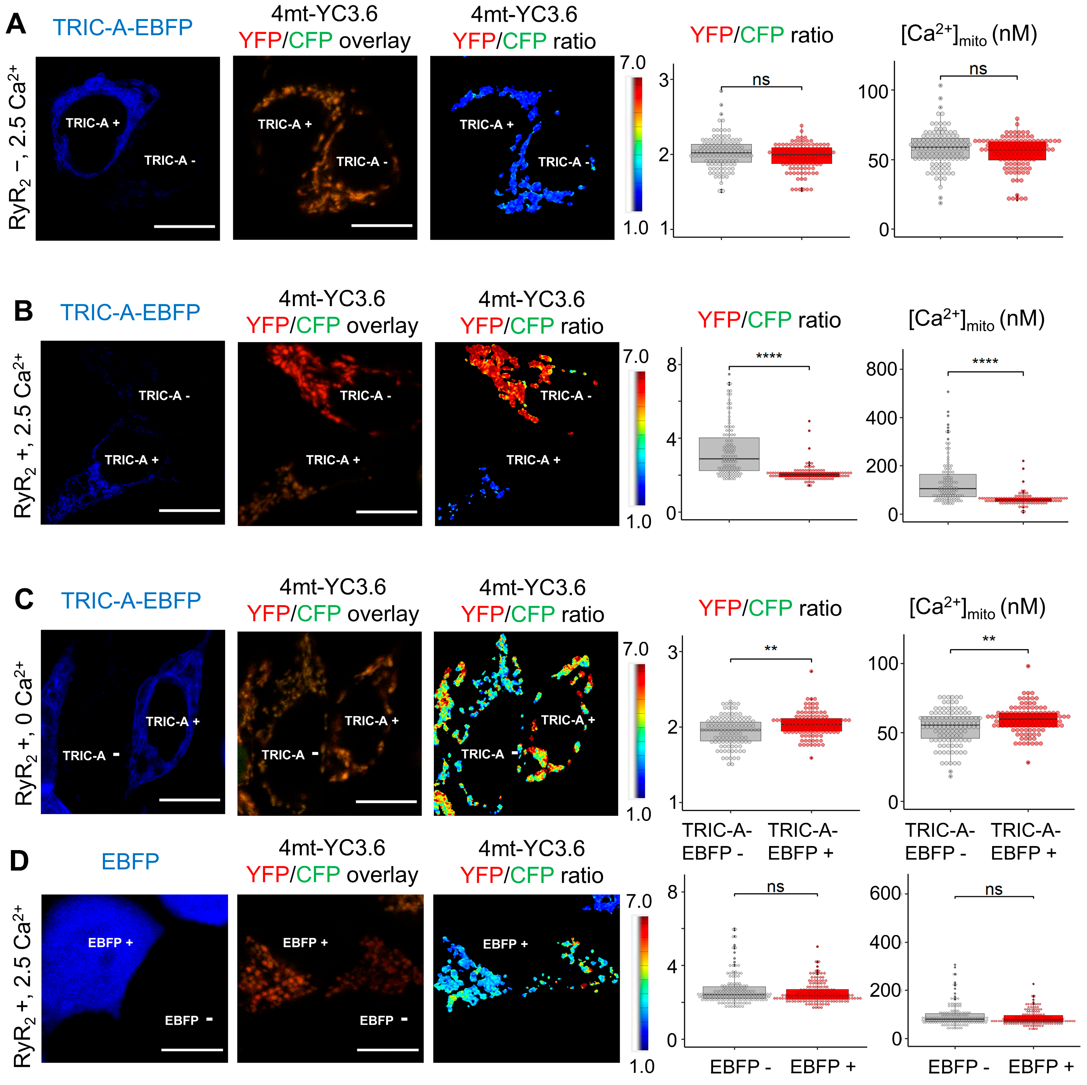
3.3. Exogenous TRIC-A Limits SOICR-Driven Mitochondrial Ca2+ Overload in HEK-tet-RyR2 Cells
3.4. TRIC-A Mitigates Ca2+-Stimulated Respiration and Mitochondrial Oxidative Stress
3.5. TRIC-A Ameliorates Mitochondrial Oxidative Stress in HEK-tet-RyR2 Cells
4. Discussion
Supplementary Materials
Author Contributions
Funding
Institutional Review Board Statement
Informed Consent Statement
Data Availability Statement
Conflicts of Interest
Abbreviations
| ER/SR | Endoplasmic/sarcoplasmic reticulum |
| CICR | Calcium-induced calcium release |
| IMM | Inner mitochondrial membrane |
| SOICR | Store overload-induced calcium release |
| ECG | Electrocardiogram |
| RyR | Ryanodine receptor |
| TRICs | Trimeric intracellular cation channels |
| CTT | Carboxyl-terminal tail |
| EBFP | Enhanced blue fluorescent protein |
References
- Page, E.; McCallister, L.P. Quantitative electron microscopic description of heart muscle cells. Application to normal, hypertrophied and thyroxin-stimulated hearts. Am. J. Cardiol. 1973, 31, 172–181. [Google Scholar] [CrossRef]
- Piquereau, J.; Caffin, F.; Novotova, M.; Lemaire, C.; Veksler, V.; Garnier, A.; Ventura-Clapier, R.; Joubert, F. Mitochondrial dynamics in the adult cardiomyocytes: Which roles for a highly specialized cell? Front. Physiol. 2013, 4, 102. [Google Scholar] [CrossRef] [PubMed]
- Chiong, M.; Wang, Z.V.; Pedrozo, Z.; Cao, D.J.; Troncoso, R.; Ibacache, M.; Criollo, A.; Nemchenko, A.; Hill, J.A.; Lavandero, S. Cardiomyocyte death: Mechanisms and translational implications. Cell Death Dis. 2011, 2, e244. [Google Scholar] [CrossRef]
- Harris, D.A.; Das, A.M. Control of mitochondrial ATP synthesis in the heart. Biochem. J. 1991, 280 Pt 3, 561–573. [Google Scholar] [CrossRef]
- Chen, Y.R.; Zweier, J.L. Cardiac mitochondria and reactive oxygen species generation. Circ. Res. 2014, 114, 524–537. [Google Scholar] [CrossRef] [PubMed]
- Lee, Y.; Gustafsson, A.B. Role of apoptosis in cardiovascular disease. Apoptosis 2009, 14, 536–548. [Google Scholar] [CrossRef] [PubMed]
- Whelan, R.S.; Kaplinskiy, V.; Kitsis, R.N. Cell death in the pathogenesis of heart disease: Mechanisms and significance. Annu. Rev. Physiol. 2010, 72, 19–44. [Google Scholar] [CrossRef]
- Baines, C.P.; Kaiser, R.A.; Purcell, N.H.; Blair, N.S.; Osinska, H.; Hambleton, M.A.; Brunskill, E.W.; Sayen, M.R.; Gottlieb, R.A.; Dorn, G.W.; et al. Loss of cyclophilin D reveals a critical role for mitochondrial permeability transition in cell death. Nature 2005, 434, 658–662. [Google Scholar] [CrossRef]
- Nakagawa, T.; Shimizu, S.; Watanabe, T.; Yamaguchi, O.; Otsu, K.; Yamagata, H.; Inohara, H.; Kubo, T.; Tsujimoto, Y. Cyclophilin D-dependent mitochondrial permeability transition regulates some necrotic but not apoptotic cell death. Nature 2005, 434, 652–658. [Google Scholar] [CrossRef]
- Gustafsson, A.B.; Gottlieb, R.A. Autophagy in ischemic heart disease. Circ. Res. 2009, 104, 150–158. [Google Scholar] [CrossRef]
- Hoppel, C.L.; Tandler, B.; Fujioka, H.; Riva, A. Dynamic organization of mitochondria in human heart and in myocardial disease. Int. J. Biochem. Cell Biol. 2009, 41, 1949–1956. [Google Scholar] [CrossRef] [PubMed]
- Kuzmicic, J.; Del Campo, A.; Lopez-Crisosto, C.; Morales, P.E.; Pennanen, C.; Bravo-Sagua, R.; Hechenleitner, J.; Zepeda, R.; Castro, P.F.; Verdejo, H.E.; et al. Mitochondrial dynamics: A potential new therapeutic target for heart failure. Rev. Esp. Cardiol. 2011, 64, 916–923. [Google Scholar] [CrossRef] [PubMed]
- Das, A.M.; Harris, D.A. Control of mitochondrial ATP synthase in heart cells: Inactive to active transitions caused by beating or positive inotropic agents. Cardiovasc. Res. 1990, 24, 411–417. [Google Scholar] [CrossRef]
- Wan, B.; LaNoue, K.F.; Cheung, J.Y.; Scaduto, R.C., Jr. Regulation of citric acid cycle by calcium. J. Biol. Chem. 1989, 264, 13430–13439. [Google Scholar] [CrossRef]
- Denton, R.M. Regulation of mitochondrial dehydrogenases by calcium ions. Biochim. Biophys. Acta 2009, 1787, 1309–1316. [Google Scholar] [CrossRef]
- Kwong, J.Q.; Molkentin, J.D. Physiological and pathological roles of the mitochondrial permeability transition pore in the heart. Cell Metab. 2015, 21, 206–214. [Google Scholar] [CrossRef]
- Baines, C.P. The mitochondrial permeability transition pore and the cardiac necrotic program. Pediatr. Cardiol. 2011, 32, 258–262. [Google Scholar] [CrossRef]
- Weiss, J.N.; Korge, P.; Honda, H.M.; Ping, P. Role of the mitochondrial permeability transition in myocardial disease. Circ. Res. 2003, 93, 292–301. [Google Scholar] [CrossRef]
- Bers, D.M. Cardiac excitation-contraction coupling. Nature 2002, 415, 198–205. [Google Scholar] [CrossRef] [PubMed]
- Csordás, G.; Thomas, A.P.; Hajnóczky, G. Calcium signal transmission between ryanodine receptors and mitochondria in cardiac muscle. Trends Cardiovasc. Med. 2001, 11, 269–275. [Google Scholar] [CrossRef]
- Szalai, G.; Csordás, G.; Hantash, B.M.; Thomas, A.P.; Hajnóczky, G. Calcium signal transmission between ryanodine receptors and mitochondria. J. Biol. Chem. 2000, 275, 15305–15313. [Google Scholar] [CrossRef] [PubMed]
- Bround, M.J.; Wambolt, R.; Cen, H.; Asghari, P.; Albu, R.F.; Han, J.; McAfee, D.; Pourrier, M.; Scott, N.E.; Bohunek, L.; et al. Cardiac Ryanodine Receptor (Ryr2)-mediated Calcium Signals Specifically Promote Glucose Oxidation via Pyruvate Dehydrogenase. J. Biol. Chem. 2016, 291, 23490–23505. [Google Scholar] [CrossRef]
- Pacher, P.; Thomas, A.P.; Hajnoczky, G. Ca2+ marks: Miniature calcium signals in single mitochondria driven by ryanodine receptors. Proc. Natl. Acad Sci. USA 2002, 99, 2380–2385. [Google Scholar] [CrossRef]
- Bround, M.J.; Wambolt, R.; Luciani, D.S.; Kulpa, J.E.; Rodrigues, B.; Brownsey, R.W.; Allard, M.F.; Johnson, J.D. Cardiomyocyte ATP Production, Metabolic Flexibility, and Survival Require Calcium Flux through Cardiac Ryanodine Receptors. J. Biol. Chem. 2013, 288, 18975–18986. [Google Scholar] [CrossRef]
- Yazawa, M.; Ferrante, C.; Feng, J.; Mio, K.; Ogura, T.; Zhang, M.; Lin, P.-H.; Pan, Z.; Komazaki, S.; Kato, K. TRIC channels are essential for Ca2+ handling in intracellular stores. Nature 2007, 448, 78–82. [Google Scholar] [CrossRef]
- Su, M.; Gao, F.; Yuan, Q.; Mao, Y.; Li, D.L.; Guo, Y.Z.; Yang, C.; Wang, X.H.; Bruni, R.; Kloss, B.; et al. Structural basis for conductance through TRIC cation channels. Nat. Commun. 2017, 8, 15103. [Google Scholar] [CrossRef] [PubMed]
- Yang, H.; Hu, M.; Guo, J.; Ou, X.; Cai, T.; Liu, Z. Pore architecture of TRIC channels and insights into their gating mechanism. Nature 2016, 538, 537–541. [Google Scholar] [CrossRef]
- Kasuya, G.; Hiraizumi, M.; Maturana, A.D.; Kumazaki, K.; Fujiwara, Y.; Liu, K.; Nakada-Nakura, Y.; Iwata, S.; Tsukada, K.; Komori, T.; et al. Crystal structures of the TRIC trimeric intracellular cation channel orthologues. Cell Res. 2016, 26, 1288–1301. [Google Scholar] [CrossRef] [PubMed]
- Guo, T.; Nani, A.; Shonts, S.; Perryman, M.; Chen, H.; Shannon, T.; Gillespie, D.; Fill, M. Sarcoplasmic reticulum K+ (TRIC) channel does not carry essential countercurrent during Ca2+ release. Biophys. J. 2013, 105, 1151–1160. [Google Scholar] [CrossRef]
- Ou, X.; Guo, J.; Wang, L.; Yang, H.; Liu, X.; Sun, J.; Liu, Z. Ion-and water-binding sites inside an occluded hourglass pore of a trimeric intracellular cation (TRIC) channel. BMC Biol. 2017, 15, 31. [Google Scholar] [CrossRef]
- Zhao, X.; Yamazaki, D.; Park, K.H.; Komazaki, S.; Tjondrokoesoemo, A.; Nishi, M.; Lin, P.; Hirata, Y.; Brotto, M.; Takeshima, H.; et al. Ca2+ overload and sarcoplasmic reticulum instability in tric-a null skeletal muscle. J. Biol. Chem. 2010, 285, 37370–37376. [Google Scholar] [CrossRef]
- Yamazaki, D.; Tabara, Y.; Kita, S.; Hanada, H.; Komazaki, S.; Naitou, D.; Mishima, A.; Nishi, M.; Yamamura, H.; Yamamoto, S.; et al. TRIC-A channels in vascular smooth muscle contribute to blood pressure maintenance. Cell Metab. 2011, 14, 231–241. [Google Scholar] [CrossRef] [PubMed]
- Zhou, X.; Park, K.H.; Yamazaki, D.; Lin, P.H.; Nishi, M.; Ma, Z.; Qiu, L.; Murayama, T.; Zou, X.; Takeshima, H.; et al. TRIC-A Channel Maintains Store Calcium Handling by Interacting with Type 2 Ryanodine Receptor in Cardiac Muscle. Circ. Res. 2020, 126, 417–435. [Google Scholar] [CrossRef]
- Zhou, X.; Li, A.; Lin, P.H.; Zhou, J.; Ma, J. TRIC-A regulates intracellular Ca(2+) homeostasis in cardiomyocytes. Pflugers Arch. 2021, 473, 547–556. [Google Scholar] [CrossRef] [PubMed]
- Hu, J.; Venturi, E.; Sigalas, C.; Murayama, T.; Nishi, M.; Takeshima, H.; Sitsapesan, R. The biophysical properties of TRIC-A and TRIC-B and their interactions with RyR2. J. Gen. Physiol. 2023, 155, e202113070. [Google Scholar] [CrossRef] [PubMed]
- Jiang, D.; Xiao, B.; Yang, D.; Wang, R.; Choi, P.; Zhang, L.; Cheng, H.; Chen, S.R. RyR2 mutations linked to ventricular tachycardia and sudden death reduce the threshold for store-overload-induced Ca2+ release (SOICR). Proc. Natl. Acad. Sci. USA 2004, 101, 13062–13067. [Google Scholar] [CrossRef]
- Flameng, W.; Borgers, M.; Daenen, W.; Stalpaert, G. Ultrastructural and cytochemical correlates of myocardial protection by cardiac hypothermia in man. J. Thorac. Cardiovasc. Surg. 1980, 79, 413–424. [Google Scholar] [CrossRef]
- Picht, E.; Zima, A.V.; Blatter, L.A.; Bers, D.M. SparkMaster: Automated calcium spark analysis with ImageJ. Am. J. Physiol. Cell Physiol. 2007, 293, C1073–C1081. [Google Scholar] [CrossRef]
- Adams, S.; Bacskai, B.; Taylor, S.; Tsien, R. Fluorescent and Luminescent Probes for Biological Activity of Living Cells—A Practical Guide; Mason, W.T., Ed.; Academic Press: Cambridge, MA, USA, 1993; pp. 133–149. [Google Scholar]
- Nagai, T.; Yamada, S.; Tominaga, T.; Ichikawa, M.; Miyawaki, A. Expanded dynamic range of fluorescent indicators for Ca(2+) by circularly permuted yellow fluorescent proteins. Proc. Natl. Acad. Sci. USA 2004, 101, 10554–10559. [Google Scholar] [CrossRef]
- Yepez, V.A.; Kremer, L.S.; Iuso, A.; Gusic, M.; Kopajtich, R.; Konarikova, E.; Nadel, A.; Wachutka, L.; Prokisch, H.; Gagneur, J. OCR-Stats: Robust estimation and statistical testing of mitochondrial respiration activities using Seahorse XF Analyzer. PLoS ONE 2018, 13, e0199938. [Google Scholar] [CrossRef]
- Houser, S.R.; Margulies, K.B.; Murphy, A.M.; Spinale, F.G.; Francis, G.S.; Prabhu, S.D.; Rockman, H.A.; Kass, D.A.; Molkentin, J.D.; Sussman, M.A.; et al. Animal models of heart failure: A scientific statement from the American Heart Association. Circ. Res. 2012, 111, 131–150. [Google Scholar] [CrossRef]
- Patten, R.D.; Hall-Porter, M.R. Small animal models of heart failure: Development of novel therapies, past and present. Circ. Heart Fail. 2009, 2, 138–144. [Google Scholar] [CrossRef]
- Chen, X.; Zhang, X.; Kubo, H.; Harris, D.M.; Mills, G.D.; Moyer, J.; Berretta, R.; Potts, S.T.; Marsh, J.D.; Houser, S.R. Ca2+ influx-induced sarcoplasmic reticulum Ca2+ overload causes mitochondrial-dependent apoptosis in ventricular myocytes. Circ. Res. 2005, 97, 1009–1017. [Google Scholar] [CrossRef] [PubMed]
- Sinha, K.; Das, J.; Pal, P.B.; Sil, P.C. Oxidative stress: The mitochondria-dependent and mitochondria-independent pathways of apoptosis. Arch. Toxicol. 2013, 87, 1157–1180. [Google Scholar] [CrossRef] [PubMed]
- Brentnall, M.; Rodriguez-Menocal, L.; De Guevara, R.L.; Cepero, E.; Boise, L.H. Caspase-9, caspase-3 and caspase-7 have distinct roles during intrinsic apoptosis. BMC Cell Biol. 2013, 14, 32. [Google Scholar] [CrossRef] [PubMed]
- Dana, H.; Mohar, B.; Sun, Y.; Narayan, S.; Gordus, A.; Hasseman, J.P.; Tsegaye, G.; Holt, G.T.; Hu, A.; Walpita, D.; et al. Sensitive red protein calcium indicators for imaging neural activity. eLife 2016, 5, e12727. [Google Scholar] [CrossRef]
- Ruiz-Meana, M.; Fernandez-Sanz, C.; Garcia-Dorado, D. The SR-mitochondria interaction: A new player in cardiac pathophysiology. Cardiovasc. Res. 2010, 88, 30–39. [Google Scholar] [CrossRef]
- Lopez-Crisosto, C.; Pennanen, C.; Vasquez-Trincado, C.; Morales, P.E.; Bravo-Sagua, R.; Quest, A.F.G.; Chiong, M.; Lavandero, S. Sarcoplasmic reticulum-mitochondria communication in cardiovascular pathophysiology. Nat. Rev. Cardiol. 2017, 14, 342–360. [Google Scholar] [CrossRef]
- Santulli, G.; Xie, W.; Reiken, S.R.; Marks, A.R. Mitochondrial calcium overload is a key determinant in heart failure. Proc. Natl. Acad. Sci. USA 2015, 112, 11389–11394. [Google Scholar] [CrossRef]
- Bravo, R.; Vicencio, J.M.; Parra, V.; Troncoso, R.; Munoz, J.P.; Bui, M.; Quiroga, C.; Rodriguez, A.E.; Verdejo, H.E.; Ferreira, J.; et al. Increased ER-mitochondrial coupling promotes mitochondrial respiration and bioenergetics during early phases of ER stress. J. Cell Sci. 2011, 124, 2143–2152. [Google Scholar] [CrossRef]
- Csordás, G.; Renken, C.; Várnai, P.; Walter, L.; Weaver, D.; Buttle, K.F.; Balla, T.; Mannella, C.A.; Hajnóczky, G. Structural and functional features and significance of the physical linkage between ER and mitochondria. J. Cell Biol. 2006, 174, 915–921. [Google Scholar] [CrossRef] [PubMed]
- Chen, Y.; Csordas, G.; Jowdy, C.; Schneider, T.G.; Csordas, N.; Wang, W.; Liu, Y.; Kohlhaas, M.; Meiser, M.; Bergem, S.; et al. Mitofusin 2-containing mitochondrial-reticular microdomains direct rapid cardiomyocyte bioenergetic responses via interorganelle Ca(2+) crosstalk. Circ. Res. 2012, 111, 863–875. [Google Scholar] [CrossRef] [PubMed]
- Lee, A.; Jeong, D.; Mitsuyama, S.; Oh, J.G.; Liang, L.; Ikeda, Y.; Sadoshima, J.; Hajjar, R.J.; Kho, C. The role of SUMO-1 in cardiac oxidative stress and hypertrophy. Antioxid. Redox Signal. 2014, 21, 1986–2001. [Google Scholar] [CrossRef]
- Hamilton, S.; Terentyeva, R.; Bogdanov, V.; Kim, T.Y.; Perger, F.; Yan, J.; Ai, X.; Carnes, C.A.; Belevych, A.E.; George, C.H.; et al. Ero1alpha-Dependent ERp44 Dissociation from RyR2 Contributes to Cardiac Arrhythmia. Circ. Res. 2022, 130, 711–724. [Google Scholar] [CrossRef] [PubMed]
- Wei, J.; Guo, W.; Wang, R.; Paul Estillore, J.; Belke, D.; Chen, Y.X.; Vallmitjana, A.; Benitez, R.; Hove-Madsen, L.; Chen, S.R.W. RyR2 Serine-2030 PKA Site Governs Ca(2+) Release Termination and Ca(2+) Alternans. Circ. Res. 2023, 132, e59–e77. [Google Scholar] [CrossRef]
- Eisner, V.; Cupo, R.R.; Gao, E.; Csordás, G.; Slovinsky, W.S.; Paillard, M.; Cheng, L.; Ibetti, J.; Chen, S.R.; Chuprun, J.K.; et al. Mitochondrial fusion dynamics is robust in the heart and depends on calcium oscillations and contractile activity. Proc. Natl. Acad. Sci. USA 2017, 114, E859–E868. [Google Scholar] [CrossRef]
- Wang, J.; Li, S.; Yu, C.; Wang, Y.; Xu, S.; Wang, Y.; Zhao, L.; Zhang, J. Sarcoplasmic reticulum-mitochondrial calcium communication: A new target for cardiovascular therapy. Biomed. Pharmacother. 2025, 190, 118424. [Google Scholar] [CrossRef]
- Dridi, H.; Santulli, G.; Bahlouli, L.; Miotto, M.C.; Weninger, G.; Marks, A.R. Mitochondrial Calcium Overload Plays a Causal Role in Oxidative Stress in the Failing Heart. Biomolecules 2023, 13, 1409. [Google Scholar] [CrossRef]
- Jhun, B.S.; Jin, O.; Rhee, B.; Ahrari, A.; DeMichaelis, N.; Jeon, K.I.; Booth, D.M.; Sheu, S.S. Sarcoplasmic reticulum-mitochondria microdomains: Hugging and kissing in the heart. Am. J. Physiol. Cell Physiol. 2025, 329, C599–C610. [Google Scholar] [CrossRef]








Disclaimer/Publisher’s Note: The statements, opinions and data contained in all publications are solely those of the individual author(s) and contributor(s) and not of MDPI and/or the editor(s). MDPI and/or the editor(s) disclaim responsibility for any injury to people or property resulting from any ideas, methods, instructions or products referred to in the content. |
© 2025 by the authors. Licensee MDPI, Basel, Switzerland. This article is an open access article distributed under the terms and conditions of the Creative Commons Attribution (CC BY) license (https://creativecommons.org/licenses/by/4.0/).
Share and Cite
Li, A.; Zhou, X.; Park, K.H.; Yi, J.; Li, X.; Ko, J.-K.; Chen, Y.; Nishi, M.; Yamazaki, D.; Takeshima, H.; et al. TRIC-A Facilitates Sarcoplasmic Reticulum–Mitochondrial Ca2+ Signaling Crosstalk in Cardiomyocytes. Cells 2025, 14, 1579. https://doi.org/10.3390/cells14201579
Li A, Zhou X, Park KH, Yi J, Li X, Ko J-K, Chen Y, Nishi M, Yamazaki D, Takeshima H, et al. TRIC-A Facilitates Sarcoplasmic Reticulum–Mitochondrial Ca2+ Signaling Crosstalk in Cardiomyocytes. Cells. 2025; 14(20):1579. https://doi.org/10.3390/cells14201579
Chicago/Turabian StyleLi, Ang, Xinyu Zhou, Ki Ho Park, Jianxun Yi, Xuejun Li, Jae-Kyun Ko, Yuchen Chen, Miyuki Nishi, Daiju Yamazaki, Hiroshi Takeshima, and et al. 2025. "TRIC-A Facilitates Sarcoplasmic Reticulum–Mitochondrial Ca2+ Signaling Crosstalk in Cardiomyocytes" Cells 14, no. 20: 1579. https://doi.org/10.3390/cells14201579
APA StyleLi, A., Zhou, X., Park, K. H., Yi, J., Li, X., Ko, J.-K., Chen, Y., Nishi, M., Yamazaki, D., Takeshima, H., Zhou, J., & Ma, J. (2025). TRIC-A Facilitates Sarcoplasmic Reticulum–Mitochondrial Ca2+ Signaling Crosstalk in Cardiomyocytes. Cells, 14(20), 1579. https://doi.org/10.3390/cells14201579

