Chromatin Remodeler RSF1 as an Oncogenic Driver and Therapeutic Target in Esophageal Squamous Cell Carcinoma
Abstract
1. Introduction
2. Materials and Methods
2.1. Cell Lines and Culture Conditions
2.2. Transfection and Lentivirus Production
2.3. CCK8 Assay
2.4. Colony Formation Assays
2.5. EdU Assay
2.6. Wound-Healing Assay
2.7. Transwell Migration and Invasion Assays
2.8. Cell Apoptosis Analysis
2.9. Cell Cycle Analysis
2.10. Immunofluorescence Staining
2.11. Immunoblotting Analysis Assay
2.12. Spontaneous ESCC Mouse Model
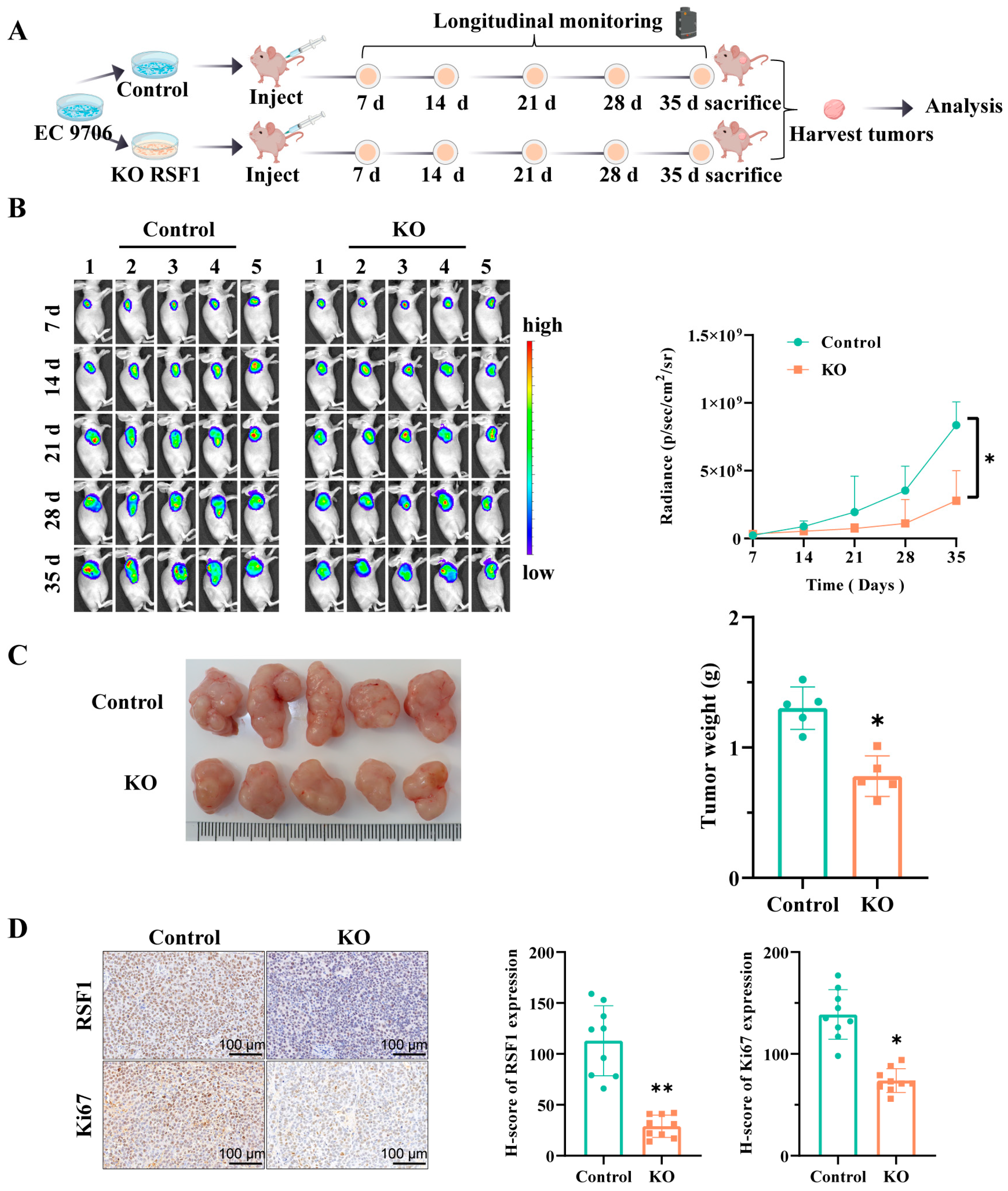
2.13. Xenograft Tumors Mouse Model
2.14. Tissue Microarray Construction and Immunohistochemistry
2.15. D Label-Free Quantitative Proteome Analysis
2.16. Statistical Analysis
3. Results
3.1. The Levels of RSF1 Are Elevated in ESCC Tissues and Mouse Models
3.2. Knockout of RSF1 in RSF1-High Expression ESCC Cell Lines Suppresses Cell Proliferation, Migration, and Invasion
3.3. RSF1 Rescued Cell Proliferation, Migration, Invasion, and Tumorigenic Activity in RSF1-KO Cells
3.4. RSF1 Knockout Suppresses Subcutaneous Xenograft Tumor Growth In Vivo
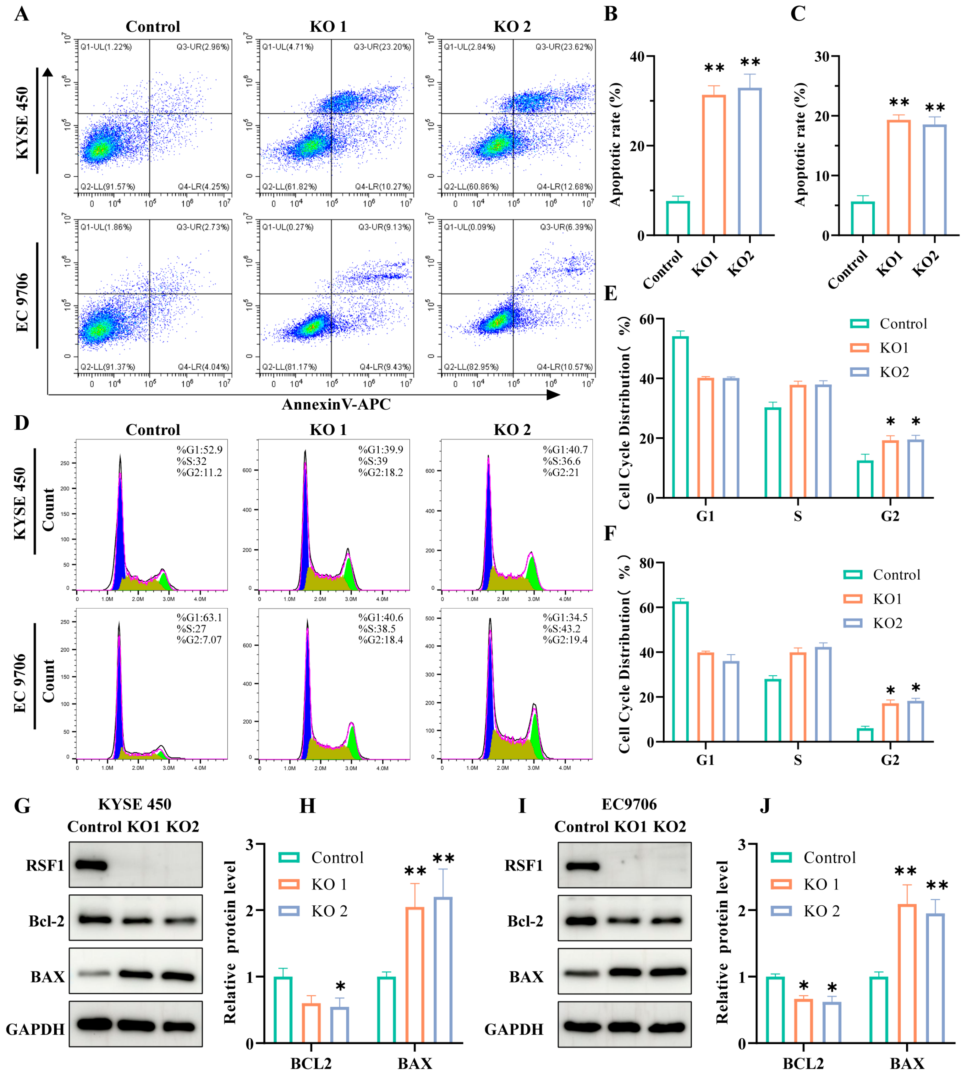
3.5. RSF1 Knockout Induces Cell Cycle Arrest and Promotes Apoptosis
3.6. Label-Free Proteomics Identified Knockout Associated DEPs, Followed by Subcellular Localization and Functional Enrichment Analysis
4. Discussion
Supplementary Materials
Author Contributions
Funding
Institutional Review Board Statement
Informed Consent Statement
Data Availability Statement
Acknowledgments
Conflicts of Interest
Abbreviations
| BP | Biological Processes |
| CC | Cellular Components |
| DEPs | Differentially Expressed Proteins |
| DPL | Differential Protein Levels |
| ESCC | Esophageal Squamous Cell Carcinoma |
| GO | Gene Ontology |
| PCA | Principal Component Analysis |
| RSF1 | Remodeling and Spacing Factor 1 |
| TMA | Tissue Microarray |
| 4-NQO | 4-Nitroquinoline N-oxide |
References
- Bray, F.; Laversanne, M.; Sung, H.; Ferlay, J.; Siegel, R.L.; Soerjomataram, I.; Jemal, A. Global cancer statistics 2022: GLOBOCAN estimates of incidence and mortality worldwide for 36 cancers in 185 countries. Cancer J. Clin. 2024, 74, 229–263. [Google Scholar] [CrossRef] [PubMed]
- Liu, M.; Yang, W.; Guo, C.; Liu, Z.; Li, F.; Liu, A.; Yang, H.; Shen, L.; Wu, Q.; Duan, L.; et al. Effectiveness of Endoscopic Screening on Esophageal Cancer Incidence and Mortality: A 9-Year Report of the Endoscopic Screening for Esophageal Cancer in China (ESECC) Randomized Trial. J. Clin. Oncol. 2024, 42, 1655–1664. [Google Scholar] [CrossRef]
- Yang, H.; Wang, F.; Hallemeier, C.L.; Lerut, T.; Fu, J.H. Oesophageal cancer. Lancet 2024, 404, 1991–2005. [Google Scholar] [CrossRef] [PubMed]
- Jiang, Q.; Shu, Y.; Jiang, Z.; Zhang, Y.; Pan, S.; Jiang, W.; Liang, J.; Cheng, X.; Xu, Z. Burdens of stomach and esophageal cancer from 1990 to 2019 and projection to 2030 in China: Findings from the 2019 Global Burden of Disease Study. J. Glob. Health 2024, 14, 04025. [Google Scholar] [CrossRef]
- He, F.; Wang, J.; Liu, L.; Qin, X.; Wan, Z.; Li, W.; Ping, Z. Esophageal cancer: Trends in incidence and mortality in China from 2005 to 2015. Cancer Med. 2021, 10, 1839–1847. [Google Scholar] [CrossRef] [PubMed]
- Yang, H.; Liu, H.; Chen, Y.; Zhu, C.; Fang, W.; Yu, Z.; Mao, W.; Xiang, J.; Han, Y.; Chen, Z.; et al. Long-term Efficacy of Neoadjuvant Chemoradiotherapy Plus Surgery for the Treatment of Locally Advanced Esophageal Squamous Cell Carcinoma the NEOCRTEC10 Randomized Clinical Trial. JAMA Surg. 2021, 156, 721–729. [Google Scholar] [CrossRef]
- Ke, J.; Liu, F.; Yang, W.; Xu, R.; Chen, L.; Yang, W.; He, Y.; Liu, Z.; Hou, B.; Zhang, L.; et al. Community prevention and standardized clinical treatment jointly improve cancer outcome: Real-world evidence from an esophageal cancer patient cohort study. Sci. Bull. 2024, 69, 3899–3907. [Google Scholar] [CrossRef]
- Zhao, Y.X.; Zhao, H.P.; Zhao, M.Y.; Yu, Y.; Qi, X.; Wang, J.H.; Lv, J. Latest insights into the global epidemiological features, screening, early diagnosis and prognosis prediction of esophageal squamous cell carcinoma. World J. Gastroenterol. 2024, 30, 2638–2656. [Google Scholar] [CrossRef]
- Chen, L.; Zhu, S.; Liu, T.; Zhao, X.; Xiang, T.; Hu, X.; Wu, C.; Lin, D. Aberrant epithelial cell interaction promotes esophageal squamous-cell carcinoma development and progression. Signal Transduct. Target. Ther. 2023, 8, 453. [Google Scholar] [CrossRef]
- Wang, D.; Plukker, J.T.M.; Coppes, R.P. Cancer stem cells with increased metastatic potential as a therapeutic target for esophageal cancer. Semin. Cancer Biol. 2017, 44, 60–66. [Google Scholar] [CrossRef]
- Zhao, L.; Wang, G.; Qi, H.; Yu, L.; Yin, H.; Sun, R.; Wang, H.; Zhu, X.; Yang, A. LINC00330/CCL2 axis-mediated ESCC TAM reprogramming affects tumor progression. Cell. Mol. Biol. Lett. 2024, 29, 77. [Google Scholar] [CrossRef]
- Kong, P.; Xu, E.; Bi, Y.; Xu, X.; Liu, X.; Song, B.; Zhang, L.; Cheng, C.; Yan, T.; Qian, Y.; et al. Novel ESCC-related gene ZNF750 as potential Prognostic biomarker and inhibits Epithelial-Mesenchymal Transition through directly depressing SNAI1 promoter in ESCC. Theranostics 2020, 10, 1798–1813. [Google Scholar] [CrossRef] [PubMed]
- Zhou, B.; Guo, W.; Guo, L.; Li, Y.; Zheng, Z.; Huai, Q.; Tan, F.; Li, Y.; Xue, Q.; Ying, J.; et al. Single-cell RNA-sequencing data reveals the genetic source of extracellular vesicles in esophageal squamous cell carcinoma. Pharmacol. Res. 2023, 192, 106800. [Google Scholar] [CrossRef] [PubMed]
- Min, S.; Lee, H.S.; Ji, J.H.; Heo, Y.; Kim, Y.; Chae, S.; Choi, Y.W.; Kang, H.C.; Nakanishi, M.; Cho, H. The chromatin remodeler RSF1 coordinates epigenetic marks for transcriptional repression and DSB repair. Nucleic Acids Res. 2021, 49, 12268–12283. [Google Scholar] [CrossRef] [PubMed]
- Cai, G.Y.; Yang, Q.; Sun, W. RSF1 in cancer: Interactions and functions. Cancer Cell Int. 2021, 21, 315. [Google Scholar] [CrossRef]
- Min, S.; Ji, J.H.; Heo, Y.; Cho, H. Transcriptional regulation and chromatin dynamics at DNA double-strand breaks. Exp. Mol. Med. 2022, 54, 1705–1712. [Google Scholar] [CrossRef]
- Heo, Y.; Kim, Y.; Lim, W.C.; Cho, H.; Choi, Y.W.; Min, S. RSF1 orchestrates p53 transcriptional activity by coordinating p300 acetyltransferase and FACT complex. Biochem. Biophys. Res. Commun. 2024, 741, 151010. [Google Scholar] [CrossRef]
- Höflmayer, D.; Hamuda, M.; Schroeder, C.; Hube-Magg, C.; Simon, R.; Göbel, C.; Hinsch, A.; Weidemann, S.; Möller, K.; Izbicki, J.R.; et al. High RSF1 protein expression is an independent prognostic feature in prostate cancer. Acta Oncol. 2020, 59, 268–273. [Google Scholar] [CrossRef]
- Li, C.F.; Chan, T.C.; Wang, C.I.; Fang, F.M.; Lin, P.C.; Yu, S.C.; Huang, H.Y. RSF1 requires CEBP/β and hSNF2H to promote IL-1β-mediated angiogenesis: The clinical and therapeutic relevance of RSF1 overexpression and amplification in myxofibrosarcomas. Angiogenesis 2021, 24, 533–548. [Google Scholar] [CrossRef]
- Bakr, A.; Corte, G.D.; Veselinov, O.; Kelekçi, S.; Chen, M.J.; Lin, Y.Y.; Sigismondo, G.; Iacovone, M.; Cross, A.; Syed, R.; et al. ARID1A regulates DNA repair through chromatin organization and its deficiency triggers DNA damage-mediated anti-tumor immune response. Nucleic Acids Res. 2024, 52, 5698–5719. [Google Scholar] [CrossRef]
- Wu, D.; Nie, X.; Ma, C.; Liu, X.; Liang, X.; An, Y.; Zhao, B.; Wu, X. RSF1 functions as an oncogene in osteosarcoma and is regulated by XIST/miR-193a-3p axis. Biomed. Pharmacother. 2017, 95, 207–214. [Google Scholar] [CrossRef]
- Liu, Y.; Li, G.; Liu, C.; Tang, Y.; Zhang, S. RSF1 regulates the proliferation and paclitaxel resistance via modulating NF-κB signaling pathway in nasopharyngeal carcinoma. J. Cancer 2017, 8, 354–362. [Google Scholar] [CrossRef][Green Version]
- Tian, J.; Cheng, L.; Kong, E.; Gu, W.; Jiang, Y.; Hao, Q.; Kong, B.; Sun, L. linc00958/miR-185-5p/RSF-1 modulates cisplatin resistance and angiogenesis through AKT1/GSK3β/VEGFA pathway in cervical cancer. Reprod. Biol. Endocrinol. 2022, 20, 132. [Google Scholar] [CrossRef]
- Min, S.; Choi, Y.W.; Yun, H.; Jo, S.; Ji, J.H.; Cho, H. Post-Translational Regulation of the RSF1 Chromatin Remodeler under DNA Damage. Mol. Cells 2018, 41, 127–133. [Google Scholar] [CrossRef]
- Zhang, Z.; Luo, L.; Xing, C.; Chen, Y.; Xu, P.; Li, M.; Zeng, L.; Li, C.; Ghosh, S.; Della Manna, D.; et al. RNF2 ablation reprograms the tumor-immune microenvironment and stimulates durable NK and CD4+T -cell-dependent antitumor immunity. Nat. Cancer 2021, 2, 1018–1038. [Google Scholar] [CrossRef]
- Li, G.M.; Li, L.; Li, M.Q.; Chen, X.; Su, Q.; Deng, Z.J.; Liu, H.B.; Li, B.; Zhang, W.H.; Jia, Y.X.; et al. DAPK3 inhibits gastric cancer progression via activation of ULK1-dependent autophagy. Cell Death Differ. 2021, 28, 952–967. [Google Scholar] [CrossRef]
- Takahashi, M.; Lio, C.W.; Campeau, A.; Steger, M.; Ay, F.; Mann, M.; Gonzalez, D.J.; Jain, M.; Sharma, S. The tumor suppressor kinase DAPK3 drives tumor-intrinsic immunity through the STING-IFN-β pathway. Nat. Immunol. 2021, 22, 485–496. [Google Scholar] [CrossRef] [PubMed]
- Yang, S.; Yang, Y.; Xu, L.; Hao, C.; Chen, J. DAPK3 is Essential for DBP-Induced Autophagy of Mouse Leydig Cells. Adv. Sci. 2025, 12, e2413936. [Google Scholar] [CrossRef] [PubMed]
- Turner, S.R.; Al-Ghabkari, A.; Carlson, D.A.; Chappellaz, M.; Sutherland, C.; Haystead, T.A.; Cole, W.C.; MacDonald, J.A. Death-associated protein kinase 3 regulates the myogenic reactivity of cerebral arteries. Exp. Physiol. 2023, 108, 986–997. [Google Scholar] [CrossRef] [PubMed]
- Das, T.P.; Suman, S.; John, A.S.; Pal, D.; Edwards, A.; Alatassi, H.; Ankem, M.K.; Damodaran, C. Activation of AKT negatively regulates the pro-apoptotic function of death-associated protein kinase 3 (DAPK3) in prostate cancer. Cancer Lett. 2016, 377, 134–139. [Google Scholar] [CrossRef] [PubMed]
- Vaicekauskaite, I.; Sabaliauskaite, R.; Lazutka, J.R.; Jarmalaite, S. The Emerging Role of Chromatin Remodeling Complexes in Ovarian Cancer. Int. J. Mol. Sci. 2022, 23, 13670. [Google Scholar] [CrossRef] [PubMed]
- Tian, J.; Kong, E.; Wang, X.; Xie, Z.; Chang, C.Y.; Sheu, J.J.; Hao, Q.; Sun, L. RSF-1 siRNA Enhances Tumor Radiosensitivity in Cervical Cancer via Enhanced DNA Damage, Cell Cycle Redistribution, and Promotion of Apoptosis. Oncotargets Ther. 2020, 13, 3061–3071. [Google Scholar] [CrossRef] [PubMed]
- Ma, J.; Chen, T.; Wu, S.; Yang, C.; Bai, M.; Shu, K.; Li, K.; Zhang, G.; Jin, Z.; He, F.; et al. iProX: An integrated proteome resource. Nucleic Acids Res. 2019, 47, D1211–D1217. [Google Scholar] [CrossRef]
- Chen, T.; Ma, J.; Liu, Y.; Chen, Z.; Xiao, N.; Lu, Y.; Fu, Y.; Yang, C.; Li, M.; Wu, S.; et al. iProX in 2021: Connecting proteomics data sharing with big data. Nucleic Acids Res. 2021, 50, D1522–D1527. [Google Scholar] [CrossRef] [PubMed]






Disclaimer/Publisher’s Note: The statements, opinions and data contained in all publications are solely those of the individual author(s) and contributor(s) and not of MDPI and/or the editor(s). MDPI and/or the editor(s) disclaim responsibility for any injury to people or property resulting from any ideas, methods, instructions or products referred to in the content. |
© 2025 by the authors. Licensee MDPI, Basel, Switzerland. This article is an open access article distributed under the terms and conditions of the Creative Commons Attribution (CC BY) license (https://creativecommons.org/licenses/by/4.0/).
Share and Cite
Du, Z.; Jia, Z.; Lin, Y.; Zhao, X.; Cao, G.; Wang, H. Chromatin Remodeler RSF1 as an Oncogenic Driver and Therapeutic Target in Esophageal Squamous Cell Carcinoma. Cells 2025, 14, 1262. https://doi.org/10.3390/cells14161262
Du Z, Jia Z, Lin Y, Zhao X, Cao G, Wang H. Chromatin Remodeler RSF1 as an Oncogenic Driver and Therapeutic Target in Esophageal Squamous Cell Carcinoma. Cells. 2025; 14(16):1262. https://doi.org/10.3390/cells14161262
Chicago/Turabian StyleDu, Zhenhua, Zhili Jia, Yao Lin, Xudong Zhao, Gengsheng Cao, and Hengbin Wang. 2025. "Chromatin Remodeler RSF1 as an Oncogenic Driver and Therapeutic Target in Esophageal Squamous Cell Carcinoma" Cells 14, no. 16: 1262. https://doi.org/10.3390/cells14161262
APA StyleDu, Z., Jia, Z., Lin, Y., Zhao, X., Cao, G., & Wang, H. (2025). Chromatin Remodeler RSF1 as an Oncogenic Driver and Therapeutic Target in Esophageal Squamous Cell Carcinoma. Cells, 14(16), 1262. https://doi.org/10.3390/cells14161262

