Generation of Artificial Blastoids Combining miR-200-Mediated Reprogramming and Mechanical Cues
Abstract
1. Introduction
2. Materials and Methods
2.1. Ethical Statement
2.2. Culture of Human Skin Fibroblasts
2.3. Fibroblast Transfection with Synthetic miR-200s
2.4. Generation of TR-like Cells
2.5. Production of ICM-like Spheroids
2.6. Creation of Blastoids
2.7. Morphological and Morphometric Evaluations
2.8. Gene Expression Analysis
2.9. Blastoid Cell Separation
2.10. Immunocytochemical Analysis
2.11. Statistical Analysis
3. Results
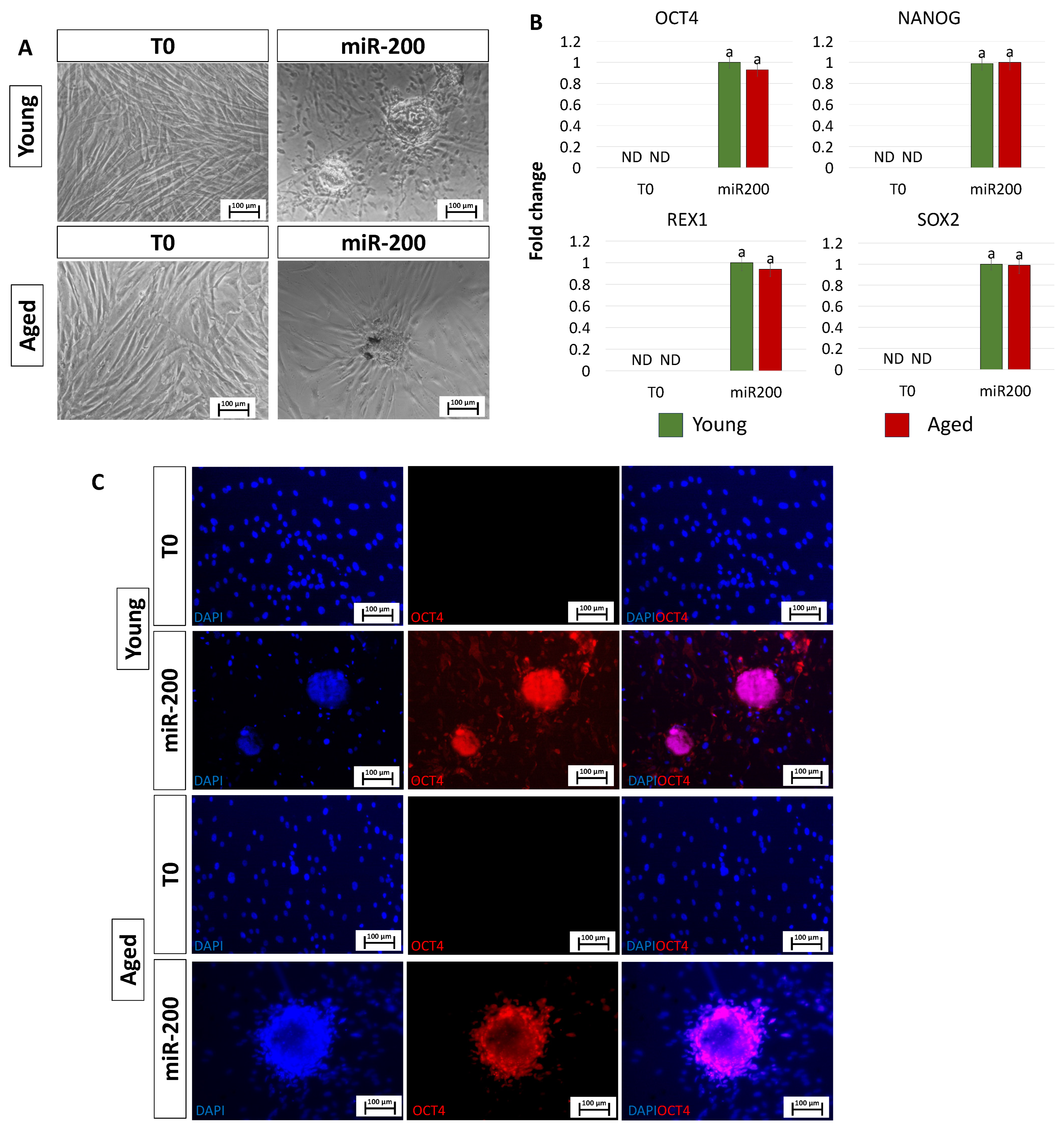
3.1. Induction of High Plasticity Using miR-200-Mediated Reprogramming
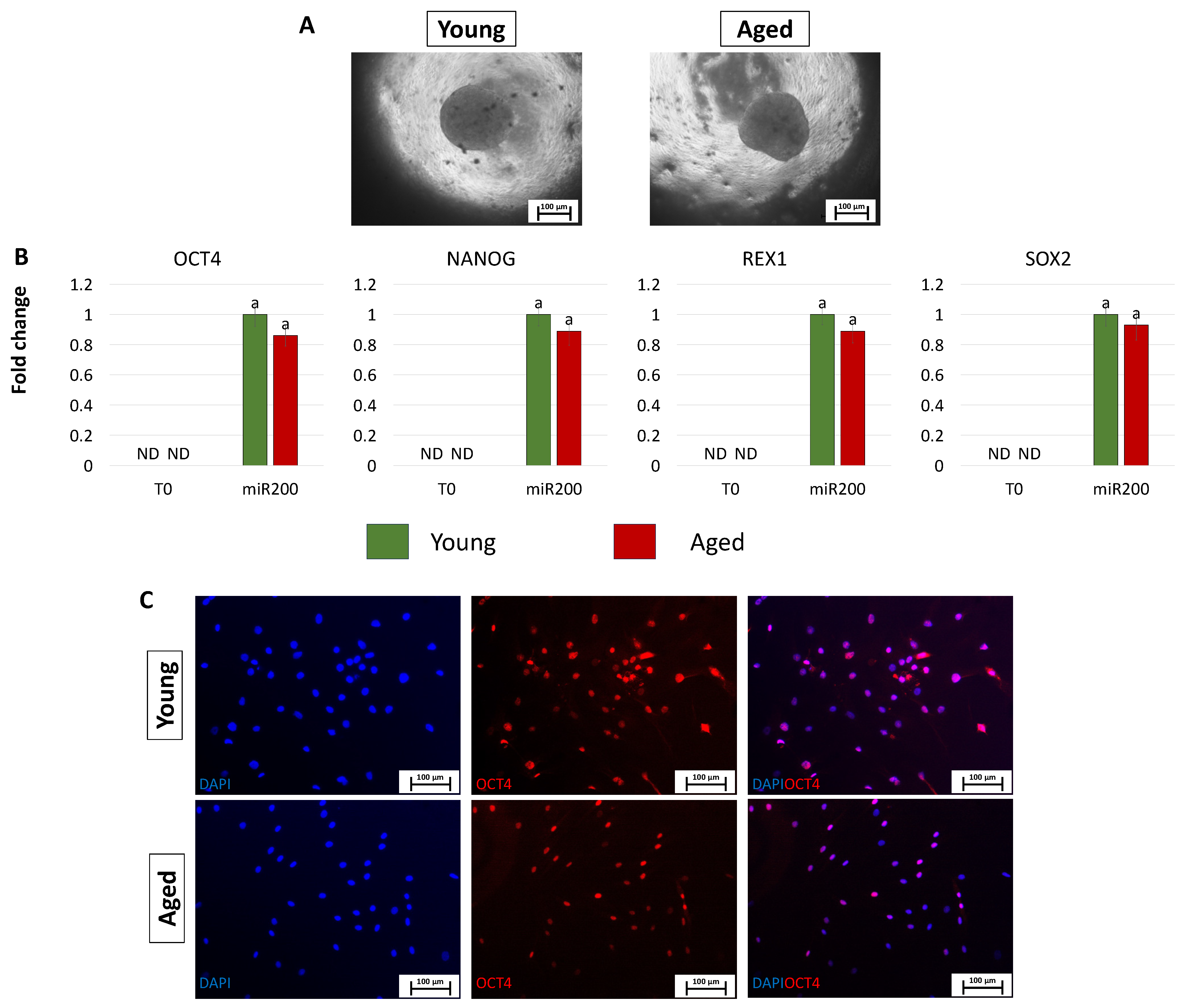
3.2. Generation of TR-like Cells from miR-200-Reprogrammed Cells
3.3. Creation of ICM-like Spheroids from miR-200-Reprogrammed Cells
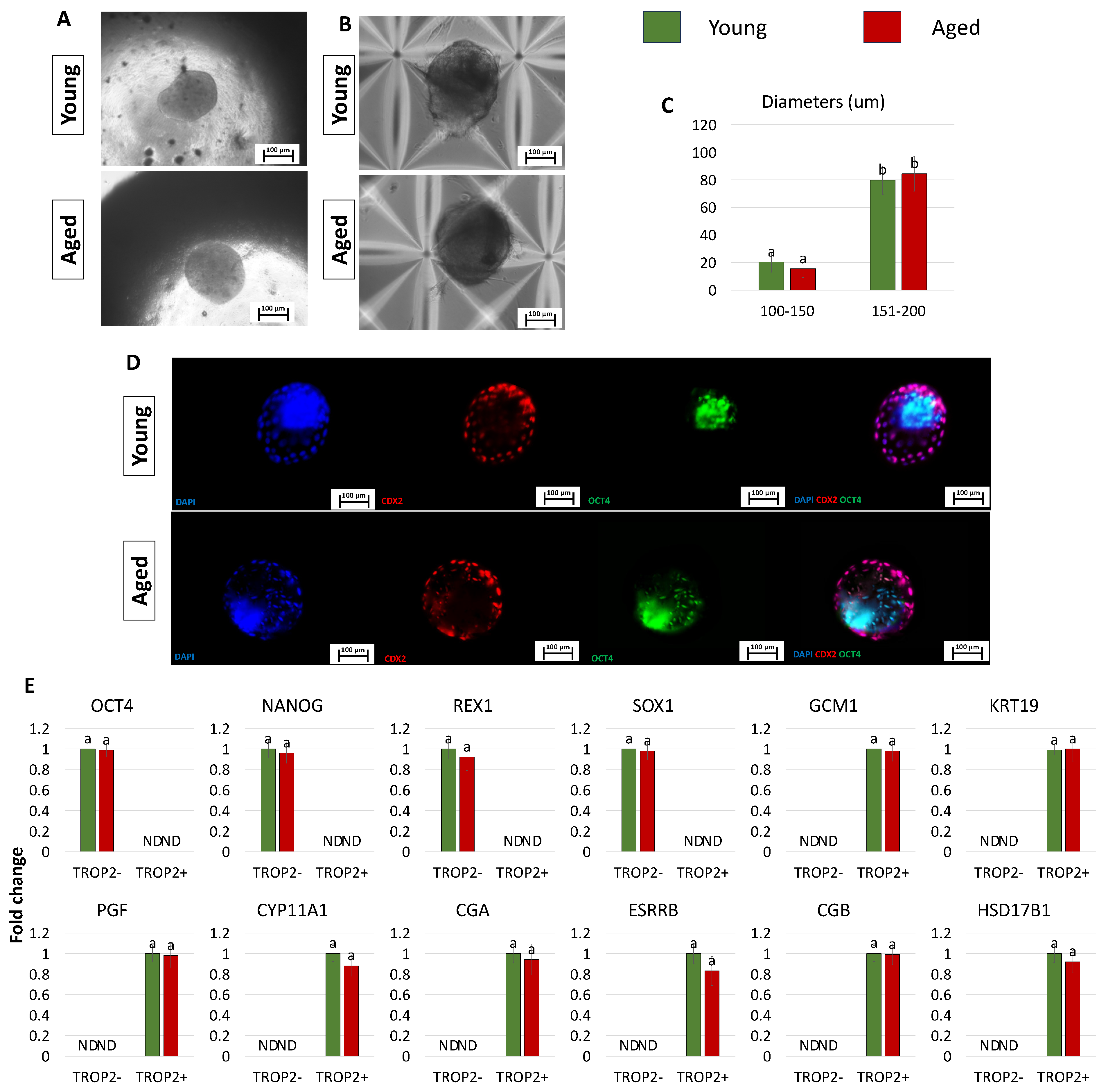
3.4. Creation of Blastoids by Assembling TR-like Cells and ICM-like Spheroids Obtained from miR-200-Reprogrammed Cells
4. Discussion
Author Contributions
Funding
Institutional Review Board Statement
Informed Consent Statement
Data Availability Statement
Acknowledgments
Conflicts of Interest
References
- Mazid, M.A.; Ward, C.; Luo, Z.; Liu, C.; Li, Y.; Lai, Y.; Wu, L.; Li, J.; Jia, W.; Jiang, Y.; et al. Rolling Back Human Pluripotent Stem Cells to an Eight-Cell Embryo-like Stage. Nature 2022, 605, 315–324. [Google Scholar] [CrossRef] [PubMed]
- Daoud, A.M.P.; Popovic, M.; Dondorp, W.J.; Bustos, M.T.; Bredenoord, A.L.; De Sousa Lopes, S.M.C.; Van Den Brink, S.C.; Roelen, B.A.J.; Guido, M.W.R.d.W.; Heindryckx, B. Modelling Human Embryogenesis: Embryo-like Structures Spark Ethical and Policy Debate. Hum. Reprod. Update 2020, 26, 779–798. [Google Scholar] [CrossRef] [PubMed]
- Kagawa, H.; Javali, A.; Khoei, H.H.; Sommer, T.M.; Sestini, G.; Novatchkova, M.; Scholte Op Reimer, Y.; Rivron, N. Protocol for Human Blastoids Modeling Blastocyst Development and Implantation. J. Vis. Exp. 2022, 2022, e63388. [Google Scholar] [CrossRef]
- Rivron, N.C.; Frias-Aldeguer, J.; Vrij, E.J.; Boisset, J.-C.; Korving, J.; Vivié, J.; Truckenmüller, R.K.; van Oudenaarden, A.; van Blitterswijk, C.A.; Geijsen, N. Blastocyst-like Structures Generated Solely from Stem Cells. Nature 2018, 557, 106–111. [Google Scholar] [CrossRef] [PubMed]
- Kagawa, H.; Javali, A.; Khoei, H.H.; Sommer, T.M.; Sestini, G.; Novatchkova, M.; Scholte op Reimer, Y.; Castel, G.; Bruneau, A.; Maenhoudt, N.; et al. Human Blastoids Model Blastocyst Development and Implantation. Nature 2021, 601, 600–605. [Google Scholar] [CrossRef] [PubMed]
- Harrison, S.E.; Sozen, B.; Christodoulou, N.; Kyprianou, C.; Zernicka-Goetz, M. Assembly of Embryonic and Extraembryonic Stem Cells to Mimic Embryogenesis in Vitro. Science 2017, 356, eaal1810. [Google Scholar] [CrossRef] [PubMed]
- Sozen, B.; Jorgensen, V.; Weatherbee, B.A.T.; Chen, S.; Zhu, M.; Zernicka-Goetz, M. Reconstructing Aspects of Human Embryogenesis with Pluripotent Stem Cells. Nat. Commun. 2021, 12, 5550. [Google Scholar] [CrossRef]
- Li, R.; Zhong, C.; Yu, Y.; Liu, H.; Sakurai, M.; Yu, L.; Min, Z.; Shi, L.; Wei, Y.; Takahashi, Y.; et al. Generation of Blastocyst-like Structures from Mouse Embryonic and Adult Cell Cultures. Cell 2019, 179, 687–702.e18. [Google Scholar] [CrossRef]
- Weatherbee, B.A.T.; Cui, T.; Zernicka-Goetz, M. Modeling Human Embryo Development with Embryonic and Extra-Embryonic Stem Cells. Dev. Biol. 2021, 474, 91–99. [Google Scholar] [CrossRef]
- Liu, X.; Tan, J.P.; Schröder, J.; Aberkane, A.; Ouyang, J.F.; Mohenska, M.; Lim, S.M.; Sun, Y.B.Y.; Chen, J.; Sun, G.; et al. Modelling Human Blastocysts by Reprogramming Fibroblasts into IBlastoids. Nature 2021, 591, 627–632. [Google Scholar] [CrossRef]
- Luijkx, D.; Shankar, V.; van Blitterswijk, C.; Giselbrecht, S.; Vrij, E. From Mice to Men: Generation of Human Blastocyst-Like Structures In Vitro. Front. Cell Dev. Biol. 2022, 10, 838356. [Google Scholar] [CrossRef] [PubMed]
- Manzoni, E.F.M.; Pennarossa, G.; DeEguileor, M.; Tettamanti, G.; Gandolfi, F.; Brevini, T.A.L. 5-Azacytidine Affects TET2 and Histone Transcription and Reshapes Morphology of Human Skin Fibroblasts. Sci. Rep. 2016, 6, 37017. [Google Scholar] [CrossRef]
- Pennarossa, G.; Maffei, S.; Campagnol, M.; Tarantini, L.; Gandolfi, F.; Brevini, T.A.L. Brief Demethylation Step Allows the Conversion of Adult Human Skin Fibroblasts into Insulin-Secreting Cells. Proc. Natl. Acad. Sci. USA 2013, 110, 8948–8953. [Google Scholar] [CrossRef]
- Pennarossa, G.; Arcuri, S.; De Iorio, T.; Ledda, S.; Gandolfi, F.; Brevini, T.A.L. Combination of Epigenetic Erasing and Mechanical Cues to Generate Human EpiBlastoids from Adult Dermal Fibroblasts. J. Assist. Reprod. Genet. 2023, 40, 1015–1027. [Google Scholar] [CrossRef]
- Pennarossa, G.; Manzoni, E.F.M.; Ledda, S.; deEguileor, M.; Gandolfi, F.; Brevini, T.A.L. Use of a PTFE Micro-Bioreactor to Promote 3D Cell Rearrangement and Maintain High Plasticity in Epigenetically Erased Fibroblasts. Stem Cell Rev. Rep. 2019, 15, 82–92. [Google Scholar] [CrossRef]
- Pennarossa, G.; De Iorio, T.; Arcuri, S.; Gandolfi, F.; Brevini, T.A.L. Synergistic Effect of MiR-200 and Young Extracellular Matrix-Based Bio-Scaffolds to Reduce Signs of Aging in Senescent Fibroblasts. Stem Cell Rev. Rep. 2022, 19, 417–429. [Google Scholar] [CrossRef] [PubMed]
- Arcuri, S.; Pennarossa, G.; De Iorio, T.; Gandolfi, F.; Brevini, T.A.L. 3D ECM-Based Scaffolds Boost Young Cell Secretome-Derived EV Rejuvenating Effects in Senescent Cells. Int. J. Mol. Sci. 2023, 24, 8285. [Google Scholar] [CrossRef] [PubMed]
- Tahiliani, M.; Koh, K.P.; Shen, Y.; Pastor, W.A.; Bandukwala, H.; Brudno, Y.; Agarwal, S.; Iyer, L.M.; Liu, D.R.; Aravind, L.; et al. Conversion of 5-Methylcytosine to 5-Hydroxymethylcytosine in Mammalian DNA by MLL Partner TET1. Science 2009, 324, 930–935. [Google Scholar] [CrossRef]
- He, Y.-F.; Li, B.-Z.; Li, Z.; Liu, P.; Wang, Y.; Tang, Q.; Ding, J.; Jia, Y.; Chen, Z.; Li, L.; et al. Tet-Mediated Formation of 5-Carboxylcytosine and Its Excision by TDG in Mammalian DNA. Science 2011, 333, 1303–1307. [Google Scholar] [CrossRef]
- Ito, S.; Shen, L.; Dai, Q.; Wu, S.C.; Collins, L.B.; Swenberg, J.A.; He, C.; Zhang, Y. Tet Proteins Can Convert 5-Methylcytosine to 5-Formylcytosine and 5-Carboxylcytosine. Science 2011, 333, 1300–1303. [Google Scholar] [CrossRef]
- Hu, X.; Zhang, L.; Mao, S.Q.; Li, Z.; Chen, J.; Zhang, R.R.; Wu, H.P.; Gao, J.; Guo, F.; Liu, W.; et al. Tet and TDG Mediate DNA Demethylation Essential for Mesenchymal-to-Epithelial Transition in Somatic Cell Reprogramming. Cell Stem Cell 2014, 14, 512–522. [Google Scholar] [CrossRef]
- Balzano, F.; Cruciani, S.; Basoli, V.; Santaniello, S.; Facchin, F.; Ventura, C.; Maioli, M. MiR200 and MiR302: Two Big Families Influencing Stem Cell Behavior. Molecules 2018, 23, 282. [Google Scholar] [CrossRef]
- Singh, P.B.; Zhakupova, A. Age Reprogramming: Cell Rejuvenation by Partial Reprogramming. Development 2022, 149, dev200755. [Google Scholar] [CrossRef]
- Arcuri, S.; Pennarossa, G.; Gandolfi, F.; Brevini, T.A.L. Generation of Trophoblast-Like Cells From Hypomethylated Porcine Adult Dermal Fibroblasts. Front. Vet. Sci. 2021, 8, 706106. [Google Scholar] [CrossRef]
- Pennarossa, G.; Ledda, S.; Arcuri, S.; Gandolfi, F.; Brevini, T.A.L. A Two-Step Strategy That Combines Epigenetic Modification and Biomechanical Cues to Generate Mammalian Pluripotent Cells. J. Vis. Exp. 2020, 2020, e61655. [Google Scholar] [CrossRef]
- Brevini, T.A.L.; Pennarossa, G.; Attanasio, L.; Vanelli, A.; Gasparrini, B.; Gandolfi, F. Culture Conditions and Signalling Networks Promoting the Establishment of Cell Lines from Parthenogenetic and Biparental Pig Embryos. Stem Cell Rev. Rep. 2010, 6, 484–495. [Google Scholar] [CrossRef]
- Amita, M.; Adachi, K.; Alexenko, A.P.; Sinha, S.; Schust, D.J.; Schulz, L.C.; Roberts, R.M.; Ezashi, T. Complete and Unidirectional Conversion of Human Embryonic Stem Cells to Trophoblast by BMP4. Proc. Natl. Acad. Sci. USA 2013, 110, E1212–E1221. [Google Scholar] [CrossRef]
- Yanagida, A.; Spindlow, D.; Nichols, J.; Dattani, A.; Smith, A.; Guo, G. Naive Stem Cell Blastocyst Model Captures Human Embryo Lineage Segregation. Cell Stem Cell 2021, 28, 1016–1022.e4. [Google Scholar] [CrossRef]
- Yu, L.; Wei, Y.; Duan, J.; Schmitz, D.A.; Sakurai, M.; Wang, L.; Wang, K.; Zhao, S.; Hon, G.C.; Wu, J. Blastocyst-like Structures Generated from Human Pluripotent Stem Cells. Nature 2021, 591, 620–626. [Google Scholar] [CrossRef]
- Fan, Y.; Min, Z.; Alsolami, S.; Ma, Z.; Zhang, E.; Chen, W.; Zhong, K.; Pei, W.; Kang, X.; Zhang, P.; et al. Generation of Human Blastocyst-like Structures from Pluripotent Stem Cells. Cell Discov. 2021, 7, 81. [Google Scholar] [CrossRef]
- Sathananthan, H.; Pera, M.; Trounson, A. The Fine Structure of Human Embryonic Stem Cells. Reprod Biomed Online 2002, 4, 56–61. [Google Scholar] [CrossRef]
- Courtot, A.M.; Magniez, A.; Oudrhiri, N.; Feraud, O.; Bacci, J.; Gobbo, E.; Proust, S.; Turhan, A.G.; Bennaceur-Griscelli, A.; Féraud, O.; et al. Morphological Analysis of Human Induced Pluripotent Stem Cells during Induced Differentiation and Reverse Programming. Biores Open Access 2014, 3, 206–216. [Google Scholar] [CrossRef]
- Lai, D.; Wang, Y.; Sun, J.; Chen, Y.; Li, T.; Wu, Y.; Guo, L.; Wei, C. Derivation and Characterization of Human Embryonic Stem Cells on Human Amnion Epithelial Cells. Sci. Rep. 2015, 5, 10014. [Google Scholar] [CrossRef]
- Meshorer, E.; Yellajoshula, D.; George, E.; Scambler, P.J.; Brown, D.T.; Misteli, T. Hyperdynamic Plasticity of Chromatin Proteins in Pluripotent Embryonic Stem Cells. Dev. Cell 2006, 10, 105–116. [Google Scholar] [CrossRef]
- Niwa, H. How Is Pluripotency Determined and Maintained? Development 2007, 134, 635–646. [Google Scholar] [CrossRef]
- Meshorer, E.; Misteli, T. Chromatin in Pluripotent Embryonic Stem Cells and Differentiation. Nat. Rev. Mol. Cell Biol. 2006, 7, 540–546. [Google Scholar] [CrossRef]
- Efroni, S.; Duttagupta, R.; Cheng, J.; Dehghani, H.; Hoeppner, D.J.; Dash, C.; Bazett-Jones, D.P.; le Grice, S.; McKay, R.D.; Buetow, K.H.; et al. Global Transcription in Pluripotent Embryonic Stem Cells. Cell Stem Cell 2008, 2, 437–447. [Google Scholar] [CrossRef]
- Liang, G.; Zhang, Y. Embryonic Stem Cell and Induced Pluripotent Stem Cell: An Epigenetic Perspective. Cell Res. 2013, 23, 49–69. [Google Scholar] [CrossRef]
- Huang, H.N.; Chen, S.Y.; Hwang, S.M.; Yu, C.C.; Su, M.W.; Mai, W.; Wang, H.W.; Cheng, W.C.; Schuyler, S.C.; Ma, N.; et al. MiR-200c and GATA Binding Protein 4 Regulate Human Embryonic Stem Cell Renewal and Differentiation. Stem Cell Res. 2014, 12, 338–353. [Google Scholar] [CrossRef]
- Kim, Y.; Kim, N.; Park, S.W.; Kim, H.; Park, H.J.; Han, Y.M. Lineage-Specific Expression of MiR-200 Family in Human Embryonic Stem Cells during In Vitro Differentiation. Int. J. Stem Cells 2017, 10, 28–37. [Google Scholar] [CrossRef]
- Cesare, E.; Urciuolo, A.; Stuart, H.T.; Torchio, E.; Gesualdo, A.; Laterza, C.; Gagliano, O.; Martewicz, S.; Cui, M.; Manfredi, A.; et al. 3D ECM-Rich Environment Sustains the Identity of Naive Human IPSCs. Cell Stem Cell 2022, 29, 1703–1717.e7. [Google Scholar] [CrossRef]
- Caiazzo, M.; Okawa, Y.; Ranga, A.; Piersigilli, A.; Tabata, Y.; Lutolf, M.P. Defined Three-Dimensional Microenvironments Boost Induction of Pluripotency. Nat. Mater. 2016, 15, 344–352. [Google Scholar] [CrossRef]
- Sudheer, S.; Bhushan, R.; Fauler, B.; Lehrach, H.; Adjaye, J. FGF Inhibition Directs BMP4-Mediated Differentiation of Human Embryonic Stem Cells to Syncytiotrophoblast. Stem Cells Dev. 2012, 21, 2987–3000. [Google Scholar] [CrossRef]
- Lee, Y.L.; Fong, S.W.; Chen, A.C.H.; Li, T.; Yue, C.; Lee, C.L.; Ng, E.H.Y.; Yeung, W.S.B.; Lee, K.F. Establishment of a Novel Human Embryonic Stem Cell-Derived Trophoblastic Spheroid Implantation Model. Hum. Reprod. 2015, 30, 2614–2626. [Google Scholar] [CrossRef]
- Yang, Y.; Adachi, K.; Sheridan, M.A.; Alexenko, A.P.; Schust, D.J.; Schulz, L.C.; Ezashi, T.; Roberts, R.M. Heightened Potency of Human Pluripotent Stem Cell Lines Created by Transient BMP4 Exposure. Proc. Natl. Acad. Sci. USA 2015, 112, E2337–E2346. [Google Scholar] [CrossRef]
- Yabe, S.; Alexenko, A.P.; Amita, M.; Yang, Y.; Schust, D.J.; Sadovsky, Y.; Ezashi, T.; Roberts, R.M. Comparison of Syncytiotrophoblast Generated from Human Embryonic Stem Cells and from Term Placentas. Proc. Natl. Acad. Sci. USA 2016, 113, E2598–E2607. [Google Scholar] [CrossRef]
- Jain, A.; Ezashi, T.; Roberts, R.M.; Tuteja, G. Deciphering Transcriptional Regulation in Human Embryonic Stem Cells Specified towards a Trophoblast Fate. Sci. Rep. 2017, 7, 170257. [Google Scholar] [CrossRef]
- Koel, M.; Võsa, U.; Krjutškov, K.; Einarsdottir, E.; Kere, J.; Tapanainen, J.; Katayama, S.; Ingerpuu, S.; Jaks, V.; Stenman, U.H.; et al. Optimizing Bone Morphogenic Protein 4-Mediated Human Embryonic Stem Cell Differentiation into Trophoblast-like Cells Using Fibroblast Growth Factor 2 and Transforming Growth Factor-β/Activin/Nodal Signalling Inhibition. Reprod Biomed Online 2017, 35, 253–263. [Google Scholar] [CrossRef]
- Roberts, R.M.; Ezashi, T.; Sheridan, M.A.; Yang, Y. Specification of Trophoblast from Embryonic Stem Cells Exposed to BMP4. Biol Reprod 2018, 99, 212–224. [Google Scholar] [CrossRef]
- Sheridan, M.A.; Yang, Y.; Jain, A.; Lyons, A.S.; Yang, P.; Brahmasani, S.R.; Dai, A.; Tian, Y.; Ellersieck, M.R.; Tuteja, G.; et al. Early Onset Preeclampsia in a Model for Human Placental Trophoblast. Proc. Natl. Acad. Sci. USA 2019, 116, 4336–4345. [Google Scholar] [CrossRef]
- Karvas, R.M.; McInturf, S.; Zhou, J.; Ezashi, T.; Schust, D.J.; Roberts, R.M.; Schulz, L.C. Use of a Human Embryonic Stem Cell Model to Discover GABRP, WFDC2, VTCN1 and ACTC1 as Markers of Early First Trimester Human Trophoblast. Mol. Hum. Reprod. 2020, 26, 425–440. [Google Scholar] [CrossRef] [PubMed]
- Schulz, L.; Ezashi, T.; Das, P.; Westfall, S.; Livingston, K.; Roberts, R. Human embryonic stem cells as models for trophoblast differentiation. Introduction: The Trophoblast Lineage and Its Emergence. Placenta 2009, 29, 10–16. [Google Scholar] [CrossRef] [PubMed]
- Ezashi, T.; Telugu, B.P.V.L.; Roberts, R.M. Model Systems for Studying Trophoblast Differentiation from Human Pluripotent Stem Cells. Cell Tissue Res. 2012, 349, 809–824. [Google Scholar] [CrossRef] [PubMed][Green Version]
- Arcuri, S.; Gandolfi, F.; Somigliana, E.; Brevini, T.A.L. A two step protocol to erase human skin fibroblasts and convert them into Trophoblast-Like Cells. Methods Mol. Biol. 2021, 2273, 151–158. [Google Scholar] [CrossRef]





| GENE | DESCRIPTION | CAT.N. |
|---|---|---|
| ACTB | Actin, beta | Hs01060665_g1 |
| CGA | Glycoprotein hormones, alpha polypeptide | Hs00985275_g1 |
| CGB | Chorionic gonadotropin beta | Hs03407524_uH |
| CYP11A1 | Cytochrome P450 family 11, subfamily A, member 1 | Hs00167984_m1 |
| ESRRB | Estrogen-related receptor beta | Hs01584024_m1 |
| GAPDH | Glyceraldehyde-3-phosphate dehydrogenase | Hs02786624_g1 |
| GCM1 | Glial cells missing homolog 1 | Hs00172692_m1 |
| HSD17B1 | Hydroxysteroid 17-beta dehydrogenase 1 | Hs00166219_g1 |
| KRT19 | Keratin 19 | Hs00761767_s1 |
| NANOG | Nanog homeobox | Hs02387400_g1 |
| OCT4 | POU class 5 homeobox 1 | Hs04260367_gH |
| PGF | Placental growth factor | Hs00182176_m1 |
| REX1 | ZFP42 zinc finger protein | Hs01938187_s1 |
| SOX2 | SRY-Box transcription factor 2 | Hs04234836_s1 |
Disclaimer/Publisher’s Note: The statements, opinions and data contained in all publications are solely those of the individual author(s) and contributor(s) and not of MDPI and/or the editor(s). MDPI and/or the editor(s) disclaim responsibility for any injury to people or property resulting from any ideas, methods, instructions or products referred to in the content. |
© 2024 by the authors. Licensee MDPI, Basel, Switzerland. This article is an open access article distributed under the terms and conditions of the Creative Commons Attribution (CC BY) license (https://creativecommons.org/licenses/by/4.0/).
Share and Cite
Pennarossa, G.; Arcuri, S.; Gandolfi, F.; Brevini, T.A.L. Generation of Artificial Blastoids Combining miR-200-Mediated Reprogramming and Mechanical Cues. Cells 2024, 13, 628. https://doi.org/10.3390/cells13070628
Pennarossa G, Arcuri S, Gandolfi F, Brevini TAL. Generation of Artificial Blastoids Combining miR-200-Mediated Reprogramming and Mechanical Cues. Cells. 2024; 13(7):628. https://doi.org/10.3390/cells13070628
Chicago/Turabian StylePennarossa, Georgia, Sharon Arcuri, Fulvio Gandolfi, and Tiziana A. L. Brevini. 2024. "Generation of Artificial Blastoids Combining miR-200-Mediated Reprogramming and Mechanical Cues" Cells 13, no. 7: 628. https://doi.org/10.3390/cells13070628
APA StylePennarossa, G., Arcuri, S., Gandolfi, F., & Brevini, T. A. L. (2024). Generation of Artificial Blastoids Combining miR-200-Mediated Reprogramming and Mechanical Cues. Cells, 13(7), 628. https://doi.org/10.3390/cells13070628

