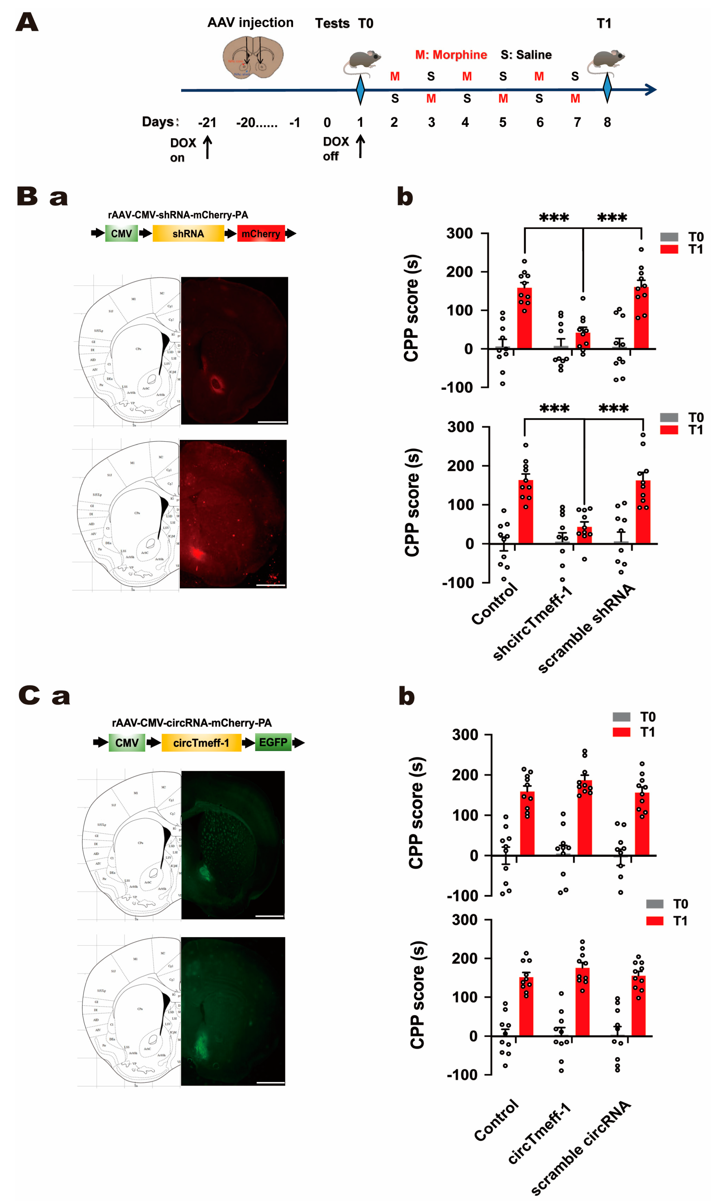
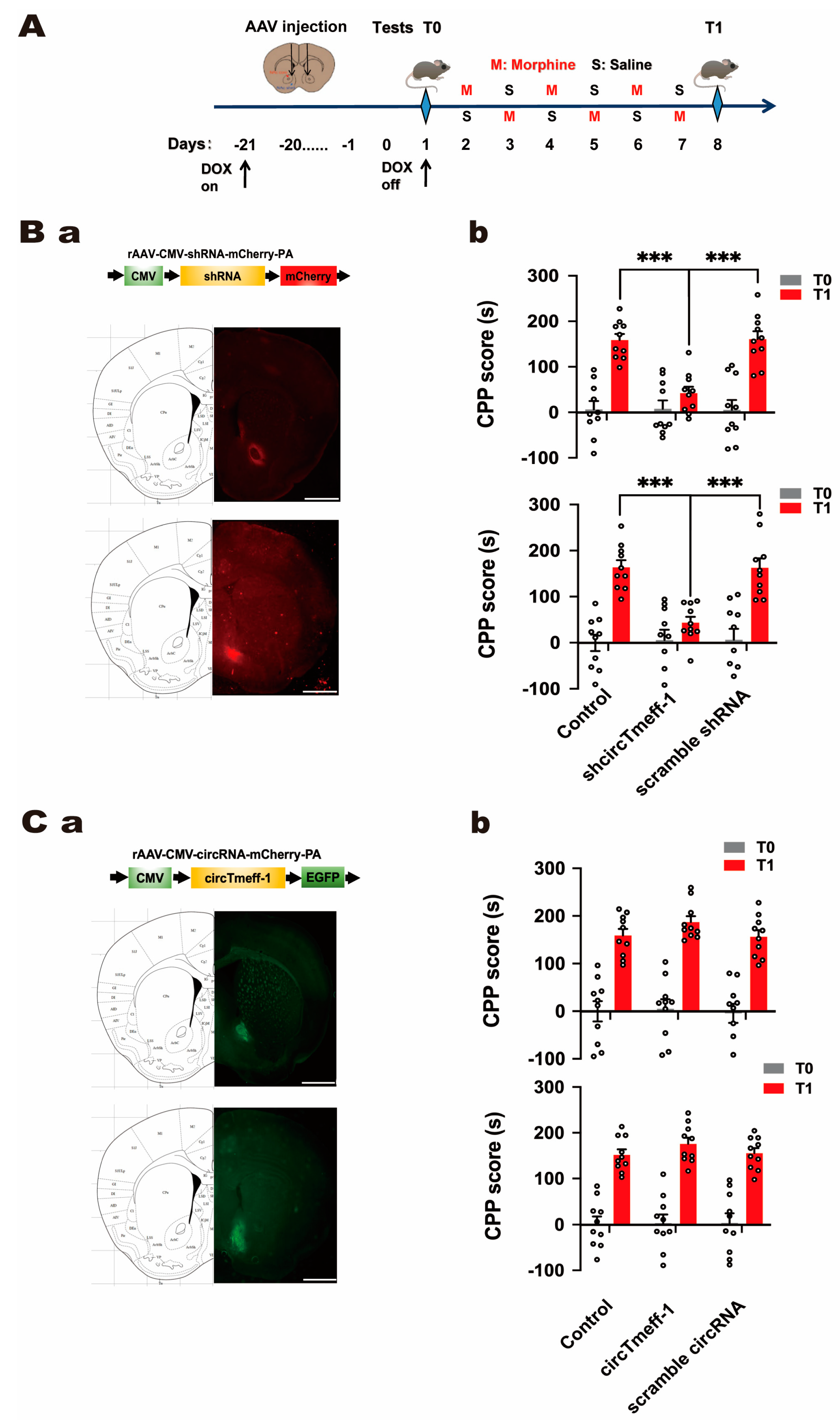
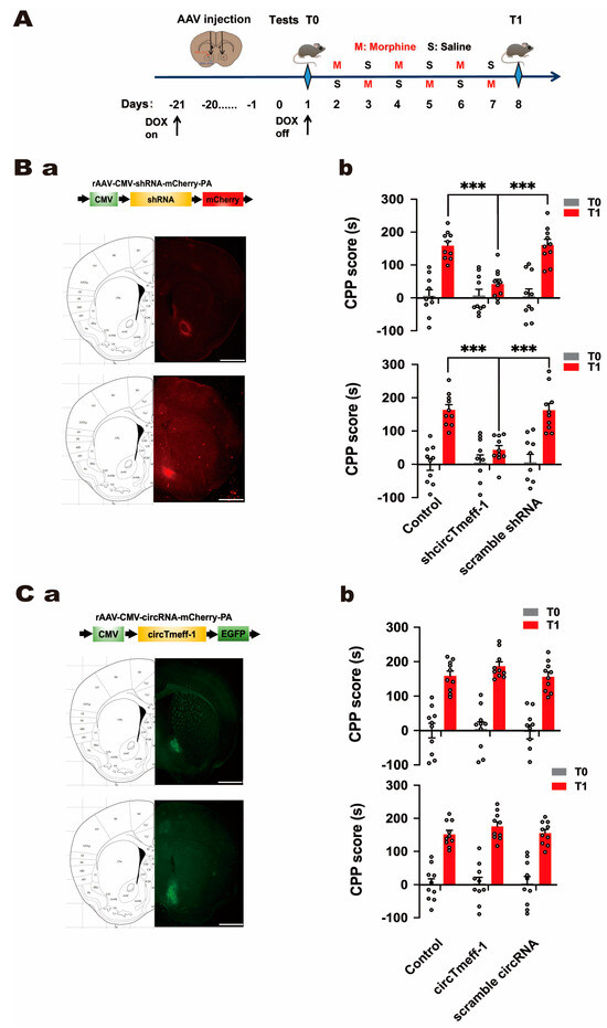
Correction: Yu et al. The Role of circTmeff-1 in Morphine Addiction Memory of Mice. Cells 2023, 12, 1985
- Funding: This research was funded by the Natural Science Foundation of Hebei Province (grant number H2022206085), the National Natural Science Foundation of China (grant number 81871524), Postdoctoral Research Project of Hebei Province (grant number 2022005010), and Youth Foundation of Science and Technology Research Project of colleges and Universities of Hebei Province (grant number QN2023219), and the Graduate Innovation Funding Project of Hebei Medical University, (grant number XCXZZS202302).
Reference
- Yu, H.; Wen, B.; Lu, Y.; Xie, B.; Yu, F.; Zhang, M.; Ma, C.; Cong, B.; Wen, D.; Bi, H. The Role of circTmeff-1 in Morphine Addiction Memory of Mice. Cells 2023, 12, 1985. [Google Scholar] [CrossRef] [PubMed]

Disclaimer/Publisher’s Note: The statements, opinions and data contained in all publications are solely those of the individual author(s) and contributor(s) and not of MDPI and/or the editor(s). MDPI and/or the editor(s) disclaim responsibility for any injury to people or property resulting from any ideas, methods, instructions or products referred to in the content. |
© 2024 by the authors. Licensee MDPI, Basel, Switzerland. This article is an open access article distributed under the terms and conditions of the Creative Commons Attribution (CC BY) license (https://creativecommons.org/licenses/by/4.0/).
Share and Cite
Yu, H.; Wen, B.; Lu, Y.; Xie, B.; Yu, F.; Zhang, M.; Ma, C.; Cong, B.; Wen, D.; Bi, H. Correction: Yu et al. The Role of circTmeff-1 in Morphine Addiction Memory of Mice. Cells 2023, 12, 1985. Cells 2024, 13, 2129. https://doi.org/10.3390/cells13242129
Yu H, Wen B, Lu Y, Xie B, Yu F, Zhang M, Ma C, Cong B, Wen D, Bi H. Correction: Yu et al. The Role of circTmeff-1 in Morphine Addiction Memory of Mice. Cells 2023, 12, 1985. Cells. 2024; 13(24):2129. https://doi.org/10.3390/cells13242129
Chicago/Turabian StyleYu, Hailei, Boyang Wen, Yun Lu, Bing Xie, Feng Yu, Minglong Zhang, Chunling Ma, Bin Cong, Di Wen, and Haitao Bi. 2024. "Correction: Yu et al. The Role of circTmeff-1 in Morphine Addiction Memory of Mice. Cells 2023, 12, 1985" Cells 13, no. 24: 2129. https://doi.org/10.3390/cells13242129
APA StyleYu, H., Wen, B., Lu, Y., Xie, B., Yu, F., Zhang, M., Ma, C., Cong, B., Wen, D., & Bi, H. (2024). Correction: Yu et al. The Role of circTmeff-1 in Morphine Addiction Memory of Mice. Cells 2023, 12, 1985. Cells, 13(24), 2129. https://doi.org/10.3390/cells13242129
