The p.R66W Variant in RAC3 Causes Severe Fetopathy Through Variant-Specific Mechanisms
Abstract
1. Introduction
2. Materials and Methods
2.1. Plasmids
2.2. Antibodies
2.3. GDP/GTP Exchange and GTP Hydrolysis Assays
2.4. Cell Culture and Transfection
2.5. Pull-Down Assay
2.6. Assay of SRF-, AP1- and NFκB-Mediated Gene Transcription [22]
2.7. In Utero Electroporation [21]
2.8. Immunofluorescence
2.9. Quantitative Analysis of Axonal Growth
2.10. Statistical Analysis
3. Results
3.1. Biochemical Properties of RAC3-R66W
3.2. Biological Properties of RAC3-R66W
3.3. Interaction of RAC3-R66W with Downstream Effectors PAK1, MLK2, and N-WASP
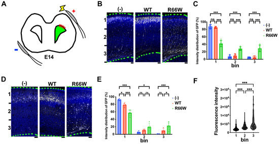
3.4. Effects of the p.R66W Variant on Neuronal Migration During Corticogenesis In Vivo

3.5. Effects of the p.R66W Variant on Axon Growth During Cortical Development In Vivo
4. Discussion
5. Conclusions
Supplementary Materials
Author Contributions
Funding
Institutional Review Board Statement
Informed Consent Statement
Data Availability Statement
Acknowledgments
Conflicts of Interest
References
- Aspenström, P.; Fransson, Å.; Saras, J. Rho GTPases Have Diverse Effects on the Organization of the Actin Filament System. Biochem. J. 2004, 377, 327–337. [Google Scholar] [CrossRef] [PubMed]
- Wennerberg, K.; Der, C.J. Rho-Family GTPases: It’s Not Only Rac and Rho (and I like It). J. Cell Sci. 2004, 117, 1301–1312. [Google Scholar] [CrossRef]
- Burridge, K.; Wennerberg, K. Rho and Rac Take Center Stage. Cell 2004, 116, 167–179. [Google Scholar] [CrossRef] [PubMed]
- Stankiewicz, T.R.; Linseman, D.A. Rho Family GTPases: Key Players in Neuronal Development, Neuronal Survival, and Neurodegeneration. Front. Cell. Neurosci. 2014, 8, 314. [Google Scholar] [CrossRef] [PubMed]
- Hall, A. Rho GTPases and the Actin Cytoskeleton. Science 1998, 279, 509–514. [Google Scholar] [CrossRef]
- Haataja, L.; Groffen, J.; Heisterkamp, N. Characterization of RAC3, a Novel Member of the Rho Family. J. Biol. Chem. 1997, 272, 20384–20388. [Google Scholar] [CrossRef]
- Nishikawa, M.; Ito, H.; Noda, M.; Hamada, N.; Tabata, H.; Nagata, K. Expression Analyses of Rac3, a Rho Family Small GTPase, during Mouse Brain Development. Dev. Neurosci. 2022, 44, 49–58. [Google Scholar] [CrossRef]
- Malosio, M.L.; Gilardelli, D.; Paris, S.; Albertinazzi, C.; De Curtis, I. Differential Expression of Distinct Members of Rho Family GTP-Binding Proteins during Neuronal Development: Identification of Rac1B, a New Neural-Specific Member of the Family. J. Neurosci. 1997, 17, 6717–6728. [Google Scholar] [CrossRef]
- Corbetta, S.; Gualdoni, S.; Ciceri, G.; Monari, M.; Zuccaro, E.; Tybulewicz, V.L.J.; De Curtis, I. Essential Role of Rac1 and Rac3 GTPases in Neuronal Development. FASEB J. 2009, 23, 1347–1357. [Google Scholar] [CrossRef]
- Pennucci, R.; Tavano, S.; Tonoli, D.; Gualdoni, S.; De Curtis, I. Rac1 and Rac3 GTPases Regulate the Development of Hilar Mossy Cells by Affecting the Migration of Their Precursors to the Hilus. PLoS ONE 2011, 6, e24819. [Google Scholar] [CrossRef]
- Vaghi, V.; Pennucci, R.; Talpo, F.; Corbetta, S.; Montinaro, V.; Barone, C.; Croci, L.; Spaiardi, P.; Consalez, G.G.; Biella, G.; et al. Rac1 and Rac3 GTPases Control Synergistically the Development of Cortical and Hippocampal GABAergic Interneurons. Cereb. Cortex 2014, 24, 1247–1258. [Google Scholar] [CrossRef] [PubMed]
- Pennucci, R.; Talpo, F.; Astro, V.; Montinaro, V.; Morè, L.; Cursi, M.; Castoldi, V.; Chiaretti, S.; Bianchi, V.; Marenna, S.; et al. Loss of Either Rac1 or Rac3 GTPase Differentially Affects the Behavior of Mutant Mice and the Development of Functional GABAergic Networks. Cereb. Cortex 2015, 26, 873–890. [Google Scholar] [CrossRef]
- Pellegatta, M.; Berti, C.; Hurley, E.; Palmisano, M.; De Curtis, I.; Feltri, M.L.; Frick, L.R. Rac1 and Rac3 Have Opposite Functions in Schwann Cells during Developmental Myelination. Neurosci. Lett. 2021, 753, 135868. [Google Scholar] [CrossRef]
- Dvorsky, R.; Ahmadian, M.R. Always Look on the Bright Site of Rho: Structural Implications for a Conserved Intermolecular Interface. EMBO Rep. 2004, 5, 1130–1136. [Google Scholar] [CrossRef] [PubMed]
- Reichova, A.; Zatkova, M.; Bacova, Z.; Bakos, J. Abnormalities in Interactions of Rho GTPases with Scaffolding Proteins Contribute to Neurodevelopmental Disorders. J. Neurosci. Res. 2018, 96, 781–788. [Google Scholar] [CrossRef] [PubMed]
- Scala, M.; Nishikawa, M.; Nagata, K.; Striano, P. Pathophysiological Mechanisms in Neurodevelopmental Disorders Caused by Rac GTPases Dysregulation: What’s behind Neuro-RACopathies. Cells 2021, 10, 3395. [Google Scholar] [CrossRef]
- Reijnders, M.R.F.; Ansor, N.M.; Kousi, M.; Yue, W.W.; Tan, P.L.; Clarkson, K.; Clayton-Smith, J.; Corning, K.; Jones, J.R.; Lam, W.W.K.; et al. RAC1 Missense Mutations in Developmental Disorders with Diverse Phenotypes. Am. J. Hum. Genet. 2017, 101, 466–477. [Google Scholar] [CrossRef]
- Banka, S.; Bennington, A.; Baker, M.J.; Rijckmans, E.; Clemente, G.D.; Ansor, N.M.; Sito, H.; Prasad, P.; Anyane-Yeboa, K.; Badalato, L.; et al. Activating RAC1 Variants in the Switch II Region Cause a Developmental Syndrome and Alter Neuronal Morphology. Brain 2022, 145, 4232–4245. [Google Scholar] [CrossRef]
- Hiraide, T.; Kaba Yasui, H.; Kato, M.; Nakashima, M.; Saitsu, H. A de Novo Variant in RAC3 Causes Severe Global Developmental Delay and a Middle Interhemispheric Variant of Holoprosencephaly. J. Hum. Genet. 2019, 64, 1127–1132. [Google Scholar] [CrossRef]
- Costain, G.; Callewaert, B.; Gabriel, H.; Tan, T.Y.; Walker, S.; Christodoulou, J.; Lazar, T.; Menten, B.; Orkin, J.; Sadedin, S.; et al. De Novo Missense Variants in RAC3 Cause a Novel Neurodevelopmental Syndrome. Genet. Med. 2019, 21, 1021–1026. [Google Scholar] [CrossRef]
- Scala, M.; Nishikawa, M.; Ito, H.; Tabata, H.; Khan, T.; Accogli, A.; Davids, L.; Ruiz, A.; Chiurazzi, P.; Cericola, G.; et al. Variant-Specific Changes in RAC3 Function Disrupt Corticogenesis in Neurodevelopmental Phenotypes. Brain 2022, 145, 3308–3327. [Google Scholar] [CrossRef] [PubMed]
- Nishikawa, M.; Scala, M.; Umair, M.; Ito, H.; Waqas, A.; Striano, P.; Zara, F.; Costain, G.; Capra, V.; Nagata, K. Gain-of-Function p.F28S Variant in RAC3 Disrupts Neuronal Differentiation, Migration and Axonogenesis during Cortical Development, Leading to Neurodevelopmental Disorder. J. Med. Genet. 2023, 60, 223–232. [Google Scholar] [CrossRef] [PubMed]
- Martinelli, S.; Krumbach, O.H.F.; Pantaleoni, F.; Coppola, S.; Amin, E.; Pannone, L.; Nouri, K.; Farina, L.; Dvorsky, R.; Lepri, F.; et al. Functional Dysregulation of CDC42 Causes Diverse Developmental Phenotypes. Am. J. Hum. Genet. 2018, 102, 309–320. [Google Scholar] [CrossRef]
- Hamada, N.; Ito, H.; Shibukawa, Y.; Morishita, R.; Iwamoto, I.; Okamoto, N.; Nagata, K. Neuropathophysiological Significance of the c.1449T>C/p.(Tyr64Cys) Mutation in the CDC42 Gene Responsible for Takenouchi-Kosaki Syndrome. Biochem. Biophys. Res. Commun. 2020, 529, 1033–1037. [Google Scholar] [CrossRef]
- Guo, D.; Yang, X.; Shi, L. Rho GTPase Regulators and Effectors in Autism Spectrum Disorders: Animal Models and Insights for Therapeutics. Cells 2020, 9, 835. [Google Scholar] [CrossRef] [PubMed]
- Cabet, S.; Vasiljevic, A.; Putoux, A.; Labalme, A.; Sanlaville, D.; Chatron, N.; Lesca, G.; Guibaud, L. Prenatal Imaging Features Related to RAC3 Pathogenic Variant and Differential Diagnoses. Prenat. Diagn. 2022, 42, 478–481. [Google Scholar] [CrossRef]
- Liu, H.W.; Halayko, A.J.; Fernandes, D.J.; Harmon, G.S.; McCauley, J.A.; Kocieniewski, P.; McConville, J.; Fu, Y.; Forsythe, S.M.; Kogut, P.; et al. The RhoA/Rho Kinase Pathway Regulates Nuclear Localization of Serum Response Factor. Am. J. Respir. Cell Mol. Biol. 2003, 29, 39–47. [Google Scholar] [CrossRef]
- Perona, R.; Montaner, S.; Saniger, L.; Sánchez-Pérez, I.; Bravo, R.; Lacal, J.C. Activation of the Nuclear Factor-kappaB by Rho, CDC42, and Rac-1 Proteins. Genes Dev. 1997, 11, 463–475. [Google Scholar] [CrossRef]
- Chang, J.-H.; Pratt, J.C.; Sawasdikosol, S.; Kapeller, R.; Burakoff, S.J. The Small GTP-Binding Protein Rho Potentiates AP-1 Transcription in T Cells. Mol. Cell. Biol. 1998, 18, 4986–4993. [Google Scholar] [CrossRef]
- Mondal, S.; Hsiao, K.; Goueli, S.A. A Homogenous Bioluminescent System for Measuring GTPase, GTPase Activating Protein, and Guanine Nucleotide Exchange Factor Activities. ASSAY Drug Dev. Technol. 2015, 13, 444–455. [Google Scholar] [CrossRef]
- Kanie, T.; Jackson, P. Guanine Nucleotide Exchange Assay Using Fluorescent MANT-GDP. Bio Protoc. 2018, 8, e2795. [Google Scholar] [CrossRef] [PubMed]
- Kawai, S.; Takagi, Y.; Kaneko, S.; Kurosawa, T. Effect of Three Types of Mixed Anesthetic Agents Alternate to Ketamine in Mice. Exp. Anim. 2011, 60, 481–487. [Google Scholar] [CrossRef]
- Krengel, U.; Schlichting, I.; Scherer, A.; Schumann, R.; Frech, M.; John, J.; Kabsch, W.; Pai, E.F.; Wittinghofer, A. Three-Dimensional Structures of H-Ras P21 Mutants: Molecular Basis for Their Inability to Function as Signal Switch Molecules. Cell 1990, 62, 539–548. [Google Scholar] [CrossRef] [PubMed]
- Alan, J.K.; Lundquist, E.A. Mutationally Activated Rho GTPases in Cancer. Small GTPases 2013, 4, 159–163. [Google Scholar] [CrossRef]
- Ramanan, N.; Shen, Y.; Sarsfield, S.; Lemberger, T.; Schütz, G.; Linden, D.J.; Ginty, D.D. SRF Mediates Activity-Induced Gene Expression and Synaptic Plasticity but Not Neuronal Viability. Nat. Neurosci. 2005, 8, 759–767. [Google Scholar] [CrossRef]
- Lu, P.P.Y.; Ramanan, N. Serum Response Factor Is Required for Cortical Axon Growth But Is Dispensable for Neurogenesis and Neocortical Lamination. J. Neurosci. 2011, 31, 16651–16664. [Google Scholar] [CrossRef] [PubMed]
- Li, Q.; Estepa, G.; Memet, S.; Israel, A.; Verma, I.M. Complete Lack of NF-kappaB Activity in IKK1 and IKK2 Double-Deficient Mice: Additional Defect in Neurulation. Genes Dev. 2000, 14, 1729–1733. [Google Scholar] [CrossRef] [PubMed]
- Cavone, L.; McCann, T.; Drake, L.K.; Aguzzi, E.A.; Oprişoreanu, A.-M.; Pedersen, E.; Sandi, S.; Selvarajah, J.; Tsarouchas, T.M.; Wehner, D.; et al. A Unique Macrophage Subpopulation Signals Directly to Progenitor Cells to Promote Regenerative Neurogenesis in the Zebrafish Spinal Cord. Dev. Cell 2021, 56, 1617–1630.e6. [Google Scholar] [CrossRef]
- Civiero, L.; Greggio, E. PAKs in the Brain: Function and Dysfunction. Biochim. Et Biophys. Acta (BBA)-Mol. Basis Dis. 2018, 1864, 444–453. [Google Scholar] [CrossRef]
- Suetsugu, S.; Hattori, M.; Miki, H.; Tezuka, T.; Yamamoto, T.; Mikoshiba, K.; Takenawa, T. Sustained Activation of N-WASP through Phosphorylation Is Essential for Neurite Extension. Dev. Cell 2002, 3, 645–658. [Google Scholar] [CrossRef]
- Seyama, R.; Nishikawa, M.; Uchiyama, Y.; Hamada, K.; Yamamoto, Y.; Takeda, M.; Ochi, T.; Kishi, M.; Suzuki, T.; Hamanaka, K.; et al. A Missense Variant at the RAC1-PAK1 Binding Site of RAC1 Inactivates Downstream Signaling in VACTERL Association. Sci. Rep. 2023, 13, 9789. [Google Scholar] [CrossRef] [PubMed]




Disclaimer/Publisher’s Note: The statements, opinions and data contained in all publications are solely those of the individual author(s) and contributor(s) and not of MDPI and/or the editor(s). MDPI and/or the editor(s) disclaim responsibility for any injury to people or property resulting from any ideas, methods, instructions or products referred to in the content. |
© 2024 by the authors. Licensee MDPI, Basel, Switzerland. This article is an open access article distributed under the terms and conditions of the Creative Commons Attribution (CC BY) license (https://creativecommons.org/licenses/by/4.0/).
Share and Cite
Sugawara, R.; Ito, H.; Tabata, H.; Ueda, H.; Scala, M.; Nagata, K.-i. The p.R66W Variant in RAC3 Causes Severe Fetopathy Through Variant-Specific Mechanisms. Cells 2024, 13, 2032. https://doi.org/10.3390/cells13232032
Sugawara R, Ito H, Tabata H, Ueda H, Scala M, Nagata K-i. The p.R66W Variant in RAC3 Causes Severe Fetopathy Through Variant-Specific Mechanisms. Cells. 2024; 13(23):2032. https://doi.org/10.3390/cells13232032
Chicago/Turabian StyleSugawara, Ryota, Hidenori Ito, Hidenori Tabata, Hiroshi Ueda, Marcello Scala, and Koh-ichi Nagata. 2024. "The p.R66W Variant in RAC3 Causes Severe Fetopathy Through Variant-Specific Mechanisms" Cells 13, no. 23: 2032. https://doi.org/10.3390/cells13232032
APA StyleSugawara, R., Ito, H., Tabata, H., Ueda, H., Scala, M., & Nagata, K.-i. (2024). The p.R66W Variant in RAC3 Causes Severe Fetopathy Through Variant-Specific Mechanisms. Cells, 13(23), 2032. https://doi.org/10.3390/cells13232032

